Intergenerational Learning and Its Impact on the Improvement of Educational Processes
Abstract
:1. Introduction
- -
- What type of intergenerational learning publications is being conducted? In which countries has intergenerational learning been researched?
- -
- What was the time period in which the publications took place?
- -
- What strategies were implemented for learning? What variables are addressed in intergenerational learning studies?
- -
- What are the improvements resulting from intergenerational learning?
2. Materials and Methods
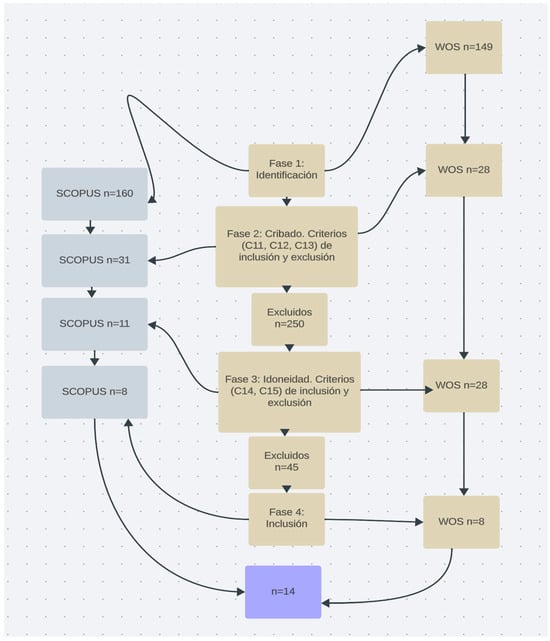
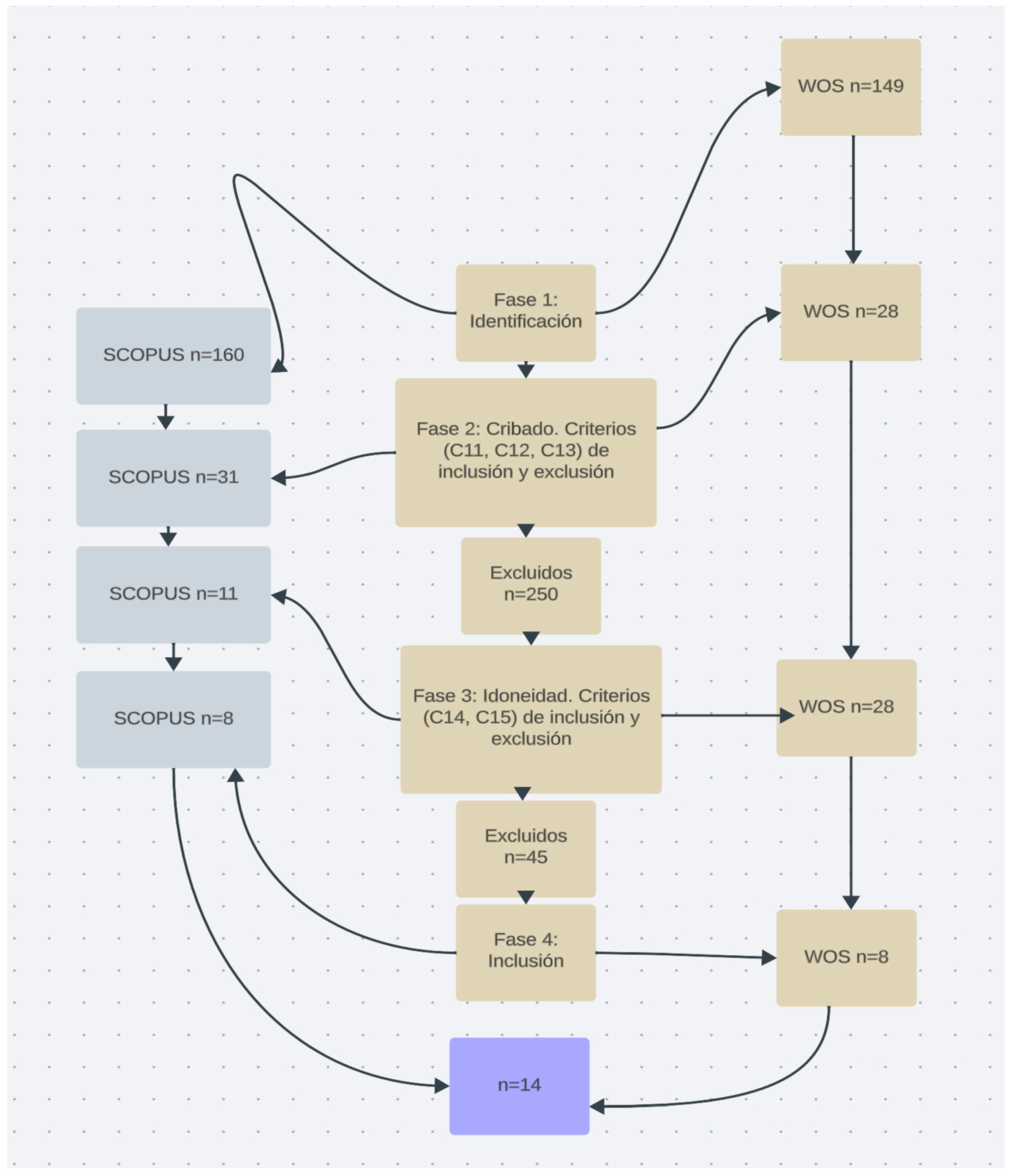
2.1. Search Strategy and Inclusion and Exclusion Criteria
2.2. Data Collection
3. Results
4. Discussion
- Attitudes, well-being, and happiness: As previous studies indicated [40], intergenerational learning fostered improvements in attitudes, well-being, and social and psychological aspects. Thus, the results of this paper align with these findings, which also include additional discoveries such as the improved empathy of young individuals towards older adults [56], better dialogue skills [45], enhanced ability to work together on tasks [46], and a better understanding of each generation [43], resulting in an increased sense of well-being.
- Integration of vulnerable groups: The results allude to the significant role that intergenerational learning plays in the social integration of disadvantaged groups [49], where the interaction between people of different age groups promotes social integration. At the same time, it serves as an important preventive measure against mental illnesses, drug use, or other similar situations [54]. In this sense, this contribution is considered highly valuable, as this type of dynamic could lead numerous programs aimed at promoting social integration.
- Family relationship improvement: According to the evaluated studies, the dynamics implemented in the research have favored the improvement of family relationships, such as parent–child relationships [52] or grandparent–grandchild relationships [46], as well as collaboration among family members to perform tasks together.
- Promotion of social and human values: The analysis of the conducted studies confirms this statement, in which not only the collaborative work between young and older individuals has been promoted but also the improvement of knowledge about social values, such as environmental care and the fight against climate change, among others [50,52].
- Prevention of diseases and increase in health knowledge: As indicated by Senteio [55] and Smith et al. [56], the intergenerational contact promoted knowledge in terms of disease prevention, while also improving intergenerational relationships [47]. In this sense, there are many elderly individuals who require information and healthcare assistance, and intergenerational learning-based initiatives present a great opportunity to continue addressing this situation. This scenario is further accentuated in a context where practically all information is digitized, and there is an increasing number of technological devices and digital applications that dominate medical care.
- Combatting the digital divide: The number of studies advocating for the implementation of intergenerational learning, where young people introduce older individuals to technology-related concepts, as mentioned in the previous section, is increasing. The results of this review indicate that the effects on the elderly are very positive [53]. In this way, it is proposed as a great opportunity to continue digital literacy training for the population, addressing the current digital divide that exists between generations.
5. Conclusions
Author Contributions
Funding
Institutional Review Board Statement
Informed Consent Statement
Data Availability Statement
Conflicts of Interest
References
- Comisión Europea. Digital Economy and Society Index (DESI). 2021. Available online: https://ec.europa.eu/digital-single-market/en/desi (accessed on 28 August 2023).
- Warschauer, M.; Matuchniak, T. New technology and digital worlds: Analyzing evidence of equity in access, use, and outcomes. Rev. Res. Educ. 2010, 34, 179–225. [Google Scholar] [CrossRef]
- Van-Dijk, J.; Hacker, K. The digital divide as a complex and dynamic phenomenon. Inf. Soc. 2011, 19, 315–326. [Google Scholar] [CrossRef]
- National Institute of Statistics. Survey on Equipment and Use of Information and Communication Technologies in Households. 2021. Available online: https://www.ine.es/prensa/tich_2020.pdf (accessed on 13 May 2023).
- Robinson, K. The Element: Discovering Your Passion Changes Everything; Random House Mondadori, S.A: Barcelona, Spain, 2012. [Google Scholar]
- Bauman, Z. Liquid Modernity; Polity Press: Cambridge, UK, 2000. [Google Scholar]
- Marina, J.A. The Education of Talent; Ariel: Mount Vernon, OH, USA, 2019. [Google Scholar]
- Dewey, J. Democracy and Education; Macmillan: New York, NY, USA, 1916. [Google Scholar]
- Hoff, A. Intergenerational learning as an adaptation strategy in aging knowledge societies. In Education, Employment, Europe; European Commission, Ed.; National Contact Point for Research Programmes of the European Union: Kavaklıdere, Ankara, 2007; pp. 126–129. [Google Scholar]
- Kaplan, M. School-Based Intergenerational Program; UNESCO Institute of Education: Hamburg, Germany, 2001. [Google Scholar]
- Kern, D. Conceptual basis for learning: Frameworks for older adult learning. In Learning across Generations in Europe; Schmidt-Hertha, B., Krasovec, S.J., Formosa, M., Eds.; Sense Publishers: Rotterdam, The Netherlands, 2015; pp. 73–85. [Google Scholar]
- McAlister, J.; Briner, E.L.; Maggi, S. Intergenerational programs in early childhood education: An innovative approach that highlights inclusion and engagement with older adults. J. Intergenerational Relatsh. 2019, 17, 505–522. [Google Scholar] [CrossRef]
- Faulkner, S.L.; Watson, W.K.; Shetterly, J. Intergenerational Connections: An Online Community Engagement Project. Commun. Teach. 2023, 37, 132–140. [Google Scholar] [CrossRef]
- Whitehouse, P.; Bendezu, E.; Fallcreek, S.; Whitehouse, C. Intergenerational community schools: A new practice for a new time. Educ. Gerontol. 2010, 26, 761–770. [Google Scholar] [CrossRef]
- Cambero-Rivero, S.; Rangel-Preciado, N. Translation: Intergenerational Learning in Family and Socio-Educational Contexts. A Case Study in the Extremaduran region of Sierra Suroeste. Int. J. Sociol. Educ. 2020, 9, 1–33. [Google Scholar] [CrossRef]
- Chippendale, T.; Boltz, M. Living Legends: Students’ responses to an intergenerational life review writing program. J. Am. Geriatr. Soc. 2015, 63, 782–788. [Google Scholar] [CrossRef]
- Harkness, S.; Super, C.M. Why understanding culture is essential for supporting children and families. Appl. Dev. Sci. 2021, 25, 14–25. [Google Scholar] [CrossRef]
- Simmons, J.; Campbell, T.; Moss, D.M.; Volin, J.C.; Arnold, C.; Cisneros, L.M.; Chadwick, C.; Dickson, D.; Freidenfelds, N. Part of our DNA’: Intergenerational family learning in informal science. Int. J. Sci. Educ. Part B Commun. Public Engagem. 2022, 12, 360–373. [Google Scholar] [CrossRef]
- Gonzales, G.C.; Machado, E.; Plitkins, L. I Bring Them Here to Tell Their Stories: Transnational Latina Mothers’ Critical Literacy Practices in an Intergenerational Storytelling Workshop. J. Adolesc. Adult Lit. 2023, 66, 308–318. [Google Scholar] [CrossRef]
- Hébert, C.; Thumlert, K.; Jenson, J. Digital Parents: Intergenerational Learning through a Digital Literacy Workshop. J. Res. Technol. Educ. 2022, 54, 34–91. [Google Scholar] [CrossRef]
- Chineka, R.; Yasukawa, K. Intergenerational Learning in Climate Change Adaptations; Limitations and Affordances. Environ. Educ. Res. 2020, 26, 577–593. [Google Scholar] [CrossRef]
- Casanova, S.; Alonso Blanco, V.; Takimoto, A.; Vazquez, A.; Covarrubias, R.; London, R.; Azmitia, M.; Lewis, C. Learning in the Counterspace of Not School. Educ. Stud. J. Am. Educ. Stud. Assoc. 2021, 57, 459–475. [Google Scholar] [CrossRef]
- Yen, A.C.P.; Deng, H.; Jin, L. How Parents’ Social Comparison Orientation Influences Children’s Decision in a Public Goods Game. Early Child Dev. Care 2021, 191, 2440–2458. [Google Scholar] [CrossRef]
- Mulholland, M.; Robinson, K.; Fisher, C.; Pallotta-Chiarolli, M. Parent-Child Communication, Sexuality and Intergenerational Conflict in Multicultural and Multifaith Communities. Sex Educ. Sex. Soc. Learn. 2021, 21, 44–58. [Google Scholar] [CrossRef]
- Rodríguez, D.; García, S.; Calatayud, M.A.; Muñoz, J.L.; Jarauta, B.; Serrat, N.; González, T.; Armengol, C.; Aznar, I.; Castro, D.; et al. Clima y Aprendizaje Intergeneracional entre el Personal Docente e Investigador de las Universidades Españolas. In Aprendizaje e Inteligencia Colectiva en las Organizaciones Después de la Pandemia; Gairín-Sallán, J., López-Crespo, S., Eds.; Editorial PRAXIS: Mexico City, Mexico, 2023; pp. 545–558. [Google Scholar]
- Yembuu, B. Intergenerational Learning of Traditional Knowledge through Informal Education: The Mongolian Context. Int. J. Lifelong Educ. 2021, 40, 339–358. [Google Scholar] [CrossRef]
- Brower, R.; Hu, P.; Daniels, H.; Bertrand, J.T.; Shouping, H. We Can Do This Thing Together: Intergenerational Learning and Academic Motivation among Community College Students. Community Coll. J. Res. Pract. 2022, 46, 841–854. [Google Scholar] [CrossRef]
- Leek, J. The Role of ICT in Intergenerational Learning between Immigrant Youth and Non-Related Older Adults: Experiences from Sweden. Scand. J. Educ. Res. 2021, 65, 114–1127. [Google Scholar] [CrossRef]
- Tam, M.; Wu, A.X. A Model of Integrating Elder Learning into Higher Education: A Case from a Hong Kong University. Int. J. Lifelong Educ. 2020, 39, 356–373. [Google Scholar] [CrossRef]
- Hagerman, M.A. Conversations with Kids about Race. Phi Delta Kappan 2019, 100, 17–21. [Google Scholar] [CrossRef]
- Heffernan, K.; Hazzan, A.A.; Dauenhauer, J. Promoting Age-Friendly Organizational Culture through Lifelong Learning Programs in Higher Education: Experience and Insights from Faculty. Educ. Gerontol. 2022, 48, 260–272. [Google Scholar] [CrossRef]
- Yun, S.; Olsen, S.K.; Quigley, K.C.; Cannady, M.A.; Hartry, A. A Review of Augmented Reality for Informal Science Learning: Supporting Design of Intergenerational Group Learning. Visit. Stud. 2022, 26, 1–23. [Google Scholar] [CrossRef]
- Stanley, M.; Allen, P.; Tunks, T.; Davenport, M.; Cartmel, J. Ageless play: Sustaining intergenerational playgroup programmes. J. Early Child. Res. 2022, 20, 370–382. [Google Scholar] [CrossRef]
- Lancaster, L.C.; Stillman, D. When Generations Collide: Who They Are. Why They Clash. How to Solve the Generational Puzzle at Work; Harper Business: New York, NY, USA, 2003. [Google Scholar]
- Dychtwald, K.; Erickson, T.J.; Morison, R. Workforce Crisis: How to Beat the Coming Shortage of Skills and Talent; Harvard Business Review Press: Brighton, MA, USA, 2006. [Google Scholar]
- Gratton, L. The 100-Year Life: Living and Working in an Age of Longevity; Bloomsbury Information: London, UK, 2016. [Google Scholar]
- Corcoran, P.B.; Hollingshead, B.P. (Eds.) Intergenerational Learning and Transformative Leadership for Sustainable Futures; Wageningen Academic Publishers: Wageningen, The Netherlands, 2014. [Google Scholar]
- Halvorsen, C.; Pitt-Catsouphes, M.; Saran, I. Perceptions of Workplace Fairness in the Context of Age and Intersectionality. Innov. Aging 2020, 4, 672. [Google Scholar] [CrossRef]
- Canedo-García, A.; García-Sánchez, J.N.; Pacheco-Sanz, D.I. A Systematic Review of the Effectiveness of Intergenerational Programs. Front. Psychol. 2017, 8, 1882. [Google Scholar] [CrossRef]
- Tsiloni, E.; Dragioti, E.; Gouva, M.; Vassilopoulos, S.P.; Mentis, M. Psychosocial effects of intergenerational learning on primary school children and older Adults: A systematic review. Gerontol. Geriatr. Educ. 2023, 1–34. [Google Scholar] [CrossRef]
- Cheng, Y.S.; Tseng, P.T.; Lin, P.Y.; Chen, P.Y.; Stubbs, B.; Carvalho, A.F.; Wu, C.K.; Chen, Y.W.; Wu, M.K. Internet Addiction and Its Relationship with Suicidal Behaviors: A Meta-Analysis of Multinational Observational Studies. J. Clin. Psychiatry 2018, 79, 17r11761. [Google Scholar] [CrossRef]
- Fumero, A.; Marrero, R.J.; Voltes, D.; Peñate, W. Personal and social factors involved in Internet addiction among adolescents: A meta-analysis. Comput. Hum. Behav. 2018, 86, 387–400. [Google Scholar] [CrossRef]
- Baran, M.; Kłos, M. Managing an intergenerational workforce as a factor of company competitiveness. J. Int. Stud. 2014, 7, 94–101. [Google Scholar] [CrossRef]
- Golenko, X.; Radford, K.; Fitzgerald, J.A.; Vecchio, N.; Cartmel, J.; Harris, N. Uniting generations: A research protocol examining the impacts of an intergenerational learning program on participants and organisations. Australas. J. Ageing 2014, 39, e425–e435. [Google Scholar] [CrossRef]
- Green, K.M.; Fletcher, S.S.; Beaudreau, A.H.; Whiting, S.M. Iñupiaq values in subsistence harvesting: Applying the community voice method in northwest alaska. Soc. Nat. Resour. 2020, 33, 122–137. [Google Scholar] [CrossRef]
- Kenner, C.; Ruby, M.; Jessel, J.; Gregory, E.; Arju, T. Intergenerational learning between children and grandparents in east London. J. Early Child. Res. 2007, 5, 219–243. [Google Scholar] [CrossRef]
- Lyu, K.; Xu, Y.; Cheng, H.; Li, J. The implementation and effectiveness of intergenerational learning during the COVID-19 pandemic: Evidence from China. Int. Rev. Educ. 2020, 66, 833–855. [Google Scholar] [CrossRef]
- Mansilla, J.C.; Mejía, L.; Queiroz, C. Transmedial Worlds with Social Impact: Exploring Intergenerational Learning in Collaborative Video Game Design. J. Child. Stud. 2019, 44, 103–110. [Google Scholar] [CrossRef]
- Marchezini, V.; Trajber, R.; Olivato, D.; Muñoz, V.A.; de Oliveira Pereira, F.; Oliveira Luz, A.E. Participatory early warning systems: Youth, citizen science, and intergenerational dialogues on disaster risk reduction in Brazil. Int. J. Disaster Risk Sci. 2017, 8, 390–401. [Google Scholar] [CrossRef]
- Mitrofanenko, T.; Muhar, A.; Penker, M. Potential for applying intergenerational practice to protected area management in mountainous regions. Mt. Res. Dev. 2015, 35, 27–38. [Google Scholar] [CrossRef]
- Ni, G.; Zhu, Y.; Zhang, Z.; Qiao, Y.; Li, H.; Xu, N.; Deng, Y.; Yuan, Z.; Wang, W. Influencing mechanism of job satisfaction on safety behavior of new generation of construction workers based on chinese context: The mediating roles of work engagement and safety knowledge sharing. Int. J. Environ. Res. Public Health 2020, 17, 8361. [Google Scholar] [CrossRef]
- Parth, S.; Schickl, M.; Keller, L.; Stoetter, J. Quality Child–Parent Relationships and Their Impact on Intergenerational Learning and Multiplier Effects in Climate Change Education. Are We Bridging the Knowledge–Action Gap? Sustainability 2020, 12, 7030. [Google Scholar] [CrossRef]
- Passey, D. Intergenerational learning practices—Digital leaders in schools. Educ. Inf. Technol. 2014, 19, 473–494. [Google Scholar] [CrossRef]
- Peppler, K.; Sedas, R.M.; Dahn, M. Making at Home: Interest-Driven Practices and Supportive Relationships in Minoritized Homes. Educ. Sci. 2020, 10, 143. [Google Scholar] [CrossRef]
- Senteio, C.R. Investigating the enduring impact of a community-based health education program to promote african american elders’ use of technology designed to support chronic disease self-management. Geriatrics 2018, 3, 70. [Google Scholar] [CrossRef] [PubMed]
- Smith, A.E.; Kamm, G.L.; Lai, S.; Hull, M.J.; Baker, J.R.; Milte, R.; Ratcliffe, J.; Loetscher, T.; Keage, H.A.D. A RE-AIM analysis of an intergenerational dementia education program. Front. Public Health 2020, 8, 248. [Google Scholar] [CrossRef] [PubMed]



| WOS | SCOPUS |
|---|---|
| TS= ”Intergenerational Learning” OR “Intergenerational Knowledge Management” OR “TIC”) AND (“strategies”) | Article Title, Abstract, Keywords = (“Intergenerational Learning” OR “Intergenerational Knowledge Management” OR “TIC”) AND (“strategies”) |
| Document Type = Open Access Article | Document Type = Open Access Article |
| Time Period = All years | Time Period = All years |
| Language of Documents = English and Spanish | Language of Documents = English and Spanish |
| Inclusion Criteria (CI) | Exclusion Criteria (CE) |
|---|---|
| CI1. Articles. | CE1. Conference proceedings, book chapters, books, or other types of documents. |
| CI2. Open access publications. | CE2. Restricted access documents. |
| CI3. Documents in English or Spanish language. | CE3. Articles that are not in English or Spanish. |
| CI4. Intergenerational learning studies and learning strategies. | CE4. Duplicate articles. |
| CI5. Empirical studies. | CE5. Studies not focused on intergenerational learning. |
| Authors | Type of Publication | Countries | Journal | University | Years | Strategies Used | Study Variables | Improvements |
|---|---|---|---|---|---|---|---|---|
| Baran and Kłos [43] | Research article | Polonia | Journal of International Studies | Collegium Civitas Piła Academy of Business | 2014 | To possess technological competencies that are necessary to achieve success in the modern era Tutoring and coaching programs as a method for managing generational diversity | Inter-generational cooperation | This allows the development of basic competencies in new areas, especially focusing on the learning process, which results in the acquisition of new knowledge and skills, as well as introducing the principle of knowledge management. |
| Golenko et al. [44] | Research article | Australia | Australasian journal on ageing | Griffith University | 2020 | Having knowledge about early learning and the game of the ‘Framework of Belonging, Being, and Becoming
| Health, well-being, mood, level of commitment, and program satisfaction | Establish how an intergenerational learning program should be carried out. |
| Green et al. [45] | Research article | United States of America (Alaska) | Society and Natural Resources | University of Alaska Fairbanks Stanford University | 2016–2018 | Community Voice Method: Creating a movie to educate young people and foster intergenerational dialogue. | Values and knowledge | It achieves educating young people and fostering intergenerational dialogue, and initiating debates about the inclusion of indigenous values and knowledge in resource management. |
| Kenner et al. [46] | Research article | United Kingdom | Journal of early childhood research | University of London | 2007 | Skills of “scaffolding”, the “synergy” that leads to mutual benefits for the young child and their caregiver, the “syncretization” of knowledge from different sources and the “funds of knowledge” within communities, and the transmission of knowledge or “prolepsis” between generations. | Touch | Synergy between grandparents and grandchildren to accomplish tasks. |
| Lyu et al. [47] | Research article | China | International Review of Education | East China Normal University | 2020 | Intergenerational Learning Project between grandparents and grandchildren (IL-GP & GC) during the COVID-19 stage to prevent pandemics, promote healthy habits, and foster information literacy | Gender and age | Both the older generation and the younger generation have acquired a greater amount of knowledge related to health, life skills, and values. The older generation has shifted their perspective on learning and behavior, while the younger generation has come to better understand their grandparents and has embraced the concept of lifelong learning. All of this has resulted in a close relationship between grandparents and grandchildren. |
| Mansilla et al. [48] | Research article | France | Journal of Childhood Studies | Sorbonne Paris Cité University | 2019 | Project COMMIC = implementation of several workshops where children aged 8 to 12 and individuals over 65 designed a video game using Bloxels Builder (BB), a computer application for tablets based on the identification of color and position of small plastic cubes on a large plastic board. | Game design | It promotes collaboration between different generations and fosters community participation in intergenerational programs. |
| Marchezini et al. [49] | Research article | Brazil | International Journal of Disaster Risk Science | National Early Warning and Monitoring Center of Natural Disasters | 2014–2016 | Workshops within the participatory educational project of citizen science that involved high school students, teachers, and civil defense teams, with the aim of gaining knowledge about people-centered early warning systems (EWS) at the national level. | Dangerous situations | Measures are being developed that can be taken to reduce institutional vulnerability. |
| Mitrofanenko et al. [50] | Research article | Bulgaria, Greece and Italy | Mountain Research and Development | University of Natural Resources and Life Sciences | 2015 | The “Big Foot Project” and programs like the “Inter-generational Outdoor School” and “Intergenerational Autonomous Learning” aim to enable young individuals to learn from older generations about aspects of caring for and preserving the natural environment. | Management of protected natural areas | The interaction between different generations fosters a perception from both groups towards the natural environment. Likewise, it shapes a community that increases its affection towards the natural environment. |
| Ni et al. [51] | Research article | China | International Journal of Environmental Research and Public Health | China University of Mining and Technology | 2019–2020 | Establishing effective communication channels, knowledge-sharing platforms, and incentive mechanisms to create a favorable culture of safety knowledge. | Safe behavior, job satisfaction; knowledge exchange among different members of the company | The communicative exchange between generations fosters job satisfaction. Moreover, it is positively related to the compliance behavior with safety norms. |
| Parth et al. [52] | Research article | Austria | Sustainability | University of Innsbruck | 2020 | The Climate Change Education (CCE) program “kidZ21” involving high school students with children and their parents. | Knowledge transfer from young individuals to parents regarding the CCE program. | Intergenerational practice improved parents’ understanding of the topic, as well as parent–child relationships. Additionally, positive effects were observed in the frequency and quality of communication about climate change, and a clear shift towards climate-respectful attitudes or actions. |
| Passey [53] | Research article | United Kingdom | Education and Information Technologies | Lancaster University | 2011 | The Digital Leader Project for students was launched by the Wolverhampton Local Education Partnership (LEP), aiming to develop a variety of skills and outcomes for both the digital leaders and a potentially wider range of staff within schools. The digital leaders were children aged 11–14 years. | The digital leaders acquired technological skills, social abilities, and work-related competencies. | The digital leader initiative was positive. By directly engaging with teachers, principals, and peers, they acquired multiple digital knowledge and skills. Furthermore, they improved their communication, evaluation, and teamwork skills, among others. |
| Peppler et al. [54] | Research article | United States of America | Education Sciences | University of California | 2020 | The Maker Movement and ‘Making’ involve creating practices to achieve interdisciplinary learning. Intergenerational learning is promoted through maker practices, which may include activities such as crafting, ceramics, painting, etc. | “Maker learning” and attitudes towards these practices. | Intergenerational learning provided empowerment opportunities for young individuals from vulnerable backgrounds to gain more knowledge about maker practices. |
| Senteio [55] | Research article | United States of America | Geriatrics (Switzerland) | Rutgers University | 2016 | Developing patience and providing opportunities for the elderly to perform tasks themselves are fundamental learning strategies to learn how to use technology. | Self-efficacy regarding intergenerational learning about health and technology knowledge. | The use of mobile phones, downloading applications related to health education (nutrition to access more information about diabetes), not only improved the technological knowledge of the elderly but also enhanced intergenerational relationships and their knowledge about health. |
| Smith et al. [56] | Research article | Australia | Frontiers in Public Health | University of South Australia University of New South Wales Flinders University | 2018 | Programs, videos, and activity notebooks about knowledge of dementia in older adults. Contact with older adults through an intergenerational experience. | Knowledge and attitudes about dementia. | The program was highly effective. There was a positive change in the children’s knowledge and attitudes about dementia, as well as an improvement in empathy. |
Disclaimer/Publisher’s Note: The statements, opinions and data contained in all publications are solely those of the individual author(s) and contributor(s) and not of MDPI and/or the editor(s). MDPI and/or the editor(s) disclaim responsibility for any injury to people or property resulting from any ideas, methods, instructions or products referred to in the content. |
© 2023 by the authors. Licensee MDPI, Basel, Switzerland. This article is an open access article distributed under the terms and conditions of the Creative Commons Attribution (CC BY) license (https://creativecommons.org/licenses/by/4.0/).
Share and Cite
Trujillo-Torres, J.M.; Aznar-Díaz, I.; Cáceres-Reche, M.P.; Mentado-Labao, T.; Barrera-Corominas, A. Intergenerational Learning and Its Impact on the Improvement of Educational Processes. Educ. Sci. 2023, 13, 1019. https://doi.org/10.3390/educsci13101019
Trujillo-Torres JM, Aznar-Díaz I, Cáceres-Reche MP, Mentado-Labao T, Barrera-Corominas A. Intergenerational Learning and Its Impact on the Improvement of Educational Processes. Education Sciences. 2023; 13(10):1019. https://doi.org/10.3390/educsci13101019
Chicago/Turabian StyleTrujillo-Torres, Juan Manuel, Inmaculada Aznar-Díaz, María Pilar Cáceres-Reche, Trinidad Mentado-Labao, and Aleix Barrera-Corominas. 2023. "Intergenerational Learning and Its Impact on the Improvement of Educational Processes" Education Sciences 13, no. 10: 1019. https://doi.org/10.3390/educsci13101019
APA StyleTrujillo-Torres, J. M., Aznar-Díaz, I., Cáceres-Reche, M. P., Mentado-Labao, T., & Barrera-Corominas, A. (2023). Intergenerational Learning and Its Impact on the Improvement of Educational Processes. Education Sciences, 13(10), 1019. https://doi.org/10.3390/educsci13101019

