Abstract
This study explores the dynamics of marketing agricultural products in the coastal regions of the Eastern Cape, South Africa, through an analysis of existing literature and empirical data collected from selected participants to model farmers’ marketing experiences and identifies an improvement pathway. This study aims to enhance the understanding of the factors that inhibit and enable the marketability of coastal agricultural products. Employing a causal relationship research methodology, this paper reviewed the current situation through a bottom-up approach, providing valuable insights for policymakers, interventionists, researchers, and practitioners who aim to support rural coastal agricultural growth and livelihood enhancement in the Eastern Cape. Data were collected from 215 participants from the sample of 4212 registered coastal small-scale farms in the Eastern Cape through a multi-staged sampling procedure. The findings through Path analysis empirically revealed that technological resources, efficient supply chain systems, supportive government policies, and unlimited market access significantly enhance the marketability of coastal agricultural products. The study recommends addressing challenges such as inadequate infrastructure, stringent regulatory requirements, and the effects of climate change, which is essential for advancing the marketability of coastal agricultural products.
1. Introduction
Agriculture is vital to South Africa’s economy, providing jobs, ensuring food security, and driving economic growth (Geza et al., 2022; Wale et al., 2021). Recently, there has been increasing interest in the marketability of coastal agricultural products, especially as farmers navigate various barriers to access and maximize the potential of their produce (Gomera & Mafini, 2020). This study explores the dynamics of marketing agricultural products in the coastal regions of the Eastern Cape, offering a thorough analysis of the existing literature and empirical data collected from selected participants to highlight farmers’ marketing experiences and identify improvement paths.
The coastal agricultural sector in South Africa is becoming increasingly significant, driven by changing market demands, environmental changes, and socio-economic factors (Smidt & Jokonya, 2022). Farmers in these regions encounter numerous challenges that hinder effective marketing, including poor infrastructure, limited access to market information, regulatory hurdles, and the adverse effects of climate change (Ngomthi & Mbukanma, 2024; Geza et al., 2022; Gomera & Mafini, 2020). This quantitative study aims to capture the complexities of these challenges through an explorative bottom-up approach and identify potential solutions that can strengthen the resilience and sustainability of coastal agriculture.
South Africa operates a dualized agricultural sector with white-owned commercial and mechanized farmers and a majority of small-scale and peasant farmers (Mkhabela, 2018). Smallholder farming in the country’s agrarian context faces several hurdles that impede effective marketing, as highlighted by Hlatshwayo et al. (2021a). Coastal producers confront specific barriers, such as inadequate infrastructure, limited transport networks, and the physical distance from urban centers, which restrict their access to broader markets (Smidt & Jokonya, 2022). Consequently, the inadequate infrastructure and limited transport networks impede the timely and cost-effective distribution of produce, thereby restricting market access and diminishing potential income. The physical distance from urban centers means that farmers in the Eastern Cape, South Africa, have fewer opportunities to connect with larger markets, impacting their sales reach and profitability.
Furthermore, the economic fragility of coastal communities is exacerbated by fluctuating market prices and restricted access to credit, leading to increased financial vulnerability of the farmers (Smidt & Jokonya, 2022; Devaux et al., 2021). Issues such as climate change and environmental degradation within the Eastern Cape further threaten agricultural productivity, resulting in lower yields, reduced quality of produce, and market viability (Ntobela & Mbukanma, 2023; Adeleke et al., 2020; Andreoni & Tregenna, 2020). Farmers in this region struggle to invest in the necessary agricultural inputs, such as seeds, fertilizers, and modern equipment, which limits their productivity and ability to compete in broader markets. Sinyolo (2020) pointed out that coastal producers are challenged with outdated or inadequate market information, significantly impacting their decision-making processes that could advance the marketability of their products. Without accurate data, farmers may struggle to adjust their strategies in response to market demands, pricing trends, or consumer preference shifts, ultimately limiting their products’ marketability and competitiveness.
This paper is significant for sustainable development, particularly in coastal areas where agriculture is essential. By consolidating and evaluating existing research alongside quantitative data, this study aims to enhance the understanding of the factors that inhibit and enable the marketability of coastal agricultural products.
2. Literature Review
2.1. Challenges Facing Coastal Agricultural Product Marketability
Coastal agricultural products in South Africa face numerous challenges that must be addressed to improve their marketability. Inadequate transportation, storage facilities, and market connectivity present significant hurdles to effectively marketing agricultural products in coastal regions (Nugroho, 2021; Shamdasani, 2021). Quality infrastructure is crucial for economic development and food security, yet poor road conditions and high logistical costs limit farmers’ market reach (Hlatshwayo et al., 2021a; Mujuru & Obi, 2020). A lack of proper storage leads to post-harvest losses, further affecting marketability. Investments in coastal infrastructure and innovative technology are critical for overcoming these constraints. Public–private partnerships must be prioritized to develop agricultural infrastructure and mitigate coastal farmers’ challenges, ultimately reducing regional poverty.
Coastal farmers also contend with stringent regulatory requirements, including quality and safety standards, that necessitate significant investment in infrastructure (Hlatshwayo et al., 2021b; Onyiriuba et al., 2020). Bureaucratic certification processes, especially for organic goods, pose additional barriers to entry into global markets (Gomera & Mafini, 2020; Onyiriuba et al., 2020). The complexity of land tenure rules often adversely affects investments in agriculture, further complicating market dynamics (Amelework et al., 2021). Difficulties in navigating these regulations can lead to unintentional non-compliance due to limited education and information accessible to farmers (Menz et al., 2020). Therefore, the simplification of these regulations and enhanced access to government services are vital for fostering a more equitable market environment.
The effects of climate change pose additional challenges to agricultural productivity and marketability. Unpredictable weather patterns can disrupt crop yields, while resource constraints, like water scarcity, challenge coastal farmers (Kom et al., 2022). The loss of biodiversity and soil degradation also compromise agricultural productivity and quality, creating uncertainty for producers (Ojo et al., 2021; Talanow et al., 2021). Although regulations are being established, they may inadvertently limit market access unless paired with support for sustainable practices. Addressing climate change impacts requires a multifaceted approach encompassing sustainable farming methods, improved water management, and tailored policies that empower farmers to adapt to changing environmental conditions. Collectively, these factors contribute to a cycle of economic insecurity and underdevelopment for coastal farmers in the Eastern Cape, hindering their ability to improve the marketability of their products, their socio-economic status, and long-term sustainability within the agricultural sector.
2.2. Prospects Toward Advancing Marketability of Coastal Agricultural Products
Despite the challenges, several factors can enhance the marketability of coastal agricultural products. Adoptive technologies significantly improve the efficiency, productivity, and connectivity of coastal agriculture in South Africa. Key interventions include digital agriculture, precision farming, and the development of e-commerce platforms (Smidt & Jokonya, 2022; Sinyolo, 2020). For instance, mobile applications can help farmers access vital market information, empowering them to make informed production decisions (Jellason et al., 2021). Blockchain technology can enhance supply chain transparency, addressing consumer demand for safe and quality products. Capacity-building initiatives focused on quality standards help farmers meet market requirements and ensure product reliability (Hlatshwayo et al., 2021a). Educating farmers about the best practices and certifications can enhance their competitiveness and open doors for increased market access.
Building strong market linkages and networks is essential for improving the marketability of coastal agriculture. Collaboration among farmers, cooperatives, and market stakeholders fosters greater collective bargaining power and provides access to relevant markets and resources (Popoola et al., 2020). Information-sharing platforms can equip farmers with knowledge about the best practices, ultimately promoting brand visibility and access to broader markets. Encouraging market diversification can mitigate risks by reducing reliance on a single product or market. By expanding their product portfolios, coastal farmers can adapt to changing consumer trends and bolster their resilience to economic shocks (Hlatshwayo et al., 2021a; Kuhlmann & Dey, 2021). This research presents a holistic approach that embraces technological innovation, capacity building, cooperative initiatives, and policy reforms by addressing identified challenges and leveraging key enablers. By collaboratively tackling these issues, stakeholders can cultivate a sustainable agricultural environment that enhances agricultural product marketability and farmers’ livelihoods in the Eastern Cape, South Africa.
While several papers cited above have highlighted the challenges faced by smallholder farmers in coastal areas, the challenges of generalized solutions and the need for targeted intervention and farm management options for livelihood enhancement and adequate policy-making call for downscaling the marketing challenges faced by coastal smallholder farmers to rural coastal communities, this study hopes to provide information and bridge the existing gap in that regard. This research aspires to provide insights to guide strategies and policies, bolstering rural coastal farming communities’ economic sustainability and resilience. Furthermore, the study offers a bottom-up approach to elicit information from smallholder farmers on improvement opportunities, successful strategies, innovative marketing methods, and policy initiatives. Overall, this quantitative research addresses the knowledge and methodology gap, aiming to empower coastal producers, stimulate economic growth, and enhance the welfare of South Africa’s coastal communities by addressing the following research question: “What factors enhance the marketability of coastal agricultural products in the Eastern Cape, South Africa?”.
2.3. Theoretical Foundation
Several theories, such as structural theory of development, transaction cost economics, information asymmetry, DFID livelihood framework theory, market system development, and dependency theory, have been applied to understand the challenges of integrating rural communities to access mainstream markets. We will briefly review the first three (structural theory of development, transaction cost economics, and information asymmetry) as underpinning theories due to their relevance to this study.
2.3.1. Structural Theory of Development
Structuralist development economics emerged between 1940 and 1960, gaining prominence in the post-World War II period when economic liberalism and neoclassical theories lost credibility due to the Great Depression and economic crises of earlier decades. This theory was formulated by economists closely linked to the League of Nations’ transition to the United Nations and was initially dominant, along with Keynesian macroeconomics (Marconi et al., 2014). The structuralist theory views economic development as a process deeply influenced by the structural features of economies, particularly sectoral imbalances and disequilibria. Unlike neoclassical approaches that focus on aggregate-level macroeconomic variables, structuralism stresses breaking down the economy into different industrial sectors and examines how these sectors affect overall economic growth and development. It identifies key drivers, including technological change, productivity differences across sectors, and demand and income elasticity, as pivotal to structural change (Cantore & Alcorta, 2021). In their contributions to the conversation, Marconi et al. (2014) advocate for more structural reform to ensure that poor rural farmers participate in the mainstream market.
2.3.2. Transactional Cost Economics Theory
Transactional Cost Economics (TCE) theory is an economic framework used to analyze and explain the costs incurred during the process of exchanging goods or services between parties, beyond the price of the product itself. It focuses on the efficient organization of transactions by minimizing these costs, which include finding information, negotiating contracts, monitoring, and enforcing agreements. Transaction Cost Economics (TCE) was primarily developed by Ronald Coase in his 1937 paper “The Nature of the Firm”. While Coase laid the groundwork, Oliver Williamson significantly expanded and formalized the theory in the 1970s and 1980s. Transactional Cost Economics theory provides a robust framework to analyze economic exchanges by focusing on minimizing the costs associated with negotiating and enforcing agreements under conditions of uncertainty and bounded rationality. This theory remains influential for understanding economic organization and improving efficiency within firms and markets (Vosselman, 2012). Using this theory, Okoye et al. (2016) identified that high transaction costs deterred smallholder cassava producers’ entry into the mainstream market in Madagascar. However, a similar study by Binti Man et al. (2017) on the effect of TCE on contractual agreements reported diverse opinions on the applicability of the transaction costs theory in the scope of agricultural contracting for different management decision-making processes.
2.3.3. Asymmetric Information Theory
The foundations for this theory were established in the 1970s by three researchers, namely George Akerlof, Michael Spence, and Joseph Stiglitz. Asymmetry information theory describes situations where one party in a transaction has more or better information than the other, often leading to market inefficiencies such as adverse selection and moral hazard. Liao and Chen (2017) reported that asymmetric information structures can lead to various novel results, as farmers may produce based on the information and the source from which the information was obtained. Ullah et al. (2020) reported that information asymmetry plays an important role in the non-adoption of modern agricultural inputs, like improved seeds, pesticides, and fertilizers.
All the theories reviewed collectively underscore the significant impacts of market participation on smallholder farmers’ well-being, income, poverty reduction, and rural economic growth. They also indicated the importance of infrastructural and technological change, marketing channel choices, and the role of free-flow market information to the rural communities in enhancing farmers’ market linkages.
3. Methodology
A quantitative research methodology was employed to comprehensively explore the factors that enhance the marketability of coastal agricultural products in rural areas. To achieve this aim, a causal (explanatory) research design was employed, where an in-depth review of previous literature was conducted to identify key perspectives of previous scholars within the scope of coastal agricultural marketability. A pilot study was conducted to ensure the instrument’s validity among 30 respondents. A survey was conducted with data collection through structured questionnaires. A multi-stage sampling approach was used in this study. The sample population is farmers in the study area. The sample frame was 4212 farmers registered with the agricultural agency in the province. The sample frame was stratified into large commercial farmers and small-scale farmers in the coastal community. Purposive sampling through the use of the nowballing technique was employed to select 215 small-scale farmers, with a sample size at the level of the acceptable margin of error of 5% and a confidence level of 95% from the sample frame of 4212 commercial farmers registered with the local agricultural agency. Purposeful sampling was used because the study’s main purpose is to explore the challenges of small-scale farmers in the coastal community. The study takes the cognizance of large commercial farmers who have access to the mainstream market in the area. Respondents were asked to give a response to the type of farming/agribusiness activity engaged in and their perceptive responses to the five Likert scale questionnaire, ranging from strongly agree, agree, neutral, disagree, and strongly disagree. The questionnaire was build based on key domains such as, challenges in coastal Agriculture products supply chain disruptions; challenges in coastal agriculture products market access limitations; challenges in coastal agriculture products price volatility; market enablers in coastal agriculture products access to technological resources; market enablers in coastal agriculture products supportive government policies; market enablers in coastal agriculture products market demand and consumer trends; and coastal agricultural product marketability.
Reliability and the consistency of the data were conducted and evident by the high score of Cronbach’s alpha, composite reliability, and average variance extracted (see Table 1). Participants included both farmers and key stakeholders in the agricultural value chain. Among the sampled participants, 163 respondents completed and returned the survey. SmartPLS version 4 software was utilized to analyze the quantitative data. An inferential analysis was conducted, where confirmatory factor analysis, structural equation modeling, and Path analysis were performed to ascertain empirical variables that enhance the marketability of coastal agricultural products in the Eastern Cape, South Africa. Following the research code and conduct, the researchers obtained ethical clearance (Ethics No. 2023/Staff/ND-7195) from the Walter Sisulu University Senate Research Ethics Committee.
Table 1.
Reliability test result.
To achieve this study’s objective, quantitative data were collected from 163 participants (coastal agricultural farmers and extension officers) who possess knowledge and marketing experience of coastal agricultural products. SmartPLS version 4 software was utilized to analyze the quantitative data, providing key statistical results such as reliability and validity tests, correlations among variables, structural equation modeling (SEM), Path analysis, and quality criteria (R-square and F-square).
4. Results and Discussions
4.1. Measurement of Reliability and Validity
Reliability refers to the stability of the measuring instrument used and its consistency over time, which means that reliability is the ability of measuring instruments to give similar results when applied at different times (Cheung et al., 2024; Sürücü & Maslakçı, 2020). It is measured using Cronbach’s alpha and composite reliability (rho_a and rho_c) with an acceptable threshold of 0.7.
The reliability analysis results show that all constructs have strong internal consistency, as indicated by Cronbach’s alpha values above the acceptable threshold of 0.70. The “Efficient Supply Chain System” achieves the highest alpha of 0.984, demonstrating exceptional reliability. Accordingly, Lai (2021) emphasized composite reliability values (rho_a and rho_c), which further confirm the robustness of the research instrument, with values exceeding the recommended cutoff of 0.70 across all constructs, ensuring that the constructs are measured consistently. The average variance extracted (AVE) values indicate adequate construct validity, as all AVE values are above the threshold of 0.50, suggesting that the constructs explain a sufficient amount of variance in their indicators. Specifically, the “Efficient Supply Chain System” has the highest AVE at 0.954, while “Access to Technology Resources” has a respectable AVE of 0.691. These metrics indicate that the measurement model is reliable and valid, effectively capturing the underlying constructs.
4.2. Discriminant Validity—Heterotrait–Monotrait Ratio (HTMT)
The Heterotrait–Monotrait Ratio (HTMT) provides insights into discriminant validity across the constructs. The HTMT is a newer and more robust method used to assess discriminant validity, particularly in SEM. The HTMT ratio compares the correlation between items measuring different constructs (Heterotrait) to the correlation between items measuring the same construct (Monotrait). As illustrate in Table 2, a value above 0.85 or 0.90 suggests that the constructs are not distinct enough. Lower values indicate that discriminant validity has been established.
Table 2.
Heterotrait–Monotrait Ratio (HTMT).
In this matrix, all HTMT values are below these thresholds, indicating adequate discriminant validity among the constructs. For example, the highest HTMT value of 0.560 is observed between “Stable Pricing System” and “Unlimited Market Access”, suggesting a moderate relationship without compromising the distinctiveness of the constructs. Similarly, values such as 0.272 between “Efficient Supply Chain System” and “Market Demand and Consumer Trends” further support the idea that these constructs are distinct and measure different aspects of the underlying theory. The low HTMT ratios confirm that the constructs are sufficiently separate, enhancing the measurement model’s credibility and integrity (Roemer et al., 2021).
4.3. Fornell–Larcker Criterion
The Fornell–Larcker criterion is a statistical test for discriminant validity in structural equation modeling (SEM). It determines whether constructs in a model are sufficiently distinct from one another (Sujati & Gunarhadi, 2020). The Fornell–Larcker criterion confirms and evaluates each construct, capturing distinct aspects of the studied phenomenon. According to Radomir and Moisescu (2020), there is no single threshold for the Fornell–Larcker criterion; however, values of 0.5 and higher for the AVE are acceptable.
Table 3 provides the diagonal values, representing the AVE’s square root and indicating each construct’s degree of shared variance. All diagonal entries are greater than the corresponding off-diagonal correlation coefficients, which is ideal and suggests good discriminant validity among the constructs. For instance, the “Efficient Supply Chain System” has a diagonal value of 0.977, indicating strong internal consistency, and all other constructs have lower correlation values in relation to it. This pattern holds for other constructs, indicating that each construct captures unique variance relatively well while maintaining strong internal reliability. Overall, the results confirm that the constructs are adequately distinct from each other, supporting the validity of the measurement model as showed in Table 3.
Table 3.
Fornell–Lacker Criterion.
4.4. Latent Variable Correlation Result
The correlation coefficient, denoted as r, is a value between −1 and +1, representing the relationship’s strength and direction. When the coefficient is close to 0, it indicates a weak or no relationship. On the other hand, a value of r = −1 suggests a perfect negative correlation, meaning that as one variable increases, the other decreases proportionally. Conversely, a value of r = 1 signifies a perfect positive correlation, indicating that as one variable increases, the other also increases proportionally (Privitera, 2023).
The correlation matrix presented in Table 4, reflects the strength and direction of relationships between the variables. “Access to Technology Resources” shows moderate correlations with both “Stable Pricing System” (0.425) and “Unlimited Market Access” (0.404), indicating some positive relationships. “Coastal Agricultural Product Marketability” has the highest correlation with “Unlimited Market Access” (0.318), suggesting a meaningful, though moderate, association. The “Efficient Supply Chain System” is moderately correlated with “Unlimited Market Access” (0.353) and “Supportive Government Policies” (0.304). “Market Demand and Consumer Trends” are moderately associated with “Supportive Government Policies” (0.338). Furthermore, the “Stable Pricing System” shows a moderate positive correlation primarily with “Unlimited Market Access” (0.487). “Supportive Government Policies” and “Unlimited Market Access” also exhibit a moderate positive correlation (0.406). These correlations suggest crucial interdependencies among the variables, particularly highlighting the central role of “Unlimited Market Access” in linking several aspects.
Table 4.
Correlations matrix results.
4.5. Structural Equation Model
Structural equation modeling (SEM) is a multivariate quantitative technique that clarifies the relationships among observed variables. This method assists researchers in evaluating and validating theoretical frameworks, contributing to developing and expanding existing theories (Thakkar, 2020). By employing multivariate analysis, researchers can perform comprehensive explanatory analyses with the necessary statistical rigor, enhancing the understanding of complex phenomena.
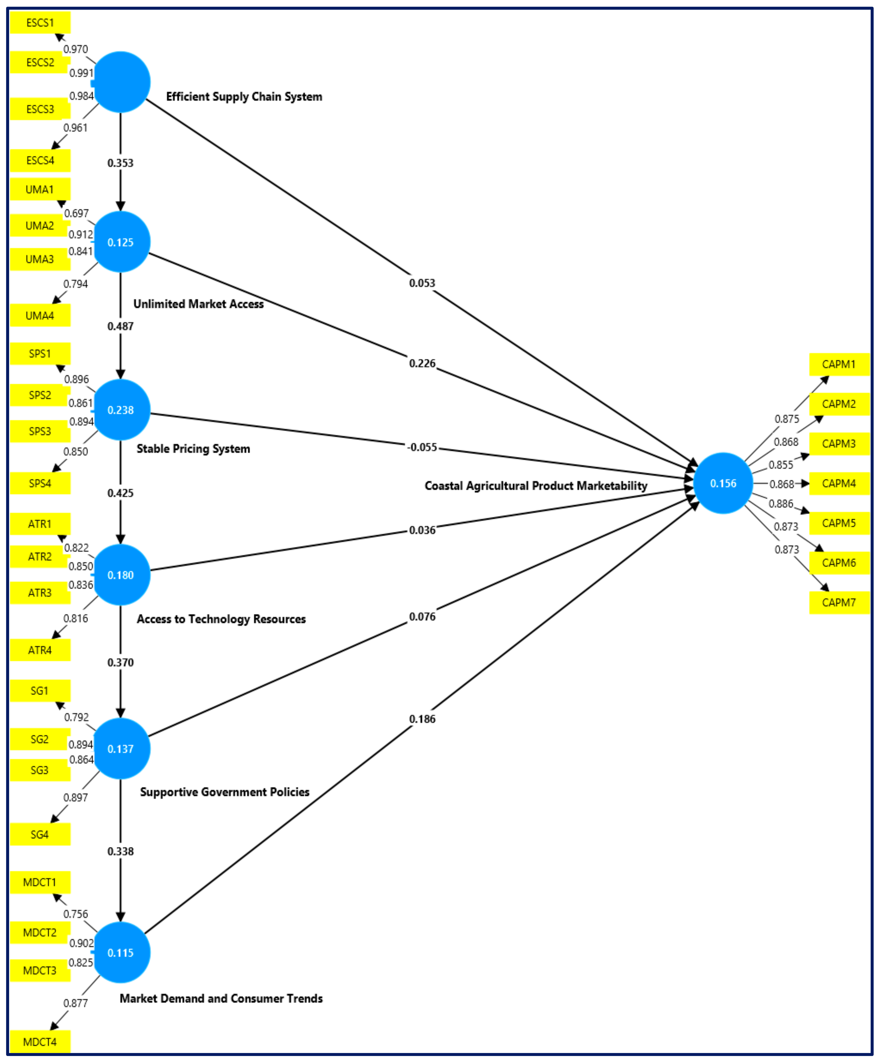
Figure 1 presents the structural equation model (SEM), which analyzes factors influencing the marketability of coastal agricultural products. Accordingly, the model revealed the relationships of several key latent variables impacting the marketability of coastal agricultural products. A positive relationship indicates that an increase in one independent variable informs an increase in the dependent variable, and a negative relationship indicates otherwise. Specifically, an efficient supply chain system positively impacts, with a 0.053 value on the marketability of coastal agricultural products, with the same value as unlimited market access, with a 0.226 value. Also, a stable Pricing System positively impacts the marketability of coastal agricultural products with a 0.055 value. A similar study by Gaspard et al. (2023) highlighted the impact of price fluctuations on the marketability of smallholding farmers. Access to technological resources, supportive government policies, active market demand, and consumer trends also result in a positive relationship of 0.036, 0.076, and 0.186, respectively, with the marketability of coastal agricultural products. A study by Magesa et al. (2020) reported that smallholder farmers’ free access to technological resources will leverage the challenges of middlemen and improve the marketability of their products.
Figure 1.
Structural equation model (SEM).
The model fit results presented in Table 5 provide insights into how well the estimated model aligns with the saturated model and how well your structural equation model fits the data. The model fit indices indicate that the estimated model shows weaknesses compared to the saturated model, particularly regarding the SRMR and d_ULS values, suggesting poor fit. However, the chi-square and NFI values are moderately acceptable.
Table 5.
Model fit.
4.6. Path Coefficients
Path analysis is a statistical tool used to examine the relationships between a dependent variable and two or more independent variables within a hypothesized model. It is a subset of structural equation modeling (Hahs-Vaughn & Lomax, 2020). This tool enables researchers to uncover direct and indirect causal relationships among variables.
The path coefficients presented in Table 6, indicate varying significance levels and influence among the variables. Notably, “Access to Technology Resources” has an insignificant effect on “Coastal Agricultural Product Marketability” with a low T-statistic and high p-value. At the same time, it strongly influences “Supportive Government Policies” significantly (T = 5.565, p < 0.001). “Efficient Supply Chain System” similarly shows no significant effect on marketability but strongly impacts “Unlimited Market Access” (T = 4.963, p < 0.001). “Market Demand and Consumer Trends” positively and significantly affects marketability (T = 2.033, p = 0.042). “Stable Pricing System” significantly influences “Access to Technology Resources” (T = 6.730, p < 0.001). “Supportive Government Policies” strongly affect “Market Demand and Consumer Trends” (T = 4.373, p < 0.001). Finally, “Unlimited Market Access” significantly influences both marketability (T = 2.109, p = 0.035) and “Stable Pricing System” (T = 5.090, p < 0.001), indicating key roles in driving outcomes. Overall, paths with p-values less than 0.05 demonstrate statistically significant relationships. Findings by Kumi et al. (2023) suggest that policies and interventions aiming to improve market access, promote e-commerce, and consider farmers’ preferences and market power dynamics can significantly impact farmers’ incomes, poverty levels, and overall rural economic development.
Table 6.
Path analysis results.
4.7. Quality Criteria—R-Square
The R-square values in this analysis indicate the proportion of variance in each dependent variable that can be explained by the independent variables included in the model.
In Table 7, the “Stable Pricing System” shows the highest R-square of 0.238, suggesting that the model clarifies approximately 23.8% of its variance, indicating a relatively strong explanatory power compared to other constructs. In contrast, “Market Demand and Consumer Trends” has the lowest R-square of 0.115, indicating that the model accounts for only about 11.5% of its variance, suggesting weaker explanatory power. The adjusted R-square values, which account for the number of predictors in the model, follow a similar pattern, providing slightly lower values but indicating that each respective model still explains a meaningful portion of the variance in the outcomes of interest. Overall, while there is some variation in the explanatory power across constructs, the R-square values suggest that the model has a modest ability to account for the variance in these dependent variables.
Table 7.
R-square.
The F-square values presented in Table 8, indicate the effect size of the independent variables on the dependent variables, with higher values suggesting a more substantial impact. For example, the “Stable Pricing System” has a significant F-square of 0.220 when predicting “Access to Technology Resources”, indicating a moderate effect size and suggesting that changes in the stable pricing system can meaningfully influence access to technology. Conversely, the F-square values for “Access to Technology Resources” and the “Efficient Supply Chain System” relating to “Coastal Agricultural Product Marketability” are very low (0.001 and 0.003, respectively), indicating minimal impact. Notably, “Unlimited Market Access” has the highest F-square value of 0.312 when predicting the “Stable Pricing System”, reflecting a substantial effect size and implying that it significantly influences the stable pricing system. Overall, these F-square metrics highlight varying degrees of impact among the variables, which can inform the prioritization of interventions or strategies in relation to agricultural marketability and system efficiency.
Table 8.
F-square.
5. Conclusions and Policy Implications
This research presents a holistic approach that embraces technological innovation, capacity building, cooperative initiatives, and policy reforms by addressing identified challenges and leveraging key enablers. Key findings of the study include the following:
- Technology Adoption: Adoptive technologies significantly improve the efficiency, productivity, and connectivity of coastal agriculture in South Africa. Key interventions include digital agriculture, precision farming, and the development of e-commerce platforms.
- Market Linkages and Networks: Building strong market linkages and networks is essential for improving the marketability of coastal agriculture. Collaboration among farmers, cooperatives, and market stakeholders fosters greater collective bargaining power and provides access to relevant markets and resources.
- Information Sharing: Information-sharing platforms can equip farmers with knowledge about best practices, ultimately promoting brand visibility and access to broader markets.
- Market Diversification: Encouraging market diversification can mitigate risks by reducing reliance on a single product or market. By expanding their product portfolios, coastal farmers can adapt to changing consumer trends and bolster their resilience to economic shocks.
The study concludes that several factors influence the marketability of coastal agricultural products in the Eastern Cape. Key recommendations reveal that enhancing farmers’ access to technology resources can significantly impact their ability to adopt stable pricing systems and improve market access. Focusing on efficient supply chain systems can positively influence the marketability of coastal agricultural products. Accordingly, supportive government policies are crucial in shaping market demand and consumer trends, ultimately affecting marketability. Additionally, unlimited market access significantly influences both the marketability of products and the stability of pricing systems. As such, addressing challenges such as inadequate infrastructure, stringent regulatory requirements, and the effects of climate change is essential for improving the marketability of coastal agricultural products.
This study’s findings brought new highlights recommended to improve the livelihood systems of coastal areas that are often neglected or overlooked. Hence, we make these recommendations:
The analysis showed that price stability, which reduces inflation in the economy, will positively improve the marketability of the coastal agricultural products. Price instability is always a scourge for rural and resource-poor farmers. Hence, we recommend different measures for price fluctuation control, such as providing subsidies to farmers, government price control, infrastructure improvements, the control of middlemen in the agriculture sector, market stability, and improvement of the farming system.
Rural coastal communities need to be integrated into an efficient supply chain system. This will enhance the marketability of their agricultural products. The findings also elicited vital information on mainstreaming rural farmers through access to technological resources. Smallholder farmers’ free access to technological resources will leverage the challenges of middlemen and improve the marketability of their products. A partnership with the agencies and universities with developed rural TCT resources in the Eastern Cape [Rhodes University and the University of Fort Hare] could help.
We recommend, especially for smallholder farmers in resource-poor areas, that policies and interventions aiming to improve market access, promote e-commerce, and consider farmers’ preferences and market power dynamics can significantly impact farmers’ incomes, poverty levels, and overall rural economic development.
Lastly, the findings of this study indicate that the determinants of coastal area products’ marketability pathways exhibit largely positive linkages. This presents good public–private business partnerships and opportunities for the benefit of the coastal communities, the business communities, government agencies, and all developmental agencies, such as non-profit/non-governmental organizations (NPOs/NGOs). This will lead to improved investment in coastal communities of the Eastern Cape, enhanced rural livelihoods, and poverty alleviation.
This was an explorative study on challenges faced by smallholder farmers in the coastal area in marketing their products. Although the results showed factors that can enhance rural coastal agricultural products, we recommend that further studies be conducted on assessing various available innovative market platforms and their impact on their livelihood.
Author Contributions
Conceptualization, I.M., Y.S.H. and V.L.S.; methodology, I.M. and Y.S.H.; software, I.M. and Y.S.H.; validation, I.M., Y.S.H. and V.L.S.; formal analysis, I.M.; investigation, I.M.; resources, Y.S.H. and V.L.S.; data curation, I.M.; writing original draft preparation, I.M. and Y.S.H.; writing review and editing, I.M. and Y.S.H.; visualization, I.M. and V.L.S.; supervision, Y.S.H. and V.L.S.; project administration, Y.S.H. All authors have read and agreed to the published version of the manuscript.
Funding
This research received no external funding. The APC was funded by authors institution.
Institutional Review Board Statement
The study was conducted in accordance with research ethics code and conduct and approved by the Institutional Ethics Committee of Walter Sisulu University (protocol code 2023/Staff/ND-7195).
Informed Consent Statement
Informed consent was obtained from all respondents involved in the study and their anonymity was maintained in accordance with research ethics code and conduct.
Data Availability Statement
In accordance with Walter Sisulu University research ethics code and conduct, all data are privately secured by the library directorate.
Conflicts of Interest
The authors declare no conflict of interest.
References
- Adeleke, B., Robertson-Andersson, D., Moodley, G., & Taylor, S. (2020). Aquaculture in Africa: A comparative review of Egypt, Nigeria, and Uganda vis-a-vis South Africa. Reviews in Fisheries Science & Aquaculture, 29(2), 167–197. [Google Scholar]
- Amelework, A. B., Bairu, M. W., Maema, O., Venter, S. L., & Laing, M. (2021). Adoption and promotion of resilient crops for climate risk mitigation and import substitution: A case analysis of cassava for South African agriculture. Frontiers in Sustainable Food Systems, 5, 617783. [Google Scholar] [CrossRef]
- Andreoni, A., & Tregenna, F. (2020). Escaping the middle-income technology trap: A comparative analysis of industrial policies in China, Brazil and South Africa. Structural Change and Economic Dynamics, 54, 324–340. [Google Scholar] [CrossRef]
- Binti Man, N., Kadhim, Z. R., Abd Latif, I., & Seng, K. W. K. (2017). The role and importance of the transactions costs theory in agricultural contracting area: An appraisal of selected empirical studies. IOSR Journal of Business and Management, 19(1), 79–89. [Google Scholar]
- Cantore, N., & Alcorta, L. (2021). Structuralist contributions to development thinking. In New perspectives on structural change: Causes and consequences of structural change in the global economy (pp. 21–49). Oxford University Press. [Google Scholar]
- Cheung, G. W., Cooper-Thomas, H. D., Lau, R. S., & Wang, L. C. (2024). Reporting reliability, convergent and discriminant validity with structural equation modeling: A review and best-practice recommendations. Asia Pacific Journal of Management, 41(2), 745–783. [Google Scholar] [CrossRef]
- Devaux, A., Goffart, J. P., Kromann, P., Andrade-Piedra, J., Polar, V., & Hareau, G. (2021). The potato of the future: Opportunities and challenges in sustainable agri-food systems. Potato Research, 64(4), 681–720. [Google Scholar] [CrossRef]
- Gaspard, N., Charles, K., Muraya, A. M., Alice, U., Fidèle, H., & Mbabazize, M. (2023). Effect of agricultural products price fluctuations on smallholder farmer’s welfare in Rwanda. A case study of Gicumbi, Nyagatare, Nyaruguru, Rubavu districts. International Journal of Agricultural and Applied Sciences, 4, 43–49. [Google Scholar] [CrossRef]
- Geza, W., Ngidi, M. S. C., Slotow, R., & Mabhaudhi, T. (2022). The dynamics of youth employment and empowerment in agriculture and coastal development in South Africa: A scoping review. Sustainability, 14(9), 5041. [Google Scholar] [CrossRef]
- Gomera, P. M., & Mafini, C. (2020). Supply chain management enablers, barriers and disruptions in the animal feed industry in the Western Cape Province of South Africa. Journal of Transport and Supply Chain Management, 14(1), 1–12. [Google Scholar] [CrossRef]
- Hahs-Vaughn, D. L., & Lomax, R. (2020). An introduction to statistical concepts (4th ed.). Routledge. [Google Scholar]
- Hlatshwayo, S. I., Modi, A. T., Hlahla, S., Ngidi, M., & Mabhaudhi, T. (2021a). Usefulness of seed systems for reviving smallholder agriculture: A South African perspective. African Journal of Food, Agriculture, Nutrition and Development, 21(2), 17581–17603. [Google Scholar] [CrossRef]
- Hlatshwayo, S. I., Ngidi, M., Ojo, T., Modi, A. T., Mabhaudhi, T., & Slotow, R. (2021b). A typology of the level of market participation among smallholder farmers in South Africa: Limpopo and Mpumalanga Provinces. Sustainability, 13(14), 7699. [Google Scholar] [CrossRef] [PubMed]
- Jellason, N. P., Robinson, E. J., & Ogbaga, C. C. (2021). Agriculture 4.0: Is sub-saharan africa ready? Applied Sciences, 11(12), 5750. [Google Scholar] [CrossRef]
- Kom, Z., Nethengwe, N. S., Mpandeli, N. S., & Chikoore, H. (2022). Determinants of small-scale farmers’ choice and adaptive strategies in response to climatic shocks in Vhembe District, South Africa. GeoJournal, 87(2), 677–700. [Google Scholar] [CrossRef]
- Kuhlmann, K., & Dey, B. (2021). Using regulatory flexibility to address market informality in seed systems: A global study. Agronomy, 11(2), 377. [Google Scholar] [CrossRef]
- Kumi, P. G. K., Elolu, S., Odongo, W., Okello, C., & Kalule, S. W. (2023). Where is the market? Assessing the role of dryer performance and marketability of solar-dried products in acceptance of solar dryers amongst smallholder farmers. Heliyon, 9(8), e18668. [Google Scholar] [CrossRef]
- Lai, M. H. (2021). Composite reliability of multilevel data: It’s about observed scores and construct meanings. Psychological Methods, 26(1), 90. [Google Scholar] [CrossRef]
- Liao, C. N., & Chen, Y. J. (2017). Farmers’ information management in developing countries—A highly asymmetric information structure. Production and Operations Management, 26(6), 1207–1220. [Google Scholar] [CrossRef]
- Magesa, M. M., Michael, K., & Ko, J. (2020). Access and use of agricultural market information by smallholder farmers: Measuring informational capabilities. The Electronic Journal of Information Systems in Developing Countries, 86(6), e12134. [Google Scholar] [CrossRef]
- Marconi, N., Bresser-Pereira, L. C., & Oreiro, J. L. (2014). A theoretical framework for a structuralist development macroeconomics. Available online: https://www.semanticscholar.org/paper/8986da5c7d92f56742f34fde8c43825f11451d2c (accessed on 4 December 2024).
- Menz, J., Modrzejewski, D., Hartung, F., Wilhelm, R., & Sprink, T. (2020). Genome edited crops touch the market: A view on the global development and regulatory environment. Frontiers in Plant Science, 11, 586027. [Google Scholar] [CrossRef]
- Mkhabela, T. (2018). Dual moral hazard and adverse selection in South African agribusiness: It takes two to tango. International Food and Agribusiness Management Review, 21(3), 391–406. [Google Scholar] [CrossRef]
- Mujuru, N. M., & Obi, A. (2020). Effects of cultivated area on smallholder farm profits and food security in coastal communities of the Eastern Cape Province of South Africa. Sustainability, 12(8), 3272. [Google Scholar] [CrossRef]
- Ngomthi, Z., & Mbukanma, I. (2024). Consumer behavioural model and the mediating role of branding concept on consumer willingness to purchase electronics products. Interdisciplinary Journal of Sociality Studies, 4, 1–13. [Google Scholar] [CrossRef]
- Ntobela, T. S., & Mbukanma, I. (2023). Exploring the Impact of Sensory Marketing on Impulsive Buying Behaviour of Millennials in Mthatha, Eastern Cape, South Africa. Academic Journal of Interdisciplinary Studies, 12(5), 192–200. [Google Scholar] [CrossRef]
- Nugroho, A. D. (2021). Agricultural market information in developing countries: A literature review. Agricultural Economics/Zemedelska Ekonomika, 67(11), 468–477. [Google Scholar] [CrossRef]
- Ojo, T. O., Adetoro, A. A., Ogundeji, A. A., & Belle, J. A. (2021). Quantifying the determinants of climate change adaptation strategies and farmers’ access to credit in South Africa. Science of the Total Environment, 792, 148499. [Google Scholar] [CrossRef]
- Okoye, B. C., Abass, A., Bachwenkizi, B., Asumugha, G., Alenkhe, B., Ranaivoson, R., Randrianarivelo, R., Rabemanantsoa, N., & Ralimanana, I. (2016). Effect of transaction costs on market participation among smallholder cassava farmers in Central Madagascar. Cogent Economics & Finance, 4(1), 1143597. [Google Scholar]
- Onyiriuba, L., Okoro, E. O., & Ibe, G. I. (2020). Strategic government policies on agricultural financing in African emerging markets. Agricultural Finance Review, 80(4), 563–588. [Google Scholar] [CrossRef]
- Popoola, O. O., Yusuf, S. F. G., & Monde, N. (2020). Information sources and constraints to climate change adaptation amongst smallholder farmers in Amathole District Municipality, Eastern Cape Province, South Africa. Sustainability, 12(14), 5846. [Google Scholar] [CrossRef]
- Privitera, G. J. (2023). Statistics for behavioral sciences (4th ed.). SAGE Publications. [Google Scholar]
- Radomir, L., & Moisescu, O. I. (2020). Discriminant Validity of the Customer-Based Corporate Reputation Scale: Some Causes for Concern. Journal of Product & Brand Management, 29(4), 457–469. [Google Scholar]
- Roemer, E., Schuberth, F., & Henseler, J. (2021). HTMT2—An improved criterion for assessing discriminant validity in structural equation modeling. Industrial Management & Data Systems, 121(12), 2637–2650. [Google Scholar]
- Shamdasani, Y. (2021). Coastal road infrastructure & agricultural production: Evidence from India. Journal of Development Economics, 152, 102686. [Google Scholar]
- Sinyolo, S. (2020). Technology adoption and household food security among coastal households in South Africa: The role of improved maize varieties. Technology in Society, 60, 101214. [Google Scholar] [CrossRef]
- Smidt, H. J., & Jokonya, O. (2022). Factors affecting digital technology adoption by small-scale farmers in agriculture value chains (AVCs) in South Africa. Information Technology for Development, 28(3), 558–584. [Google Scholar] [CrossRef]
- Sujati, H., & Gunarhadi, S. M. (2020). Testing the Construct Validity and Reliability of Curiosity Scale Using Confirmatory Factor Analysis. Journal of Educational and Social Research, 10(4), 229–237. [Google Scholar] [CrossRef]
- Sürücü, L., & Maslakçı, A. (2020). Validity and Reliability in Quantitative Research. Business Management Studies: An International Journal, 8, 2694–2726. [Google Scholar] [CrossRef]
- Talanow, K., Topp, E. N., Loos, J., & Martín-López, B. (2021). Farmers’ perceptions of climate change and adaptation strategies in South Africa’s Western Cape. Journal of Coastal Studies, 81, 203–219. [Google Scholar] [CrossRef]
- Thakkar, J. J. (2020). An introduction to structural equation modelling. In Structural equation modelling. Studies in systems, decision and control. Springer. [Google Scholar]
- Ullah, A., Arshad, M., Kächele, H., Zeb, A., Mahmood, N., & Müller, K. (2020). Socio-economic analysis of farmers facing asymmetric information in inputs markets: Evidence from the rainfed zone of Pakistan. Technology in Society, 63, 101405. [Google Scholar] [CrossRef]
- Vosselman, E. (2012). Approaching control in interfirm transactional relationships: Contrasting and connecting a transaction cost economics perspective with an actor-network theory perspective. Qualitative Research in Accounting & Management, 9(1), 4–20. [Google Scholar]
- Wale, E., Chipfupa, U., & Hadebe, N. (2021). Towards identifying enablers and inhibitors to on-farm entrepreneurship: Evidence from smallholders in KwaZulu-Natal, South Africa. Heliyon, 7(1), e05660. [Google Scholar] [CrossRef]
Disclaimer/Publisher’s Note: The statements, opinions and data contained in all publications are solely those of the individual author(s) and contributor(s) and not of MDPI and/or the editor(s). MDPI and/or the editor(s) disclaim responsibility for any injury to people or property resulting from any ideas, methods, instructions or products referred to in the content. |
© 2025 by the authors. Licensee MDPI, Basel, Switzerland. This article is an open access article distributed under the terms and conditions of the Creative Commons Attribution (CC BY) license (https://creativecommons.org/licenses/by/4.0/).
