Exploration and Deconstruction of Correlation Cycles in Multidimensional Datasets
Abstract
1. Introduction
1.1. Objective of the Work
- Identification of the correlation cycles in multidimensional datasets—the first of the objectives of the presented study is to define the concept of the correlation cycles in the context of a graphical representation of correlation analysis. With the definition, the model of visualization and the basic properties of such cycles are presented.
- Deconstruction of identified correlation cycles into correlation chains—in order to utilize the correlation cycles in practical scenarios, the model of deconstruction of correlation cycles into a set of correlation chains and a further visualization model of such deconstructed cycles is proposed.
- Use of the deconstructed cycles (correlation chains) in predictive analysis of data—as a way to present utilization of the correlation cycles, the study of various regression problems is conducted on three openly available datasets of different sizes. In the context of these regression analyses, the visualization and deconstruction of correlation cycles is presented and the decision-making process utilizing deconstructed correlation cycles is qualitatively evaluated.
1.2. Related Works
2. Correlation Cycles of Multidimensional Datasets
- The values of approaching the value of 1 indicate a strong correlation between the attributes and . In the case of correlation, the values of one attribute increase with the increasing values of the other.
- The values of approaching the value of −1 indicate strong anticorrelation between given attributes and . Hence, the values of an attribute increase with the decreasing values of the other attribute in the studied pair.
- The values of close to the value of 0 indicate no functional relationship between given attributes.
- The set of vertices contains attributes of the dataset under study.
- The set of edges contains relationships between individual attributes of the dataset. Each of the edges is weighted with the value of the correlation coefficient measured between the vertices it connects.
2.1. Identification of a Correlation Cycle
2.2. Deconstruction of a Correlation Cycle
- attribute, which is used as a root vertex of this tree.
- attribute vertices, which represent leaves of the tree.
- Internal vertices consisting of attributes used in the individual correlation chains.
- ;
- .
3. Application of Correlation Cycle Deconstruction in Predictive Data Analysis
- Sensor dataset—this is the smallest of the considered datasets, consisting of 107 measurements over six attributes describing average localization error in the sensor node localization process in wireless sensor networks [19]. The attributes contained in this dataset store data on anchor ratio, the transmission range of sensors, node density, and iteration count with average localization error and standard deviation of this metric as attributes dedicated to output values of prediction models [20].
- Superconductivity dataset—this significantly larger dataset focused on properties of superconductors consists of 21,263 measurements of 82 attributes [21]. These measurements consist of various aspects of values for atomic mass, fie, radius, density, electron affinity, fusion heat, thermal conductivity, valence, and critical temperature of superconductors [22].
- Energy Farm dataset—this is the largest of the used datasets consisting of 149 attributes measured over more than 63,000 instances [23]. This dataset focuses on the estimation of the total power output of a large wave energy farm and consists of 49 features of the coordination of wave energy converters in a wave farm, 49 features of individual power of each converter, the total power output of the farm, and the so-called q-factor [24].
3.1. Visualization of Correlation Cycles and Their Deconstruction
3.2. Evaluation of Decision-Making Quality in Deconstructed Cycles
- Locally Estimated Scatterplot Smoothing (LOESS)—a regression method that fits multiple local weighted linear models to capture complex patterns in data without the need for polynomes descriptive of the considered data space [26].
- Least Absolute Shrinkage and Selection Operator (LASSO)—a linear regression technique that uses loss function with incorporated penalties (known as L1 regularization) to shrink coefficients, promoting sparsity in the model by setting some of the coefficients to zero [27].
- Support Vector Regression (SVR)—a regression method that uses support vector machines to find a hyperplane that best fits the data within a margin of tolerance [28].
- Directly—values of output attribute are predicted directly from the values of input attribute.
- Indirectly—values of output attribute are predicted through the sequence of attribute prediction based on one of the correlation chains present in the deconstructed correlation cycle.
4. Conclusions
- Parallel and distributed approaches to regression sequences—since the regression analysis based on a sequence of predictions identified in a correlation chain can be time-demanding, there is space for the use of parallel and distributed computing for work with large multidimensional datasets.
- Feed-backward heuristic building of correlation chains in datasets—in the presented work, no emphasis was put on the order in which the correlation chains were built; the chains were identified in the context of a cycle. In future work, the possibility of the use of feed-backward building of such correlation chains utilizing a heuristic approach can be explored in the context of regression analysis.
- Building of regression sequencers based on correlation analysis—currently, the correlation analysis and its visualization are separated from the subsequent regression analysis process, which uses correlation chains to construct regression sequences in predictive data analysis. The last of the presented possible objectives in this area can be the construction of regression sequencers, which would consist of a graphical model akin to a deconstructed correlation cycle while containing regression curves and error rate information in the model itself.
Author Contributions
Funding
Data Availability Statement
Conflicts of Interest
References
- Hofert, M. Correlation Pitfalls with ChatGPT: Would You Fall for Them? Risks 2023, 11, 115. [Google Scholar] [CrossRef]
- Burgund, D.; Nikolovski, S.; Galić, D.; Maravić, N. Pearson Correlation in Determination of Quality of Current Transformers. Sensors 2023, 23, 2704. [Google Scholar] [CrossRef]
- Ratnasingam, S.; Munoz-Lopez, J. Distance Correlation-Based Feature Selection in Random Forest. Entropy 2023, 25, 1250. [Google Scholar] [CrossRef]
- Dudáš, A. Graphical representation of data prediction potential: Correlation graphs and correlation chains. Vis. Comput. 2024, 40, 6969–6982. [Google Scholar] [CrossRef]
- Dudáš, A. Correlation n-ptychs of Multidimensional Datasets. Good Pract. New Perspect. Inf. Syst. Technol. 2024, 990, 151–160. [Google Scholar]
- Dudáš, A. Visualization of Prediction Potential Hotspots in Multidimensional Datasets. Int. J. Inform. Vis. 2025, in press.
- Hongduo, C.; Ying, L. Research on Correlation Analysis for Multidimensional Time Series Based on the Evolution Synchronization of Network Topology. Mathematics 2024, 12, 204. [Google Scholar] [CrossRef]
- Alessandrini, M.; Falaschetti, L.; Biagetti, G.; Crippa, P.; Luzzi, S.; Turchetti, C. A Deep Learning Model for Correlation Analysis between Electroencephalography Signal and Speech Stimuli. Sensors 2023, 23, 8039. [Google Scholar] [CrossRef] [PubMed]
- Sunil, K.; Chong, I. Correlation Analysis to Identify the Effective Data in Machine Learning: Prediction of Depressive Disorder and Emotion States. Int. J. Environ. Res. Public Health 2018, 15, 2907. [Google Scholar] [CrossRef] [PubMed]
- Connor, R.; Dearle, A.; Claydon, B.; Vadicamo, L. Correlations of Cross-Entropy Loss in Machine Learning. Entropy 2024, 26, 491. [Google Scholar] [CrossRef]
- Fraigniaud, P.; Olivetti, D. Distributed Detection of Cycles. ACM Trans. Parallel Comput. 2019, 6, 1–20. [Google Scholar] [CrossRef]
- Wang, X.; Liu, K.; Lu, W.; Zhao, T.; Zhao, B.; Liu, X. Fast Cycle Structure Detection for Power Grids Based on Graph Computing. CSEE J. Power Energy Syst. 2023, 9, 2204–2213. [Google Scholar]
- Chen, L.; Kyng, R.; Liu, Y.P.; Meierhans, S.; Probst Gutenberg, M. Almost-Linear Time Algorithms for Incremental Graphs: Cycle Detection, SCCs, s-t Shortest Path, and Minimum-Cost Flow. In Proceedings of the 56th Annual ACM sysmposium on Theory of Computing, STOC 2024, Vancouver, BC, Canada, 24–28 June 2024. [Google Scholar]
- Atmanspacher, H.; Martin, M. Correlations and How to Interpret Them. Information 2019, 10, 272. [Google Scholar] [CrossRef]
- Hauke, M.; Zafeiropoulos, A. Weak Poissonian correlations. Ann. Mat. Pura Appl. 2024, 203, 2711–2740. [Google Scholar] [CrossRef]
- Cicuttin, A.; Morales, I.R.; Crespo, M.L.; Carrato, S.; García, L.G.; Molina, R.S.; Valinoti, B.; Folla Kamdem, J. A Simplified Correlation Index for Fast Real-Time Pulse Shape Recognition. Sensors 2022, 22, 7697. [Google Scholar] [CrossRef]
- Chen, H.; Zhang, W.; Yan, D.; Huang, L.; Yu, C. Efficient correlation information mixer for visual object tracking. Knowl.-Based Syst. 2024, 285, 111368. [Google Scholar] [CrossRef]
- Khozevnikov, V.; Zhukovskii, M. Large cycles in generalized Johnson graphs. J. Graph Theory 2023, 104, 901–918. [Google Scholar]
- Aroba, O.J.; Naicker, N.; Adeliyi, T.T. Node localization in wireless sensor networks using a hyper-heuristic DEEC-Gaussian gradient distance algorithm. Sci. Afr. 2023, 19, e01560. [Google Scholar] [CrossRef]
- Singh, A.; Kotiyal, V.; Sharma, S.; Nagar, J.; Lee, C.-C. Average Localization Error (ALE) in sensor node localization process in WSNs. UCI Machine Learning Repository, 2023. [CrossRef]
- Hamidieh, K. A data-driven statistical model for predicting the critical temperature of a superconductor. Comput. Mater. Sci. 2018, 154, 346–354. [Google Scholar] [CrossRef]
- Hamidieh, K. Superconductivity Data. UCI Machine Learning Repository, 2018. [CrossRef]
- Neshat, M.; Alexander, B.; Sergiienko, N.Y.; Wagner, M. Optimisation of large wave farms using a multi-strategy evolutionary framework. In Proceedings of the Annual Conference on Genetic and Evolutionary Computation, Cancún, Mexico, 8–12 July 2020. [Google Scholar]
- Neshat, M.; Alexander, B.; Sergiienko, N.; Wagner, M. Large-scale Wave Energy Farm. UCI Machine Learning Repository, 2023. [CrossRef]
- Phan, T.C.; Pranata, A.; Farragher, J.; Bryant, A.; Nguyen, H.T.; Chai, R. Regression-Based Machine Learning for Predicting Lifting Movement Pattern Change in People with Low Back Pain. Algorithms 2024, 24, 1337. [Google Scholar] [CrossRef]
- Chen, L.; Chen, K.; He, G.; Liu, Z. Research on the Prediction Model of Loess Collapsibility in Xinyuan County, Ili River Valley Area. Water 2023, 15, 3786. [Google Scholar] [CrossRef]
- Christakis, I.; Sarri, E.; Tsakiridis, O.; Stavrakas, I. Investigation of LASSO Regression Method as a Correction Measurements’ Factor for Low-Cost Air Quality Sensors. Signals 2024, 5, 60–86. [Google Scholar] [CrossRef]
- Hu, Y.; Wang, F.; Chen, J.; Dhungel, S.K.; Li, X.; Song, J.-K.; Kim, Y.-S.; Pham, D.P.; Yi, J. Support Vector Regression Model for Determining Optimal Parameters of HfAlO-Based Charge Trapping Memory Devices. Electronics 2023, 12, 3139. [Google Scholar] [CrossRef]














| Dataset | Number of Cycles | |||||||
|---|---|---|---|---|---|---|---|---|
| Overall | Size = 3 | Size = 4 | Size = 5 | Size = 6 | Size = 7 | Size = 8 | Size = 9 | |
| Sensor | 1 | 1 | - | - | - | - | - | - |
| Superconductivity | 272 | 254 | 14 | 2 | 2 | - | - | - |
| Energy Farm | 58 | 46 | 9 | - | - | 1 | 1 | 1 |
| Dataset | Cycle | Input | Output | Notation |
|---|---|---|---|---|
| Sensor | ale - sd_ale - node_density - ale | ale | node_density | S1 |
| Superconductivity | range_ThermCond - wtd_range_ThermCond - wtd_std_ThermCond - range_ThermCond | range_ThermCond | wtd_range_ThermCond | SC1 |
| wtd_mean_Density - wtd_gmean_ atomic_radius - wtd_gmean_ThermCond - gmean_Density - wtd_meand_Density | wtd_mean_Density | wtd_gmean_ThermCond | SC2 | |
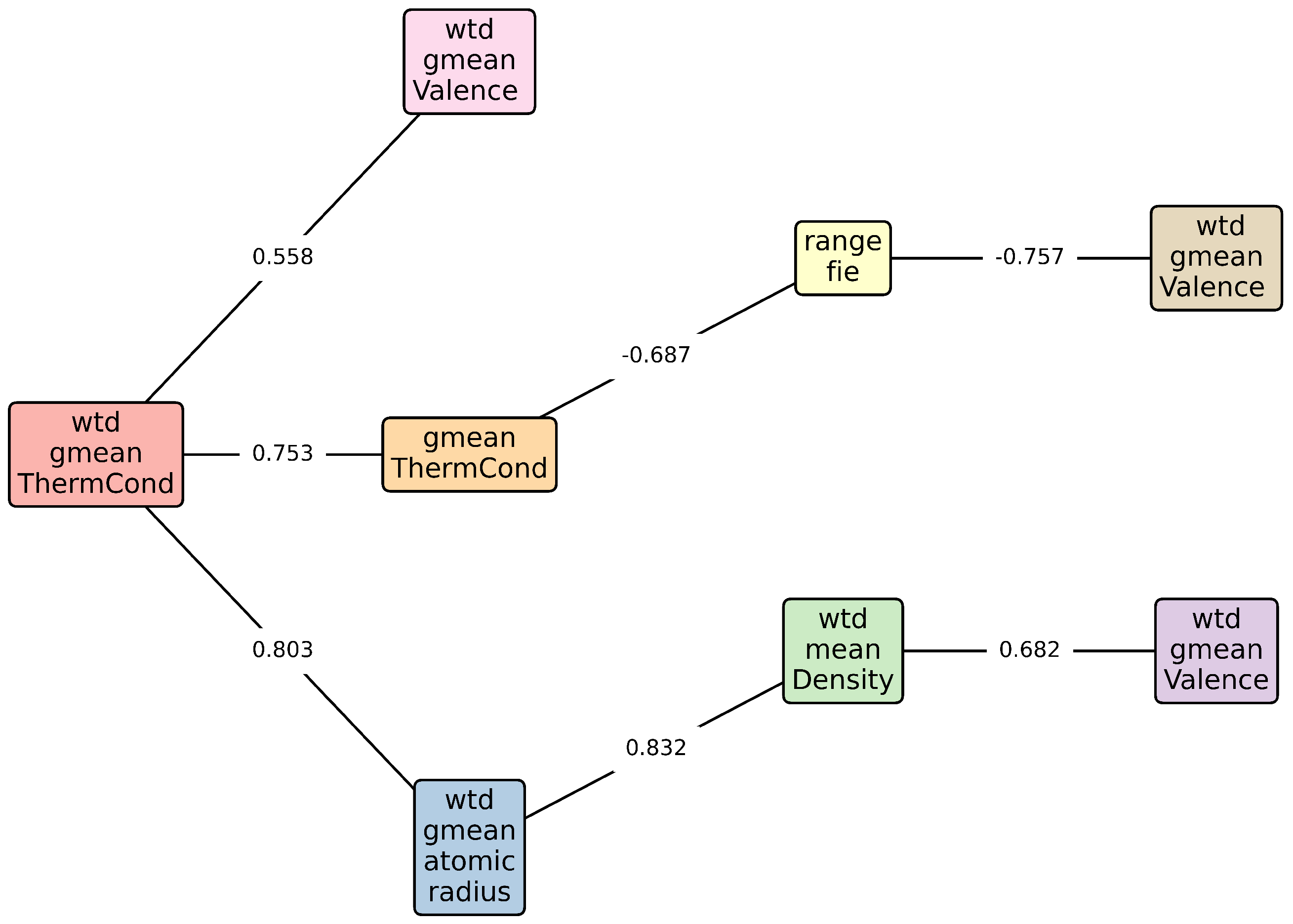
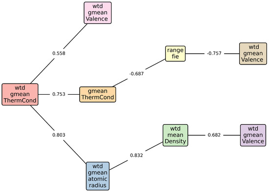
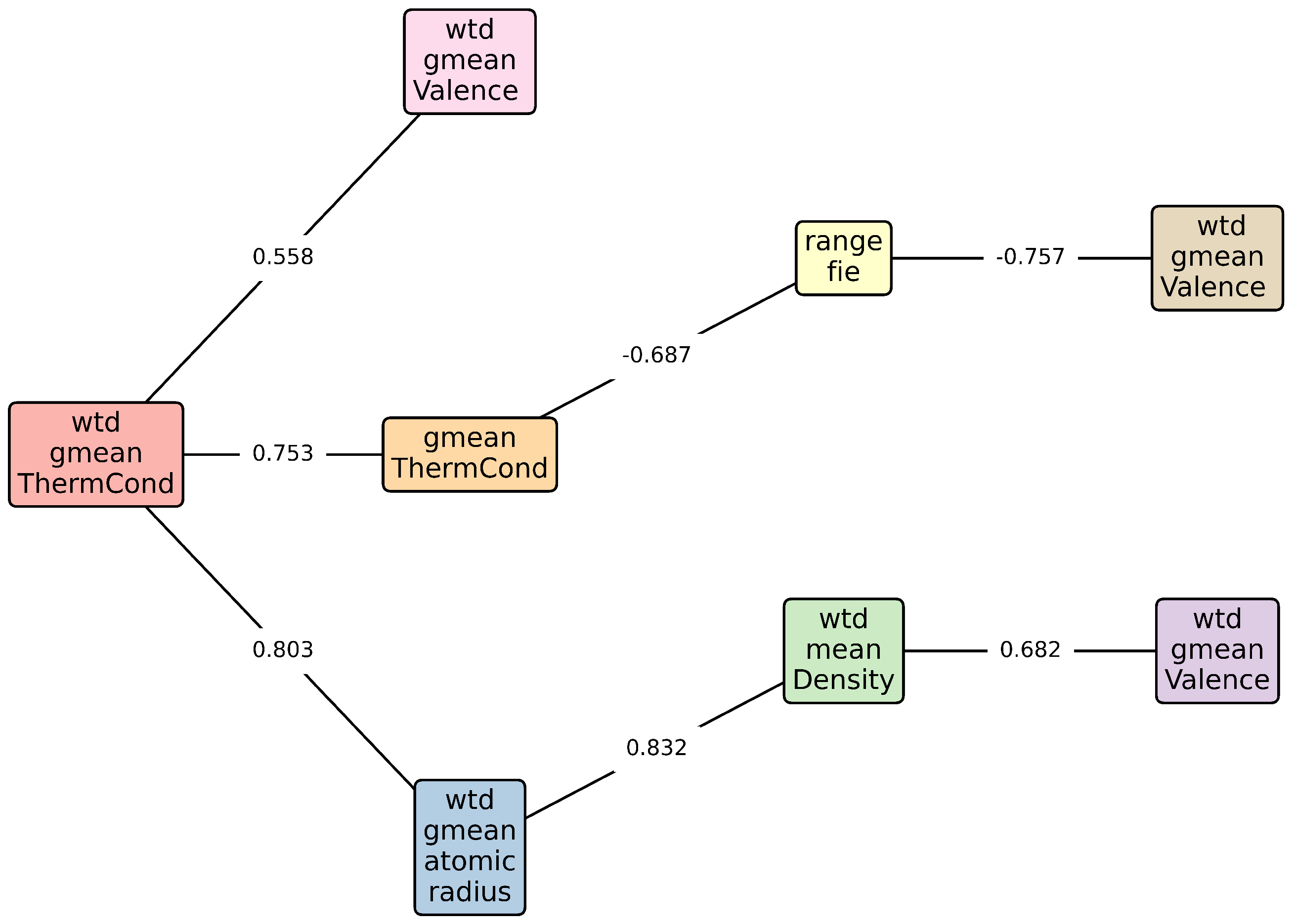
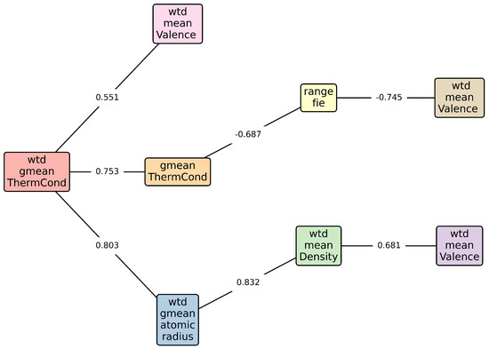
| range_fie - gmean_ThermCond - wtd_gmean_ThermCond - wtd_mean_FusionHeat - wtd_mean_Valence - range_fie | range_fie | wtd_mean_FusionHeat | SC3 | |
| range_fie - gmean_ThermCond - wtd_gmean_ThermCond - wtd_atomic_radius - wtd_mean_Density - wtd_gmean_Valence - range_fie | wtd_gmean_ThermCond | wtd_gmean_Valence | SC4 | |
| Energy Farm | qW - Power1 - Total_Power - qW | qW | Power1 | EF1 |
| X2 - X1 - Power1 - Power2 - X2 | Power2 | X1 | EF2 | |
| Y49 - X49 - Y4 - X1 - X8 - X42 - Y1 - Y49 | Y1 | Y4 | EF3 | |
| Y29 - X15 - Y8 - X8 - X42 - Y1 - Y49 - X49 - Y29 | Y29 | X42 | EF4 | |
| X49 - Y49 - Y1 - X42 - X8 - X35 - X15 - Y15 - Y29 - X49 | X49 | X35 | EF5 |
| Cycle | Chain | Correlation | |||
|---|---|---|---|---|---|
| S1 | ale - node_density | = −0.767 | 42.434 | 54.091 | 59.589 |
| ale - node_density | = 0.767 | 42.434 | 54.091 | 59.589 | |
| ale - sd_ale - node_density | = 0.802 | 42.834 | 54.497 | 68.377 | |
| SC1 | range_ThermCond - wtd_range_ThermCond | = 0.707 | 41.773 | 34.755 | 35.145 |
| range_ThermCond - wtd_range_ThermCond | = 0.707 | 41.773 | 34.755 | 35.145 | |
| range_ThermCond - wtd_std_ThermCond - wtd_range_ThermCond | = 0.866 | 28.276 | 31.579 | 28.527 | |
| SC2 | wtd_mean_Density - wtd_gmean_ThermCond | = 0.67 | 33.493 | 34.445 | 34.745 |
| wtd_mean_Density - wtd_gmean_atomic_radius - wtd_gmean_ThermCond | = 0.818 | 36.589 | 34.468 | 35.806 | |
| wtd_mean_Density - gmean_Density - wtd_gmean_ThermCond | = 0.692 | 32.322 | 34.231 | 33.391 | |
| SC3 | range_fie - wtd_mean_FusionHeat | = −0.628 | 12.033 | 12.529 | 12.083 |
| range_fie - gmean_ThermCond - wtd_gmean_ThermCond - wtd_mean_FusionHeat | = 0.759 | 10.222 | 11.565 | 10.119 | |
| range_fie - wtd_mean_Valence - wtd_mean_FusionHeat | = 0.71 | 12.427 | 12.368 | 12.296 | |
| SC4 | wtd_gmean_ThermCond - wtd_gmean_Valence | = 0.558 | 0.949 | 1.075 | 0.961 |
| wtd_gmean_ThermCond - gmean_ThermCond - range_fie - wtd_gmean_Valence | = 0.732 | 0.709 | 0.788 | 0.695 | |
| wtd_gmean_ThermCond - wtd_gmean_atomic_radius - wtd_mean_Density - wtd_gmean_Valence | = 0.772 | 0.727 | 0.793 | 0.739 | |
| EF1 | qW - Power1 | = 0.581 | 10,590.359 | 10,282.315 | 11,195.329 |
| qW - Power1 | = 0.581 | 10,590.359 | 10,282.315 | 11,195.329 | |
| qW - Total_Power - Power1 | = 0.789 | 10,618.526 | 10,288.859 | 11,174.092 | |
| EF2 | Power2 - X1 | = 0.538 | 235.103 | 242.668 | 239.399 |
| Power2 - X2 - X1 | = 0.624 | 205.359 | 214.869 | 217.711 | |
| Power2 - Power1 - X1 | = 0.7 | 173.396 | 190.902 | 177.953 | |
| EF3 | Y1 - Y4 | = −0.384 | 56.191 | 49.966 | 55.403 |
| Y1 - X42 - X8 - X1 - Y4 | = 0.614 | 40.658 | 44.232 | 47.998 | |
| Y1 - Y49 - X49 - Y4 | = 0.62 | 40.505 | 43.268 | 40.9 | |
| EF4 | Y29 - X42 | = 0.501 | 339.655 | 301.672 | 289.935 |
| Y29 - Y15 - Y8 - X8 - X42 | = 0.645 | 230.326 | 251.869 | 234.324 | |
| Y29 - X49 - Y49 - Y1 - X42 | = 0.617 | 362.339 | 296.598 | 280.989 | |
| EF5 | X49 - X35 | = −0.493 | 376.442 | 291.868 | 298.411 |
| X49 - Y49 - Y1 - X42 - X8 - X35 | = 0.682 | 263.068 | 273.694 | 266.654 | |
| X49 - Y29 - Y15 - X15 - X35 | = 0.619 | 277.606 | 286.832 | 291.98 |
Disclaimer/Publisher’s Note: The statements, opinions and data contained in all publications are solely those of the individual author(s) and contributor(s) and not of MDPI and/or the editor(s). MDPI and/or the editor(s) disclaim responsibility for any injury to people or property resulting from any ideas, methods, instructions or products referred to in the content. |
© 2025 by the authors. Licensee MDPI, Basel, Switzerland. This article is an open access article distributed under the terms and conditions of the Creative Commons Attribution (CC BY) license (https://creativecommons.org/licenses/by/4.0/).
Share and Cite
Dudáš, A.; Kršák, E.; Kvaššay, M. Exploration and Deconstruction of Correlation Cycles in Multidimensional Datasets. Technologies 2025, 13, 85. https://doi.org/10.3390/technologies13020085
Dudáš A, Kršák E, Kvaššay M. Exploration and Deconstruction of Correlation Cycles in Multidimensional Datasets. Technologies. 2025; 13(2):85. https://doi.org/10.3390/technologies13020085
Chicago/Turabian StyleDudáš, Adam, Emil Kršák, and Miroslav Kvaššay. 2025. "Exploration and Deconstruction of Correlation Cycles in Multidimensional Datasets" Technologies 13, no. 2: 85. https://doi.org/10.3390/technologies13020085
APA StyleDudáš, A., Kršák, E., & Kvaššay, M. (2025). Exploration and Deconstruction of Correlation Cycles in Multidimensional Datasets. Technologies, 13(2), 85. https://doi.org/10.3390/technologies13020085

