Molecular and Biochemical Characterization of Xanthomonas arboricola pv. corylina Isolates Infecting Hazelnut Orchards in Chile
Abstract
1. Introduction
2. Results
2.1. Isolation and Identification of Xanthomonas spp.
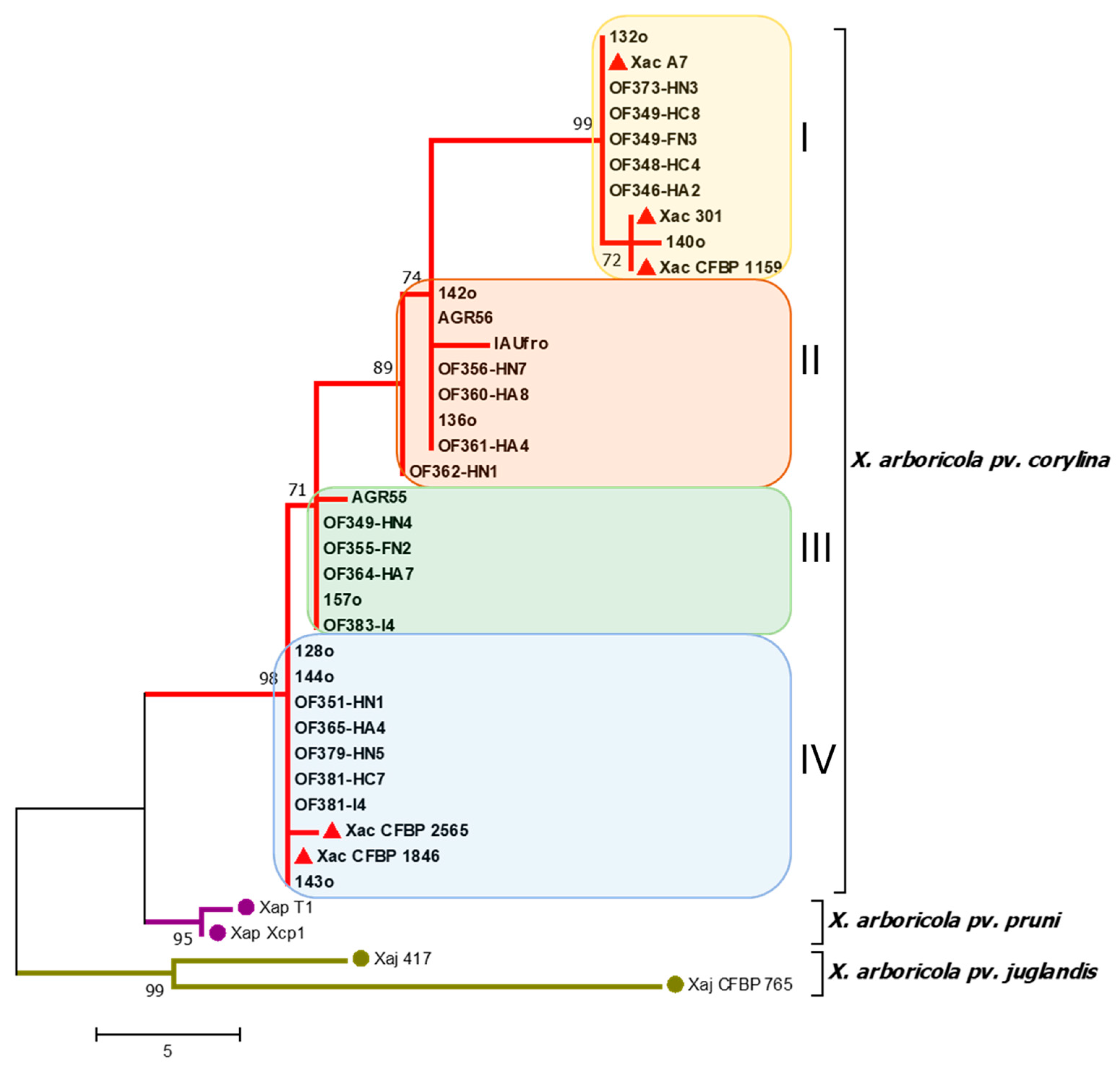
2.2. Molecular Characterization of X. arboricola pv. corylina Isolates
2.3. Biochemical Characterization of Xanthomonas arboricola pv. corylina Isolates
2.4. Hypersensitivity Response of Xanthomonas arboricola pv. corylina Isolates
3. Discussion
4. Materials and Methods
4.1. Plant Material Sampling, Bacterial Isolation, and Culture Conditions
4.2. Molecular Characterization of Bacterial Isolates
4.3. Biochemical Characterization
4.4. Hypersensitivity Response (HR)
Supplementary Materials
Author Contributions
Funding
Data Availability Statement
Acknowledgments
Conflicts of Interest
References
- Merda, D.; Bonneau, S.; Guimbaud, J.F.; Durand, K.; Brin, C.; Boureau, T.; Lemaire, C.; Jacques, M.A.; Fischer-Le Saux, M. Recombination-prone bacterial strains form a reservoir from which epidemic clones emerge in agroecosystems. Environ. Microbiol. Rep. 2016, 8, 572–581. [Google Scholar] [CrossRef]
- Kałużna, M.; Fischer-Le Saux, M.; Pothier, J.F.; Jacques, M.A.; Obradović, A.; Tavares, F.; Stefani, E. Xanthomonas arboricola pv. juglandis and pv. corylina: Brothers or distant relatives? Genetic clues, epidemiology, and insights for disease management. Mol. Plant Pathol. 2021, 22, 1481–1499. [Google Scholar] [CrossRef]
- Lamichhane, J.R.; Grau, P.; Varvaro, L. Emerging hazelnut cultivation and the severe threat of bacterial blight in Chile. J. Phytopath. 2012, 160, 752–754. [Google Scholar] [CrossRef]
- Lamichhane, J.R.; Varvaro, L. Xanthomonas arboricola disease of hazelnut: Current status and future perspectives for its management. Plant Pathol. 2014, 63, 243–254. [Google Scholar] [CrossRef]
- Nicoletti, R.; Petriccione, M.; Curci, M.; Scortichini, M. Hazelnut-associated bacteria and their implications in crop management. Horticulturae 2022, 8, 1195. [Google Scholar] [CrossRef]
- Webber, J.B.; Putnam, M.; Serdani, M.; Pscheidt, J.W.; Wiman, N.G.; Stockwell, V.O. Characterization of isolates of Xanthomonas arboricola pv. corylina, the causal agent of bacterial blight, from Oregon hazelnut orchards. J. Plant Pathol. 2020, 102, 799–812. [Google Scholar] [CrossRef]
- Öztürk, M. Population characteristics of Xanthomonas arboricola pv. corylina strains from hazelnut orchards in Turkey. J. Plant Dis. Prot. 2023, 130, 337–349. [Google Scholar] [CrossRef]
- Scortichini, M.; Rossi, M.P.; Marchesi, U. Genetic, phenotypic and pathogenic diversity of Xanthomonas arboricola pv. corylina strains question the representative nature of the type strain. Plant Pathol. 2002, 51, 374–381. [Google Scholar] [CrossRef]
- Grau, P.; Bastias, R. Productivity and yield efficiency of hazelnut (Corylus avellana L.) cultivars in Chile. Acta Hortic. 2005, 686, 57–64. [Google Scholar] [CrossRef]
- Larrañaga, P. Catastro Frutícola Principales Resultados, Region Del Maule; Oficina de Estudios y Políticas Agrarias, ODEPA: Santiago, Chile; Centro de Información de Recursos Naturales, CIREN: Santiago, Chile, 2022. [Google Scholar]
- Chávez, M.; Durán, P.P. Tizón del avellano: Desarrollo de un sistema de alerta temprana. Redagrícola 2020, 110, 48–50. [Google Scholar]
- Ellena, M.; Sandoval, P.; Gonzalez, A.; Jequier, J.; Contreras, M.; Grau Beretta, P. Chilean hazelnut situation and perspectives. Acta Hortic. 2014, 1052, 329–342. [Google Scholar] [CrossRef]
- Guerrero, J.; Lobos, W. Xanthomonas campestris pv. corylina, agente causal del tizón bacteriano o bacteriosis del avellano europeo, en la IX región, Chile. Agric. Técnica 1987, 47, 422–426. [Google Scholar]
- Núñez, P.; Muster, C.; Lisperguer, M.J.; Vargas, E.; Bustos, S. Complete genome of Xanthomonas arboricola pv. corylina strain A7 isolated from Southern Chile. Mol. Plant Microbe Interact. 2022, 35, 94–95. [Google Scholar] [CrossRef]
- King, E.O.; Ward, M.K.; Raney, D.E. Two simple media for demonstration of pyocyanin and fluorescein. J. Lab. Clin. Med. 1954, 44, 301–307. [Google Scholar]
- Bradbury, J.F. Xanthomonas campestris pv. corylina. In CMI Descriptions of Pathogenic Fungi and Bacteria; No. 896; CAB International: Wallingford, UK, 1987. [Google Scholar]
- Pulawska, J.; Kaluzna, M.; Kolodziejska, A.; Sobiczewski, P. Identification and characterization of Xanthomonas arboricola pv. corylina causing bacterial blight of hazelnut: A new disease in Poland. J. Plant Pathol. 2010, 92, 803–806. [Google Scholar]
- Cabrera, S.; Bozzo, S.; Fuenzalida, H. Variations in UV radiation in Chile. J. Photochem. Photobiol. B-Biol. 1995, 28, 137–142. [Google Scholar] [CrossRef] [PubMed]
- Piccini, C.; Cai, G.; Dias, M.C.; Romi, M.; Longo, R.; Cantini, C. UV-B Radiation affects photosynthesis-related processes of two Italian Olea europaea (L.) varieties differently. Plants 2020, 9, 1712. [Google Scholar] [CrossRef]
- Biondi, E.; Zamorano, A.; Vega, E.; Ardizzi, S.; Sitta, D.; De Salvador, F.R.; Campos-Vargas, R.; Meneses, C.; Pérez, S.; Bertaccini, A.; et al. Draft whole genome sequence analyses on Pseudomonas syringae pv. actinidiae HR negative strains detected from kiwifruit bleeding sap samples. Phytopathology 2018, 108, 552–560. [Google Scholar] [CrossRef]
- Frank, J.A.; Reich, C.I.; Sharma, S.; Weisbaum, J.S.; Wilson, B.A.; Olsen, G.J. Critical evaluation of two primers commonly used for amplification of bacterial 16S rRNA genes. Appl. Environ. Microbiol. 2008, 74, 2461–2470. [Google Scholar] [CrossRef] [PubMed]
- Fischer-Le Saux, M.; Bonneau, S.; Essakhi, S.; Manceau, C.; Jacquesa, M.A. Aggressive emerging pathovars of Xanthomonas arboricola represent widespread epidemic clones distinct from poorly pathogenic strains, as revealed by multilocus sequence typing. Appl. Environ. Microbiol. 2015, 81, 4651–4668. [Google Scholar] [CrossRef]
- Hall, T.A. BioEdit: A user-friendly biological sequence alignment editor and analysis program for Windows 95/98/NT. Nucleic Acids Symp. Ser. 1999, 41, 95–98. [Google Scholar]
- Kumar, S.; Stecher, G.; Tamura, K. MEGA7: Molecular evolutionary genetics analysis version 7.0 for bigger datasets. Mol. Biol. Evol. 2016, 33, 1870–1874. [Google Scholar] [CrossRef] [PubMed]
- Schaad, N.W.; Jones, J.B.; Chun, W. (Eds.) Laboratory Guide for the Identification of Plant Pathogenic Bacteria, 3rd ed.; APS Press: St. Paul, MN, USA, 2021; 373p. [Google Scholar]
- Bertani, G. Studies on lysogenesis. I. The mode of phage liberation by lysogenic Escherichia coli. J. Bacteriol. 1952, 62, 293–300. [Google Scholar] [CrossRef] [PubMed]



| Primer | Sequence (5′–3′) | Amplicon (bp) | Reference |
|---|---|---|---|
| 16S 1492-R | TACGGCTACCTTGTTACGACTT | 1470 | [21] |
| 16S 27-F | AGAGTTTGATCCTGGCTCAG | ||
| rpoD-SOF4 | GGAGCAGATCGAAGACATCATCAG | 951 | [22] |
| rpoDx-SoR6 | CATCTCGATCGAGCCCTG | ||
| gyrB1R | CCCATCARGGTGCTGAAGAT | 904 | [7] |
| gyrB1F | ACGAGTACAACCCGGACAA |
| Bacteria Pathovars | Isolate Acronyms | Country of Origin | GenBank Accession Number |
|---|---|---|---|
| Xantomonas arboricola pv. corylina | Xac 301 | Poland | HG992338 |
| Xac CFBP 1846 | France | CP076619 | |
| Xac CFBP 2565 | France | NZ_MDSJ00000000 | |
| Xac CFBP 1159 | USA | NZ_MDEA00000000 | |
| Xac A7 | Chile | CP062164 | |
| Xantomonas arboricola pv. juglandis | Xaj 417 | USA | CP012251 |
| OS4 | Serbia | NZ_JASVYK000000000 | |
| Xantomonas arboricola pv. pruni | Xap Xcp1 | USA | CP090954 |
| Xap T1 | USA | CP091075 |
Disclaimer/Publisher’s Note: The statements, opinions and data contained in all publications are solely those of the individual author(s) and contributor(s) and not of MDPI and/or the editor(s). MDPI and/or the editor(s) disclaim responsibility for any injury to people or property resulting from any ideas, methods, instructions or products referred to in the content. |
© 2025 by the authors. Licensee MDPI, Basel, Switzerland. This article is an open access article distributed under the terms and conditions of the Creative Commons Attribution (CC BY) license (https://creativecommons.org/licenses/by/4.0/).
Share and Cite
Higuera, G.; Ossa, B.; Zamorano, A.; Córdova, P.; Díaz, B.; Cabrera, S.; Llantén, T.; Fuentes, J.; Gamboa, C.; Cui, W.; et al. Molecular and Biochemical Characterization of Xanthomonas arboricola pv. corylina Isolates Infecting Hazelnut Orchards in Chile. Plants 2025, 14, 3148. https://doi.org/10.3390/plants14203148
Higuera G, Ossa B, Zamorano A, Córdova P, Díaz B, Cabrera S, Llantén T, Fuentes J, Gamboa C, Cui W, et al. Molecular and Biochemical Characterization of Xanthomonas arboricola pv. corylina Isolates Infecting Hazelnut Orchards in Chile. Plants. 2025; 14(20):3148. https://doi.org/10.3390/plants14203148
Chicago/Turabian StyleHiguera, Gastón, Brenda Ossa, Alan Zamorano, Pamela Córdova, Belén Díaz, Sebastián Cabrera, Tomás Llantén, Javiera Fuentes, Camila Gamboa, Weier Cui, and et al. 2025. "Molecular and Biochemical Characterization of Xanthomonas arboricola pv. corylina Isolates Infecting Hazelnut Orchards in Chile" Plants 14, no. 20: 3148. https://doi.org/10.3390/plants14203148
APA StyleHiguera, G., Ossa, B., Zamorano, A., Córdova, P., Díaz, B., Cabrera, S., Llantén, T., Fuentes, J., Gamboa, C., Cui, W., Bertaccini, A., Ilabaca-Díaz, C., Fuentealba, S. P., Navarrete, S., García, H., & Fiore, N. (2025). Molecular and Biochemical Characterization of Xanthomonas arboricola pv. corylina Isolates Infecting Hazelnut Orchards in Chile. Plants, 14(20), 3148. https://doi.org/10.3390/plants14203148

