G-Box Factors 14-3-3 Proteins Negatively Regulate Cucumber Mosaic Virus Infection Tolerance in Arabidopsis
Abstract
1. Introduction
2. Results
2.1. 14-3-3 Proteins Positively Regulate CMV Infection in Arabidopsis
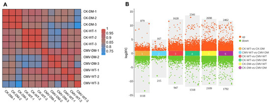
2.2. RNA-Seq Data Processing
2.3. Identification of DEGs in Arabidopsis Responding to CMV
2.4. Gene Ontology (GO) and Kyoto Encyclopedia of Genes and Genome (KEGG) Analyses
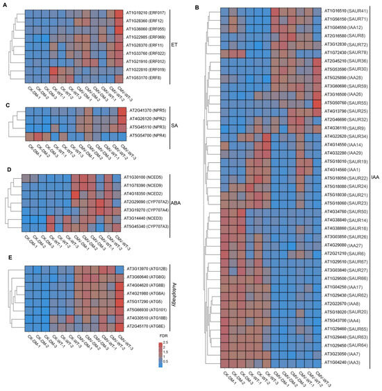
2.5. Classification of Differentially Expressed Transcription Factors upon CMV Infection
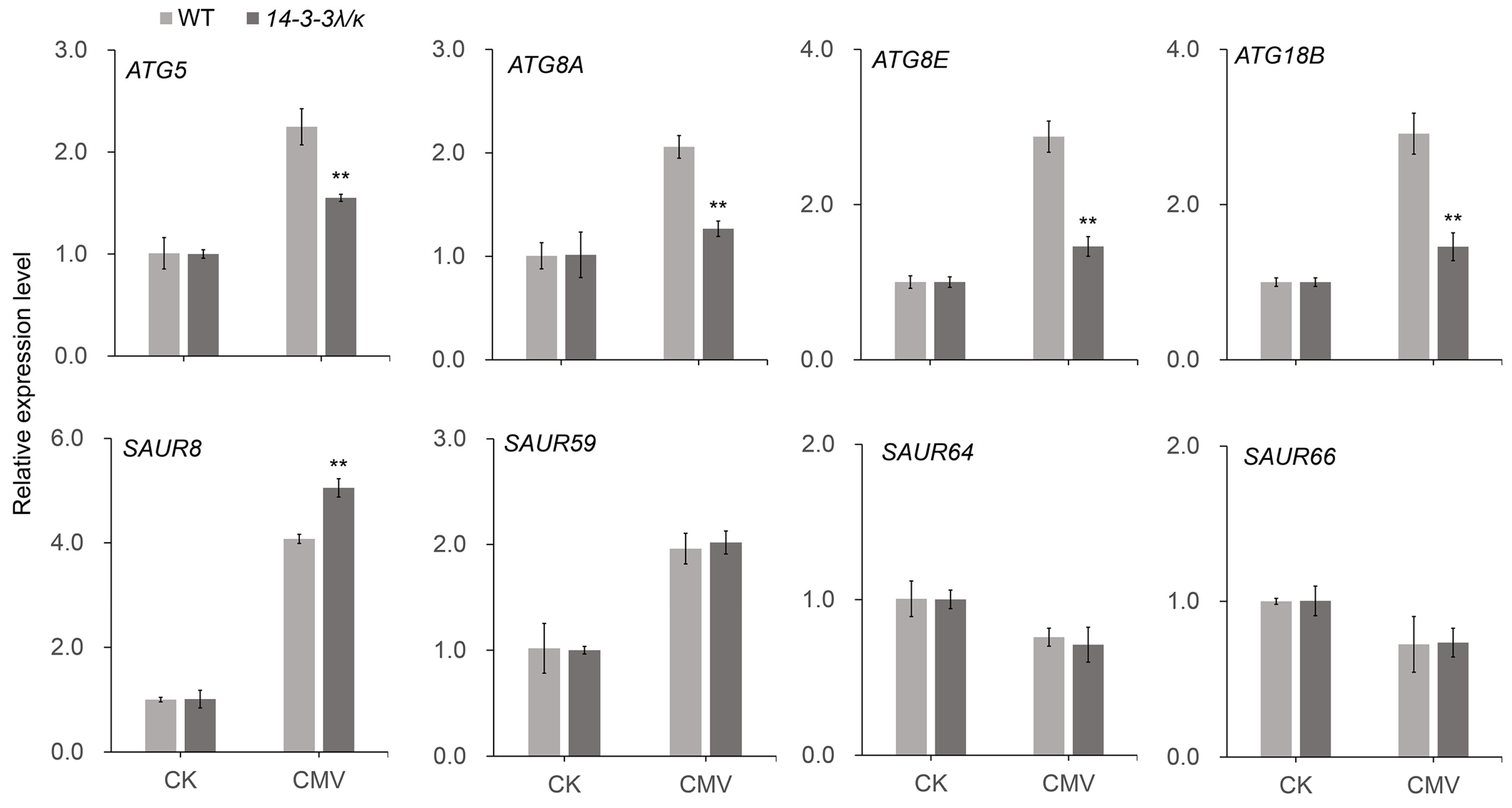
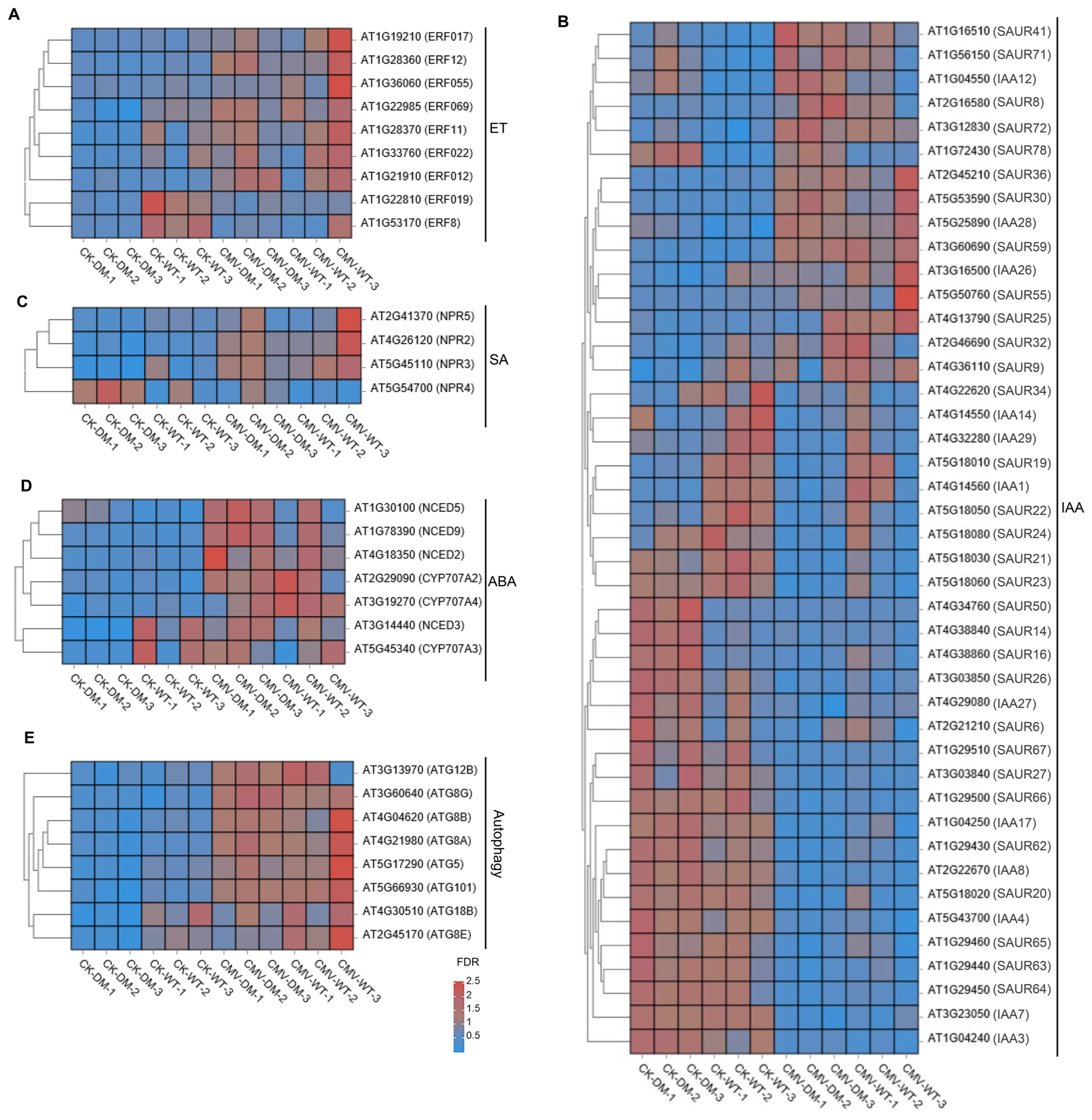
2.6. 14-3-3 Proteins Coordinate Phytohormone and Autophagy Signaling Pathways During CMV Infection
3. Discussion
4. Conclusions and Prospects
5. Materials and Methods
5.1. Plant Growth Conditions and Virus Infection
5.2. RNA Extraction
5.3. Quality Control, Alignment of Sequencing Data, and cDNA Library Construction
5.4. RNA-Quality Assessment
5.5. Screening and Functional Enrichment Analysis of Differentially Expressed Genes
5.6. Real-Time Quantitative PCR (RT-qPCR) Analysis
5.7. Protein Isolation and Immunoblotting Assay
5.8. Statistical Analysis
Supplementary Materials
Author Contributions
Funding
Data Availability Statement
Acknowledgments
Conflicts of Interest
References
- Liu, Y.Y.; Yu, S.L.; Lan, Y.F.; Zhang, C.L.; Hou, S.S.; Li, X.D.; Chen, X.Z.; Zhu, X.P. Molecular variability of five Cucumber mosaic virus isolates from China. Acta Virol. 2009, 53, 89–97. [Google Scholar] [CrossRef]
 - Savary, S.; Willocquet, L.; Pethybridge, S.J.; Esker, P.; McRoberts, N.; Nelson, A. The global burden of pathogens and pests on major food crops. Nat. Ecol. Evol. 2019, 3, 430. [Google Scholar] [CrossRef]
 - Chevalier, D.; Morris, E.R.; Walker, J.C. 14-3-3 and FHA Domains Mediate Phosphoprotein Interactions. Annu. Rev. Plant Biol. 2009, 60, 67–91. [Google Scholar] [CrossRef] [PubMed]
 - Dong, J.; Li, X.; Ma, Y.; Yang, J.; Chen, J.; Yang, W.; Zhou, L.; Wang, J.; Yang, T.; Zhang, S.; et al. Overexpression of OsGF14C enhances salinity tolerance but reduces blast resistance in rice. Front. Plant Sci. 2023, 14, 1098855. [Google Scholar] [CrossRef] [PubMed]
 - Fan, B.; Liao, K.; Wang, L.; Shi, L.; Zhang, Y.; Xu, L.J.; Zhou, Y.; Li, J.; Chen, Y.; Chen, Q.; et al. Calcium-dependent activation of CPK12 facilitates its cytoplasm-to-nucleus translocation to potentiate plant hypoxia sensing by phosphorylating ERF-VII transcription factors. Mol. Plant 2023, 16, 979–998. [Google Scholar] [CrossRef] [PubMed]
 - Liu, Z.; Jia, Y.; Ding, Y.; Shi, Y.; Li, Z.; Guo, Y.; Gong, Z.; Yang, S. Plasma Membrane CRPK1-Mediated Phosphorylation of 14-3-3 Proteins Induces Their Nuclear Import to Fine-Tune CBF Signaling during Cold Response. Mol. Cell 2017, 66, 117. [Google Scholar] [CrossRef]
 - Gao, Z.; Zhang, D.; Wang, X.; Zhang, X.; Wen, Z.; Zhang, Q.; Li, D.; Dinesh-Kumar, S.P.; Zhang, Y. Coat proteins of necroviruses target 14-3-3a to subvert MAPKKKα-mediated antiviral immunity in plants. Nat. Commun. 2022, 13, 20. [Google Scholar] [CrossRef]
 - Dong, X.; Feng, F.; Li, Y.; Li, L.; Chen, S.; Zhou, J. 14-3-3 proteins facilitate the activation of MAP kinase cascades by upstream immunity-related kinases. Plant Cell 2023, 35, 2413–2428. [Google Scholar] [CrossRef]
 - Kaundal, A.; Ramu, V.S.; Oh, S.; Lee, S.; Pant, B.; Lee, H.; Rojas, C.M.; Senthil-Kumar, M.; Mysore, K.S. GENERAL CONTROL NONREPRESSIBLE4 Degrades 14-3-3 and the RIN4 Complex to Regulate Stomatal Aperture with Implications on Nonhost Disease Resistance and Drought Tolerance. Plant Cell 2017, 29, 2233–2248. [Google Scholar] [CrossRef]
 - Liu, Q.; Yang, J.; Zhang, S.; Zhao, J.; Feng, A.; Yang, T.; Wang, X.; Mao, X.; Dong, J.; Zhu, X.; et al. OsGF14b Positively Regulates Panicle Blast Resistance but Negatively Regulates Leaf Blast Resistance in Rice. Mol. Plant-Microbe Interact. 2016, 29, 46–56. [Google Scholar] [CrossRef]
 - Manosalva, P.M.; Bruce, M.; Leach, J.E. Rice 14-3-3 protein (GF14e) negatively affects cell death and disease resistance. Plant J. 2011, 68, 777–787. [Google Scholar] [CrossRef]
 - Ma, Y.; Yang, J.; Dong, J.; Zhang, S.; Yang, W.; Zhao, J.; Yang, T.; Chen, L.; Zhou, L.; Wang, J.; et al. Overexpression of OsGF14f Enhances Quantitative Leaf Blast and Bacterial Blight Resistance in Rice. Int. J. Mol. Sci. 2022, 23, 7440. [Google Scholar] [CrossRef] [PubMed]
 - Fang, L.; Geng, C.; Wei, X.; Dong, C.; Pang, J.; Yan, Z.; Jiang, J.; Tian, Y.; Li, X. Potato virus Y viral protein 6K1 inhibits the interaction between defense proteins during virus infection. Plant Physiol. 2004, 194, 1447–1466. [Google Scholar] [CrossRef]
 - Camoni, L.; Visconti, S.; Aducci, P.; Marra, M. 14-3-3 Proteins in Plant Hormone Signaling: Doing Several Things at Once. Front. Plant Sci. 2018, 9, 297. [Google Scholar] [CrossRef]
 - Zhang, Y.; He, Y.; Zhao, H.; Wang, Y.; Wu, C.; Zhao, Y.; Xue, H.; Zhu, Q.; Zhang, J.; Ou, X. The 14-3-3 Protein BdGF14a Increases the Transcriptional Regulation Activity of BdbZIP62 to Confer Drought and Salt Resistance in Tobacco. Plants 2024, 13, 245. [Google Scholar] [CrossRef]
 - Yang, X.; Wang, W.; Coleman, M.; Orgil, U.; Feng, J.; Ma, X.; Ferl, R.; Turner, J.G.; Xiao, S. Arabidopsis 14-3-3 lambda is a positive regulator of RPW8-mediated disease resistance. Plant J. 2009, 60, 539–550. [Google Scholar] [CrossRef]
 - Lu, L.; Diao, Z.; Yang, D.; Wang, X.; Zheng, X.; Xiang, X.; Xiao, Y.; Chen, Z.; Wang, W.; Wu, Y.; et al. The 14-3-3 protein GF14c positively regulates immunity by modulating the protein homoeostasis of the GRAS protein OsSCL7 in rice. Plant Cell Environ. 2022, 45, 1065–1081. [Google Scholar] [CrossRef]
 - Du, H.; Wang, F.; Xu, H.; Chen, N.; Zhao, C.; Morin, S.; Liu, S.; Wang, X. Conserved phosphoserine/threonine-binding proteins in phloem-feeding insect saliva suppress plant defenses by attenuating the transactivation activity of ABI5. New Phytol. 2025, 247, 2406–2424. [Google Scholar] [CrossRef] [PubMed]
 - Qi, H.; Xia, F.; Xiao, S. Autophagy in plants: Physiological roles and post-translational regulation. J. Integr. Plant Biol. 2021, 63, 161–179. [Google Scholar] [CrossRef]
 - Qi, H.; Lei, X.; Wang, Y.; Yu, S.; Liu, T.; Zhou, S.; Chen, J.; Chen, Q.; Qiu, R.; Jiang, L.; et al. 14-3-3 proteins contribute to autophagy by modulating SINAT-mediated degradation of ATG13. Plant. Cell 2022, 34, 4857–4876. [Google Scholar] [CrossRef] [PubMed]
 - Bassham, D.C.; Laporte, M.; Marty, F.; Moriyasu, Y.; Ohsumi, Y.; Olsen, L.J.; Yoshimoto, K. Autophagy in development and stress responses of plants. Autophagy 2006, 2, 2–11. [Google Scholar] [CrossRef]
 - Qi, H.; Wang, Y.; Xie, L.J.; Lin, Q.Q.; Qiu, R.L. Regulation of plant autophagy by YWHA/14-3-3 proteins. Autophagy Rep. 2023, 2, 2184015. [Google Scholar] [CrossRef]
 - Hafren, A.; Macia, J.; Love, A.J.; Milner, J.J.; Drucker, M.; Hofius, D. Selective autophagy limits cauliflower mosaic virus infection by NBR1-mediated targeting of viral capsid protein and particles. Proc. Natl. Acad. Sci. USA 2017, 114, E2026–E2035. [Google Scholar] [CrossRef]
 - Yang, M.; Ismayil, A.; Liu, Y. Autophagy in Plant-Virus Interactions. Annu. Rev. Virol. 2020, 7, 403–419. [Google Scholar] [CrossRef] [PubMed]
 - Haxim, Y.; Ismayil, A.; Jia, Q.; Wang, Y.; Zheng, X.; Chen, T.; Qian, L.; Liu, N.; Wang, Y.; Han, S.; et al. Autophagy functions as an antiviral mechanism against geminiviruses in plants. eLife 2017, 6, 17. [Google Scholar] [CrossRef] [PubMed]
 - Ismayil, A.; Yang, M.; Haxim, Y.; Wang, Y.; Li, J.; Han, L.; Wang, Y.; Zheng, X.; Wei, X.; Nagalakshmi, U.; et al. Cotton leaf curl Multan virus βC1 Protein Induces Autophagy by Disrupting the Interaction of Autophagy-Related Protein 3 with Glyceraldehyde-3-Phosphate Dehydrogenases. Plant Cell 2020, 32, 1124–1135. [Google Scholar] [CrossRef] [PubMed]
 - Yang, M.; Zhang, Y.; Xie, X.; Yue, N.; Li, J.; Wang, X.; Han, C.; Yu, J.; Liu, Y.; Li, D. Barley stripe mosaic virus γb Protein Subverts Autophagy to Promote Viral Infection by Disrupting the ATG7-ATG8 Interaction. Plant Cell 2018, 30, 1582–1595. [Google Scholar] [CrossRef]
 - Liu, M.; Wu, H.; Hong, N.; Kang, B.; Peng, B.; Liu, L.; Gu, Q. Argonaute 1 and 5 proteins play crucial roles in the defence against cucumber green mottle mosaic virus in watermelon. Mol. Plant Pathol. 2023, 24, 961–972. [Google Scholar] [CrossRef]
 - Sun, S.; Li, S.; Zhou, X.; Yang, X. WRKY1 represses the WHIRLY1 transcription factor to positively regulate plant defense against geminivirus infection. PLoS Pathog. 2023, 19, 22. [Google Scholar] [CrossRef]
 - Huang, Y.; Yang, J.; Sun, X.; Li, J.; Cao, X.; Yao, S.; Han, Y.; Chen, C.; Du, L.; Li, S.; et al. Perception of viral infections and initiation of antiviral defence in rice. Nature 2025, 641, 35. [Google Scholar] [CrossRef]
 - Liu, N.; Xu, Y.; Li, Q.; Cao, Y.; Yang, D.; Liu, S.; Wang, X.; Mi, Y.; Liu, Y.; Ding, C.; et al. A lncRNA fine-tunes salicylic acid biosynthesis to balance plant immunity and growth. Cell Host Microbe 2022, 30, 1124. [Google Scholar] [CrossRef]
 - Zhao, S.; Hong, W.; Wu, J.; Wang, Y.; Ji, S.; Zhu, S.; Wei, C.; Zhang, J.; Li, Y. A viral protein promotes host SAMS1 activity and ethylene production for the benefit of virus infection. eLife 2017, 6, e27529. [Google Scholar] [CrossRef]
 - Zhao, Y.; Cao, X.; Zhong, W.; Zhou, S.; Li, Z.; An, H.; Liu, X.; Wu, R.; Bohora, S.; Wu, Y.; et al. A viral protein orchestrates rice ethylene signaling to coordinate viral infection and insect vector-mediated transmission. Mol. Plant. 2022, 15, 689–705. [Google Scholar] [CrossRef] [PubMed]
 - Li, L.; Chen, J.; Sun, Z. Exploring the shared pathogenic strategies of independently evolved effectors across distinct plant viruses. Trends Microbiol. 2024, 32, 1021–1033. [Google Scholar] [CrossRef] [PubMed]
 - Zavaliev, R.; Dong, X. NPR1, a key immune regulator for plant survival under biotic and abiotic stresses. Mol. Cell 2024, 84, 131–141. [Google Scholar] [CrossRef] [PubMed]
 - Zhang, L.; Liu, W.; Wu, N.; Wang, H.; Zhang, Z.; Liu, Y.; Wang, X. Southern rice black-streaked dwarf virus induces incomplete autophagy for persistence in gut epithelial cells of its vector insect. PLoS Pathog. 2023, 19, 26. [Google Scholar] [CrossRef]
 - Liu, W.; Wei, T.; Wang, X. Plant reoviruses hijack autophagy in insect vectors. Trends Microbiol. 2023, 31, 1251–1261. [Google Scholar] [CrossRef]
 - Ismayil, A.; Zhang, J.; Aizitili, T.; Liu, Y. Role of plant autophagy in biotic stress response. Chin. Sci. Bull. Chin. 2024, 69, 4500–4510. [Google Scholar] [CrossRef]
 - Xu, W.; Jia, L.; Shi, W.; Baluska, F.; Kronzucker, H.J.; Liang, J.; Zhang, J. The Tomato 14-3-3 Protein TFT4 Modulates H+ Efflux, Basipetal Auxin Transport, and the PKS5-J3 Pathway in the Root Growth Response to Alkaline Stress. Plant Physiol. 2013, 163, 1817–1828. [Google Scholar] [CrossRef]
 - Li, M.; Ren, L.; Xu, B.; Yang, X.; Xia, Q.; He, P.; Xiao, S.; Guo, A.; Hu, W.; Jin, Z. Genome-Wide Identification, Phylogeny, and Expression Analyses of the 14-3-3 Family Reveal Their Involvement in the Development, Ripening, and Abiotic Stress Response in Banana. Front. Plant Sci. 2016, 7, 1442. [Google Scholar] [CrossRef]
 - Liu, P.; Zhang, S.; Zhou, B.; Luo, X.; Zhou, X.F.; Cai, B.; Jin, Y.H.; Niu, D.; Lin, J.; Cao, X.; et al. The Histone H3K4 Demethylase JMJ16 Represses Leaf Senescence in Arabidopsis. Plant. Cell. 2019, 31, 430–443. [Google Scholar] [CrossRef]
 - Kim, S.H.; Palukaitis, P.; Park, Y.I. Phosphorylation of cucumber mosaic virus RNA polymerase 2a protein inhibits formation of replicase complex. EMBO J. 2002, 21, 2292–2300. [Google Scholar] [CrossRef]
 - Nemes, K.; Gellért, Á.; Bóka, K.; Vági, P.; Salánki, K. Symptom recovery is affected by Cucumber mosaic virus coat protein phosphorylation. Virology 2019, 536, 68–77. [Google Scholar] [CrossRef]
 - Liu, J.; Wu, X.; Fang, Y.; Liu, Y.; Bello, E.O.; Li, Y.; Xiong, R.; Li, Y.; Fu, Z.Q.; Wang, A.; et al. A plant RNA virus inhibits NPR1 sumoylation and subverts NPR1-mediated plant immunity. Nat. Commun. 2023, 14, 3580. [Google Scholar] [CrossRef]
 - Huang, R.; Bie, S.; Li, S.; Yuan, B.; Zhang, L.; Zhang, Z.; Chen, J.; Ning, W.; Peng, J.; Zhang, Y.; et al. Strigolactones Negatively Regulate Tobacco Mosaic Virus Resistance in Nicotiana benthamiana. Int. J. Mol. Sci. 2024, 25, 8518. [Google Scholar] [CrossRef] [PubMed]
 - Obergfell, E.; Hohmann, U.; Moretti, A.; Chen, H.; Hothorn, M. Mechanistic Insights into the Function of 14-3-3 Proteins as Negative Regulators of Brassinosteroid Signaling in Arabidopsis. Plant Cell Physiol. 2024, 65, 1674–1688. [Google Scholar] [CrossRef] [PubMed]
 - Adams-Phillips, L.; Barry, C.; Kannan, P.; Leclercq, J.; Bouzayen, M.; Giovannoni, J. Evidence that CTR1-mediated ethylene signal transduction in tomato is encoded by a multigene family whose members display distinct regulatory features. Plant Mol. Biol. 2004, 54, 387–404. [Google Scholar] [CrossRef]
 - Zhong, S.; Lin, Z.; Grierson, D. Tomato ethylene receptor-CTR interactions: Visualization of NEVER-RIPE interactions with multiple CTRs at the endoplasmic reticulum. J. Exp. Bot. 2008, 59, 965–972. [Google Scholar] [CrossRef]
 - Kulma, A.; Villadsen, D.; Campbell, D.G.; Meek, S.; Harthill, J.E.; Nielsen, T.H.; MacKintosh, C. Phosphorylation and 14-3-3 binding of Arabidopsis 6-phosphofructo-2-kinase/fructose-2, 6-bisphosphatase. Plant. J. 2004, 37, 654–667. [Google Scholar] [CrossRef] [PubMed]
 - Ishida, S.; Fukazawa, J.; Yuasa, T.; Takahashi, Y. Involvement of 14-3-3 signaling protein binding in the functional regulation of the transcriptional activator REPRESSION OF SHOOT GROWTH by gibberellins. Plant Cell 2004, 16, 2641–2651. [Google Scholar] [CrossRef]
 - Zhang, T.; Zheng, Q.; Yi, X.; An, H.; Zhao, Y.; Ma, S.; Zhou, G. Establishing RNA virus resistance in plants by harnessing CRISPR immune system. Plant Biotechnol. J. 2018, 16, 1415–1423. [Google Scholar] [CrossRef] [PubMed]
 






Disclaimer/Publisher’s Note: The statements, opinions and data contained in all publications are solely those of the individual author(s) and contributor(s) and not of MDPI and/or the editor(s). MDPI and/or the editor(s) disclaim responsibility for any injury to people or property resulting from any ideas, methods, instructions or products referred to in the content.  | 
© 2025 by the authors. Licensee MDPI, Basel, Switzerland. This article is an open access article distributed under the terms and conditions of the Creative Commons Attribution (CC BY) license (https://creativecommons.org/licenses/by/4.0/).
Share and Cite
Zhou, S.; Huang, D.; Zhao, Y.; Xie, Z.; Lu, S.; Xie, L.; Lin, Q.; Qi, H. G-Box Factors 14-3-3 Proteins Negatively Regulate Cucumber Mosaic Virus Infection Tolerance in Arabidopsis. Plants 2025, 14, 3147. https://doi.org/10.3390/plants14203147
Zhou S, Huang D, Zhao Y, Xie Z, Lu S, Xie L, Lin Q, Qi H. G-Box Factors 14-3-3 Proteins Negatively Regulate Cucumber Mosaic Virus Infection Tolerance in Arabidopsis. Plants. 2025; 14(20):3147. https://doi.org/10.3390/plants14203147
Chicago/Turabian StyleZhou, Shunkang, Dongwei Huang, Yaling Zhao, Zejie Xie, Sen Lu, Lijuan Xie, Qingqi Lin, and Hua Qi. 2025. "G-Box Factors 14-3-3 Proteins Negatively Regulate Cucumber Mosaic Virus Infection Tolerance in Arabidopsis" Plants 14, no. 20: 3147. https://doi.org/10.3390/plants14203147
APA StyleZhou, S., Huang, D., Zhao, Y., Xie, Z., Lu, S., Xie, L., Lin, Q., & Qi, H. (2025). G-Box Factors 14-3-3 Proteins Negatively Regulate Cucumber Mosaic Virus Infection Tolerance in Arabidopsis. Plants, 14(20), 3147. https://doi.org/10.3390/plants14203147
        
