Abstract
Malate dehydrogenase (MDH) is widely present in nature and regulates plant growth and development, as well as playing essential roles, especially in abiotic stress responses. Nevertheless, there is no comprehensive knowledge to date on MDH family members in rice. In this study, a total of 12 MDH members in rice were identified through genome-wide analysis and divided into three groups on the basis of their phylogenetic relationship and protein-conserved motifs. Evolutionary analysis showed that MDH proteins from rice, maize and wheat shared a close phylogenetic relationship, and the MDH family was conserved in the long-term process of domestication. We identified two segmental duplication events involving four genes, which could be the major force driving the expansion of the OsMDH family. The expression profile, cis-regulatory elements and qRT-PCR results of these genes revealed that a few OsMDH showed high tissue specificity, almost all of which had stress response elements in the promoter region, and ten MDH members were significantly induced by salt stress. Through gene-based association analysis, we found a significant correlation between salt tolerance at the seedling stage and the genetic variation of OsMDH8.1 and OsMDH12.1. Additionally, we found that the polymorphism in the promoter region of OsMDH8.1 might be related to the salt tolerance of rice. This study aimed to provide valuable information on the functional study of the rice MDH gene family related to salt stress response and revealed that OsMDH8.1 might be an important gene for the cultivar improvement of salt tolerance in rice.
1. Introduction
Malate dehydrogenase (MDH) is a kind of oxidoreductase, which uses NAD(H)/NADP(H) as a cofactor to catalyze the reversible reaction of oxidative dehydrogenation from malic acid to oxaloacetate, mainly functioning in the cytoplasm, mitochondria, plastid and chloroplast of plants [1,2]. Many studies have shown that MDH extensively participates in energy metabolism, respiration and reactive oxygen metabolism, and plays an important role in stress resistance [3,4,5,6]. In Arabidopsis mutant pdNAD-MDH, the blocked physiological process of embryonic development can prevent endosperm development [7], and the mutant seeds can only reach the spherical stage and develop into tiny, shriveled seeds, so that no homozygous plants can be produced. In maize [8], ZmMDH4 mainly catalyzes the transformation from oxaloacetate to malate, and the knockout of ZmMDH4 leads to glycolytic metabolic transformation and a significant disruption of mitochondrial complex activity, thereby reducing starch content and producing small and opaque grains. In rice, FLO16 encodes an NAD-dependent cytoplasmic malate dehydrogenase (CMDH), and the reduction in the ATP content of flo16 mutant leads to a significant decrease in the activity of starch synthesis-related enzymes in rice seeds [9]. It has been reported that the activity of MDH will change under many abiotic stresses [5,10,11]. Researchers isolated the malate dehydrogenase gene GhmMDH1 expressed in mitochondria from upland cotton, which plays a role in leaf respiration and phosphorus acquisition, as well as in plant and root growth under phosphorus deficiency conditions [5]. The SgMDH of Stylosanthes has a higher catalytic efficiency for OAA and NADH, but its catalytic efficiency for malate and NAD+ is relatively low, and SgMDHs in stigma can participate in the response to metal stress [11]. The overexpression of the MDH gene can promote the synthesis of organic acids in alfalfa and develop its resistance to aluminum [10]. Although the MDH gene has diverse functions and plays important roles in the growth and development of plants, to date, only two rice MDH genes have been reported [9,12]. Therefore, the function of MDH genes in rice needs to be further studied.
Salt damage is one of the major environmental factors affecting seed germination, plant growth, yield and quality of rice, which has already become a worldwide problem [13,14]. Rice growth inhibition due to salt stress manifests in morphological differences and the disorder of key enzymes in various metabolic pathways [13,15], which ultimately leads to cellular oxidation and nutrient depletion [16]. It was reported that the expression of NADP-MDH increased under salt stress in rice varieties with different salt tolerance, suggesting that MDH may play an important role in salt tolerance [13]. The expression of the NAD-dependent MDH gene in apple cytoplasm is positively correlated with growth and metabolic activity and plays a part in plant growth and salt stress response [4]. Under salt stress, the overexpression of MdcyMDH leads to a significantly higher reduction activity of cyMDH and chMDH and a higher oxidation activity of mMDH than wild-type plants [17]. The overexpression of ZmNADP-MDH leads to an increase in chlorophyll and protein content, and a reduction in the production of H2O2 and malondialdehyde via membrane lipid peroxidation [18]. The overexpression of NADP-MDH can maintain the oxidation deoxidation environment, which leads to greater salt stress tolerance [18]. OsMDH1 was identified from mutant rice material, which reversely regulates salt tolerance by reducing vitamin B6 content [12]. In conclusion, MDH genes play important roles in abiotic stress resistance in different plants, especially salt stress resistance. However, the relationship between other MDH members in rice and salt tolerance is not clear.
In recent years, with the deepening of the whole genome sequence research, the genome sequence of many plants has been determined, which can be used to identify the MDH gene family at the DNA, amino acid and protein level. To date, MDH gene families have been identified based on the whole genomes from different plant species, including Arabidopsis thaliana [7,19], Stylosanthes guianensis (stylo) [11], apple [20], poplar (Populus trichocarpa) [21] and cotton [22]. For example, the Arabidopsis genome encoded nine isoforms of MDH, including one NADP-MDH and eight NAD-MDHs [7,19]. Seven putative MDH genes were isolated from Stylosanthes guianensis, suggesting the roles of SgMDHs in coping with nutrient and metal stresses [11]. Chen et al. identified 16 MDH genes in poplar via whole-genome sequence analysis and divided them into five subgroups with similar gene structures and conserved sequences [21]. Most of the candidate genes were significantly up-regulated in each tissue 25–30 days after salt stress. Twenty MDH genes were identified from the genome of the apple, among which one gene was highly expressed in the process of fruit development and flower bud differentiation [20]. A total of thirty and twenty-five MDH genes were identified in Gossypium raimondii and Gossypium hirsutum, respectively [22], and the expression pattern of the GhMDH gene under salt stress was analyzed. These studies provide reference resources for MDH genes of other crops, but the genome-wide MDH gene family in rice has not yet been identified and reported.
Through the association analysis of candidate genes realized via high-throughput sequencing, we can detect single nucleotide polymorphisms (SNPs) in order to ensure that the marker is located in the target region and tightly linked to the trait [23]. At present, some alleles and variational loci of many salt tolerance-related genes have been identified [24,25,26]. Shefali Mishra et al. performed the allelic linkage analysis of eight members of the HKT ion transporter gene family and found that the haplotypes of HKT1:5 and HKT2:3, H5 and H1, were associated with salt tolerance, and a salt-tolerant allele was simultaneously identified in HKT2 and HKT1:5 [27]. The author also re-sequenced 21 salt stress related genes of different gene families and found that there was a significant correlation between these genes and salt tolerance, revealing that different gene families have different degrees of variation [28]. There are many favorable natural variations in natural germplasms, especially quantitative trait variations [29,30]. Mining these favorable natural variations will lay a foundation for breeding excellent varieties [31]. As one of the research hotspots in the exploration of the natural variation of rice, it is of great significance to use natural population-based candidate genes to study the natural variation of the rice MDH gene family and its relationship with salt tolerance through gene association analysis, which will be helpful to gain an in-depth understanding of the biological functions and mechanisms of salt tolerance-related genes and the genetic improvement of rice.
In this study, we identified 12 MDH genes in rice via bioinformatics methods, and analyzed their protein structure, phylogeny, cis-regulatory elements and gene expression pattern under salt stress. Additionally, the natural variation of the OsMDH gene family and its relationships with salt tolerance were evaluated by using a natural population of rice, and the favorable alleles of OsMDH key gene were identified through haplotype analysis.
2. Results
2.1. Identification and Characterization of MDH Genes in Rice
To comprehensively understand the evolutionary history of the rice MDH family and its importance under salt stress. We identified a total of 12 MDH members in the rice (Oryza sativa L.) genome, namely OsMDH1–OsMDH12.1 (Table 1), which were unevenly distributed on rice chromosomes. There were two genes on chromosomes 1 and 8, respectively, and the remaining eight genes were distributed on chromosomes 2, 3, 4, 5, 6, 7, 10 and 12. The lengths of the OsMDH genes varied: OsMDH6.1 was the shortest, with 1532 bp, whereas OsMDH8.2 was the longest, with 5229 bp. The average lengths of their coding sequences and protein sequences were 1117 bp and 371.5 amino acids, respectively. The molecular weights of the OsMDH proteins ranged from 35.44 to 47.01 KDa, with an average of 39.43 KDa. The isoelectric points ranged from 5.97 to 9.03; an average of 7.82. A total of 12 MDH genes were predicted and located diversely in the nucleus, cytoplasm, and endoplasmic reticulum of rice. These results indicated that there were differences in the coding sequences and protein sequences among MDH genes, which may lead to different biological functions.
Table 1.
Basic information of MDH gene family in rice.
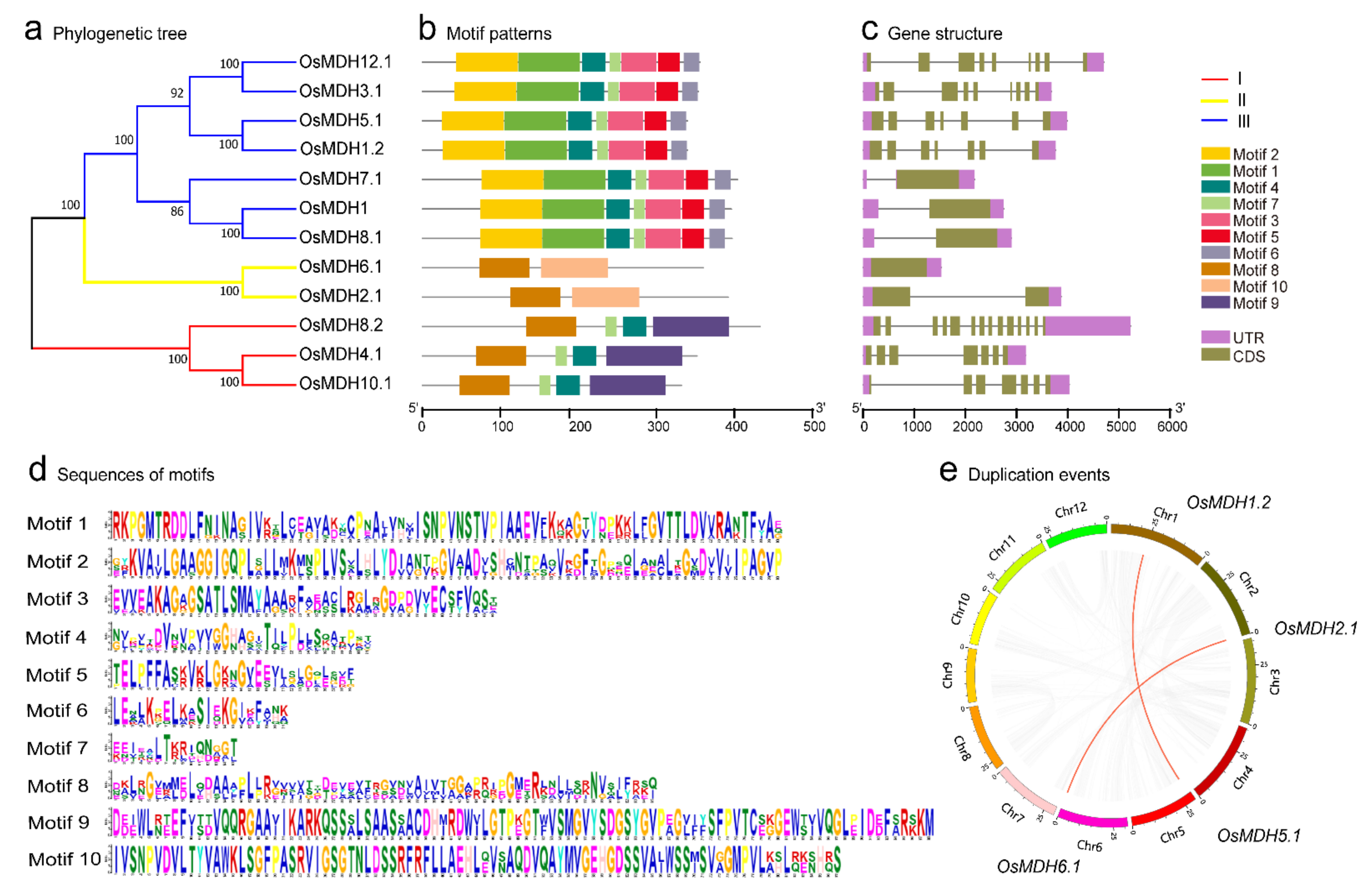
To explore the diversification and identify the phylogenetic relationships of MDH proteins in rice, we performed a MEME analysis and multiple sequence alignment with the 12 OsMDH amino acid sequences to build an unrooted phylogenetic tree. The results showed that the 12 OsMDHs could be divided into three subgroups, I, II, and III, according to the phylogenetic tree, motif type and quantity contained of each MDH protein (Figure 1a,b). A total of ten conserved motifs, designated as motif 1 to motif 10, were identified (Figure 1b,d). OsMDH4.1, OsMDH10.1 and OsMDH8.2 in group I had four types of motifs; OsMDH6.1 and OsMDH2.1 in group II had two types of motifs. Group III was the largest subgroup, with seven members containing seven types of motifs (Figure 1b). The MDH members within the same group contained the same motifs, and different groups contained different types and quantities of motifs. Motif 8 coexisted in groups I and II, and motifs 4 and 7 in opposite positions coexisted in groups I and III. Some conservative motifs existed only in one taxon, such as motifs 9 (group I) and 10 (group II). Conserved domains were predicted using the NCBI CDD program. Except OsMDH8.2, with the NAD (P) binding site, other amino acid sequences of MDH had common characteristics, including NAD binding, the dimerization interface and the substrate binding site. For example, motif 2 possessed the dinucleotide NAD binding domain with an important conserved glycine motif (GXXGXXG) (Figure 1d), which is a specific binding site of the NAD cofactor and is important in structure stabilization [22,32].
Figure 1.
Phylogenetic relationships, gene structures and conserved motif analysis of MDH genes in rice. (a) The phylogenetic tree was constructed based on the full-length sequences of rice MDH proteins. (b) The distribution of conserved motifs in OsMDH; the ten different colored boxes represent ten different motifs. (c) Exon-intron structures of the OsMDHs genes. Green boxes indicate exons; black lines indicate introns, the upstream/downstream area is indicated by a purple box. (d) Sequence logo of the MDH proteins motifs. The height of each amino acid represents the relative frequency of the amino acid at that position. (e) Segmental duplication events of MDH genes in the Oryza sativa L. The gray curves indicate all the collinearity blocks in the rice genome, and the red curves indicate the segmental duplication events of OsMDH genes.
We explored the structural diversity of MDH genes to further understand their structural evolution. The exon–intron organization map analysis revealed that the number of exons varied from 1 to 14 (Figure 1c), the MDH genes in one subfamily or chromosome did not completely share similar gene structures in terms of either the intron/exon number or length. MDH members in group II contained the lowest number of exons, with an average of 1.5 exons. There were great differences in the number of exons of MDH members in group I. The OsMDH8.2 in group I contained 14 exons, which is the maximum, whereas OsMDH7.1, OsMDH8.1 and OsMDH1 each contained only one exon. Overall, the distribution of the intron/exon number or length of MDH genes supported the clustering of the phylogenetic tree. These results indicated that the differences in evolution and function between MDH members are related to their motifs, and exon and intron differences.
Previous studies have shown that duplication events (segmental duplication, tandem duplication and transposition events) are the driving force behind genome evolution [33]. To further evaluate the relationship between the genetic divergence of the MDH gene family and gene duplication, segmental duplication and tandem duplication analysis were per-formed. We found two pairs of segmental duplications (OsMDH1.2/OsMDH5.1 and OsMDH2.1/OsMDH6.1) that were derived from duplicated chromosomal regions of rice (Figure 1e), one of which belonged to group III, and the other one belonged to group II. In addition, the chromosome distribution analysis showed that tandem duplications had not been involved in the expansion of the rice MDH gene. These results indicated that the expansion of the MDH gene family in rice was mainly attributed to segmental duplication events.
2.2. Phylogenetic Analysis of MDH Proteins
In order to analyze the evolutionary relationships of the MDH gene family among different species, we constructed an unrooted phylogenetic tree using highly homologous protein sequences of another four species (6 homologous genes in Arabidopsis, 13 homologous genes in cotton, 12 homologous genes in maize and 11 homologous genes in wheat) and rice MDH family protein sequences. The results showed that 54 MDH protein sequences were divided into three groups (Figure 2a), which is consistent with the previous grouping results (Figure 1a). Group I contained homologous genes with Arabidopsis and maize, while group II contained only one Arabidopsis homologous gene. Group III contained the most MDH members, group III (three) had more branches than group I (two) and group II (one), and proteins were more phylogenetically divergent. The internal branches of group I and group III showed that the MDH proteins in rice were most homologous to maize and wheat, which may represent the evolutionary relationship between monocotyledons and dicotyledons and the conservation of MDH proteins in evolution. OsMDH10.1 in group I was reported to be a key enzyme for starch synthesis in rice endosperm [9], and its homologous gene ZmMDH4 (ZEAMMB73_Zm00001d032695) regulates the balance between mitochondrial respiration, ATP production, and endosperm development [8], which indicates that homologous genes in different species may have similar functions. The ZmNADP-MDH (X16084) is known to be a salt tolerance gene [18], which has a closer evolutionary relationship with OsMDH8.2, and we inferred that OsMDH8.2 may have a similar function to ZmNADP-MDH. In group III, OsMDH1 was reported to play a negative role in salt tolerance through the regulation of vitamin B6 content in rice tissues [12], OsMDH8.1 and OsMDH1 were on the same evolutionary branch, which is a paralogous gene pair. The relationship between the OsMDH8.1 gene and salt stress response warrants further verification.
Figure 2.
Phylogenetic tree of canonical MDH genes. (a) The phylogenetic tree was constructed by comparing the protein sequences of 54 MDH genes from five species, namely rice, maize, wheat, Arabidopsis and cotton. The red, yellow and blue branches represent groups I, II and III, respectively. Genes of rice are marked by red circles; genes of maize are marked by yellow triangles; genes of wheat are marked by pink squares; genes of Arabidopsis are marked by blue boxes; genes of cotton are marked by green triangles. A blue colored name indicates cloned genes associated with seed development, and a red colored name indicates cloned genes associated with salt response. (b) The phylogenetic tree was constructed by comparing the protein sequences of 48 MDH genes from japonica, indica, Oryza rufipogon and Oryza nivara. The red, yellow and blue branches represent groups I, II and III, respectively. Genes of japonica are marked by red circles; genes of indica are marked by yellow circles; genes of Oryza rufipogon are marked by green circles; genes of Oryza nivara are marked by blue circles. One thousand repeated boot values are displayed on each node, with the scale indicating the branch length.
At the same time, we performed phylogenetic analysis of the MDH gene family to analyze the evolutionary relationships in Oryza. We identified the MDH gene family of the Nipponbare, which belongs to the japonica rice subgroup, two wild rice ancestors (Oryza rufipogon and Oryza nivara) [34] and an Indica rice variety (93-11) [35] at the whole-genome level (Figure 2b). All the rice species contained 12 MDH genes, respectively. The phylogenetic tree revealed that all the MDH proteins in the various rice species clustered into three major groups, similar to the above clustering results (Figure 1a). There were different conserved domains between each subgroup. The MDH gene family in cultivated rice originated from its wild relatives. The number of MDH gene families in Oryza was unchanged in quantity, which showed that the MDH family did not expand or shrink, and the MDH gene family in Oryza was quite conserved during the long-term evolutionary process.
2.3. Putative Cis-Regulatory Elements Analysis in the Promoter of OsMDH Genes
The analysis of cis-regulatory elements (CREs) in the promoter region is essential for the elucidation of the gene expression pattern [36]. We submitted the promoter regions of 12 MDH gene with length of 1500 bp to the online tool PlantCARE to analyze the cis-acting elements. The type and position of cis-elements were marked by different colors (Figure 3a). A total of twelve putative CREs, namely MBS, G-box, DRE, Sp1, AT-TATA-Box, STRE, CAAT-Box, ABRE, as-1, MYC, MYB and TATA-box, were predicted to have the most probability. The proportion of core promoter element (TATA-box) was the highest (41%), and almost all genes contained a large number of core promoter elements (except OsMDH3.1). This was followed by MYB (11%), MYC (7%), ABRE (6.6%), as-1 (6.6%), STRE (5.7%), CAAT-box (6.3%) and AT-TATA-box (5.7%). Sp1(3.1%), G-box (2.4%), MBS (2.8%) and DRE (2.4%) also had small percentages (Figure 3b). In addition to OsMDH1.2, OsMDH5.1 and OsMDH8.1, all the other genes had ABRE response elements. Moreover, most promoters contained defense and stress response elements, including drought-responsive elements and salt-responsiveness elements, such as MYB, MYC, DRE, STRE, as-1 and MBS (Figure 3c). These elements exist in promoters of maize and rice resistance genes or transcription factors, and in many genes are related to the regulation of abiotic stress [37,38,39,40]. The promoters of four and six OsMDH genes contained Sp1 and G-box elements involved in the photo response, respectively. These results indicated that the relevant CREs will respond to the expression of the MDH genes and improve plant resistance under abiotic stress.
Figure 3.
Putative regulatory cis-elements of OsMDH gene promoters. (a) The relative positions of cis-regulatory elements are shown on the line representing the 1500 bp upstream region of each OsMDH gene promoter. Only cis-elements required for MBS, G-box, DRE, Sp1, AT-TATA-box, STRE, CAAT-BOX, ABRE, as-1, MYC, MYB, and TATA-BOX are shown. (b) Percentage distribution of cis-regulatory elements in the promoters of OsMDH genes. (c) The distribution of various elements in the promoter regions of OsMDH genes are shown by different colors.
2.4. Expression Pattern of MDH Genes in Rice
In order to understand the role of OsMDH genes during different development stages in rice, OsMDH expression data were downloaded from the RiceXPpro V3 database, including the gene expression profiles of different tissues at both vegetative and reproductive stages (Figure 4a). OsMDH1.2, OsMDH5.1 and OsMDH10.1 (FLO16) were constitutively expressed at a high level in all tissues and all the development stages, whereas the expression of OsMDH4.1 was relatively lower. OsMDH3.1, OsMDH7.1 and OsMDH8.2 were highly expressed in leaves, leaf sheaths and stems, and the OsMDH6.1 was specifically expressed in roots.
Figure 4.
Expression patterns of OsMDH gene family in rice. (a) The expression profiles of different tissues and development stages of OsMDH genes in rice without salt treatment. (b) Expression analysis of 12 OsMDH genes under salt stress by qRT-PCR. * and ** indicate a significant difference between the treatment and control at the 0.05 and 0.01 probability levels, respectively.
To verify whether other genes of the OsMDH family are also related to salt stress, we performed qRT-PCR to analyze the expression level of 12 candidate genes after salt treatment for 3 h and 6 h, respectively (Figure 4b). The results showed that the expression levels of the ten remaining genes significantly changed, except for OsMDH10.1 and OsMDH8.1. OsMDH1.2, OsMDH6.1 and OsMDH12.1 were significantly upregulated under salt stress, which may positively regulate salt tolerance in rice. In addition, OsMDH1, OsMDH2.1, OsMDH3.1, OsMDH4.1, OsMDH5.1, OsMDH7.1 and OsMDH8.2 were significantly downregulated, which may play a negative role in resistance to salt stress. The expression of OsMDH1 was significantly downregulated after treatment for 3 h and played a negative role in rice salt tolerance, which was consistent with previous studies [12]. However, there was no significant difference in the expression after 6 h salt treatment, which may be related to the different expression levels at different degrees of salt stress treatment. Notably, compared with the expression level before salt stress, the expression of OsMDH12.1 was three times higher at 3 h after salt treatment, and then reached six times higher at 6 h, indicating that OsMDH12.1 could be an important candidate gene involved in salt stress response. These results indicated that more than 83% of the OsMDH genes are involved in salt stress response. Combined with cis-regulatory element analysis, we speculated that most of the OsMDH genes were involved in salt stress response through cis-regulatory elements related to plant hormones and abiotic stress response.
2.5. Gene-Based Association and Haplotype Analysis of OsMDH Genes
In order to clarify whether these MDH genes are related to salt tolerance and further investigate their natural variations, we used 609 natural populations to conduct a candidate gene association analysis [29]. The SNPs in the CDS region and 2.5 kb upstream of the initiation codon (ATG) of each MDH gene were extracted, respectively. After screening with the parameters, 557 high-quality SNPs were obtained. We found that all 12 MDH genes contained polymorphic loci, with an average of 46.42 SNPs per gene. OsMDH12.1 had the greatest number of polymorphic loci with 159 SNPs (Table 2).
Table 2.
Association analysis of natural variation in OsMDH genes with salt tolerance at the seedling stage in the rice diversity panel.
Combined with the phenotypic identification of salt tolerance levels of 664 cultivars at the seedling stage [29], the general linear model (GLM) and compressed mixed linear model (CMLM) were used to identify the association between the traits and SNPs of MDH genes. p-values corresponding to all SNPs in the regions of 12 MDH genes were statistically analyzed (Table 2). In the GLM model, 6, 14, 6, 4 and 134 SNPs were detected for OsMDH4.1, OsMDH6.1, OsMDH8.1, OsMDH8.2 and OsMDH12.1, respectively, which were significantly correlated with salt tolerance (p ≤ 0.01). In addition, four and three SNPs of OsMDH8.1 and OsMDH12.1, respectively, were significantly correlated with salt tolerance (p ≤ 0.001). In the CMLM model, two SNPs (p ≤ 0.01) of OsMDH8.1 were detected in the promoter and were significantly correlated with salt tolerance (Table 2). OsMDH8.1 and OsMDH12.1 had a large number of natural variation sites that were significantly related to salt tolerance under GLM (p ≤ 0.001). Therefore, we focused on the two genes in the follow-up study.
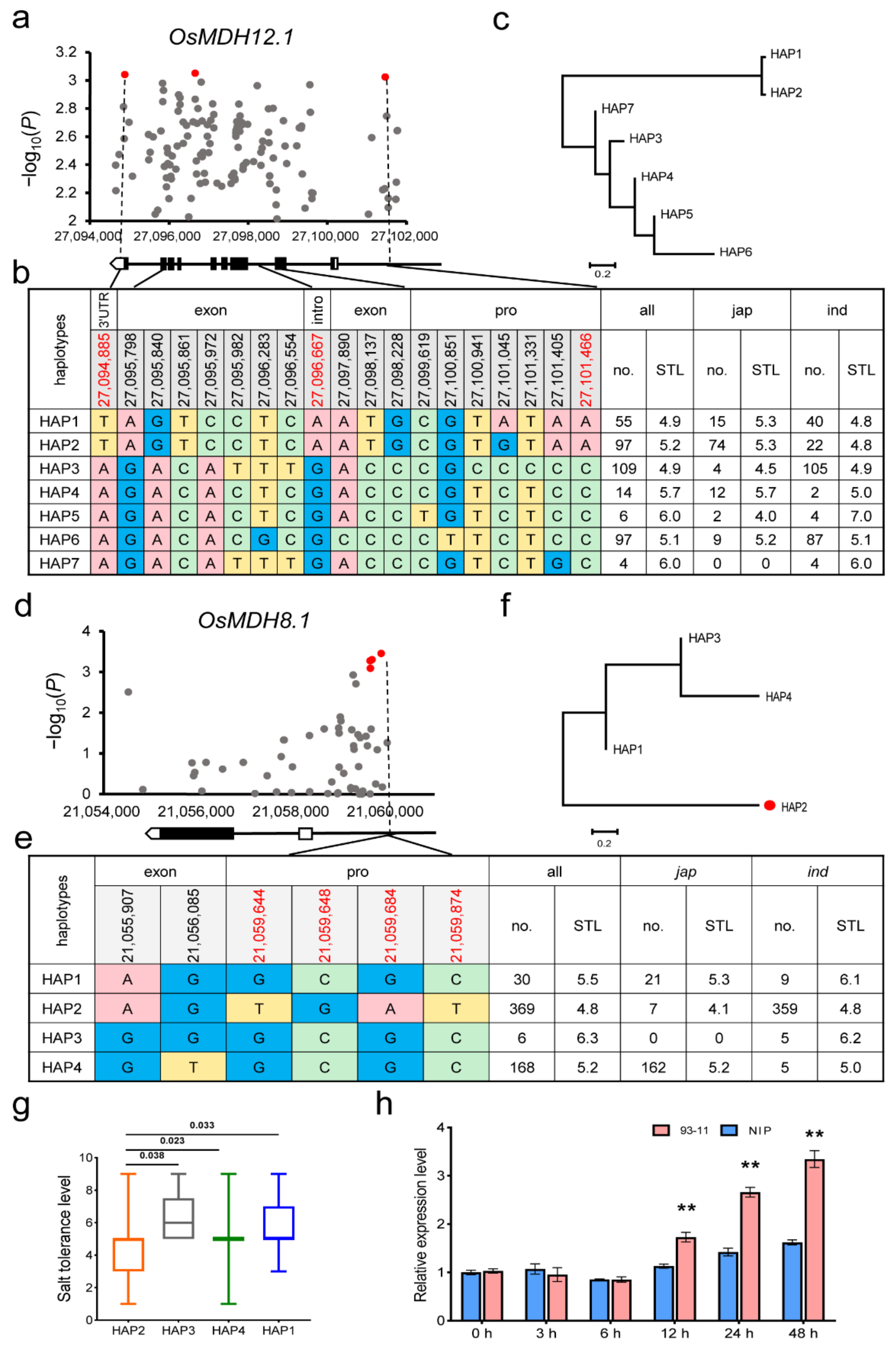
To further explore natural variations of OsMDH8.1 and OsMDH12.1 in germplasms, we performed haplotype analysis for OsMDH8.1 and OsMDH12.1 using 609 rice accessions. We found three significant SNPs (p < 0.001) (27,094,885, 27,096,667 and 27,101,466) in the promoter, intron and 3’UTR, respectively (Figure 5a). Through investigating the haplotypes of OsMDH12.1 in 609 germplasms, we found seven haplotypes (Figure 5b). Phylogenetic analysis showed that the haplotypes of OsMDH12.1 were divided into two clusters (Figure 5c). HAP1 and HAP2 clustered into one clade, accounting for 60.2% of japonica. HAP3-HAP7 was clustered into another clade, accounting for 88.8% of the indica genotype. HAP3-HAP6 probably evolved from HAP7 through continuous selection. By comparing the salt tolerance phenotypes among different haplotypes, it was found that there were no significant differences among the seven haplotypes (Figure 5b). Although OsMDH12.1 had significant variation in loci in the natural population, no functional haplotype was found.
Figure 5.
Association analysis and haplotype analysis of OsMDH12.1 and OsMDH8.1 with rice salt tolerance. (a) Red dots represent significant SNPs detected in OsMDH12.1 related to salt tolerance level, and a gene structure diagram is shown below it. (b) Seven OsMDH12.1 haplotypes and their distribution in indica and japonica. The location of significant SNPs is indicated in red. (c) Phylogenetic tree for OsMDH12.1 haplotypes developed by MEGA 7. (d) Red dots represent significant SNPs detected in OsMDH8.1 related to salt tolerance level, and a gene structure diagram is shown below it. (e) Four OsMDH8.1 haplotypes and their distribution in indica and japonica. The location of significant SNPs are indicated in red. (f) Phylogenetic tree for OsMDH8.1 haplotypes developed by MEGA 7 with all the non-synonymous SNPs and significant SNPs. HAP2 is represented by red dots. (g) Comparison of salt tolerance level (STL) of OsMDH8.1 haplotype (h) Relative OsMDH8.1 expression level of the 93-11 (HAP2) and NIP (HAP4) in 0–48 h by salt stress. ** indicated significant difference (p < 0.01) by student’s t test. 93-11 indicates Indica rice variety 93-11; NIP indicates Japonica variety Nipponbare; h indicates hours.
In OsMDH8.1, four significant SNPs (21,059,644, 21,059,648, 21,059,684, 21,059,874) in the promoter were associated with the salt tolerance grade in all the populations under GLM (p ≤ 0.001) (Figure 5d). There were four significant SNPs in the promoter and two non-synonymous sites in the CDS region of OsMDH8.1 that were used for the genotypic classification of 573 varieties (Figure 5e). The results showed that HAP2 was the most prevalent allele in indica and HAP4 was the main allele in japonica subpopulations. These haplotypes were clustered into two clades (Figure 5f). By comparing the salt tolerance phenotypes of different haplotypes, we found that the salt tolerance level of HAP2 was significantly lower than that of HAP1, HAP3 and HAP4 (Figure 5g). This suggests that HAP2 is the elite haplotype for salt tolerance in rice and the natural variations in the promoter of OsMDH8.1 should be important for its function. For further verification, the indica rice variety 93-11 (HAP2) and japonica representative rice Nipponbare (HAP4) were used for the expression analysis of OsMDH8.1 under salt stress. The expression of 93-11 (HAP2) was significantly higher than that of Nipponbare at 12 h and 48 h after salt stress treatment, but no difference was shown under normal conditions or slight salt stress (Figure 5h), suggesting that the four SNPs sites in the OsMDH8.1 promoter may be essential for its induced expression under severe salt stress.
3. Discussion
Salt tolerance is known to be the result of multi-gene interactions [41,42]. The morphological variation caused by salt stress is related to the metabolic process [13,16,43,44]. Malate dehydrogenase (MDH) is a highly active enzyme in plants, an increasing number of MDH genes have been identified in different species, which play an important role in responding to abiotic stress [4,5,21,45]. At present, only two members of the rice MDH family have been reported [9,12], which are related to rice development and salt tolerance, but we still know little about the functions of other members of the MDH family in the model plant for rice. The development of genome sequencing technology and extensive expression profile data allow us to study the response of the MDH family to salt stress.
In this study, we identified 12 MDH genes in the rice genome, which is less than the number of genes identified in diploid G. raimondii (13), tetraploid G. hirsutum (25) [22] and P. trichocarpa (16) [21], which is more than the number identified in diploid P. vulgaris (8) [45]. All OsMDH genes have different subcellular localizations (cytoplasmic, endoplasmic reticulum, and nuclear), which may result in differences in function. Comparative analysis of MDH families from different plant species revealed that the MDH family has experienced extensive expansion during evolution. Based on the phylogenetic tree, MDH family genes could be divided into groups I, II and III in both monocotyledons (rice and wheat) and dicotyledons (Arabidopsis and cotton), which indicated that the MDH family is relatively conserved during the long-term evolutionary selection process. We found the homologous pair formed by eudicot and monocot in the phylogenetic tree, indicating that before the eudicot–monocot split, a common ancestral MDH gene existed. Within the group, MDH subfamilies contained the same type and numbers of motifs, we speculated that the MDH members in each subfamily may have similar functions.
Recent studies have proposed that gene duplication is considered to be one of the primary driving forces in the expansion of gene families and genome evolution [35,46]. Furthermore, we found that OsMDH genes were unevenly distributed across ten of the twelve chromosomes in rice. We identified two segmental duplication events involving four genes but no tandem duplication events, which indicated that the segmental duplication events contributed to the evolution of MDH genes in the rice genome. Previous studies found that there are both fragment repetition and tandem repetition events to expand gene families in cotton [22] and poplar [21], which is inconsistent with the research in rice, we conjectured that this may be related to the differentiation of species and their genome sizes.
Gene expression profiling and qRT-PCR can help to reveal the expression pattern of MDH families in rice. The expression of MDH genes showed obvious tissue specificity. qRT-PCR results showed different expression patterns of MDH genes under salt stress. We found that three genes showed an up-regulation trend, and seven genes showed a down-regulation trend under salt stress, which indicated that there may be different tolerance mechanisms in rice. The change in MDH gene expression may be closely related to the cis-regulatory elements in the promoter region. It is reported that SnRK2s can phosphorylate various ABRE binding proteins, AREB and ABF transcription factors, and further regulate ROS scavenging, ion homeostasis and stomatal closure in response to salt stress [47,48,49]. ABREs cis-acting elements can also bind to bZIP transcription factors to regulate downstream gene expression and improve the salt tolerance of plants [50,51]. DRE elements are commonly found in promoters of genes responding to drought, salt and low-temperature stress; it can combine with DREB transcription factors specifically to enhance the stress tolerance of plants [52]. In this study, hormone-responsive elements (ABREs), drought response (DRE, MYC, MYS, and MYB recognition sites) and osmotic stress response (STRE) accounted for a major proportion of the MDH family promoter cis-acting elements, which may play important roles in regulating the response of MDH genes to abiotic stress. These results indicate that the MDH genes plays a crucial role in the response of rice to salt stress and can be considered as a candidate gene for further research on the molecular mechanisms of salt tolerance.
In recent years, the association analysis of candidate genes based on whole genome sequencing has been widely used in maize [52], rice [53], wheat [54], Arabidopsis [55], cucumber [56] and other crops and vegetables to mine favorable alleles based on natural variations, narrow the target range and identify target genes more effectively and accurately. In addition to analyzing the function of a single gene in a single genotype, this method has also been gradually applied to analyze different candidate genes or gene families [27,53,57,58]. Liu et al. identified the association between the natural variation of the ZmDREB gene family and the drought tolerance of maize at the seedling stage; a beneficial ZmDREB2.7 allele was effective in improving tolerance to drought stress [52]. In this study, the relationship between natural variation and salt tolerance phenotypes in 12 genes of the rice MDH family was determined. A total of two OsMDH genes (OsMDH8.1 and OsMDH12.1) were found to have significant (p < 0.001) SNPs related to salt tolerance levels at the seedling stage (Table 2). It has been reported that OsMDH1 plays a key role in the ROS detoxification process induced by sodium chloride [12]. However, we did not find natural variants that were significantly associated with the salt-tolerance phenotype at the seedling stage. Although the OsMDH12.1 gene was upregulated by induction and the expression level was the most significant under salt stress, we did not identify the dominant haplotype related to salt tolerance. These results may be caused by the different genetic effects of different genes or may be related to the complexity of salt tolerance traits and population materials. Interestingly, combined with haplotype analysis and expression verification, we speculated that the natural variation of OsMDH8.1 contributed to the salt stress tolerance of rice seedlings. Polymorphism in the promoter region may be the functional variation that leads to the gene expression difference and salt tolerance in rice; causal SNPs require further verification through molecular biological analysis.
4. Materials and Methods
4.1. Identification of the MDH Gene Family in Rice
The whole genome, protein sequences and GFF3 gene annotation files of Nipponhare, 9311, Oryza rufipogon and Oryza nivara were downloaded from the database: japonica variety Nipponhare (RGAP1.0 database, http://rice.uga.edu/pub/data/Eukaryotic_Projects/o_sativa/annotation_dbs/pseudomolecules/version_7.0/all.dir/ (accessed on 22 October 2021)), indica variety 9311 [34] (http://ricerc.sicau.edu.cn/RiceRC/download/downloadBefore (accessed on 22 October 2021)), Oryza rufipogon and Oryza nivara (http://plants.ensembl.org/info/data/ftp/index.html (accessed on 22 October 2021)) [33]. Protein sequences were constructed using the local BLAST database. The protein sequences of the MDH gene family in Arabidopsis were obtained from the UniProt database (https://www.uniprot.org/ (accessed on 22 October 2021)), and the MDH gene family in rice were screened using local BLAST (E < 1 × 10−10, Identity > 40%). Then, a reliable MDH gene family list was obtained from SMART (http://smart.embl.de/ (accessed on 22 October 2021)), Pfam and NCBI CDD conservative domain databases; we built an MDH gene family Hidden Markov Model (HMM) to identify the MDH gene in the other three genomes.
The physical and chemical properties of MDH gene families in rice, such as the molecular weight and isoelectric point, were predicted using the online tool ExPASy (http://web.expasy.org/protparam/ (accessed on 22 October 2021)). Sub-cellular localization prediction was performed using the online tool Psort (https://www.genscript.com/psort.html (accessed on 22 October 2021)). The candidate genes were named according to their chromosome location.
4.2. Construction of Phylogenetic Tree of the MDH Gene Family
The homologous sequence alignment of candidate genes was carried out using the NCBI website (https://blast.ncbi.nlm.nih.gov/Blast.cgi (accessed on 18 March 2022)), and the amino acid sequence of homologous genes in Zea mays, Triticum aestivum, Gossypium hirsutum and Arabidopsis thaliana (E < 1 × 10−10, identity > 70%) were downloaded. The multiple sequence alignment of MDH protein sequences was performed using ClustalW in MEGA 7.0.26 with the default parameters. A neighbor-joining phylogenetic tree of Oryza sativa L., Zea mays, Triticum aestivum, Arabidopsis thaliana and Gossypium hirsutum was constructed based on the alignment results of the Poisson model, pairwise deletion and 1000 bootstrap replications. The phylogenetic tree of MDH amino acid sequences of Nipponhare, indica variety 93-11, Oryza rufipogon and Oryza nivara was constructed in the same way.
4.3. Structure and Motif Analysis of the MDH Gene Family in Rice
MEME online software (http://meme-suite.org/tools/meme (accessed on 22 October 2021)) was used to analyze the motifs of MDH protein sequences, and the parameters were set as follows: amino acid length: 6–100; number of repeats of the motif: arbitrary; threshold number of motif discovery: 10. TBtools was used to analyze all the genetic structure of the MDH genes. To analyze the promoter, 1500 bp genomic DNA sequences upstream of the initiation codon (ATG) of each MDH gene were extracted from the genome database. Then, the cis-regulatory elements of each promoter sequence were predicted using the PlantCARE database (http://bioinformatics.psb.ugent.be/webtools/plantcare/html/ (accessed on 22 October 2021)), and the promoter structure and motif were visualized using TBtools.
4.4. Duplication Analysis of OsMDH
MDH gene duplication events were analyzed using the Multiple Collinearity Scan toolkit (MCScanX version 0.8). Circos-0.69–6 was used to map the results of the MDH gene duplication events as images.
4.5. Plant Materials and Salt Stress Treatment
Nipponbare and 93-11 were used in this experiment. The seeds were germinated and soaked in culture solution at 28 °C for 14 days. After that, the seedlings were transferred to 150 mmol/L NaCl solution. Leaf samples were collected at 0 h, 3 h, 6 h, 9 h, 12 h, 24 h and 48 h, respectively. The collected samples were immediately frozen in liquid nitrogen and stored at −80 °C.
4.6. Transcriptomic Analysis, RNA Extraction and qRT-PCR Analysis
The expression level of OsMDH gene family members in different organs and developmental stages were downloaded from the RiceXPpro V3 database (https://ricexpro.dna.affrc.go.jp/ (accessed on 22 October 2021)). A gene expression heat map was generated using Office 2016 software.
Total RNA was extracted from tissue samples collected at different time points using TRIzol (Invitrogen, Carlsbad, CA, USA, Cat. AM1912), and Dnase I was added to remove DNA. cDNA was synthesized via reverse transcription using the SuperScript first-stand Synthesis SuperMix (Thermo, Waltham, MA, USA,) kit. qRT-PCR was performed using an ABI 7500 fast real-time PCR system (Table 3), and the ubiquitin gene was used as an internal reference [59]. The reaction was carried out as follows: 95 °C for 5 min, followed by 40 cycles of 95 °C for 5 s, 58 °C for 30 s, and 70 °C for 30 s. Each reaction was performed using three biological replicates, and the expression levels of the genes were calculated using the 2−ΔΔCt method. Microsoft Excel 2016 was used for data processing, and GraphPad Prism 8.0 software was used for construction.
Table 3.
Primer sequence for qRT-PCR and gene annotation information.
4.7. Association Analysis of Candidate OsMDH Genes
The physical positions of 12 OsMDH genes were obtained from the online database (https://www.ricedata.cn/ (accessed on 22 October 2021)). All SNPs of the 12 MDH genes (including 2.5 kb promoter region and coding sequence) were obtained from 3K rice sequencing data (https://snp-seek.irri.org/ (accessed on 22 October 2021)), and the parameters were set as follows: the minimum allele frequency (maf) was greater than 0.05, and the miss rate was less than 30%. A total of 557 high-quality SNPs were obtained. The salt tolerance level of 609 rice materials after 7 days of 0.9% NaCl stress at the seedling stage were obtained from previous studies [29]. Gene-based association analysis was performed according to a GLM and CMLM using the TASSEL 5.0 program (significant threshold p = 0.01) [60].
4.8. Haplotype Analysis of Candidate Genes
The SNPs with a significant correlation in the promoter, or non-synonymous variations in the coding sequence, were used for haplotype analysis. After classification, the haplotypes with less than three accessions were manually removed. The significance of phenotypic variation among different haplotypes was calculated through analysis of variance (ANOVA) with Duncan’s multiple range test using SPSS software. The haplotypes were sorted into Hapmap format and converted into phylip format using TASSEL5 [60]. The phylip file was imported into MEGA 7.0, and a *.meg file was obtained. The linear neighbor joining (NJ) tree was constructed at 10,000 bootstrap values by MEGA 7.0.
5. Conclusions
In this study, we found that: (1) 12 MDH genes were identified in the whole genome of rice, which were closely related to other monocotyledons; (2) 12 OsMDH genes were divided into three groups, and the genes in the same group had similar gene structures; (3) promoter cis-regulatory element analysis and salt stress-induced expression analysis indicated that most OsMDH family genes were involved in salt stress response; (4) the association analysis of candidate genes confirmed that natural variations existed in two OsMDH genes and were significantly correlated with salt stress; (5) the functional variation of OsMDH8.1 in the promoter may play a critical role in the differences in gene expression and salt tolerance; (6) OsMDH8.1 and its favorable alleles may be important genetic resources for the genetic improvement of salt tolerance in rice.
Author Contributions
Experiments were performed by Y.Z., J.Y., Z.Z. (Zhiqiang Zhao), X.W., F.T., M.K. and B.A.; Y.W., X.S. and J.G. analyzed the data; Y.Z. and Y.W. drafted the manuscript; H.Z. and Z.Z. (Zhanying Zhang) revised the manuscript; F.W. and Z.L. supervised the experiments and finalized the manuscript. All authors have read and agreed to the published version of the manuscript.
Funding
This work was supported by the Special Project for Basic Scientific Activities of Non-profit Institutes Supported the Government of Xinjiang Uyghur Autonomous Region (KY2020104), the National Natural Science Foundation of China (31861143007), Special Cultivation Program for Scientific and Technological Innovation of Xinjiang Academy of Agricultural Sciences (xjkcpy-005), Open project of Xinjiang Key Laboratory of Crop Biotechnology (XJYS0302-2020-01), and the Key Research and Development Program of Xinjiang Uyghur Autonomous Region (2022A03004-3).
Institutional Review Board Statement
The study did not involve animals or humans.
Informed Consent Statement
Informed consent was obtained from all subjects involved in the study.
Data Availability Statement
All data in the present study are available in the public database, as mentioned in the Section 4.
Acknowledgments
The authors are grateful to all the laboratory members for continuous technical advice and helpful discussion. The authors would like to thank the anonymous reviewers for their comments on this manuscript.
Conflicts of Interest
The authors declare no conflict of interest.
References
- Scheibe, R. Malate valves to balance cellular energy supply. Physiol. Plant. 2004, 120, 21–26. [Google Scholar] [CrossRef] [PubMed]
- Selinski, J.; König, N.; Wellmeyer, B.; Hanke, G.T.; Linke, V.; Neuhaus, H.E.; Scheibe, R. The plastid-localized NAD-dependent malate dehydrogenase is crucial for energy homeostasis in developing Arabidopsis thaliana seeds. Mol. Plant 2014, 7, 170–186. [Google Scholar] [CrossRef] [PubMed]
- Tomaz, T.; Bagard, M.; Pracharoenwattana, I.; Lindén, P.; Lee, C.P.; Carroll, A.J.; Ströher, E.; Smith, S.M.; Gardeström, P.; Millar, A.H. Mitochondrial malate dehydrogenase lowers leaf respiration and alters photorespiration and plant growth in Arabidopsis. Plant Physiol. 2010, 154, 1143–1157. [Google Scholar] [CrossRef] [PubMed]
- Yao, Y.; Dong, Q.; Zhai, H.; You, C.; Hao, Y. The functions of an apple cytosolic malate dehydrogenase gene in growth and tolerance to cold and salt stresses. Plant Physiol. Biochem. 2011, 49, 257–264. [Google Scholar] [CrossRef]
- Wang, Z.; Li, Q.; Ge, X.; Yang, C.; Luo, X.; Zhang, A.; Xiao, J.; Tian, Y.; Xia, G.; Chen, X.; et al. The mitochondrial malate dehydrogenase 1 gene GhmMDH1 is involved in plant and root growth under phosphorus deficiency conditions in cotton. Sci. Rep.-UK 2015, 5, 10343. [Google Scholar] [CrossRef]
- Sun, Q.; Yamada, T.; Han, Y.; Takano, T. Influence of salt stress on C4 photosynthesis in Miscanthus sinensis anderss. Plant Biol. 2021, 23, 44–56. [Google Scholar] [CrossRef]
- Beeler, S.; Liu, H.; Stadler, M.; Schreier, T.; Eicke, S.; Lue, W.; Truernit, E.; Zeeman, S.C.; Chen, J.; Kötting, O. Plastidial NAD-dependent malate dehydrogenase is critical for embryo development and heterotrophic metabolism in Arabidopsis. Plant Physiol. 2014, 164, 1175–1190. [Google Scholar] [CrossRef]
- Chen, Y.; Fu, Z.; Zhang, H.; Tian, R.; Yang, H.; Sun, C.; Wang, L.; Zhang, W.; Guo, Z.; Zhang, X.; et al. Cytosolic malate dehydrogenase 4 modulates cellular energetics and storage reserve accumulation in maize endosperm. Plant Biotechnol. J. 2020, 18, 2420–2435. [Google Scholar] [CrossRef]
- Teng, X.; Zhong, M.; Zhu, X.; Wang, C.; Ren, Y.; Wang, Y.; Zhang, H.; Jiang, L.; Wang, D.; Hao, Y.; et al. FLOURY ENDOSPERM16 encoding a NAD-dependent cytosolic malate dehydrogenase plays an important role in starch synthesis and seed development in rice. Plant Biotechnol. J. 2019, 17, 1914–1927. [Google Scholar] [CrossRef]
- Tesfaye, M.; Temple, S.J.; Allan, D.L.; Vance, C.P.; Samac, D.A. Overexpression of malate dehydrogenase in transgenic alfalfa enhances organic acid synthesis and confers tolerance to aluminum. Plant Physiol. 2001, 127, 1836–1844. [Google Scholar] [CrossRef]
- Song, J.; Zou, X.; Liu, P.; Cardoso, J.A.; Schultze-Kraft, R.; Liu, G.; Luo, L.; Chen, Z. Differential expressions and enzymatic properties of malate dehydrogenases in response to nutrient and metal stresses in Stylosanthes guianensis. Plant Physiol. Biochem. 2022, 170, 325–337. [Google Scholar] [CrossRef]
- Nan, N.; Wang, J.; Shi, Y.; Qian, Y.; Jiang, L.; Huang, S.; Liu, Y.; Wu, Y.; Liu, B.; Xu, Z.Y. Rice plastidial NAD-dependent malate dehydrogenase 1 negatively regulates salt stress response by reducing the vitamin B6 content. Plant Biotechnol. J. 2019, 18, 172–184. [Google Scholar] [CrossRef]
- Kumar, R.G.; Shah, K.; Dubey, R.S. Salinity induced behavioural changes in malate dehydrogenase and glutamate dehydrogenase activities in rice seedlings of differing salt tolerance. Plant Sci. 2000, 156, 23–34. [Google Scholar] [CrossRef]
- Yang, Y.; Guo, Y. Elucidating the molecular mechanisms mediating plant salt-stress responses. New Phytol. 2018, 217, 523–539. [Google Scholar] [CrossRef]
- Wang, Y.; Zhao, H.; Qin, H.; Li, Z.; Liu, H.; Wang, J.; Zhang, H.; Quan, R.; Huang, R.; Zhang, Z. The synthesis of ascorbic acid in rice roots plays an important role in the salt tolerance of rice by scavenging ROS. Int. J. Mol. Sci. 2018, 19, 3347. [Google Scholar] [CrossRef]
- Gulen, H.; Turhan, E.; Eris, A. Changes in peroxidase activities and soluble proteins in strawberry varieties under salt-stress. Acta Physiol. Plant. 2006, 28, 109–116. [Google Scholar] [CrossRef]
- Wang, Q.J.; Sun, H.; Dong, Q.L.; Sun, T.Y.; Jin, Z.X.; Hao, Y.J.; Yao, Y.X. The enhancement of tolerance to salt and cold stresses by modifying the redox state and salicylic acid content via thecytosolic malate dehydrogenase gene in transgenic apple plants. Plant Biotechnol. J. 2016, 14, 1986–1997. [Google Scholar] [CrossRef]
- Kandoi, D.; Mohanty, S.; Tripathy, B.C. Overexpression of plastidic maize NADP-malate dehydrogenase (ZmNADP-MDH) in Arabidopsis thaliana confers tolerance to salt stress. Protoplasma 2018, 255, 547–563. [Google Scholar] [CrossRef]
- Schreier, T.B.; Cléry, A.; Schläfli, M.; Galbier, F.; Stadler, M.; Demarsy, E.; Albertini, D.; Maier, B.A.; Kessler, F.; Hörtensteiner, S.; et al. Plastidial NAD-dependent malate dehydrogenase: A moonlighting protein involved in early chloroplast development through its interaction with an FtsH12-FtsHi protease complex. Plant Cell 2018, 30, 1745–1769. [Google Scholar] [CrossRef]
- Ma, B.; Yuan, Y.; Gao, M.; Xing, L.; Li, C.; Li, M.; Ma, F. Genome-wide Identification, Classification, Molecular Evolution and Expression Analysis of Malate Dehydrogenases in Apple. Int. J. Mol. Sci. 2018, 19, 3312. [Google Scholar] [CrossRef]
- Chen, X.; Zhang, J.; Zhang, C.; Wang, S.; Yang, M. Genome-wide investigation of malate dehydrogenase gene family in poplar (Populus trichocarpa) and their expression analysis under salt stress. Acta Physiol. Plant. 2021, 43, 28. [Google Scholar] [CrossRef]
- Imran, M.; Tang, K.; Liu, J. Comparative Genome-wide analysis of the malate dehydrogenase gene families in cotton. PLoS ONE 2016, 11, e166341. [Google Scholar] [CrossRef] [PubMed]
- Yan, J.; Warburton, M.; Crouch, J. Association mapping for enhancing maize (Zea mays L.) genetic improvement. Crop Sci. 2011, 51, 433–449. [Google Scholar] [CrossRef]
- Ren, Z.; Gao, J.; Li, L.; Cai, X.; Huang, W.; Chao, D.; Zhu, M.; Wang, Z.; Luan, S.; Lin, H. A rice quantitative trait locus for salt tolerance encodes a sodium transporter. Nat. Genet. 2005, 37, 1141–1146. [Google Scholar] [CrossRef]
- Cui, L.; Shan, J.; Shi, M.; Gao, J.; Lin, H. DCA1 acts as a transcriptional co-activator of DST and contributes to drought and salt tolerance in rice. PLoS Genet. 2015, 11, e1005617. [Google Scholar] [CrossRef]
- He, Y.; Yang, B.; He, Y.; Zhan, C.; Cheng, Y.; Zhang, J.; Zhang, H.; Cheng, J.; Wang, Z. A quantitative trait locus, qSE3, promotes seed germination and seedling establishment under salinity stress in rice. Plant J. 2019, 97, 1089–1104. [Google Scholar] [CrossRef]
- Mishra, S.; Singh, B.; Misra, P.; Rai, V.; Singh, N.K. Haplotype distribution and association of candidate genes with salt tolerance in Indian wild rice germplasm. Plant Cell Rep. 2016, 35, 2295–2308. [Google Scholar] [CrossRef]
- Mishra, S.; Singh, B.; Panda, K.; Singh, B.P.; Singh, N.; Misra, P.; Rai, V.; Singh, N.K. Association of SNP haplotypes of HKT family genes with salt tolerance in indian wild rice germplasm. Rice 2016, 9, 15. [Google Scholar] [CrossRef]
- Yuan, J.; Wang, X.; Zhao, Y.; Khan, N.U.; Zhao, Z.; Zhang, Y.; Wen, X.; Tang, F.; Wang, F.; Li, Z. Genetic basis and identification of candidate genes for salt tolerance in rice by GWAS. Sci. Rep.-UK 2020, 10, 9958. [Google Scholar] [CrossRef]
- Li, B. Identification of genes conferring plant salt tolerance using GWAS: Current success and perspectives. Plant Cell Physiol. 2020, 61, 1419–1426. [Google Scholar] [CrossRef] [PubMed]
- Liang, Y.; Liu, H.J.; Yan, J.; Tian, F. Natural Variation in Crops: Realized understanding, continuing promise. Annu. Rev. Plant Biol. 2021, 72, 357–385. [Google Scholar] [CrossRef] [PubMed]
- Tripathi, A.K.; Desai, P.V.; Pradhan, A.; Khan, S.I.; Avery, M.A.; Walker, L.A.; Tekwani, B.L. An alpha-proteobacterial type malate dehydrogenase may complement LDH function in Plasmodium falciparum. Cloning and biochemical characterization of the enzyme. Eur. J. Biochem. 2004, 274, 3488–3502. [Google Scholar] [CrossRef] [PubMed]
- Moore, R.C.; Purugganan, M.D. The early stages of duplicate gene evolution. Proc. Natl. Acad. Sci. USA 2003, 100, 15682–15687. [Google Scholar] [CrossRef] [PubMed]
- Stein, J.C.; Yu, Y.; Copetti, D.; Zwickl, D.J.; Zhang, L.; Zhang, C.; Chougule, K.; Gao, D.; Iwata, A.; Goicoechea, J.L.; et al. Genomes of 13 domesticated and wild rice relatives highlight genetic conservation, turnover and innovation across the genus Oryza. Nat. Genet. 2018, 50, 285–296. [Google Scholar] [CrossRef]
- Qin, P.; Lu, H.; Du, H.; Wang, H.; Chen, W.; Chen, Z.; He, Q.; Ou, S.; Zhang, H.; Li, X.; et al. Pan-genome analysis of 33 genetically diverse rice accessions reveals hidden genomic variations. Cell 2021, 184, 3542–3558. [Google Scholar] [CrossRef]
- Todeschini, A.; Georges, A.; Veitia, R.A. Transcription factors: Specific DNA binding and specific gene regulation. Trends Genet. 2014, 30, 211–219. [Google Scholar] [CrossRef]
- Singh, B.P.; Jayaswal, P.K.; Singh, B.; Singh, P.K.; Kumar, V.; Mishra, S.; Singh, N.; Panda, K.; Singh, N.K. Natural allelic diversity in OsDREB1F gene in the Indian wild rice germplasm led to ascertain its association with drought tolerance. Plant Cell Rep. 2015, 34, 993–1004. [Google Scholar] [CrossRef]
- Zhu, N.; Cheng, S.; Liu, X.; Du, H.; Dai, M.; Zhou, D.; Yang, W.; Zhao, Y. The R2R3-type MYB gene OsMYB91 has a function in coordinating plant growth and salt stress tolerance in rice. Plant Sci. 2015, 236, 146–156. [Google Scholar] [CrossRef]
- Li, J.; Han, G.; Sun, C.; Sui, N. Research advances of MYB transcription factors in plant stress resistance and breeding. Plant Signal. Behav. 2019, 14, 1613131. [Google Scholar] [CrossRef]
- Wang, X.; Niu, Y.; Zheng, Y. Multiple functions of MYB transcription factors in abiotic stress responses. Int. J. Mol. Sci. 2021, 22, 6125. [Google Scholar] [CrossRef]
- Zelm, E.; Zhang, Y.; Testerink, C. Salt tolerance mechanisms of plants. Annu. Rev. Plant Biol. 2020, 71, 403–433. [Google Scholar] [CrossRef]
- Ponce, K.S.; Guo, L.; Leng, Y.; Meng, L.; Ye, G. Advances in sensing, response and regulation mechanism of salt tolerance in rice. Int. J. Mol. Sci. 2021, 22, 2254. [Google Scholar] [CrossRef]
- Kamran, M.; Parveen, A.; Ahmar, S.; Malik, Z.; Hussain, S.; Chattha, M.S.; Saleem, M.H.; Adil, M.; Heidari, P.; Chen, J. An Overview of hazardous impacts of soil salinity in crops, tolerance mechanisms, and amelioration through selenium supplementation. Int. J. Mol. Sci. 2020, 21, 148. [Google Scholar] [CrossRef]
- Liu, C.; Mao, B.; Yuan, D.; Chu, C.; Duan, M. Salt tolerance in rice: Physiological responses and molecular mechanisms. Crop J. 2022, 10, 13–25. [Google Scholar] [CrossRef]
- Yıldız, S.; Okay, A.; Büyük, İ. Defining the roles of PvMDH genes in response to salt stress and detailed characterization of the gene family. J. Plant Biochem. Biot. 2022, 31, 380–393. [Google Scholar] [CrossRef]
- Conant, G.C.; Wolfe, K.H. Turning a hobby into a job: How duplicated genes find new functions. Nat. Rev. Genet. 2008, 9, 938–950. [Google Scholar] [CrossRef]
- Liao, Y.; Zou, H.; Wei, W.; Hao, Y.; Tian, A.; Huang, J.; Liu, Y.; Zhang, J.; Chen, S. Soybean GmbZIP44, GmbZIP62 and GmbZIP78 genes function as negative regulator of ABA signaling and confer salt and freezing tolerance in transgenic Arabidopsis. Planta 2008, 228, 225–240. [Google Scholar] [CrossRef]
- Cai, S.G.; Chen, G.; Wang, Y.Y.; Huang, Y.Q.; Marchant, D.B.; Wang, Y.Z.; Yang, Q.; Dai, F.; Hills, A.A.; Franks, P.J.; et al. Evolutionary conservation of ABA signaling for stomatal closure. Plant Physiol. 2017, 174, 732–747. [Google Scholar] [CrossRef]
- Belda-Palazón, B.; Adamo, M.; Valerio, C.; Ferreira, L.J.; Confraria, A.; Reis-Barata, D.; Rodrigues, A.; Meyer, C.; Rodriguez, P.L.; Baena-González, E. A dual function of SnRK2 kinases in the regulation of SnRK1 and plant growth. Nat. Plants 2020, 6, 1345–1353. [Google Scholar] [CrossRef]
- Ito, Y.; Katsura, K.; Maruyama, K.; Taji, T.; Kobayashi, M.; Seki, M.; Shinozaki, K.; Yamaguchi-Shinozaki, K. Functional analysis of rice DREB1/CBF-type transcription factors involved in cold-responsive gene expression in transgenic rice. Plant Cell Physiol. 2006, 47, 141–153. [Google Scholar] [CrossRef]
- Jin, X.F.; Xiong, A.S.; Peng, R.H.; Liu, J.G.; Gao, F.; Chen, J.M.; Yao, Q.H. OsAREB1, an ABRE-binding protein responding to ABA and glucose, has multiple functions in Arabidopsis. BMB Rep. 2010, 43, 34–39. [Google Scholar] [CrossRef] [PubMed]
- Liu, S.; Wang, X.; Wang, H.; Xin, H.; Yang, X.; Yan, J.; Li, J.; Tran, L.S.; Shinozaki, K.; Yamaguchi-Shinozaki, K.; et al. Genome-wide analysis of ZmDREB genes and their association with natural variation in drought tolerance at seedling stage of Zea mays L. PLoS Genet. 2013, 9, e1003790. [Google Scholar] [CrossRef] [PubMed]
- Tang, W.; Ye, J.; Yao, X.; Zhao, P.; Xuan, W.; Tian, Y.; Zhang, Y.; Xu, S.; An, H.; Chen, G.; et al. Genome-wide associated study identifies NAC42-activated nitrate transporter conferring high nitrogen use efficiency in rice. Nat. Commun. 2019, 10, 5279. [Google Scholar] [CrossRef] [PubMed]
- Mao, H.; Li, S.; Chen, B.; Jian, C.; Mei, F.; Zhang, Y.; Li, F.; Chen, N.; Li, T.; Du, L.; et al. Variation in cis-regulation of a NAC transcription factor contributes to drought tolerance in wheat. Mol. Plant 2022, 15, 276–292. [Google Scholar] [CrossRef]
- Jiang, H.; Hong, J.; Jiang, Y.; Yu, S.; Zhang, Y.; Shi, J.; Lin, W. Genome-wide association analysis identifies candidate genes regulating seed number per silique in Arabidopsis thaliana. Plants 2020, 9, 585. [Google Scholar] [CrossRef]
- Liu, X.; Gu, X.; Lu, H.; Liu, P.; Miao, H.; Bai, Y.; Zhang, S. Identification of novel loci and candidate genes for resistance to powdery mildew in a resequenced cucumber germplasm. Genes 2021, 12, 584. [Google Scholar] [CrossRef]
- Abbai, R.; Singh, V.K.; Nachimuthu, V.V.; Sinha, P.; Selvaraj, R.; Vipparla, A.K.; Singh, A.K.; Singh, U.M.; Varshney, R.K.; Kumar, A. Haplotype analysis of key genes governing grain yield and quality traits across 3KRG panel reveals scope for the development of tailor-made rice with enhanced genetic gains. Plant Biotechnol. J. 2019, 17, 1612–1622. [Google Scholar] [CrossRef]
- Kumar, A.; Kumar, S.; Singh, K.; Prasad, M.; Thakur, J.K. Designing a mini-core collection effectively representing 3004 diverse rice accessions. Plant Commun. 2020, 1, 100049. [Google Scholar] [CrossRef]
- Park, C.; Chen, S.; Shirsekar, G.; Zhou, B.; Khang, C.H.; Songkumarn, P.; Afzal, A.J.; Ning, Y.; Wang, R.; Bellizzi, M.; et al. The magnaporthe oryzae effector AvrPiz-t targets the RING E3 ubiquitin ligase APIP6 to suppress pathogen-associated molecular pattern-triggered immunity in rice. Plant Cell 2012, 24, 4748–4762. [Google Scholar] [CrossRef]
- Bradbury, P.J.; Zhang, Z.; Kroon, D.E.; Casstevens, T.M.; Ramdoss, Y.; Buckler, E.S. TASSEL: Software for association mapping of complex traits in diverse samples. Bioinformatics 2007, 23, 2633–2635. [Google Scholar] [CrossRef]
Publisher’s Note: MDPI stays neutral with regard to jurisdictional claims in published maps and institutional affiliations. |
© 2022 by the authors. Licensee MDPI, Basel, Switzerland. This article is an open access article distributed under the terms and conditions of the Creative Commons Attribution (CC BY) license (https://creativecommons.org/licenses/by/4.0/).




