You are currently on the new version of our website. Access the old version .
  • Article
  • Open Access

2 February 2023

Virtual Scene Construction of Wetlands: A Case Study of Poyang Lake, China

,
and
1
School of Geography and Environment, Jiangxi Normal University, Nanchang 330022, China
2
Key Laboratory of Poyang Lake Wetland and Watershed Research, Ministry of Education, Jiangxi Normal University, Nanchang 330022, China
*
Author to whom correspondence should be addressed.

Abstract

Due to the complexity of wetland ecosystems, wetlands have a wide area of alternating land and water zones and complex vegetation composition, making it challenging to achieve dynamic displays of virtual wetland scenes using three-dimensional modeling. This study proposes a workflow of game engine-based virtual wetland scene construction for the rapid modeling of virtual wetland scenes. The virtual wetland scene construction work utilized Poyang Lake as the primary research area. It integrated unmanned aerial vehicle data collection technology and geographic information technology with 3D (three-dimensional) modeling of wetland elements and scene program modeling of the game engine to complete the construction and dynamic development of virtual wetland scenes. In addition, it used various virtual reality technologies to display the virtual wetland scene. The virtual scene of Poyang Lake combined with actual data was more realistic and had higher simulation. In reality, the digital wetland scene of Poyang Lake realizes multiple forms of virtual experience and provides users with a profoundly immersive virtual experience. This comprehensive virtual scene workflow in the study can serve as a technical resource for building 3D scenes. It can also provide a technical reference for the digital twin watershed project of Poyang Lake, which has practical application value.

1. Introduction

In recent years, with the continuous development of the digital era, 3D modeling technology is also developing rapidly [1], and the method and process of modeling data collection are facing rapid and effective improvement [2]. Virtual scene modeling has been widely studied in the digital era. Digital watershed, as one of the key themes of digital twins, puts forward new requirements in the general trend of the digital age: the deep integration of the new generation of information and communication technology into watershed monitoring and management and the realization of watershed simulation and intelligent management decision-making [3]. Similarly, to achieve realize the high-precision simulation of the watershed, the construction of digital watershed scenes requires collecting data on various features within the watershed and developing various types of 3D models to ensure high-precision simulation of the digital watershed virtual scenes. Due to the large scale, long distance, and environmental complexity of the watershed scenario, it is challenging to model the watershed using simulations.
Many fields, such as education [4], industry [5], economy [6], and military [7], utilize virtual scene construction based on game engines as the digital era has progressed so far. One of the most common functions of game engines in cartography is the creation of virtual scenes [8], and the current mainstream game engines such as Unity3D and UE (Unreal Engine) have cutting-edge CG (computer graphics) technology, which can provide a significant advantage in virtual scene construction when combined with GIS (Geographic Information Systems) [9]. A game engine is a software framework designed for developing video games. It generally consists of relevant libraries and supporting programs, including a rendering engine for 2D (two-dimensional) or 3D graphics, a physics engine, collision detection, sound, scripting, animation, artificial intelligence, networking, streaming, memory management, threads, localization support, scene graphs, and video support for cinematography [10]. Using the game engine to process 3D models and GIS data enables the efficient construction of highly simulation-based virtual watershed scenes.
Numerous researchers are currently engaged in 3D scene construction research. For example, Smith et al. [11] constructed a 3D model of a Roman building using floor plans to enhance the interactivity of digital cultural heritage and imported it into four game engines for virtual development. They compared the advantages and disadvantages of four commonly used game engines from multiple perspectives, such as rendering effects, animation production, usage costs, and hardware compatibility. Chandramouli et al. [12] implemented a simple simulation of flood inundation scenarios for the Little Karumet River using the Unity engine to simulate flood hydrological processes. Loukakis [13] built a mountain model of Mount Olympus using UE’s terrain editing and material creation feature combined with digital elevation data. Janovský et al. [14] programmatically modeled landmark buildings in the Vltava River valley utilizing CGA shape syntax and CAD images and imported the scenes into UE to establish a virtual reality application. Although all these 3D scene construction studies constructed scenario-specific virtual scenes, some scenes were developed based on DEM (digital elevation model) data only, and the fidelity of the ground texture was low, making it difficult to obtain a highly simulated audiovisual experience in the digitally restored virtual scenes.
On the basis of virtual scene construction, many researchers take virtual experience as their research focus. For example, Florian et al. [15] puts forward the definition of Geo IVE in view of the special needs of geospatial data and realizes the development of virtual scenes of the coral reef ecosystem by using the UE game engine, which innovatively sets the perspective of users’ virtual experience to that of marine creatures, so as to achieve an immersive experience. Federico Ferrari and Marco Medici [16] used laser point cloud data and 360° panoramic photos to build a virtual scene of Geguti Palace and compared the effects of different types of head-mounted display devices on the virtual experience on this basis. T. Jung et al. [17] interviewed 35 tourists who participated in the virtual experience of Lake District National Park and analyzed the visitors’ perceptions of the virtual experience from the perspectives of usability, requirements, involvement, experienced realism, impression, and future development trend. The above virtual experiences for the development of virtual scenes are all based on virtual heads-up devices, and the experience mode is relatively simple.
At present, the mainstream virtual scene construction results have the following problems: Due to different display emphases, the simulation of natural scenes receives less attention. There is a single virtual experience mode. Due to the complexity of wetland scenes, there are few studies on the construction of wetland virtual scenes. Based on this, we put forward a new working process based on the characteristics of natural wetland scenes. The wetland virtual scenes produced by this process could simulate real wetland landscapes with high resolution, and the virtual scenes were output in three ways for virtual experiences. This compensated for the deficiency of the single experience mode of traditional virtual scenes.
Accordingly, this study developed virtual wetland scenes for digital watersheds by constructing a digital 3D scene of the Poyang Lake wetland with its relatively complex geographical environment and noticeable seasonal changes. It considered the Poyang Lake wetland as the research case and used unmanned aerial vehicles (UAVs) to collect digital elevation images with the aid of UE, along with field data collection of surface texture materials, vegetation photos, and other data. The 3D scene of the Poyang Lake wetland landscape was produced, its hydrological process was dynamically restored, and the output was displayed using virtual reality. The following are the main contributions of this research:
(1)
This study proposed the technical process of combining multi-source data with a game engine to produce a virtual 3D scene of a wetland environment, which has certain significance in promoting the construction of the virtual wetland of Poyang Lake.
(2)
By collecting DEM data, surface texture data, and vegetation photo material in the field, a virtual scene with high similarity to the real environment of the Poyang Lake wetland was created in the game engine. This served as a technical foundation for the Poyang Lake digital wetland project.
(3)
Using the advantage of the game engine, the seasonal changes of the Poyang Lake wetland landscape were dynamically simulated through three-dimensional scenes, and the abstract concept of the wetland landscape change rule was intuitively expressed.
(4)
The scene construction results used diverse virtual display forms to provide more in-depth information and a 3D sense of the environment to represent wetland scenes.
The rest of the paper is organized as follows: Section 2 describes the study area, the complexity, and the challenges of the wetland virtual scenario construction. Section 3 presents in detail the workflow of the wetland virtual scenario construction and the modeling method for wetland elements. The results of the virtual scenario construction of Poyang Lake are introduced in Section 4. Section 5 discusses the findings of this presentation and draws appropriate conclusions.

2. Study Area

The study area for this research was the Poyang Lake wetland in Jiangxi Province, China. Poyang Lake is located on the south bank of the Yangtze River, north of Jiangxi Province. Its geographical coordinates are between 115°47′ and 116°45′ E and 28°22′ and 29°45′ N (Figure 1a). Poyang Lake is the biggest freshwater lake in China. It has a gourd shape and is divided into two parts by the largest island in the lake, Songmen Mountain: the northern part is the inlet waterway, and the southern part is the main lake area (Figure 1b) [18].
Figure 1. Location of Poyang Lake. (a) Location of the Poyang Lake basin in the Yangtze River and China. (b) Map of the Poyang Lake basin. (c) Virtual scene production area.
Poyang Lake is a throughput-type lake in which the water level and storage in dry and abundant seasons differ significantly based on the subtropical monsoon climate. Due to the natural geographic characteristics of the Poyang Lake wetland, “high water is a lake, low water is like a river” and “flooded area, dry water line”, the ecological environment of the Poyang Lake wetland varies from the general wetland environment, showing cross-zone, intermittent, and random variations, forming the complexity of the Poyang Lake wetland ecosystem [19]. With the variation in lake water level, the wetland landscape of Poyang Lake demonstrates a dynamic change trend, with the lake as the dominant feature when the water level is high. A low water level indicates the wetland landscape of lake, river, marsh, and continental beach, mainly with marsh and continental grass. The dynamic changes of the wetland landscape with alternating water and land make the wetland an ecosystem with diverse types, complex structures, apparent spatial differentiation, and extremely rich species diversity [20]. These characteristics bring great challenges to constructing virtual scenarios of the Poyang Lake wetlands.
The ecological environment of the Poyang Lake wetland is greatly affected by changes in water level, and the vegetation growth is closely related to the inundation and emergence times of the continental beach. Additionally, various plants are distributed at different elevations, demonstrating varying water requirements. Due to the randomness of the water level changes in Poyang Lake, the time of emergence of the beaches varies, causing different vegetation types to develop at various beach elevations [21]. This unique environment is precious to the ecosystem diversity of the Poyang Lake wetland. It is convenient to restore this unique phenomenon using 3D modeling and a game engine to depict the abstract concept of the ecological environment changes of the Poyang Lake wetland more visually.
In the past, the presentation of the conventional static two-dimensional map resulted in challenges in illustrating the unique environment of the Poyang Lake wetland and its dynamic change characteristics. At the same time, the advancement of 3D modeling technology provides a sufficient technical basis for wetland digitization work [22], which can realistically reproduce the environmental entities and dynamic change phenomena of the Poyang Lake wetland in the virtual world and indicate the complex information that is difficult to describe by a two-dimensional chart [23]. The virtual scene construction of the Poyang Lake wetland must highly restore the real natural static landscape of the Poyang Lake wetland, including vegetation, water body, surface texture, and other natural elements. It also simulates the vegetation growth and water level variation phenomenon caused by the seasonal precipitation change of the Poyang Lake wetland, relying on the “combination of motion and static” to restore the real-world environment of the Poyang Lake wetland with high precision. The virtual wetland world, which is highly similar to the real Poyang Lake wetland ecological environment, is established to complete the construction of the wetland scenes of the Poyang Lake ecological environment. Considering that the area of the Poyang Lake wetland is about 4000 square kilometers at a high water level, most areas are not convenient for data collection. This paper focuses on the complete workflow of wetland virtual scene construction, not building the entire Poyang Lake wetland; therefore, a part of the Nanji Mountain wetland is selected as the critical digital demonstration area, which covers an area of about 120 square kilometers (Figure 1c).

3. Workflow for the Poyang Lake Wetland Virtual Scene

This section describes the performed tasks to implement the virtual wetland scenario construction. First, it introduces the relevant data to be collected for the realization of the virtual scene production, including terrain point cloud data, vegetation texture data, and surface texture data, and then the approach for the 3D reconstruction of the Poyang Lake wetland’s geographic elements, including surface texture, vegetation, topography, and others, is described. In addition, it explains integrating all geographic elements to form a complete wetland virtual geographic environment. Then, the dynamic development of the four seasons changes of the scene is realized in the wetland virtual scene, and the scene is output as a virtual reality display to enrich the scene experience. Figure 2 shows the workflow of the main tasks performed in this study.
Figure 2. Workflow for the Poyang Lake wetland virtual scene.

3.1. Data Acquisition and Processing

3.1.1. UAV Acquisition and Processing of DEM

Indeed, the terrain model is an essential carrier of all wetland elements and a critical component of virtual wetland scenes. Generally, it requires describing significant and slight surface morphology changes in detail. Moreover, most of the Poyang Lake wetland’s surface is covered by wetland vegetation, natural lawn, and water bodies; the terrain in these areas is flat and smooth; and the topographic undulation changes are not significant [24]. Topographic modeling techniques using real topographic data can fully express the actual situation in the wetland surface’s morphological details [25], and the reliability of large-scale environmental modeling using DEM data largely depends on the DEM’s accuracy [26]. However, the commonly used methods for DEM data obtained by three-dimensional aerospace remote sensing images, as measured using this method, have been updated topographic mapping, but the relative and absolute precision accuracies are far too low [27]. The surface model constructed with such low-precision DEM data cannot represent the topographic details of the Poyang Lake wetland. Therefore, the high-precision DEM data were acquired using the UAV field data collection.
UAV photogrammetry has great potential in DEM generation [28], providing a technical basis for DEM-based terrain modeling of the wetland’s virtual scenes. Currently, there is an efficient practice for terrain point cloud data acquisition using UAV laser scanning and for the corresponding high-precision DEM data generation [29,30]. Therefore, a DJI UAV RTK300 equipped with a ZENMUSE L1 camera (Figure 3a) was used in this study for DEM data acquisition of the Poyang Lake wetland, and a ZENMUSE L1 camera was used to collect a point cloud dataset with centimeter-level resolution. In order to construct a DEM using the surface point cloud dataset, the pre-processing of the point cloud solution was required to obtain the standardized point cloud results (Figure 3b). Thereafter, the non-ground points in the point cloud were removed using the filtering algorithm [31], and the kriging interpolation was performed on the results after the point cloud filtering to finally output high-accuracy DEM data (Figure 3c); the horizontal and vertical resolution could reach 12–13 cm. The DEM could be expressed using the following equation:
V i = ( X i , Y i , Z i ) ( i = 1 , 2 , 3 , n )
where X i   and   Y i are the plane coordinates, and Z i is the corresponding elevation value.
Figure 3. UAV data acquisition. (a) UAV RTK300 with the ZENMUSE L1 camera. (b) Point cloud data. (c) DEM data.
When the plane points of each vector in the sequence were arranged in a regular grid, the plane coordinates ( X i , Y i ) could be omitted, and the DEM was simplified into a one-dimensional vector sequence { Z i i = 1 , 2 , 3 , n } .

3.1.2. Terrain Surface Texture Acquisition and Processing

Constructing the wetland’s virtual scenes of Poyang Lake required highly accurate 3D scenes that were hardly satisfied using the terrain grid alone; hence, textures were usually added to the terrain scenes to express geographic and vegetation information [32]. Accordingly, the terrain textures used in constructing the wetland’s virtual scenes were derived from the field photos collection, and the terrain model was textured through texture mapping technology to obtain realistic wetland scenes.
The surface texture collection of the Poyang Lake wetland required selecting an area with a complicated landscape composition, as shown in Figure 4b. In addition, the texture collection location needed to be scattered as much as possible, and the area chosen needed to be covered by different surface vegetation to be shot, such as (1) the sparse grass in the shallow river gorge, (2) the beach on the lakeshore, (3) the dead grass on the roadside, (4) the river gorge underwater, (5) the river gorge wall, (6) the berm, (7) the surface on the roadside, and (8) the grass. The final acquired textures included eight textures such as riverbed texture, grass texture, dead grass texture, and tilled soil texture (Figure 4a). Several textures were imported into the texture production software to produce albedo maps, height maps, normal maps, roughness maps, and ambient occlusion maps for various types of textures. Before drawing texture materials on the terrain model, it was necessary to process all texture data collected in the field through the Substance Designer option for the texture’s material files [33]. Typically, the pre-processed textures could maintain a realistic texture based on the pre-processed textures to save extensive memory usage while maintaining and outputting a realistic texture for subsequent terrain model texturing implementation.
Figure 4. Terrain surface texture. (a) Textures collected: (1) the sparse grass in the shallow river gorge, (2) the beach on the lakeshore, (3) the dead grass on the roadside, (4) the river gorge underwater, (5) the river gorge wall, (6) the berm, (7) the surface on the roadside, and (8) the grass. (b) Texture collection locations.

3.1.3. Wetland Vegetation Photo Collection and Processing

Based on the division method of Chinese Vegetation [34], the plant species composition, habitat characteristics of aquatic ecological factors, external features, and dynamic characteristics of the community, four vegetation types could be identified in the Poyang Lake wetland, including grass swamp vegetation, aquatic vegetation, sandy vegetation, and artificial vegetation. Therefore, the collection of vegetation photos mainly focused on these types of vegetation.
The wetland vegetation visualized in the virtual scene of the Poyang Lake wetland needed to be able to fully reflect the morphological characteristics and proportional features of the vegetation when viewed near the landscape and meet the demand of reducing the geometric surface piece as much as possible to decrease the system’s performance loss. Therefore, modeling the wetland vegetation required combining the geometric structure [35] with image modeling [36], using polygons to simulate the construction of the corresponding branches and leaves at the same time, using accurate high-definition plant photo information for texture endowment, and making low-precision models based on high-precision texture mapping to achieve the unity of improving the visualization effect and reducing the system load.
Considering that the workload of restoring all wetland vegetation is too large, this study selected representative plants of each vegetation type for 3D modeling, such as reed, nandina, bittercress, Psammophyte bulbar grass, etc. Generally, the modeling process is based on modeling Psammophyte bulbar grass as an example by referring to the field plant photos taken in the field; segmenting the geometric structure of the plant photos through image processing software, such as rhizomes, branches, green leaves, etc. (Figure 5a); importing the pictures into the modeling software as a reference; constructing similar geometric shapes through Autodesk 3ds Max modeling software (Figure 5b); and assigning the materials from the real images to the produced ones. The plant model was combined, rendered, and exported in this study, as shown in Figure 5c.
Figure 5. Modeling process of wetland plants: a case study of Psammophyte bulbar grass. (a) Geometric segmentation of plants. (b) Geometric model of a plant. (c) Plant rendering model.

3.2. Wetland Virtual Scene Integration

3.2.1. Wetland Terrain Construction

In the virtual scene of wetlands, the topography is the fundamental basis for simulating all wetland elements, and the details of surface elevation and undulation must be described in detail. The LOD (level of detail) technique refers to dividing the whole into different levels of detail and then determining the level of detail for different areas based on the distance from the camera. This ensures good detail in areas close to the camera and reduces performance costs. Embodied in the terrain system, the technology can divide the entire terrain into different blocks or regions. The LOD of each area is then dynamically determined based on the location of the user. In this way, areas close to the user are kept in good detail, while areas far away are simplified. The terrain of the Poyang Lake wetland has slight undulations and is relatively flat, and the terrain model based on the LOD classification technology can effectively express the terrain characteristics of the Poyang Lake wetland. The steps to construct a wetland virtual terrain model are as follows:
(1)
Convert the DEM data in the tag image file format to 16-bit grayscale portable network graphics or 16-bit grayscale RAW (RAW image format) format recognizable by the UE.
(2)
Import the converted terrain data into the UE terrain editing tool, set the terrain segment size to 255 × 255 quadrilateral, and set the overall resolution matching data to 2551 × 1531 to ensure that the terrain model can fully restore the terrain details with high precision (Figure 6a).
Figure 6. A partial model of the actual terrain of the Poyang Lake wetland. (a) Wireframe and (b) terrain model.
(3)
Use the UE’s terrain tools, such as sculpting, smoothing, leveling, erosion, noise, etc., to portray specific details of the modified terrain landscape (Figure 6b).

3.2.2. Wetland Water Surface Simulation

Typically, wetland virtual scenarios are constructed based on water systems, with water flow simulation playing a vital role [37]. Real-time simulation of a large range of waters in a digital watershed requires a balance between realism and science. Since water is an essentially transparent liquid substance, its appearance receives more optical effects. For instance, when observing the water’s surface, a brighter area caused by the reflection of light is often seen. In shallow water, part of the rocks, water plants, and any other scenery underwater can be observed by the distortion phenomenon and the refraction of light into human eyes. In addition, the water surface movement is very complex and irregular. In summary, a model that best simulates the actual water surface is typically developed to restore a high degree of realism in the water effect of wetland virtual scenes. This model must contain various optical effects of water and can simulate the complex movement of the water’s surface.
Indeed, the water body covered a wide area during the abundant period of Poyang Lake; hence, a water surface fluctuation model was used to restore the water level change dynamically and intuitively. The steps for water body restoration included developing a water surface grid model, using normal mapping to simulate the water ripple effect, adding a time node in the blueprint editor to control the perturbation speed of water surface ripple in the x/y direction while using the Panner node to set the water ripple perturbation direction, setting multiple custom water surface spectral transformations, and using real-time linear interpolation to adjust the mixing concentration and enhance the water surface ripple hierarchy as shown in Figure 7b. Thereafter, the water surface was adjusted using real-time linear interpolation. In order to optimize the water realism, the shoreline foam was designed to adjust the RGB values separately to cope with the water color at different shades. Finally, various effects of each position to weight division were defined using a vertex coloring control Alpha channel to achieve color gradient and foam effect and complete the overall production of water materials, as shown in Figure 7a.
Figure 7. Water simulation effect. (a) Foam effect. (b) Water surface effect.

3.2.3. Wetland Surface Texture Mapping

Texturization is an important technique to improve the realism of rendered objects [38]. Virtual wetland construction requires high realism for 3D scenes, which cannot be satisfied by terrain meshes alone. As a result, adding textures to terrain scenes is usually necessary to express geographic and vegetation information and improve scene realism.
Real-time terrain rendering is essential in terrain texturization, and using large textures usually creates a large system load during rendering. For complex landforms in wetland virtual scenes, various textures can be created by synthesizing smaller sets of textures to improve tiling control and usability in terrain rendering. The synthesized textures cannot be utilized directly. In addition, it requires highlighting different features depending on the terrain conditions. Therefore, this study assigned an importance value to each sample in the texture ensemble. This important value helped determine how prominent the samples were when the texture was blended. The importance value was stored in the Alpha channel of the texture mapping and was used to control the final output of the blend. In this regard, different mapping channels were called by the built-in material system in UE. The formula for linear blending between textures is
c ( u , v ) = α d ( u , v ) + ( 1 α ) s ( u , v )
where c is the final texture, s is the first texture, d is the color of the second texture, and 0 α 1 controls the transition between both textures.
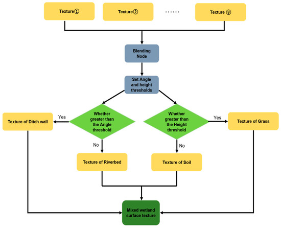
The texture mixing process is shown in Figure 8. It can be seen that after the material blending process, the terrain layer blending node was used to blend the angle and height of multiple texture materials by storing the relevant information in an array. Generally, defining a blending angle means that for the grass or soil textures that appear on flat land, an angle threshold is set, and values below this threshold are assigned grass and soil textures, while other values are assigned river and gully wall materials. Similarly, for height blending, a threshold is set and distinguished between giving the corresponding material for low-lying terrains and high-lying ones. In addition, given that the scene construction of the virtual wetland should be consistent with the real-world wetland and that the surface cover of the real world changes with the water level, the angle threshold and height threshold settings in the texture mapping rules of the virtual wetland should be variable, and their readily adjustable characteristics are conducive to the subsequent development of the physical and digital domains in the wetland environment.
Figure 8. Flow chart of wetland surface texture mixing.

3.2.4. Wetland Vegetation Model Rule Placement

In this stage, the fabricated plant model was imported into the UE, and the rules of wetland vegetation growth position through the blueprint were written. According to the relevant text of Chinese Vegetation, the aquatic vegetation represented by bitter grass is most widely distributed in Poyang Lake and submerged in water. In addition, the bulrush, as sandy vegetation, mainly grows in lakeside sands [34]. The growth habits were ranked according to elevation from high to low, in the order of reed, bulrush, and bitterbrush. The wetland vegetation growth habits by altitude were specified using the altitude-blending masks in the previously mentioned texture rule blueprint as the altitude values. Moreover, several representatives of vegetation types were regularly placed in the virtual wetland terrain by sequentially decreasing parameters (Figure 9).
Figure 9. Wetland plants rule placement effect.

4. Results

4.1. Poyang Lake Wetland Virtual Scene

The construction of high-precision simulation virtual scenes of wetlands is an essential foundation for realizing the interconnection and mapping of a virtual world and real-world data. One of the most important results of this study was the development of virtual scenes of the Poyang Lake wetland in UE. Using the high-precision DEM data acquired by UAV, a detailed 3D terrain model depicting the wetland’s terrain features was built and combined with the surface texture data gathered by manual photography. The texture blending algorithm was utilized to achieve the high-precision simulation texturization (Figure 10) of the terrain model by blending the collected multiple textures. In addition, a multi-species wetland vegetation model was constructed by photographing wetland vegetation materials. After integrating the above wetland basic elements in UE, the natural water surface was restored by constructing a water surface grid model and simulating the water surface effect with normal mapping, resulting in the formation of the virtual scene of the Poyang Lake wetland (Figure 11).
Figure 10. Simulation of wetland surface texture. (a) Texture blending effect. (b) Texture of the surface on the roadside. (c) Texture of the river gorge under water. (d) Texture of the grass.
Figure 11. Poyang Lake wetland virtual scene.
The created wetland virtual scene was exported to HTML5 for website access, and a PC (Intel® Core™ i7-6700K @4.00 GHz, an NVIDIA GeForce™ GTX 1080, and 16 GB RAM) was utilized to evaluate the performance of the scene roaming display. When the scene was loaded and running on a PC, the CPU (central processing unit) usage was high, and the loading speed was slow. When observing a static scene, the PC produced a stable frame rate of 40–50 FPS (frames per second). However, when observing on the move, the scene loading lag quickly occurred with frame rates between 30 and 40 fps. By improving the CPU or GPU (graphics processing unit) or by simplifying the performance of UE rendering scenes, it was possible to effectively increase the frame rate for smooth scene roaming (Figure 12). In the research of constructing natural scenes to pursue the rendering and simulation effect, the produced virtual scene model is too complicated, and the hardware requirements are high, which makes the secondary development of virtual scenes more difficult. The test demonstrated that the virtual scene of the Poyang Lake wetland created for this study could run smoothly on a web page.
Figure 12. Poyang Lake wetland virtual scene web page access.

4.2. Application of the Poyang Lake Wetland Virtual Scene

The construction of virtual scenes commonly uses tilt photography data as the scene substrate to pursue visual effects and to render speed [39,40]. In contrast to architectural scenes such as factories and cities, the wetland landscape of Poyang Lake is dynamic and altering. Therefore, the developed virtual scene of the Poyang Lake wetland should also be dynamic and changing, as opposed to static. Based on a static Poyang Lake wetland virtual scene, the seasonal change simulation of the Poyang Lake virtual wetland scene was achieved in this study by controlling the time axis to trigger the wetland vegetation switching of the Poyang Lake virtual wetland scene, the numerical variation of the texture height and angle mixing, and the Z-axis position change of the water surface model.
The general pattern of water level change in the Poyang Lake basin is as follows: the lake’s water level rises in late March when the flood season begins and reaches its highest level from July to September. The water level remains stable until October, when it drops steadily and then decreases to its lowest point between January and February of the following year [41]. The rule of vegetation variation with precipitation and temperature in the Poyang Lake wetland is visually described in the wetland virtual scene: The wetland is in the dry period in spring; the water level is low; and moss grass, reed, nandina, bittercress, and other plants mainly germinate in spring (Figure 13a and Figure 14a). The growth period of moss grass is in early summer, and the water surface gradually rises with the increase in temperature and precipitation. Moss grass is drowned and dies in the dormant period in large quantities, and bittercress as submerged vegetation can also grow underwater (Figure 13b and Figure 14b). The water level of Poyang Lake begins to decline steadily in October and during late autumn and early winter. During this period, Poyang Lake is still in a declining water level, the lake water fades away, the lake bed exposes the surface, and polygonum blooms on the lake bed. There is enough light in the Poyang Lake wetland, and the polygonum flowers quickly enter the blooming period, forming the purple Poyang Lake flower sea (Figure 13c and Figure 14c). However, with the arrival of cold air, the polygonum flowers will wither and fade in the cooling, and the sea of flowers will disappear. The grass and trees in the Poyang Lake wetland are relatively withered in winter, the water level is still low, the majority of plants wither, and the scene is depressing (Figure 13d and Figure 14d).
Figure 13. Close-up seasonal variation of the virtual scene of the Poyang Lake Wetland. (a) Spring scene. (b) Summer scene. (c) Autumn scene. (d) Winter scene.
Figure 14. Aerial view of seasonal changes in the virtual scene of the Poyang Lake Wetland. (a) Spring scene. (b) Summer scene. (c) Autumn scene. (d) Winter scene.
The simulation of the seasonal dynamic change of the Poyang Lake wetland virtual scene enables users to observe the phenomenal mechanism of the Poyang Lake wetland vegetation and water level with seasonal variation, to understand the inner mechanisms of its change pattern and realize the deep information mining of virtual wetlands.

4.3. Interaction of the Poyang Lake Wetland Virtual Scene

The Poyang Lake virtual wetland scenario is accessible both online using a web browser and virtually through a VR (virtual reality) headset device, which consists of a head-mounted display and two grip controllers that can sense head and hand movements and synchronize the images to the head display to give the user a sense of immersion. The primary VR headset used in the project was the HTC VIVE Pro, equipped with a camera to track head movements (Figure 15a).
Figure 15. Virtual experience. (a) HTC VIVE Pro. (b) Virtual experience by HTC VIVE Pro.
Further optimization of a 3D scene was required to meet the demand for the virtual experience because in contrast to online access through a web browser, virtual reality using HTC VIVE Pro has stricter requirements for scene accuracy, realism, and a close-up experience feeling [42]. The terrain details were subdivided with the camera’s distance, and the vertex displacement and direction of the terrain model were controlled to realize the terrain’s surface subdivision. On the texture level, the secondary sampling of the textures of the near and far scenes was utilized to correct the scaling of the textures by repeatedly changing them and rotating them by 90° to make the textures more chaotic and natural. The vegetation and the overall scene components were optimized using UE’s unique virtual texture function. Using real-time virtual textures can effectively render complex materials generated by the process or, when layered suitably for rendering complex terrain materials, can effectively optimize terrain-like strips and the plant mesh body to reduce system loss, increase the scene roaming frame rate during the virtual experience, and optimize the virtual experience (Figure 15b).
In addition to experiencing the virtual scenes of the Poyang Lake wetland through a head-mounted display, the scenes could be output in the form of a CAVE (Cave Automatic Virtual Environment) display (Figure 16). The employed CAVE system was the CAVE display system located in the Key Laboratory of Poyang Lake Wetland and Watershed Research of Ministry of Education, Jiangxi Normal University. It includes four LCD screens (front, left, right, and bottom) with a resolution of 1280 × 720, and the CAVE screen measures 4 m (wide) × 3 m (height) × 3 m (depth). Based on the motion tracking system, eight infrared cameras are placed in the corners of the CAVE to track users and interactive devices, while four computers control the system display through the MPI messaging interface. High-quality stereoscopic projection makes virtual objects more realistic, while solving the heavy feeling of wearing helmets and eye glare with natural interaction, high immersion, optimal integration, and other experience effects [43]. Using a CAVE virtual reality environment, wetland virtual scenes can provide a wider field of view, allowing users to fully immerse themselves in the virtual world. At the same time, the CAVE system, based on changes in head orientation parameters and real time, can supply users with completely natural interaction for a more realistic sense of experience.
Figure 16. Poyang lake wetland virtual scene in the cave.

5. Discussion

5.1. The Practical Application Value of the Technical Workflow of the Virtual Poyang Lake Wetland Scene Construction

The 3D Poyang Lake wetland scene construction workflow for a virtual wetland scene base has practical application value. The “Poyang Lake Wetland Ecosystem Monitoring and Early Warning Platform” project was initiated in 2022, and the Provincial Forestry Bureau will oversee the project. The Jiangxi Nature Reserve Construction Center is responsible for digitally restoring (1) different natural and human elements of the Poyang Lake wetland, including vegetation, water bodies, surface texture, famous attractions, monitoring equipment, relevant buildings, and others, using a variety of modeling techniques and (2) the real natural static landscape of the Poyang Lake wetland by virtual means to the maximum extent. For developing the Poyang Lake wetland scene for the virtual wetland, its data collection, processing, 3D model building, and integration are vital to support the construction of the virtual wetland of Poyang Lake.
The field data collection of DEM, surface texture data, and reference data of wetland plant modeling are crucial to creating a highly realistic virtual Poyang Lake wetland scene. They are important databases that contribute to the realism of the scene. In addition, collecting, modeling, integrating, and dynamically developing the virtual Poyang Lake wetland scene is key to supporting the virtual scene of the natural environment. The UE-based virtual Poyang Lake wetland scene construction workflow, combined with drone and manual data collection, can enhance project efficiency. Using field-collected data to build a virtual model can make the restored wetland scene realistic and ensure a high level of simulation. Developing a wetland scene that incorporates motion and static improves the interactivity of the scene elements and the constructed wetland landscape. In addition, establishing dynamic wetland scenes increases the interactivity of scene elements, and the built wetland scenes are dynamic rather than static. Adopting diverse virtual reality display methods can ensure the human–computer interactivity of the virtual Poyang Lake wetland scenes. The UE-based virtual Poyang Lake wetland scene construction workflow can build a highly simulated dynamic virtual wetland scene with rich interactivity.
Therefore, the UE-based virtual Poyang Lake wetland scene construction workflow proposed in this paper has some practical application value for the construction of this project.

5.2. The Workflow of Virtual Poyang Lake Wetland Scene Construction Can Realize the Unity of the Combination of Virtual and Real and Dynamic and Static

Numerous studies have been conducted on constructing virtual scenes for specific situations. Papadopoulou et al. [44] combined drone acquisition and VR presentation techniques to model the black fossil site of the UNESCO Lesvos Geopark at different scales in multiple time phases and embedded the results in a VR environment, and they studied the use of drones for data at different scales and time scales. The multi-temporal tilt photography model of fossils was collected to produce a static fossil scene, and the multi-temporal fossil model was used to describe the dynamic changes of fossils over time. Janovský et al. [14] developed a procedural modeling work of landmark buildings in the Vltava River valley by vectorizing building boundaries and combining historical archival data and statistical data. The modeling results were displayed using VR techniques using the rise and fall of the water surface to simulate the process of the rise and fall of the Vltava River. All these studies used the integration of reality and imagination to ensure the authenticity, science, and reliability of the virtual scenes; combining a dynamic display while producing static scenes improved the interactivity of the scenes. This indicates that the unification of reality and motion can effectively improve the quality of virtual scenes.
Many factors influence the study of virtual scene construction, making it difficult to realize the unification of virtual reality and motion in virtual scene construction, which will directly impact the realism, interactivity, and visual effect of the virtual scene. Different from other research [45,46], the implementation of the virtual wetland scene of Poyang Lake collects multi-source data, and the construction of the virtual wetland scene realizes the unification of the virtual model and real-world data, such as a 3D terrain model constructed by relying on high-precision DEM data collected by a UAV in the field and manually collected surface texture and a 3D plant model constructed by relying on manually collected wetland plant material. The virtual water surface grid model realizes the wetland water body simulation. In addition, the virtual Poyang Lake wetland scene built in this paper was not static; based on the digital restoration of the wetland scene, it also used the blueprint editing development that comes with UE to perform the seasonal dynamic change of the wetland scene visually utilizing the interaction between the internal elements of the virtual wetland scene. The virtual Poyang Lake wetland scene was created by combining reality and motion, resulting in a more realistic wetland scene construction, faster rendering speed, strong interactivity, and a better display effect.
Therefore, to establish a highly restored virtual Poyang Lake wetland, the workflow of the virtual Poyang Lake wetland scene construction can combine virtual and real and dynamic and static elements.

5.3. Diverse Virtual Reality Displays Enhance the User Experience

The virtual reality experience provided by head-mounted displays is typically described as fully immersive. In contrast, CAVE (Cave Automatic Virtual Environment), a virtual reality experience based on large projector equipment, is semi-immersive [47]. Compared with other corresponding research, the construction of virtual wetland scenes in Poyang Lake focuses on digitally restoring the actual scenes and the virtual experience of the scenes. The display form of the Poyang Lake virtual wetland scene employs a fully immersive virtual experience using head-mounted equipment and adds the virtual experience method of the semi-immersive CAVE system, which is enriched in terms of a virtual experience. Virtual experiences involving head-mounted devices are usually susceptible to motion sickness and cybersickness symptoms [48], which affect the sense of dizziness and misaligned motion. Kwok et al. [49] compared the cybersickness conditions caused by CAVE and the head-mounted HTC Vive HMD. The results showed that the cybersickness condition caused by HMD was significantly more severe than that of the CAVE system. Therefore, it allows the user to become part of the virtual environment in real time by importing the Poyang Lake wetland virtual scene into the UE to create an immersive and non-immersive interactive experience. Moreover, due to the use of a head-mounted display, the user can experience the inside of the wetland scene in a location that is difficult to access in reality, which improves sensory engagement through the visual sensation brought by the virtual simulation experience. The virtual Poyang Lake wetland landscape and its seasonal changes are illustrated through diversified virtual reality visualization methods, providing users with more choices in virtual experience methods, ensuring the virtual experience and sensory freshness, and achieving the purpose of optimized experience.
Therefore, the virtual Poyang Lake wetland adopts diverse virtual reality visualization methods that can effectively improve the user’s experience.

6. Conclusions

This study constructed a Poyang Lake wetland virtual scene through a UE, used the field collection of relevant data for a wetland 3D restoration of the Poyang Lake wetland, and proposed a feasible workflow for the scene construction of a virtual wetland. In addition, it developed a dynamic wetland virtual scene using a manual modeling and gaming engine combined with DEM data collected using a UAV, data manually collected from the surface texture, and wetland vegetation material. The constructed 3D scenes were exported as immersive and semi-immersive virtual visualizations. Generally, developing virtual wetland scenes based on real-world data collection results in a realistic and accurate simulation effect. In constructing static virtual wetland scenes, the game engine was utilized to observe the interaction between internal elements, demonstrating the wetland landscape’s evolution. At the same time, the developed scene was exported into various virtual experience forms, which showed the wetland virtual experience.
Future work regarding the dynamic development of the virtual wetland of Poyang Lake can add animal models related to finless porpoises and migratory birds to simulate the habitat selection process and migration process of these rare animals in the wetland of Poyang Lake. Although this paper is devoted to highlighting the process of developing a virtual wetland scenario of Poyang Lake, much work is still needed to fully demonstrate the goal of a virtual wetland of Poyang Lake and connect it with actual data, such as synchronizing changes in the water level in the virtual wetland scenario by accessing the water level data of each hydrological station in the Poyang Lake area and accessing the water quality monitoring data in the Poyang Lake area to synchronize the water quality changes in the virtual wetland scenario and move toward the goal of continuous progress in the utilization of the digital twin.

Author Contributions

Data acquisition, Sheng Lu and Chaoyang Fang; modeling, Sheng Lu and Chaoyang Fang; methodology, Sheng Lu; validation, Sheng Lu, Chaoyang Fang and Xin Xiao; data processing, Sheng Lu and Chaoyang Fang; writing—original draft preparation, Sheng Lu; writing—review and editing, Xin Xiao; creation of VR application, Sheng Lu; supervision, Xin Xiao; project administration, Chaoyang Fang. All authors have read and agreed to the published version of the manuscript.

Funding

This research was funded by the 03 Special Project and 5G Program of Science and Technology Department of Jiangxi Province (Grant No. 20212ABC03A09) and the Graduate Innovation Fund Project of Education Department of Jiangxi Province (Grant No. YC2022-B076).

Institutional Review Board Statement

Not applicable.

Data Availability Statement

Not applicable.

Acknowledgments

The authors thank the Jiangxi Protected Area Construction Center for data support. The authors would like to acknowledge all the reviewers and editors.

Conflicts of Interest

The authors declare no conflict of interest.

References

  1. Schoeps, T.; Sattler, T.; Haene, C.; Pollefeys, M. 3D Modeling on the Go: Interactive 3D Reconstruction of Large-Scale Scenes on Mobile Devices. In Proceedings of the 2015 International Conference on 3D Vision, Lyon, France, 19–22 October 2015; pp. 291–299. [Google Scholar]
  2. Schning, J.; Heidemann, G. Interactive 3D Modeling a Survey-based Perspective on Interactive 3D Reconstruction. In Proceedings of the ICPRAM 2015-4th International Conference on Pattern Recognition Applications and Methods, Lisbon, Portugal, 10–12 January 2015. [Google Scholar]
  3. Wenzheng, L.; Yifeng, Z. Concept, Key Technologies and Challenges of Digital Twin Riverbasin. In Proceedings of the 2022 IEEE 12th International Conference on Electronics Information and Emergency Communication (ICEIEC), Beijing, China, 15–17 July 2022; pp. 117–122. [Google Scholar]
  4. Makransky, G.; Wismer, P.; Mayer, R.E. A gender matching effect in learning with pedagogical agents in an immersive virtual reality science simulation. J. Comput. Assist. Learn. 2018, 35, 349–358. [Google Scholar] [CrossRef]
  5. Damiani, L.; Demartini, M.; Guizzi, G.; Revetria, R.; Tonelli, F. Augmented and virtual reality applications in industrial systems: A qualitative review towards the industry 4.0 era. IFAC-PapersOnLine 2018, 51, 624–630. [Google Scholar] [CrossRef]
  6. Innocenti, A. Virtual reality experiments in economics. J. Behav. Exp. Econ. 2017, 69, 71–77. [Google Scholar] [CrossRef]
  7. Lele, A. Virtual reality and its military utility. J. Ambient. Intell. Humaniz. Comput. 2013, 4, 17–26. [Google Scholar] [CrossRef]
  8. Unity Documentation. Available online: https://docs.unity.com (accessed on 28 October 2022).
  9. Ma, Y.-P. Extending 3D-GIS District Models and BIM-Based Building Models into Computer Gaming Environment for Better Workflow of Cultural Heritage Conservation. Appl. Sci. 2021, 11, 2101. [Google Scholar] [CrossRef]
  10. Unreal Engine 4 Documentation. Available online: https://docs.unrealengine.com/4.27/en-US/ (accessed on 28 October 2022).
  11. Smith, M.; Walford, N.S.; Jimenez-Bescos, C. Using 3D modelling and game engine technologies for interactive exploration of cultural heritage: An evaluation of four game engines in relation to roman archaeological heritage. Digit. Appl. Archaeol. Cult. Herit. 2019, 14, e00113. [Google Scholar] [CrossRef]
  12. Chandramouli, C.; Ziong, Z.; Wang, M.; Moreland, J.; Zhou, C.; Teegavarappu, R.; Fox, J.; Behera, P.; Hixon, E. Virtual 3D modeling for little calumet river flood inundation studies. In Proceedings of the World Environmental and Water Resources Congress 2016, West Plam Beach, FL, USA, 22–26 May 2016; pp. 99–103. [Google Scholar]
  13. Loukakis, G. Design Variations of Mount Olympus’ Relief in a Virtual Reality Environment. Eurasia Proc. Sci. Technol. Eng. Math. 2019, 5, 14–24. [Google Scholar]
  14. Janovský, M.; Tobiáš, P.; Cehák, V. 3D Visualisation of the Historic Pre-Dam Vltava River Valley—Procedural and CAD Modelling, Online Publishing and Virtual Reality. ISPRS Int. J. Geo-Inf. 2022, 11, 376. [Google Scholar] [CrossRef]
  15. Hruby, F.; Ressl, R.; de la Borbolla Del Valle, G. Geovisualization with immersive virtual environments in theory and practice. Int. J. Digit. Earth 2019, 12, 123–136. [Google Scholar] [CrossRef]
  16. Ferrari, F.; Medici, M. The Virtual Experience for Cultural Heritage: Methods and Tools Comparison for Geguti Palace in Kutaisi, Georgia. Proceedings 2017, 1, 932. [Google Scholar] [CrossRef]
  17. Jung, T.; Dieck, M.; Moorhouse, N.; Dieck, D.T. Tourists’ experience of Virtual Reality applications. In Proceedings of the 2017 IEEE International Conference on Consumer Electronics, Las Vegas, NV, USA, 8–10 January 2017; pp. 208–210. [Google Scholar]
  18. Feng, L.; Hu, C.; Chen, X.; Cai, X.; Tian, L.; Gan, W. Assessment of inundation changes of Poyang Lake using MODIS observations between 2000 and 2010. Remote Sens. Environ. 2012, 121, 80–92. [Google Scholar] [CrossRef]
  19. Hu, Q.; Feng, S.; Guo, H.; Chen, G.; Jiang, T. Interactions of the Yangtze river flow and hydrologic processes of the Poyang Lake, China. J. Hydrol. 2007, 347, 90–100. [Google Scholar] [CrossRef]
  20. Houlahan, J.E.; Findlay, C.S. The effects of adjacent land use on wetland amphibian species richness and community composition. Can. J. Fish. Aquat. Sci. 2003, 60, 1078–1094. [Google Scholar] [CrossRef]
  21. Zhiqiang, T.; Qi, Z.; Mengfan, L.; Yunliang, L.; Xiuli, X.; Jiahu, J. A study of the relationship between wetland vegetation communities and water regimes using a combined remote sensing and hydraulic modeling approach. Hydrol. Res. 2016, 47, 278–292. [Google Scholar] [CrossRef]
  22. Teyseyre, A.R.; Campo, M.R. An Overview of 3D Software Visualization. IEEE Trans. Vis. Comput. Graph. 2008, 15, 87–105. [Google Scholar] [CrossRef]
  23. Semmo, A.; Trapp, M.; Jobst, M.; Döllner, J. Cartography-Oriented Design of 3D Geospatial Information Visualization–Overview and Techniques. Cartogr. J. 2015, 52, 95–106. [Google Scholar] [CrossRef]
  24. Li, Y.; Zhang, Q.; Cai, Y.; Tan, Z.; Wu, H.; Liu, X.; Yao, J. Hydrodynamic investigation of surface hydrological connectivity and its effects on the water quality of seasonal lakes: Insights from a complex floodplain setting (Poyang Lake, China). Sci. Total Environ. 2019, 660, 245–259. [Google Scholar] [CrossRef] [PubMed]
  25. Hu, Z.; Peng, J.; Hou, Y.; Shan, J. Evaluation of Recently Released Open Global Digital Elevation Models of Hubei, China. Remote. Sens. 2017, 9, 262. [Google Scholar] [CrossRef]
  26. Saleem, N.; Huq, M.E.; Twumasi, N.Y.D.; Javed, A.; Sajjad, A. Parameters Derived from and/or Used with Digital Elevation Models (DEMs) for Landslide Susceptibility Mapping and Landslide Risk Assessment: A Review. ISPRS Int. J. Geo Inf. 2019, 8, 545. [Google Scholar] [CrossRef]
  27. Yan, L. Based on the Triangular Grid Digital Elevation Model of the Terrain Modeling. World Acad. Sci. Eng. Technol. 2008, 4, 401–403. [Google Scholar]
  28. Uysal, M.; Toprak, A.S.; Polat, N. DEM generation with UAV Photogrammetry and accuracy analysis in Sahitler hill. Measurement 2015, 73, 539–543. [Google Scholar] [CrossRef]
  29. Díaz-Vilariño, L.; González-Jorge, H.; Martínez-Sánchez, J.; Bueno, M.; Arias, P. Determining the limits of unmanned aerial photogrammetry for the evaluation of road runoff. Measurement 2016, 85, 132–141. [Google Scholar] [CrossRef]
  30. Ryan, J.C.; Hubbard, A.L.; Box, J.E.; Todd, J.; Christoffersen, P.; Carr, J.R.; Holt, T.O.; Snooke, N. UAV photogrammetry and structure from motion to assess calving dynamics at Store Glacier, a large outlet draining the Greenland ice sheet. Cryosphere 2015, 9, 1–11. [Google Scholar] [CrossRef]
  31. Zeybek, M.; Şanlıoğlu, İ. Point cloud filtering on UAV based point cloud. Measurement 2019, 133, 99–111. [Google Scholar] [CrossRef]
  32. Wang, S.; Mao, Z.; Zeng, C.; Gong, H.; Li, S.; Chen, B. A new method of virtual reality based on Unity3D. In Proceedings of the 2010 18th International Conference on Geoinformatics, Beijing, China, 18–20 June 2010; pp. 1–5. [Google Scholar]
  33. Pybus, C.; Graham, K.; Doherty, J.; Arellano, N.; Fai, S. New realities for Canada’s parliament: A workflow for preparing heritage BIM for game engines and virtual reality. Int. Arch. Photogramm. Remote. Sens. Spat. Inf. Sci. 2019, 42, 945–952. [Google Scholar] [CrossRef]
  34. Wu, Z.-Y. Vegetation of China; Science Press: Beijing, China, 1980. [Google Scholar]
  35. Hong, S.M.; Simpson, B.; Baranoski, G.V.G. Interactive venation-based leaf shape modeling. Comput. Animat. Virtual Worlds 2005, 16, 415–427. [Google Scholar] [CrossRef]
  36. Quan, L.; Tan, P.; Zeng, G.; Yuan, L.; Wang, J.; Kang, S.B. Image-based plant modeling. In ACM Siggraph 2006 Papers; ACM Digital Library: New York, NY, USA, 2006; pp. 599–604. [Google Scholar]
  37. Daniel, E.B.; Camp, J.V.; LeBoeuf, E.J.; Penrod, J.R.; Abkowitz, M.D.; Dobbins, J.P. Watershed Modeling Using GIS Technology: A Critical Review. J. Spat. Hydrol. 2010, 10, 13–28. [Google Scholar]
  38. Hardy, A.; Mc Roberts, D.A.K. Blend maps: Enhanced terrain texturing. In Proceedings of the 2006 Annual Research Conference of the South African Institute of Computer Scientists and Information Technologists on IT Research in Developing Countries, Somerset West, South Africa, 9–11 October 2006; pp. 61–70. [Google Scholar]
  39. Deng, T.; Zhang, K.; Shen, Z.-J.M. A systematic review of a digital twin city: A new pattern of urban governance toward smart cities. J. Manag. Sci. Eng. 2021, 6, 125–134. [Google Scholar] [CrossRef]
  40. Xia, H.; Liu, Z.; Maria, E.; Liu, X.; Lin, C. Study on city digital twin technologies for sustainable smart city design: A review and bibliometric analysis of geographic information system and building information modeling integration. Sustain. Cities Soc. 2022, 84, 104009. [Google Scholar] [CrossRef]
  41. Li, X.; Zhang, Q.; Xu, C.-Y.; Ye, X. The changing patterns of floods in Poyang Lake, China: Characteristics and explanations. Nat. Hazards 2015, 76, 651–666. [Google Scholar] [CrossRef]
  42. Hemminger, B.; Bolas, G.; Schiff, D. Capturing content for virtual museums: From pieces to exhibits. J. Digit. Inf. 2005, 6. Available online: https://jodi-ojs-tdl.tdl.org/jodi/article/view/jodi-162 (accessed on 28 October 2022).
  43. DeFanti, T.A.; Dawe, G.; Sandin, D.J.; Schulze, J.P.; Otto, P.; Girado, J.; Kuester, F.; Smarr, L.; Rao, R. The StarCAVE, a third-generation CAVE and virtual reality OptIPortal. Future Gener. Comput. Syst. 2009, 25, 169–178. [Google Scholar] [CrossRef]
  44. Papadopoulou, E.-E.; Papakonstantinou, A.; Kapogianni, N.-A.; Zouros, N.; Soulakellis, N. VR Multiscale Geovisualization Based on UAS Multitemporal Data: The Case of Geological Monuments. Remote Sens. 2022, 14, 4259. [Google Scholar] [CrossRef]
  45. Günay, S. Virtual reality for lost architectural heritage visualization utilizing limited data. Int. Arch. Photogramm. Remote. Sens. Spat. Inf. Sci. 2022, XLVI-2/W1, 253–257. [Google Scholar] [CrossRef]
  46. Kersten, T.; Drenkhan, D.; Deggim, S. Virtual Reality Application of the Fortress Al Zubarah in Qatar Including Performance Analysis of Real-Time Visualisation. KN J. Cartogr. Geogr. Inf. 2021, 71, 241–251. [Google Scholar] [CrossRef]
  47. Cecotti, H. Cultural Heritage in Fully Immersive Virtual Reality. Virtual Worlds 2022, 1, 82–102. [Google Scholar] [CrossRef]
  48. Patterson, R.; Winterbottom, M.D.; Pierce, B.J. Perceptual Issues in the Use of Head-Mounted Visual Displays. Hum. Factors 2006, 48, 555–573. [Google Scholar] [CrossRef] [PubMed]
  49. Kwok, K.K.; Ng, A.K.; Lau, H.Y. Effect of navigation speed and VR devices on cybersickness. In Proceedings of the 2018 IEEE International Symposium on Mixed and Augmented Reality Adjunct (ISMAR-Adjunct), Munich, Germany, 16–20 October 2018; pp. 91–92. [Google Scholar]
Disclaimer/Publisher’s Note: The statements, opinions and data contained in all publications are solely those of the individual author(s) and contributor(s) and not of MDPI and/or the editor(s). MDPI and/or the editor(s) disclaim responsibility for any injury to people or property resulting from any ideas, methods, instructions or products referred to in the content.

Article Metrics

Citations

Article Access Statistics

Multiple requests from the same IP address are counted as one view.