HMGB1/NF-κB Axis, IL-8, and Cuproptosis Contribute to Cisplatin-Induced Testicular Injury: Protective Potential Effect of Thymol
Abstract
1. Introduction
2. Materials and Methods
2.1. Materials
2.2. Methods
2.2.1. Experimental Design
- •
- Group I (Control): Administered a thymol vehicle solution orally every day for 14 days and received an intraperitoneal (i.p.) saline injection on the seventh day.
- •
- Group II (T): Administered a daily oral dose of thymol (60 mg/kg body weight) mixed in a vehicle (1% Tween-80 in normal saline) through gavage for a duration of 14 days and were injected with saline (intraperitoneally) on the 7th day (Badr et al. 2025 [25]).
- •
- Group III (CP): The vehicle solution was administered orally for 14 days, and on the 7th day, a single i.p. dose of CP (8 mg/kg) was injected (Badr et al. 2025 [25]).
- •
- Group IV (CP+T): treated for 14 days with oral thymol (60 mg/kg BW), starting seven days before a single CP injection (8 mg/kg, i.p.) and continuing seven days after that for 7 days.
2.2.2. Sperm Count and Morphology
2.2.3. Serum Testosterone and Luteinizing Hormones (LH)
2.2.4. Determination of Testicular Cu and Oxidative Stress and Inflammatory Biomarkers
2.2.5. Histopathological Examination
2.2.6. Quantification of mRNA Expression of Cuproptosis-Related Genes
2.2.7. Western Blotting and Protein Expression Analysis
2.2.8. Statistical Assessment
3. Results
3.1. Effect of CP and Thymol on Body and Testicular Weight
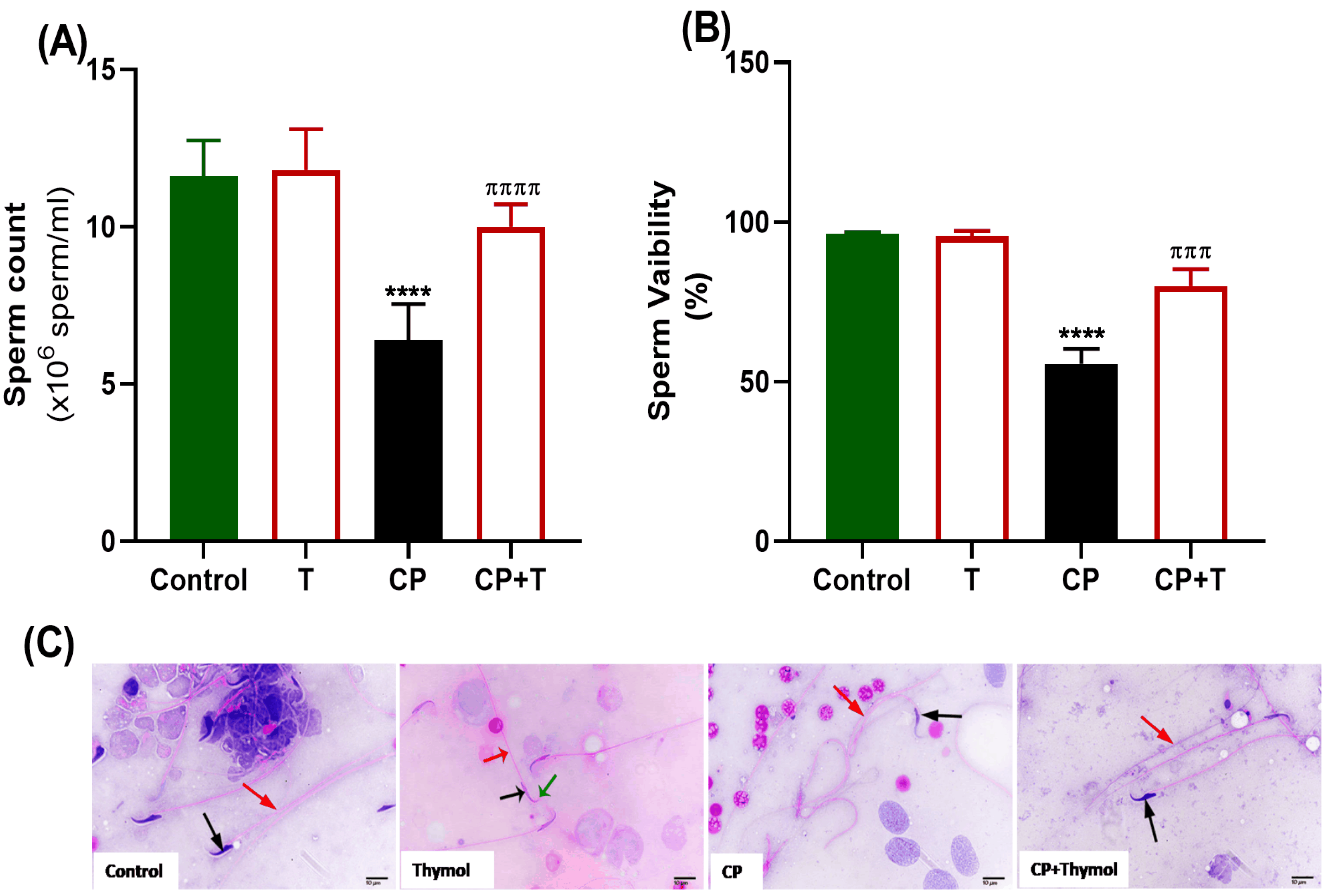
3.2. Effect of Thymol on Sperm Indices, Morphology, and Male Sex Hormones in CP-Treated Group
3.3. Thymol Modulates Testicular Oxidative Stress Biomarkers in CP-Treated Group
3.4. The Effect of CP and Thymol on the Expression of Testicular IL-8 (CXCL8), HMGB1, and NF-kB-p65
3.5. CP Modulates the Testicular Cu+2 Level, FDX1 Protein Level and the Expression of Cuproptosis Genes; FDX1, DLAT, and SLC31A1
3.6. Thymol Ameliorates CP-Induced Testicular Histological Changes
4. Discussion
5. Conclusions
Supplementary Materials
Author Contributions
Funding
Institutional Review Board Statement
Informed Consent Statement
Data Availability Statement
Acknowledgments
Conflicts of Interest
Abbreviations
| ATP7A | ATPase copper-transporting α |
| CP | Cisplatin |
| DAMPs | Damage-associated molecular pattern |
| DLAT | Dihydrolipoamide S-acetyltransferase |
| ELISA | Enzyme-linked immunosorbent assay |
| FDX1 | Ferredoxin 1 |
| H&E | Hematoxylin and eosin |
| HMGB1 | High mobility group box 1 |
| IL | Interleukin |
| i.p | Intraperitoneal |
| MDA | Malondialdehyde |
| NF-κB | Nuclear factor-ķB |
| PBS | Phosphate-buffered saline |
| PVDF | Polyvinylidene difluoride |
| qPCR | Quantitative RT-PCR |
| RAGE | Receptor for advanced glycation end-products |
| SLC31A1 | Solute Carrier Family 31 Member 1 |
| SOD | Superoxide dismutase |
| T | Thymol |
| TLR-4 | Toll-like receptor-4 |
References
- Yıldız, H.T.; Kalkan, K.T.; Baydilli, N.; Gönen, Z.B.; Cengiz Mat, Ö.; Köseoğlu, E.; Önder, G.Ö.; Yay, A. Extracellular Vesicles Therapy Alleviates Cisplatin-Induced Testicular Tissue Toxicity in a Rat Model. PLoS ONE 2025, 20, e0314093. [Google Scholar] [CrossRef]
- Lee, R.; Lee, W.-Y.; Kim, D.-W.; Park, H.-J. Artemisinin Alleviates Cisplatin-Induced Damage in GC-1 Spermatogonia through ER Stress Mechanisms. Heliyon 2025, 11, e42579. [Google Scholar] [CrossRef] [PubMed]
- Eren, H.; Mercantepe, T.; Tumkaya, L.; Mercantepe, F.; Dil, E.; Horsanali, M.O.; Yilmaz, A. Evaluation of the Protective Effects of Amifostine and Melatonin against Cisplatin Induced Testis Injury via Oxidative Stress and Apoptosis in Rats. Exp. Mol. Pathol. 2020, 112, 104324. [Google Scholar] [CrossRef]
- Kaku, Y.; Chiba, K.; Sato, K.; Onishi, A.; Ishida, T.; Okada, K.; Fujisawa, M. Protective Effects of Tadalafil against Cisplatin-Induced Spermatogenic Dysfunction. Biochem. Biophys. Res. Commun. 2022, 603, 123–129. [Google Scholar] [CrossRef]
- Boekelheide, K. Mechanisms of Toxic Damage to Spermatogenesis. JNCI Monogr. 2005, 2005, 6–8. [Google Scholar] [CrossRef]
- Yalçın, T.; Kaya, S.; Yiğin, A.; Ağca, C.A.; Özdemir, D.; Kuloğlu, T.; Boydak, M. The Effect of Thymoquinone on the TNF-α/OTULIN/NF-κB Axis Against Cisplatin-İnduced Testicular Tissue Damage. Reprod. Sci. 2024, 31, 2433–2446. [Google Scholar] [CrossRef]
- Hafez, H.M.; Waz, S.; El-Tahawy, N.F.G.; Mohamed, M.Z. Agomelatine Ameliorates Cadmium-Induced Toxicity through the Modification of HMGB-1/TLR-4/NFκB Pathway. Toxicol. Appl. Pharmacol. 2022, 457, 116313. [Google Scholar] [CrossRef]
- Demir, E.A.; Demir, S.; Kazaz, I.O.; Kucuk, H.; Alemdar, N.T.; Gecici, O.F.; Mentese, A.; Aliyazicioglu, Y. Syringic Acid Ameliorates Ischemia/Reperfusion-Induced Testicular Injury in Rats via Suppressing of HMGB1/NF-κB Axis and Endoplasmic Reticulum Stress. Eur. J. Trauma Emerg. Surg. Off. Publ. Eur. Trauma Soc. 2023, 49, 1595–1602. [Google Scholar] [CrossRef]
- Demir, S.; Kazaz, I.O.; Kerimoglu, G.; Alemdar, N.T.; Colak, F.; Arici, T.; Mentese, A.; Aliyazicioglu, Y. Gallic Acid Attenuates Torsion/Detorsion-Induced Testicular Injury in Rats through Suppressing of HMGB1/NF-κB Axis and Endoplasmic Reticulum Stress. Rev. Int. Androl. 2024, 22, 1–7. [Google Scholar] [CrossRef]
- Chen, S.; Zheng, W.; Wang, Y.; Zhao, X.; Deng, W.; Chai, N. Paeoniflorin Attenuates Cisplatin Induced Ototoxicity by Inhibiting Ferroptosis Mediated by HMGB1/NRF2/GPX4 Pathway. Food Chem. Toxicol. Int. J. Publ. Br. Ind. Biol. Res. Assoc. 2025, 202, 115550. [Google Scholar] [CrossRef]
- Fu, Y.; Xiang, Y.; Wang, Y.; Liu, Z.; Yang, D.; Zha, J.; Tang, C.; Cai, J.; Chen, G.; Dong, Z. The STAT1/HMGB1/NF-κB Pathway in Chronic Inflammation and Kidney Injury after Cisplatin Exposure. Theranostics 2023, 13, 2757–2773. [Google Scholar] [CrossRef] [PubMed]
- Nakamura, T.; Takahashi, M.; Niigata, R.; Yamashita, K.; Kume, M.; Hirai, M.; Yasui, H. Changes in Blood Concentrations of Trace Metals in Cancer Patients Receiving Cisplatin-Based Chemotherapy. Biomed. Rep. 2016, 5, 737–744. [Google Scholar] [CrossRef]
- Yang, J.; Gao, Y.; Mao, H.; Kuang, X.; Tian, F. Qiju Dihuang Pill Protects the Lens Epithelial Cells via Alleviating Cuproptosis in Diabetic Cataract. J. Ethnopharmacol. 2024, 333, 118444. [Google Scholar] [CrossRef]
- Cai, D.; Li, J.; Peng, Z.; Fu, R.; Chen, C.; Liu, F.; Li, Y.; Su, Y.; Li, C.; Chen, W. Interplay of Ferroptosis, Cuproptosis, Autophagy and Pyroptosis in Male Infertility: Molecular Crossroads and Therapeutic Opportunities. Int. J. Mol. Sci. 2025, 26, 3496. [Google Scholar] [CrossRef]
- Chen, G.; Wei, M.; Zhao, C.-Y.; Zhang, A.-Y.; Su, J.-B.; Ni, Z.-R.; Cai, W.-W.; Hou, B.; Du, B.; Liu, M.-H.; et al. Phillygenin Ameliorates Myocardial Ischemia-Reperfusion Injury by Inhibiting Cuproptosis via the Autophagy-Lysosome Degradation of CTR1. Free Radic. Biol. Med. 2025, 237, 542–557. [Google Scholar] [CrossRef]
- Qiu, Z.; Liu, Q.; Wang, L.; Xiong, Y.; Wu, J.; Wang, M.; Yan, X.; Deng, H. The Copper Transporter, SLC31A1, Transcriptionally Activated by ELF3, Imbalances Copper Homeostasis to Exacerbate Cisplatin-Induced Acute Kidney Injury through Mitochondrial Dysfunction. Chem. Biol. Interact. 2024, 393, 110943. [Google Scholar] [CrossRef]
- Hu, A.; Zhang, J.-W.; Yang, L.-Y.; Qiao, P.-P.; Lu, D.; Yu, Y.-F. Curcumin-Loaded Graphene Oxide Quantum Dots Enhance Otoprotective Effects via Blocking Cuproptosis. Front. Bioeng. Biotechnol. 2023, 11, 1183197. [Google Scholar] [CrossRef] [PubMed]
- Liu, J.; Liu, Y.; Wang, Y.; Kang, R.; Tang, D. HMGB1 Is a Mediator of Cuproptosis-Related Sterile Inflammation. Front. Cell Dev. Biol. 2022, 10, 996307. [Google Scholar] [CrossRef]
- Wu, A.; Yin, N.; Li, Z.; Zhang, X.; Zhang, Z.; Zhong, T.; Xia, F.; Pan, J.; Wang, D.; Liu, L.; et al. FDX1 Facilitates Elesclomol-Induced Cuproptosis and Promotes Glioblastoma Development via Transcription Factor NFKB1. Biochem. Pharmacol. 2025, 241, 117186. [Google Scholar] [CrossRef] [PubMed]
- Zhang, J.-Y.; Yu, X.-J.; Li, J.-J.; Xiao, Y.; Li, G.-S.; Yang, F.; Dong, L. Cuproptosis Mediates Copper-Induced Testicular Spermatogenic Cell Death. Asian J. Androl. 2024, 26, 295–301. [Google Scholar] [CrossRef] [PubMed]
- Sharifi-Rad, M.; Berkay Yılmaz, Y.; Antika, G.; Salehi, B.; Tumer, T.B.; Kulandaisamy Venil, C.; Das, G.; Patra, J.K.; Karazhan, N.; Akram, M.; et al. Phytochemical Constituents, Biological Activities, and Health-Promoting Effects of the Genus Origanum. Phytother. Res. PTR 2021, 35, 95–121. [Google Scholar] [CrossRef]
- Wang, D.; Tian, Z.; Zhang, P.; Zhen, L.; Meng, Q.; Sun, B.; Xu, X.; Jia, T.; Li, S. The Molecular Mechanisms of Cuproptosis and Its Relevance to Cardiovascular Disease. Biomed. Pharmacother. Biomed. Pharmacother. 2023, 163, 114830. [Google Scholar] [CrossRef]
- Saber, T.M.; Arisha, A.H.; Abo-Elmaaty, A.M.A.; Abdelgawad, F.E.; Metwally, M.M.M.; Saber, T.; Mansour, M.F. Thymol Alleviates Imidacloprid-Induced Testicular Toxicity by Modulating Oxidative Stress and Expression of Steroidogenesis and Apoptosis-Related Genes in Adult Male Rats. Ecotoxicol. Environ. Saf. 2021, 221, 112435. [Google Scholar] [CrossRef]
- Tijani, A.S.; Farombi, E.O.; Olori, D.O. Thymol Co-Administration Abrogates Hexachlorobenzene-Induced Reproductive Toxicities in Male Rats. Hum. Exp. Toxicol. 2023, 42, 09603271221149201. [Google Scholar] [CrossRef]
- Badr, A.M.; Aloyouni, S.; Mahran, Y.; Henidi, H.; Elmongy, E.I.; Alsharif, H.M.; Almomen, A.; Soliman, S. Thymol Preserves Spermatogenesis and Androgen Production in Cisplatin-Induced Testicular Toxicity by Modulating Ferritinophagy, Oxidative Stress, and the Keap1/Nrf2/HO-1 Pathway. Biomolecules 2025, 15, 1277. [Google Scholar] [CrossRef]
- Omar, N.N.; Mosbah, R.A.; Sarawi, W.S.; Rashed, M.M.; Badr, A.M. Rifaximin Protects against Malathion-Induced Rat Testicular Toxicity: A Possible Clue on Modulating Gut Microbiome and Inhibition of Oxidative Stress by Mitophagy. Molecules 2022, 27, 4069. [Google Scholar] [CrossRef]
- El-Nablaway, M.; Sonpol, H.M.A.; Elewa, Y.H.A.; Ali, M.A.M.; Adel, M.; Zayed, E.S.; Alhelf, M.; Didamoony, M.A.; Dawood, A.F.; Embaby, E.M.; et al. Copper Chelation by Penicillamine Protects Against Doxorubicin-Induced Cardiomyopathy by Suppressing FDX1-Mediated Cuproptosis. Biomolecules 2025, 15, 1320. [Google Scholar] [CrossRef]
- Patel, T.P.; Soni, S.; Parikh, P.; Gosai, J.; Chruvattil, R.; Gupta, S. Swertiamarin: An Active Lead from Enicostemma Littorale Regulates Hepatic and Adipose Tissue Gene Expression by Targeting PPAR- γ and Improves Insulin Sensitivity in Experimental NIDDM Rat Model. Evid.-Based Complement. Altern. Med. ECAM 2013, 2013, 358673. [Google Scholar] [CrossRef]
- Badr, A.M.; Al-Kharashi, L.A.; Attia, H.; Alshehri, S.; Alajami, H.N.; Ali, R.A.; Mahran, Y.F. TLR4/Inflammasomes Cross-Talk and Pyroptosis Contribute to N-Acetyl Cysteine and Chlorogenic Acid Pro-tection against Cisplatin-Induced Nephrotoxicity. Pharmaceuticals 2023, 16, 337. [Google Scholar] [CrossRef]
- Siegel, R.L.; Giaquinto, A.N.; Jemal, A. Cancer Statistics, 2024. CA Cancer J. Clin. 2024, 74, 12–49. [Google Scholar] [CrossRef] [PubMed]
- Asogwa, O.A.; Quansah, D.Y.; Boakye, D.; Ezewuiro, O.N.; Boateng, D. Prevalence, Patterns, and Determinants of Multimorbidity among Childhood and Adult Cancer Survivors: A Systematic Review. Crit. Rev. Oncol. Hematol. 2023, 192, 104147. [Google Scholar] [CrossRef] [PubMed]
- Acquati, C.; Zebrack, B.J.; Faul, A.C.; Embry, L.; Aguilar, C.; Block, R.; Hayes-Lattin, B.; Freyer, D.R.; Cole, S. Sexual Functioning among Young Adult Cancer Patients: A 2-Year Longitudinal Study. Cancer 2018, 124, 398–405. [Google Scholar] [CrossRef]
- Elmorsy, E.A.; Saber, S.; Hamad, R.S.; Abdel-Reheim, M.A.; El-Kott, A.F.; AlShehri, M.A.; Morsy, K.; Salama, S.A.; Youssef, M.E. Advances in Understanding Cisplatin-Induced Toxicity: Molecular Mechanisms and Protective Strategies. Eur. J. Pharm. Sci. Off. J. Eur. Fed. Pharm. Sci. 2024, 203, 106939. [Google Scholar] [CrossRef]
- Rahimi, A.; Asadi, F.; Rezghi, M.; Kazemi, S.; Soorani, F.; Memariani, Z. Natural Products against Cisplatin-Induced Male Reproductive Toxicity: A Comprehensive Review. J. Biochem. Mol. Toxicol. 2022, 36, e22970. [Google Scholar] [CrossRef]
- Jung, A.R.; Kim, G.E.; Kim, M.Y.; Ha, U.-S.; Hong, S.-H.; Lee, J.Y.; Kim, S.W.; Park, Y.H. HMGB1 Promotes Tumor Progression and Invasion through HMGB1/TNFR1/NF-κB Axis in Castration-Resistant Prostate Cancer. Am. J. Cancer Res. 2021, 11, 2215–2227. [Google Scholar] [CrossRef]
- Xu, M.; Hu, L.; Chen, Z.; Liang, T.; Li, J. Correlation between HMGB1 Expression and Drug Resistance and Prognosis in Patients with Bladder Urothelial Carcinoma. Discov. Oncol. 2025, 16, 695. [Google Scholar] [CrossRef] [PubMed]
- Sims, G.P.; Rowe, D.C.; Rietdijk, S.T.; Herbst, R.; Coyle, A.J. HMGB1 and RAGE in Inflammation and Cancer. Annu. Rev. Immunol. 2010, 28, 367–388. [Google Scholar] [CrossRef] [PubMed]
- Qiao, X.; Li, W.; Zheng, Z.; Liu, C.; Zhao, L.; He, Y.; Li, H. Inhibition of the HMGB1/RAGE Axis Protects against Cisplatin-Induced Ototoxicity via Suppression of Inflammation and Oxidative Stress. Int. J. Biol. Sci. 2024, 20, 784–800. [Google Scholar] [CrossRef] [PubMed]
- Shi, M.; Mobet, Y.; Shen, H. Quercetin Attenuates Acute Kidney Injury Caused by Cisplatin by Inhibiting Ferroptosis and Cuproptosis. Cell Biochem. Biophys. 2024, 82, 2687–2699. [Google Scholar] [CrossRef]
- Pogach, L.M.; Lee, Y.; Giglio, W.; Naumoff, M.; Huang, H.F. Zinc Acetate Pretreatment Ameliorates Cisplatin-Induced Sertoli Cell Dysfunction in Sprague-Dawley Rats. Cancer Chemother. Pharmacol. 1989, 24, 177–180. [Google Scholar] [CrossRef] [PubMed]
- Nofal, A.E.; Okdah, Y.A.; Rady, M.I.; Hassaan, H.Z. Gum Acacia Attenuates Cisplatin Toxic Effect Spermatogenesis Dysfunction and Infertility in Rats. Int. J. Biol. Macromol. 2023, 240, 124292. [Google Scholar] [CrossRef]
- Kohsaka, T.; Minagawa, I.; Morimoto, M.; Yoshida, T.; Sasanami, T.; Yoneda, Y.; Ikegaya, N.; Sasada, H. Efficacy of Relaxin for Cisplatin-Induced Testicular Dysfunction and Epididymal Spermatotoxicity. Basic Clin. Androl. 2020, 30, 3. [Google Scholar] [CrossRef]
- Mahran, Y.; Badr, A.M.; Aloyouni, S.; Alkahtani, M.M.; Sarawi, W.S.; Ali, R.; Alsultan, D.; Almufadhili, S.; Almasud, D.H.; Hasan, I.H. Morin Hydrate Protects against Cisplatin-Induced Testicular Toxicity by Modulating Ferroptosis and Steroidogenesis Genes’ Expression and Upregulating Nrf2/Heme Oxygenase-1. Sci. Rep. 2025, 15, 22720. [Google Scholar] [CrossRef]
- Erfani Majd, N.; Hajirahimi, A.; Tabandeh, M.R.; Molaei, R. Protective Effects of Green and Chemical Zinc Oxide Nanoparticles on Testis Histology, Sperm Parameters, Oxidative Stress Markers and Androgen Production in Rats Treated with Cisplatin. Cell Tissue Res. 2021, 384, 561–575. [Google Scholar] [CrossRef] [PubMed]
- Berman, B.; Lettieri, G.; Falace, M.; Marinaro, C.; Di Giovanni, C.; Bianchi, A.R.; Montano, L.; Piscopo, M.; De Maio, A. Comprehensive Characterisation of Poly(ADPribosyl)Ation in Spermatozoa as a Novel and Early Biomarker of Sperm Health. A Preliminary Look. Chem. Biol. Interact. 2025, 421, 111747. [Google Scholar] [CrossRef]
- Alahmar, A.T. Role of Oxidative Stress in Male Infertility: An Updated Review. J. Hum. Reprod. Sci. 2019, 12, 4–18. [Google Scholar] [CrossRef]
- Wang, T.-E.; Lai, Y.-H.; Yang, K.-C.; Lin, S.-J.; Chen, C.-L.; Tsai, P.-S. Counteracting Cisplatin-Induced Testicular Damages by Natural Polyphenol Constituent Honokiol. Antioxidants 2020, 9, 723. [Google Scholar] [CrossRef]
- Khalil, E.M.; Rady, M.I.; Darwish, S.F.; Abd-Allah, E.R. Nano Spirulina Platensis Countered Cisplatin-Induced Repro-Toxicity by Reversing the Expression of Altered Steroid Hormones and Downregulation of the StAR Gene. Naunyn. Schmiedebergs Arch. Pharmacol. 2025, 398, 4053–4070. [Google Scholar] [CrossRef] [PubMed]
- Mercantepe, F.; Mercantepe, T.; Topcu, A.; Yılmaz, A.; Tumkaya, L. Protective Effects of Amifostine, Curcumin, and Melatonin against Cisplatin-Induced Acute Kidney Injury. Naunyn. Schmiedebergs Arch. Pharmacol. 2018, 391, 915–931. [Google Scholar] [CrossRef]
- Lotti, F.; Maggi, M. Interleukin 8 and the Male Genital Tract. J. Reprod. Immunol. 2013, 100, 54–65. [Google Scholar] [CrossRef]
- Eubler, K.; Herrmann, C.; Tiefenbacher, A.; Köhn, F.-M.; Schwarzer, J.U.; Kunz, L.; Mayerhofer, A. Ca2+ Signaling and IL-8 Secretion in Human Testicular Peritubular Cells Involve the Cation Channel TRPV2. Int. J. Mol. Sci. 2018, 19, 2829. [Google Scholar] [CrossRef]
- Li, H.; Tang, Y.; Wang, H.; Liu, X.; Zeng, Y.; Zhang, R.; Yang, C.; Khan, A.; Wu, B.; Wang, X.; et al. Nano-Selenium Alleviated Immunoresponse, Apoptosis and Oxidative Stress in Leydig Cells of Yak. Colloids Surf. B Biointerfaces 2025, 252, 114684. [Google Scholar] [CrossRef]
- Xue, Q.; Kang, R.; Klionsky, D.J.; Tang, D.; Liu, J.; Chen, X. Copper Metabolism in Cell Death and Autophagy. Autophagy 2023, 19, 2175–2195. [Google Scholar] [CrossRef] [PubMed]
- Chabchoub, I.; Nouioui, M.A.; Araoud, M.; Mabrouk, M.; Amira, D.; Ben Aribia, M.H.; Mahmoud, K.; Zhioua, F.; Merdassi, G.; Hedhili, A. Effects of Lead, Cadmium, Copper and Zinc Levels on the Male Reproductive Function. Andrologia 2021, 53, e14181. [Google Scholar] [CrossRef]
- Zhao, D.; Wu, L.; Fang, X.; Wang, L.; Liu, Q.; Jiang, P.; Ji, Z.; Zhang, N.; Yin, M.; Han, H. Copper Exposure Induces Inflammation and PANoptosis through the TLR4/NF-κB Signaling Pathway, Leading to Testicular Damage and Impaired Spermatogenesis in Wilson Disease. Chem. Biol. Interact. 2024, 396, 111060. [Google Scholar] [CrossRef]
- Wu, G.; Peng, H.; Tang, M.; Yang, M.; Wang, J.; Hu, Y.; Li, Z.; Li, J.; Li, Z.; Song, L. ZNF711 Down-Regulation Promotes CISPLATIN Resistance in Epithelial Ovarian Cancer via Interacting with JHDM2A and Suppressing SLC31A1 Expression. eBioMedicine 2021, 71, 103558. [Google Scholar] [CrossRef] [PubMed]
- Gholijani, N.; Gharagozloo, M.; Farjadian, S.; Amirghofran, Z. Modulatory Effects of Thymol and Carvacrol on Inflammatory Transcription Factors in Lipopolysaccharide-Treated Macrophages. J. Immunotoxicol. 2016, 13, 157–164. [Google Scholar] [CrossRef] [PubMed]
- Zhao, C.; Sun, L.; Zhang, Y.; Shu, X.; Hu, Y.; Chen, D.; Zhang, Z.; Xia, S.; Yang, H.; Bao, X.; et al. Thymol Improves Ischemic Brain Injury by Inhibiting Microglia-Mediated Neuroinflammation. Brain Res. Bull. 2024, 215, 111029. [Google Scholar] [CrossRef]
- Games, E.; Guerreiro, M.; Santana, F.R.; Pinheiro, N.M.; de Oliveira, E.A.; Lopes, F.D.T.Q.S.; Olivo, C.R.; Tibério, I.F.L.C.; Martins, M.A.; Lago, J.H.G.; et al. Structurally Related Monoterpenes P-Cymene, Carvacrol and Thymol Isolated from Essential Oil from Leaves of Lippia Sidoides Cham. (Verbenaceae) Protect Mice against Elastase-Induced Emphysema. Mol. Basel Switz. 2016, 21, 1390. [Google Scholar] [CrossRef]
- Li, N.-W.; Yao, X.; Lu, W.-H.; Zhang, Y.-Q.; Liu, Y.-Y.; Zhang, T.-T.; Zhao, Y.; Li, J.-L. Cuproptosis in Atrazine-Induced Hepatotoxicity: ATOX1 as a Therapeutic Target for Lycopene-Mediated Protection. J. Adv. Res. in press. 2025. [Google Scholar]
- Rathod, N.; Kulawik, P.; Özoğul, F.; Regenstein, J.; Özoğul, Y. Biological Activity of Plant-Based Carvacrol and Thymol and Their Impact on Human Health and Food Quality. Trends Food Sci. Technol. 2021, 116, 733–748. [Google Scholar] [CrossRef]
- Cai, Y.; He, Q.; Liu, W.; Liang, Q.; Peng, B.; Li, J.; Zhang, W.; Kang, F.; Hong, Q.; Yan, Y.; et al. Comprehensive Analysis of the Potential Cuproptosis-Related Biomarker LIAS That Regulates Prognosis and Immunotherapy of Pan-Cancers. Front. Oncol. 2022, 12, 952129. [Google Scholar] [CrossRef]







| Gene Name | Primer Sequences | Ref. |
|---|---|---|
| FDX1 | CAAGGGGAAAATTGGCGACTC TTGGTCAGACAAACTTGGCAG | NM_007996 [20] |
| DLAT | TCCCTCCGCATCAGAAGGTT CCAACTGGAACATCTCTGGTC | NM_145614 [20] |
| SLC31A1 | TATTTGGTGGCTGGGGTTCT CACTAGGTCTGGAGAGGCAC | NM_133600.3 (El-Nablaway et al. 2025 [27]) |
| β- actin | CCTGCTTGCTGATCCACA CTGACCGAGCGTGGCTAG | [28] |
Disclaimer/Publisher’s Note: The statements, opinions and data contained in all publications are solely those of the individual author(s) and contributor(s) and not of MDPI and/or the editor(s). MDPI and/or the editor(s) disclaim responsibility for any injury to people or property resulting from any ideas, methods, instructions or products referred to in the content. |
© 2025 by the authors. Licensee MDPI, Basel, Switzerland. This article is an open access article distributed under the terms and conditions of the Creative Commons Attribution (CC BY) license (https://creativecommons.org/licenses/by/4.0/).
Share and Cite
Alkharashi, L.; Hasan, I.; Almomen, A.; Alqahtani, Q.H.; Mahran, Y.F.; Badr, A.M.; Atawia, R.T.; Binmughram, A.; Ali, R.; Alamri, N.; et al. HMGB1/NF-κB Axis, IL-8, and Cuproptosis Contribute to Cisplatin-Induced Testicular Injury: Protective Potential Effect of Thymol. Biomolecules 2025, 15, 1595. https://doi.org/10.3390/biom15111595
Alkharashi L, Hasan I, Almomen A, Alqahtani QH, Mahran YF, Badr AM, Atawia RT, Binmughram A, Ali R, Alamri N, et al. HMGB1/NF-κB Axis, IL-8, and Cuproptosis Contribute to Cisplatin-Induced Testicular Injury: Protective Potential Effect of Thymol. Biomolecules. 2025; 15(11):1595. https://doi.org/10.3390/biom15111595
Chicago/Turabian StyleAlkharashi, Layla, Iman Hasan, Aliyah Almomen, Qamraa H. Alqahtani, Yasmen F. Mahran, Amul M. Badr, Reem T. Atawia, Awatif Binmughram, Rehab Ali, Nadrah Alamri, and et al. 2025. "HMGB1/NF-κB Axis, IL-8, and Cuproptosis Contribute to Cisplatin-Induced Testicular Injury: Protective Potential Effect of Thymol" Biomolecules 15, no. 11: 1595. https://doi.org/10.3390/biom15111595
APA StyleAlkharashi, L., Hasan, I., Almomen, A., Alqahtani, Q. H., Mahran, Y. F., Badr, A. M., Atawia, R. T., Binmughram, A., Ali, R., Alamri, N., & Badr, A. M. (2025). HMGB1/NF-κB Axis, IL-8, and Cuproptosis Contribute to Cisplatin-Induced Testicular Injury: Protective Potential Effect of Thymol. Biomolecules, 15(11), 1595. https://doi.org/10.3390/biom15111595

