Effect of Electric Fields on the Mechanical Mechanism of Regorafenib–VEGFR2 Interaction to Enhance Inhibition of Hepatocellular Carcinoma
Abstract
1. Introduction
2. Methods
2.1. Electric Field Stimulation
2.2. Preparation and Characterization of Protein Molecular Layer
2.3. AFM Measurement
2.4. Cell Lines and Cell Culture
2.5. Cell Activity Assay
2.6. Cell Proliferation Assay
2.7. Protein Expression Assay
2.8. Immunofluorescence
2.9. Wound Healing Assay
2.10. Transwell Assay
2.11. Young’s Modulus of Cells
2.12. Statistical Analysis
3. Results
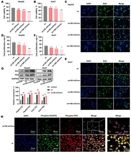
3.1. Electric Fields Enhance the Inhibitory Effect of Regorafenib on the Proliferation of HCC Cells
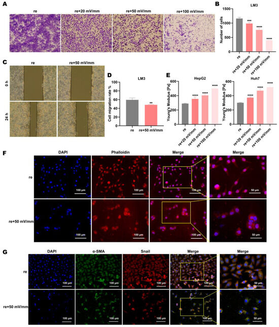
3.2. Electric Fields Enhance the Inhibitory Effect of Regorafenib on Invasion and Metastasis by HCC Cells
3.3. Electric Fields Affect the Adhesion Force Between Regorafenib and the Target Protein VEGFR2
3.4. Electric Fields Affect the Specific and Non-Specific Forces Between Regorafenib and the Target Protein VEGFR2
3.5. Electric Fields Affect the Friction Force Between Regorafenib and the Target Protein VEGFR2
3.6. Electric Fields Affect the Constant-Load Friction Force Between Regorafenib and the Target Protein VEGFR2
3.7. The Enhanced Inhibition of HCC by Regorafenib Under Electric Fields Is Related to the Force Between Regorafenib and VEGFR2
3.8. The Morphology of VEGFR2 Changes Under Electric Fields
4. Discussion
Supplementary Materials
Author Contributions
Funding
Institutional Review Board Statement
Informed Consent Statement
Data Availability Statement
Acknowledgments
Conflicts of Interest
References
- Bray, F.; Laversanne, M.; Sung, H.; Ferlay, J.; Siegel, R.L.; Soerjomataram, I.; Jemal, A. Global cancer statistics 2022: GLOBOCAN estimates of incidence and mortality worldwide for 36 cancers in 185 countries. CA Cancer J. Clin. 2024, 74, 229–263. [Google Scholar] [CrossRef] [PubMed]
- Yau, T.; Park, J.-W.; Finn, R.S.; Cheng, A.-L.; Mathurin, P.; Edeline, J.; Kudo, M.; Harding, J.J.; Merle, P.; Rosmorduc, O.; et al. Nivolumab versus sorafenib in advanced hepatocellular carcinoma (CheckMate 459): A randomised, multicentre, open-label, phase 3 trial. Lancet Oncol. 2022, 23, 77–90. [Google Scholar] [CrossRef] [PubMed]
- Qin, S.; Chan, S.L.; Gu, S.; Bai, Y.; Ren, Z.; Lin, X.; Chen, Z.; Jia, W.; Jin, Y.; Guo, Y.; et al. Camrelizumab plus rivoceranib versus sorafenib as first-line therapy for unresectable hepatocellular carcinoma (CARES-310): A randomised, open-label, international phase 3 study. Lancet 2023, 402, 1133–1146. [Google Scholar] [CrossRef] [PubMed]
- Kim, H.-D.; Jung, S.; Lim, H.Y.; Ryoo, B.-Y.; Ryu, M.-H.; Chuah, S.; Chon, H.J.; Kang, B.; Hong, J.Y.; Lee, H.C.; et al. Regorafenib plus nivolumab in unresectable hepatocellular carcinoma: The phase 2 RENOBATE trial. Nat. Med. 2024, 30, 699–707. [Google Scholar] [CrossRef]
- Shyam Sunder, S.; Sharma, U.C.; Pokharel, S. Adverse effects of tyrosine kinase inhibitors in cancer therapy: Pathophysiology, mechanisms and clinical management. Signal Transduct. Target. Ther. 2023, 8, 262. [Google Scholar] [CrossRef] [PubMed]
- Persky, N.S.; Hernandez, D.; Do Carmo, M.; Brenan, L.; Cohen, O.; Kitajima, S.; Nayar, U.; Walker, A.; Pantel, S.; Lee, Y.; et al. Defining the landscape of ATP-competitive inhibitor resistance residues in protein kinases. Nat. Struct. Mol. Biol. 2020, 27, 92–104. [Google Scholar] [CrossRef] [PubMed]
- Wang, Z.; Longo, P.A.; Tarrant, M.K.; Kim, K.; Head, S.; Leahy, D.J.; Cole, P.A. Mechanistic insights into the activation of oncogenic forms of EGF receptor. Nat. Struct. Mol. Biol. 2011, 18, 1388–1393. [Google Scholar] [CrossRef] [PubMed]
- Spahn, S.; Kleinhenz, F.; Shevchenko, E.; Stahl, A.; Rasen, Y.; Geisler, C.; Ruhm, K.; Klaumuenzer, M.; Kronenberger, T.; Laufer, S.A.; et al. The molecular interaction pattern of lenvatinib enables inhibition of wild-type or kinase-mutated FGFR2-driven cholangiocarcinoma. Nat. Commun. 2024, 15, 1287. [Google Scholar] [CrossRef] [PubMed]
- Saleh, T.; Rossi, P.; Kalodimos, C.G. Atomic view of the energy landscape in the allosteric regulation of Abl kinase. Nat. Struct. Mol. Biol. 2017, 24, 893–901. [Google Scholar] [CrossRef] [PubMed]
- Steven, W.; Ruth, K.; Robert, H.; Alfonso, Z.; Amaya, V.; Neus, C.; Annette, A.; Arnaud, N.; Dan, N.-D.; Caroline, S.; et al. Gatekeeper Mutations Mediate Resistance to BRAF-Targeted Therapies. Sci. Transl. Med. 2010, 2, 35–41. [Google Scholar]
- Zhang, Q.; Shao, D.; Xu, P.; Jiang, Z. Effects of an Electric Field on the Conformational Transition of the Protein: Pulsed and Oscillating Electric Fields with Different Frequencies. Polymers 2021, 14, 123. [Google Scholar] [CrossRef] [PubMed]
- Han, Z.; Chen, Z.-L.; Xu, X.-D.; Lin, S.; Wang, Y.; Wang, L.-H.; Niu, D.-B.; Zeng, X.-A.; Woo, M.-W.; Wang, R.-Y. Extending the freshness of tilapia surimi with pulsed electric field modified pea protein isolate-EGCG complex. Food Hydrocoll. 2024, 151, 109826. [Google Scholar] [CrossRef]
- Arbeitman, C.R.; Rojas, P.; Ojeda-May, P.; Garcia, M.E. The SARS-CoV-2 spike protein is vulnerable to moderate electric fields. Nat. Commun. 2021, 12, 5407. [Google Scholar] [CrossRef] [PubMed]
- Yan, X.E.; Ayaz, P.; Zhu, S.J.; Zhao, P.; Liang, L.; Zhang, C.H.; Wu, Y.C.; Li, J.L.; Choi, H.G.; Huang, X.; et al. Structural Basis of AZD9291 Selectivity for EGFR T790M. J. Med. Chem. 2020, 63, 8502–8511. [Google Scholar] [CrossRef]
- Zhang, J.; Shi, Y.; Huang, Z.; Li, Y.; Yang, B.; Gong, J.; Jiang, D. Structural basis for Na(V)1.7 inhibition by pore blockers. Nat. Struct. Mol. Biol. 2022, 29, 1208–1216. [Google Scholar] [CrossRef]
- Banibrata, S.; Peng, S.; Tang, X.; Heidi, S.E.; Hector, G.; Tuhina, M.; David, J.S.; Ignacio, W.; Faye, M.J. Kinase-Impaired BRAF Mutations in Lung Cancer Confer Sensitivity to Dasatinib. Sci. Transl. Med. 2012, 4, 136ra70. [Google Scholar]
- Alekseichuk, I.; Falchier, A.Y.; Linn, G.; Xu, T.; Milham, M.P.; Schroeder, C.E.; Opitz, A. Electric field dynamics in the brain during multi-electrode transcranial electric stimulation. Nat. Commun. 2019, 10, 2573. [Google Scholar] [CrossRef]
- Regnery, S.; Franke, H.; Held, T.; Trinh, T.; Naveh, A.; Abraham, Y.; Horner-Rieber, J.; Hess, J.; Huber, P.E.; Debus, J.; et al. Tumor treating fields as novel combination partner in the multimodal treatment of head and neck cancer. Head Neck 2023, 45, 838–848. [Google Scholar] [CrossRef] [PubMed]
- Wang, Y.; Wang, J.; Huang, S.; Liu, C.; Fu, Y. Evaluating the effect of aminoglycosides on the interaction between bovine serum albumins by atomic force microscopy. Int. J. Biol. Macromol. 2019, 134, 28–35. [Google Scholar] [CrossRef]
- Song, T.; Guo, Y.; Xue, Z.; Guo, Z.; Wang, Z.; Lin, D.; Zhang, H.; Pan, H.; Zhang, X.; Yin, F.; et al. Small-molecule inhibitor targeting the Hsp70-Bim protein-protein interaction in CML cells overcomes BCR-ABL-independent TKI resistance. Leukemia 2021, 35, 2862–2874. [Google Scholar] [CrossRef]
- Zheng, B.; Xiao, Y.; Tong, B.; Mao, Y.; Ge, R.; Tian, F.; Dong, X.; Zheng, P. S373P Mutation Stabilizes the Receptor-Binding Domain of the Spike Protein in Omicron and Promotes Binding. JACS Au 2023, 3, 1902–1910. [Google Scholar] [CrossRef] [PubMed]
- Jiang, Y.; Miyagi, A.; Wang, X.; Qiu, B.; Boudker, O.; Scheuring, S. HS-AFM single-molecule structural biology uncovers basis of transporter wanderlust kinetics. Nat. Struct. Mol. Biol. 2024, 31, 1286–1295. [Google Scholar] [CrossRef]
- Zuo, J.; Li, H. Two-Molecule Force Spectroscopy on Proteins. ACS Nano 2023, 17, 7872–7880. [Google Scholar] [CrossRef] [PubMed]
- Li, M.; Dang, D.; Liu, L.; Xi, N.; Wang, Y. Imaging and Force Recognition of Single Molecular Behaviors Using Atomic Force Microscopy. Sensors 2017, 17, 200. [Google Scholar] [CrossRef] [PubMed]
- Ivanov, Y.D.; Pleshakova, T.O.; Shumov, I.D.; Kozlov, A.F.; Ivanova, I.A.; Valueva, A.A.; Tatur, V.Y.; Smelov, M.V.; Ivanova, N.D.; Ziborov, V.S. AFM Imaging of Protein Aggregation in Studying the Impact of Knotted Electromagnetic Field on A Peroxidase. Sci. Rep. 2020, 10, 9022. [Google Scholar] [CrossRef]
- Weis, S.M.; Cheresh, D.A. Tumor angiogenesis: Molecular pathways and therapeutic targets. Nat. Med. 2011, 17, 1359–1370. [Google Scholar] [CrossRef]
- Gasparini, G.; Longo, R.; Toi, M.; Ferrara, N. Angiogenic inhibitors: A new therapeutic strategy in oncology. Nat. Clin. Pract. Oncol. 2005, 2, 562–577. [Google Scholar] [CrossRef] [PubMed]
- Llovet, J.M.; Kelley, R.K.; Villanueva, A.; Singal, A.G.; Pikarsky, E.; Roayaie, S.; Lencioni, R.; Koike, K.; Zucman-Rossi, J.; Finn, R.S. Hepatocellular carcinoma. Nat. Rev. Dis. Primers 2021, 7, 6. [Google Scholar] [CrossRef]
- Yu, P.; Hu, C.; Ding, G.; Shi, X.; Xu, J.; Cao, Y.; Chen, X.; Wu, W.; Xu, Q.; Fang, J.; et al. Mutation characteristics and molecular evolution of ovarian metastasis from gastric cancer and potential biomarkers for paclitaxel treatment. Nat. Commun. 2024, 15, 3771. [Google Scholar] [CrossRef]
- Weiss, F.; Lauffenburger, D.; Friedl, P. Towards targeting of shared mechanisms of cancer metastasis and therapy resistance. Nat. Rev. Cancer 2022, 22, 157–173. [Google Scholar] [CrossRef]
- Zhang, S.; Grifno, G.; Passaro, R.; Regan, K.; Zheng, S.; Hadzipasic, M.; Banerji, R.; O’Connor, L.; Chu, V.; Kim, S.Y.; et al. Intravital measurements of solid stresses in tumours reveal length-scale and microenvironmentally dependent force transmission. Nat. Biomed. Eng. 2023, 7, 1473–1492. [Google Scholar] [CrossRef] [PubMed]
- Medina, S.H.; Bush, B.; Cam, M.; Sevcik, E.; DelRio, F.W.; Nandy, K.; Schneider, J.P. Identification of a mechanogenetic link between substrate stiffness and chemotherapeutic response in breast cancer. Biomaterials 2019, 202, 1–11. [Google Scholar] [CrossRef] [PubMed]
- Hang, X.; He, S.; Dong, Z.; Li, Y.; Huang, Z.; Zhang, Y.; Sun, H.; Lin, L.; Li, H.; Wang, Y.; et al. High-Throughput DNA Tensioner Platform for Interrogating Mechanical Heterogeneity of Single Living Cells. Small 2022, 18, e2106196. [Google Scholar] [CrossRef] [PubMed]
- Chang, J.; Saraswathibhatla, A.; Song, Z.; Varma, S.; Sanchez, C.; Alyafei, N.H.K.; Indana, D.; Slyman, R.; Srivastava, S.; Liu, K.; et al. Cell volume expansion and local contractility drive collective invasion of the basement membrane in breast cancer. Nat. Mater. 2023, 23, 711–722. [Google Scholar] [CrossRef] [PubMed]
- Pagliari, S.; Vinarsky, V.; Martino, F.; Perestrelo, A.R.; Oliver De La Cruz, J.; Caluori, G.; Vrbsky, J.; Mozetic, P.; Pompeiano, A.; Zancla, A.; et al. YAP–TEAD1 control of cytoskeleton dynamics and intracellular tension guides human pluripotent stem cell mesoderm specification. Cell Death Differ. 2020, 28, 1193–1207. [Google Scholar] [CrossRef]
- Wang, J.; Ye, Q.; Cao, Y.; Guo, Y.; Huang, X.; Mi, W.; Liu, S.; Wang, C.; Yang, H.-S.; Zhou, B.P.; et al. Snail determines the therapeutic response to mTOR kinase inhibitors by transcriptional repression of 4E-BP1. Nat. Commun. 2017, 8, 2207. [Google Scholar] [CrossRef]
- Ren, X.; Yang, X.; Cheng, B.; Chen, X.; Zhang, T.; He, Q.; Li, B.; Li, Y.; Tang, X.; Wen, X.; et al. HOPX hypermethylation promotes metastasis via activating SNAIL transcription in nasopharyngeal carcinoma. Nat. Commun. 2017, 8, 14053. [Google Scholar] [CrossRef] [PubMed]
- Sculthorpe, D.J.; Denton, A.; Fadhil, W.; Rusnita, D.; Ilyas, M.; Mukherjee, A. High α-SMA expression in the tumor stroma is associated with adverse clinical parameters in mismatch repair–proficient colorectal cancers only. Am. J. Clin. Pathol. 2024, aqae145. [Google Scholar] [CrossRef] [PubMed]
- Hekstra, D.R.; White, K.I.; Socolich, M.A.; Henning, R.W.; Srajer, V.; Ranganathan, R. Electric-field-stimulated protein mechanics. Nature 2016, 540, 400–405. [Google Scholar] [CrossRef]
- Gustavo, L.; Samuel, E.C.; Vojislav, I.S.; Fred, W.; Jacob, N.I. Direct Measurement of the Adhesion and Friction of Smooth C60 Surfaces. Chem. Mater. 1997, 9, 1166–1171. [Google Scholar]
- Xiao, C.; Peng, L.; Leriche, C.; Hsia, F.-C.; Weber, B.; Franklin, S. Capillary adhesion governs the friction behavior of electrochemically corroded polycrystalline diamond. Carbon 2023, 205, 345–352. [Google Scholar] [CrossRef]
- Anderson, M.S. Lateral force separation of biopolymers using an atomic force microscope. Biomicrofluidics 2023, 17, 034102. [Google Scholar] [CrossRef] [PubMed]
- Cai, W.; Jager, M.; Bullerjahn, J.T.; Hugel, T.; Wolf, S.; Balzer, B.N. Anisotropic Friction in a Ligand-Protein Complex. Nano Lett. 2023, 23, 4111–4119. [Google Scholar] [CrossRef] [PubMed]
- Uemura, S.; Ishiwata, S. Loading direction regulates the affinity of ADP for kinesin. Nat. Struct. Biol. 2003, 10, 308–311. [Google Scholar] [CrossRef] [PubMed]
- Yao, M.; Cheng, A.T.D.; Li, J.V.; Anushya, H.; Boris, M.; Guy, T.V.N.; Charles, D.C.; Michael, S. Force- and cell state–dependent recruitment of Piezo1 drives focal adhesion dynamics and calcium entry. Sci. Adv. 2022, 8, eabo1461. [Google Scholar] [CrossRef]
- Richeldi, M.; Pobegalov, G.; Higashi, T.L.; Gmurczyk, K.; Uhlmann, F.; Molodtsov, M.I. Mechanical disengagement of the cohesin ring. Nat. Struct. Mol. Biol. 2024, 31, 23–31. [Google Scholar] [CrossRef]
- Tian, S.; Wang, C.; Zhou, Y.; Feng, Y.; Yao, X.; Ge, C.; He, M.; Yang, G.; Jin, K. Effect of mechanical force on domain switching in BiFeO3 ultrathin films. In Science China Physics, Mechanics & Astronomy; Science China Press: Beijing, China, 2019; Volume 63. [Google Scholar]
- Sun, H.; Tian, Y.; Fu, Y.; Lei, Y.; Wang, Y.; Yan, X.; Wang, J. Single-molecule scale quantification reveals interactions underlying protein-protein interface: From forces to non-covalent bonds. Phys. Chem. Chem. Phys. 2023, 25, 31791–31803. [Google Scholar] [CrossRef] [PubMed]
- Bajpai, P.; Agarwal, S.; Afaq, F.; Al Diffalha, S.; Chandrashekar, D.S.; Kim, H.-G.; Shelton, A.; Miller, C.R.; Singh, S.K.; Singh, R.; et al. Combination of dual JAK/HDAC inhibitor with regorafenib synergistically reduces tumor growth, metastasis, and regorafenib-induced toxicity in colorectal cancer. J. Exp. Clin. Cancer Res. 2024, 43, 192. [Google Scholar] [CrossRef] [PubMed]








Disclaimer/Publisher’s Note: The statements, opinions and data contained in all publications are solely those of the individual author(s) and contributor(s) and not of MDPI and/or the editor(s). MDPI and/or the editor(s) disclaim responsibility for any injury to people or property resulting from any ideas, methods, instructions or products referred to in the content. |
© 2025 by the authors. Licensee MDPI, Basel, Switzerland. This article is an open access article distributed under the terms and conditions of the Creative Commons Attribution (CC BY) license (https://creativecommons.org/licenses/by/4.0/).
Share and Cite
Tian, Y.; Liao, F.; Sun, H.; Lei, Y.; Fu, Y.; Xia, F.; Wang, J. Effect of Electric Fields on the Mechanical Mechanism of Regorafenib–VEGFR2 Interaction to Enhance Inhibition of Hepatocellular Carcinoma. Biomolecules 2025, 15, 42. https://doi.org/10.3390/biom15010042
Tian Y, Liao F, Sun H, Lei Y, Fu Y, Xia F, Wang J. Effect of Electric Fields on the Mechanical Mechanism of Regorafenib–VEGFR2 Interaction to Enhance Inhibition of Hepatocellular Carcinoma. Biomolecules. 2025; 15(1):42. https://doi.org/10.3390/biom15010042
Chicago/Turabian StyleTian, Yichen, Fenghui Liao, Heng Sun, Yongrong Lei, Yuna Fu, Feng Xia, and Jianhua Wang. 2025. "Effect of Electric Fields on the Mechanical Mechanism of Regorafenib–VEGFR2 Interaction to Enhance Inhibition of Hepatocellular Carcinoma" Biomolecules 15, no. 1: 42. https://doi.org/10.3390/biom15010042
APA StyleTian, Y., Liao, F., Sun, H., Lei, Y., Fu, Y., Xia, F., & Wang, J. (2025). Effect of Electric Fields on the Mechanical Mechanism of Regorafenib–VEGFR2 Interaction to Enhance Inhibition of Hepatocellular Carcinoma. Biomolecules, 15(1), 42. https://doi.org/10.3390/biom15010042

