Abstract
The transcripts for Bdnf (brain-derived neurotrophic factor), driven by different promoters, are expressed in different brain regions to control different body functions. Specific promoter(s) that regulates energy balance remain unclear. We show that disruption of Bdnf promoters I and II but not IV and VI in mice (Bdnf-e1−/−, Bdnf-e2−/−) results in obesity. Whereas Bdnf-e1−/− exhibited impaired thermogenesis, Bdnf-e2−/− showed hyperphagia and reduced satiety before the onset of obesity. The Bdnf-e2 transcripts were primarily expressed in ventromedial hypothalamus (VMH), a nucleus known to regulate satiety. Re-expressing Bdnf-e2 transcript in VMH or chemogenetic activation of VMH neurons rescued the hyperphagia and obesity of Bdnf-e2−/− mice. Deletion of BDNF receptor TrkB in VMH neurons in wildtype mice resulted in hyperphagia and obesity, and infusion of TrkB agonistic antibody into VMH of Bdnf-e2−/− mice alleviated these phenotypes. Thus, Bdnf-e2-transcripts in VMH neurons play a key role in regulating energy intake and satiety through TrkB pathway.
1. Introduction
Energy homeostasis in animals is achieved by a balanced processes of energy intake and energy expenditure [1,2]. Elevated energy intake or reduced energy expenditure could lead to superfluous energy storage, fat accumulation, and eventually obesity [3]. Featuring a rising prevalence in modern society, obesity brings many clinical problems. Therefore, it is important to study the mechanisms of energy homeostasis, and to figure out the causes and mechanisms of obesity which results from genetic and environmental factors.
Brain-derived neurotrophic factor (BDNF) is a risk gene of obesity, since some single nucleotide polypeptides (SNPs) of this gene are linked with obesity [4]. Given that mutations in Bdnf gene and BDNF haploinsufficiency result in obesity in both humans and rodents, the causal relationship between BDNF and energy homeostasis was widely accepted [5,6,7,8,9]. However, the mechanisms by which BDNF regulates energy intake and energy expenditure [10], and the neural circuits underlying such regulation, remain poorly understood.
In addition to regulating energy balance, BDNF is also involved in a plethora of functions in different parts of the brain [11,12,13]. This may be achieved by the unique genomic structure: the same BDNF protein could be translated from nine Bdnf transcripts originating from nine promoters. In theory, this unique structure allows different promoters to drive BDNF expression with different spatial and temporal patterns. Indeed, this hypothesis has been at least partially validated through mutant mouse lines with disruptions in specific Bdnf promoters (see [14] for review). For examples, deficiency in promoter IV-driven BDNF expression led to cognitive dysfunctions, whereas that of promoter I and promoter II resulted in aggressive behaviors [15,16,17].
Since BDNF takes part in both energy intake and energy expenditure [10], it is conceivable that these bidirectional functions could be regulated separately by different promoters. Consistent with this idea, we previously reported that promoter I expressed in lateral hypothalamus (LH) was involved in the regulation of brown adipose tissues (BAT)-mediated thermogenesis which is a part of energy expenditure [18]. However, promoters that specifically regulate energy intake remain to be established. Although some brain nuclei express BDNF to regulate energy intake [10,19], it is not known which promoters are specifically used in these nuclei to regulate energy intake and what are the molecular and neuronal mechanisms for these promoters to function.
In the present study, we attempted to delineate specific promoter(s) involved in energy intake and/or energy expenditure, using four Bdnf promoter mutant lines. Body weights and food intake were measured under different housing conditions and diets for these mice. BAT-mediated thermogenesis was examined by measuring rectal temperatures while exposing the animals to cold. By examining enhanced green fluorescent protein (eGFP) linked to the expression of Bdnf-e2, we identified the hypothalamic nuclei critical for Bdnf-e2 regulation of hyperphagia. We found that re-expressing Bdnf-e2 transcript or injection of a TrkB agonistic antibody in a hypothalamic nucleus could reverse the hyperphagia and obesity phenotypes in Bdnf-e2−/− mice to the levels of wild-type (WT) mice. Chemogenetic activation of the hypothalamic neurons could also reduce the energy intake and body weight of Bdnf-e2−/− mice. Taken together, our results provide important new insights into mechanisms and brain circuits by which different Bdnf promoters regulate energy intake/expenditure.
2. Materials and Methods
2.1. Animals
Bdnf+/−, Bdnf-e1−/−. Bdnf-e2−/−, Bdnf-e2−/− and Bdnf-e6−/− were generated and genotyped as previously described [18]. Unless otherwise stated, all mice are housed in groups at controlled temperature (22 °C) with a 12:12 h light-dark cycle and with ad libitum access to water and a standard chow diet (SCD, Jiangsu Xietong). Bdnf-KO and TrkB-flox mice were bred in Animal center of Tsinghua University. Bdnf-ires-Cre mice were from Dr. Wei L. Shen (ShanghaiTech University) as a gift. Ob/Ob mice were bought commercially (Beijing HFK). Diet-induced obese mice were developed by feeding high-fat diets (60% fat, Research Diets, New Brunswick, NJ, USA, #D12492) to commercial C57/B6J mice for more than one month. All animal experiments were performed in accordance with the Institutional Animal Care and Usage Committee of Tsinghua University (AP# 16-LB2).
2.2. Food Consumption Test
After 1-week habituation in experimental room, group-housed mice were separated into single cages for 12-day food consumption test. Food pellets were prepared in advance, added to hoppers in the beginning, and weighted daily with an electronic balance. Generally, the food pellet was gnawed to a small sphere (about 0.2 g for standard chow diet), then fell off from the hopper. For the consumption test of high-fat diet (HFD), SCD was provided in the first 6 days and HFD with 45% fat (Research Diets, #D12451) in the last 6 days.
2.3. Body Composition Analysis
A magnetic resonance imaging technique (EchoMRI) was used to measure the body composition of live mice, in which fat and mean mass were analyzed.
2.4. Cold Tolerance Test
Group-housed mice were separated into transparent plastic boxes for habituation of 30 min, and then rectal temperature was measured (BIOSEB). After that, mice within these boxes were put into a 4 °C incubator, and after 1 h, rectal temperature was measured again. The used boxes with air holes were 12 cm long, 8 cm wide, and 5 cm high.
2.5. Western Blot
Tissues or cells were harvested and homogenized in lysis buffer (150 mM NaCl, 2 mM EDTA, 20 mM HEPES (pH 7.4), 1% NP-40, 1% Deoxycholic acid, 0.1% SDS, and protease and phosphatase inhibitor cocktails). Protein extracts were electrophoresed on SDS-PAGE gels and transferred to PVDF membranes. Transferred membranes were blocked in 5% BSA TBST buffer for 1 h, and then incubated with primary antibodies (1:1000) at 4 °C overnight. Secondary antibodies (HRP, 1:5000) were incubated with membranes at room temperature for 1 h. Pierce ECL Western Blotting Substrate (Thermo Scientific, Waltham, MA, USA) was used to visualize bands, which were detected by Tanon 5200 system (Tanon, Shanghai, China) and analyzed by ImageJ. The following primary antibodies were used: anti-TH (rabbit, 1:500, CST, #2719), anti-ERK (rabbit, 1:1000, CST, #4695), anti-pERK (rabbit, 1:1000, CST, #4730), anti-GAPDH (mouse, 1:1000, YESASEN, #30201), anti-β-Actin (mouse, 1:1000, YESASEN, #30101) and anti-β-tubulin (rabbit, 1:1000, YESASEN, #30301).
2.6. Immunohistochemistry
After deep anaesthetization with avertin, mice were transcardially perfused with PBS, followed by 4% PFA. Brains were postfixed in 4% PFA overnight, cryoprotected in 30% sucrose PBS, and cut coronally in 40 μm serial sections with a cryostat. Brain sections that were collected in 24-well plates, were incubated with blocking buffer for 1h at room temperature, and then incubated with primary antibodies at 4 °C overnight. The following primary antibodies were used: anti-GFP (chicken, 1:1000, AVES, #GFP-1010), anti-NeuN (mouse, 1:1000, Millipore, Burlington, MA, USA, #MAB377), and anti-TrkB (rabbit, 1:50, Santa Cruz, #377218). After three washes in PBS, sections were incubated with fluorescent secondary antibodies containing 5 μg/mL Hoechst for 1 h at room temperature. Sections were washed three times by PBS, mounted onto slides in a mounting medium, and coverslipped for imaging with a confocal microscope (Zeiss LSM780).
2.7. Real-Time qRT-PCR
RNA extraction and cDNA reverse transcription were all performed under the requirements of the extraction kit (Vazyme, Nanjing, China, #RC101, #P611). qPCR was performed with Bio-Rad CFX Connect, according to the protocol of ChamQ SYBR qPCR Master Mix (Vazyme, #Q711). qPCR primers were listed in Table S1, and Actb was the reference gene.
2.8. Construction and Packaging of e2-BDNF-Myc
The DNA sequence for e2-BDNF transcript (about 4.3 kb) was constructed by homologous recombination (Hieff Clone® Plus Multi One Step Cloning Kit, YEASEN, Shanghai, China #10912ES10) from exon 2 and exon 10 at the alternative splicing site, and then the sequence of Myc tag was inserted into the 3′ terminus of coding region. pAAV-miniCMV-EGFP (PackGene, Guangzhou, China, #K104) was used as the backbone to generate the AAV plasmid of e2-BDNF-Myc. The plasmid was transfected into HEK293T cells, and 48 h later, cell lysates were harvested to detect the protein expression using an anti-Myc antibody in western blot experiment. AAV2-miniCMV-e2-BDNF-Myc was packaged by PackGene.
2.9. Peripheral Treatment of TrkB Agonist Antibody
TrkB agonist antibody or control IgG was dissolved in PBS to the working concentration of 0.5 mg/mL (unless mentioned elsewhere). These drugs were infused into the tail vein of mice with a fixator, and the final doses were labeled in the main text. For the test of multiple injections, the dose of 1 mg/kg was used, and mice received four intravenous injections, with the frequency of one injection a week.
2.10. Stereotactic Injection of Adeno-Associated Virus and TrkB Agonistic Antibody
The brain stereotaxic apparatus was assembled with a 5-uL Hamilton syringe plus a 33-gauge needle that inhaled the appropriate amount of adeno-associated virus (AAV) in the dilution of 1 × E12 titer. After anesthetization with Avertin (200 mg/kg), Bdnf-e2−/− mice were settled in apparatus, and then received bilaterally 320ul administration of AAV-e2-BDNF-Myc or AAV-GFP into VMH (AP −1.60 mm, DV −5.70 mm, ML ±0.30 mm). For DVC rescue experiments, 300 μL AAV-e2-BDNF-Myc or AAV-GFP was injected into DVC (AP −7.60 mm, DV −1.80 mm, ML 0.00 mm). AAV-syn-DIO-HM3D(Gq)-mCherry (AAV2/9, OBiO) and AAV-syn-HM3D(Gq)-mCherry (AAV2/9, OBiO) were used to infect Bdnf-ires-Cre and Bdnf-e2−/− mice respectively. AAV-syn-EGFP-T2A-Cre (AAV2/9, OBiO) and AAV-syn-EGFP-P2A-MCS (AAV2/8, OBiO) were used to infect TrkB-flox mice. For antibody injection, 200 nl TrkB-agomab (3.4 mg/mL) or mouse normal IgG (3.4 mg/mL) was administered bilaterally into the VMH of Bdnf-e2−/− mice. After the surgery, mice were administrated with metacam (1 mg/kg) for analgesia and put back to their home cages for recovery, till the following experiments.
2.11. Data Processing
GraphPad software was used for data processing, in which repeated two-way ANOVA and unpaired Student’s t-test were used for statistical analysis. Image data were processed by Image J and ZEN software. Data plotted in all figures were shown in the way of mean ± SEM. ns represents the p value of t-test is greater than 0.05; * represents the p value of t-test is less than 0.05; ** represents the p value of t-test is less than 0.01; *** represents the p value of t-test is less than 0.001. The statistical results of repeated two-way ANOVA are described in the main text.
3. Results
3.1. Body Weight and Food Intake in Promoter-Specific Bdnf Mutant Lines
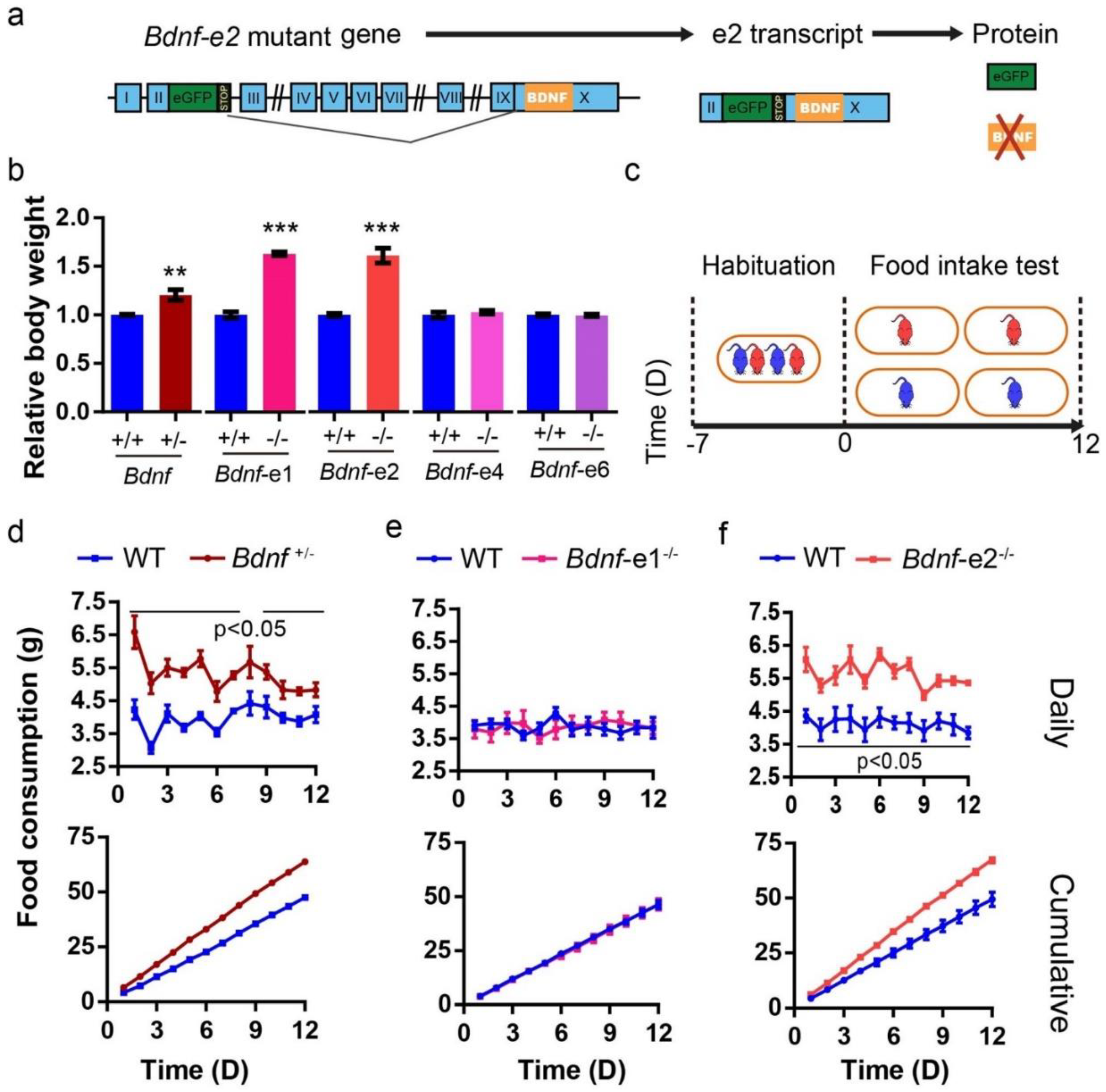
Using the promoter-specific mutant lines (Bdnf-e1−/−, -e2−/−, -e4−/− and -e6−/− for disruption of Bdnf promoters I, II, IV, and VI, respectively), we attempted to elucidate the contribution of each of these promoters to the regulation of energy homeostasis [15]. In these mice, the promotor-specific transcripts (Bdnf-e1, -e2, -e4 and -e6 transcripts) direct translation of GFP instead of BDNF protein (e.g., Bdnf-e2−/−, Figure 1a), due to the insertion of an eGFP-STOP cassette after a specific Bdnf exon [10,20]. We examined the body weights of these lines at 5 months of age, since the BDNF heterozygous (Bdnf+/−) mice begin to exhibit obesity at this age (Figure 1b). Interestingly, Bdnf-e1−/− and Bdnf-e2−/−, but not Bdnf-e4−/− and Bdnf-e6−/−, mice were significantly heavier than WT littermates (Figure 1b). These results suggest that Bdnf promoter I and II take part in energy regulation.
Figure 1.
Hyperphagia caused by the disruption of Bdnf promoter II. (a) Schematic diagrams for the genomic structure of Bdnf-e2−/− mice. A GFP gene with multiple STOP codons is inserted after Bdnf exon II, so that promoter II will drive the expression of GFP instead of BDNF. (b) Relative body weight of Bdnf+/− (n = 6~7 animals), Bdnf-e1−/− (n = 6~8), Bdnf-e2−/− (n = 4~6), Bdnf-e4−/− (n = 4~5), and Bdnf-e6−/− (n = 4~5) mice at 5 months of age. (c) Schematic diagrams for food intake measurement in (d–f). Mutant mice and their WT littermates were group−housed for 7 days for habituation, and then food intake was measured for 12 days in isolated conditions. (d) Daily (top) and cumulative (bottom) food consumption in Bdnf+/− mice (n = 4) and WT littermates (n = 4). p values of two-way RM ANOVA for daily and cumulative data were both less than 0.001. (e) Daily (top) and cumulative (bottom) food consumption in Bdnf-e1−/− (n = 7) mice and WT littermates (n = 6). p values of two-way RM ANOVA for daily and cumulative data were 0.2642 and 0.1995, respectively. (f) Daily (top) and cumulative (bottom) food consumption in Bdnf-e2−/− mice (n = 4) and WT littermates (n = 6). p values of two-way RM ANOVA for daily and cumulative data were 0.0025 and 0.0035, respectively. Data were plotted as mean ± SEM. t-test: **, p < 0.01; ***, p < 0.001; ns, no significance. Note that Bdnf-KO mice exhibited an increase in food intake, compared with WT. However, only Bdnf-e2−/− mice but not Bdnf-e1−/− mice exhibited hyperphagia phenomenon during the 12 days.
The increase in body weight could be due to an increase in food intake, and/or a decrease in energy expenditure [10]. In group-housed conditions, we previously reported [18] that Bdnf-e1−/− mice showed no hyperphagia but exhibited deficits of BAT-mediated thermogenesis, a major process of energy expenditure, as early as the onset period of obesity (also see Figure 1e). However, food intake of Bdnf-e1−/− mice, when tested in single-housed conditions for more than 1 months, was also increased (Figure S2a), as reported previously [21]. A concern over single-housed conditions is that social isolation over such a long period of time, which is known to result in social and cognitive deficits [22,23,24], could also lead to metabolic dysfunctions [25,26,27]. Thus, we developed a 12-day method to measure food intake in mice: group-housed mice at the same age were transferred to the experimental rooms for a 7-day habituation in group, followed by individual housing for 12 days while food consumption of standard chow diet (SCD) was measured daily (Figure 1c). This method has reproduced the hyperphagia phenotype of the conventional Bdnf heterozygous mutant mice (Bdnf+/−) mice, as their daily and cumulative food consumption was significantly higher than that of WT littermates during the test, demonstrating that our method is able to detect abnormal energy intake in mutant mice (Figure 1d).
3.2. Bdnf-e1−/− Mice Exhibited Hyperphagia in Isolation but Normal Food-Intake When Reared in Groups
Using the above method, we found that unlike the Bdnf+/− mice, Bdnf-e1−/− mice consumed as much food as WT littermates, when reared in groups with SCD (Figure 1e). To ensure the reproducibility of this result, we did two more repeat experiments for Bdnf-e1−/− mice raised in groups, and one of them was performed by an independent third party in a completely blind fashion (Table S1). In both repeat experiments, no hyperphagia phenomenon was observed in Bdnf-e1−/− mice, suggesting normal food intake in these mice under group housing. Next, we examine whether Bdnf-e1−/− mice showed hyperphagia during the onset period of obesity, which may contribute to development of their obesity. Using SCD and the same method as described above, we measured body weight and food intake of group−housed Bdnf-e1−/− mice at 10-week-old age. Throughout the test, although Bdnf-e1−/− mice gradually became heavier than WT littermates (Figure S3a), they consumed the same amount of food as WT littermates (Figure S3b). This result further suggests that promoter I is not a key promoter in regulating energy intake.
It is clear that the Bdnf-e1−/− mice exhibit normal food intake but hyperphagia after long-term social isolation. We next examined whether hyperphagia could also happen when these mice face other environmental changes, such as high-fat diet (HFD). Indeed, when the SCD was switched to HFD (45% fat), the Bdnf-e1−/− mice ate more than WT littermates (Figure S2b). For comparison, no increase in energy intake was found in Bdnf-e4−/− mice on a HFD or long-term social isolation (Figure S2). This is interesting, because both promoter IV and I regulate BDNF expression in an activity-dependent manner. Thus, in normal conditions Bdnf-e1−/− mice are obese due to deficits in thermogenesis, although under different environmental challenges such as social isolation or HFD, they may also eat more than WT mice.
3.3. Bdnf-e2−/− Mice Are Obese Due to Hyperphagia
As mentioned above, obesity was also observed in Bdnf-e2−/− mice. With the 12-day method, we found that the daily and cumulative food consumption of Bdnf-e2−/− mice was both significantly higher than that of WT littermates (Figure 1f), indicating that Bdnf-e2 deficiency leads to increased food intake. In comparison, Bdnf-e1−/− and Bdnf-e4−/− mice consumed the same food as that in WT littermates (Figure 1e and Figure S2a). Similar hyperphagia phenotypes in Bdnf+/− and Bdnf-e2−/− mice indicate that promoter II is a specific Bdnf promoter enabling BDNF to regulate energy intake.
Although we observed the hyperphagia of 5-month-old Bdnf-e2−/− mice, it remained to be established whether increased energy intake causes their obesity. Therefore, we examined the changes in energy intake and body weight of Bdnf-e2−/− mice during the onset phase of obesity (Figure 2a,b). Food intake and body weight were measured daily in mice at the age of around 7 weeks. In the first 6 days, there was no significant difference in either energy intake or body weight between Bdnf-e2−/− mice and WT littermates. On the 7th day, Bdnf-e2−/− mice started to consume far more food and thus became significantly heavier than WT littermates. In the following days, both food consumption and body weight of Bdnf-e2−/− mice were far greater than those of WT littermates. Thus, excessive energy intake may be the major cause of the overweight in Bdnf-e2−/− mice.
Figure 2.
Hyperphagia but normal thermogenesis of Bdnf-e2−/− mice during the onset period of obesity. Food consumption (a) and body weight (b) of Bdnf-e2−/− mice (n = 5) and WT littermates (n = 9) during the onset period of obesity. The dotted vertical line represents the time when the difference in food intake and body weight reached statistical significance with t-test. Note: Bdnf-e2−/− mice exhibited elevated food intake as well as continuous increase in body weight. (c) Expression of UCP1 in BAT of Bdnf-e2−/− mice (n = 4) and WT littermates (n = 4), measured by western blot at the age of 6~7 weeks. ns: no significance by t-test. (d) Rectal temperature of Bdnf-e2−/− and WT mice (6~7 weeks) at 0 h and 1 h during cold tolerance test. No thermogenesis deficit was observed in Bdnf-e2−/− mice. t-test: *, p < 0.05; **, p < 0.01; ns, no significance.
In addition to increased energy intake, obesity may result from a reduced energy expenditure [28]. Our previous study has shown that the obesity of the Bdnf-e1−/− mice was due primarily to an impaired thermogenesis in BAT (Brown adipose tissue) [18]. Thus, we examined the thermogenic ability of BAT in Bdnf-e2−/− mice when they started to become overweight at the age of 6~7 weeks. UCP1 (uncoupling protein 1) is a key thermogenic gene in BAT, and its expression level reflects the thermogenic ability of BAT [18]. Western blot experiments showed that the expression level of UCP1 in Bdnf-e2−/− mice was comparable to that in WT mice, suggesting that disruption of promoter II-driven BDNF expression does not impair BAT-mediated thermogenesis (Figure 2c). In addition, cold stress can stimulate BAT to produce more heat to maintain body temperature, which could be used to directly assess the thermogenic ability of BAT. We measured the rectal temperature of the mice at room temperature as well as that after 1hour exposure in a 4 °C incubator. No significant difference was found between Bdnf-e2−/− and WT mice in either condition (Figure 2d). These results suggest that BAT-mediated thermogenesis makes a negligible contribution to the development of obesity in Bdnf-e2−/− mice.
Taken together, the obesity of Bdnf-e2−/− mice is due to hyperphagia, whereas impairment of BAT-mediated thermogenesis may be a major contributor to the obesity of Bdnf-e1−/− mice.
3.4. Distribution of Bdnf-e2 Transcript in Brain
To determine the brain regions responsible for Bdnf-e2 regulation of energy intake, we examined the distribution of Bdnf-e2 transcript in the brain. Since the mutant transcript of promoter II was translated into eGFP (pII-driven eGFP) in Bdnf-e2−/− mice, the distribution of Bdnf-e2 transcript could be detected through immunostaining eGFP in Bdnf-e2−/− brains.
Given that hypothalamic region expresses BDNF [29] and is known as the center for regulating energy intake [30], we first examined the expression of pII-driven eGFP in hypothalamic nuclei. Interestingly, pII-driven eGFP was highly expressed in the ventromedial hypothalamus (VMH), including the ventrolateral and dorsomedial parts (VMHvl and VMHdm, Figure 3a–f and Figure S4a,b). Meanwhile, some expression of pII-driven eGFP was detected in the paraventricular hypothalamus (PVH), especially in the medial part (PVHm). In contrast, we did not observe detectable immunostaining signals for pII-driven eGFP in the arcuate nucleus (ARC) and dorsomedial hypothalamus (DMH), the nuclei often implicated in food intake [10,31]. Unlike that in Bdnf-e1 mice, eGFP was not found in lateral hypothalamus (LH) of Bdnf-e2 mice (Figure 3d and Figure S4a).
Figure 3.
Bdnf-e2 is highly expressed in VMH, less so in DVC and PVH. (a–f) Selected sections in various regions in hypothalamus. Scale bar: 50 μm. GFP-positive signals represent cells in which Bdnf-e2 expression is disrupted. Note that GFP was highly expressed both in both ventrolateral and dorsomedial parts of ventromedial hypothalamus (VMHvl and VMHdm), less in medial paraventricular hypothalamus (PVHm), but not in arcuate nucleus (ARC), dorsomedial hypothalamus (DMH) or lateral hypothalamus (LH). Dashed lines (white) indicate the separation of nucleus or subnucleus; solid lines (white) indicate neuronal fibers or brain ventricles. (g,h) Selected sections of area postrema (AP) and nucleus tractus solitarii (NTS) of dorsal vagal complex (DVC). (i) Statistics of e2-GFP positive cells in PVH, VMH and DVC that were averaged from the coronal sections (n = 4). ***: p < 0.001 for t-test.
In addition to hypothalamic nuclei, the dorsal vagal complex (DVC, including area potrema, nucleus tractus solitarii, and dorsal motor nucleus of the vagus nerve) is regarded as another candidate region for BDNF regulation of energy intake [32]. Therefore, we examined the expression of pII-driven eGFP in DVC and observed some expression there, especially in area postrema (AP) and nucleus tractus solitarii (NTS) (Figure 3h). Furthermore, we counted the cells expressing pII-driven eGFP in VMH, PVH, and DVC. VMH showed the greatest number of positive cells, followed by DVC and then PVH. The high expression of promoter II in VMH and DVC suggests that these two nuclei may be responsible for the regulation of energy intake by Bdnf-e2.
3.5. Restoration of Energy Intake through Re-Expressing Bdnf-e2 Transcript in VMH but Not DVC in Bdnf-e2−/− Mice
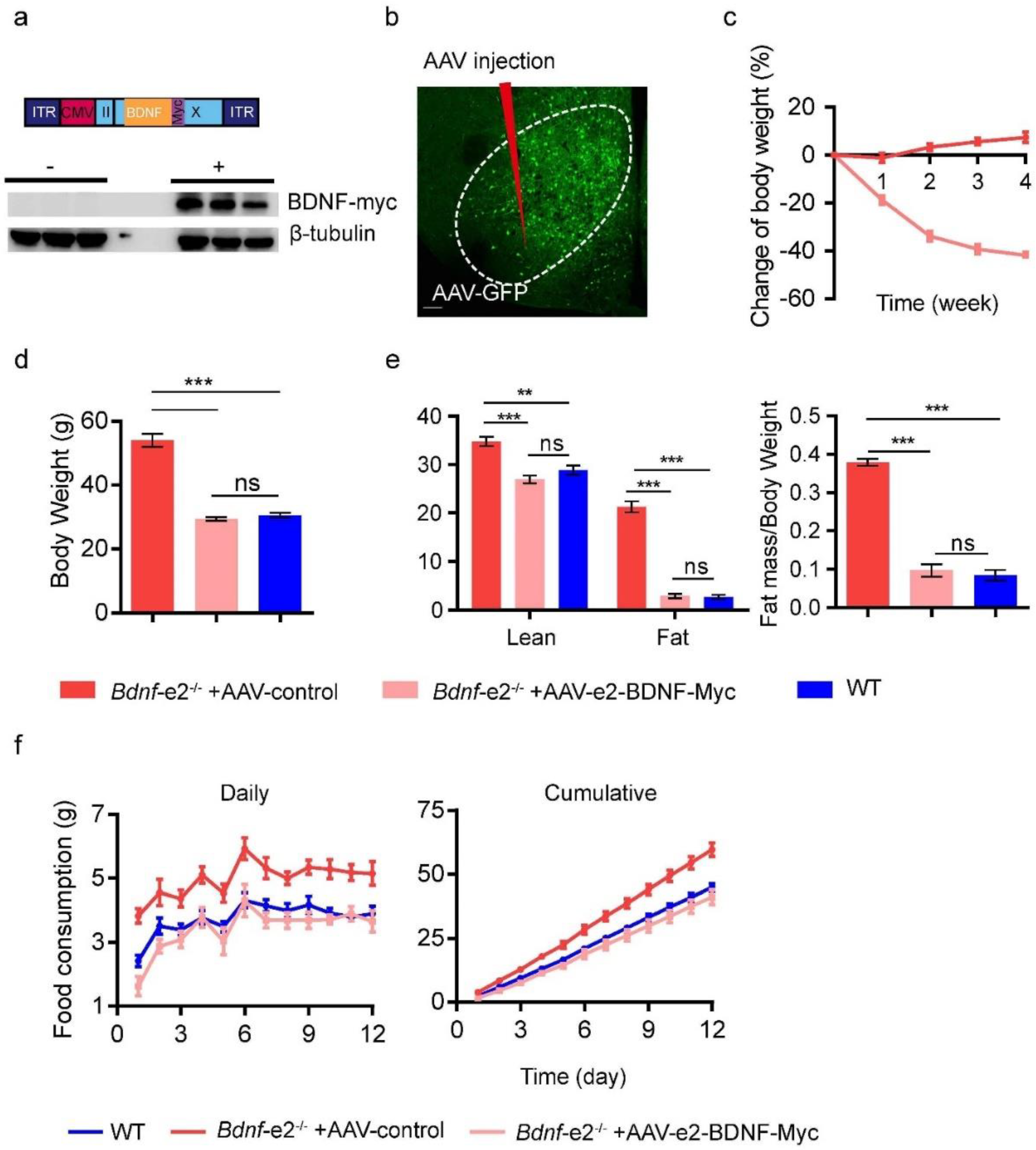
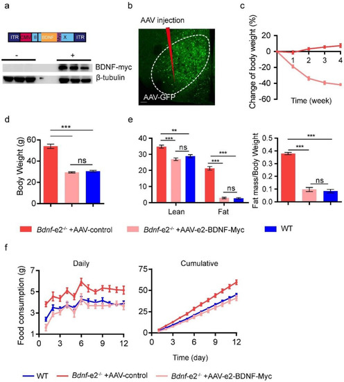
To determine the region where promoter II plays a role in the regulation of energy intake, we designed the rescue experiments that specifically re-expressed Bdnf-e2 transcript in VMH or DVC. Firstly, we constructed an AAV plasmid encoding Bdnf-e2 transcript with a Myc tag inserted to the C terminus of its coding sequence (Figure 4a and Figure S7a), named AAV-e2-BDNF-Myc. Then, we verified its expression of BDNF in transfected HEK293 cells with western blot using anti-Myc antibodies (Figure 4a).
Figure 4.
Restoration of body weight and energy intake in Bdnf-e2−/− mice by re-expressing e2 transcript in VMH. (a) Schematic diagram and western blot of the AAV-e2-BDNF-Myc (AAV-e2) construct. The expression of e2-BDNF-Myc in HEK293T transfected cells was detected with anti-Myc and anti-β-tubulin antibodies. (b) AAV injection site and fluorescent signals after injection of control virus (AAV-GFP). Scale bar: 50 μm. Dashed lines (white) indicate the separation of nucleus or subnucleus. (c) Change of body weight after injection of AAVs into VMH in Bdnf-e2−/− mice (n = 5/group). p value of two-way RM ANOVA was less than 0.0001. (d) Body weight of Bdnf-e2−/− mice 4 weeks with injection of AAVs into VMH (n = 5/group), compared with WT littermates (n = 6). (e) Lean and fat masses and fat contribution to body weight in Bdnf-e2−/− mice 4-weeks after AAV injection (n = 5/group), compared with WT litters (n = 6). (f) Daily and cumulative food consumption in Bdnf-e2−/− mice receiving injection of e2-AAV or AAV-GFP (n = 5/group) into VMH, compared with WT littermates (n = 6). p value of two-way RM ANOVA for daily and cumulative data between e2-AAV and AAV-GFP groups was 0.0015 and 0.0017, respectively. t-test: **, p < 0.01; ***, p < 0.001; ns, no significance.
If loss of Bdnf-e2 transcript in VMH results in hyperphagia of Bdnf-e2−/− mice, then local re-expression of Bdnf-e2 transcript in VMH should be able to attenuate this phenotype and obesity. After injection of AAV viruses into VMH (Figure 4b), Bdnf-e2−/− mice injected with AAV-e2-BDNF-Myc, but not control AAV-GFP, started to lose weight as early as the first week of the injection (Figure 4c). Moreover, the body weight of Bdnf-e2−/− mice receiving AAV-e2-BDNF-Myc dropped to the level of WT mice after 4 weeks of infection (Figure 4d). The weight loss included both fat mass and lean mass, which also became the same as those in WT mice after 4 weeks of injection (Figure 4e). Two weeks after the injection of AAV, we also measured the energy intake of these mice for 12 days using the method we developed, and found substantial cut in energy intake of Bdnf-e2−/− mice injected with AAV-e2-BDNF-Myc. Their energy intake was close to that of WT mice (Figure 4f).
We also injected AAV-e2-BDNF-Myc or AAV-GFP into DVC of Bdnf-e2−/− mice. After 4 weeks of injection, there was no difference in body weight between the two groups. The body weight of the mutant mice was still significantly higher than that of WT littermates. Re-expressing Bdnf-e2 transcript in DVC failed to reduce the body weight of Bdnf-e2−/− mice (Figure S5b,c). Besides, in the test of food consumption, Bdnf-e2−/− mice injected with AAV-e2-BDNF-Myc into DVC consumed comparable food to those injected with AAV-GFP. Both groups still showed hyperphagia, when compared to WT littermates (Figure S5d). Thus, re-expression of Bdnf-e2 transcript in DVC cannot exempt Bdnf-e2−/− mice from hyperphagia. These results suggest that VMH, but not DVC, is where Bdnf promoter II functions to regulate energy intake and body weight.
3.6. Rescuing Hyperphagia Deficits by Chemogenetic Activation of VMH Neurons
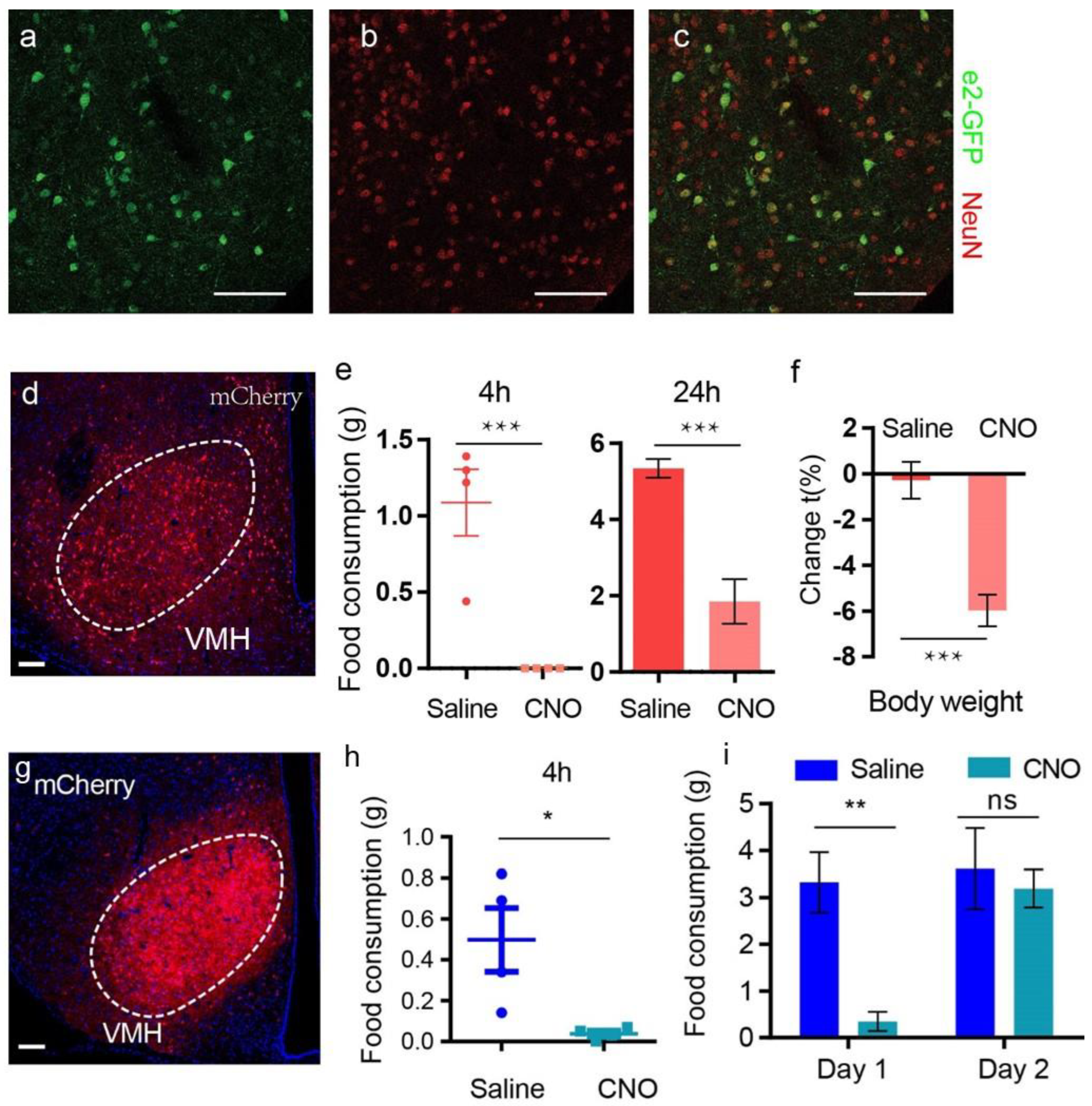
Since VMH neurons are important for the regulation of satiety and energy intake [10,33,34,35], we examined whether Bdnf-e2 was expressed in VMH neurons or not. In Bdnf-e2−/− mice, cells expressing GFP from promoter II in VMH were positive for the immunostaining of a neuronal marker, NeuN protein (Figure 5a–c). These results suggest that promoter II-driven expression of BDNF in VMH neurons to regulate food intake.
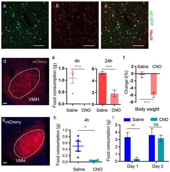
Figure 5.
Rescue of less satiation in Bdnf-e2−/− mice through chemogenetic activation of VMH neurons. (a–c) Colocalization of e2-GFP and NeuN in VMH. (d) Fluorescent signals of injected AAV-syn-HM3D(Gq)-mCherry into VMH neurons of Bdnf-e2−/− mice. Dashed lines (white) indicate the separation of nucleus or subnucleus. (e) Food consumption (4 h and 24 h) after chemogenetic activation of VMH neurons in Bdnf-e2−/− mice. (f) Changes of body weight after chemogenetic activation of VMH neurons in Bdnf-e2−/− mice. Scale bar: 50 μm. (g) mCherry expression of VMH in Bdnf-ires-Cre mice injected with AAV-syn-DIO-HM3D-mCherry. Scale bar: 100 μm. Dashed lines (white) indicate the separation of nucleus or subnucleus. (h) 4 h-food consumption after treatment of CNO or saline in mice with HM3D expressed in BDNF positive VMH neurons. n = 4/group. (i) Food consumption of the first and second day after treatment of CNO or saline in mice with HM3D expressed in BDNF positive VMH neurons. n = 4/group. t-test: *, p < 0.05; **, p < 0.01; ***, p < 0.001; ns, no significance.
Given than the daily energy intake followed the circadian pattern, we analyzed the food intake of Bdnf-e2−/− mice in the dark and light periods. As shown in Figure S6a, Bdnf-e2−/− mice ate more food in the dark than that in the light, however, their food intake was significantly higher than WT littermates only in the dark period but not in the light period. Then we separated the 12 h of dark period into three stages (4 h a stage), in which the food consumption of WT mice showed an up-and-down pattern. In the last stage, WT mice exhibited satiety with reduced food intake, but Bdnf-e2−/− mice did not reduced their food intake. To examine whether satiety of Bdnf-e2−/− mice is really lower than that of WT mice, we did the fasting and refeeding experiments (Figure S6b). After fasting of 24 h, we offered food to Bdnf-e2−/− mice and their WT littermates and collected the data of their food consumption for 8 h. In the first 4 h, Bdnf-e2−/− mice consumed same food as WT mic. In the second 4 h, WT mice reduced their food intake because of satiety, but Bdnf-e2−/− mice ate more food than WT mice. These results suggest lack of satiety in Bdnf-e2−/− mice, which may be due to lack of Bdnf-e2 expression derived from promoter II in VMH neurons.
As disruption of promoter II-driven Bdnf-e2 expression led to the reduction of BDNF protein in VMH (Figure S7a) which would reduce the frequency of excitatory postsynaptic currents [36], and application of BDNF enhanced neuronal activity in this nucleus [37], neuronal activity in VMH may be deficient in Bdnf-e2−/− mice. In the following study, we examined the effects of chemogenetic activation of VMH neurons on the energy intake and body weight of Bdnf-e2−/− mice (Figure 5d). After 4-week recovery from injection of AAV-syn-HM3D(Gq)-mCherry into VMH, Bdnf-e2−/− mice received intraperitoneal administration of CNO (1mg/kg) or saline. A single treatment of CNO reduced the food intake of above-mentioned Bdnf-e2−/− mice in the following 4 and 24 h (Figure 5e). Body weight of Bdnf-e2−/− mice with AAV infection was also significantly reduced after a day of CNO treatment, when compared with saline group (Figure 5f). For Bdnf-e2−/− mice without AAV infection, neither body weight nor food intake was reduced by CNO treatment (Figure S7b,c). These results indicate that activating VMH neurons restores energy intake in Bdnf-e2−/− mice which further reduces their body weight.
We also determined the effects of activating Bdnf-positive neurons on food intake in mice with normal expression of BDNF. AAV-syn-DIO-HM3D-mCherry was injected into VMH of Bdnf-ires-cre mice, so that HM3D was expressed on BDNF-positive neurons in VMH (Figure 5g). After chemogenetic activation these neurons with CNO, food intakes of following 4 h and 24 h were both significantly reduced (Figure 5h,i), indicating the importance of neurons expressing BDNF in the regulation of food intake.
3.7. Rescuing Hyperphagia Deficits by Activation of VMH TrkB
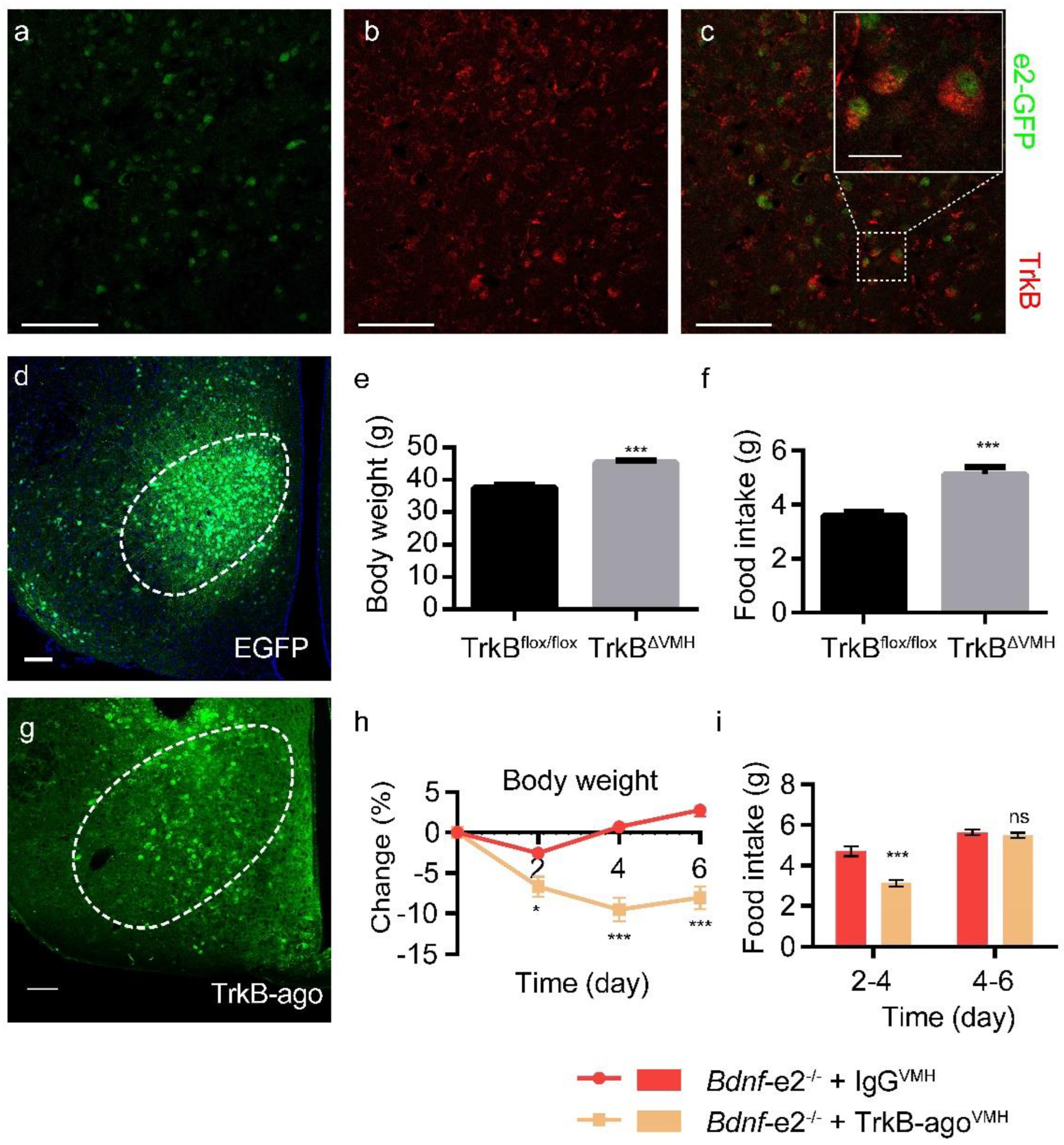
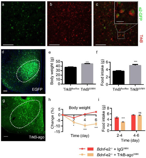
Since BDNF is known to regulate energy metabolism through its receptor TrkB [10,31,38,39], we examined the expression of TrkB in Bdnf-e2-expressing VMH cells. Double immunostaining data showed that TrkB were expressed in e2-BDNF positive neurons (Figure 6a–c), raising the possibility that BDNF expressed from promoter II in VMH neurons was secreted to activate TrkB there to regulate energy intake. If so, selective suppression of TrkB in VMH should be able to alter energy intake. Therefore, we deleted TrkB in VMH neurons through injection of AAV-syn-EGFP-T2A-Cre into VMH of TrkBflox/flox mice, to see if it recaptured the phenotypes in Bdnf-e2−/− mice (Figure 6d–f). After 4 weeks of virus injection, TrkBΔVMH mice had heavier body weight than mice injected with control virus (AAV-syn-EGFP-P2A-MCS) (Figure 6e). Besides, TrkBΔVMH mice showed more food consumption than control mice (Figure 6f). These results indicate that local deletion of TrkB gene in VMH increased energy intake in Bdnf-e2−/− mice.
Figure 6.
TrkB as a downstream target of BDNF promoter II in VMH to regulate food intake. (a–c) Colocalization of e2-GFP and TrkB in VMH. Scale bar: 50 μm. Upper right panel in (c) Enlarged image of dashed rectangle area. Scale bar: 10 μm. (d) AAV injection site and fluorescent signals after injection of AAV-Cre into TrkBflox/flox mice. Scale bar: 50 μm. (e,f) Energy intake (right) and body weight (left) in TrkBflox/flox and TrkBΔVMH mice after 4 weeks of virus injection. (g) Injection site and fluorescent signals representing TrkB-ago injected into VMH of TrkBflox/flox mice. Scale bar: 50 μm. (h) Changes of body weight in Bdnf-e2−/− mice after IgG or TrkB-ago injection into VMH. (i) Daily food intake for Day 2–4 and 4–6 in Bdnf-e2−/− mice after IgG or TrkB-ago injection into VMH. t-test: *, p < 0.05; ***, p < 0.001; ns, no significance.
We then investigated whether hyperphagia and obesity in Bdnf-e2−/− mice could be ameliorated by locally activating TrkB in the VMH. To accomplish this, we administered a TrkB agonist antibody (TrkB-ago) or control IgG directly into the VMH of Bdnf-e2−/− mice and monitored changes in body weight and food consumption (Figure 6g–i). Bdnf-e2−/− mice treated with TrkB-ago showed a significant decrease in body weight compared to those treated with control IgG within the first 4 days (Figure 6h). Furthermore, during this time period, food consumption was significantly lower in Bdnf-e2−/− mice treated with TrkB-ago compared to those treated with control IgG (Figure 6i). However, from day 4–6, there was no significant difference in daily food consumption between the two groups, and the body weight showed a trend of recovery (Figure 6i). This could be attributed to the diffusion/metabolism of TrkB-ago in the VMH, as TrkB-ago was undetectable after 6 days. Therefore, a single administration of TrkB-ago into the VMH could temporarily alleviate the energy intake and obesity deficits in Bdnf-e2−/− mice.
Given that VMH is also involved in the regulation of anxiety, one concern is that the reduction of food intake and body weight by TrkB-ago in Bdnf-e2−/− mice may be due to increased anxiety after TrkB activation. Therefore, we examined the effects of TrkB-ago on anxiety state of Bdnf-e2−/− mice with open field test 3 days after VMH injection (Figure S8). No significant difference was observed in center time, total activity, mean speed or percent center distance between TrkB-ago and control IgG groups (Bdnf-e2−/− mice treated with control IgG). These results indicate that injection of TrkB-ago into VMH did not induced anxiety, so that its rescuing effects on energy intake is more likely to be achieved by the satiety regulation of VMH. Taken together, our results suggest that BDNF expressed from promoter II-driven transcription and activation of TrkB are essential for VMH neurons to regulate energy intake.
As our previous study had shown that TrkB-ago is capable of penetrating through blood brain barrier [40], and peripheral administration of TrkB-ago (1 mg/kg) enhanced the phosphorylation of ERK protein, a downstream target of TrkB, in entire hypothalamus (Figure 7a), we test whether peripheral injection of TrkB-ago could also rescue the deficiencies of Bdnf-e2−/− mice. After a single intravenous injection of TrkB-ago or IgG (1 mg/kg), Bdnf-e2−/− mice administered with TrkB-ago showed a significant decrease in body weight and food intake, compared with those receiving IgG administration (Figure 7b). Similar effects were also observed in hyperphagic leptin-deficient (Ob/Ob) mice (Figure 7c). This finding is consistent with two previous studies showing that leptin can regulate homeostatic feeding through TrkB signaling in a few of hypothalamic regions [31,41]. In addition, Tsao et al. reported that TrkB agonist NT-4 is functional in rescuing obesity phenotype in (DIO) models [42]. Similarly, a single peripheral injection of TrkB-ago induced a weight loss of approximately 18% in diet-induced obese (DIO, 60% fat HFD) mice, and four injections (once a week) almost reduced their body weight to the level of WT mice which could last for at least 3 weeks (Figure 7d). Taken together, these results suggest a potential application of TrkB-ago in the treatment of obesity.
Figure 7.
Rescue effects of TrkB agonist antibody in Bdnf-e2−/− mice and other mouse model with elevated energy intake. (a) Western blot of phosphorylated ERK in hypothalamus at 1 day after TrkB-ago intravenous injection (n = 3/group). t-test: *, p < 0.05. (b) Effect of TrkB-ago treatment on body weight (left) and food intake (right) in Bdnf−e2−/− mice, with IgG as control (n = 3/group). (c) Effect of TrkB-ago treatment on energy intake (left) and body weight (right) in Ob/Ob mice with TrkB-ago or IgG injection (n = 4~5/group). (d) Effect of single or four (1 injection/week) TrkB-ago injections on body weight in diet-induced obese mice (n = 3~4/group).
4. Discussion
In the present study, we found that promoter II, rather than the other three promoters that are also highly expressed in brains, specifically regulates energy intake rather than thermogenesis through expressing BDNF in neurons of ventromedial hypothalamus. As BDNF expressed from promoter II in VMH regulated energy homeostasis through its receptor TrkB, peripheral injection of a TrkB agonist antibody activated TrkB signaling in hypothalamus and restored the food intake and body weight of Bdnf-e2−/− mice.
Because long-term social isolation used in traditional methods can cause metabolic and cognitive deficits among others [25,26,27], we attempted to develop a relatively fast and stable method to investigate hyperphagia: mice were raised in group-housed condition till adulthood but food intake was measured in a 12-day single housed condition. Using the 12-day single-housed method, we examined food intake in the 4 Bdnf promoter mutant lines which were reared together with WT littermates after weaning. We found that only Bdnf-e2−/− mice, but not Bdnf-e1−/− nor Bdnf-e4−/− and Bdnf-e6−/− mice exhibited the hyperphagia phenotype during and after the onset period of obesity. These results indicate that promoter II, not other promoters, has a key role in the regulation of energy intake. This is supported by studies of human single nucleotide polypeptide (SNP): some Bdnf SNPs and high DNA methylations on this promoter are associated with less expression from promoter II and obesity [43,44,45]. Although promoter II is involved in the regulation of food intake, its roles in other aspects of energy homeostasis remain to be explored. When Bdnf-e2−/− mice were at the onset period of obesity, we found that these mice did not have thermogenesis deficit and their locomotor activity was comparable to that of WT littermates. Hence, our results support the notion that the major function of promoter II is to regulate food intake.
Among the four promoters (I, II, IV, VI) that are highly expressed in brains [15], promoter I and promoter II belong to the first spatial cluster, while being regulated by a common intronic enhancer [46]. Mice with mutations in these two promoters developed obesity, but mice with mutations in promoter IV or promoter VI did not, suggesting that the first cluster of BDNF is involved in energy homeostasis. The crucial role of this cluster in energy homeostasis is also found in obese WAGR patients, as the shortest deletion of BDNF gene only includes the first cluster [8]. When housed in standard conditions (in groups and with chow diets), Bdnf-e1−/− mice exhibited deficits of BAT thermogenesis [18], whereas Bdnf-e2−/− mice developed hyperphagia. It should be pointed that Bdnf-e1−/− mice had normal food consumption in standard conditions, although long-term isolation or high-fat diets induced these mice to eat more than WT mice [21]. Nevertheless, our studies indicate that under normal circumstances, promoter I and promoter II are involved in the regulation of BAT thermogenesis and energy intake, respectively. Taken together, these results also help explain why a single protein BDNF could elicit so many different biologic effects-BDNF derived from different promoters is expressed in different cell types and brain regions, regulated by different factors, and elicits distinct functions.
An interesting finding is that promoter II driven eGFP was highly expressed in VMH and DVC, but re-expression of Bdnf-e2 transcript in VMH but not DVC rescued hyperphagia and obesity phenotypes of Bdnf-e2−/− mice. A critical question is: which Bdnf transcript(s) in which brain nuclei (VMH, DVC, PVH) is the key for what aspect of energy regulation? The role of VMH BDNF in food intake is known, since selective deletion of Bdnf gene in VMH of mice by the Cre-lox system resulted in obesity and hyperphagia [38]. However, while BDNF transcripts derived from promoters I, II, and VI were all expressed in VMH [47], BDNF protein level in VMH was significantly reduced in Bdnf-e2−/− mice. Further, only disruption of promoter II, but not other Bdnf promoters, caused hyperphagia in mice. These results support the hypothesis that for food intake, BDNF regulation through promoter II in VMH is the key. Promoter II-driven BDNF expression is also observed in DVC, and the administration of BDNF protein to DVC did reduce energy intake [32]. Surprisingly, re-expressing e2 transcript in DVC did not exempt Bdnf-e2−/− mice from hyperphagia. One might speculate either BDNF protein injected in DVC had diffused nearby to elicit its function, or translation of BDNF through Bdnf-e2 transcript was somehow inhibited in DVC. Future studies using direct deletion of Bdnf gene in DVC should help resolve these possibilities. In the above rescue experiments, we chose Bdnf-e2 transcript (exon 2 plus coding sequence) instead of just BDNF coding sequence for the rescuing experiment for the following reasons: First, all AAV plasmids require a 5′ UTR to express protein [48,49]. Second, the UTRs of BDNF mRNAs could influence their subcellular distribution and ultimately affect energy balance [48,50]. Third, wild-type Bdnf-e2 transcript was lost in Bdnf-e2−/− mice, so that it is logical to re-express this transcript in these mice. PVH is another brain region where BDNF regulates energy intake, as selective deletion of BDNF in PVH led to energy imbalance [51]. Data in this study and our previous paper [18] showed that promoter IV and promoter VI, but not promoter I or promoter II, were highly expressed in this region. However, Bdnf-e4−/− and Bdnf-e6−/− mice exhibited normal body weight. It remains to be resolved which BDNF promoters (other than I, II, VI, VI) in PVH are crucial to regulate energy intake.
Promoter II-driven Bdnf transcript is expressed in VMH neurons, which are overwhelmingly excitatory and are involved in regulating satiety to food. Without BDNF expression from promoter II in these neurons, Bdnf-e2−/− mice had food satiety deficiency, resulting in over-eating. Moreover, reduced BDNF led to a reduction in the frequency of excitatory postsynaptic currents in VMH [37], and injection of BDNF into the third ventricle enhanced activity in VMH neurons [38]. Therefore, impairment in satiety of Bdnf-e2−/− mice maybe resulted from a reduced response of VMH neurons to food consumption. Indeed, chemogenetic activation of VMH neurons in Bdnf-e2−/− mice inhibited their excess energy intake and reduced their body weight. Activation of BDNF-expressing VMH neurons also reduced food intake in WT mice with normal BDNF expression (Figure 5). Suppression of VMH neurons in WT mice is likely to induce hyperphagia and body weight increase, although such experiments have not been done. Taken together, these results raise the possibility that BDNF, expressed in entire region of VMH, is a suitable marker for neurons which regulate satiety of food. In comparison, SF1, a gene that regulates terminal differentiation of VMH neurons, is regarded as a marker of VMH neurons. In adult mice SF1-positive neurons are distributed only in the dorsomedial part of VMH. However, genetic knockout of Bdnf or Vglut2 in SF1-expressing neurons in VMH did not cause obesity or hyperphagia under normal conditions. Indeed, the expression of BDNF or VGLUT2 in ventrolateral part of VMH seemed undisrupted in these SF1-neuron specific knockout mice [52,53]. Interestingly, the projection of SF1-expressing neurons to paraventricular thalamus (PVT) was reported to be involved in the regulation of satiety [54]. In future studies, Bdnf-e2 expressing neurons in VMH may be a key to uncover the roles of other projections from or to VMH in the regulation of food intake or satiety.
BDNF receptor TrkB is known to be involved in the regulation of energy intake [19,31,38,39,55]. We found that TrkB was also expressed in VMH neurons expressing promoter II, and deletion of TrkB in the VMH neurons also resulted in hyperphagia and obesity in TrkB conditional knockout mice. Moreover, deficits caused by loss of e2-BDNF were rescued by activating TrkB in VMH with TrkB-ago, a TrkB agonistic antibody, which did not induce anxiety when examined in open field test. The reduction of food intake and body weight was not observed 4 days after VMH injection of TrkB-ago when TrkB-ago may be degraded because no immunostaining signals for the antibody was detected 6 days after VMH injection. Besides of VMH, deletion of TrkB in DMH or PVH also led to obesity in mice [31,38,56]. When injected peripherally, TrkB-ago could break through the blood-brain barrier (BBB) and activate downstream signaling in hypothalamus [40], so that peripheral injection of TrkB-ago may be a more powerful way to treat obesity of Bdnf-e2−/− mice. In this way, we found a drop in both energy intake and body weight in Bdnf-e2−/− mice after intravenous injection of TrkB-ago. This drug also reduced body weight of mice suffering leptin deficiency and diet-induced obesity, implying its extensive anti-obesity effects.
Supplementary Materials
The following supporting information can be downloaded at: https://www.mdpi.com/article/10.3390/biom13050822/s1, Table S1: Repeat experiments of 12-day food intake in Bdnf-e1−/− mice. Figure S1: Schematic diagrams of WT and mutant Bdnf gene. Figure S2: Food intake analysis under the stress of social isolation or high-fat diets. Figure S3: Food consumption in Bdnf-e1−/− mice. Figure S4: Large images of pII-driven GFP immunostaining. Figure S5: Injection of AAV-e2-BDNF-Myc into DVC. Figure S6: Less satiety in Bdnf-e2-/- mice. Figure S7: CNO treatment without AAV infection. Figure S8: Effects of TrkB agonistic antibody injected into VMH of Bdnf-e2−/− mice on open field test.
Author Contributions
Conceptualization, P.C., H.Y. and B.L.; methodology, P.C., H.Y. and W.G.; validation, P.C., H.Y., W.G. and B.L.; formal analysis, P.C.; data curation, P.C.; writing—original draft preparation, P.C., H.Y. and B.L.; writing—review and editing, P.C., H.Y. and B.L.; supervision, H.Y. and B.L.; project administration, H.Y. and B.L; funding acquisition, B.L. All authors have read and agreed to the published version of the manuscript.
Funding
This research was funded by the National Key Research and Development Program of China (2017YFE0126500), the National Natural Science Foundation of China (20221300592, 81861138013, 81501105, 31730034), Beijing Advanced Innovation Center for Human Brain Protection, Beijing Academy of Artificial Intelligence (20222001736), to B.L.
Institutional Review Board Statement
The animal study protocol was approved by the Institutional Animal Care and Usage Committee of Tsinghua University (approval number: 16-LB2).
Informed Consent Statement
Not applicable.
Data Availability Statement
The data presented in this study are available on request from the corresponding author.
Acknowledgments
We extend our sincere gratitude to the other members in Bai Lu’s team, professors and researchers from the School of Pharmacy and IDG-McGovern Institute at Tsinghua University for their invaluable support and suggestions in this study. We also thank the Experimental Animal Center of Tsinghua University for their technical assistance.
Conflicts of Interest
The authors declare no conflict of interest.
References
- Waterson, M.J.; Horvath, T.L. Neuronal Regulation of Energy Homeostasis: Beyond the Hypothalamus and Feeding. Cell Metab. 2015, 22, 962–970. [Google Scholar] [CrossRef] [PubMed]
- Kim, K.-S.; Seeley, R.J.; Sandoval, D.A. Signalling from the periphery to the brain that regulates energy homeostasis. Nat. Rev. Neurosci. 2018, 19, 185–196. [Google Scholar] [CrossRef] [PubMed]
- Rosen, E.D.; Spiegelman, B.M. What we talk about when we talk about fat. Cell 2014, 156, 20–44. [Google Scholar] [CrossRef]
- Thorleifsson, G.; Walters, G.B.; Gudbjartsson, D.F.; Steinthorsdottir, V.; Sulem, P.; Helgadottir, A.; Styrkarsdottir, U.; Gretarsdottir, S.; Thorlacius, S.; Jonsdottir, I.; et al. Genome-wide association yields new sequence variants at seven loci that associate with measures of obesity. Nat. Genet. 2009, 41, 18–24. [Google Scholar] [CrossRef]
- Walley, A.J.; Asher, J.E.; Froguel, P. The genetic contribution to non-syndromic human obesity. Nat. Rev. Genet. 2009, 10, 431–442. [Google Scholar] [CrossRef] [PubMed]
- Ernest Lyons, W.; Mamounas, L.A.; Ricaurte, G.A.; Coppola, V.; Reid, S.W.; Bora, S.H.; Wihler, C.; Koliatsos, V.E.; Tessarollo, L. Brain-derived neurotrophic factor-deficient mice develop aggressiveness and hyperphagia in conjunction with brain serotonergic abnormalities. Proc. Natl. Acad. Sci. USA 1999, 96, 15239–15244. [Google Scholar] [CrossRef] [PubMed]
- Kernie, S.G.; Liebl, D.J.; Parada, L.F. BDNF regulates eating behavior and locomotor activity in mice. EMBO J. 2000, 19, 1290–1300. [Google Scholar] [CrossRef]
- Han, J.C.; Liu, Q.-R.; Jones, M.; Levinn, R.L.; Menzie, C.M.; Jefferson-George, K.S.; Adler-Wailes, D.C.; Sanford, E.L.; Lacbawan, F.L.; Uhl, G.R.; et al. Brain-Derived Neurotrophic Factor and Obesity in the WAGR Syndrome. N. Engl. J. Med. 2008, 359, 918–927. [Google Scholar] [CrossRef]
- Ernst, C.; Marshall, C.R.; Shen, Y.; Metcalfe, K.; Rosenfeld, J.; Hodge, J.C.; Torres, A.; Blumenthal, I.; Chiang, C.; Pillalamarri, V.; et al. Highly Penetrant Alterations of a Critical Region Including BDNF in Human Psychopathology and Obesity. Arch. Gen. Psychiatry 2012, 69, 1238–1246. [Google Scholar] [CrossRef]
- Xu, B.; Xie, X. Neurotrophic factor control of satiety and body weight. Nat. Rev. Neurosci. 2016, 17, 282–292. [Google Scholar] [CrossRef]
- Faraguna, U.; Vyazovskiy, V.V.; Nelson, A.B.; Tononi, G.; Cirelli, C. A causal role for brain-derived neurotrophic factor in the homeostatic regulation of sleep. J. Neurosci. 2008, 28, 4088–4095. [Google Scholar] [CrossRef]
- Martinowich, K.; Lu, B. Interaction between BDNF and Serotonin: Role in Mood Disorders. Neuropsychopharmacology 2007, 33, 73–83. [Google Scholar] [CrossRef]
- Egan, M.F.; Kojima, M.; Callicott, J.H.; Goldberg, T.E.; Kolachana, B.S.; Bertolino, A.; Zaitsev, E.; Gold, B.; Goldman, D.; Dean, M.; et al. The BDNF val66met polymorphism affects activity-dependent secretion of BDNF and human memory and hippocampal function. Cell 2003, 112, 257–269. [Google Scholar] [CrossRef]
- You, H.; Lu, B. Diverse Functions of Multiple Bdnf Transcripts Driven by Distinct Bdnf Promoters. Biomolecules 2023, 13, 655. [Google Scholar] [CrossRef]
- Maynard, K.R.; Hill, J.L.; Calcaterra, N.E.; Palko, M.E.; Kardian, A.; Paredes, D.; Sukumar, M.; Adler, B.D.; Jimenez, D.V.; Schloesser, R.J.; et al. Functional Role of BDNF Production from Unique Promoters in Aggression and Serotonin Signaling. Neuropsychopharmacology 2016, 41, 1943–1955. [Google Scholar] [CrossRef] [PubMed]
- Sakata, K.; Martinowich, K.; Woo, N.H.; Schloesser, R.J.; Jimenez, D.V.; Ji, Y.; Shen, L.; Lu, B. Role of activity-dependent BDNF expression in hippocampal-prefrontal cortical regulation of behavioral perseverance. Proc. Natl. Acad. Sci. USA 2013, 110, 15103–15108. [Google Scholar] [CrossRef]
- Hill, J.L.; Hardy, N.F.; Jimenez, D.V.; Maynard, K.R.; Kardian, A.S.; Pollock, C.J.; Schloesser, R.J.; Martinowich, K. Loss of promoter IV-driven BDNF expression impacts oscillatory activity during sleep, sensory information processing and fear regulation. Transl. Psychiatry 2016, 6, e873. [Google Scholar] [CrossRef] [PubMed]
- You, H.; Chu, P.; Guo, W.; Lu, B. A subpopulation of Bdnf-e1-expressing glutamatergic neurons in the lateral hypothalamus critical for thermogenesis control. Mol. Metab. 2020, 31, 109–123. [Google Scholar] [CrossRef] [PubMed]
- Pandit, M.; Behl, T.; Sachdeva, M.; Arora, S. Role of brain derived neurotropic factor in obesity. Obes. Med. 2020, 17, 100189. [Google Scholar] [CrossRef]
- Martinowich, K.; Manji, H.; Lu, B. New insights into BDNF function in depression and anxiety. Nat. Neurosci. 2007, 10, 1089–1093. [Google Scholar] [CrossRef]
- McAllan, L.; Maynard, K.R.; Kardian, A.S.; Stayton, A.S.; Fox, S.L.; Stephenson, E.J.; Kinney, C.E.; Alshibli, N.K.; Gomes, C.K.; Pierre, J.F.; et al. Disruption of brain-derived neurotrophic factor production from individual promoters generates distinct body composition phenotypes in mice. Am. J. Physiol. Endocrinol. Metab. 2018, 315, E1168–E1184. [Google Scholar] [CrossRef] [PubMed]
- Võikar, V.; Polus, A.; Vasar, E.; Rauvala, H. Long-term individual housing in C57BL/6J and DBA/2 mice: Assessment of behavioral consequences. Genes Brain Behav. 2005, 4, 240–252. [Google Scholar] [CrossRef] [PubMed]
- Pais, A.B.; Pais, A.C.; Elmisurati, G.; Park, S.H.; Miles, M.F.; Wolstenholme, J.T. A Novel Neighbor Housing Environment Enhances Social Interaction and Rescues Cognitive Deficits from Social Isolation in Adolescence. Brain Sci. 2019, 9, 336. [Google Scholar] [CrossRef]
- Liu, N.; Wang, Y.; An, A.Y.; Banker, C.; Qian, Y.H.; O’Donnell, J.M. Single housing-induced effects on cognitive impairment and depression-like behavior in male and female mice involve neuroplasticity-related signaling. Eur. J. Neurosci. 2020, 52, 2694–2704. [Google Scholar] [CrossRef] [PubMed]
- Zelikowsky, M.; Hui, M.; Karigo, T.; Choe, A.; Yang, B.; Blanco, M.R.; Beadle, K.; Gradinaru, V.; Deverman, B.E.; Anderson, D.J. The Neuropeptide Tac2 Controls a Distributed Brain State Induced by Chronic Social Isolation Stress. Cell 2018, 173, 1265–1279.e19. [Google Scholar] [CrossRef]
- Schipper, L.; Harvey, L.; van der Beek, E.M.; van Dijk, G. Home alone: A systematic review and meta-analysis on the effects of individual housing on body weight, food intake and visceral fat mass in rodents. Obes. Rev. 2018, 19, 614–637. [Google Scholar] [CrossRef]
- Liu, Y.; Lv, L.; Wang, L.; Zhong, Y. Social Isolation Induces Rac1-Dependent Forgetting of Social Memory. Cell Rep. 2018, 25, 288–295.e3. [Google Scholar] [CrossRef]
- Morrison, S.F.; Madden, C.J.; Tupone, D. Central neural regulation of brown adipose tissue thermogenesis and energy expenditure. Cell Metab. 2014, 19, 741–756. [Google Scholar] [CrossRef]
- Castren, E.; Thoenen, H.; Lindholm, D. Brain-derived neurotrophic factor messenger RNA is expressed in the septum, hypothalamus and in adrenergic brain stem nuclei of adult rat brain and is increased by osmotic stimulation in the paraventricular nucleus. Neuroscience 1995, 64, 71–80. [Google Scholar] [CrossRef]
- Dietrich, M.O.; Horvath, T.L. Hypothalamic control of energy balance: Insights into the role of synaptic plasticity. Trends Neurosci. 2013, 36, 65–73. [Google Scholar] [CrossRef]
- Liao, G.Y.; Kinney, C.E.; An, J.J.; Xu, B. TrkB-expressing neurons in the dorsomedial hypothalamus are necessary and sufficient to suppress homeostatic feeding. Proc. Natl. Acad. Sci. USA 2019, 116, 3256–3261. [Google Scholar] [CrossRef] [PubMed]
- Bariohay, B.; Lebrun, B.; Moyse, E.; Jean, A. Brain-Derived Neurotrophic Factor Plays a Role as an Anorexigenic Factor in the Dorsal Vagal Complex. Endocrinology 2005, 146, 5612–5620. [Google Scholar] [CrossRef] [PubMed]
- Klöckener, T.; Hess, S.; Belgardt, B.F.; Paeger, L.; Verhagen, L.A.W.; Husch, A.; Sohn, J.W.; Hampel, B.; Dhillon, H.; Zigman, J.M.; et al. High-fat feeding promotes obesity via insulin receptor/PI3K-dependent inhibition of SF-1 VMH neurons. Nat. Neurosci. 2011, 14, 911–918. [Google Scholar] [CrossRef]
- Dhillon, H.; Zigman, J.M.; Ye, C.; Lee, C.E.; McGovern, R.A.; Tang, V.; Kenny, C.D.; Christiansen, L.M.; White, R.D.; Edelstein, E.A.; et al. Leptin directly activates SF1 neurons in the VMH, and this action by leptin is required for normal body-weight homeostasis. Neuron 2006, 49, 191–203. [Google Scholar] [CrossRef] [PubMed]
- Sternson, S.M.; Shepherd, G.M.G.; Friedman, J.M. Topographic mapping of VMH → arcuate nucleus microcircuits and their reorganization by fasting. Nat. Neurosci. 2005, 8, 1356–1363. [Google Scholar] [CrossRef]
- Cordeira, J.W.; Felsted, J.A.; Teillon, S.; Daftary, S.; Panessiti, M.; Wirth, J.; Sena-Esteves, M.; Rios, M. Hypothalamic dysfunction of the thrombospondin receptor alpha2delta-1 underlies the overeating and obesity triggered by brain-derived neurotrophic factor deficiency. J. Neurosci. Off. J. Soc. Neurosci. 2014, 34, 554–565. [Google Scholar] [CrossRef]
- Unger, T.J.; Calderon, G.A.; Bradley, L.C.; Sena-Esteves, M.; Rios, M. Selective deletion of Bdnf in the ventromedial and dorsomedial hypothalamus of adult mice results in hyperphagic behavior and obesity. J. Neurosci. 2007, 27, 14265–14274. [Google Scholar] [CrossRef]
- An, J.J.; Kinney, C.E.; Tan, J.W.; Liao, G.Y.; Kremer, E.J.; Xu, B. TrkB-expressing paraventricular hypothalamic neurons suppress appetite through multiple neurocircuits. Nat. Commun. 2020, 11, 1729. [Google Scholar] [CrossRef]
- Houtz, J.; Liao, G.Y.; An, J.J.; Xu, B. Discrete TrkB-expressing neurons of the dorsomedial hypothalamus regulate feeding and thermogenesis. Proc. Natl. Acad. Sci. USA 2021, 118, e2017218118. [Google Scholar] [CrossRef]
- Wang, S.; Yao, H.; Xu, Y.; Hao, R.; Zhang, W.; Liu, H.; Huang, Y.; Guo, W.; Lu, B. Therapeutic potential of a TrkB agonistic antibody for Alzheimer’s disease. Theranostics 2020, 10, 6854–6874. [Google Scholar] [CrossRef]
- Wang, P.; Loh, K.H.; Wu, M.; Morgan, D.A.; Schneeberger, M.; Yu, X.; Chi, J.; Kosse, C.; Kim, D.; Rahmouni, K.; et al. A leptin-BDNF pathway regulating sympathetic innervation of adipose tissue. Nature 2020, 583, 839–844. [Google Scholar] [CrossRef] [PubMed]
- Tsao, D.; Thomsen, H.K.; Chou, J.; Stratton, J.; Hagen, M.; Loo, C.; Garcia, C.; Sloane, D.L.; Rosenthal, A.; Lin, J.C. TrkB agonists ameliorate obesity and associated metabolic conditions in mice. Endocrinology 2008, 149, 1038–1048. [Google Scholar] [CrossRef]
- Speliotes, E.K.; Willer, C.J.; Berndt, S.I.; Monda, K.L.; Thorleifsson, G.; Jackson, A.U.; Allen, H.L.; Lindgren, C.M.; Luan, J.a.; Mägi, R.; et al. Association analyses of 249,796 individuals reveal 18 new loci associated with body mass index. Nat. Genet. 2010, 42, 937–948. [Google Scholar] [CrossRef]
- Mou, Z.; Hyde, T.M.; Lipska, B.K.; Martinowich, K.; Wei, P.; Ong, C.J.; Hunter, L.A.; Palaguachi, G.I.; Morgun, E.; Teng, R.; et al. Human Obesity Associated with an Intronic SNP in the Brain-Derived Neurotrophic Factor Locus. Cell Rep. 2015, 13, 1073–1080. [Google Scholar] [CrossRef] [PubMed]
- Voisin, S.; Almén, M.S.; Zheleznyakova, G.Y.; Lundberg, L.; Zarei, S.; Castillo, S.; Eriksson, F.E.; Nilsson, E.K.; Blüher, M.; Böttcher, Y.; et al. Many obesity-associated SNPs strongly associate with DNA methylation changes at proximal promoters and enhancers. Genome Med. 2015, 7, 103. [Google Scholar] [CrossRef]
- Tuvikene, J.; Esvald, E.-E.; Rähni, A.; Uustalu, K.; Zhuravskaya, A.; Avarlaid, A.; Makeyev, E.V.; Timmusk, T. Intronic enhancer region governs transcript-specific Bdnf expression in rodent neurons. eLife 2021, 10, e65161. [Google Scholar] [CrossRef] [PubMed]
- Tran, P.V.; Akana, S.F.; Malkovska, I.; Dallman, M.F.; Parada, L.F.; Ingraham, H.A. Diminished hypothalamic bdnf expression and impaired VMH function are associated with reduced SF-1 gene dosage. J. Comp. Neurol. 2006, 498, 637–648. [Google Scholar] [CrossRef]
- Liao, G.Y.; An, J.J.; Gharami, K.; Waterhouse, E.G.; Vanevski, F.; Jones, K.R.; Xu, B. Dendritically targeted Bdnf mRNA is essential for energy balance and response to leptin. Nat. Med. 2012, 18, 564–571. [Google Scholar] [CrossRef]
- Cao, L.; Lin, E.J.D.; Cahill, M.C.; Wang, C.; Liu, X.; During, M.J. Molecular therapy of obesity and diabetes by a physiological autoregulatory approach. Nat. Med. 2009, 15, 447–454. [Google Scholar] [CrossRef]
- Baj, G.; Leone, E.; Chao, M.V.; Tongiorgi, E. Spatial segregation of BDNF transcripts enables BDNF to differentially shape distinct dendritic compartments. Proc. Natl. Acad. Sci. USA 2011, 108, 16813–16818. [Google Scholar] [CrossRef]
- An, J.J.; Liao, G.Y.; Kinney, C.E.; Sahibzada, N.; Xu, B. Discrete BDNF Neurons in the Paraventricular Hypothalamus Control Feeding and Energy Expenditure. Cell Metab. 2015, 22, 175–188. [Google Scholar] [CrossRef]
- Kamitakahara, A.; Xu, B.; Simerly, R. Ventromedial hypothalamic expression of Bdnf is required to establish normal patterns of afferent GABAergic connectivity and responses to hypoglycemia. Mol. Metab. 2016, 5, 91–101. [Google Scholar] [CrossRef] [PubMed]
- Tong, Q.; Ye, C.; McCrimmon, R.J.; Dhillon, H.; Choi, B.; Kramer, M.D.; Yu, J.; Yang, Z.; Christiansen, L.M.; Lee, C.E.; et al. Synaptic Glutamate Release by Ventromedial Hypothalamic Neurons Is Part of the Neurocircuitry that Prevents Hypoglycemia. Cell Metab. 2007, 5, 383–393. [Google Scholar] [CrossRef]
- Zhang, J.; Chen, D.; Sweeney, P.; Yang, Y. An excitatory ventromedial hypothalamus to paraventricular thalamus circuit that suppresses food intake. Nat. Commun. 2020, 11, 6326. [Google Scholar] [CrossRef] [PubMed]
- Noble, E.E.; Billington, C.J.; Kotz, C.M.; Wang, C. The lighter side of BDNF. Am. J. Physiol. Regul. Integr. Comp. Physiol. 2011, 300, R1053–R1069. [Google Scholar] [CrossRef] [PubMed]
- Ozek, C.; Zimmer, D.J.; De Jonghe, B.C.; Kalb, R.G.; Bence, K.K. Ablation of intact hypothalamic and/or hindbrain TrkB signaling leads to perturbations in energy balance. Mol. Metab. 2015, 4, 867–880. [Google Scholar] [CrossRef] [PubMed]
Disclaimer/Publisher’s Note: The statements, opinions and data contained in all publications are solely those of the individual author(s) and contributor(s) and not of MDPI and/or the editor(s). MDPI and/or the editor(s) disclaim responsibility for any injury to people or property resulting from any ideas, methods, instructions or products referred to in the content. |
© 2023 by the authors. Licensee MDPI, Basel, Switzerland. This article is an open access article distributed under the terms and conditions of the Creative Commons Attribution (CC BY) license (https://creativecommons.org/licenses/by/4.0/).






