Metabolomic Signatures for the Effects of Weight Loss Interventions on Severe Obesity in Children and Adolescents
Abstract
:1. Introduction
2. Results
2.1. Selection of Study Population and Their Demographic Characteristics
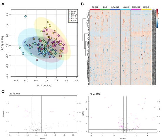
2.2. Profiles of Circulating Metabolites according to Responsiveness and Duration of Weight-Loss Intervention
2.3. Weight-Loss-Intervention-Induced Changes in Metabolite Sets and Metabolic Pathways
3. Discussion
4. Materials and Methods
4.1. Study Population
4.2. Sample Preparation and CE-TOFMS Analysis
4.3. Metabolomic Data Processing
4.4. Statistical Analysis
Supplementary Materials
Author Contributions
Funding
Institutional Review Board Statement
Informed Consent Statement
Data Availability Statement
Acknowledgments
Conflicts of Interest
References
- Abarca-Gómez, L.; Abdeen, Z.A.; Hamid, Z.A.; Abu-Rmeileh, N.M.; Acosta-Cazares, B.; Acuin, C.; Adams, R.J.; Aekplakorn, W.; Afsana, K.; Aguilar-Salinas, C.A.; et al. Worldwide trends in body-mass index, underweight, overweight, and obesity from 1975 to 2016: A pooled analysis of 2416 population-based measurement studies in 1289 million children, adolescents, and adults. Lancet 2017, 390, 2627–2642. [Google Scholar] [CrossRef] [Green Version]
- Yi, D.Y.; Kim, S.C.; Lee, J.-H.; Lee, E.H.; Kim, J.Y.; Kim, Y.J.; Kang, K.S.; Hong, J.; Shim, J.O.; Lee, Y.; et al. Clinical Practice Guideline for the Diagnosis and Treatment of Pediatric Obesity: Recommendations from the Committee on Pediatric Obesity of the Korean Society of Pediatric Gastroenterology Hepatology and Nutrition. Pediatr. Gastroenterol. Hepatol. Nutr. 2019, 22, 1–27. [Google Scholar] [CrossRef] [Green Version]
- Barlow, S.E.; Dietz, W.H. Obesity evaluation and treatment: Expert Committee recommendations. The Maternal and Child Health Bureau, Health Resources and Services Administration and the Department of Health and Human Services. Pediatrics 1998, 102, e29. [Google Scholar] [CrossRef] [PubMed] [Green Version]
- Musaad, S.; Haynes, E.N. Biomarkers of obesity and subsequent cardiovascular events. Epidemiol. Rev. 2007, 29, 98–114. [Google Scholar] [CrossRef] [PubMed] [Green Version]
- Biro, F.M.; Wien, M. Childhood obesity and adult morbidities. Am. J. Clin. Nutr. 2010, 91, 1499S–1505S. [Google Scholar] [CrossRef] [PubMed] [Green Version]
- Nimptsch, K.; Konigorski, S.; Pischon, T. Diagnosis of obesity and use of obesity biomarkers in science and clinical medicine. Metabolism 2019, 92, 61–70. [Google Scholar] [CrossRef] [PubMed]
- Gordeladze, J.O. Adiposity—Omics and Molecular Understanding; IntechOpen Limited: London, UK, 2017. [Google Scholar]
- Vinayavekhin, N.; Homan, E.A.; Saghatelian, A. Exploring Disease through Metabolomics. ACS Chem. Biol. 2009, 5, 91–103. [Google Scholar] [CrossRef] [PubMed]
- Brennan, L. Use of metabotyping for optimal nutrition. Curr. Opin. Biotechnol. 2017, 44, 35–38. [Google Scholar] [CrossRef] [PubMed] [Green Version]
- Rangel-Huerta, O.D.; Pastor-Villaescusa, B.; Gil, A. Are we close to defining a metabolomic signature of human obesity? A systematic review of metabolomics studies. Metabolomics 2019, 15, 1–31. [Google Scholar] [CrossRef] [Green Version]
- Sorrow, P.; Maguire, R.; Murphy, S.K.; Belcher, S.; Hoyo, C. Elevated metabolites of acetaminophen in cord blood of children with obesity. Pediatr. Obes. 2019, 14, e12465. [Google Scholar] [CrossRef] [Green Version]
- Butte, N.F.; Liu, Y.; Zakeri, I.F.; Mohney, R.P.; Mehta, N.R.; Voruganti, V.S.; Goring, H.H.H.; Cole, S.; Comuzzie, A.G. Global metabolomic profiling targeting childhood obesity in the Hispanic population. Am. J. Clin. Nutr. 2015, 102, 256–267. [Google Scholar] [CrossRef]
- Wahl, S.; Yu, Z.; Kleber, M.; Singmann, P.; Holzapfel, C.; He, Y.; Mittelstrass, K.; Polonikov, A.; Prehn, C.; Römisch-Margl, W.; et al. Childhood Obesity Is Associated with Changes in the Serum Metabolite Profile. Obes. Facts 2012, 5, 660–670. [Google Scholar] [CrossRef]
- Gawlik, A.; Shmoish, M.; Hartmann, M.F.; Malecka-Tendera, E.; Wudy, S.A.; Hochberg, Z. Steroid Metabolomic Disease Signature of Nonsyndromic Childhood Obesity. J. Clin. Endocrinol. Metab. 2016, 101, 4329–4337. [Google Scholar] [CrossRef] [Green Version]
- Cho, K.; Moon, J.S.; Kang, J.-H.; Jang, H.B.; Lee, H.-J.; Park, S.I.; Yu, K.-S.; Cho, J.-Y. Combined untargeted and targeted metabolomic profiling reveals urinary biomarkers for discriminating obese from normal-weight adolescents. Pediatr. Obes. 2016, 12, 93–101. [Google Scholar] [CrossRef]
- Leal-Witt, M.J.; Ramon-Krauel, M.; Samino, S.; Llobet, M.; Cuadras, D.; Jimenez-Chillaron, J.C.; Yanes, O.; Lerin, C. Untargeted metabolomics identifies a plasma sphingolipid-related signature associated with lifestyle intervention in prepubertal children with obesity. Int. J. Obes. 2017, 42, 72–78. [Google Scholar] [CrossRef]
- Meucci, M.; Baldari, C.; Guidetti, L.; Alley, J.R.; Cook, C.; Collier, S.R. Metabolomic Shifts Following Play-Based Activity in Overweight Preadolescents. Curr. Pediatr. Rev. 2018, 13, 144–151. [Google Scholar] [CrossRef] [PubMed]
- Garver, W.S.; Newman, S.B.; Gonzales-Pacheco, D.M.; Castillo, J.J.; Jelinek, D.; Heidenreich, R.A.; Orlando, R.A. The genetics of childhood obesity and interaction with dietary macronutrients. Genes Nutr. 2013, 8, 271–287. [Google Scholar] [CrossRef] [PubMed] [Green Version]
- Drabsch, T.; Gatzemeier, J.; Pfadenhauer, L.; Hauner, H.; Holzapfel, C. Associations between Single Nucleotide Polymorphisms and Total Energy, Carbohydrate, and Fat Intakes: A Systematic Review. Adv. Nutr. 2018, 9, 425–453. [Google Scholar] [CrossRef] [PubMed]
- Yoo, K.H.; Yim, H.E.; Bae, E.S.; Hong, Y.S. Genetic Contributions to Childhood Obesity: Association of Candidate Gene Polymorphisms and Overweight/Obesity in Korean Preschool Children. J. Korean Med. Sci. 2017, 32, 1997–2004. [Google Scholar] [CrossRef] [Green Version]
- McCormack, S.E.; Shaham, O.; McCarthy, M.A.; Deik, A.A.; Wang, T.; Gerszten, R.E.; Clish, C.B.; Mootha, V.K.; Grinspoon, S.K.; Fleischman, A. Circulating branched-chain amino acid concentrations are associated with obesity and future insulin resistance in children and adolescents. Pediatr. Obes. 2013, 8, 52–61. [Google Scholar] [CrossRef] [Green Version]
- Short, K.R.; Chadwick, J.Q.; Teague, A.M.; Tullier, M.; Wolbert, L.; Coleman, C.; Copeland, K.C. Effect of Obesity and Exercise Training on Plasma Amino Acids and Amino Metabolites in American Indian Adolescents. J. Clin. Endocrinol. Metab. 2019, 104, 3249–3261. [Google Scholar] [CrossRef] [PubMed]
- Ren, W.; Xia, Y.; Chen, S.; Wu, G.; Bazer, F.W.; Zhou, B.; Tan, B.; Zhu, G.; Deng, J.; Yin, Y. Glutamine Metabolism in Macrophages: A Novel Target for Obesity/Type 2 Diabetes. Adv. Nutr. 2019, 10, 321–330. [Google Scholar] [CrossRef] [PubMed] [Green Version]
- Van Diepen, J.A.; Robben, J.H.; Hooiveld, G.J.; Carmone, C.; Alsady, M.; Boutens, L.; Bekkenkamp-Grovenstein, M.; Hijmans, A.; Engelke, U.F.H.; Wevers, R.A.; et al. SUCNR1-mediated chemotaxis of macrophages aggravates obesity-induced inflammation and diabetes. Diabetologia 2017, 60, 1304–1313. [Google Scholar] [CrossRef] [Green Version]
- Campbell, C.; Grapov, D.; Fiehn, O.; Chandler, C.J.; Burnett, D.J.; Souza, E.C.; Casazza, G.A.; Gustafson, M.B.; Keim, N.L.; Newman, J.; et al. Improved Metabolic Health Alters Host Metabolism in Parallel with Changes in Systemic Xeno-Metabolites of Gut Origin. PLoS ONE 2014, 9, e84260. [Google Scholar] [CrossRef] [Green Version]
- Zheng, Y.; Ceglarek, U.; Huang, T.; Li, L.; Rood, J.; Ryan, D.H.; Bray, G.; Sacks, F.M.; Schwarzfuchs, D.; Thiery, J.; et al. Weight-loss diets and 2-y changes in circulating amino acids in 2 randomized intervention trials1–3. Am. J. Clin. Nutr. 2016, 103, 505–511. [Google Scholar] [CrossRef] [Green Version]
- Huffman, K.M.; Shah, S.H.; Stevens, R.D.; Bain, J.R.; Muehlbauer, M.; Slentz, C.A.; Tanner, C.J.; Kuchibhatla, M.; Houmard, J.A.; Newgard, C.B.; et al. Relationships Between Circulating Metabolic Intermediates and Insulin Action in Overweight to Obese, Inactive Men and Women. Diabetes Care 2009, 32, 1678–1683. [Google Scholar] [CrossRef] [PubMed] [Green Version]
- Hannon, T.S.; Janosky, J.; Arslanian, S. Longitudinal Study of Physiologic Insulin Resistance and Metabolic Changes of Puberty. Pediatr. Res. 2006, 60, 759–763. [Google Scholar] [CrossRef] [Green Version]
- Saner, C.; Harcourt, B.; Pandey, A.; Ellul, S.; McCallum, Z.; Kao, K.-T.; Twindyakirana, C.; Pons, A.; Alexander, E.J.; Saffery, R.; et al. Sex and puberty-related differences in metabolomic profiles associated with adiposity measures in youth with obesity. Metabolomics 2019, 15, 75. [Google Scholar] [CrossRef] [PubMed]
- Mohammadkhah, A.I.; Simpson, E.B.; Patterson, S.G.; Ferguson, J.F. Development of the Gut Microbiome in Children, and Lifetime Implications for Obesity and Cardiometabolic Disease. Children 2018, 5, 160. [Google Scholar] [CrossRef] [Green Version]
- Ridaura, V.K.; Faith, J.J.; Rey, F.E.; Cheng, J.; Duncan, A.E.; Kau, A.L.; Griffin, N.W.; Lombard, V.; Henrissat, B.; Bain, J.R.; et al. Gut Microbiota from Twins Discordant for Obesity Modulate Metabolism in Mice. Science 2013, 341, 1241214. [Google Scholar] [CrossRef] [Green Version]
- Després, J.-P. Body Fat Distribution and Risk of Cardiovascular Disease: An update. Circulation 2012, 126, 1301–1313. [Google Scholar] [CrossRef] [PubMed] [Green Version]
- Iacobini, C.; Pugliese, G.; Blasetti Fantauzzi, C.; Federici, M.; Menini, S. Metabolically healthy versus metabolically unhealthy obesity. Metabolism 2019, 92, 51–60. [Google Scholar] [CrossRef]
- Park, J.; Woo, S.; Ju, Y.-S.; Seo, Y.-G.; Lim, H.-J.; Kim, Y.-M.; Noh, H.-M.; Lee, H.-J.; Park, S.I.; Park, K.H. Factors associated with dropout in a lifestyle modification program for weight management in children and adolescents. Obes. Res. Clin. Pract. 2020, 14, 566–572. [Google Scholar] [CrossRef] [PubMed]
- Noh, H.-M.; Park, J.; Sung, E.-J.; Ju, Y.S.; Lee, H.-J.; Jeong, Y.-K.; Park, K.H. Family Factors and Obesity in Relation to Mental Health Among Korean Children and Adolescents. J. Child Fam. Stud. 2020, 29, 1284–1292. [Google Scholar] [CrossRef]
- Seo, Y.-G.; Lim, H.; Kim, Y.; Ju, Y.-S.; Lee, H.-J.; Jang, H.B.; Park, S.I.; Park, K.H. The Effect of a Multidisciplinary Lifestyle Intervention on Obesity Status, Body Composition, Physical Fitness, and Cardiometabolic Risk Markers in Children and Adolescents with Obesity. Nutrients 2019, 11, 137. [Google Scholar] [CrossRef] [PubMed] [Green Version]
- Seo, Y.-G.; Kim, J.H.; Kim, Y.; Lim, H.; Ju, Y.-S.; Kang, M.J.; Lee, K.; Lee, H.-J.; Jang, H.B.; Park, S.I.; et al. Validation of body composition using bioelectrical impedance analysis in children according to the degree of obesity. Scand. J. Med. Sci. Sports 2018, 28, 2207–2215. [Google Scholar] [CrossRef] [PubMed]
- Moon, J.S.; Lee, S.Y.; Nam, C.M.; Choi, J.-M.; Choe, B.-K.; Seo, J.-W.; Oh, K.; Jang, M.-J.; Hwang, S.-S.; Yoo, M.H.; et al. 2007 Korean National Growth Charts: Review of developmental process and an outlook. Korean J. Pediatr. 2008, 51. [Google Scholar] [CrossRef]
- Pang, Z.; Chong, J.; Zhou, G.; de Lima Morais, D.A.; Chang, L.; Barrette, M.; Gauthier, C.; Jacques, P.-É.; Li, S.; Xia, J. MetaboAnalyst 5.0: Narrowing the gap between raw spectra and functional insights. Nucleic Acids Res. 2021, 49, W388–W396. [Google Scholar] [CrossRef]
- Barupal, D.K.; Haldiya, P.K.; Wohlgemuth, G.; Kind, T.; Kothari, S.L.; Pinkerton, K.; Fiehn, O. MetaMapp: Mapping and visualizing metabolomic data by integrating information from biochemical pathways and chemical and mass spectral similarity. BMC Bioinform. 2012, 13, 99. [Google Scholar] [CrossRef] [Green Version]
- Shannon, P.; Markiel, A.; Ozier, O.; Baliga, N.S.; Wang, J.T.; Ramage, D.; Amin, N.; Schwikowski, B.; Ideker, T. Cytoscape: A Software Environment for Integrated Models of Biomolecular Interaction Networks. Genome Res. 2003, 13, 2498–2504. [Google Scholar] [CrossRef]




| Responder (n = 20) | Non-Responder (n = 20) | p-Value 1 | ||
|---|---|---|---|---|
| Age (years) 2 | 11.1 ± 2.1 | 11.0 ± 2.4 | 0.908 | |
| Sex (%) | Male | 13 (65) | 8 (40) | 0.113 |
| Female | 7 (35) | 12 (60) | ||
| Intervention type (%) | Exercise group | 7 (35) | 8 (40) | 0.587 |
| Nutrition care group | 9 (45) | 6 (30) | ||
| Usual group | 4 (20) | 6 (30) | ||
| BMI z-score | Baseline | 3.04 ± 1.10 | 2.96 ± 0.92 | 0.791 |
| M06 | 2.83 ± 1.29 | 2.93 ± 0.94 | 0.781 | |
| M18 | 2.07 ± 1.32 | 3.33 ± 0.94 | 0.001 | |
| Difference of BMI z-score | Baseline-M06 | −0.21 ± 0.42 | −0.03 ± 0.19 | 0.081 |
| Baseline-M18 | −0.97 ± 0.44 | 0.38 ± 0.32 | <0.001 | |
| AST | Baseline | 27.8 ± 19.49 | 23.6 ± 7.13 | 0.371 |
| M18 | 23.55 ± 13.84 | 22.60 ± 10.63 | 0.809 | |
| ALT | Baseline | 37.05 ± 43.05 | 22.45 ± 14.80 | 0.160 |
| M18 | 26.45 ± 28.53 | 27.10 ± 24.02 | 0.938 | |
| TG | Baseline | 108.35 ± 49.74 | 88.10 ± 40.14 | 0.165 |
| M18 | 104.95 ± 40.59 | 94.15 ± 44.90 | 0.430 | |
| HDL cholesterol | Baseline | 50.15 ± 12.03 | 52.40 ± 12.30 | 0.562 |
| M18 | 52.05 ± 11.51 | 53.50 ± 15.20 | 0.736 | |
| LDL cholesterol | Baseline | 120.65 ± 22.89 | 108.70 ± 16.26 | 0.065 |
| M18 | 114.55 ± 24.75 | 113.20 ± 22.90 | 0.859 | |
| TG/HDL | Baseline | 2.47 ± 1.75 | 1.84 ± 1.03 | 0.172 |
| M18 | 2.23 ± 1.25 | 2.01 ± 1.32 | 0.595 |
Publisher’s Note: MDPI stays neutral with regard to jurisdictional claims in published maps and institutional affiliations. |
© 2021 by the authors. Licensee MDPI, Basel, Switzerland. This article is an open access article distributed under the terms and conditions of the Creative Commons Attribution (CC BY) license (https://creativecommons.org/licenses/by/4.0/).
Share and Cite
Sohn, M.-J.; Chae, W.; Ko, J.-S.; Cho, J.-Y.; Kim, J.-E.; Choi, J.-Y.; Jang, H.-B.; Lee, H.-J.; Park, S.-I.; Park, K.-H.; et al. Metabolomic Signatures for the Effects of Weight Loss Interventions on Severe Obesity in Children and Adolescents. Metabolites 2022, 12, 27. https://doi.org/10.3390/metabo12010027
Sohn M-J, Chae W, Ko J-S, Cho J-Y, Kim J-E, Choi J-Y, Jang H-B, Lee H-J, Park S-I, Park K-H, et al. Metabolomic Signatures for the Effects of Weight Loss Interventions on Severe Obesity in Children and Adolescents. Metabolites. 2022; 12(1):27. https://doi.org/10.3390/metabo12010027
Chicago/Turabian StyleSohn, Min-Ji, Woori Chae, Jae-Sung Ko, Joo-Youn Cho, Ji-Eun Kim, Ji-Yeob Choi, Han-Byul Jang, Hye-Ja Lee, Sang-Ick Park, Kyung-Hee Park, and et al. 2022. "Metabolomic Signatures for the Effects of Weight Loss Interventions on Severe Obesity in Children and Adolescents" Metabolites 12, no. 1: 27. https://doi.org/10.3390/metabo12010027
APA StyleSohn, M.-J., Chae, W., Ko, J.-S., Cho, J.-Y., Kim, J.-E., Choi, J.-Y., Jang, H.-B., Lee, H.-J., Park, S.-I., Park, K.-H., van der Spek, P. J., & Moon, J.-S. (2022). Metabolomic Signatures for the Effects of Weight Loss Interventions on Severe Obesity in Children and Adolescents. Metabolites, 12(1), 27. https://doi.org/10.3390/metabo12010027

