Abstract
Phase change memory (PCM) is considered one of the most promising candidates for next-generation non-volatile memory, owing to its scalability, durability, and cost-effectiveness. However, with the shrinking of device sizes and the reduction in supply voltages, achieving high-speed and reliable readouts in PCM has become increasingly challenging due to process variations. To address this, the dual-sensing-margin offset-compensated sense amplifier (DSOC-SA) is proposed. The DSOC-SA achieves the highest sensing margin, and the lowest read energy consumption compared to traditional sense amplifiers by utilizing a dual-sensing-margin structure, offset compensation, and strong positive feedback. Simulation results demonstrate that, compared to differential sense amplifier and offset-canceling current-sampling sense amplifier, DSOC-SA achieves a 5.6× and 1.6× improvement in sensing speed, respectively, while reducing power consumption by 87.1% and 51.2%.
1. Introduction
In recent years, rapid advancements in the Internet of Things (IoT), cloud computing, and artificial intelligence (AI) have driven extensive research into emerging non-volatile memory (NVM) technologies [], including phase change memory (PCM), spin-transfer torque random access memory (STT-MRAM), and resistive switching random access memory (RRAM) [,,]. These technologies address the performance and density gaps between dynamic random access memory (DRAM) and NAND, thanks to their nonvolatility [], high speed [], and high-density storage capacity []. Among these technologies, PCM stands out as a promising candidate for next-generation memory due to its excellent features, including its scalability [], high endurance [], and cost-effectiveness []. The storage mechanism of PCM is based on the reversible, thermally assisted phase transition between the crystalline state (SET) and the amorphous state (RESET) of chalcogenide phase change materials, such as Ge2Sb2Te5 (GST) []. The amorphous phase, which is characterized by high resistance, typically represents “0”, while the crystalline phase, with its lower resistance, represents “1”. The resistance ratio between the SET and RESET states typically exceeds 102 [], giving PCM superior sensing properties compared to other nonvolatile memories, such as MRAM, which has a resistance ratio of only 1.5 []. However, process variations in GST and programming errors, such as an insufficient SET programming time or RESET current, can significantly reduce the resistance difference between the SET and RESET states in the worst-case scenario []. As the power supply voltage (VDD) decreases and device sizes shrink, managing the fabrication process becomes increasingly challenging. This can lead to variations in the threshold voltage of PCM cells, driven by changes in oxide thickness and the number of doped atoms in the transistor channel [,]. Such variations can make the performance of sense amplifiers (SAs) unpredictable, as both the sensing margin (SM) and sensing speed are highly sensitive to changes in process, voltage, and temperature (PVT). Furthermore, the dense integration of static PCM under low voltage conditions adds additional complexity. To enhance the competitiveness of PCM in layered storage systems, improving the sensing speed and reliability of the SA is therefore crucial.
Several advanced sense amplifier designs have been introduced in the literature to tackle this challenge. The approach in [] exploits the difference between cell current and reference current to charge the bit line (BL) parasitic capacitance, comparing it to a fixed reference voltage. However, this method introduces a significant offset due to current mismatches. In [], the differential SA structure improves sensing speed by employing fully symmetrical current mirrors and differential comparison techniques. However, this approach increases the number of current mirrors per sense amplifier, leading to higher area overhead. Additionally, the reference voltage for the differential comparator input does not track changes in the sensing node voltage, which impacts the sensing speed. To overcome these issues, [] introduces single-reference parasitic matching, using varying reference currents that align with the read currents in the PCM array to improve sensing speed. However, the large reference array increases area overhead, particularly with longer bit lines, and may introduce additional transistor mismatches and offsets. In [], a pseudo-differential structure is used to enhance the sensing margin, although the pre-charge time for the sensing voltage is heavily dependent on parasitic capacitance. [] presents an offset-canceled current-sampling sense amplifier (OCCS-SA) that improves the sensing margin by employing a data-dependent reference generator, but it requires additional latch Sas and capacitors to manage offsets. Overall, achieving a balanced trade-off between sensing reliability, sensing speed, energy consumption, and area efficiency is a significant challenge.
In this paper, we propose a dual-sensing-margin offset-compensated sense amplifier (DSOC-SA) that achieves a large sensing margin and high sensing speed by utilizing offset cancelation technology and a dual-sensing-margin (DSM) structure. To demonstrate this, a 1024 × 32 PCM array was implemented, comprising 128 DSOC-Sas, 128 differential Sas, and 128 OCCS-Sas, all designed with identical mismatches in 40 nm CMOS technology. The experimental results show that the DSOC-SA achieves significant improvements in sensing speed, with improvements of 5.6× and 1.6×, respectively, while reducing read consumption by 87.1% and 51.2%, respectively, compared to the traditional differential SA and OCCS-SA. The remainder of this paper is organized as follows. Section 2 provides an overview of conventional sense amplifiers. The concept and operation of the DSOC-SA are introduced in Section 3. Section 4 presents the simulation results and compares the DSOC-SA with other sense amplifiers. Finally, Section 5 concludes the paper.
2. Conventional Sense Amplifier Architectures
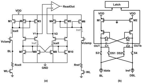
Figure 1a illustrates the working principle of a traditional differential sense amplifier [], which consists of two main stages: the equalization stage (P1) and the development stage (P2). In the P1 stage, when the voltage difference between the gate voltage of the clamping transistor (Vclamp) and the BL voltage (VBL) exceeds the threshold voltage of the clamping transistor, the sense amplifier is activated, generating a large pre-charge current (Ipre) on the BL. This pre-charge current is composed of the current flowing through the target cell (Icell) and the current flowing through the parasitic capacitance (Ipar). Since the transistors M1–M3, M4–M6, M7–M8, and M9–M10 form current mirrors, the current through transistor M3 is equal to the current through transistor M1 (i.e., IM3 = IM1 = Ipre), and, similarly, IM7 = IM8 = Iref, where Iref is the current flowing through the reference cell. During the P1 stage, the current (Ipre − Iref) charges node 1, while an equal current discharges node 2, resulting in V1 > V2. Once the circuit reaches a balanced state, the P2 stage begins. At this point, the parasitic current becomes negligible, and the actual read current from the target cell is compared with the reference current. If the target cell is in the SET state, the SA output remains unchanged, maintaining V1 > V2. However, if Icell < Iref, node 1 is discharged by Iref − Icell, while node 2 is charged by the same current. In the early part of the P2 stage, parasitic current still dominates, causing slow changes in V1 and V2. As the parasitic current decreases and the phase-change cell current takes over, V1 and V2 change rapidly, and the SA output flips, making V1 < V2. This voltage flip contributes to the slow sensing in the differential SA scheme. To improve immunity to interference, the current mirrors in the differential SA must be better matched. When the difference between the phase-change cell current and the reference cell current is small, the width-to-length ratio of the current mirrors must be increased, which leads to an increased area. Consequently, improving the sensing window is limited. Additionally, the reference voltage input to the differential comparator cannot respond quickly to fluctuations in the sensing node voltage, which further limits the sensing speed of the SA.

Figure 1.
Circuit schematics: (a) differential SA; (b) OCCS-SA.
Figure 1b illustrates the circuit of the OCCS-SA [], which is based on the CSB-SA []. By adding a pair of switches (DS1 and DS2), it creates a direct current path to the ground, generating strong positive feedback that improves both the sensing margin and sensing speed. The OCCS-SA operates in three stages: P1, P2, and the latch stage. In the P1 stage, transistors M1 and M2, connected to diodes, charge the BL and dummy BL, respectively. After this stage, the BL voltages of the target and reference cells are stored on the left electrode of capacitor C1 and the right electrode of capacitor C2. In the P2 stage, switches S1–S4 are off, and the grounding switches DS1 and DS2 are activated to amplify the signal sampled during P1. While the OCCS-SA provides strong positive feedback and a large SM, it comes with significant area overhead due to the separate latch and sensing sections, which require large capacitors.
3. Proposed DSOC-SA
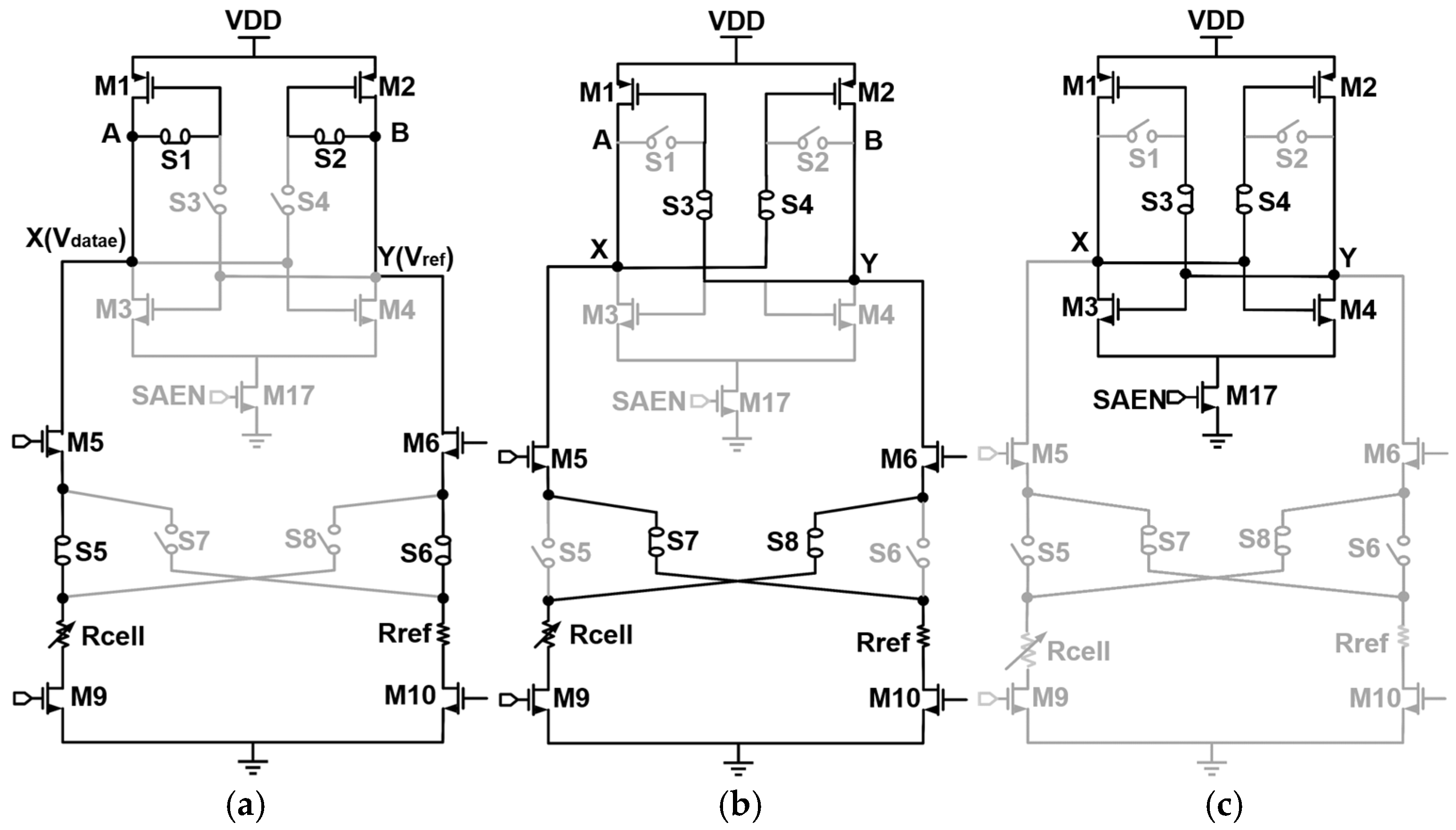
In this part, we propose a dual-sensing-margin offset-compensated sense amplifier (DSOC-SA), with the circuit scheme and timing diagram shown in Figure 2. This design integrates both the latching and sensing functions of the SA, resulting in a more compact area compared to the OCCS-SA. The DSOC-SA operates in three stages: pre-charging (P1), voltage development (P2), and latching (P3). The scheme uses two identical transistors, M1 and M2, to perform current sampling and amplification. By ensuring the transistors are well-matched, current sampling is made independent of the threshold voltage (Vth), thereby mitigating performance degradation caused by offset.

Figure 2.
(a) Circuit schematic of proposed DSOC-SA. (b) Timing diagram.
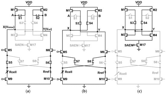
Figure 3a illustrates the equivalent circuit of the DSOC-SA during the P1 stage. In this stage, switches S1, S2, S5, and S6 are activated, while switches S3, S4, S7, S8, and the enable transistor (M17) are deactivated. The PMOS transistors M1 and M2, connected to diodes, pre-charge the BL of the target cell and the reference cell, respectively. The voltage at node X reflects the resistance state of the target cell. Since the duration of this stage is primarily determined by the parasitic capacitance on the BL, its exact value can only be estimated. Therefore, adequate time must be provided for this stage to ensure that the voltage difference between nodes X and Y stabilizes. As depicted in Figure 3b, the second stage, known as the voltage development stage, commences with the rising edge of the AMP signal. In this stage, switches S1 and S2 are turned off, while switches S3 and S4 are turned on, providing strong positive feedback, rapidly amplifying the voltage difference between nodes X and Y. Meanwhile, switches S7 and S8 are on, further increasing the sensing margin.

Figure 3.
Operation of proposed DSOC-SA in different stages: (a) pre-charging stage; (b) voltage developing stage; (c) latching stage.
To illustrate how the DSOC-SA performs offset compensation, we assume that due to process variations, transistor M1 is enhanced while transistor M2 is weakened. In the P1 stage, the diode-connected PMOS transistors M1 and M2 pre-charge the BL for the target and reference cells, respectively. As a result, the voltages at nodes A and B are charged to VDD − |Vth1| and VDD − |Vth2|, respectively. Although this charging is asymmetric, this offset between M1 and M2 is compensated in the subsequent stage. In the next stage, the voltages at nodes A and B are adjusted to VDD − |Vth2| and VDD − |Vth1|, respectively. Figure 4 shows the transient response of the DSOC-SA in both the 0 and 1 states under mismatch conditions, demonstrating that strong positive feedback and offset compensation enable reliable data detection.

Figure 4.
Simulated transient responses: (a) without mismatch; (b) 50 mV Vth mismatch between M1 and M2; (c) 200 mV Vth mismatch between M1 and M2.
Figure 5 illustrates how the DSM structure enhances read reliability. Given sufficient pre-charge time, by the end of the P1 stage, the current through transistor M1 (IM1) becomes Icell, while IM2 equals Iref, resulting in a current difference of ΔISA1 between nodes X and Y, where ΔISA1 = IM1 − IM2. When the P2 stage begins, switches S7 and S8 are on, and the current through transistor M1 becomes |Iref − Icell|. Similarly, IM2 = |Icell − Iref|. This amplifies the current difference between nodes X and Y to 2 × ΔISA1, effectively increasing the sensing margin. Moreover, the DSM structure can correct current sampling errors from the P1 stage. If the target cell is in the SET state (Icell > Iref), then during P1, IM1 > IM2, leading to Vdata < Vref in P1 and Vdata > Vref in P2. If process variations cause transistor mismatches that lead to IM1 < IM2, a sampling error occurs in P1, resulting in Vdata > Vref by the end of P1. When switches S7 and S8 are on, Icell discharges node Y. Due to strong positive feedback, Vref continues to decrease toward the ground. As long as Icell and Iref are not reversed, the DSM structure can correct the current sampling error caused by transistor mismatches.

Figure 5.
Explanation of the double sensing margin.
Figure 3c shows the latch stage. In the P3 stage, the DSOC-SA acts as a voltage-sensing amplifier, rapidly amplifying the voltage difference (ΔV) developed in P2 to produce digital signals (0 or 1), where ΔV = Vdata − Vref. Although transistors M1–M4 may generate an offset voltage due to process variations during the transition from P2 to P3, this offset voltage is negligible compared to the ΔV achieved in P2. Therefore, unlike the OCCS-SA, the DSOC-SA can efficiently convert ΔV into a rail-to-rail output without requiring additional capacitors or a large latch circuit at the output.
4. Simulations Results and Comparison
To assess the effectiveness of the proposed approach, the performance of DSOC-SA, differential SA, and OCCS-SA was compared using the Spectre simulator with standard 40 nm CMOS technology. The device parameters for PCM, as referenced from [], are listed in Table 1. Figure 6 shows a typical programming curve for PCM. The initial state of PCM is generally amorphous (high-resistance). Applying a low-amplitude, long-duration current pulse, the GST material is heated to a temperature between its crystallization point and melting point, promoting nucleation and grain growth, which stabilizes it in a polycrystalline (low-resistance) state. To return the device to the amorphous state, a higher-intensity current pulse is applied, heating the GST material above its melting point. The pulse is then quickly removed, quenching the material rapidly to room temperature. This rapid supercooling causes the GST material to transition from crystalline to amorphous [,]. Based on this programming process, the critical nominal values for the SET resistance and RESET resistance are 50 K and 200 K, respectively, with variances of 10 K and 45 K. The supply voltage is fixed at 1.1 V, with each BL containing 1024 PCM cells to simulate the impact of parasitic capacitors on the BL.

Table 1.
The list of design parameters.

Figure 6.
The typical programming curve of PCM.
To evaluate the yield of a read operation, a Monte Carlo simulation is conducted to assess the read access pass yield (RAPYCELL), defined as the sigma-level yield of a PCM cell where the read access is successful []. Since the ΔV variation in the sense amplifier and the offset voltage from process variations can be effectively modeled by a Gaussian distribution, RAPYCELL is represented as:
RAPYCELL0,1 = nσ, indicating the probability of a successful read access, and is calculated by integrating the normal distribution from −∞ to +nσ []. Here, SA_OS represents the offset voltage of the sense amplifier, with μΔV(μSA_OS) and σΔV(σSA_OS) denoting the mean and standard deviation of ΔV (SA_OS), respectively. Subscripts 0 and 1 indicate the RESET and SET states of PCM, respectively. In this brief, RAPYCELL is the minimum value between RAPYCELL0 and RAPYCELL1, with μSA_OS and σSA_OS set to 0 and 20 mV, respectively, and the target RAPYCELL set to 6σ. A total of 1000 Monte Carlo trials were conducted, setting a sensing time of 3.5 ns, where TP1 = 1.25 ns, TP2 = 2 ns, and TP3 = 0.25 ns. TP2 was set with a sufficient safety margin to ensure that even the weakest bit could be detected under worst-case operating conditions. Process variations in CMOS technology were included in the Monte Carlo simulations, with nominal threshold voltages for NMOS and PMOS set to 355 mV and −366 mV, respectively, each with a standard deviation of 10 mV. Since the resistivity of GST materials is inherently temperature-dependent, with GST resistance changes primarily driven by Joule heating [], the reference cells in the memory array are constructed from the same material to track temperature-induced variations in the read current. The read throughput of devices in both the low-resistance and high-resistance states was measured at temperatures of −40 °C, 27 °C, and 85 °C. Table 2 presents the RAPYCELL values for the proposed DSOC-SA under these different temperature conditions. Notably, the worst RAPYCELL value in the RESET state at −40 °C was 6.04σ, still meeting the target RAPYCELL requirement. As previously mentioned, while the resistivity of chalcogenide materials decreases with rising temperature [], the DSOC-SA can reliably sense data even when temperature-induced changes reduce the read-window, thanks to its DSM structure and strong positive feedback.

Table 2.
RAPYCELL at different temperatures with sensing time = 3.5 ns.
Figure 7 shows the Monte Carlo simulation results for 4000 samples under the worst-case scenario (−40 °C), which corresponds to the lowest RAPYCELL value. This result highlights the importance of offset elimination in achieving the optimal RAPYCELL, demonstrating that the DSOC-SA with offset compensation and a dual-sensing-margin structure can substantially enhance read reliability and sensing speed.

Figure 7.
The Monte-Carlo simulation results of the proposed sensing scheme for the worst case: (a) State 0; (b) State 1.
Figure 8 presents a comparison of the ΔV distributions across different designs. To ensure a fair comparison, all sense amplifiers were simulated using transistors of the same size. Due to the mismatch in the current mirror structure of differential SA, an offset between the reference current source and the mirrored current source leads to a lower average ΔV compared to the other two structures. In contrast, the DSOC-SA, with its dual-sensing-margin structure, shows an average ΔV similar to that of the OCCS-SA. Additionally, the offset compensation in both DSOC-SA and OCCS-SA results in smaller ΔV variations than in the differential SA. Notably, for ΔV < 0.2 V, the differential SA shows a broader sample distribution, while DSOC-SA and OCCS-SA exhibit no sample distribution within this range. This indicates that differential SA is more likely to cause sensing errors when the voltage of SA_OS is larger, while DSOC-SA and OCCS-SA offer improved readout reliability.

Figure 8.
SM distribution: (a) differential SA; (b) OCCS-SA; (c) DSOC-SA.
Figure 9 compares the sensing delay of three sense amplifier designs. Sensing delay is defined as the time between the activation of the AMP signal and when the output voltage reaches either 0.9 VDD or 0.1 VDD. As the supply voltage decreases, the performance of the sense amplifier deteriorates. Since the differential SA relies on the current difference between the target and reference cells to control the gate of the differential-input NMOS pair, it exhibits the highest sensing delay. In contrast, the proposed DSOC-SA shows the lowest sensing delay across a wide range of supply voltages, making it particularly well-suited for low-voltage applications.

Figure 9.
Variation in sensing delay with supply voltage between differential SA, OCCS-SA, and DSOC-SA: (a) Read 0; (b) Read 1.
Table 3 presents a performance comparison between DSOC-SA and traditional sense amplifiers. The DSOC-SA demonstrates the shortest sensing time and the lowest read energy. In contrast, differential SA relies on a long current mirror chain to meet the target RAPYCELL, resulting in a longer sensing time and higher energy consumption per bit. Both DSOC-SA and OCCS-SA utilize a DSM structure, allowing them to quickly achieve the target RAPYCELL. However, DSOC-SA stands out by integrating the sensing and latching circuits at the output, eliminating the need for additional capacitors or extra latching circuits, which significantly reduces area overhead. In terms of performance, DSOC-SA improves sensing speed by 5.6× and 1.6× and reduces power consumption by 87.1% and 51.2% compared to differential SA and OCCS-SA, respectively.

Table 3.
Compensation between proposed DSOC-SA and OCCS-SA in 40 nm CMOS technology with identical transistor sizing.
5. Conclusions
This paper introduces the dual-sensing-margin offset-compensated sense amplifier, a novel scheme aimed at achieving high-speed, reliable readout for phase change memory. By employing a DSM structure, offset compensation, strong positive feedback, and less transistors, DSOC-SA enhances read margin, and decreases area and read energy consumption compared to conventional SAs. Additionally, DSOC-SA demonstrates minimal sensing delay across a wide range of supply voltages, making it well-suited for low-voltage applications. Beyond PCM, DSOC-SA is also suitable for other resistive NVM devices.
Author Contributions
Conceptualization, Q.W. and X.L.; methodology, Q.W.; software, X.L., X.D. and C.X.; validation, Q.W. and C.X.; formal analysis, Q.W.; investigation, Q.W.; resources, X.L.; data curation, Q.W.; writing—original draft preparation, Q.W.; writing—review and editing, Q.W., C.X. and X.D.; visualization, X.L., X.D. and S.S.; supervision, X.L., Q.W., S.S. and Z.S.; project administration, Z.S., S.S. and X.L.; funding acquisition, Z.S. and X.L. All authors have read and agreed to the published version of the manuscript.
Funding
This research was funded by National Key R&D Program of China (Grant No. 2023YFB4502200), National Natural Science Foundation of China (Grant No. 92164302), and Strategic Priority Research Program of the Chinese Academy of Sciences (Grant No. XDB44010200).
Data Availability Statement
Data are contained within the article.
Conflicts of Interest
The authors declare no conflicts of interest.
References
- Daly, D.C.; Fujino, L.C.; Smith, K.C. Through the looking glass—The 2017 edition: Trends in solid-state circuits from ISSCC. IEEE Solid-State Circuits 2017, 9, 12–22. [Google Scholar] [CrossRef]
- Kim, T.; Lee, S. Evolution of phase-change memory for the storage-class memory and beyond. IEEE Trans. Electron Devices 2020, 3, 1394–1406. [Google Scholar] [CrossRef]
- Hosomi, M.; Yamagishi, H.; Yamamoto, T.; Bessho, K.; Higo, Y.; Yamane, K.; Yamada, H.; Shoji, M.; Hachino, H.; Fukumoto, C. A novel nonvolatile memory with spin torque transfer magnetization switching: Spin-RAM. In Proceedings of the IEEE International Electron Devices Meeting, Washington, DC, USA, 5 December 2005; pp. 459–462. [Google Scholar]
- Levisse, A.; Giraud, B.; Noel, J.-P.; Moreau, M.; Portal, J.-M. RRAM crossbar arrays for storage class memory applications: Throughput and density considerations. In Proceedings of the 2018 Conference on Design of Circuits and Integrated Systems (DCIS), Lyon, France, 14–16 November 2018; pp. 1–6. [Google Scholar]
- Meo, A.; Chureemart, P.; Wang, S.; Chepulskyy, R.; Apalkov, D.; Chantrell, R.; Evans, R.F.L. Thermally nucleated magnetic reversal in CoFeB/MgO nanodots. Sci. Rep. 2017, 7, 16729. [Google Scholar] [CrossRef] [PubMed]
- Ishibe, T.; Maeda, Y.; Terada, T.; Naruse, N.; Mera, Y.; Kobayashi, E.; Nakamura, Y. Resistive switching memory performance in oxide hetero-nanocrystals with well-controlled interfaces. Sci. Technol. Adv. Mater. 2020, 21, 195–204. [Google Scholar] [CrossRef] [PubMed]
- Lee, S.; Jeong, J.H.; Lee, T.S.; Kim, W.M.; Cheong, B.K. Bias polarity dependence of a phase change memory with a Ge-doped SbTe: A method for multilevel programing. Appl. Phys. Lett. 2008, 92, 243507. [Google Scholar] [CrossRef]
- Fong, S.W.; Neumann, C.M.; Wong, H.S. Phase-change memory—Towards a storage-class memory. IEEE Trans. Electron Devices 2017, 64, 4374–4385. [Google Scholar] [CrossRef]
- Raoux, S.; Burr, G.W.; Breitwisch, M.J.; Rettner, C.T.; Chen, Y.-C.; Shelby, R.M. Phase-change random access memory: A scalable technology. IBM J. Res. Dev. 2008, 52, 465–479. [Google Scholar] [CrossRef]
- Giannopoulos, I.; Sebastian, A.; Le Gallo, M.; Jonnalagadda, V.P.; Sousa, M.; Boon, M.N. 8-bit Precision In-Memory Multiplication with Projected Phase-Change Memory. In Proceedings of the 2018 IEEE International Electron Devices Meeting (IEDM), San Francisco, CA, USA, 1–5 December 2018; pp. 27.7.1–27.7.4. [Google Scholar]
- Papandreou, N.; Pantazi, A.; Sebastian, A.; Breitwisch, M.; Lam, C.; Pozidis, H. Multilevel phase-change memory. In Proceedings of the 2010 17th IEEE International Conference on Electronics, Circuits and Systems, Athens, Greece, 12–15 December 2010; pp. 1017–1020. [Google Scholar]
- Papandreou, N.; Pozidis, H.; Pantazi, A.; Sebastian, A.; Breitwisch, M.; Lam, C. Programming algorithms for multilevel phase-change memory. In Proceedings of the 2011 IEEE International Symposium of Circuits and Systems (ISCAS), Rio de Janeiro, Brazil, 15–18 May 2011; pp. 329–332. [Google Scholar]
- Nair, P.J.; Chou, C.; Rajendran, B.; Qureshi, M.K. Reducing read latency of phase change memory via early read and Turbo Read. In Proceedings of the 2015 IEEE 21st International Symposium on High Performance Computer Architecture (HPCA), Burlingame, CA, USA, 7–11 February 2015; pp. 309–319. [Google Scholar]
- Liu, J.; Wang, X.; Wang, Q.; Wu, D.; Zhang, Z.; Pan, L.; Liu, M. A low-voltage sense amplifier for high-performance embedded flash memory. J. Semicond. 2011, 31, 105001. [Google Scholar]
- Campardo, G.; Micheloni, R.; Novosel, D. VLSI-Design of Non-Volatile Memories; Springer: Berlin/Heidelberg, Germany, 2005; pp. 269–331. [Google Scholar]
- Li, X.; Chen, H.; Song, Z. Design and analysis of a high-performance sense amplifier for Phase-Change Memory. In Proceedings of the International Conference on Computer Research and Development, Shanghai, China, 11–13 March 2011; Volume 3, pp. 318–321. [Google Scholar]
- Li, X.; Chen, H.; Xie, C.; Cai, D.; Song, S.; Chen, Y.; Lei, Y.; Zhu, M.; Song, Z. Enhancing the performance of phase change memory for embedded applications. Phys. Status Solidi (RRL)–Rapid Res. Lett. 2019, 13, 1800558. [Google Scholar] [CrossRef]
- Lei, Y.; Chen, H.; Wang, Q.; Li, X.; Li, X.; Tian, Z.; Song, Z.; Briefs, S. A single-reference parasitic-matching sensing circuit for 3-D cross point PCM. IEEE Trans. Circuits Syst. II Express Briefs 2017, 65, 486–490. [Google Scholar] [CrossRef]
- Shin, M.; Kong, B. A Pseudo-Differential High-Speed Sensing Scheme for Phase-Change Memory. In Proceedings of the International Conference on Circuits, Systems and Simulation, Nanjing, China, 13–15 May 2023; pp. 97–101. [Google Scholar]
- Na, T.; Song, B.; Kim, J.P.; Kang, S.H.; Jung, S. Offset-canceling current-sampling sense amplifier for resistive nonvolatile memory in 65 nm CMOS. IEEE J. Solid-State Circuits 2016, 52, 496–504. [Google Scholar] [CrossRef]
- Chang, M.; Shen, S.; Liu, C.; Wu, C.; Lin, Y.; King, Y.; Lin, C.; Liao, H.; Chih, Y.; Yamauchi, H. An offset-tolerant fast-random-read current-sampling-based sense amplifier for small-cell-current nonvolatile memory. IEEE J. Solid-State Circuits 2014, 48, 864–877. [Google Scholar] [CrossRef]
- Cho, W.Y.; Cho, B.H.; Choi, B.G.; Oh, H.R.; Kang, S.; Kim, K. A 0.18-/spl mu/m 3.0-V 64-Mb nonvolatile phase-transition random access memory (PRAM). IEEE J. Solid-State Circuits 2005, 40, 293–300. [Google Scholar]
- Atwood, G. Phase-Change Materials for Electronic Memories. Science 2008, 321, 210–211. [Google Scholar] [CrossRef] [PubMed]
- Gallo, M.L.; Athmanathan, A.; Krebs, D.; Sebastian, A. Evidence for thermally assisted threshold switching behavior in nanoscale phase-change memory cells. J. Appl. Phys. 2016, 119, 025704. [Google Scholar] [CrossRef]
- Ko, J.; Kim, J.; Choi, Y.; Park, H.K.; Jung, S.C.; Papers, S.I.R. Temperature-tracking sensing scheme with adaptive precharge and noise compensation scheme in PRAM. IEEE Trans. Circuits Syst. I Regul. Pap. 2016, 62, 2091–2102. [Google Scholar] [CrossRef]
- Jo, K.; Yoon, H.C.; Briefs, S.I.E. Variation-tolerant sensing circuit for ultralow-voltage operation of spin-torque transfer magnetic RAM. IEEE Trans. Circuits Syst. II Express Briefs 2017, 64, 570–574. [Google Scholar] [CrossRef]
- Stern, K.; Keller, Y.; Christopher, M. Neumann; Eric Pop; Eilam Yalon. Temperature-dependent thermal resistance of phase change memory. Appl. Phys. Lett. 2022, 120, 113501. [Google Scholar] [CrossRef]
- Kashem, M.B.; Scoggin, J.; Woods, Z.; Silva, H.; Gokirmak, A. Modeling Reset, Set and Read Operations in Nanoscale Ge2Sb2Te5 Phase Change Memory Devices Using Electric Field and Temperature Dependent Material Properties. Phys. Status Solidi (RRL)—Rapid Res. Lett. 2023, 17, 2200419. [Google Scholar] [CrossRef]
Disclaimer/Publisher’s Note: The statements, opinions and data contained in all publications are solely those of the individual author(s) and contributor(s) and not of MDPI and/or the editor(s). MDPI and/or the editor(s) disclaim responsibility for any injury to people or property resulting from any ideas, methods, instructions or products referred to in the content. |
© 2024 by the authors. Licensee MDPI, Basel, Switzerland. This article is an open access article distributed under the terms and conditions of the Creative Commons Attribution (CC BY) license (https://creativecommons.org/licenses/by/4.0/).