You are currently viewing a new version of our website. To view the old version click .
Electronics
  • Article
  • Open Access

18 August 2024

Research on the Teaching of Laser Chaotic Communication Based on Optisystem and Matlab Software

,
,
,
and
School of Communication Engineering, Hangzhou Dianzi University, Hangzhou 310018, China
*
Author to whom correspondence should be addressed.
This article belongs to the Special Issue Artificial Intelligence in Cyberspace Security

Abstract

The utilization of chaotic optical communication, a physical layer security technology, has the potential to enhance the security of optical fiber networks. In this paper, we take knowledge acquired while teaching “A chaotic security system based on phase-intensity (P-I) electro-optic feedback” as an example and, in detail, introduce a teaching implementation process based on the combination of Optisystem and Matlab. Firstly, based on the Lang–Kobayashi (L-K) laser equation, the generation mechanism of electro-optic feedback chaos was explained. Secondly, the P-I electro-optic feedback chaos was analyzed theoretically with the help of Matlab. Finally, a laser chaotic optical communication system based on electro-optic feedback was built with the help of Optisystem (15.0.0) software, and the performance of the communication was simulated and analyzed through the design of system parameters. The teaching design model and facilitate the concretization of the abstract theory of “the principle of chaos generated by electro-optic feedback, the composition of chaotic optical communication system and the performance index of chaotic communication system”. Through after-class exercises and questionnaire surveys, it was verified that the teaching method is widely recognized by students and that it effectively improves the teaching effect of the course of laser chaotic communication and the students’ academic research ability.

1. Introduction

Laser chaotic communication is a form of hardware encryption that utilizes physical layer principles [1], specifically leveraging the unique characteristics of chaotic signals, such as their ergodicity, aperiodicity, continuous broadband spectrum, and noise-like properties [2]. This method involves embedding the transmitted signal within a chaotic signal or assigning distinct chaotic waveforms to different information sequences through symbolic dynamic analysis. The receiver then demodulates the transmitted information by exploiting the synchronization properties of chaos or the characteristics of chaotic waveforms. Chaotic systems exhibit numerous practical applications within the realm of information technology. For instance, within the domain of communication [3], the implementation of synchronous chaotic systems at both the transmitting and receiving ends can facilitate the generation of cryptographic keys or masks through the utilization of chaotic signals produced by the system, thereby enabling secure communication. Otherwise, chaotic signals can serve as entropy sources for the generation of random numbers in computational tasks [4], such as Monte Carlo simulation and reinforcement learning, by leveraging the initial value sensitivity of chaotic systems across various disciplines. Chaotic signals possess significant utility in various fields, being used in super-resolution imaging technology [5], multiple-input multiple-output (MIMO) radar applications [6], and random modulation continuous wave (RMCW) lidar applications [7] utilizing chaotic lasers. The laser chaotic system exhibits characteristics such as high bandwidth, low attenuation, complex dynamic behavior, high sensitivity to parameters, and enhanced security performance, rendering it well suited for high-speed remote secure communication. Laser chaos and chaos synchronization are fundamental aspects and challenges within the realm of Laser Chaos Communication. The presence of numerous intricate formulas poses a significant obstacle to students’ comprehension of abstract and objective concepts, while the costly experimental equipment further constrains the advancement of the course.
With the rapid development of computer technology, Optisystem, machine learning, neural networks, and other technologies have been developed rapidly and widely used in the communication industry, specifically in quality of service (QoS) quality prediction [8,9], laser chaos synchronization judgment [10,11], optical amplifier gain equalization processing [12,13], and fiber laser spectrum prediction [14,15]. In 2020, Khurram [16] proposed a radio-over-fiber (ROF) front-end communication link scheme utilizing Optisystem to achieve a ROF communication system with a transmission rate of 5 Gb/s and a transmission distance of 90 km, resulting in a system Q factor of 30.8. In 2021, Gaurav Pandey [17] conducted an analysis and study of a wavelength division multiplex–radio-over-fiber (WDM-ROF) transmission system employing low-cost direct-modulated lasers for next-generation 5G networks by utilizing simulation and experimental verification methods, with the results demonstrating strong agreement between the two approaches. In this context, we started to modify the teaching mode of laser chaotic communication in 2021, relying on Matlab (2023) and Optisystem (15.0.0) software, and implemented project practice based on the course platform. Herein, the effect of this new teaching method is analyzed and discussed with the goal of “taking students as the center” and improving students’ independent learning and problem-solving abilities. The results show that the teaching reform and experience improve students’ ability to analyze and solve problems and stimulate students’ creativity and interest in scientific research.

2. Basic Information of Laser Chaotic Communication Course

The laser chaotic communication course is designed to effectively support the three graduation requirements of engineering knowledge, research, and communication for the professional certification of engineering education in communication engineering majors and to imbue students with analytical and design capabilities. We identified the knowledge, competence, and quality objectives for this course, as shown in Figure 1.
Figure 1. Teaching content and teaching objectives of laser chaotic communication.
There are two major pain points in the current teaching of this course. (1) Teaching concept: Many knowledge points in the course are abstract mathematical models and complex mathematical equations. The traditional teaching mode lacks personalization and innovation, and it does not sufficiently support the cultivation of students’ ability to solve complex engineering problems. (2) Teaching methods: In the classroom, we often see “stub” information and silence. Teachers carry out detailed theoretical derivation and concept explanations. If there is no appropriate method, such as the use of software or experiments, for demonstration, it is not conducive to the cultivation of students’ thinking ability, software application skills, and innovation ability.
Aiming to solve the problems posed by the above teaching pain points, we combine the five teaching objectives of the course to integrate resources. Firstly, with the help of the MOOC/SPOC teaching platform, high-quality resources are gathered through self-construction and sharing, the scale and quality of resources are improved, the online teaching resources network of the course is constructed, the project research activities inside and outside the classroom are activated, the open sharing of the course inside and outside the school is realized, and the smooth implementation of the cultivation of students’ scientific research ability and innovation ability is guaranteed. Secondly, the four-in-one teaching mode of “understanding in learning, strengthening in practice, consolidating in practice, breaking through and innovating” is proposed and adopted. In classroom teaching, heuristic, comparative methods; teaching and practice with Matlab or Optisystem software; questioning and answering; discussion; and other teaching methods are used to achieve “learning while understanding”. In the after-class section, the homework is carefully designed for students to complete through the course network platform in order to realize “consolidation and innovation while practicing”. Teachers judge whether students can learn the subsequent course content through the feedback of students’ test results, which can also be used as a reliable basis for teachers to modify course teaching plans and teaching methods.
Electro-optical phase chaos and electro-optical intensity chaos are frequently employed methods for generating chaos, but they exhibit limitations in terms of their effectiveness in time-delayed-signature (TDS) concealment and complexity enhancement. To meet the advanced teaching requirements of the course, the teaching design of the “electro-optic cascade phase feedback loop” is elaborated based on the students’ learning of “electro-optic phase modulation” and “electro-optic intensity modulation”. The teaching effect of this method is studied from the aspects of program design, theoretical derivation, software simulation analysis, testing, and, finally, through exercises and questionnaires after class. The results show that this method has been recognized by students and that it has good potential for development.

3. Teaching Implementation of “Laser Chaotic Communication Based on P-I Electro-Optic Cascade Phase Feedback” Course

To gain a more thorough and detailed understanding of the characteristics of chaos, this study discusses the electro-optical feedback chaos teaching approach, focusing specifically on the phase–intensity conversion process. The study considers the integration of Optisystem and Matlab to construct and analyze a secure communication system characterized by chaotic behavior. Initially, a theoretical model of phase-to-intensity (P-I) electro-optical feedback optical chaos was developed, and its mathematical expression was derived. Subsequently, the performance of the optical chaos system, including aspects of security, confidentiality, robustness, and synchronization, was numerically analyzed using Matlab. Finally, the simulation link was established within the Optisystem software, followed by the design of device parameters and subsequent simulation and analysis of the constructed system. This approach aids students in developing the “model-analysis-optimization” thought process, enhancing the efficacy of the course instruction, and offering potential applicability to other laser chaotic secure communication teaching materials. The specific teaching implementation process is shown in Figure 2.
Figure 2. “Laser chaotic communication with electro-optic phase-intensity modulation” teaching implementation process.

3.1. Model of Electro-Optic Cascade-Phase Feedback Laser Chaotic Communication System

Figure 3 illustrates electro-optical cascade-phase feedback laser chaotic communication utilizing a phase-to-intensity conversion mechanism. In contrast to an intensity feedback chaos source, the laser chaos system incorporates a phase modulator (PM) in place of a Mach–Zehnder interferometer (MZI) and integrates an MZI within the feedback loop. Following PM modulation, the optical signal exhibits chaotic behavior in phase, which is subsequently converted into chaos in intensity by the MZI. The MZI generates a chaotic optical signal which is subsequently converted into an electrical signal by the photodetector (PD) and amplified by an amplifier, driving the PM to produce more intricate chaotic signals. In this system model, the laser chaotic signal maintains a constant light intensity and chaotic phase. Due to the difficulty of interfering with the nonlinear fiber during transmission, this system is commonly employed for ensuring the security of long-distance information transmission using chaotic signals.
Figure 3. Schematic of P-I electro-optical cascade-phase feedback chaotic communication system. SL: slave laser; PM: phase modulator; MZI: Mach–Zehnder interferometer; OC: optical coupler; DL: delay line; FBG: fiber Bragg grating; RF: Radio Frequency; PD: photodetector; SSMF: standard single-mode fiber.
In the transmitter, the PM1 modulator modulates the signal onto a continuous optical carrier produced by slave laser1 (SL1), and the resulting PM1 output is evenly divided by an optical coupler1 (OC1). A portion of the signal goes through the dispersion module (fiber Bragg grating (FBG1) with a 1200 ps/nm dispersion coefficient) for a phase-to-intensity conversion process, resulting in time–domain-waveform-stretching spectrum diffusion and random noise-like reflection, and is then sent to the receiver via standard single-mode fiber (SSMF). The other part of the signal is input into PM2, delayed by T2 through delay line 2 (DL2), and split into two paths via an OC2. One path enters the inner phase feedback loop, becoming the input for MZI2, which is converted into an electrical signal by PD1 and amplified by RF (Radio Frequency) to generate a signal x 2 ( t ) as the driver of PM2. The other path enters the external loop, delayed by T1 through DL1 and MZI1, and is converted into an electrical signal by PD2 and amplified to become the drive signal x 1 ( t ) of PM1, thus forming the internal and external feedback loops. After traveling through SSMF, the signal reaches the receiver, which mirrors the transmitter’s parameters. The OC3 splits the signal into two parts. One part includes two feedback loops for synchronization. The output from PM3 goes through a dispersion module (FBG2 with −1200 ps/nm dispersion), compressing it in the time domain to counteract FBG1’s effects, and is then converted into an electrical signal by PD5. The second signal is converted into an electrical signal by PD6, and the original plaintext signal is accurately reconstructed by subtracting the two signals with a low-pass filter.

3.2. Theoretical Model

As shown in Figure 3, a linear filter is an important device for generating chaotic signals. τ and θ represent the high and low cutoff frequencies of the linear filter, respectively. Additionally, v i ( t ) denotes the output voltage of the linear filter, v π represents the half-wave voltage of the PM modulator, and x i ( t ) = π v i ( t ) / 2 v π signifies the signal variable at the transmitter. It can be inferred that the dynamic mathematical models of the P-I electro-optical cascade-phase feedback chaotic communication system can be characterized by the subsequent system of integral differential equations:
x 1 + τ 1 d x 1 d t + 1 θ 1 t 0 t x 1 ( s ) d s = β 1 cos 2 [ x 1 ( t T 1 T 2 ) + x 2 ( t T 1 T 2 ) x 1 ( t T 1 T 2 δ T 1 ) x 2 ( t T 1 T 2 δ T 1 ) + ϕ 0 ]
x 2 + τ 2 d x 2 d t + 1 θ 2 t 0 t x 2 ( s ) d s = β 2 cos 2 [ x 1 ( t T 2 ) + x 2 ( t T 2 ) x 1 ( t T 2 δ T 2 ) x 2 ( t T 2 δ T 2 ) + ϕ 0 ]
y 1 + τ 1 d y 1 d t + 1 θ 1 t 0 t y 1 ( s ) d s = β 1 cos 2 [ x 1 ( t T 1 T 2 ) + y 2 ( t T 1 T 2 ) x 1 ( t T 1 T 2 δ T 1 ) y 2 ( t T 1 T 2 δ T 1 ) + ϕ 0 ]
y 2 + τ 2 d y 2 d t + 1 θ 2 t 0 t y 2 ( s ) d s = β 2 cos 2 [ x 1 ( t T 2 ) + y 2 ( t T 2 ) x 1 ( t T 2 δ T 2 ) y 2 ( t T 2 δ T 2 ) + ϕ 0 ]
where the subscript i = 1 represents the external feedback phase loop, i = 2 represents the internal feedback phase loop, ϕ 0 is the static offset phase of the PM modulator, T 1 and T 2 are the delay of the fiber delay line D L i , δ T 1 and δ T 2 are the coherence time introduced by the two Mach–Zehnder interferometers (MZIs), and β i is the coefficient of the phase feedback loop:
β i = π A g G P 0 2 V π
where Equations (1) and (2) are mathematical models at the transmitter, and Equations (3) and (4) are mathematical models at the receiver. The Runge–Kutta algorithm can be used to solve the integral differential mathematical equation with delay [18]. Only by ensuring that the PM, DL, PD, and RF parameters at both ends are set the same can the chaotic student system achieve complete synchronization.
The chaotic signal output from the cascaded phase feedback loop undergoes dispersion compensation via module FBG, which results in the original chaotic signal being disturbed again in phase and amplitude, thus producing a more complex chaotic signal. The mathematical representation of FBG in the frequency domain is provided in Ref. [19]:
H ( ω ) = exp ( j B 2 ( ω ω 0 ) 2 )
where B is the dispersion coefficient of the dispersion compensation module FBG, and ω 0 is the center angular frequency of the semiconductor laser. Upon passing through the dispersion compensation module FBG, the complex amplitude of the resulting optical chaotic signal becomes more intricate, and it can be shown as follows:
E F B G ( t ) = F 1 ( F ( E i n t e r f e r ( t ) ) H ( ω ) )
where F ( ) is the Fourier transform, and F 1 is the inverse Fourier transform.

3.3. Analysis of Chaotic Characteristics in Matlab Software

3.3.1. Bifurcation Diagram

A bifurcation diagram illustrates the variation in the number of stable points of a nonlinear system as its parameters are altered. The dynamic characteristics of a chaotic laser source are significantly influenced by changes in the bifurcation coefficient, specifically in terms of alterations to the phase space. This includes modifications to the solutions of the dynamic mathematical equation, impacting both the quantity and stability of the solutions, thereby manifesting as bifurcation phenomena within the phase space. By modifying the bifurcation coefficient, the nonlinear behavior of the laser chaotic system can be altered, leading the system to transition from a stable state to a period-doubling state and, ultimately, a chaotic state. The bifurcation diagram index elucidates the progression of the system towards chaotic behavior as the bifurcation coefficient increases.
The parameter values used in our simulation are shown in Table 1. As depicted in Figure 4, when the feedback strength coefficient β 1 = β 2 , the phase bifurcation diagram of the P-I electro-optical cascade-phase feedback chaotic system closely resembles that of the conventional electro-optical cascade-phase feedback chaotic system. As the feedback strength coefficient increases, the system transitions from its initial state to a chaotic state, gradually losing stability.
Table 1. Parameter values used in our simulation.
Figure 4. Phase bifurcation diagram of P-I electro-optical cascade-phase feedback chaotic system.
The optical power time-series waveforms of chaotic signals at the transmitter and receiver are shown in Figure 5. It can be seen from Figure 5 that the signals at the transmitter and the receiver enter the chaotic state at the same time and have good synchronization.
Figure 5. Optical power time-series waveforms of chaotic signals at transmitter and receiver.

3.3.2. Probability Density Distribution

The assessment of system complexity relies heavily on the probability density distribution of chaotic signal output, with a Gaussian noise signal serving as the benchmark for an ideal chaotic state. A Gaussian-like distribution in the probability density of a chaotic signal indicates a high level of complexity, as it suggests a close resemblance to noise. The probability density distributions of the P-I Phase Feedback System (P-I-TPFS) and traditional phase feedback system (TPFS), discussed in reference [20], for when the feedback intensity coefficient β 1 = β 2 = 3 are depicted in Figure 6. It can be seen from Figure 6 that the Gaussian distribution is symmetric concerning x = 0 . When x > 0 , the probability density distribution of the P-I electro-optical cascade-phase feedback chaotic system exhibits a faster decrease compared to that of the traditional electro-optical cascade-phase feedback chaotic system. The P-I electro-optical cascade-phase feedback chaotic system exhibits increased complexity, resembling a Gaussian distribution. Numerical simulations conducted in MATLAB demonstrate that the incorporation of the P-I dispersion module enhances the chaotic signal generated by this system, making it more suitable for communication systems in the 5G front-end network compared to traditional electro-optical cascade-phase feedback chaotic systems.
Figure 6. Probability distribution of P-I and traditional electro-optical cascade-phase feedback chaotic systems.

3.3.3. ACF and CCF

The autocorrelation function (ACF) describes and quantifies the degree of correlation between observations of a time series at different lags. The mathematical expression for the ACF is given by the following formula [8]:
A C F ( s ) = [ x ( t ) x ( t ) ] [ x ( t + s ) x ( t ) ] [ x ( t ) x ( t ) ] 2 [ x ( t + s ) x ( t ) ] 2
The operator symbol represents the average value of , and s is the delay of the signal. In the context of a random signal, correlation peaks are exclusively observed s = 0 . Conversely, in a delayed electro-optical feedback chaotic source, correction peaks are present at the delay parameters of the feedback loop and their integer multiples. The absence of a discernible correlation peak in the ACF curve suggests that the delay parameters are effectively concealed.
The ACF of the P-I electro-optical cascade-phase feedback chaotic system will be calculated using Matlab to analyze the TDS hiding effect, and it will be compared with the traditional electro-optical cascade-phase feedback chaotic system. The autocorrelation functions of both systems for when the feedback intensity coefficient β 1 = β 2 = 3 are shown in Figure 7a,b.
Figure 7. Autocorrelation function of electro-optic cascade-phase feedback chaotic system. (a) Traditional system and (b) P-I system.
Figure 7a illustrates that the ACF of the traditional electro-optical cascade-phase feedback chaotic system exhibits a sharp peak when the delay parameter T 1 = 0.3 ns . The results indicate that the chaotic signal output correlation in the phase feedback loop delay of the traditional electro-optical cascade chaotic system has not been adequately mitigated, thereby ensuring the system’s security. Figure 7b demonstrates that the ACF of the P-I electro-optical cascade-phase feedback chaotic system does not exhibit significant peaks at T 1 = 0.3 ns , T 2 = 0.5 ns , T 1 + T 2 = 0.8 ns integer multiples of the delay parameter. This demonstrates that the traditional electro-optical cascaded phase feedback chaotic system can successfully mitigate the temporal correlation of chaotic signals within the delay parameters of the two feedback loops utilizing a dispersion module, leading to the effective concealment of TDS. Consequently, unauthorized users are unable to reconstruct the chaotic dynamic equation of the transmitter or decipher the transmitted plaintext signal by acquiring TDS information, thereby guaranteeing security and the confidentiality of communication.
The cross-correlation function (CCF) typically quantifies the degree of synchronization between the chaotic signal at the transmitter and receiver, as well as the correlation between the transmitted information and the chaotic signal. The mathematical formula for the CCF is as follows [9]:
C C F ( t ) = [ x 1 ( t ) x 1 ( t ) ] [ x 2 ( t + s ) x 2 ( t ) ] [ x 1 ( t ) x 1 ( t ) ] 2 [ x 2 ( t + s ) x 2 ( t ) ] 2
where x 1 ( t ) and x 2 ( t ) represent the two time series for which the degree of cross-correlation needs to be calculated. A peak value below 0.3 on the CCF curve indicates a very low correlation between the time series. Conversely, a peak value exceeding 0.8 suggests a strong correlation between the two time series. In a synchronous system of chaotic signals, a peak value exceeding 0.95 on the CCF curve indicates a high level of synchronization within the system.
The power CCF of the P-I electro-optical cascade-phase feedback chaotic system is shown in Figure 8. Figure 8 illustrates that in the absence of external disturbances, the maximum peak value of CCF is equal to 1, as referenced in Ref. [21], where the CCF’s maximum peak value exceeds 0.95, indicating a high degree of synchronization within the system. Consequently, the transmitter and receiver are synchronized.
Figure 8. Power cross-correlation function of P-I electro-optic cascade-phase feedback chaotic system.

3.3.4. Robustness

The term “Robustness” pertains to the ability of a system to maintain consistent performance in the face of disturbances or uncertainties. When all system parameters at the transmitter and receiver are identical, the optical power and optical phase time waveforms at both ends are observed to be consistently within the range of 25 to 26 ns, as shown in Figure 9 and Figure 10. Consequently, it can be inferred that the waveforms at the transmitter and receiver of the P-I electro-optical cascade-phase feedback chaotic system remain consistent. Simultaneously, it is demonstrated that the P-I electro-optical cascade-phase feedback chaotic system exhibits high synchronization.
Figure 9. A time trajectory diagram of the optical power at the transmitter and receiver at a certain time.
Figure 10. A time trajectory diagram of the optical phase at the transmitter and the receiver at a certain time.
To further illustrate the robustness of the system, Optisystem and MATLAB are used for joint simulation. In the Optisystem, a customized binary signal generator is employed to produce the rectangular pulse shown in Figure 11. Disturbances occur when t = 100 ns , and the disturbance is canceled when t = 162 ns . The optical power synchronization error between the transmitter and receiver is shown in Figure 12. The results demonstrate that the system’s synchronization performance deteriorates upon the application of a rectangular pulse to the transmitter, but a high level of synchronization is achieved once the disturbance ceases. This confirms that the P-I electro-optic cascade-phase feedback chaotic system proposed in this study exhibits strong resilience to external interference.
Figure 11. Rectangular disturbed signal.
Figure 12. The optical power synchronization error between the transmitter and receiver.
The research on synchronization robustness discussed above is crucial, as it demonstrates that aligning the parameters of the transmitter and receiver in the secure communication system of the 5G front-end network enables the P-I electro-optical cascade-phase feedback chaotic dynamics to achieve full synchronization, and it shows good robustness in the case of external interference. Thus, it can realize the encryption and decryption process of the plaintext signals transmitted on the 5G front-end network system.

3.4. P-I Electro-Optic Cascade-Phase Feedback Laser Chaotic Synchronization Communication System Based on Matlab and Optisystem

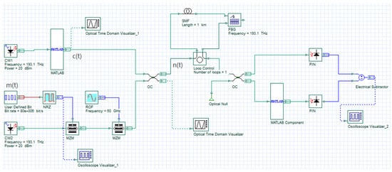
The simulation of the P-I electro-optical cascade-phase feedback chaotic system in the context of a 5G front-end network is shown in Figure 13 through a co-simulation using Matlab and Optisystem. The generation of chaotic signals through the P-I electro-optical cascade-phase feedback chaotic source is achieved in Matlab, while the encryption, transmission through fiber, and decoding of plaintext signals are carried out in Optisystem. This approach allows for a more comprehensive simulation of the P-I electro-optical cascade-phase feedback chaotic system within the 5G front-end network. Radio-over-fiber (ROF) signals operating at a frequency of 60 GHz can facilitate the transmission of plaintext signals at speeds of up to 10 Gbit/s within the 5G front-end network. Additionally, chaotic signals employ a straightforward and cost-effective code shift keying (CSK) loading technique for ensuring secure communication [22].
Figure 13. Diagram showing the simulation of the P-I electro-optical cascade-phase feedback chaotic system of a 5G front-end network co-simulated by Matlab and OptiSystem.
In the transmitter, an 80 Mbit/s binary plaintext signal is generated using the user-defined signal rate in Optisystem. The plaintext signal is then modulated into a binary non-return-to-zero code m ( t ) through a non-return-to-zero (NRZ) encoder. Subsequently, the optical intensity signal m 1 ( t ) is modulated by an optical carrier with a frequency of 193.1 THz, and the ROF signal with a frequency of 60 GHz is further modulated by MZM to make m 2 ( t ) . Finally, the plaintext signal m 2 ( t ) chaotic signal c ( t ) and the encrypted signal n ( t ) are transmitted via 50/50 OC coupling into the optical fiber channel with a transmission distance of 1 km, utilizing FBG for dispersion compensation. At the receiver, the original plaintext signal is reconstructed through the use of PD to convert the received signal n ( t ) into an electrical signal by subtracting the same c ( t ) . By comparing the transmitter’s signal and the receiver’s signal, as shown in Figure 14, it can be observed that the original plaintext signal is successfully recovered.
Figure 14. The signal waveform: (a) original plaintext signal; (b) the plaintext signal waveform after decryption.

3.5. Teaching Effect Analysis Based on Matlab and Optisystem Software

To understand the students’ achievement of the teaching objectives of this knowledge point in time, an after-class test and questionnaire survey are carried out to track and improve the teaching effect of the course.
The test questions and specific responses to the after-class survey are shown in Table A1 in the Appendix A. These questions are designed around the basic teaching objectives of this knowledge point. From the statistical results, the correct rate of each question is more than 90%, and the correct rate of the first and the second questions is 100%. The results showed that the students’ basic teaching objectives regarding this knowledge point were completely achieved.
Table A2 in the Appendix A shows the contents and statistical results of the questionnaire survey. According to the survey and the corresponding statistics, 91.12% of the students believed that the application of software in class-based teaching was beneficial, helping them to understand the course knowledge points. This suggests that the teaching design was highly valued by the students, that it improved their scientific research ability, and that they were willing to invest time and energy into their studies. Overall, 84.84% of the students hope that they will be offered an opportunity to complete homework by using Matlab and Optisystem software, which would improve their software application ability and operation ability. Students believe that the proposed system helped to cultivate interest in learning, deepen their understanding of theoretical knowledge, and improve their practical operation and teamwork abilities. Therefore, 73.34% of the students hope that subsequent courses will also provide the opportunity to use Matlab and Optisystem to solve problems related to chaotic communication. Regarding the system’s application to scientific research projects, 84.44% of the students hope to have the opportunity to apply the system to course-related scientific research projects.

4. Conclusions

Considering the problems of the laser chaotic communication course being abstract and difficult to understand and the shortage of experimental equipment, we improved the course via the construction of curriculum resources and reforming teaching methods and created a mathematical model of each knowledge point in the teaching content with Matlab code. By using Optisystem software to design and simulate the optical link of the laser chaotic communication system, considering the method of combining theoretical analysis and software demonstration in class, and through perusing online resources and completing course-related practice assignments after class, students can consolidate the knowledge points and become better prepared, helping to cultivate students’ ability to solve complex engineering problems in the field of communication engineering.
This paper explored the objective of teaching laser chaotic communication by proposing a P-I electro-optical cascade-phase feedback chaotic system, comprising two cascaded phase feedback loops and two dispersion encryption modules. The bifurcation diagram and probability density distribution of the P-I electro-optical cascade-phase feedback chaotic system were computed through Matlab numerical simulation, demonstrating that a feedback coefficient within a specific range can generate intricate chaotic signals. The ACF of the system was determined through numerical simulation using Matlab. The absence of prominent peaks in the delay parameter and its integer multiples suggests that the system is capable of effectively concealing TDS, thereby safeguarding the 5G front-end network communication system against unauthorized access and enhancing its confidentiality. When the system parameters of both the transmitter and receiver are identical, the Matlab numerical simulation calculates a maximum peak value of 1 for the CCF, indicating a high level of synchronization within the system. Despite the presence of external interference, the system demonstrates robust synchronization capabilities.
Finally, relying on the online platform of the course, the learning effect of the “P-I electro-optic cascade phase feedback chaotic system” was tested and surveyed. The results of the after-class test indicated that the students had a better understanding of each knowledge point. The results of the questionnaire survey showed that the students felt that the implementation of teaching based on Matlab and Optisystem software had improved their interest in learning, research ability, and teamwork spirit, and they also expressed their hope to encounter the use of this method in their following courses.

Author Contributions

Conceptualization, M.B. and G.Y.; formal analysis, X.Z. and M.H.; investigation, M.L.; data curation, M.L.; writing—original draft preparation, M.L.; writing—review and editing, X.Z.; visualization, M.H. All authors have read and agreed to the published version of the manuscript.

Funding

This research was supported by Zhejiang Province general undergraduate universities “14th Five-Year” teaching reform project (JG20220215); the Primary Research and Development Plan of Zhejiang Province (No. 2023C03014) and the Key Research and Development Program of Zhejiang Province (No. 2022C03037).

Data Availability Statement

Data will be made available upon request to the corresponding author.

Conflicts of Interest

The authors declare no conflicts of interest.

Appendix A

Table A1. Test questions after class and answers (45 students in the test group).
Table A1. Test questions after class and answers (45 students in the test group).
QuestionsResultsAnswers
1. The chaotic system based on optical feedback can make the laser output a chaotic signal by increasing the laser bias current or setting the appropriate feedback coefficient—( ) Yes or No?Yes (45)
No (0)
Yes
2. Based on the chaotic system of light injection, the response laser can be brought from the stable state to the chaotic state by modulating the phase or intensity of the perturbed light by external injection—( ) Yes or No?Yes (45)
No (0)
Yes
3. The correlation coefficient can analyze the synchronization degree of the chaotic signal at the transmitter and the chaotic signal at the receiver, and the larger the correlation coefficient is, the better the synchronization of the chaotic system is—( ) Yes or No?Yes (42)
No (3)
Yes
4. σ = | P t ( t ) P r ( t ) | | P t ( t ) | Synchronization error σ can reflect a similar degree of output chaotic signal amplitude. The smaller the value is, the worse the synchronization degree of the system is—( ) Yes or No?Yes (2)
No (43)
No
5. The properties of chaotic systems can be characterized by the following indicators: A. bifurcation diagram; B. Lyapunov exponent; C. fractal dimension; D. convergence.A (45)
B (45)
C (41)
D (44)
ABCD
Table A2. Feedback obtained from the questionnaire designed for the students in the test group.
Table A2. Feedback obtained from the questionnaire designed for the students in the test group.
QuestionsStrongly Agree, n (%)Agree, n (%)Neutral, n (%)Disagree, n (%)Strongly Disagree, n (%)
Matlab and Optisystem software help you better understand the theoretical knowledge of the course.16 (35.56%)25 (55.56%)4 (8.88%)0 (0.00%)0 (0.00%)
Matlab and Optisystem software improve your ability to design and analyze projects.20 (44.44%)25 (55.56%)0 (0.00%)0 (0.00%)0 (0.00%)
Teaching based on Matlab and Optisystem software improves your scientific research ability.18 (40.00%)19 (42.22%)7 (15.56%)1 (2.22%)0 (0.00%)
The practice homework improved your team’s cooperation ability.25 (55.56%)20 (44.44%)0 (0.00%)0 (0.00%)0 (0.00%)
This kind of teaching mode stimulates your interest in learning the course.22 (48.89%)20 (44.44%)3 (6.67%)0 (0.00%)0 (0.00%)
It is hoped that the follow-up courses will also offer an opportunity to practice homework by using Matlab or Optisystem software.19 (42.22%)19 (42.22%)7 (15.56%)0 (0.00%)0 (0.00%)
The practical homework improves your software application ability and operation ability.23 (51.11%)20 (44.44%)2 (4.44%)0 (0.00%)0 (0.00%)
If you had another chance, would you hope to make the project more perfect?17 (37.78%)16 (35.56%)10 (22.22%)2 (4.44%)1 (2.22%)
Do you want to apply for a research project related to the course?20 (44.44%)18 (40.00%)5 (11.11%)1 (2.22%)1 (2.22%)

References

  1. Qiao, L.; Wang, X.; Hao, Y.; Zhang, M. Progress of Chaotic Semiconductor Lasers and Their Applications. Laser Optoelectron. Prog. 2024, 61, 0114008. [Google Scholar]
  2. Yi, L.; Ke, J. Research progress of chaotic secure optical communication. J. Commun. 2020, 41, 168–178. [Google Scholar]
  3. Li, Z.Y.; Wang, H.X.; Ji, Y.F. Hardware fingerprint construction of optical transmitters based on permutation entropy spectrum of chaos for secure authentication. Opt. Laser Technol. 2023, 171, 109947. [Google Scholar] [CrossRef]
  4. Don, S.H.G.M.; Inui, Y.; Kako, S.; Yamamoto, Y.; Aonishi, T. Mean-field coherent Ising machines with artificial Zeeman terms. J. Appl. Phys. 2023, 134, 234901. [Google Scholar]
  5. Kanwal, S.; Inam, S.; Quddus, S.; Hajjej, F. Research on color image encryption approach based on chaotic Duffing map. Phys. Scr. 2023, 98, 125252. [Google Scholar] [CrossRef]
  6. Shajin, F.H.; Rajesh, P. FPGA Realization of a Reversible Data Hiding Scheme for 5G MIMO-OFDM System by Chaotic Key Generation-Based Paillier Cryptography Along with LDPC and Its Side Channel Estimation Using Machine Learning Technique. J. Circuits Syst. Comput. 2022, 31, 2250093. [Google Scholar] [CrossRef]
  7. Dong, Y.X.; Li, J.C.; Li, Y.-L.; Shi, Y.; Xiao, J.-L.; Yang, Y.-D.; Huang, Y.-Z.; Chen, Y. Feedback insensitivity in a self-chaotic microcavity laser. Opt. Lett. 2023, 49, 69–72. [Google Scholar] [CrossRef] [PubMed]
  8. Ayassi, R.; Triki, A.; Crespi, N.; Minerva, R.; Laye, M. Survey on the Use of Machine Learning for Quality of Transmission Estimation in Optical Transport Networks. J. Light-Wave Technol. 2022, 40, 5803–5815. [Google Scholar] [CrossRef]
  9. Sahu, S.; Clement, J.C.; Indhumathi, S.; Evelyn Ezhilarasi, I.; Chandrasekaran, D.S. BER and OSNR Based Quality Estimation in Optical Networks using Machine Learning Algorithms. In Proceedings of the 2023 2nd International Conference on Vision Towards Emerging Trends in Communication and Networking Technologies (ViTECoN), Vellore, India, 5–6 May 2023. [Google Scholar] [CrossRef]
  10. Lin, C.M.; Pham, D.H.; Huynh, T.T. Encryption and Decryption of Audio Signal and Image Secure Communications Using Chaotic System Synchronization Control by TSK Fuzzy Brain Emotional Learning Controllers. IEEE Trans. Cybern. 2023, 52, 13684–13698. [Google Scholar] [CrossRef]
  11. Li, N.; Wu, Z.M.; Lin, X.D.; Tang, X.; Xia, G.; Deng, T. Bidirectional digital image secure transmission and recognition based on a long-distance chaos synchronization system with machine learning capability. Nonlinear Dyn. 2023, 104, 2745–2758. [Google Scholar] [CrossRef]
  12. Wang, Z.; Kilper, D.C.; Chen, T. Open EDFA gain spectrum dataset and its applications in data-driven EDFA gain modeling. J. Opt. Commun. Netw. 2023, 15, 588–599. [Google Scholar] [CrossRef]
  13. Freire, M.; Sengupta, D.; Lavignotte, A.; Tremblay, C.; Lepers, C. Learning for Compensating Power Excursions in Amplified WDM Systems. J. Light. Technol. 2023, 39, 6805–6813. [Google Scholar] [CrossRef]
  14. Kuprikov, Y.; Kokhanovskiy, A.; Serebrennikov, K.; Turitsyn, S. Deep reinforcement learning for a self-tuning laser source of dissipative solitons. Sci. Rep. 2022, 12, 7185. [Google Scholar] [CrossRef] [PubMed]
  15. Jiang, M.; Wu, H.; An, Y.; Hou, T.; Chang, Q.; Huang, L.; Li, J.; Su, R.; Fiber, P.Z. laser development enabled by machine learning: Review and prospect. PhotoniX 2022, 3, 16. [Google Scholar] [CrossRef]
  16. Qureshi, K.K.; Qureshi, A.R.; Magam, M.G.; Jamal, L. Radio-over-fiber front-haul link design using Optisystem. J. Opt. Commun. 2020, 15, 1–6. [Google Scholar] [CrossRef]
  17. Pandey, G.; Choudhary, A.; Dixit, A. Wavelength Division Multiplexed Radio over Fiber links for 5G Fronthaul Networks. IEEE J. Sel. Areas Commun. 2021, 99, 2789–2803. [Google Scholar] [CrossRef]
  18. Alcin, M. The Runge Kutta-4 based 4D hyperchaotic system design for secure communication applications. Chaos Theory Appl. 2020, 2, 23–30. [Google Scholar]
  19. Suárez-Vargas, J.J.; Márquez, B.A.; González, J.A. Highly complex optical signal generation using electro-optical systems with non-linear, non-invertible transmission functions. Appl. Phys. Lett. 2012, 101, 071115. [Google Scholar] [CrossRef]
  20. Chen, D.; Li, Q.; Bao, Q. Bidirectional communication with time-delay concealment in a system combining all-optical intensity and electrooptical phase chaos. Opt. Commun. 2020, 465, 124962. [Google Scholar] [CrossRef]
  21. Zhan, M.; Wang, X.; Gong, X.; Wei, G.W.; Lai, C.-H. Complete synchronization and generalized synchronization of one-way coupled time-delay systems. Phys. Rev. E 2003, 68, 036208. [Google Scholar] [CrossRef] [PubMed]
  22. Ali, A.; Naveed, H.; Qamar, F.; Shahzadi, R.; Ali, M.; Qamar, N.; Shahzadi, R. Design and analysis of secure RoF based communication in 5G fronthaul. In Proceedings of the 2020 International Conference on Cyber Warfare and Security (ICCWS), Islamabad, Pakistan, 20–21 October 2020; pp. 1–6. [Google Scholar]
Disclaimer/Publisher’s Note: The statements, opinions and data contained in all publications are solely those of the individual author(s) and contributor(s) and not of MDPI and/or the editor(s). MDPI and/or the editor(s) disclaim responsibility for any injury to people or property resulting from any ideas, methods, instructions or products referred to in the content.

Article Metrics

Citations

Article Access Statistics

Multiple requests from the same IP address are counted as one view.