Abstract
A two-layer artificial fish swarm evacuation model based on heterogeneous pheromones is presented in this paper. Firstly, the movements of evacuees are simulated by the behaviors of an artificial fish swarm, including preying, swarming, and following. Then, the positive feedback mechanism of heterogeneous pheromones is introduced to improve evacuation performance. Based on the interaction and communication mechanisms of biological groups of social networks in nature, the perceptual and cooperative model among individuals and between individuals and the environment is established. An optimization scheme based on fish swarms and heterogeneous pheromones is proposed. The simulation and experimental results show that the two-layer evacuation model can optimize the spatial-temporal distribution of people and can finally achieve better evacuation plans. The proposed model and algorithm can provide effective guidance for emergency safety responses and robot cooperative control in intelligent robot systems.
1. Introduction
Recently, the impact of various emergencies on public safety is increasing, which poses a serious threat to the environment required for citizens to engage in various activities. The simulation of pedestrian emergency evacuation involves multiple disciplines, and its research findings can be applied to various fields, such as building, science engineering, safety science, disaster prevention, highway and railway transportation, robot control, and urban planning [1,2,3]. Evacuation dynamics simulaed through computers is one of key research directions in evacuation study, which has important theoretical and practical value.
In emergency evacuation, it is difficult to study evacuation processes and rules due to complex and dynamic processes which involve numerous, non-deterministic, unknowable, fuzzy factors [4,5]. Scholars have proposed simulation models for evacuation problems, and some of them have entered the market and have been put into practical use. The research on these models supplements theories of structural design and exit signs as well as emergency planning in public places [6,7]. In recent years, researchers have been inspired by the existence of some biological groups in nature, such as the flight formation of geese, the aggregation of fish swarms, the synchronization of a firefly’s flash, etc. Based on the analysis of the phenomena of these biological groups, it can be seen that, without centralized control and global information interaction, these groups complete the aggregation and synchronization of all individuals only through their own local cooperation and their interactions with surrounding individuals. This phenomenon shows the consistency of biological groups. Many works study the cooperative mechanisms in groups by simulating the phenomenon of biological clustering and synchronization. This characteristic in biological groups in nature can be extended to intelligent robot systems, which make robot systems have the intelligence of a biological population.
Fish swarms [8,9] are utilized to model an evacuation crowd. Evacuees are regarded as artificial fish individuals. The evacuation behaviors of people are simulated by fish behaviors. Although a fish swarm can be used to simulate an evacuation, the evacuation plan cannot be optimized. Inspired by the positive feedback strategy of an ant colony, a two-layer artificial fish swarm evacuation model based on heterogeneous pheromones is presented in this paper. An evacuation crowd is simulated by a fish swarm to obtain simulation results in the inner level, and the simulation results are optimized by heterogeneous pheromones in the outer level. This optimization scheme based on fish swarms and heterogeneous pheromones can improve the interaction and movements of a crowd. Furthermore, the objective system and the evacuation plan can be optimized in a fine level.
This paper is organized as follows: Section 2 discusses related research on evacuation; Section 3 presents a two-layer evacuation optimization model based on fish swarms and heterogeneous pheromones; Section 4 proposes an artificial fish swarm algorithm based on the pheromone (AFSAP) algorithm; Section 5 compares the results of the experiments and simulations by different approaches; and Section 6 concludes the paper and discusses potential directions in future research.
2. Related Work
Currently, swarm intelligence and optimization algorithms have been widely concerned in various applications due to their efficient optimization performance [10,11,12]. They are successfully used in intelligent transportation, machine learning, process control, economic forecasting, and engineering optimization [13,14,15]. In evacuation modeling, optimization models of emergency evacuations based on swarm intelligence is also an important research field. At present, the research of evacuation simulations and optimization using swarm intelligence optimization theory has been attracting widespread attention [16,17,18].
Ant colony optimization (ACO) [19] is one of the swarm intelligent optimization algorithms which were first applied to the field of emergency evacuation. The characteristics of an ant colony, such as positive feedback mechanisms, conformity, and self-organization, can reflect the perceptions and interactions of evacuation individuals to the environment. For example, Ref. [20] proposed a hybrid path dynamic planning algorithm based on Dijkstra and ACO. The ant colony optimization algorithm is used to further optimize each node to obtain the optimal path. This method can dynamically plan the evacuation path according to the fire point, timely adjust the evacuation direction, and save the algorithm running time; however, the movements and behaviors of evacuees were not studied. Particle swarm optimization (PSO) is also used to optimize evacuation problems. Ref. [21] presented a model based on swarm intelligence, social forces, and multi-agents to study the roles of different behaviors. They found that the self-organizing of crowds, small groups, and information sharing can greatly improve survival rates of civilians. However, many other behaviors and movements involved in the evacuation process were not considered in their model. In recent years, some scholars have used new or extended swarm intelligence optimization algorithms to optimize the evacuation problem, which achieved good results [22,23]. For example, Ref. [24] proposed an optimization model to optimize exit locations and improve evacuation efficiency. Compared with other optimization methods, the artificial bee colony optimization algorithm needs fewer control parameters. Ref. [25] presented a social force model for obstacle avoidance to study the influence of two different kinds of pedestrians. Ant colony optimization algorithm was proposed to navigate pedestrians who considered individual preferences. The impacts of behaviors were analyzed, but the evacuation process involved congestion and other behaviors was not optimized by this model. Ref. [26] studied a traffic evacuation optimization problem for tsunamis. Their method built a hierarchical structure to provide guidance for vehicle route selection. Different evacuation objectives were set at different stages. The optimal solution was obtained by using dictionary minimax optimization techniques. Evacuation safety and efficiency were optimized by their approach, but the model was established from a macroscopic view without considering microscopic features. An optimization model constrained by space and design was proposed in [27]. The authors of this study proposed an algorithm to obtain the best combination of evacuation exit positions in order to optimize evacuation routes and accelerate the evacuation process. The approach mainly aimed to generate evacuation door locations using an optimization algorithm. Evacuation dynamics, as well as interactions between evacuees, were not studied. Hafeez et al. proposed a hybrid approach combining feature engineering and a firefly optimization algorithm with a support vector regression (SVR) model [28]. A modified firefly optimization algorithm was used to optimize the SVR’s parameters. Their research provided a way of parameter optimization for complex systems [29]. Ullah et al. studied the optimization of smart grids integrated with renewable energy sources [30]. They optimized operation costs and carbon emissions by using a multi-objective genetic algorithm. This multi-objective optimization scheme also plays a significant role in evacuation systems and poses new challenges to the evacuation problem.
The analyses and discussions of existing studies show that the main challenges of evacuation research include the simulation of evacuation behaviors and the interactions of a crowd. From the view of optimization, evacuation problems often involve many complex factors, especially for large-scale evacuations, which increase the difficulty of research on evacuation optimization. In this research, the evacuation problem is solved by using a fish swarm scheme based on heterogeneous pheromones. The searching process of fish swarms is similar to the evacuation process. The behaviors of fish swarms are considered to model the actions of evacuees. Heterogeneous pheromones which can bring positive feedback are introduced to achieve optimal results. Four kinds of optimization algorithms are tested and compared to analyzeanalyze the performances of the proposed method. The simulation and experimental results show that the presented approach is effective for solving massive evacuation problems. The cooperative ability of individuals in complex systems can be simulated, and the evacuation plan including routes as well as congestion can be improved by the optimization scheme based on heterogeneous pheromones.
3. Two-Layer Evacuation Optimization Model
3.1. Construction of the Evacuation Network
The structure of large public places can be complex, and people can be highly concentrated. Thus, the formulation of evacuation networks is very important for such common places [31,32]. In an evacuation network, each subspace is regarded as a network node, and each subspace has certain attributes, including central coordinates, area, and maximum capacity. Figure 1 shows the construction process of an evacuation network. The evacuation scenario has seven subspaces and one exit, as shown in Figure 1a. Figure 1b is obtained according to the connection and separation relationships among subspaces and exits. In Figure 1c, the coordinates of the center points of each subspace is abstracted and marked as a node, and the connecting line between two connectable subspaces is regarded as an edge. The final evacuation network is shown in Figure 1d.
Figure 1.
Evacuation network abstraction. (a) Evacuation scenario. (b) Subspaces and their connections. (c) Center point of subspaces and their adjacen edges. (d) Final evacuation network.
3.2. Mathematical Model
A two-layer artificial fish swarm evacuation model based on heterogeneous pheromones is presented to simulate and optimize the evacuation problem. The artificial fish swarm algorithm (AFSA) has its own advantages over other optimization algorithms, including the strong ability to jump out of local extremum and global optimization. The swarm advantage is more obvious and more effective with a large number of fish. Thus, it is suitable for large-scale evacuation problems.
Each artificial fish is represented as an intelligent individual, which can reflect environmental perception, behavioral selection, and other capabilities of the individual.
is defined as an artificial fish, where , , and are the node ID, the visual step, and the node set of the visual field of an artificial fish , respectively. refers to the perception range of each artificial fish. It contains a set of nodes which directly connect to the current node. The exit nodes in the scene are considered to be the location of a food source for the fish swarm. The evacuation process of a crowd towards exits can be similar to the searching process of a fish swarm. During the process, preying, swarming, and following behaviors are performed.
Since the evacuation network in our model is represented as a discrete graph, the visual field should be discrete. A discrete visual field refers to a set of nodes which can be perceived by artificial fish. It is determined by a parameter defined as . The discrete field of vision of artificial fish is shown in Figure 2. Assuming that the current artificial fish is at node , its visual field is different according to the value of . As shown in Figure 2, indicates that the artificial fish can perceive the nodes directly connected with its current node. means that the visual field the current artificial fish is wider, and the nodes within two steps connected with the current node are included in the visual field.
Figure 2.
Visual field of artificial fish.
The model is described below:
Indices:
- —node number;
- —the number of evacuees;
- —index for individual;
- —the number of nodes in the visual field;
- —the length of edge ;
- —the number of individuals at node ;
- —the moving speed of evacuees;
- —the Euclidean distance between node and the exit nodes.
Figure 3 shows the selection of an artificial fish at the next moment in the evacuation process through three basic behaviors. Figure 3 is the diagram of these different behaviors. In Figure 3a, at this moment, the artificial fish is located at node . Nodes , , and are connected with in the visual field of . The current number of individuals at each node is marked inside the node symbol, and the distance between two nodes are labeled on the corresponding edge.
Figure 3.
Behaviors of fish swarms and path selections. (a) Original diagram. (b) Preying. (c) Swarming. (d) Following.
The three behaviors are described below:
3.2.1. Preying
Preying behavior simulates the pursuit of evacuees towards exits with randomness and blindness. Preying behavior is one of the most basic behaviors.
is defined as the probability of node to node under preying behavior.
is the length of edge . is the total length of edges in the visual field. Equation (1) shows that an individual will choose the node which is nearest to its current node. As shown in Figure 3b, the fish is in its current node , and will select as its next node when it performs preying behavior according to Equation (1).
3.2.2. Swarming
In many situations, most people tend to follow the majority, which is known as the conformity behavior. The swarming behavior of fish can simulate the conformity behavior when people escape. When an individual intends to follow the majority, it chooses the node with the most individuals in its visual field according to the probability calculated by Equation (2).
is the transition probability of node to under swarming behavior. is the number of individuals at node . means the total number of individuals in the visual field. As shown in Figure 3c, , who is performing swarming behavior, will choose as its next node because has the largest number of individuals in it.
3.2.3. Following Behavior
In the evacuation process, the individuals who have skilled experience are able to choose the shorter path for rapid evacuation. These people will play the role of leaders, and some others may follow them. The phenomenon of a small group in the evacuation process can be simulated by the following behavior of a fish swarm. As shown in Figure 3d, the fish will choose within its visual field as the next node because is the closest node to the exit nodes.
is defined as the transition probability of node to under following behavior. An individual who performs following behavior selects the next node according to Equation (3).
where is the Euclidean distance between node and the exit nodes, and where is the sum of distances from the nodes in visual field to the exit nodes.
The three behaviors are executed in turn to evaluate the fitness values of candidate nodes in the visual field. Then, the current artificial fish chooses the node with the best fitness value to move, and it performs the corresponding behavior.
4. Artificial Fish Swarm Algorithm Based on Pheromones
Through a lot of observation and research, bionics researchers found that ants in the biological world can find the shortest path without any visible prompts. This is due to the release of pheromones. Ants within a certain range can sense the presence of the pheromone, which guides their movements towards the direction of higher pheromone concentrations. The shorter the path is, the greater the number of ants that choose the path is and the higher the pheromone concentration is. Ants prefer to choose a position with the most pheromone. However, the strength of the pheromone will decrease with time. Finally, the search process of ants forms an optimal path. Inspired by ant foraging, the ant colony optimization algorithm was first proposed by Italian scholar Dorigo et al. [33] and applied to many problems [34,35]. The artificial fish swarm algorithm based on pheromones (AFSAP) was proposed to solve and improve evacuation problem.
4.1. Pheromone Update Strategy
After all the evacuees are evacuated, the set of moving paths constitutes an evacuation plan. This plan can be considered a feasible solution to the evacuation problem. The aim of evacuation optimization is to find the optimal solution. Therefore, two layers of optimization are introduced to obtain the optimal solution. The inner layer is implemented by repeated iterations of the simulation based on the fish swarm algorithm. The outer layer uses heterogeneous pheromones to optimize feasible solutions obtained by the inner layer.
Therefore, after the completion of one iteration of the artificial fish swarm algorithm, which obtains a feasible evacuation plan, all the artificial fish return to their initial positions and continue to evolve for a designated number of iterations. Pheromones are introduced to improve solutions in the evolution process.
is defined as the busyness degree of edge , and it is calculated by Equation (4).
where is the number of passing people from node to at time . Additionally, is the time spent on edge by evacuee , and is the total time required to evacuate all evacuees.
The pheromone concentration on each edge of the evacuation network is updated by Equation (5).
where is the evaporation rate. is the average busyness degree of the whole network. is the pheromone increment of edge . Moreover, is calculated by Equations (6) and (7).
where is the pheromone released by individual on , where is the Euclidean distance from node to the exit nodes, where is the moving speed of the evacuees, and where and are the time waiting at node and on edge of the individual , respectively. is the congestion degree.
The amount of pheromone released by individual is inversely proportional to the time spent on the edge, the waiting time at the node, the blocking time on the edge, and the congestion degree of the next node. This updating mechanism ensures that individuals will prefer the node with less traffic load in the next iteration in order to avoid congestion.
4.2. The Influence of Pheromones on Bulletin Board Decision
Each artificial fish executes the behaviors of preying, swarming, and following and choosing the corresponding node to move towards. The state of the artificial fish and the candidate nodes of preying, swarming, and following behaviors are recorded in the bulletin board. The three behaviors are carried out respectively to choose the corresponding candidate node of each behavior as its next position, which is calculated by Equations (1)–(3). In addition, the three behaviors are evaluated to select the best node as its next hop. In the bulletin board, Equation (9) is used to evaluate the three behaviors and to record the best node to move towards.
is defined as the total time spent by individual moving from its current node to the exits under behavior , which depends on three parts. The first part means the ideal evacuation time of individual from its current node to the exits, the second part is the time waiting at node , and the third part is the time waiting on edge .
where , indicating the behavior taken by the individual, and where is the pheromone concentration on edge .
Equation (9) shows that the fitness value depends on several factors, including evacuation time, blocking time, congestion degree, and pheromones on the candidate edges. The edge with a higher pheromone concentration and less waiting time is more likely to be chosen.
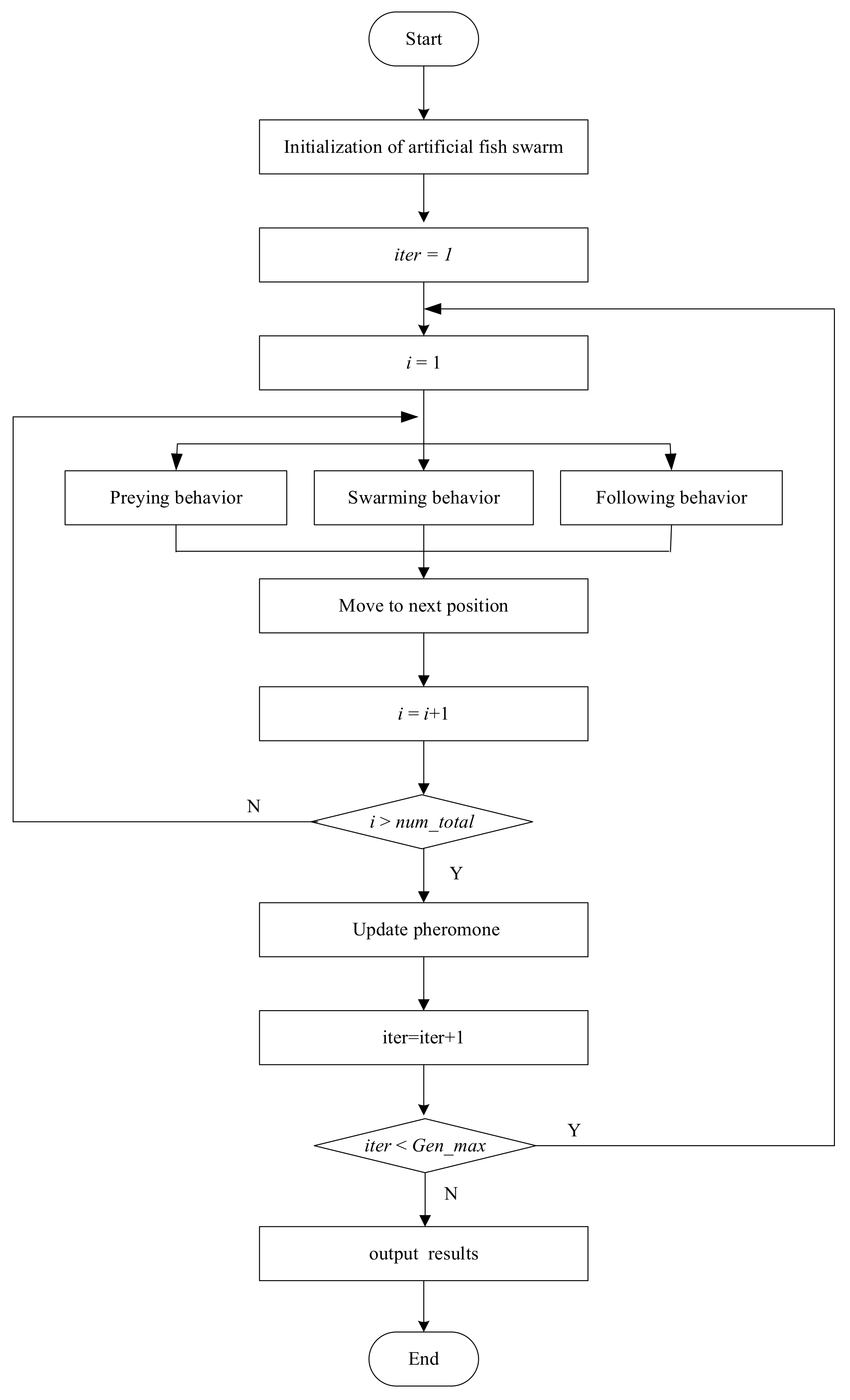
4.3. Steps of the AFSAP
The AFSAP algorithm is described in Algorithm 1 below:
| Algorithm 1. AFSAP algorithm | |
| Input | Network nodes and their corresponding coordinates, capacity, and adjacency matrix. |
| The parameters of the AFSAP algorithm, including population size , the maximum number of iterations , the visual step , the evaporation rate of the pheromone , the total amount of pheromone , the default moving speed of people , and the congestion degree . | |
| Step 1 | Initialize the artificial fish swarm by first placing artificial fish randomly on the nodes of the evacuation network and assigning attributes to each artificial fish. |
| Step 2 | For each iteration , repeat Step 3 to Step 12. |
| Step 3 | For each artificial fish , repeat Step 4 to Step 7. |
| Step 4 | Execute preying, swarming, and following behaviors, and calculate the corresponding probabilities according to Equations (1)–(3). Choose node in the visual field as the next position to move to, and record the selected node of the corresponding behavior in the bulletin board. |
| Step 5 | Calculate the fitness of the three behaviors of the current artificial fish using Equation (8) and Equation (9). Update the bulletin board. |
| Step 6 | The artificial fish executes the behavior with the minimum fitness value. Choose the node with the minimum fitness value as the next node, and enter the edge moving state at a certain speed. |
| Step 7 | . If , then go to step 8, otherwise go to Step 4. |
| Step 8 | If all the individuals have reached the exit nodes, go to Step 9, otherwise, go to Step 3. |
| Step 9 | Record the evacuation routes. |
| Step 10 | Update the pheromones on each edge according to Equation (5). |
| Step 11 | . |
| Step 12 | If , go to Step 2, otherwise output the results. |
| Output | Evacuation results, including time, routes, and individual distribution. |
Figure 4 shows the flowchart of AFSAP.
Figure 4.
Flowchart of AFSAP algorithm.
5. Experiments and Simulations
The evacuation model was applied to the Wuhan Sports Center Stadium in China. The stadium can accommodate up to 60,000 people. As shown in Figure 5, there are 42 stands and 10 exits in the stadium. The stands, bleachers, stairs, exits, and passages are considered as nodes to construct the evacuation network, and there are 157 nodes in total.
Figure 5.
Evacuation network of study area.
In this paper, the evacuation results of the four approaches, including the ACO algorithm [36], the HMERP algorithm [37], the HDAFSA algorithm [38], and the AFSAP algorithm, were implemented and compared. The parameters of the AFSAP algorithm are listed in Table 1. The experiments were implemented in Matlab 2018b with an Intel(R) Core (TM) i7-8550U CPU @ 1.80GHz processor. All the experiments were run 20 times, and the average values were used as the results.
Table 1.
Initial values of AFSAP algorithm parameters.
Table 2 lists the evacuation time of four algorithms. For each method, the minimum, maximum, and average times of 20 repeated experiments were recorded. Table 2 shows that ACO takes the longest time to evacuate 25,000 people, whereas AFSAP takes the shortest time of 354 s. The average evacuation time of AFSAP is shortened by 68.4% (ACO), 56.7% (HMERP), and 11.5% (HDAFSA).
Table 2.
Evacuation time of four algorithms.
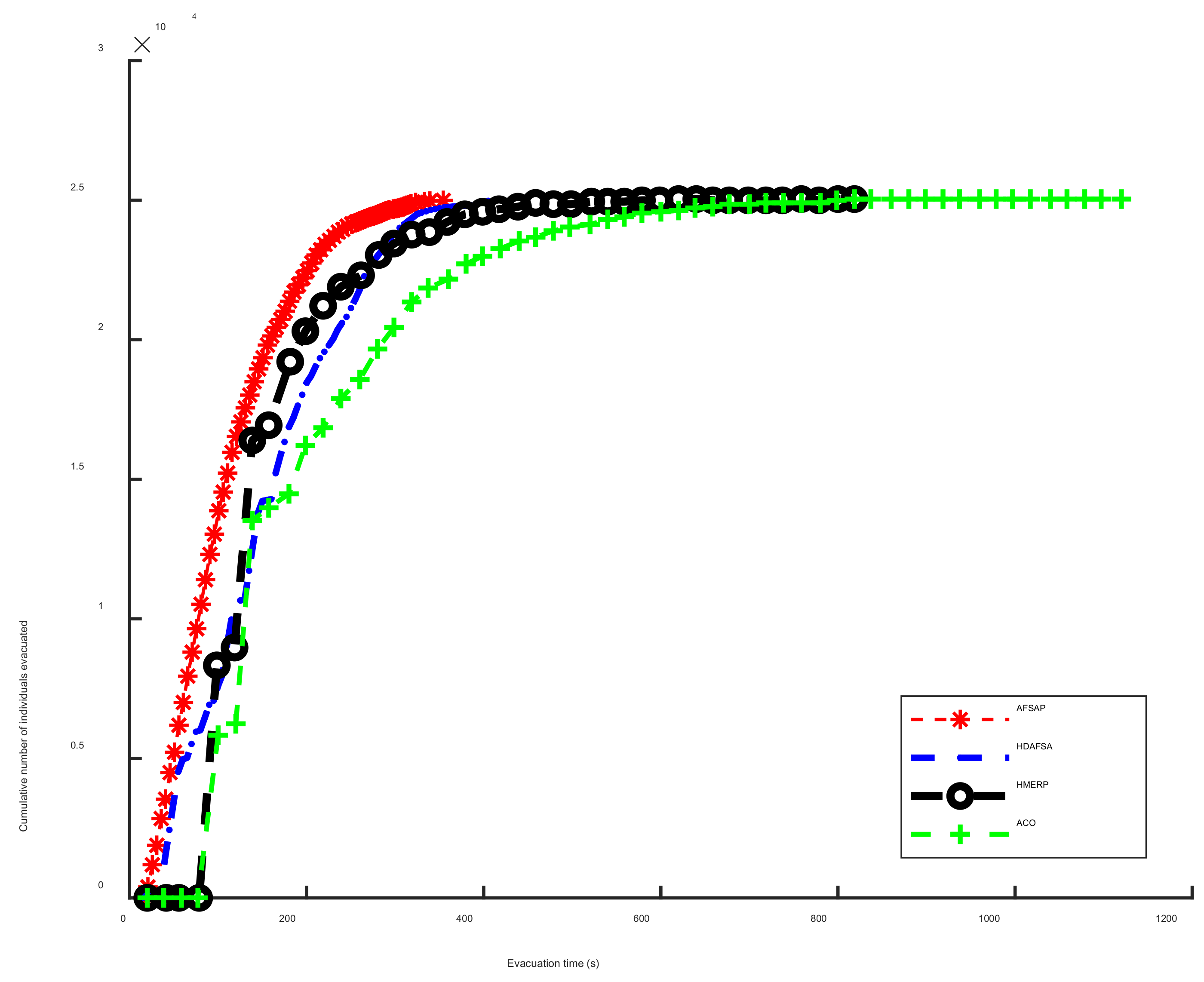
Figure 6 shows the efficiency diagrams of the four methods. It is shown that the evacuation times of the approaches based on AFSA are less than that of the algorithms based on ACO. The maximum time of the HMERP algorithm is almost 800 s, whereas ACO takes a longer time of 1100 s. It is indicated that the methods based on AFSA are more efficient than HMERP and ACO, which means that the artificial fish swarm algorithm is more suitable for solving massive evacuation problems. Among the four methods, the AFSAP algorithm, driven by the dual optimization mechanism of positive feedback and by good global optimization ability, takes the least time to evacuate all the evacuees in less than 400 s, which is dramatically shortened. Compared with the HDAFSA algorithm, the AFSAP algorithm is more efficient and faster in the later stage of evacuation.
Figure 6.
Evacuation efficiency curves.
Aside from maintaining the same high evacuation efficiency, the distribution of evacuees of the AFSAP algorithm was analyzed. Figure 7 shows the distribution of 25,000 persons. The node’s color and size vary according to the current number of persons at the node. The more people there are, the bigger the node is. Figure 7a–d show the population distribution at the beginning, 100 s, 200 s, and 300 s, respectively. Figure 7d shows that the numbers of individuals at 10 exits are relatively evenly distributed, which indicates that the utilization degree of 10 exits is relatively balanced. The reasonable and balanced utilization degree of exits is essential for emergency evacuation because congestion at some certain exits may lead to serious secondary disasters.
Figure 7.
Distribution of people at different times during the evacuation process of 25,000 people. (a) t = 0 s. (b) t = 100 s. (c) t = 200 s. (d) t = 300 s.
Table 3 shows the number of people leaving from 10 exits by four methods. It is shown that the numbers of evacuees from 10 exits by AFSA and HDAFSA are uneven. Especially for AFSA algorithm, few people choose Exit 2 and Exit 6 to evacuate, and the standard deviation is up to 1689. Although the standard deviation of 10 exits by HDAFSA is about 1100, it is still large. The large values of standard deviations mean that the burdens on certain exits are heavy. However, the range and standard deviation of the AFSAP algorithm are minimum among the three approaches due to the positive feedback mechanism of the pheromone. It is shown that AFSAP can evacuate a large number of evacuees evenly to every exit, and thus all the exits are fully utilized.
Table 3.
Distribution of evacuees from 10 exits.
Figure 8 shows the temporal-spatial congestion of the ACO, HMERP, HDAFSA and AFSAP algorithms. The four methods have quite different distributions of temporal-spatial congestion. The height of the histogram represents the number of evacuees. When the number of people at one node becomes larger, the color changes from blue to yellow. The congestion values shown in Figure 8a,b are much higher than those in Figure 8c,d. It demonstrates that the congestion condition of the HDAFSA algorithm is less serious than that of the ACO and HMERP algorithms. The differences between HDAFSA and AFSAP are not apparent. However, the marked areas in Figure 8c show that some nodes are crowded. As shown in Figure 8d, the AFSAP algorithm fully considers the advantages of AFSA and ACO. It can ensure good congestion control and improve node utilization in order to further reduce congestion and improve evacuation efficiency.
Figure 8.
Temporal-spatial congestion of four approaches. (a) ACO. (b) HMERP. (c) HDAFSA. (d) AFSAP.
Figure 9 and Figure 10 show 2D and 3D routes for the four algorithms. The color and thickness of the lines indicate a different passing frequency. As the passing number of people rises up, the line gradually becomes thicker and redder. Figure 9 and Figure 10 show that the four approaches differ in path distribution and utilization. The HMERP algorithm and ACO algorithm are not much different. Some edges are thick and red, indicating that there are many people passing through or that there may be congestion and repeated paths. However, the routes obtained by the artificial fish swarm algorithms have obvious advantages in path planning. Comparing HDAFSA and AFSAP, it is shown that the AFSAP algorithm can avoid the overload of some paths and exits in Figure 9c as well as the low utilization of some nodes. Therefore, the AFSAP algorithm can improve the utilization of road segments and reduce blocking time.
Figure 9.
Two-dimensional evacuation routes. (a) ACO. (b) HMERP. (c) HDAFSA. (d) AFSAP.
Figure 10.
Three-dimensional evacuation routes. (a) ACO. (b) HMERP. (c) HDAFSA. (d) AFSAP.
Table 4 lists the experimental results with different total numbers of initial people. It is shown that the total path length and the maximum time required to evacuate all people increase greatly with the increase in the number of people. The average path length and the longest path length of all the people increase slightly as a result of possible congestion and detours, but the shortest path length and the minimum time remain almost unchanged because of someone evacuating along his/her shortest path.
Table 4.
Experimental results with different numbers of initial people.
6. Conclusions
A two-layer evacuation optimization model based on the artificial swarm scheme is presented in this paper to simulate crowd evacuation processes. Inspired by the positive feedback effect of pheromones in an ACO, heterogeneous pheromones were added between each iteration obtained by the artificial fish swarm algorithm in order to guide the optimization. The evacuation routes of one iteration were influenced by the amount of pheromone in former iterations. Experiments and simulations of four methods were evaluated and compared. The results show the efficiency of the AFSAP algorithm. In addition, the AFSAP algorithm can promote the utilization of exits and avoid congestion. Furthermore, it can achieve better evacuation efficiency compared with other algorithms. The model based on the AFSAP algorithm can enhance the cooperative ability of individuals in complex systems and provide effective support for people to obtain information services in complex environments. Aside from the stadium scenario used in this paper, the proposed method can be extended and applied to other large-scale public places, such as marketplaces, public amusement places, theaters, subway stations, etc.
Further research can focus on the modeling of different groups in an evacuation crowd, including various social relationship groups and non-social relationship groups. Developing more effective optimization methods is also a potential direction in future research.
Author Contributions
Conceptualization, X.Z. and C.W.; methodology, X.Z. and Z.Y.; validation, X.Z. and J.Y.; formal analysis, N.X.; writing—original draft preparation, X.Z.; writing—review and editing, C.W.; All authors have read and agreed to the published version of the manuscript.
Funding
This research was funded by the National Natural Science Foundation of China (Grant No. 61772180), the Key R & D plan of Hubei Province (2020BHB004, 2020BAB012), the Natural Science Foundation of Hubei Province (Grant No. 2020CFB798), and the Green Industry Technology Leading Foundation of Hubei University of Technology (Grant No. YXQN2017002).
Institutional Review Board Statement
Not applicable.
Informed Consent Statement
Not applicable.
Data Availability Statement
Data sharing not applicable.
Conflicts of Interest
The authors declare no conflict of interest.
References
- Zhou, R.; Cui, Y.; Wang, Y.; Jiang, J. A modified social force model with different categories of pedestrians for subway station evacuation. Tunn. Undergr. Space Technol. 2021, 110, 103837. [Google Scholar] [CrossRef]
- Alam, M.J.; Habib, M.A. Modeling traffic disruptions during mass evacuation. Proced. Comput. Sci. 2020, 170, 506–513. [Google Scholar] [CrossRef]
- Wang, Y.; Fang, W.; Ding, Y.; Xiong, N. Computation offloading optimization for UAV-assisted mobile edge computing: A deep deterministic policy gradient approach. Wirel. Netw. 2021, 27, 2991–3006. [Google Scholar] [CrossRef]
- Ohba, T.; Tanigawa, K.; Liutsko, L. Evacuation after a nuclear accident: Critical reviews of past nuclear accidents and proposal for future planning. Environ. Int. 2021, 148, 106379. [Google Scholar] [CrossRef]
- Chen, X.; Hu, J.; Chen, Z.; Lin, B.; Xiong, N.; Min, G. A reinforcement learning-empowered feedback control system for industrial Internet of things. IEEE Trans. Ind. Inform. 2022, 18, 2724–2733. [Google Scholar] [CrossRef]
- Xie, W.; Lee, E.; Li, T.; Shi, M.; Cao, R.; Zhang, Y. A study of group effects in pedestrian crowd evacuation: Experiments, modelling and simulation. Saf. Sci. 2020, 133, 105029. [Google Scholar] [CrossRef]
- Chen, C.; Sun, H.; Lei, P.; Zhao, D.; Shi, C. An extended model for crowd evacuation considering pedestrian panic in artificial attack. Phys. A Stat. Mech. Appl. 2021, 571, 125833. [Google Scholar] [CrossRef]
- Zhong, Y.; Deng, Z.; Xu, K. An effective artificial fish swarm optimization algorithm for two-sided assembly line balancing problems. Comput. Ind. Eng. 2019, 138, 106121. [Google Scholar] [CrossRef]
- Xin, R.; Yuan, Y.; He, J.; Zhen, S.; Zhao, Y. Random active shield generation based on modified artificial fish-swarm algorithm. Comput. Secur. 2020, 88, 101552. [Google Scholar] [CrossRef]
- Gao, K.; Han, F.; Dong, P.; Xiong, N.; Du, R. Connected vehicle as a mobile sensor for real time queue length at signalized intersections. Sensors 2019, 19, 2059. [Google Scholar] [CrossRef] [Green Version]
- Wang, Z.; Ye, K.; Jiang, M.; Yao, J.; Xiong, N.N.; Yen, G.G. Solving hybrid charging strategy electric vehicle based dynamic routing problem via evolutionary multiobjective optimization. Swarm Evol. Comput. 2022, 68, 100975. [Google Scholar] [CrossRef]
- Li, J.; Qiu, M.; Zhang, Y.; Xiong, N.; Li, Z. A fast obstacle detection method by fusion of double-layer region growing algorithm and Grid-SECOND Detector. IEEE Access 2021, 9, 32053–32063. [Google Scholar] [CrossRef]
- Jiang, W.; Jiang, W.C.; Wang, J.X.; Gao, J.; Xiong, N. ORP: An online rule placement scheme to optimize the traffic overhead for data center networks. IEEE Trans. Netw. Sci. Eng. 2021, 8, 2183–2197. [Google Scholar] [CrossRef]
- Forestiero, A. Metaheuristic algorithm for anomaly detection in internet of things leveraging on a neural-driven multiagent system. Knowl.-Based Syst. 2021, 228, 107241. [Google Scholar] [CrossRef]
- Zhang, S.; Lu, C.; Jiang, S.; Shan, L.; Crabbe, J.; Xion, N.N. Energy management optimization of open-pit mine solar photothermal-photoelectric mem-brane distillation using a support vector machine and a non-dominated genetic algorithm. IEEE Access 2020, 8, 155766–155782. [Google Scholar]
- Gu, Q.; Chen, H.; Chen, L.; Xinhong, L.; Xiong, N.N. A many-objective evolutionary algorithm with reference points-based strengthened domi-nance relation. Inf. Sci. 2021, 554, 236–255. [Google Scholar] [CrossRef]
- Zhang, Q.; Zhou, C.; Tian, Y.C.; Xiong, N.; Qin, Y.; Hu, B. A fuzzy probability Bayesian network approach for dynamic cybersecurity risk assess-ment in industrial control systems. IEEE Trans. Ind. Inform. 2017, 14, 2497–2506. [Google Scholar] [CrossRef] [Green Version]
- Kan, X.; Fan, Y.; Fang, Z.; Cao, L.; Xiong, N.N.; Yang, D.; Xuan, L. A novel IoT network intrusion detection approach based on adaptive particle swarm optimi-zation convolutional neural network. Inf. Sci. 2021, 568, 147–162. [Google Scholar] [CrossRef]
- Forcael, E.; González, V.; Orozco, F.; Vargas, S.; Pantoja, A.; Moscoso, P. Ant colony optimization model for Tsunamis evacuation routes. Comput. Civ. Infrastruct. Eng. 2014, 29, 723–737. [Google Scholar] [CrossRef]
- Cao, X.; Li, X.; Wei, X. Dynamic programming of emergency evacuation path based on Dijkstra-ACO hybrid algorithm. J. Electron. Inf. Technol. 2020, 42, 1502–1509. [Google Scholar]
- Lu, P.; Yang, H.; Li, H.; Li, M.; Zhang, Z. Swarm intelligence, social force and multi-agent modeling of heroic altruism behaviors under collective risks. Knowl.-Based Syst. 2021, 214, 106725. [Google Scholar] [CrossRef]
- Haghani, M. Optimising crowd evacuations: Mathematical, architectural and behavioural approaches. Saf. Sci. 2020, 128, 104745. [Google Scholar] [CrossRef]
- Liu, H.; Xu, B.; Lu, D.; Zhang, G. A path planning approach for crowd evacuation in buildings based on improved artificial bee colony algorithm. Appl. Soft Comput. 2018, 68, 360–376. [Google Scholar] [CrossRef]
- Khamis, N.; Selamat, H.; Ismail, F.S.; Lutfy, O.F.; Haniff, M.F.; Nordin, I.N.A.M. Optimized exit door locations for a safer emergency evacuation using crowd evacuation model and artificial bee colony optimization. Chaos Solitons Fractals 2019, 131, 109505. [Google Scholar] [CrossRef]
- Yang, X.; Yang, X.; Li, Y. Obstacle avoidance in the improved social force model based on ant colony optimization during pedestrian evacuation. Physica A Stat. Mech. Appl. 2021, 583, 126256. [Google Scholar] [CrossRef]
- Li, Z.; Yu, H.; Chen, X.; Zhang, G.; Ma, D. Tsunami-induced traffic evacuation strategy optimization. Transp. Res. Part D Transp. Environ. 2019, 77, 535–559. [Google Scholar] [CrossRef]
- Gao, H.; Medjdoub, B.; Luo, H.; Zhong, H.; Zhong, B.; Sheng, D. Building evacuation time optimization using constraint-based design approach. Sustain. Cities Soc. 2020, 52, 101839. [Google Scholar] [CrossRef]
- Hafeez, G.; Khan, I.; Jan, S. A novel hybrid load forecasting framework with intelligent feature engineering and opti-mization algorithm in smart grid. Appl. Eng. 2021, 299, 117178. [Google Scholar] [CrossRef]
- Forestiero, A.; Mastroianni, C.; Spezzano, G. Reorganization and discovery of grid information with epidemic tuning. Future Gener. Comput. Syst. 2008, 24, 788–797. [Google Scholar] [CrossRef]
- Ullah, K.; Ali, S.; Khan, T.A.; Khan, I.; Jan, S.; Shah, I.; Hafeez, G. An optimal energy optimization strategy for smart grid integrated with renewable energy sources and demand response programs. Energies 2020, 13, 5718. [Google Scholar] [CrossRef]
- Tamakloe, R.; Hong, J.; Tak, J.; Park, D. Finding evacuation routes using traffic and network structure information. Transp. Res. Part D Transp. Environ. 2021, 95, 102853. [Google Scholar] [CrossRef]
- Nakano, G.; Yamori, K.; Miyashita, T.; Urra, L.; Mas, E.; Koshimura, S. Combination of school evacuation drill with tsunami inundation simulation: Consensus-making between disaster experts and citizens on an evacuation strategy. Int. J. Disaster Risk Reduct. 2020, 51, 101803. [Google Scholar] [CrossRef]
- Dorigo, M.; Caro, G.D.; Gambardella, L.M. Ant algorithms for discrete optimization. Artif. Life 1999, 5, 137–172. [Google Scholar] [CrossRef] [Green Version]
- Tuani, A.F.; Keedwell, E.; Collett, M. Heterogenous adaptive ant colony optimization with 3-opt local search for the travelling salesman problem. Appl. Soft Comput. 2020, 97, 106720. [Google Scholar] [CrossRef]
- Miao, C.; Chen, G.; Yan, C.; Wu, Y. Path planning optimization of indoor mobile robot based on adaptive ant colony algorithm. Comput. Ind. Eng. 2021, 156, 107230. [Google Scholar] [CrossRef]
- Zong, X.; Xu, H. Potential field driven evacuation model based on ant colony algorithm. In Proceedings of the 13th International Conference on Natural Computation, Fuzzy Systems and Knowledge Discovery, Guilin, China, 29–31 July 2017; pp. 768–772. [Google Scholar]
- Fang, Z.; Zong, X.; Li, Q.; Xiong, S. Hierarchical multi-objective evacuation routing in stadium using ant colony optimization approach. J. Transp. Geogr. 2011, 19, 443–451. [Google Scholar] [CrossRef]
- Zong, X.; Wang, W.; Du, J.; Jiang, Y. Tree hierarchical directed evacuation network model based on artificial fish swarm al-gorithm. Int. J. Mod. Phys. C 2019, 30, 1950097. [Google Scholar] [CrossRef]
Publisher’s Note: MDPI stays neutral with regard to jurisdictional claims in published maps and institutional affiliations. |
© 2022 by the authors. Licensee MDPI, Basel, Switzerland. This article is an open access article distributed under the terms and conditions of the Creative Commons Attribution (CC BY) license (https://creativecommons.org/licenses/by/4.0/).









