An Assessment of the Effectiveness and Safety of ULTRACOL100 as a Device for Restoring Skin in the Nasolabial Fold Region
Abstract
1. Introduction
2. Materials and Methods
2.1. Materials
2.2. Subjects and Clinical Investigation
2.3. Treatments
2.4. Skin Improvement Evaluation Methods
2.5. Survey Evaluation of Product’s Effectiveness by Study Participants and Skin Safety Assessment
2.6. Statistical Analysis
3. Results
3.1. The Flow Chart Experiment for Evaluation of Effectiveness in Improvement of the Skin Nasolabial Fold of ULTRACOL100
3.2. The Effectiveness in Improvement of the Skin Characteristics by ULTRACOL100
3.2.1. Improvement of Skin Roughness
3.2.2. Improvement of Skin Elasticity and Skin Firmness
3.2.3. Improvement of Skin Moisture Level (Skin Hydration) and Skin Moisture Content
3.2.4. ULTRACOL100 Treatment Reduces Skin Trans-Epidermal Water Loss and Increases Skin Transparency Value
3.2.5. ULTRACOL100 Treatment Increases Skin Tone and Skin Radiance
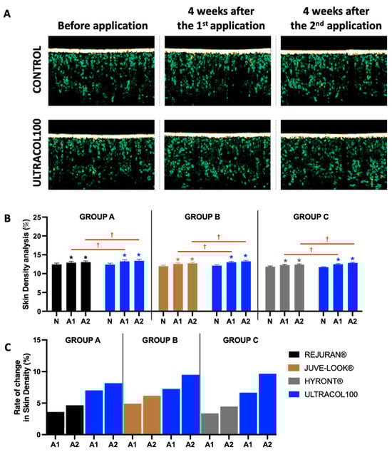
3.2.6. Treatment with ULTRACOL100 Reduces the Skin Pores and Improves Skin Density
3.3. Evaluation Survey by the Research Subjects and Skin Safety Assessment
4. Discussion
5. Conclusions
Supplementary Materials
Author Contributions
Funding
Institutional Review Board Statement
Informed Consent Statement
Data Availability Statement
Acknowledgments
Conflicts of Interest
References
- Khavkin, J.; Ellis, D.A.F. Aging Skin: Histology, Physiology, and Pathology. Facial Plast. Surg. Clin. N. Am. 2011, 19, 229–234. [Google Scholar] [CrossRef] [PubMed]
- Wong, Q.Y.A.; Chew, F.T. Defining Skin Aging and Its Risk Factors: A Systematic Review and Meta-Analysis. Sci. Rep. 2021, 11, 22075. [Google Scholar] [CrossRef] [PubMed]
- Niamtu, J. The Aging Face. Art Sci. Facelift Surg. 2019, 6–20. [Google Scholar] [CrossRef]
- Pogrel, M.A.; Shariati, S.; Schmidt, B.; Faal, Z.H.; Regezi, J. The Surgical Anatomy of the Nasolabial Fold. Oral Surg. Oral Med. Oral Pathol. Oral Radiol. Endod. 1998, 86, 410–415. [Google Scholar] [CrossRef] [PubMed]
- Ganceviciene, R.; Liakou, A.I.; Theodoridis, A.; Makrantonaki, E.; Zouboulis, C.C. Skin Anti-Aging Strategies. Dermatoendocrinol 2012, 4, 308–319. [Google Scholar] [CrossRef] [PubMed]
- Clauser, L.C.; Tieghi, R.; Galiè, M.; Carinci, F. Structural Fat Grafting. J. Craniofacial Surg. 2011, 22, 1695–1701. [Google Scholar] [CrossRef] [PubMed]
- Pessa, J.E.; Nguyen, H.; John, G.B.; Scherer, P.E. The Anatomical Basis for Wrinkles. Aesthet. Surg. J. 2014, 34, 227–234. [Google Scholar] [CrossRef] [PubMed]
- Arsiwala, S. Current Trends in Facial Rejuvenation with Fillers. J. Cutan. Aesthet. Surg. 2015, 8, 125–126. [Google Scholar] [CrossRef] [PubMed]
- Stefura, T.; Kacprzyk, A.; Droś, J.; Krzysztofik, M.; Skomarovska, O.; Fijałkowska, M.; Koziej, M. Tissue Fillers for the Nasolabial Fold Area: A Systematic Review and Meta-Analysis of Randomized Clinical Trials. Aesthetic Plast. Surg. 2021, 45, 2300–2316. [Google Scholar] [CrossRef]
- de la Guardia, C.; Virno, A.; Musumeci, M.; Bernardin, A.; Silberberg, M.B. Rheologic and Physicochemical Characteristics of Hyaluronic Acid Fillers: Overview and Relationship to Product Performance. Facial Plast. Surg. 2022, 38, 116–123. [Google Scholar] [CrossRef]
- The International Society of Aesthetic Plastic Surgery (ISAPS). Global Survey 2021: Full Report and Press Release in English. Available online: https://www.isaps.org/discover/about-isaps/global-statistics/reports-and-press-releases/global-survey-2021-full-report-and-press-releases/ (accessed on 8 August 2023).
- de Melo, F.; Nicolau, P.; Piovano, L.; Lin, S.-L.; Baptista-Fernandes, T.; King, M.I.; Camporese, A.; Hong, K.; Khattar, M.; Christen, M.-O. Recommendations for volume augmentation and rejuvenation of the face and hands with the new generation polycaprolactone-based collagen stimulator (Ellansé®). Clin. Cosmet. Investig. Derm. 2017, 10, 431–440. [Google Scholar] [CrossRef] [PubMed]
- Matthews-Brzozowska, T.; Swatowska, A.; Tuczyńska, M. Nasolabial Folds Modeling—Literature Review. J. Face Aesthet. 2019, 2, 46–54. [Google Scholar] [CrossRef][Green Version]
- Goonoo, N.; Jeetah, R.; Bhaw-Luximon, A.; Jhurry, D. Polydioxanone-Based Bio-Materials for Tissue Engineering and Drug/Gene Delivery Applications. Eur. J. Pharm. Biopharm. 2015, 97, 371–391. [Google Scholar] [CrossRef] [PubMed]
- Lündstedt, B.; Thiede, A. Polydioxanon (PDS)–A New Monofilar Synthetic, Absorbable Suture Material. Tensile Strength Studies in a Controlled Clinical Trial on the Large Intestine of Humans and Physical Parameters in in Vitro Tests. Chirurg 1983, 54, 103–107. [Google Scholar] [PubMed]
- Novotny, L.; Crha, M.; Rauser, P.; Hep, A.; Misik, J.; Necas, A.; Vondrys, D. Novel Biodegradable Polydioxanone Stents in a Rabbit Airway Model. J. Thorac. Cardiovasc. Surg. 2012, 143, 437–444. [Google Scholar] [CrossRef] [PubMed]
- Pachence, J.M.; Kohn, J. Biodegradable Polymers. In Principles of Tissue Engineering; Elsevier: Amsterdam, The Netherlands, 2000; pp. 263–277. [Google Scholar]
- Greisler, H.P. Arterial Regeneration Over Polydioxanone Prostheses in the Rabbit. Arch. Surg. 1987, 122, 715. [Google Scholar] [CrossRef] [PubMed]
- Sabino, M.A.; González, S.; Márquez, L.; Feijoo, J.L. Study of the Hydrolytic Degradation of Polydioxanone PPDX. Polym. Degrad. Stab. 2000, 69, 209–216. [Google Scholar] [CrossRef]
- Martins, J.A.; Lach, A.A.; Morris, H.L.; Carr, A.J.; Mouthuy, P.-A. Polydioxanone Implants: A Systematic Review on Safety and Performance in Patients. J. Biomater. Appl. 2020, 34, 902–916. [Google Scholar] [CrossRef]
- Kim, C.M.; Kim, B.Y.; Hye Suh, D.; Lee, S.J.; Moon, H.R.; Ryu, H.J. The Efficacy of Powdered Polydioxanone in Terms of Collagen Production Compared with Poly-L-lactic Acid in a Murine Model. J. Cosmet. Dermatol. 2019, 18, 1893–1898. [Google Scholar] [CrossRef]
- Zhou, S.-Y.; Kang, S.M.; Gu, Y.J.; Zhang, X.R.; Yon, D.K.; Shin, B.H.; Ham, J.R.; Lee, W.K.; Jeong, J.G.; Kwon, H.J.; et al. Bio-Characteristics and Efficacy Analysis of Biodegradable Poly Dioxanone Dermal Filler in a Mouse Model and Humans. In Vivo 2023, 37, 1093–1102. [Google Scholar] [CrossRef]
- Nishikawa, A.; Aikawa, Y.; Kono, T. Current Status of Early Complications Caused by Hyaluronic Acid Fillers: Insights From a Descriptive, Observational Study of 41,775 Cases. Aesthet. Surg. J. 2023, 43, 893–904. [Google Scholar] [CrossRef] [PubMed]
- Manafi, A.; Barikbin, B.; Manafi, A.; Hamedi, Z.S.; Ahmadi Moghadam, S. Nasal Alar Necrosis Following Hyaluronic Acid Injection into Nasolabial Folds: A Case Report. World J. Plast. Surg. 2015, 4, 74–78. [Google Scholar] [PubMed]
- Smith, K.C. Reversible vs. Nonreversible Fillers in Facial Aesthetics: Concerns and Considerations. Derm. Online J. 2008, 14, 3. [Google Scholar] [CrossRef]
- Gadelmawla, E.S.; Koura, M.M.; Maksoud, T.M.A.; Elewa, I.M.; Soliman, H.H. Roughness Parameters. J. Mater. Process. Technol. 2002, 123, 133–145. [Google Scholar] [CrossRef]
- Ahn, S.; Kim, S.; Lee, H.; Moon, S.; Chang, I. Correlation between a Cutometer® and quantitative evaluation using Moire topography in age-related skin elasticity. Ski. Res. Technol. 2007, 13, 280–284. [Google Scholar] [CrossRef] [PubMed]
- Akhtar, N.; Waqas, M.K.; Ahmed, M.; Saeed, T.; Murtaza, G.; Rasool, A.; Aamir, M.N.; Khan, S.A.; Bhatti, N.S.; Ali, A. Effect of Cream Formulation of Fenugreek Seed Extract on Some Mechanical Parameters of Human Skin. Trop. J. Pharm. Res. 2010, 9, 329–337. [Google Scholar] [CrossRef]
- Ezure, T.; Amano, S. Involvement of Upper Cheek Sagging in Nasolabial Fold Formation. Ski. Res. Technol. 2012, 18, 259–264. [Google Scholar] [CrossRef]
- Colomb, L.; Flament, F.; Wagle, A.; Agrawal, D. In Vivo Evaluation of Some Biophysical Parameters of the Facial Skin of Indian Women. Part I: Variability with Age and Geographical Locations. Int. J. Cosmet. Sci. 2018, 40, 50–57. [Google Scholar] [CrossRef]
- Humphrey, S.; Manson Brown, S.; Cross, S.J.; Mehta, R. Defining Skin Quality: Clinical Relevance, Terminology, and Assessment. Dermatol. Surg. 2021, 47, 974–981. [Google Scholar] [CrossRef]
- Kwon, T.; Han, S.W.; Yeo, I.K.; Kim, J.H.; Kim, J.M.; Hong, J.; Lee, B.; Lee, S.; Moon, H.S.; Kwon, H.J.; et al. Biostimulatory Effects of Polydioxanone, Poly-D, L Lactic Acid, and Polycaprolactone Fillers in Mouse Model. J. Cosmet. Dermatol. 2019, 18, 1002–1008. [Google Scholar] [CrossRef]
- ULTRACOL100. Available online: https://www.medicaltechoutlook.com/ultra-v (accessed on 8 August 2023).
- Lee, B.M.; Han, D.G.; Choi, W.S. Rejuvenating Effects of Facial Hydrofilling Using Restylane Vital. Arch. Plast. Surg. 2015, 42, 282–287. [Google Scholar] [CrossRef] [PubMed]
- Peng, J.-H.; Peng, P.H.-L. HA Filler Injection and Skin Quality–Literature Minireview and Injection Techniques. Indian J. Plast. Surg. 2020, 53, 198–206. [Google Scholar] [CrossRef] [PubMed]
- Ryu, J.H.; Seo, Y.K.; Boo, Y.C.; Chang, M.Y.; Kwak, T.J.; Koh, J.S. A Quantitative Evaluation Method of Skin Texture Affected by Skin Ageing Using Replica Images of the Cheek. Int. J. Cosmet. Sci. 2014, 36, 247–252. [Google Scholar] [CrossRef] [PubMed]
- Fagien, S.; Cassuto, D. Reconstituted Injectable Hyaluronic Acid. Plast. Reconstr. Surg. 2012, 130, 208–217. [Google Scholar] [CrossRef] [PubMed]
- Ko, H.J.; Choi, J.Y.; Moon, H.J.; Lee, J.W.; Jang, S.I.; Bae, I.H.; Choi, J.K.; Kim, H.; Park, W.S.; Oh, W.J.; et al. Multi-Polydioxanone (PDO) Scaffold for Forehead Wrinkle Correction: A Pilot Study. J. Cosmet. Laser Ther. 2016, 18, 405–408. [Google Scholar] [CrossRef]
- Walker, K.; Basehore, B.M.; Goyal, A.; Zito, P.M. Hyaluronic Acid; StatPearls Publishing: Treasure Island, FL, USA, 2023. [Google Scholar]
- Kim, J.H.; Kwon, T.R.; Lee, S.E.; Jang, Y.N.; Han, H.S.; Mun, S.K.; Kim, B.J. Comparative Evaluation of the Effectiveness of Novel Hyaluronic Acid-Polynucleotide Complex Dermal Filler. Sci. Rep. 2020, 10, 5127. [Google Scholar] [CrossRef]
- Oh, S.; Seo, S.B.; Kim, G.; Batsukh, S.; Park, C.-H.; Son, K.H.; Byun, K. Poly-D,L-Lactic Acid Filler Increases Extracellular Matrix by Modulating Macrophages and Adipose-Derived Stem Cells in Aged Animal Skin. Antioxidants 2023, 12, 1204. [Google Scholar] [CrossRef]
- Kontis, T.C. Contemporary Review of Injectable Facial Fillers. JAMA Facial Plast. Surg. 2013, 15, 58–64. [Google Scholar] [CrossRef]
- Horita, K.; Tanoue, C.; Yasoshima, M.; Ohtani, T.; Matsunaga, K. Study of the Usefulness of Patch Testing and Use Test to Predict the Safety of Commercial Topical Drugs. J. Dermatol. 2014, 41, 505–513. [Google Scholar] [CrossRef]












| Group | A | B | C |
|---|---|---|---|
| n | 10 | 11 | 10 |
| Gender (Male: 1; Female: 2) | 1.40 ± 0.15 | 1.60 ± 0.15 | 1.50 ± 0.16 |
| Age | 38.5 ± 3.00 | 39.27± 1.89 | 33.4 ± 2.29 |
| Commercial device (Left side face area) | REJURAN® | JUVELOOK® | HYRONT® |
| Testing device (Right side face area) | ULTRACOL100 | ULTRACOL100 | ULTRACOL100 |
| Skin type 1 | 3.20 ± 0.46 | 4.10 ± 0.30 | 3.40 ± 0.43 |
| UV exposure 2 | 1.70 ± 0.14 | 1.40 ± 0.15 | 1.40 ± 0.15 |
| No. | Questions * | Number (n) 1 | Response Rate (%) 2 |
|---|---|---|---|
| 1 | Has the skin texture become smoother after applying the medical device? | 27 | 87.10 |
| 2 | Does the skin volume seem to improve after applying the medical device? | 22 | 70.97 |
| 3 | Does the skin elasticity seem to have improved after applying the medical device? | 24 | 77.42 |
| 4 | Does the deep elasticity of the skin seem to improve after applying the device? | 21 | 67.74 |
| 5 | Does your skin feel moisturized and firm after applying the medical device? | 23 | 74.19 |
| 6 | Does the inner dryness seem to improve after applying the medical device? | 22 | 70.97 |
| 7 | Did you feel that your skin tone improved after applying the medical device? | 23 | 74.19 |
| 8 | Did you feel that your skin radiance (radiance) improved after applying the medical device? | 19 | 61.29 |
| 9 | Did you feel that your skin became transparent after applying the medical device? | 21 | 67.74 |
| 10 | Does it seem to be effective in improving skin pores after applying the medical device? | 20 | 64.52 |
| 11 | Does the skin density seem to have improved after applying the medical device? | 22 | 70.97 |
| 12 | Does it seem to help improve your overall skin after applying the medical device? | 24 | 77.42 |
| 13 | Were you satisfied with the procedure overall? | 27 | 87.10 |
| 14 | Would you recommend this procedure? | 27 | 87.10 |
Disclaimer/Publisher’s Note: The statements, opinions and data contained in all publications are solely those of the individual author(s) and contributor(s) and not of MDPI and/or the editor(s). MDPI and/or the editor(s) disclaim responsibility for any injury to people or property resulting from any ideas, methods, instructions or products referred to in the content. |
© 2023 by the authors. Licensee MDPI, Basel, Switzerland. This article is an open access article distributed under the terms and conditions of the Creative Commons Attribution (CC BY) license (https://creativecommons.org/licenses/by/4.0/).
Share and Cite
Trinh, T.-T.T.; Chien, P.N.; Le, L.T.T.; Ngan-Giang, N.; Nga, P.T.; Nam, S.-Y.; Heo, C.-Y. An Assessment of the Effectiveness and Safety of ULTRACOL100 as a Device for Restoring Skin in the Nasolabial Fold Region. Cosmetics 2024, 11, 4. https://doi.org/10.3390/cosmetics11010004
Trinh T-TT, Chien PN, Le LTT, Ngan-Giang N, Nga PT, Nam S-Y, Heo C-Y. An Assessment of the Effectiveness and Safety of ULTRACOL100 as a Device for Restoring Skin in the Nasolabial Fold Region. Cosmetics. 2024; 11(1):4. https://doi.org/10.3390/cosmetics11010004
Chicago/Turabian StyleTrinh, Thuy-Tien Thi, Pham Ngoc Chien, Linh Thi Thuy Le, Nguyen Ngan-Giang, Pham Thi Nga, Sun-Young Nam, and Chan-Yeong Heo. 2024. "An Assessment of the Effectiveness and Safety of ULTRACOL100 as a Device for Restoring Skin in the Nasolabial Fold Region" Cosmetics 11, no. 1: 4. https://doi.org/10.3390/cosmetics11010004
APA StyleTrinh, T.-T. T., Chien, P. N., Le, L. T. T., Ngan-Giang, N., Nga, P. T., Nam, S.-Y., & Heo, C.-Y. (2024). An Assessment of the Effectiveness and Safety of ULTRACOL100 as a Device for Restoring Skin in the Nasolabial Fold Region. Cosmetics, 11(1), 4. https://doi.org/10.3390/cosmetics11010004

