Assessment of the Implementation of Pakistan’s National Action Plan on Antimicrobial Resistance in the Agriculture and Food Sectors
Abstract
1. Introduction
- Vision:
- No Pakistani should suffer from AMR in the coming years.
- Mission statement:
- To have a functional, coordinated, collaborative, and sustainable AMR containment system in place using the “One Health” approach aligned with the WHO Global Action Plan on AMR.
- Objectives and strategic priorities:
- Objective 1: Improve awareness and understanding of AMR through effective communication, education and training.
- 1st Strategic Priority: Development and implementation of a national awareness raising & behavioral change strategy on AMR.
- Objective 2: Strengthen the knowledge and evidence base through surveillance and research.
- 2nd Strategic Priority: Establishment of an integrated national AMR surveillance system (human and animal usage and resistance monitoring).
- Objective 3: Reduce the incidence of infection through effective sanitation, hygiene, and infection prevention measures.
- 3rd Strategic Priority: Improve prevention and control of infections in health care, community, animal health, food, agriculture, and the environment.
- Objective 4: Optimize the use of antimicrobial medicines in human and animal health.
- 4th Strategic Priority: Update and enforce regulations for human and veterinary antimicrobial use.
- 5th Strategic Priority: Phase out the use of antimicrobials as growth promoters and provide appropriate alternatives.
- Objective 5: Develop economic cases for sustainable investment based on country needs and increase investment in new vaccines, diagnostics, and other interventions.
- 6th Strategic Priority: Integration of AMR in all public health research agendas including research on vaccines and diagnostics.
- 7th Strategic Priority: Estimation of health and economic burden of AMR for decision making.
2. Materials and Methods
2.1. Assessment Tool
2.2. Assessment Workshop
3. Results
3.1. Overview of the Sectoral Coverage and Implementation Approach in the NAP
3.2. Overall Assessment Results
3.3. Subject-Specific Implementation Status
3.3.1. Governance: Multisectoral Coordination
3.3.2. Governance: Sustainability
3.3.3. Awareness: Awareness Promotion
3.3.4. Awareness: Education and Training
3.3.5. Evidence: AMU Monitoring
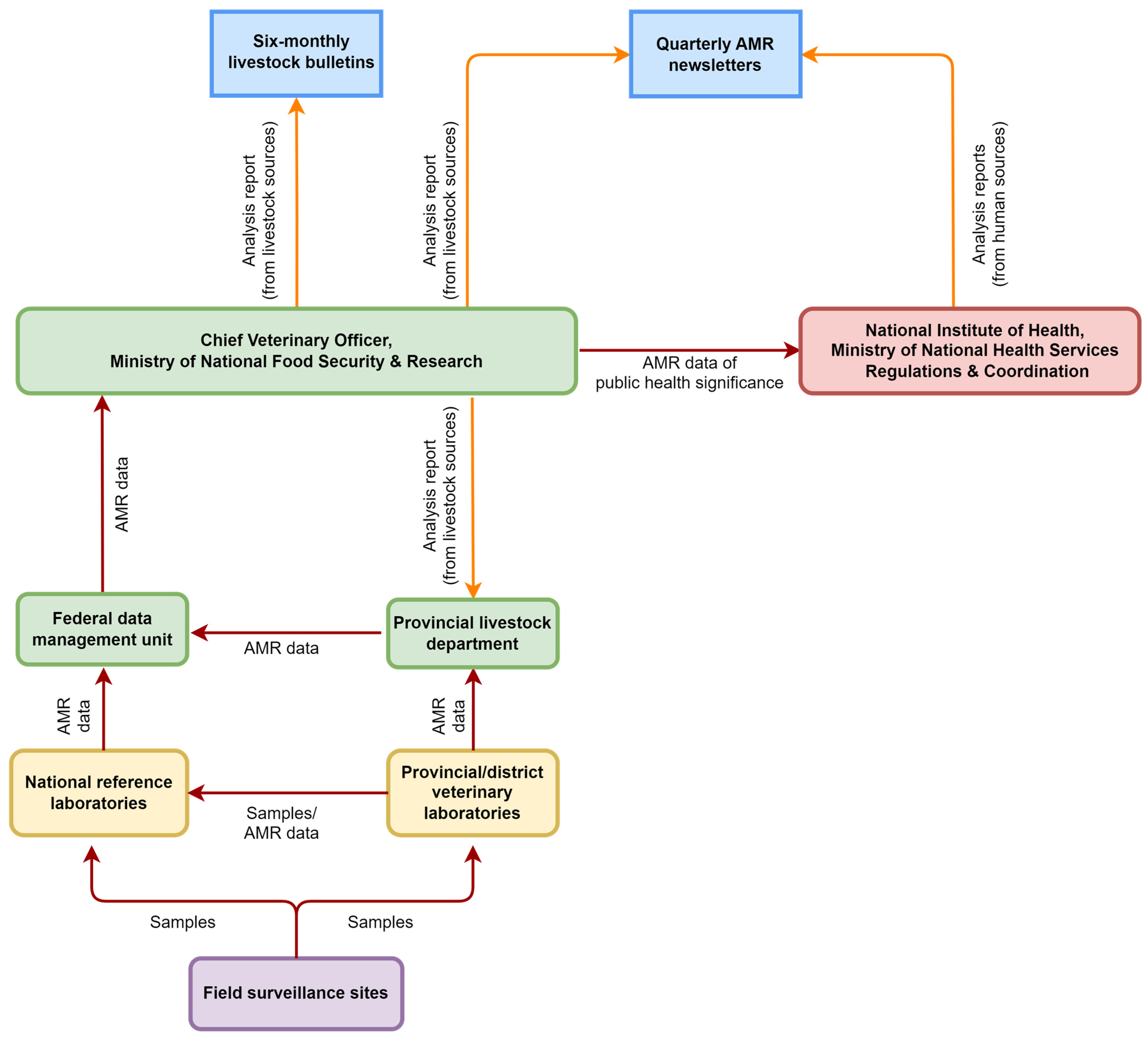
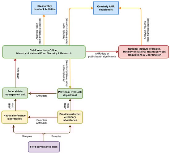
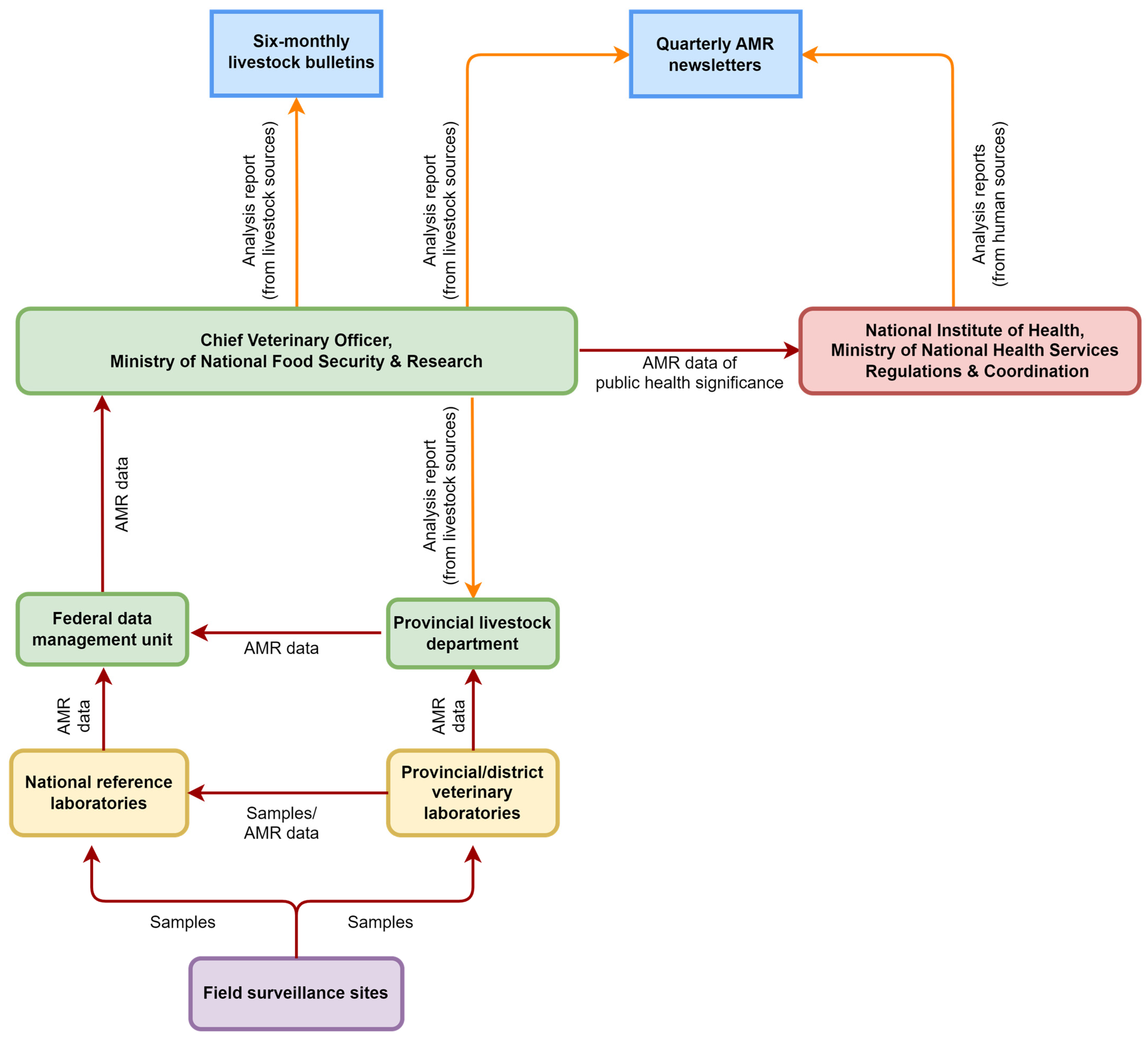
3.3.6. Evidence: AMR Surveillance
3.3.7. Evidence: AMR Research and Economic Studies
3.3.8. Practices: Good Agricultural Practices
3.3.9. Practices: Prudent AMU
4. Discussion
5. Limitations
6. Conclusions
Author Contributions
Funding
Institutional Review Board Statement
Informed Consent Statement
Data Availability Statement
Acknowledgments
Conflicts of Interest
References
- Murray, C.J.L.; Ikuta, K.S.; Sharara, F.; Swetschinski, L.; Robles Aguilar, G.; Gray, A.; Han, C.; Bisignano, C.; Rao, P.; Wool, E.; et al. Global burden of bacterial antimicrobial resistance in 2019: A systematic analysis. Lancet 2022, 399, 629–655. [Google Scholar] [CrossRef]
- Jonas, O.B.; Irwin, A.; Berthe, F.C.J.; Le Gall, F.G.; Marquez, P.V. Drug-Resistant Infections: A Threat to Our Economic Future; World Bank Group: Washington, DC, USA, 2016; Volume 2, Available online: http://documents.worldbank.org/curated/en/323311493396993758/final-report (accessed on 10 December 2023).
- Done, H.Y.; Venkatesan, A.K.; Halden, R.U. Does the recent growth of aquaculture create antibiotic resistance threats different from those associated with land animal production in agriculture? AAPS J. 2015, 17, 513–524. [Google Scholar] [CrossRef] [PubMed]
- Hershberger, E.; Oprea, S.F.; Donabedian, S.M.; Perri, M.; Bozigar, P.; Bartlett, P.; Zervos, M.J. Epidemiology of antimicrobial resistance in enterococci of animal origin. J. Antimicrob. Chemother. 2005, 55, 127–130. [Google Scholar] [CrossRef] [PubMed]
- Chantziaras, I.; Boyen, F.; Callens, B.; Dewulf, J. Correlation between veterinary antimicrobial use and antimicrobial resistance in food-producing animals: A report on seven countries. J. Antimicrob. Chemother. 2014, 69, 827–834. [Google Scholar] [CrossRef] [PubMed]
- Marshall, B.M.; Levy, S.B. Food animals and antimicrobials: Impacts on human health. Clin. Microbiol. Rev. 2011, 24, 718–733. [Google Scholar] [CrossRef] [PubMed]
- ECDC/EFSA/EMA. ECDC/EFSA/EMA first joint report on the integrated analysis of the consumption of antimicrobial agents and occurrence of antimicrobial resistance in bacteria from humans and food-producing animals. EFSA J. 2015, 13, 4006. [Google Scholar] [CrossRef]
- ECDC/EFSA/EMA. ECDC/EFSA/EMA second joint report on the integrated analysis of the consumption of antimicrobial agents and occurrence of antimicrobial resistance in bacteria from humans and food-producing animals: Joint Interagency Antimicrobial Consumption and Resistance Analysis (JIACRA) report. EFSA J. 2017, 15, e04872. [Google Scholar] [CrossRef]
- Pakistan Government Finance Division. Agriculture. In Pakistan Economic Survey, 2021–2022. Available online: https://www.finance.gov.pk/survey/chapter_22/PES02-AGRICULTURE.pdf (accessed on 10 December 2023).
- Umair, M.; Abdullah, R.M.; Aslam, B.; Nawaz, M.H.; Ali, Q.; Fatima, F.; Ali, J.; Zahoor, M.A.; Mohsin, M. First case report on quantification of antimicrobial use in corporate dairy farms in Pakistan. Front. Vet. Sci. 2020, 7, 575848. [Google Scholar] [CrossRef]
- Aslam, H.B.; Alarcon, P.; Yaqub, T.; Iqbal, M.; Hasler, B. A value chain approach to characterize the chicken sub-sector in Pakistan. Front. Vet. Sci. 2020, 7, 361. [Google Scholar] [CrossRef]
- Laghari, M.Y. Aquaculture in Pakistan: Challenges and opportunities. Int. J. Fish. Aquat. Stud. 2018, 6, 56–59. [Google Scholar]
- Aziz, M.M.; Fang, Y. Pakistan should immediately curb the sale of non-prescribed antibiotics from community pharmacies. Int. J. Health Plan. Manag. 2019, 34, e1376–e1377. [Google Scholar] [CrossRef] [PubMed]
- Mulchandani, R.; Wang, Y.; Gilbert, M.; Van Boeckel, T.P. Global trends in antimicrobial use in food-producing animals: 2020 to 2030. PLoS Glob. Public Health 2023, 3, e0001305. [Google Scholar] [CrossRef]
- Khan, E.; Hafeez, A.; Ikram, A. Situation Analysis Report on Antimicrobial Resistance in Pakistan: Findings and Recommendations for Antibiotic Use and Resistance; One Health Trust: Washington, DC, USA, 2018; Available online: https://onehealthtrust.org/publications/reports/garp-pakistan-situation-analysisipakistan/ (accessed on 10 December 2023).
- World Health Organization. Joint External Evaluation of IHR Core Capacities of the Islamic Republic of Pakistan, Mission Report 27 April–6 May 2016; WHO: Geneva, Switzerland, 2017; Available online: https://www.who.int/publications/i/item/WHO-WHE-CPI-2017.9 (accessed on 30 October 2023).
- Pakistan Ministry of National Health Services Coordination & Regulations. Pakistan National Strategic Framework for Containment of Antimicrobial Resistance. 2016. Available online: https://www.nih.org.pk/wp-content/uploads/2018/08/national-strategic-framework-AMR.pdf (accessed on 10 December 2023).
- Pakistan Ministry of National Health Services Coordination & Regulations. Pakistan National Action Plan for Antimicrobial Resistance. 2017. Available online: https://www.nih.org.pk/wp-content/uploads/2018/08/AMR-National-Action-Plan-Pakistan.pdf (accessed on 10 December 2023).
- World Health Organization. Global Action Plan on Antimicrobial Resistance; Report No. 9241509767; WHO: Geneva, Switzerland, 2015; Available online: https://iris.who.int/bitstream/handle/10665/193736/9789241509763_eng.pdf?sequence=1 (accessed on 10 December 2023).
- Saleem, Z.; Godman, B.; Azhar, F.; Kalungia, A.C.; Fadare, J.; Opanga, S.; Markovic-Pekovic, V.; Hoxha, I.; Saeed, A.; Al-Gethamy, M.; et al. Progress on the national action plan of Pakistan on antimicrobial resistance (AMR): A narrative review and the implications. Expert Rev. Anti-Infect. Ther. 2022, 20, 71–93. [Google Scholar] [CrossRef]
- Food and Agriculture Organization of the United Nations. FAO Progressive Management Pathway for Antimicrobial Resistance (FAO-PMP-AMR). Available online: https://www.fao.org/antimicrobial-resistance/resources/tools/fao-pmp-amr/fr/ (accessed on 10 December 2023).
- Nielsen, L.R.; Alban, L.; Ellis-Iversen, J.; Mintiens, K.; Sandberg, M. Evaluating integrated surveillance of antimicrobial resistance: Experiences from use of three evaluation tools. Clin. Microbiol. Infect. 2020, 26, 1606–1611. [Google Scholar] [CrossRef]
- Food and Agriculture Organization of the United Nations. Progressive Management Pathway for Antimicrobial Resistance (FAO-PMP-AMR): Stepwise Approach to Sustainable Management of Antimicrobial Resistance in Food and Agriculture Sector; FAO: Rome, Italy, 2023; Available online: https://www.fao.org/3/cc8995en/cc8995en.pdf (accessed on 10 December 2023).
- Food and Agriculture Organization of the United Nations. The Food and Agriculture Organization of the United Nations FAO Action Plan on Antimicrobial Resistance 2016–2020; FAO: Rome, Italy, 2016; Available online: https://www.fao.org/publications/card/en/c/2f749e74-5ca8-4934-8762-9fd61ad6935e (accessed on 20 October 2023).
- Pakistan National Institute of Health. Quarterly Antimicrobial Resistance Newsletter, April 2020; Pakistan National Institute of Health: Islamabad, Pakistan, 2020; Available online: https://www.nih.org.pk/wp-content/uploads/2020/04/AMR-Newsletter.pdf (accessed on 10 December 2023).
- Food and Agriculture Organization of the United Nations. Pakistan—AMR-LEX Profiles. Available online: https://amr-lex.fao.org/profiles/PAK/en (accessed on 10 December 2023).
- Alam, M.; Tahir, M.F.; McKenzie, J.; Dohoo, I.; Wenemark, M.; Baig, F.; Ullah, R.W.; Rasheed, A.; Zaheer, M.U. Knowledge, Attitude and Practices (KAP) survey of farmers on antimicrobial use, antimicrobial resistance and use of the laboratory facilities. In Proceedings of the Annual Conference of Research Workers in Animal Diseases, Chicago, IL, USA, 3–7 December 2021. [Google Scholar]
- Habiba, U.E.; Khan, A.; Mmbaga, E.J.; Green, I.R.; Asaduzzaman, M. Use of antibiotics in poultry and poultry farmers—A cross-sectional survey in Pakistan. Front. Public Health 2023, 11, 1154668. [Google Scholar] [CrossRef] [PubMed]
- Saman, A.; Chaudhry, M.; Ijaz, M.; Shaukat, W.; Zaheer, M.U.; Mateus, A.; Rehman, A. Assessment of knowledge, perception, practices and drivers of antimicrobial resistance and antimicrobial usage among veterinarians in Pakistan. Prev. Vet. Med. 2023, 212, 105836. [Google Scholar] [CrossRef] [PubMed]
- Pakistan National Institute of Health. Quarterly Antimicrobial Resistance Newsletter, October–December 2020; Pakistan National Institute of Health: Islamabad, Pakistan, 2020; Available online: https://www.nih.org.pk/wp-content/uploads/2021/01/Newsletter-Vol-4.pdf (accessed on 10 December 2023).
- Pakistan National Institute of Health. Quarterly Antimicrobial Resistance Newsletter, October–December 2021; Pakistan National Institute of Health: Islamabad, Pakistan, 2021; Available online: https://www.nih.org.pk/wp-content/uploads/2022/04/AMR-Quarterly-Newsletter-Vol-VIII.pdf (accessed on 10 December 2023).
- Ur Rahman, S.; Mohsin, M. The under reported issue of antibiotic-resistance in food-producing animals in Pakistan. Pak. Vet. J. 2019, 1, 1–16. [Google Scholar] [CrossRef]
- Gochez, D.; Raicek, M.; Pinto Ferreira, J.; Jeannin, M.; Moulin, G.; Erlacher-Vindel, E. OIE annual report on antimicrobial agents intended for use in animals: Methods used. Front. Vet. Sci. 2019, 6, 317. [Google Scholar] [CrossRef]
- World Organisation for Animal Health. Annual Report on Antimicrobial Agents Intended for Use in Animals, 7th ed.; WOAH: Paris, France, 2023; Available online: https://www.woah.org/app/uploads/2023/05/a-seventh-annual-report-amu-final.pdf (accessed on 10 December 2023).
- Pakistan National Institute of Health. Quarterly Antimicrobial Resistance Newsletter, January–March 2022; Pakistan National Institute of Health: Islamabad, Pakistan, 2022; Available online: https://www.nih.org.pk/wp-content/uploads/2022/11/AMR-Quaterly-Newsletter-Vol-IX.pdf (accessed on 10 December 2023).
- Pakistan National Institute of Health. Quarterly Antimicrobial Resistance Newsletter, July–September 2021; Pakistan National Institute of Health: Islamabad, Pakistan, 2021; Available online: https://www.nih.org.pk/wp-content/uploads/2022/04/AMR-Quarterly-Newsletter-Vol-VII.pdf (accessed on 10 December 2023).
- Siddiqui, F.M.; Akram, M.; Noureen, N.; Noreen, Z.; Bokhari, H. Antibiotic susceptibility profiling and virulence potential of Campylobacter jejuni isolates from different sources in Pakistan. Asian Pac. J. Trop. Med. 2015, 8, 197–202. [Google Scholar] [CrossRef]
- Khan, A.; Durrani, A.Z.; Yousaf, A.; Khan, J.A.; Chaudhry, M.; Fatima, Z.; Khan, A. Epidemiology and antimicrobial susceptibility of Methicillin-Resistant Staphylococcus aureus in cattle of Pothohar Region, Pakistan. Pak. Vet. J. 2019, 39, 438–442. [Google Scholar] [CrossRef]
- Nisar, M.; Ahmad, M.u.D.; Mushtaq, M.H.; Shehzad, W.; Hussain, A.; Muhammad, J.; Nagaraja, K.V.; Goyal, S.M. Prevalence and antimicrobial resistance patterns of Campylobacter spp. isolated from retail meat in Lahore, Pakistan. Food Control 2017, 80, 327–332. [Google Scholar] [CrossRef]
- Saleem, F.; Sadiq, R.; Adalat, R.; Hussain, A.; Qazi, J.I. Prevalence of acid and antibiotic resistant coliform bacteria in yogurt and oriental snacks sampled from markets of Lahore, Pakistan. Biologia 2014, 60, 81–85. [Google Scholar]
- Hassan Ali, N.; Farooqui, A.; Khan, A.; Khan, A.Y.; Kazmi, S.U. Microbial contamination of raw meat and its environment in retail shops in Karachi, Pakistan. J. Infect. Dev. Ctries. 2010, 4, 382–388. [Google Scholar] [CrossRef] [PubMed]
- Fatima, A.; Saleem, M.; Nawaz, S.; Khalid, L.; Riaz, S.; Sajid, I. Prevalence and antibiotics resistance status of Salmonella in raw meat consumed in various areas of Lahore, Pakistan. Sci. Rep. 2023, 13, 22205. [Google Scholar] [CrossRef] [PubMed]
- Soomro, A.H.; Khaskheli, M.; Bhutto, B.; Shah, G.; Azizullah, M.; Dewani, P. Prevalence and antimicrobial resistance of Salmonella serovars isolated from poultry meat in Hyderabad, Pakistan. Turk. J. Vet. Anim. Sci. 2010, 34, 455–460. [Google Scholar] [CrossRef]
- Manzoor, K.; Rasool, F.; Khan, N.; Anjum, K.M.; Parveen, S. Resistance patterns of frequently applied antimicrobials and occurrence of antibiotic resistance genes in Edwardsiella tarda detected in edwardsiellosis-infected Tilapia species of fish farms of Punjab in Pakistan. J. Microbiol. Biotechnol. 2023, 33, 668–679. [Google Scholar] [CrossRef] [PubMed]
- Ali, S.; Akhter, S.; Muhammad, A.; Khan, I.; Khan, W.A.; Iqbal, M.N.; Umar, S.; Ahmed, H.; Ali, Q. Identification, characterization and antibiotic sensitivity of Aeromonas hydrophila, a causative agent of epizootic ulcerative syndrome in wild and farmed fish from potohar, Pakistan. Pak. J. Zool 2016, 48, 899–901. [Google Scholar]
- Rehman, J.; Kamboh, A.; Moryani, A.; Leghari, R.; Sethar, A.; Nizamani, A.; Soomro, A.; Malhi, K. Prevalence and antimicrobial susceptibility of bacterial organisms in raw fish of pond and retail market. J. Anim. Health Prod. 2023, 11, 258–266. [Google Scholar] [CrossRef]
- Kousar, S.; Rehman, N.; Javed, A.; Hussain, A.; Naeem, M.; Masood, S.; Ali, H.A.; Manzoor, A.; Khan, A.A.; Akrem, A.; et al. Intensive poultry farming practices influence antibiotic resistance profiles in Pseudomonas aeruginosa inhabiting nearby soils. Infect. Drug Resist. 2021, 14, 4511–4516. [Google Scholar] [CrossRef]
- World Health Organization. WHO Integrated Global Surveillance on ESBL-Producing E. coli Using a “One Health” Approach: Implementation and Opportunities; Report No. 924002140X; WHO: Geneva, Switzerland, 2021; Available online: https://www.who.int/publications-detail-redirect/9789240021402 (accessed on 10 December 2023).
- Ghafar, A.; McGill, D.; Stevenson, M.A.; Badar, M.; Kumbher, A.; Warriach, H.M.; Gasser, R.B.; Jabbar, A. A participatory investigation of bovine health and production issues in Pakistan. Front. Vet. Sci. 2020, 7, 248. [Google Scholar] [CrossRef]
- Shah, S.Q.; Colquhoun, D.J.; Nikuli, H.L.; Sørum, H. Prevalence of antibiotic resistance genes in the bacterial flora of integrated fish farming environments of Pakistan and Tanzania. Environ. Sci. Technol. 2012, 46, 8672–8679. [Google Scholar] [CrossRef]
- Rasheed, H.; Hoellein, L.; Bukhari, K.S.; Holzgrabe, U. Regulatory framework in Pakistan: Situation analysis of medicine quality and future recommendations. J. Pharm. Policy Pract. 2019, 12, 23. [Google Scholar] [CrossRef]
- Ali, M.; Abbasi, B.H.; Ahmad, N.; Fazal, H.; Khan, J.; Ali, S.S. Over-the-counter medicines in Pakistan: Misuse and overuse. Lancet 2020, 395, 116. [Google Scholar] [CrossRef] [PubMed]
- Mohsin, M.; Van Boeckel, T.P.; Saleemi, M.K.; Umair, M.; Naseem, M.N.; He, C.; Khan, A.; Laxminarayan, R. Excessive use of medically important antimicrobials in food animals in Pakistan: A five-year surveillance survey. Glob. Health Action 2019, 12, 1697541. [Google Scholar] [CrossRef] [PubMed]
- Umair, M.; Tahir, M.F.; Ullah, R.W.; Ali, J.; Siddique, N.; Rasheed, A.; Akram, M.; Zaheer, M.U.; Mohsin, M. Quantification and trends of antimicrobial use in commercial broiler chicken production in Pakistan. Antibiotics 2021, 10, 598. [Google Scholar] [CrossRef]
- Mohsin, M.; Umair, M. Trends in antimicrobial use in livestock animals in Pakistan. Int. J. Infect. Dis. 2020, 101, 17–18. [Google Scholar] [CrossRef]
- Khaskheli, M.; Malik, R.; Arain, M.; Soomro, A.; Arain, H. Detection of ß-lactam antibiotic residues in market milk. Pak. J. Nutr. 2008, 7, 682–685. [Google Scholar] [CrossRef]
- Nasim, A.; Aslam, B.; Javed, I.; Ali, A.; Muhammad, F.; Raza, A.; Sindhu, Z.U. Determination of florfenicol residues in broiler meat and liver samples using RP-HPLC with UV-visible detection. J. Sci. Food Agric. 2016, 96, 1284–1288. [Google Scholar] [CrossRef]
- Shahid, M.A.; Siddique, M.; Abubakar, M.; Arshed, M.J.; Asif, M.; Ahmad, A. Status of Oxytetracycline residues in chicken meat in Rawalpindi/Islamabad area of Pakistan. Asian J. Poult. Sci. 2007, 1, 8–15. [Google Scholar] [CrossRef][Green Version]
- Craig, A.-L.; Buijs, S.; Morrison, S. Evaluation of veterinary antimicrobial benchmarking systems at farm-level in Europe: Implications for the UK ruminant sector. Vet. Rec. 2020, 187, 402. [Google Scholar] [CrossRef] [PubMed]
- Interagency Coordination Group on Antimicrobial Resistance. Antimicrobial Resistance: National Action Plans. 2018. Available online: https://cdn.who.int/media/docs/default-source/antimicrobial-resistance/iacg-amr-national-action-plans-110618.pdf?sfvrsn=53e4eb22_4 (accessed on 10 December 2023).
- World Health Organization; Food and Agriculture Organization of the United Nations and World Organisation for Animal Health. Antimicrobial Resistance: A Manual for Developing National Action Plans. 2016. Available online: https://iris.who.int/bitstream/handle/10665/204470/9789241549530_eng.pdf (accessed on 10 December 2023).
- World Health Organization. Tracking AMR Country Self Assessment Survey (TrACSS) 2022 Country Report, Pakistan. Available online: https://cdn.who.int/media/docs/default-source/antimicrobial-resistance/amr-spc-npm/tracss/2022/antimicrobial-resistance-tracss-pak-2022-country-profile.pdf?sfvrsn=3af0dc59_5&download=true (accessed on 10 December 2023).
- European Commission Directorate-General for Health and Food Safety. Overview Report Member States’ One Health National Action Plans against Antimicrobial Resistance; European Commission: Brussels, Belgium, 2022; Available online: https://health.ec.europa.eu/system/files/2022-11/amr_onehealth_naps_rep_en.pdf (accessed on 10 December 2023).
- Chua, A.Q.; Verma, M.; YangHsu, L.; Legido-Quigley, H. An analysis of national action plans on antimicrobial resistance in Southeast Asia using a governance framework approach. Lancet Reg. Health West. Pac. 2021, 7, 100084. [Google Scholar] [CrossRef]
- Willemsen, A.; Reid, S.; Assefa, Y. A review of national action plans on antimicrobial resistance: Strengths and weaknesses. Antimicrob. Resist. Infect. Control 2022, 11, 90. [Google Scholar] [CrossRef]
- Khan, M.S.; Durrance-Bagale, A.; Mateus, A.; Sultana, Z.; Hasan, R.; Hanefeld, J. What are the barriers to implementing national antimicrobial resistance action plans? A novel mixed-methods policy analysis in Pakistan. Health Policy Plan. 2020, 35, 973–982. [Google Scholar] [CrossRef]
- Wangmo, K.; Dorji, T.; Pokhrel, N.; Dorji, T.; Dorji, J.; Tenzin, T. Knowledge, attitude, and practice on antibiotic use and antibiotic resistance among the veterinarians and para-veterinarians in Bhutan. PLoS ONE 2021, 16, e0251327. [Google Scholar] [CrossRef]
- Hassan, M.M.; Kalam, M.A.; Alim, M.A.; Shano, S.; Nayem, M.R.K.; Badsha, M.R.; Al Mamun, M.A.; Hoque, A.; Tanzin, A.Z.; Nath, C.; et al. Knowledge, attitude, and practices on antimicrobial use and antimicrobial resistance among commercial poultry farmers in Bangladesh. Antibiotics 2021, 10, 784. [Google Scholar] [CrossRef]
- Subedi, D.; Jyoti, S.; Thapa, B.; Paudel, S.; Shrestha, P.; Sapkota, D.; Bhatt, B.R.; Adhikari, H.; Poudel, U.; Gautam, A.; et al. Knowledge, attitude, and practice of antibiotic use and resistance among poultry farmers in Nepal. Antibiotics 2023, 12, 1369. [Google Scholar] [CrossRef] [PubMed]
- Beyene, A.M.; Andualem, T.; Dagnaw, G.G.; Getahun, M.; LeJeune, J.; Ferreira, J.P. Situational analysis of antimicrobial resistance, laboratory capacities, surveillance systems and containment activities in Ethiopia: A new and one health approach. One Health 2023, 16, 100527. [Google Scholar] [CrossRef] [PubMed]
- Nowbuth, A.A.; Monteiro, F.J.; Sheets, L.R.; Asombang, A.W. Assessment of the knowledge, attitudes and perceived quality of education about antimicrobial use and resistance of medical students in Zambia, Southern Africa. JAC Antimicrob. Resist. 2023, 5, dlad073. [Google Scholar] [CrossRef] [PubMed]
- Thornber, K.; Huso, D.; Rahman, M.M.; Biswas, H.; Rahman, M.H.; Brum, E.; Tyler, C.R. Raising awareness of antimicrobial resistance in rural aquaculture practice in Bangladesh through digital communications: A pilot study. Glob. Health Action 2019, 12, 1734735. [Google Scholar] [CrossRef] [PubMed]
- Schar, D.; Sommanustweechai, A.; Laxminarayan, R.; Tangcharoensathien, V. Surveillance of antimicrobial consumption in animal production sectors of low- and middle-income countries: Optimizing use and addressing antimicrobial resistance. PLoS Med. 2018, 15, e1002521. [Google Scholar] [CrossRef] [PubMed]
- UK-VARSS. UK Veterinary Antibiotic Resistance and Sales Surveillance Report (UK-VARSS 2022); Veterinary Medicines Directorate: New Haw, UK, 2022. Available online: https://assets.publishing.service.gov.uk/media/654cb1fde70413000dfc4a89/_2669927-v1-UK_VARSS_REPORT_2022__2023_.PDF (accessed on 10 December 2023).
- European Medicines Agency. Sales of Veterinary Antimicrobial Agents in 31 European Countries in 2022. Trends from 2010 to 2022. Thirteenth ESVAC Report; European Medicines Agency: Amsterdam, The Netherlands, 2023; Available online: https://www.ema.europa.eu/en/documents/report/sales-veterinary-antimicrobial-agents-31-european-countries-2022-trends-2010-2022-thirteenth-esvac-report_en.pdf (accessed on 10 December 2023).
- Foglia Manzillo, V.; Peruzy, M.F.; Gizzarelli, M.; Izzo, B.; Sarnelli, P.; Carrella, A.; Vinciguerra, G.; Chirollo, C.; Ben Fayala, N.E.H.; Balestrino, I.; et al. Examining the veterinary electronic antimicrobial prescriptions for dogs and cats in the Campania Region, Italy: Corrective strategies are imperative. Animals 2023, 13, 2869. [Google Scholar] [CrossRef]
- Kariuki, J.W.; Jacobs, J.; Ngogang, M.P.; Howland, O. Antibiotic use by poultry farmers in Kiambu County, Kenya: Exploring practices and drivers of potential overuse. Antimicrob. Resist. Infect. Control 2023, 12, 3. [Google Scholar] [CrossRef] [PubMed]
- Choudhury, M.F. Antibiotic usages and management practices in selected layer farms of Kamarkhanda Upazila of Sirajganj District. Bangladesh J. Public Adm. 2022, 30, 133–147. [Google Scholar] [CrossRef]
- Sanders, P.; Vanderhaeghen, W.; Fertner, M.; Fuchs, K.; Obritzhauser, W.; Agunos, A.; Carson, C.; Borck Hog, B.; Dalhoff Andersen, V.; Chauvin, C.; et al. Monitoring of farm-level antimicrobial use to guide stewardship: Overview of existing systems and analysis of key components and processes. Front. Vet. Sci. 2020, 7, 540. [Google Scholar] [CrossRef] [PubMed]
- AACTING-Network. Description of Existing Monitoring Systems for Collection, Analysis, Benchmarking and Reporting of Farm-Level Veterinary Antimicrobial Usage. 2018. Available online: https://aacting.org/swfiles/files/AACTING_annex-systems_V3_2021-06-18.pdf (accessed on 10 December 2023).
- Food and Agriculture Organization of the United Nations and World Organisation for Animal Health. Guidelines on Monitoring Antimicrobial Use at the Farm Level—Regional Guidelines for the Monitoring and Surveillance of Antimicrobial Resistance, Use and Residues in Food and Agriculture; FAO & WOAH: Bangkok, Thailand, 2023; Volume 5. [Google Scholar] [CrossRef]
- Pakistan National Institute of Health. Pakistan Antimicrobial Resistance Surveillance System Surveillance Report 2017–2018; National Institute of Health Sciences: Islamabad, Pakistan, 2018; Available online: https://www.nih.org.pk/wp-content/uploads/2020/03/Report_2017-2018-NIH-Final.pdf (accessed on 10 December 2023).
- World Health Organization. Global Antimicrobial Resistance and Use Surveillance System (GLASS) Report: 2022. Available online: https://www.who.int/publications/i/item/9789240062702 (accessed on 10 December 2023).
- Iskandar, K.; Molinier, L.; Hallit, S.; Sartelli, M.; Hardcastle, T.C.; Haque, M.; Lugova, H.; Dhingra, S.; Sharma, P.; Islam, S.; et al. Surveillance of antimicrobial resistance in low- and middle-income countries: A scattered picture. Antimicrob. Resist. Infect. Control 2021, 10, 63. [Google Scholar] [CrossRef] [PubMed]
- Gandra, S.; Alvarez-Uria, G.; Turner, P.; Joshi, J.; Limmathurotsakul, D.; van Doorn, H.R. Antimicrobial resistance surveillance in low- and middle-income countries: Progress and challenges in eight South Asian and Southeast Asian countries. Clin. Microbiol. Rev. 2020, 33. [Google Scholar] [CrossRef] [PubMed]
- Mesa Varona, O.; Chaintarli, K.; Muller-Pebody, B.; Anjum, M.F.; Eckmanns, T.; Norstrom, M.; Boone, I.; Tenhagen, B.A. Monitoring antimicrobial resistance and drug usage in the human and livestock sector and foodborne antimicrobial resistance in six European countries. Infect. Drug Resist. 2020, 13, 957–993. [Google Scholar] [CrossRef]
- Tacconelli, E.; Sifakis, F.; Harbarth, S.; Schrijver, R.; van Mourik, M.; Voss, A.; Sharland, M.; Rajendran, N.B.; Rodriguez-Bano, J.; EPI-Net COMBACTE-MAGNET Group. Surveillance for control of antimicrobial resistance. Lancet Infect Dis 2018, 18, e99–e106. [Google Scholar] [CrossRef]
- Food and Agriculture Organization of the United Nations. The International FAO Antimicrobial Resistance Monitoring (InFARM) System and IT Platform. Available online: https://www.fao.org/documents/card/es/c/cc0822en/ (accessed on 10 December 2023).
- Raasch, S.; Collineau, L.; Postma, M.; Backhans, A.; Sjolund, M.; Belloc, C.; Emanuelson, U.; Beilage, E.G.; Stark, K.; Dewulf, J.; et al. Effectiveness of alternative measures to reduce antimicrobial usage in pig production in four European countries. Porc. Health Manag. 2020, 6, 6. [Google Scholar] [CrossRef]
- Phu, D.H.; Cuong, N.V.; Truong, D.B.; Kiet, B.T.; Hien, V.B.; Thu, H.T.V.; Yen, L.K.; Minh, N.T.T.; Padungtod, P.; Setyawan, E.; et al. Reducing antimicrobial usage in small-scale chicken farms in Vietnam: A 3-year intervention study. Front. Vet. Sci. 2020, 7, 612993. [Google Scholar] [CrossRef]
- Postma, M.; Vanderhaeghen, W.; Sarrazin, S.; Maes, D.; Dewulf, J. Reducing antimicrobial usage in pig production without jeopardizing production parameters. Zoonoses Public Health 2017, 64, 63–74. [Google Scholar] [CrossRef] [PubMed]
- Food and Agriculture Organization of the United Nations. Reducing the Need for Antimicrobials in Agrifood Systems. Available online: https://www.fao.org/antimicrobial-resistance/news-and-events/news/news-details/en/c/1629402/ (accessed on 10 December 2023).
- Pierce, J.; Apisarnthanarak, A.; Schellack, N.; Cornistein, W.; Maani, A.A.; Adnan, S.; Stevens, M.P. Global antimicrobial stewardship with a focus on low- and middle-income countries: A position statement for the international society for infectious diseases. Int. J. Infect. Dis. 2020, 96, 621–629. [Google Scholar] [CrossRef] [PubMed]
- Berman, T.S.; Barnett-Itzhaki, Z.; Berman, T.; Marom, E. Antimicrobial resistance in food-producing animals: Towards implementing a one health based national action plan in Israel. Isr. J. Health Policy Res. 2023, 12, 18. [Google Scholar] [CrossRef] [PubMed]
- Hu, Y.J.; Cowling, B.J. Reducing antibiotic use in livestock, China. Bull. World Health Organ. 2020, 98, 360–361. [Google Scholar] [CrossRef]
- Pruden, A.; Larsson, D.G.; Amézquita, A.; Collignon, P.; Brandt, K.K.; Graham, D.W.; Lazorchak, J.M.; Suzuki, S.; Silley, P.; Snape, J.R.; et al. Management options for reducing the release of antibiotics and antibiotic resistance genes to the environment. Environ. Health Perspect. 2013, 121, 878–885. [Google Scholar] [CrossRef]
- He, Y.; Yuan, Q.; Mathieu, J.; Stadler, L.; Senehi, N.; Sun, R.; Alvarez, P.J.J. Antibiotic resistance genes from livestock waste: Occurrence, dissemination, and treatment. Npj Clean Water 2020, 3, 4. [Google Scholar] [CrossRef]
- Miller, S.A.; Ferreira, J.P.; LeJeune, J.T. Antimicrobial use and resistance in plant agriculture: A One Health perspective. Agriculture 2022, 12, 289. [Google Scholar] [CrossRef]


| Focus Area | Subject | Topic |
|---|---|---|
| Governance | Multisectoral coordination | Establishment of the multisectoral coordination mechanism |
| Functioning of the multisectoral coordination mechanism | ||
| Sustainability | Financial sustainability | |
| Regulatory framework | ||
| Monitoring and evaluation | ||
| Awareness | Awareness promotion | Stakeholder mapping |
| Knowledge, attitudes, and practices assessment | ||
| Awareness-raising activities | ||
| Education and training | Education and training of agricultural health workers | |
| Training of farmers | ||
| Evidence | Antimicrobial use (AMU) monitoring | Antimicrobial supply chain mapping |
| AMU data collection | ||
| AMU data reporting | ||
| AMR surveillance | Establishment of AMR surveillance network and strategies | |
| Laboratory capacity building | ||
| AMR surveillance activities | ||
| AMR data reporting | ||
| AMR research and economic studies | Development of national AMR priority research agenda | |
| AMR and AMU research activities and economic studies | ||
| Practices | Good agricultural practices | Health promotion and disease prevention measures |
| Farm waste management | ||
| Prudent AMU | Authorization, distribution, sale, and prescription of antimicrobials | |
| Regulation to restrict irrational use of antimicrobials | ||
| AMU benchmarking system | ||
| Disposal of leftover or expired antimicrobials |
| Sector | Agency | No. of Participants |
|---|---|---|
| National: | ||
| Animal health and food safety | Ministry of National Food Security and Research (MoNFS&R) | 3 |
| National Veterinary Laboratory | 5 | |
| Provincial Livestock and Dairy Development Departments | 16 | |
| Drug administration | Drug Regulatory Authority of Pakistan (DRAP) | 1 |
| Public health | National Institute of Health (NIH), Ministry of National Health Services Regulations & Coordination (MoNHSR&C) | 2 |
| Academia and research | Poultry Research Institute, Punjab | 3 |
| National Agricultural Research Centre | 4 | |
| University of Agriculture Faisalabad | 2 | |
| Government College University Lahore | 1 | |
| Private industry | Nestlé Pakistan Ltd, Lahore, Pakistan | 2 |
| Alltech Pakistan, Islamabad, Pakistan | 2 | |
| Non-profit agencies | Civil Society Organizations | 5 |
| Subtotal | 46 | |
| International: | ||
| Development partners | Fleming Fund Country Project | 2 |
| Food and Agriculture Organization of the United Nations | 8 | |
| Subtotal | 10 | |
| Total | 56 |
| Active Ingredient | Categorization of Importance for Human Medicine by the World Health Organization | Maximum Concentration in Feed |
|---|---|---|
| Lincomycin | Highly important | 4.4 PPM |
| Enramycin | Not medically important | 10 PPM |
| Zinc Bacitracin | Not medically important | 50 PPM |
| Bacitracin Methylene Disalicylate | Important | 50 PPM |
| Virginiamycin | Highly important | 20 PPM |
| Avilamycin | Not medically important | 30 PPM |
| Flavomycine (Bambercin) | Not medically important | 12 PPM |
Disclaimer/Publisher’s Note: The statements, opinions and data contained in all publications are solely those of the individual author(s) and contributor(s) and not of MDPI and/or the editor(s). MDPI and/or the editor(s) disclaim responsibility for any injury to people or property resulting from any ideas, methods, instructions or products referred to in the content. |
© Food and Agriculture Organization of the United Nations 2024. Licensee MDPI, Basel, Switzerland. This article is an open access article distributed under the terms and conditions of the Creative Commons Attribution (CC BY) license (https://creativecommons.org/licenses/by/4.0/).
Share and Cite
Qiu, Y.; Ferreira, J.P.; Ullah, R.W.; Flanagan, P.; Zaheer, M.U.; Tahir, M.F.; Alam, J.; Hoet, A.E.; Song, J.; Akram, M. Assessment of the Implementation of Pakistan’s National Action Plan on Antimicrobial Resistance in the Agriculture and Food Sectors. Antibiotics 2024, 13, 206. https://doi.org/10.3390/antibiotics13030206
Qiu Y, Ferreira JP, Ullah RW, Flanagan P, Zaheer MU, Tahir MF, Alam J, Hoet AE, Song J, Akram M. Assessment of the Implementation of Pakistan’s National Action Plan on Antimicrobial Resistance in the Agriculture and Food Sectors. Antibiotics. 2024; 13(3):206. https://doi.org/10.3390/antibiotics13030206
Chicago/Turabian StyleQiu, Yu, Jorge Pinto Ferreira, Riasat Wasee Ullah, Peter Flanagan, Muhammad Usman Zaheer, Muhammad Farooq Tahir, Javaria Alam, Armando E. Hoet, Junxia Song, and Muhammad Akram. 2024. "Assessment of the Implementation of Pakistan’s National Action Plan on Antimicrobial Resistance in the Agriculture and Food Sectors" Antibiotics 13, no. 3: 206. https://doi.org/10.3390/antibiotics13030206
APA StyleQiu, Y., Ferreira, J. P., Ullah, R. W., Flanagan, P., Zaheer, M. U., Tahir, M. F., Alam, J., Hoet, A. E., Song, J., & Akram, M. (2024). Assessment of the Implementation of Pakistan’s National Action Plan on Antimicrobial Resistance in the Agriculture and Food Sectors. Antibiotics, 13(3), 206. https://doi.org/10.3390/antibiotics13030206

