IMPROVE-BMT: A Pilot Randomized Controlled Trial of Prehabilitation Exercise for Adult Hematopoietic Stem Cell Transplant Recipients
Abstract
1. Introduction
2. Materials & Methods
2.1. Study Design
2.1.1. Participants and Recruitment
2.1.2. Exercise Intervention
2.1.3. Usual Care
2.1.4. Outcomes
3. Statistical Analysis
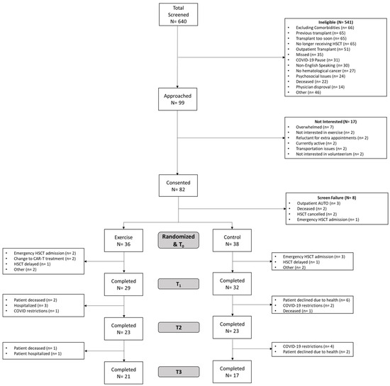
4. Results
Primary Outcomes
5. Intervention Duration
6. Exercise Adherence
7. Secondary Outcomes
AUTO versus ALLO Differences
8. Discussion
9. Conclusions
Author Contributions
Funding
Institutional Review Board Statement
Informed Consent Statement
Data Availability Statement
Acknowledgments
Conflicts of Interest
References
- Majhail, N.S.; Tao, L.; Bredeson, C.; Davies, S.; Dehn, J.; Gajewski, J.L.; Hahn, T.; Jakubowski, A.; Joffe, S.; Lazarus, H.M.; et al. Prevalence of hematopoietic cell transplant survivors in the United States. Biol. Blood Marrow Transplant. 2013, 19, 1498–1501. [Google Scholar] [CrossRef]
- Danaher, E.H.; Ferrans, C.; Verlen, E.; Ravandi, F.; van Besien, K.; Gelms, J.; Dieterle, N. Fatigue and physical activity in patients undergoing hematopoietic stem cell transplant. Oncol. Nurs. Forum. 2006, 33, 614–624. [Google Scholar]
- Bennett, A.V.; Reeve, B.B.; Basch, E.M.; Mitchell, S.A.; Meeneghan, M.; Battaglini, C.L.; Smith-Ryan, A.E.; Phillips, B.; Shea, T.C.; Wood, W.A. Evaluation of pedometry as a patient-centered outcome in patients undergoing hematopoietic cell transplant (HCT): A comparison of pedometry and patient reports of symptoms, health, and quality of life. Qual. Life Res. 2015, 25, 535–546. [Google Scholar] [CrossRef]
- Mosher, C.E.; Redd, W.H.; Rini, C.M.; Burkhalter, J.E.; DuHamel, K.N. Physical, psychological, and social sequelae following hematopoietic stem cell transplantation: A review of the literature. Psychooncology 2009, 18, 113–127. [Google Scholar] [CrossRef]
- Morishita, S.; Kaida, K.; Tanaka, T.; Itani, Y.; Ikegame, K.; Okada, M.; Ishii, S.; Kodama, N.; Ogawa, H.; Domen, K. Prevalence of sarcopenia and relevance of body composition, physiological function, fatigue, and health-related quality of life in patients before allogeneic hematopoietic stem cell transplantation. Support. Care Cancer 2012, 20, 3161–3168. [Google Scholar] [CrossRef]
- Takekiyo, T.; Dozono, K.; Mitsuishi, T.; Murayama, Y.; Maeda, A.; Nakano, N.; Kubota, A.; Tokunaga, M.; Takeuchi, S.; Takatsuka, Y.; et al. Effect of exercise therapy on muscle mass and physical functioning in patients undergoing allogeneic hematopoietic stem cell transplantation. Support. Care Cancer 2015, 23, 985–992. [Google Scholar] [CrossRef]
- Mello, M.; Tanaka, C.; Dulley, F.L. Effects of an exercise program on muscle performance in patients undergoing allogeneic bone marrow transplantation. Bone Marrow Transplant. 2003, 32, 723–728. [Google Scholar] [CrossRef] [PubMed]
- van Haren, I.E.; Timmerman, H.; Potting, C.M.; Blijlevens, N.M.; Staal, J.B.; Nijhuis-van der Sanden, M.W. Physical exercise for patients undergoing hematopoietic stem cell transplantation: Systematic review and meta-analyses of randomized controlled trials. Phys. Ther. 2013, 93, 514–528. [Google Scholar] [CrossRef] [PubMed]
- Dimeo, F.; Fetscher, S.; Lange, W.; Mertelsmann, R.; Keul, J. Effects of aerobic exercise on the physical performance and incidence of treatment-related complications after high-dose chemotherapy. Blood 1997, 90, 3390–3394. [Google Scholar] [CrossRef] [PubMed]
- Wiskemann, J.; Kleindienst, N.; Kuehl, R.; Dreger, P.; Schwerdtfeger, R.; Bohus, M. Effects of physical exercise on survival after allogeneic stem cell transplantation. Int. J. Cancer 2015, 137, 2749–2756. [Google Scholar] [CrossRef]
- De Lisio, M.; Baker, J.M.; Parise, G. Exercise promotes bone marrow cell survival and recipient reconstitution post-bone marrow transplantation, which is associated with increased survival. Exp. Hematol. 2013, 41, 143–154. [Google Scholar] [CrossRef]
- De Lisio, M.; Parise, G. Characterization of the effects of exercise training on hematopoietic stem cell quantity and function. J. Appl. Physiol. 2012, 113, 1576–1584. [Google Scholar] [CrossRef]
- Kim, S.D.; Kim, H.S. A series of bed exercises to improve lymphocyte count in allogeneic bone marrow transplantation patients. Eur. J. Cancer Care 2006, 15, 453–457. [Google Scholar] [CrossRef] [PubMed]
- Silver, J.K.; Baima, J. Cancer prehabilitation: An opportunity to decrease treatment-related morbidity, increase cancer treatment options, and improve physical and psychological health outcomes. Am. J. Phys. Med. Rehabil. 2013, 92, 715–727. [Google Scholar] [CrossRef]
- Potiaumpai, M.; Schmitz, K.H.; Mineishi, S.; Naik, S.; Wirk, B.; Rakszawski, K.; Ehmann, W.C.; Claxton, D.; Nickolich, M.; Zemel, B.S.; et al. IMPROVE-BMT: A protocol for a pilot randomised controlled trial of prehabilitation exercise for adult haematopoietic stem cell transplant recipients. BMJ Open 2023, 13, e066841. [Google Scholar] [CrossRef]
- Enright, P.L. The six-minute walk test. Respir. Care 2003, 48, 783–785. [Google Scholar]
- Schmidt, K.; Vogt, L.; Thiel, C.; Jager, E.; Banzer, W. Validity of the six-minute walk test in cancer patients. Int. J. Sports Med. 2013, 34, 631–636. [Google Scholar] [CrossRef] [PubMed]
- Jones, C.J.; Rikli, R.E.; Beam, W.C. A 30-s chair-stand test as a measure of lower body strength in community-residing older adults. Res. Q. Exerc. Sport 1999, 70, 113–119. [Google Scholar] [CrossRef] [PubMed]
- Podsiadlo, D.; Richardson, S. The timed “Up & Go”: A test of basic functional mobility for frail elderly persons. J. Am. Geriatr. Soc. 1991, 39, 142–148. [Google Scholar]
- Guralnik, J.M.; Simonsick, E.M.; Ferrucci, L.; Glynn, R.J.; Berkman, L.F.; Blazer, D.G.; Scherr, P.A.; Wallace, R.B. A Short Physical Performance Battery Assessing Lower-Extremity Function—Association with Self-Reported Disability and Prediction of Mortality and Nursing-Home Admission. J. Gerontol. 1994, 49, M85–M94. [Google Scholar] [CrossRef]
- Mijnarends, D.M.; Meijers, J.M.; Halfens, R.J.; ter Borg, S.; Luiking, Y.C.; Verlaan, S.; Schoberer, D.; Jentoft, A.J.C.; van Loon, L.J.; Schols, J.M. Validity and reliability of tools to measure muscle mass, strength, and physical performance in community-dwelling older people: A systematic review. J. Am. Med. Dir. Assoc. 2013, 14, 170–178. [Google Scholar] [CrossRef]
- Berg, K.; Wood-Dauphinee, S.; Williams, J.I. The Balance Scale: Reliability assessment with elderly residents and patients with an acute stroke. Scand. J. Rehabil. Med. 1995, 27, 27–36. [Google Scholar]
- Berg, K.O.; Wood-Dauphinee, S.L.; Williams, J.I.; Maki, B. Measuring balance in the elderly: Validation of an instrument. Can. J. Public Health 1992, 83 (Suppl. S2), S7–S11. [Google Scholar]
- Muir, S.W.; Berg, K.; Chesworth, B.; Speechley, M. Use of the Berg Balance Scale for predicting multiple falls in community-dwelling elderly people: A prospective study. Phys. Ther. 2008, 88, 449–459. [Google Scholar] [CrossRef] [PubMed]
- Bohannon, R.W. Test-retest reliability of hand-held dynamometry during a single session of strength assessment. Phys. Ther. 1986, 66, 206–209. [Google Scholar] [CrossRef]
- Bohannon, R.W. Muscle strength: Clinical and prognostic value of hand-grip dynamometry. Curr. Opin. Clin. Nutr. Metab. Care 2015, 18, 465–470. [Google Scholar] [CrossRef]
- Wood, W.A.; Weaver, M.; Smith-Ryan, A.E.; Hanson, E.D.; Shea, T.C.; Battaglini, C.L. Lessons learned from a pilot randomized clinical trial of home-based exercise prescription before allogeneic hematopoietic cell transplantation. Support. Care Cancer 2020, 28, 5291–5298. [Google Scholar] [CrossRef]
- McCourt, O.; Fisher, A.; Ramdharry, G.; Land, J.; Roberts, A.L.; Rabin, N.; Yong, K. Exercise prehabilitation for people with myeloma undergoing autologous stem cell transplantation: Results from PERCEPT pilot randomised controlled trial. Acta Oncol. 2023, 62, 696–705. [Google Scholar] [CrossRef]
- van Haren, I.; Staal, J.B.; Potting, C.M.; Atsma, F.; Hoogeboom, T.J.; Blijlevens, N.M.A.; Nijhuis-van der Sanden, M.W.G. Physical exercise prior to hematopoietic stem cell transplantation: A feasibility study. Physiother. Theory Pract. 2018, 34, 747–756. [Google Scholar] [CrossRef] [PubMed]
- Santa Mina, D.; Dolan, L.B.; Lipton, J.H.; Au, D.; Camacho Perez, E.; Franzese, A.; Alibhai, S.M.; Jones, J.M.; Chang, E. Exercise before, during, and after Hospitalization for Allogeneic Hematological Stem Cell Transplant: A Feasibility Randomized Controlled Trial. J. Clin. Med. 2020, 9, 1854. [Google Scholar] [CrossRef]
- Wiskemann, J.; Dreger, P.; Schwerdtfeger, R.; Bondong, A.; Huber, G.; Kleindienst, N.; Ulrich, C.M.; Bohus, M. Effects of a partly self-administered exercise program before, during, and after allogeneic stem cell transplantation. Blood 2011, 117, 2604–2613. [Google Scholar] [CrossRef] [PubMed]
- Rupnik, E.; Skerget, M.; Sever, M.; Zupan, I.P.; Ogrinec, M.; Ursic, B.; Kos, N.; Cernelc, P.; Zver, S. Feasibility and safety of exercise training and nutritional support prior to haematopoietic stem cell transplantation in patients with haematologic malignancies. BMC Cancer 2020, 20, 1142. [Google Scholar] [CrossRef] [PubMed]
- Mawson, S.; Keen, C.; Skilbeck, J.; Ross, H.; Smith, L.; Dixey, J.; Walters, S.J.; Simpson, R.; Greenfield, D.M.; Snowden, J.A. Feasibility and benefits of a structured prehabilitation programme prior to autologous stem cell transplantation (ASCT) in patients with myeloma; a prospective feasibility study. Physiotherapy 2021, 113, 88–99. [Google Scholar] [CrossRef] [PubMed]
- Bohannon, R.W.; Crouch, R. Minimal clinically important difference for change in 6-minute walk test distance of adults with pathology: A systematic review. J. Eval. Clin. Pract. 2017, 23, 377–381. [Google Scholar] [CrossRef] [PubMed]
- Murao, M.; Kondo, T.; Hamada, R.; Miyasaka, J.; Matsushita, M.; Otagaki, A.; Kajimoto, T.; Arai, Y.; Kanda, J.; Nankaku, M.; et al. Minimal important difference of the 6-minute walk test after allogenic hematopoietic stem cell transplantation. Disabil. Rehabil. 2023, 1–8. [Google Scholar] [CrossRef] [PubMed]
- Armenian, S.H.; Chemaitilly, W.; Chen, M.; Chow, E.J.; Duncan, C.N.; Jones, L.W.; Pulsipher, M.A.; Remaley, A.T.; Rovo, A.; Salooja, N.; et al. National Institutes of Health Hematopoietic Cell Transplantation Late Effects Initiative: The Cardiovascular Disease and Associated Risk Factors Working Group Report. Biol. Blood Marrow Transplant. 2017, 23, 201–210. [Google Scholar] [CrossRef] [PubMed]
- Blaes, A.; Konety, S.; Hurley, P. Cardiovascular Complications of Hematopoietic Stem Cell Transplantation. Curr. Treat Options Cardiovasc. Med. 2016, 18, 25. [Google Scholar] [CrossRef]
- Armenian, S.H.; Horak, D.; Scott, J.M.; Mills, G.; Siyahian, A.; Berano Teh, J.; Douglas, P.S.; Forman, S.J.; Bhatia, S.; Jones, L.W. Cardiovascular Function in Long-Term Hematopoietic Cell Transplantation Survivors. Biol. Blood Marrow Transplant. 2017, 23, 700–705. [Google Scholar] [CrossRef]
- Rikli, R.E.; Jones, C.J. Development and validation of a functional fitness test for community-residing older adults. J. Aging Phys. Act. 1999, 7, 129–161. [Google Scholar] [CrossRef]
- Morishita, S.; Kaida, K.; Yamauchi, S.; Sota, K.; Ishii, S.; Ikegame, K.; Kodama, N.; Ogawa, H.; Domen, K. Relationship between corticosteroid dose and declines in physical function among allogeneic hematopoietic stem cell transplantation patients. Support. Care Cancer 2013, 21, 2161–2169. [Google Scholar] [CrossRef]
- Ngo-Huang, A.; Yadav, R.; Bansal, S.; Williams, J.; Wu, J.; Fu, J.B.; Alousi, A.M.; Bruera, E. An Exploratory Study on Physical Function in Stem Cell Transplant Patients Undergoing Corticosteroid Treatment for Acute Graft-Versus-Host-Disease. Am. J. Phys. Med. Rehabil. 2021, 100, 402–406. [Google Scholar] [CrossRef] [PubMed]

| Overall (n = 82) | Exercise (n = 36) | Usual Care (n = 38) | |
|---|---|---|---|
| Age (years) | 60.71 ± 12.12 | 57.30 ± 15.55 | 63.47 ± 7.70 |
| Sex | |||
| Female | 29 (35.37) | 16 (44.4) | 12 (31.6) |
| Male | 53 (64.63) | 20 (55.6) | 26 (68.4) |
| Race | |||
| White or Caucasian | 74 (90.2) | 32 (88.9) | 35 (92.1) |
| Black or African American | 6 (7.3) | 3 (8.3) | 2 (5.3) |
| Asian | 2 (2.4) | 1 (2.7) | 1 (2.6) |
| Ethnicity | |||
| Not Hispanic or Latino | 81 (98.8) | 35 (97.2) | 38 (100) |
| Hispanic or Latino | 1 (1.2) | 1 (2.7) | 0 (0) |
| Transplant | |||
| AUTO | 42 (51.22) | 18 (50.0) | 19 (50) |
| ALLO | 40 (48.78) | 18 (50.0) | 19 (50) |
| Height (cm) | 169.61 ± 8.47 | 169.01 ± 8.40 | 169.23 ± 8.71 |
| Weight (kg) | 84.78 ± 20.61 | 85.49 ± 19.83 | 81.85 ± 21.02 |
| Body Mass Index (BMI) | 29.28 ± 5.93 | 29.81 ± 6.00 | 28.35 ± 5.95 |
| Hematopoietic Cell Transplantation-specific Comorbidity Index (HCT-CI) | |||
| 0 | 7 (8.5) | 3 (8.3) | 4 (10.5) |
| 1–2 | 15 (18.3) | 10 (27.8) | 5 (13.2) |
| 3+ | 38 (46.3) | 14 (38.9) | 24 (63.2) |
| Missing | 22 (26.8) | 9 (25.0) | 5 (13.2) |
| Cancer Type | |||
| Multiple Myeloma | 27 (32.9) | 9 (25.0) | 14 (36.8) |
| Acute Myeloid Leukemia | 18 (22.0) | 6 (16.6) | 11 (28.9) |
| Myelodysplastic Syndrome | 9 (11.0) | 6 (16.6) | 2 (5.3) |
| Diffuse Large B Cell Lymphoma | 6 (7.3) | 4 (11.1) | 1 (2.6) |
| Mantle Cell Lymphoma | 4 (4.9) | 0 (0) | 4 (10.5) |
| Chronic Myelogenous Leukemia | 3 (3.7) | 2 (5.6) | 3 (7.9) |
| Other Leukemias | 7 (8.5) | 5 (13.9) | 1 (2.6) |
| Other Lymphomas | 6 (7.3) | 2 (5.6) | 2 (5.3) |
| Other Malignancies | 2 (2.4) | 2 (5.6) | 0 (0) |
| Hospital Duration (weeks) | 3.45 ± 1.32 Range: 1.43–9.29 | 3.56 ± 1.46 Range: 1.43–9.29 | 3.37 ± 1.21 Range: 2.00–7.00 |
| AUTO | ALLO | p-Value Mean Difference (95% CI) | |||
|---|---|---|---|---|---|
| Outcome | Estimate | 95% CI | Estimate | 95% CI | |
| Six-Minute Walk Test (m) | |||||
| T0 | 421.70 | 373.59, 469.80 | 428.69 | 380.59, 476.80 | 0.84 −6.99 (−75.03, 61.03) |
| T1 | 429.67 | 375.72, 483.62 | 413.51 | 359.99, 467.03 | 0.67 16.16 (−59.84, 92.15) |
| T2 | 306.45 | 225.28, 387.61 | 332.05 | 232.82, 431.27 | 0.69 −25.60 (−153.75, 102.55) |
| T3 | 498.56 | 419.93, 577.20 | 399.36 | 320.73, 477.99 | 0.08 99.20 (−12.01, 210.40) |
| SPPB (Total Score) | |||||
| T0 | 10.56 | 9.77, 11.34 | 10.28 | 9.49, 11.06 | 0.62 0.28 (−0.83, 1.39) |
| T1 | 11.06 | 10.31, 11.80 | 11.17 | 10.44, 11.90 | 0.82 −0.12 (−1.16, 0.93) |
| T2 | 10.05 | 8.95, 11.16 | 10.24 | 8.88, 11.60 | 0.83 −0.19 (−1.94, 1.56) |
| T3 | 11.64 | 10.83, 12.45 | 10.99 | 10.17, 11.81 | 0.26 0.65 (−0.50, 1.80) |
| 30-Second Chair Stands (#) | |||||
| T0 | 14.03 | 11.82, 16.23 | 13.81 | 11.60, 16.01 | 0.89 0.22 (−2.90, 3.34) |
| T1 | 16.18 | 13.85, 18.52 | 15.08 | 12.77, 17.39 | 0.50 1.10 (−2.18, 4.39) |
| T2 | 10.86 | 6.86, 14.86 | 9.88 | 5.18, 14.59 | 0.75 0.98 (−5.20, 7.15) |
| T3 | 17.43 | 14.70, 20.17 | 14.02 | 11.22, 16.81 | 0.09 3.42 (−0.50, 7.33) |
| Timed Up-and-Go (sec) | |||||
| T0 | 10.74 | 9.17, 12.32 | 11.18 | 9.60, 12.76 | 0.70 −0.43 (−2.67, 1.80) |
| T1 | 9.44 | 7.68, 11.21 | 10.27 | 8.52, 12.01 | 0.51 −0.82 (−3.31, 1.66) |
| T2 | 12.11 | 9.29, 14.93 | 13.99 | 10.68, 17.31 | 0.38 −1.89 (−6.24, 2.47) |
| T3 | 9.79 | 7.61, 11.97 | 10.72 | 8.48, 12.96 | 0.55 −0.93 (−4.05, 2.20) |
| Handgrip Strength (kg) | |||||
| T0 | 24.35 | 20.09, 28.61 | 28.42 | 24.16, 32.68 | 0.18 −4.07 (−1.09, 1.95) |
| T1 | 25.76 | 21.35, 30.16 | 29.33 | 24.99, 33.68 | 0.25 −3.57 (−9.76, 2.62) |
| T2 | 23.95 | 19.62, 28.27 | 24.76 | 20.24, 29.27 | 0.80 −0.81 (−7.06, 5.44) |
| T3 | 23.50 | 18.87, 28.13 | 24.67 | 19.99, 29.35 | 0.72 −1.17 (−7.75, 5.42) |
| Berg Balance Score (Total Score) | |||||
| T0 | 52.00 | 49.91, 54.10 | 54.28 | 52.18, 56.37 | 0.13 −2.28 (−5.24, 0.68) |
| T1 | 52.99 | 50.13, 55.84 | 54.66 | 51.87, 57.45 | 0.38 −1.67 (−5.67, 2.32) |
| T2 | 51.23 | 48.47, 53.99 | 53.05 | 49.87, 56.23 | 0.38 −1.82 (−6.03, 2.40) |
| T3 | 53.51 | 50.82, 56.19 | 53.45 | 50.60, 56.30 | 0.98 0.06 (−3.86, 3.97) |
| Exercise | Usual Care | p-Value Mean Difference (95% CI) | |||
|---|---|---|---|---|---|
| Outcome | Estimate | 95% CI | Estimate | 95% CI | |
| Six-Minute Walk Test, m | |||||
| T0 | 425.20 | 388.23, 462.16 | 399.02 | 363.04, 434.99 | 0.32 26.18 (−25.40, 77.76) |
| T1 | 421.81 | 381.77, 461.85 | 372.09 | 333.27, 410.92 | 0.08 49.72 (−6.05, 105.49) |
| T2 | 318.96 | 253.96, 383.97 | 316.56 | 251.94, 381.17 | 0.96 2.41 (−89.25, 94.06) |
| T3 | 450.17 | 399.59, 500.75 | 387.35 | 334.63, 440.08 | 0.09 62.82 (−10.25, 135.88) |
| SPPB, Total Score | |||||
| T0 | 10.42 | 9.56, 10.75 | 10.16 | 9.56, 10.75 | 0.55 0.26 (−0.59, 1.11) |
| T1 | 11.11 | 10.35, 11.87 | 10.23 | 9.50, 10.97 | 0.10 0.88 (−0.18, 1.93) |
| T2 | 10.04 | 8.92, 11.17 | 9.09 | 7.97, 10.22 | 0.24 0.95 (−0.64, 2.54) |
| T3 | 11.31 | 10.63, 11.99 | 10.22 | 9.50, 10.94 | 0.03 1.11 (0.11, 2.09) |
| 30-s Chair Stands | |||||
| T0 | 13.92 | 12.42, 15.42 | 13.84 | 12.38, 15.30 | 0.94 −0.08 (−2.02, 2.17) |
| T1 | 15.61 | 13.98, 17.24 | 13.86 | 12.28, 15.43 | 0.13 1.76 (−0.51, 4.02) |
| T2 | 10.39 | 7.91, 12.87 | 10.79 | 8.29, 13.30 | 0.82 −0.40 (−3.93, 3.12) |
| T3 | 15.76 | 13.66, 17.86 | 11.97 | 9.76, 14.19 | 0.02 3.79 (0.74, 6.84) |
| Timed Up-and-Go (sec) | |||||
| T0 | 10.96 | 9.88, 12.05 | 10.95 | 9.89, 12.01 | 0.99 0.01 (−1.51, 1.53) |
| T1 | 9.85 | 8.65, 11.04 | 10.22 | 9.06, 11.39 | 0.66 −0.37 (−2.04, 1.29) |
| T2 | 12.91 | 11.17, 14.64 | 11.17 | 9.38, 12.95 | 0.17 1.74 (−0.75, 4.23) |
| T3 | 10.24 | 8.83, 11.66 | 10.69 | 9.21, 12.17 | 0.67 −0.45 (−2.50, 1.60) |
| Handgrip Strength (kg) | |||||
| T0 | 26.39 | 23.23, 29.54 | 26.08 | 23.01, 29.15 | 0.89 0.31 (−4.09, 4.71) |
| T1 | 27.54 | 24.36, 30.72 | 25.58 | 22.49, 28.67 | 0.38 1.96 (−2.47, 6.40) |
| T2 | 24.63 | 21.16, 28.11 | 22.58 | 19.14, 26.02 | 0.41 2.05 (−2.84, 6.94) |
| T3 | 24.13 | 20.71, 27.56 | 25.17 | 21.70, 28.64 | 0.67 −1.04 (−5.91, 3.84) |
| Berg Balance Score | |||||
| T0 | 53.14 | 51.68, 54.60 | 52.79 | 51.37, 54.21 | 0.73 0.35 (−1.69, 2.38) |
| T1 | 53.82 | 52.20, 55.44 | 52.40 | 50.83, 53.97 | 0.21 1.43 (−0.83, 3.68) |
| T2 | 52.12 | 47.93, 56.32 | 48.38 | 44.09, 52.67 | 0.22 3.75 (−2.25, 9.75) |
| T3 | 53.75 | 51.84, 55.66 | 52.29 | 50.24, 54.34 | 0.30 1.46 (−1.34, 4.26) |
| Exercise | Usual Care | |||||
|---|---|---|---|---|---|---|
| Outcome | Estimate | 95% CI | p-Value | Estimate | 95% CI | p-Value |
| Six-Minute Walk Test, m | ||||||
| T0 to T1 | +3.39 | −33.63, 40.39 | 0.26 | +6.93 | −8.79, 62.65 | 0.26 |
| T1 to T2 | −102.85 | 21.48, 184.22 | 0.007 | −55.54 | −136.92, 25.84 | 0.39 |
| T2 to T3 | +131.21 | 41.02, 221.40 | 0.001 | +70.80 | −21.63, 163.22 | 0.24 |
| T0 to T3 | +24.98 | −32.20, 82.15 | 1.00 | −11.67 | −73.15, 49.82 | 1.00 |
| SPPB, Total Score | ||||||
| T0 to T1 | +0.69 | −0.24, 1.62 | 0.28 | +0.08 | −0.83, 0.97 | 1.00 |
| T1 to T2 | −1.11 | −2.34, 0.50 | 0.40 | −1.14 | −2.70, 0.42 | 0.30 |
| T2 to T3 | +1.27 | −0.22, 2.76 | 0.14 | +1.12 | −0.39, 2.63 | 0.28 |
| T0 to T3 | +0.90 | 0.08, 1.71 | 0.02 | +0.06 | −0.82, 0.94 | 1.00 |
| 30-s chair Stands | ||||||
| T0 to T1 | +1.69 | 0.41, 2.98 | 0.004 | +0.01 | −1.23, 1.25 | 1.00 |
| T1 to T2 | −5.22 | −8.20, −2.24 | <0.001 | −3.06 | −6.11, −0.01 | 0.05 |
| T2 to T3 | +5.37 | 1.93, 8.81 | <0.001 | +1.18 | −2.45, 4.81 | 1.00 |
| T0 to T3 | +1.84 | −0.42, 4.10 | 0.18 | −1.87 | −4.37, 0.63 | 0.27 |
| Timed Up-and-Go | ||||||
| T0 to T1 | −1.11 | 0.10, 2.13 | 0.02 | −0.73 | −1.72, 0.26 | 0.30 |
| T1 to T2 | +3.06 | −5.16, −0.97 | 0.001 | +0.95 | −1.26, 3.15 | 1.00 |
| T2 to T3 | −2.67 | −4.98, −0.35 | 0.02 | −0.48 | −2.96, 2.01 | 1.00 |
| T0 to T3 | −0.72 | −2.20, 0.76 | 1.00 | −0.26 | −1.90, 1.37 | 1.00 |
| Handgrip Strength | ||||||
| T0 to T1 | +1.16 | −1.02, 3.34 | 0.91 | −0.50 | −2.60, 1.60 | 1.00 |
| T1 to T2 | −2.91 | −5.71, −0.12 | 0.04 | −3.00 | −5.88, −0.13 | 0.04 |
| T2 to T3 | −0.50 | −3.75, 2.76 | 1.00 | 2.59 | −0.87, 6.05 | 0.27 |
| T0 to T3 | −2.25 | −5.06, 0.55 | 0.19 | −0.91 | −3.95, 2.12 | 1.00 |
| Berg Balance Score | ||||||
| T0 to T1 | +0.68 | −2.96, 1.74 | 1.00 | −0.39 | −2.19, 1.41 | 1.00 |
| T1 to T2 | −1.70 | −7.37, 3.97 | 1.00 | −4.02 | −9.83, 1.79 | 0.37 |
| T2 to T3 | 1.63 | −4.16, 7.41 | 1.00 | 3.91 | −2.08, 9.90 | 0.47 |
| T0 to T3 | 0.61 | −1.74, 2.96 | 1.00 | −0.50 | −3.08, 2.08 | 1.00 |
| Exercise | Usual Care | |
|---|---|---|
| Hospital Duration (Weeks) | 3.56 ± 1.46 Range: 1.43–9.29 | 3.37 ± 1.21 Range: 2.00–7.00 |
| Engraftment Period (Days) | 16.63 ± 7.01 Range: 9–33 | 16.42 ± 6.31 Range: 9–33 |
| 30-Day Readmission | ||
| No readmission | 27 (90) | 30 (88.2) |
| Readmission | 3 (10) | 4 (11.8) |
| 100-Day Readmission | ||
| No readmission | 23 (76.7) | 24 (70.6) |
| Readmission | 7 (23.3) | 10 (29.4) |
| ED Admissions (#) | ||
| 0 | 23 (76.7) | 23 (67.6) |
| 1–2 | 5 (16.7) | 11 (32.4) |
| 3+ | 2 (6.6) | 0 (0) |
| One-Year Survival | ||
| Survived | 25 (83.3) | 30 (88.2) |
| Deceased | 5 (16.7) | 4 (11.8) |
Disclaimer/Publisher’s Note: The statements, opinions and data contained in all publications are solely those of the individual author(s) and contributor(s) and not of MDPI and/or the editor(s). MDPI and/or the editor(s) disclaim responsibility for any injury to people or property resulting from any ideas, methods, instructions or products referred to in the content. |
© 2024 by the authors. Licensee MDPI, Basel, Switzerland. This article is an open access article distributed under the terms and conditions of the Creative Commons Attribution (CC BY) license (https://creativecommons.org/licenses/by/4.0/).
Share and Cite
Potiaumpai, M.; Caru, M.; Mineishi, S.; Naik, S.; Zemel, B.S.; Schmitz, K.H. IMPROVE-BMT: A Pilot Randomized Controlled Trial of Prehabilitation Exercise for Adult Hematopoietic Stem Cell Transplant Recipients. J. Clin. Med. 2024, 13, 2052. https://doi.org/10.3390/jcm13072052
Potiaumpai M, Caru M, Mineishi S, Naik S, Zemel BS, Schmitz KH. IMPROVE-BMT: A Pilot Randomized Controlled Trial of Prehabilitation Exercise for Adult Hematopoietic Stem Cell Transplant Recipients. Journal of Clinical Medicine. 2024; 13(7):2052. https://doi.org/10.3390/jcm13072052
Chicago/Turabian StylePotiaumpai, Melanie, Maxime Caru, Shin Mineishi, Seema Naik, Babette S. Zemel, and Kathryn H. Schmitz. 2024. "IMPROVE-BMT: A Pilot Randomized Controlled Trial of Prehabilitation Exercise for Adult Hematopoietic Stem Cell Transplant Recipients" Journal of Clinical Medicine 13, no. 7: 2052. https://doi.org/10.3390/jcm13072052
APA StylePotiaumpai, M., Caru, M., Mineishi, S., Naik, S., Zemel, B. S., & Schmitz, K. H. (2024). IMPROVE-BMT: A Pilot Randomized Controlled Trial of Prehabilitation Exercise for Adult Hematopoietic Stem Cell Transplant Recipients. Journal of Clinical Medicine, 13(7), 2052. https://doi.org/10.3390/jcm13072052

