Clinical Features of LMNA-Related Cardiomyopathy in 18 Patients and Characterization of Two Novel Variants
Abstract
1. Introduction
2. Materials and Methods
2.1. Study Population
2.2. Clinical and Instrumental Characterization
2.3. Genetic Analysis
2.4. Fibroblasts Derivation from Skin Biopsy
2.5. Immunofluorescence
2.6. Detection of Nuclear Abnormalities
2.7. Gene Expression Analysis
2.8. Western Blot Assay
3. Results
3.1. Lamin A/C Variants and Cardiac Phenotype among DCM Patients
- -
- CG08 three factors: male sex, non-missense variant, LVEF 44%
- -
- CG14A two factors: male sex, LVEF 45%
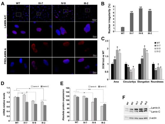
3.2. In Vitro Characterization of Two Novel LMNA Variants
4. Discussion
Supplementary Materials
Author Contributions
Funding
Institutional Review Board Statement
Informed Consent Statement
Data Availability Statement
Acknowledgments
Conflicts of Interest
References
- Richardson, P.; McKenna, W.; Bristow, M.; Maisch, B.; Mautner, B.; O’Connell, J.; Olsenet, E.; Thiene, G.; Goodwin, J.; Gyarfas, I.; et al. Report of the 1995 World Health Organ-ization/International Society and Federation of Cardiology Task Force on the Definition and Classification of cardio-myopathies. Circulation 1996, 93, 841–842. [Google Scholar]
- Watkins, H.; Ashrafian, H.; Redwood, C. Inherited cardiomyopathies. N. Engl. J. Med. 2011, 364, 1643–1656. [Google Scholar] [CrossRef]
- Hershberger, R.E.; Morales, A. LMNA-Related Dilated Cardiomyopathy. In GeneReviews®; University of Washington: Seattle, WA, USA, 1993. [Google Scholar]
- Arbustini, E.; Pilotto, A.; Repetto, A.; Grasso, M.; Negri, A.; Diegoli, M.; Campana, C.; Scelsi, L.; Baldini, E.; Gavazzi, A.; et al. Autosomal dominant dilated cardiomyopathy with atrioventricular block: A lamin A/C defect-related disease. J. Am. Coll. Cardiol. 2002, 39, 981–990. [Google Scholar] [CrossRef]
- Fawcett, D.W. On the occurrence of a fibrous lamina on the inner aspect of the nuclear envelope in certain cells of vertebrates. Am. J. Anat. 1966, 119, 129–145. [Google Scholar] [CrossRef]
- Bouhouche, A.; Benomar, A.; Birouk, N.; Mularoni, A.; Meggouh, F.; Tassin, J.; Grid, D.; Vandenberghe, A.; Yahyaoui, M.; Chkili, T.; et al. A Locus for an Axonal Form of Autosomal Recessive Charcot-Marie-Tooth Disease Maps to Chromosome 1q21.2-q21.3. Am. J. Hum. Genet. 1999, 65, 722–727. [Google Scholar] [CrossRef]
- Lin, F.; Worman, H. Structural organization of the human gene encoding nuclear lamin A and nuclear lamin C. J. Biol. Chem. 1993, 268, 16321–16326. [Google Scholar] [CrossRef]
- Gerbino, A.; Procino, G.; Svelto, M.; Carmosino, M. Role of Lamin A/C Gene Mutations in the Signaling Defects Leading to Cardiomyopathies. Front. Physiol. 2018, 9, 1356. [Google Scholar] [CrossRef]
- Swift, J.; Discher, D.E. The nuclear lamina is mechano-responsive to ECM elasticity in mature tissue. J. Cell Sci. 2014, 127, 3005–3015. [Google Scholar] [CrossRef]
- Gruenbaum, Y.; Foisner, R. Lamins: Nuclear intermediate filament proteins with fundamental functions in nuclear mechanics and genome regulation. Annu. Rev. Biochem. 2015, 84, 131–164. [Google Scholar] [CrossRef]
- Rankin, J.; Ellard, S. The laminopathies: A clinical review. Clin. Genet. 2006, 70, 261–274. [Google Scholar] [CrossRef]
- D’Apice, M.R.; De Dominicis, A.; Murdocca, M.; Amati, F.; Botta, A.; Sangiuolo, F.; Lattanzi, G.; Federici, M.; Novelli, G. Cutaneous and metabolic defects associated with nuclear abnormalities in a transgenic mouse model expressing R527H lamin A mutation causing mandibuloacral dysplasia type A (MADA) syndrome. Acta Myol. 2020, 39, 320–335. [Google Scholar]
- Brodt, C.; Siegfried, J.D.; Hofmeyer, M.; Martel, J.; Rampersaud, E.; Li, D.; Morales, A.; Hershberger, R.E. Temporal Relationship of Conduction System Disease and Ventricular Dysfunction in LMNA Cardiomyopathy. J. Card. Fail. 2013, 19, 233–239. [Google Scholar] [CrossRef]
- Taylor, M.D.; Towbin, J.A. The Significant Arrhythmia and Cardiomyopathy Burden of Lamin A/C Mutations. J. Am. Coll. Cardiol. 2016, 68, 2308–2310. [Google Scholar] [CrossRef]
- Pasotti, M.; Klersy, C.; Pilotto, A.; Marziliano, N.; Rapezzi, C.; Serio, A.; Mannarino, S.; Gambarin, F.I.; Favalli, V.; Grasso, M.; et al. Long-Term Outcome and Risk Stratification in Dilated Cardiolaminopathies. J. Am. Coll. Cardiol. 2008, 52, 1250–1260. [Google Scholar] [CrossRef]
- Fatkin, D.; MacRae, C.; Sasaki, T.; Wolff, M.R.; Porcu, M.; Frenneaux, M.; Atherton, J.; Vidaillet, H.J., Jr.; Spudich, S.; De Girolami, U.; et al. Missense mutations in the rod domain of the lamin A/C gene as causes of dilated cardiomyopathy and conduction-system disease. N. Engl. J. Med. 1999, 341, 1715–1724. [Google Scholar] [CrossRef]
- Taylor, M.R.; Fain, P.R.; Sinagra, G.; Robinson, M.L.; Robertson, A.D.; Carniel, E.; Di Lenarda, A.; Bohlmeyer, T.J.; A Ferguson, D.; Brodsky, G.L.; et al. Natural history of dilated cardiomyopathy due to lamin A/C gene mutations. J. Am. Coll. Cardiol. 2003, 41, 771–780. [Google Scholar] [CrossRef]
- Charron, P.; Arbustini, E.; Bonne, G. What Should the Cardiologist know about Lamin Disease? Arrhythmia Electrophysiol. Rev. 2012, 1, 22–28. [Google Scholar] [CrossRef]
- Mestroni, L.; Maisch, B.; McKenna, W.J.; Schwartz, K.; Charron, P.; Rocco, C.; Tesson, F.; Richter, A.; Wilke, A.; Komajda, M. Guidelines for the study of familial dilated cardiomyopathies. Collaborative Research Group of the European Human and Capital Mobility Project on Familial Dilated Cardiomyopathy. Eur. Heart J. 1999, 20, 93–102. [Google Scholar] [CrossRef]
- Kramer, C.M.; Barkhausen, J.; Bucciarelli-Ducci, C.; Flamm, S.D.; Kim, J.R.; Nagel, E. Standardized cardiovascular magnetic resonance imaging (CMR) protocols: 2020 update. J. Cardiovasc. Magn. Reson. 2020, 22, 17. [Google Scholar] [CrossRef]
- Schulz-Menger, J.; Bluemke, D.A.; Bremerich, J.; Flamm, S.D.; Fogel, M.A.; Friedrich, M.G.; Kim, R.J.; von Knobelsdorff-Brenkenhoff, F.; Kramer, C.M.; Pennell, D.J.; et al. Standardized image in-terpretation and post processing in cardiovascular magnetic resonance: Society for Cardiovascular Magnetic Resonance (SCMR) Board of Trustees Task Force on Standardized Post Processing. J. Cardiovasc. Magn. Reson. 2013, 1, 15–35. [Google Scholar]
- Kawel-Boehm, N.; Maceira, A.; Valsangiacomo-Buechel, E.R.; Vogel-Claussen, J.; Turkbey, E.B.; Williams, R.; Plein, S.; Tee, M.; Eng, J.; Bluemke, A.D. Normal values for cardiovascular magnetic resonance in adults and children. J. Cardiovasc. Magn. Reson. 2015, 17, 29. [Google Scholar] [CrossRef]
- Spitalieri, P.; Talarico, R.V.; Caioli, S.; Murdocca, M.; Serafino, A.; Girasole, M.; Dinarelli, S.; Longo, G.; Pucci, S.; Botta, A.; et al. Modelling the pathogenesis of Myotonic Dystrophy type 1 cardiac phenotype through human iPSC-derived cardiomyocytes. J. Mol. Cell Cardiol. 2018, 118, 95–109. [Google Scholar] [CrossRef]
- Richards, S.; Aziz, N.; Bale, S.; Bick, D.; Das, S.; Gastrier-Foster, J.; Grody, W.W.; Hedge, M.; Lyon, E.; Spector, E.; et al. Standards and guidelines for the interpretation of sequence variants: A joint consensus recommendation of the American College of Medical Genetics and Genomics and the Association for Molecular Pathology. Genet. Med. 2015, 17, 405–424. [Google Scholar] [CrossRef]
- van Berlo, J.H.; de Voogt, W.G.; van der Kooi, A.J.; van Tintelen, J.P.; Bonne, G.; Ben Yaou, R.; Duboc, D.; Rossenbacher, T.; Heidbüchel, H.; de Visser, M.; et al. Meta-analysis of clinical characteristics of 299 carriers of LMNA gene mutations: Do lamin A/C mutations portend a high risk of sudden death? J. Mol. Med. 2005, 83, 79–83. [Google Scholar] [CrossRef]
- Perrot, A.; Hussein, S.; Ruppert, V.; Schmidt, H.H.J.; Wehnert, M.S.; Duong, N.T.; Posch, M.G.; Panek, A.; Dietz, R.; Kindermann, I.; et al. Identification of mutational hot spots in LMNA encoding lamin A/C in patients with familial dilated cardiomyopathy. Basic Res. Cardiol. 2009, 104, 90–99. [Google Scholar] [CrossRef]
- Hershberger, R.E.; Hedges, D.J.; Morales, A. Dilated cardiomyopathy: The complexity of a diverse genetic architecture. Nat. Rev. Cardiol. 2013, 10, 531–547. [Google Scholar] [CrossRef]
- Zahr, H.C.; Jaalouk, D.E. Exploring the Crosstalk between LMNA and Splicing Machinery Gene Mutations in Dilated Cardiomyopathy. Front. Genet. 2018, 9, 231. [Google Scholar] [CrossRef]
- Jacoby, D.; McKenna, W.J. Genetics of inherited cardiomyopathy. Eur. Hear. J. 2011, 33, 296–304. [Google Scholar] [CrossRef]
- van Rijsingen, I.A.; Nannenberg, E.A.; Arbustini, E.; Elliot, P.M.; Mogensen, J.; Hermans-van Ast, J.F.; van der Kooi, A.J.; van Tintelen, J.P.; van den Berg, M.P.; Grasso, M.; et al. Gender-specific dif-ferences in major cardiac events and mortality in lamin A/C mutation carriers. Eur. J. Heart. Fail. 2013, 15, 376–384. [Google Scholar] [CrossRef]
- Hoorntje, E.T.; Bollen, I.A.; Barge-Schaapveld, D.Q.; van Tienen, F.H.; te Meerman, G.J.; Jansweijer, J.A.; van Essen, A.J.; Volders, P.G.; Constantinescu, A.A.; van den Akker, P.C.; et al. LMNA-related cardiac disease: Late onset with a variable and mild phenotype in a large cohort of patients with the LMNA p.(Arg331Gln) founder mutation. Circ. Cardiovasc. Genet. 2017, 10, e001631. [Google Scholar] [CrossRef]
- van Rijsingen, I.A.; Arbustini, E.; Elliott, P.M.; Mogensen, J.; Hermans-van Ast, J.F.; van der Kooi, A.J.; van Tintelen, J.P.; van den Berg, M.P.; Pilotto, A.; Pasotti, M.; et al. Risk factors for malignant ventricular arrhythmias in lamin a/c mutation carriers a European cohort study. J. Am. Coll. Cardiol. 2012, 59, 493–500. [Google Scholar] [CrossRef]
- Kumar, S.; Baldinger, S.H.; Gandjbakhch, E.; Maury, P.; Sellal, J.-M.; Androulakis, A.F.; Waintraub, X.; Charron, P.; Rollin, A.; Richard, P.; et al. Long-Term Arrhythmic and Nonarrhythmic Outcomes of Lamin A/C Mutation Carriers. J. Am. Coll. Cardiol. 2016, 68, 2299–2307. [Google Scholar] [CrossRef]
- El-Battrawy, I.; Zhao, Z.; Lan, H.; Li, X.; Yücel, G.; Lang, S.; Sattler, K.; Schünemann, J.-D.; Zimmermann, W.-H.; Cyganek, L.; et al. Ion Channel Dysfunctions in Dilated Cardiomyopathy in Limb-Girdle Muscular Dystrophy. Circ. Genom. Precis. Med. 2018, 11, e001893. [Google Scholar] [CrossRef]
- Holmström, M.; Kivistö, S.; Heliö, T.; Jurkko, R.; Kaartinen, M.; Antila, M.; Reissell, E.; Kuusisto, J.; Kärkkäinen, S.; Peuhkurinen, K.; et al. Late gadolinium enhanced cardiovascular magnetic resonance of lamin A/C gene mutation related dilated cardiomyopathy. J. Cardiovasc. Magn. Reson. 2011, 13, 30. [Google Scholar] [CrossRef]
- Priori, S.G.; Blomström-Lundqvist, C.; Mazzanti, A.; Blom, N.; Borggrefe, M.; Camm, J.; Elliott, P.M.; Fitzsimons, D.; Hatala, R.; Hindricks, G.; et al. 2015 ESC Guidelines for the management of patients with ventricular arrhythmias and the prevention of sudden cardiac death: The Task Force for the Management of Patients with Ventricular Arrhythmias and the Prevention of Sudden Cardiac Death of the European Society of Cardiology (ESC) Endorsed by: Association for European Paediatric and Congenital Cardiology (AEPC). Eur. Heart J. 2015, 36, 2793–2867. [Google Scholar]
- Fujino, N.; Hayashi, K.; Sakata, K.; Nomura, A.; Kawashiri, M.-A. Phenotype and Prognosis of the Lamin A/C Gene (LMNA) Mutation Carriers in Japan. Circ. J. 2018, 82, 2699–2700. [Google Scholar] [CrossRef]
- Peretto, G.; Sala, S.; Benedetti, S.; Di Resta, C.; Gigli, L.; Ferrari, M.; Della Bella, P. Updated clinical overview on cardiac laminopathies: An electrical and mechanical disease. Nucleus 2018, 9, 380–391. [Google Scholar] [CrossRef]
- Hasselberg, N.E.; Haland, T.F.; Saberniak, J.; Brekke, P.; Berge, K.E.; Leren, T.P.; Edvardsen, T.; Haugaa, K. Lamin A/C cardiomyopathy: Young onset, high penetrance, and frequent need for heart transplantation. Eur. Heart J. 2018, 39, 853–860. [Google Scholar] [CrossRef]
- Mont, L.; Tamborero, D.; Elosua, R.; Molina, I.; Coll-Vinent, B.; Sitges, M.; Vidal, B.; Scalise, A.; Tejeira, A.; Berruezo, A.; et al. Physical activity, height, and left atrial size are independent risk factors for lone atrial fibrillation in middle-aged healthy individuals. Europace 2008, 10, 15–20. [Google Scholar] [CrossRef]
- Thomas, L.; Abhayaratna, W.P. Left Atrial Reverse Remodeling: Mechanisms, Evaluation, and Clinical Significance. JACC Cardiovasc. Imaging 2017, 10, 65–77. [Google Scholar] [CrossRef]
- Tsang, T.S.; Barnes, M.E.; Bailey, K.R.; Leibson, C.L.; Montgomery, S.C.; Takemoto, Y.; Diamond, P.M.; Marra, M.A.; Gersh, B.J.; Wiebers, D.O.; et al. Left atrial volume: Important risk marker of incident atrial fibrillation in 1,655 older men and women. Mayo Clin. Proc. 2001, 76, 467–475. [Google Scholar] [CrossRef]
- Rossi, A.; Cicoira, M.; Zanolla, L.; Sandrini, R.; Golia, G.; Zardini, P.; Enriquez-Sarano, M. Determinants and prognostic value of left atrial volume in patients with dilated cardiomyopathy. J. Am. Coll. Cardiol. 2002, 40, 1425–1430. [Google Scholar] [CrossRef]
- Tsang, T.S.; E Barnes, M.; Gersh, B.J.; Bailey, K.R.; Seward, J.B. Risks for atrial fibrillation and congestive heart failure in patients ≥65 years of age with abnormal left ventricular diastolic relaxation. Am. J. Cardiol. 2004, 93, 54–58. [Google Scholar] [CrossRef]
- Novelli, G.; Muchir, A.; Sangiuolo, F.; Helbling-Leclerc, A.; D’Apice, M.R.; Massart, C.; Capon, F.; Sbraccia, P.; Federici, M.; Lauro, R.; et al. Mandibuloacral dysplasia is caused by a mutation in LMNA-encoding lamin A/C. Am. J. Hum. Genet. 2002, 71, 426–431. [Google Scholar] [CrossRef]
- Vigouroux, C.; Auclair, M.; Dubosclard, E.; Pouchelet, M.; Capeau, J.; Courvalin, J.C.; Buendia, B. Nuclear envelope disorganization in fibroblasts from lipodystrophic patients with heterozygous R482Q/W mutations in the lamin A/C gene. J. Cell Sci. 2001, 114, 4459–4468. [Google Scholar] [CrossRef]
- Fidzianska, A.; Bilinska, Z.T.; Tesson, F.; Wagner, T.; Walski, M.; Grzybowski, J.; Ruzyłło, W.; Hausmanowa-Petrusewicz, I. Obliteration of cardiomyocyte nuclear architecture in a patient with LMNA gene mutation. J. Neurol. Sci. 2008, 271, 91–96. [Google Scholar] [CrossRef]
- Gupta, P.; Bilinska, Z.T.; Sylvius, N.; Boudreau, E.; Veinot, J.P.; Labib, S.; Bolongo, P.M.; Hamza, A.; Jackson, T.; Ploski, R.; et al. Genetic and ultrastructural studies in dilated cardiomyopathy patients: A large deletion in the lamin A/C gene is associated with cardiomyocyte nuclear envelope disruption. Basic Res. Cardiol. 2010, 105, 365–377. [Google Scholar] [CrossRef]
- Muchir, A.; Medioni, J.; Laluc, M.; Massart, C.; Arimura, T.; Van Der Kooi, A.J.; Desguerre, I.; Mayer, M.; Ferrer, X.; Briault, S.; et al. Nuclear envelope alterations in fibroblasts from patients with muscular dystrophy, cardiomyopathy, and partial lipodystrophy carrying lamin A/C gene mutations. Muscle Nerve 2004, 30, 444–450. [Google Scholar] [CrossRef]
- van Tienen, F.H.J.; Lindsey, P.J.; Kamps, M.A.F.; Krapels, I.P.; Ramaekers, F.C.S.; Brunner, H.G.; van den Wijngaard, A.; Broers, J.L.V. Assessment of fibroblast nuclear morphology aids interpretation of LMNA variants. Eur. J. Hum. Genet. 2019, 27, 389–399. [Google Scholar] [CrossRef]
- Lee, J.; Termglinchan, V.; Diecke, S.; Itzhaki, I.; Lam, C.K.; Garg, P.; Lau, E.; Greenhaw, M.; Seeger, T.; Wu, H.; et al. Activation of PDGF pathway links LMNA mutation to dilated cardiomyopathy. Nat. Cell Biol. 2019, 572, 335–340. [Google Scholar] [CrossRef]
- Burke, B.; Stewart, C.L. The nuclear lamins: Flexibility in function. Nat. Rev. Mol. Cell Biol. 2013, 14, 13–24. [Google Scholar] [CrossRef]
- Zuela, N.; Bar, D.Z.; Gruenbaum, Y. Lamins in development, tissue maintenance and stress. EMBO Rep. 2012, 13, 1070–1078. [Google Scholar] [CrossRef] [PubMed]
- Choi, J.C.; Worman, H.J. Nuclear Envelope Regulation of Signaling Cascades. Adv. Exp. Med. Biol. 2014, 773, 187–206. [Google Scholar] [CrossRef]
- Kennedy, B.K.; Pennypacker, J.K. RB and Lamins in Cell Cycle Regulation and Aging. Adv. Exp. Med. Biol. 2014, 773, 127–142. [Google Scholar] [CrossRef]
- Shimi, T.; Goldman, R.D. Nuclear Lamins and Oxidative Stress in Cell Proliferation and Longevity. Adv. Exp. Med. Biol. 2014, 773, 415–430. [Google Scholar] [CrossRef]
- Isermann, P.; Lammerding, J. Nuclear Mechanics and Mechanotransduction in Health and Disease. Curr. Biol. 2013, 23, R1113–R1121. [Google Scholar] [CrossRef]
- Ruiz de Eguino, G.; Infante, A.; Schlangen, K.; Aransay, A.M.; Fullaondo, A.; Soriano, M.; García-Verdugo, J.M.; Martín, A.G.; Rodríguez, C.I. Sp1 transcription factor interaction with accumulated prelamin a impairs adipose lineage differentiation in human mesenchymal stem cells: Essential role of sp1 in the integrity of lipid vesicles. Stem Cells Transl. Med. 2012, 1, 309–321. [Google Scholar] [CrossRef]
- Goldman, R.D.; Shumaker, D.K.; Erdos, M.R.; Eriksson, M.; Goldman, A.E.; Gordon, L.B.; Gruenbaum, Y.; Khuon, S.; Mendez, M.; Varga, R.; et al. Accumulation of mutant lamin A causes progressive changes in nuclear architecture in Hutchinson–Gilford progeria syndrome. Proc. Natl. Acad. Sci. USA 2004, 101, 8963–8968. [Google Scholar] [CrossRef]
- Caron, M.; Auclair, M.; Donadille, B.; Béréziat, V.; Guerci, B.; Laville, M.; Narbonne, H.; Bodemer, C.; Lascols, O.; Capeau, J.; et al. Human lipodystrophies linked to mutations in A-type lamins and to HIV protease inhibitor therapy are both associated with prelamin A accumulation, oxidative stress and premature cellular senescence. Cell Death Differ. 2007, 14, 1759–1767. [Google Scholar] [CrossRef]
- Al-Saaidi, R.; Bross, P. Do lamin A and lamin C have unique roles? Chromosoma 2014, 124, 1–12. [Google Scholar] [CrossRef]
- Magagnotti, C.; Bachi, A.; Zerbini, G.; Fattore, E.; Fermo, I.; Riba, M.; Previtali, S.C.; Ferrari, M.; Andolfo, A.; Benedetti, S. Protein profiling reveals energy metabolism and cytoskeletal protein alterations in LMNA mutation carriers. Biochim. Biophys. Acta (BBA)-Mol. Basis Dis. 2012, 1822, 970–979. [Google Scholar] [CrossRef] [PubMed][Green Version]



| LMNA Variant (NM_170707) | Exon | Domain | dbSNP | # Proband | # Related Individuals Carrying the Variant |
|---|---|---|---|---|---|
| E161K | 2 | Coil 1B | rs28933093 | 1 (M) | - |
| R189W | 3 | Coil 1B | rs267607626 | 1 (M) | - |
| R189Q | 3 | Coil 1B | rs766856162 | 1 (M) | 1 (F) |
| T224I | 4 | Linker 2 | - | 1 (M) | - |
| R225X | 4 | Linker 2 | rs60682848 | 1 (F) | - |
| R216H | 4 | Linker 2 | rs757041809;/ | 1 (F) | - |
| R331L | 6 | Coil 2 | |||
| E317K | 6 | Coil 2 | rs56816490 | 6 (5M + 1F) | 5 (3M + 2F) |
| G382= | 6 | Coil 2 | rs57508089 | 1 (M) | 1 (M) |
| c.1381-5G > A | Intron 7 | rs730880133 | 1 (M) | - | |
| W467X | 8 | Tail | - | 1 (M) | 1 (M) |
| LMNA Variant (NM_170707) | ClinVar | ACMG Classification | DANNScore | GERP | GnomAd (Allele Frequency) |
|---|---|---|---|---|---|
| E161K | Pathogenic | Likely pathogenic | 0.9992 | 5.59 | / |
| R189W | Uncertain significance | Likely pathogenic | 0.9956 | 5.44 | 0.0000159 |
| R189Q | Uncertain significance | Likely pathogenic | 0.998 | 5.44 | 0.0000318 |
| R216H | Uncertain significance | Likely pathogenic | 0.9995 | 5.2699 | 0.0000239 |
| T224I | / | Likely pathogenic | 0.9978 | 5.2699 | / |
| R225X | Pathogenic | Pathogenic | 0.9974 | 5.2699 | / |
| E317K | Likely pathogenic | Pathogenic | 0.9992 | 5.67 | 0.0000319 |
| R331L | / | Likely pathogenic | 09987 | 5.67 | / |
| G382= | Likely pathogenic/Pathogenic | Likely Pathogenic | 0.7586 | 5.3 | / |
| c.1381-5G > A | Uncertain significance | Uncertain significance | 0.7824 | 5.21 | 0.0000482 |
| W467X | Pathogenic | Pathogenic | 0.9935 | 5.13 | / |
| CG01 | CG02 | CG03 | CG04 | CG05 | CG06 | CG07 | CG08 | CG08_A | CG09 | CG10 | CG10_A | CG11 | CG12 | CG13 | CG14 | CG14_A | CG15 | Mean Value (n = 18) | |
|---|---|---|---|---|---|---|---|---|---|---|---|---|---|---|---|---|---|---|---|
| LMNA variant | E317K | E317K | R189W | E317K | c.1381-5G > A | R189Q | E317K | G382= | G382= | R225X | W467X | W467X | R216H/R331L | T224I | E161K | E317K | E317K | E317K | |
| Biological Sex (M = 1, F = 0) | 1 | 1 | 1 | 1 | 1 | 1 | 0 | 1 | 1 | 0 | 1 | 1 | 0 | 1 | 1 | 1 | 1 | 1 | 15/18 M (83.3%) |
| Age at Onset (years) | 48 | 59 | 64 | 69 | 56 | 44 | 57 | 40 | 66 | 59 | 32 | 19 | 56 | 38 | 64 | 53 | 50 | 50 | 51.3 ± 12.9 |
| LVEDD (mm) | 65 | 53 | 52 | 60 | 64 | 54 | 50 | 67 | 57 | 55 | 57 | 44 | 54 | 65 | 51 | 65 | 51 | 52 | 56.4 ± 6.5 |
| LVEDDi (mm/m2) | 29.8 | 24.3 | 26.3 | 31.6 | 38.3 | 24.4 | 24.6 | 31.6 | 31.7 | 32.3 | 33.1 | 27 | 36.5 | 24.5 | 28.3 | 29.9 | 23.8 | 28.8 | 29.2 ± 4.3 |
| EF echo (%) | 40 | 55 | 50 | 37 | 25 | 51 | 50 | 35 | 44 | 53 | 35 | 50 | 30 | 20 | 50 | 45 | 45 | 51 | 42.6 ± 10.2 |
| EF CMR (%) | 31 | 69 | 60 | 46 | 20 | 55 | 55 | 37 | / | 50 | 40 | 51 | 39 | / | / | 42 | 45 | 50 | 46 ± 12 |
| LVEDV CMR (ml) | 88 | 99 | 112 | 247 | 273 | 151 | 128 | 243 | / | 158 | 184 | 138 | 131 | / | / | 172 | 157 | 150 | 162.1 ± 54.5 |
| LVEDVi CMR (mL/m2) | 40 | 45 | 57 | 130 | 163 | 68 | 56 | 115 | / | 87 | 106 | 85 | 88,5 | / | / | 88 | 79 | 83 | 86 ± 32.8 |
| AV delay (0 = no, 1 = yes) | 0 | 1 | 0 | 1 | 0 | 0 | 1 | 1 | 1 | / | 1 | 0 | 0 | 1 | 0 | 1 | 1 | 1 | 10/17 (58.8%) |
| IV delay (0 = no, 1 = yes) | 1 | 0 | 0 | 1 | 0 | 0 | 0 | 0 | 1 | 1 | 0 | 0 | 1 | 1 | 1 | 0 | 1 | 1 | 9 (50%) |
| LBBB (0 = no, 1 = yes) | 0 | / | / | 1 | / | / | / | / | 1 | 0 | / | / | 1 | 1 | 1 | / | 1 | 0 | 6/9 (66.6%) |
| AVB (0 = no, 1 = yes) | 0 | 1 | 0 | 1 | 0 | 0 | 0 | 0 | 0 | 1 | 1 | 0 | 0 | 0 | 1 | 0 | 0 | 1 | 6 (33.3%) |
| cQT (msec) | 430 | 395 | 408 | 430 | 428 | 386 | 400 | 420 | 425 | 490 | 400 | 392 | 470 | 440 | 390 | 421 | 438 | 400 | 420 ± 28 |
| LA dilatation (0 = no, 1 = yes) | 1 | 0 | 1 | 1 | 1 | 1 | 1 | 1 | 0 | 1 | 1 | 0 | 1 | 1 | 1 | 1 | 1 | 1 | 15 (83.3%) |
| RV involvement | 0 | 0 | 0 | 0 | 0 | 0 | 0 | 0 | 0 | 0 | 0 | 0 | 1 | 1 | 0 | 1 | 0 | 0 | 3 (16.6%) |
| CMR scar (0 = no, 1 = yes) | 1 | 1 | 1 | 0 | 1 | 1 | 0 | 1 | / | 1 | 1 | 1 | 1 | / | / | 1 | 1 | 1 | 13/15 (86.6%) |
| Scar IVS involvement 0 = no, 1 = yes) | 0 | 1 | 1 | / | 1 | 0 | / | 1 | / | 1 | 1 | 0 | 1 | / | / | 0 | 1 | 1 | 9/13 (69.2) |
| First clinical manifestation (VA = 1, AVB = 2, LV dysfunction = 3) | 3 | 1 | 1 | 2 | 1 | 1 | 1 | 2 | 3 | 1 | 1 | 3 | 1 | 3 | 2 | 3 | 3 | 2 | VA in 44.5%-AVB in 22.2%-LV dysfunction in 33.3% |
| AF (0 = no, 1 = yes) | 1 | 1 | 1 | 0 | 0 | 0 | 0 | 0 | 0 | 1 | 1 | 0 | 0 | 1 | 0 | 0 | 0 | 1 | 7 (38.8) |
| VT/VF (0 = no, 1 = yes) | 0 | 1 | 1 | 0 | 1 | 1 | 1 | 0 | 1 | 0 | 1 | 0 | 1 | 1 | 1 | 0 | 1 | 0 | 11 (61.1%) |
| ICD (0 = no, 1 = yes) | 0 | 1 | 1 | 0 | 1 | 1 | 1 | 0 | 1 | 1 | 1 | 0 | 1 | 1 | 1 | 0 | 1 | 0 | 12 (66.6%) |
| ICD Therapy | / | 0 | 1 | / | 0 | 1 | 1 | / | 1 | 0 | 1 | / | 1 | 1 | 0 | 0 | 1 | / | 8/12 (66.6) |
Publisher’s Note: MDPI stays neutral with regard to jurisdictional claims in published maps and institutional affiliations. |
© 2021 by the authors. Licensee MDPI, Basel, Switzerland. This article is an open access article distributed under the terms and conditions of the Creative Commons Attribution (CC BY) license (https://creativecommons.org/licenses/by/4.0/).
Share and Cite
Ferradini, V.; Cosma, J.; Romeo, F.; De Masi, C.; Murdocca, M.; Spitalieri, P.; Mannucci, S.; Parlapiano, G.; Di Lorenzo, F.; Martino, A.; et al. Clinical Features of LMNA-Related Cardiomyopathy in 18 Patients and Characterization of Two Novel Variants. J. Clin. Med. 2021, 10, 5075. https://doi.org/10.3390/jcm10215075
Ferradini V, Cosma J, Romeo F, De Masi C, Murdocca M, Spitalieri P, Mannucci S, Parlapiano G, Di Lorenzo F, Martino A, et al. Clinical Features of LMNA-Related Cardiomyopathy in 18 Patients and Characterization of Two Novel Variants. Journal of Clinical Medicine. 2021; 10(21):5075. https://doi.org/10.3390/jcm10215075
Chicago/Turabian StyleFerradini, Valentina, Joseph Cosma, Fabiana Romeo, Claudia De Masi, Michela Murdocca, Paola Spitalieri, Sara Mannucci, Giovanni Parlapiano, Francesca Di Lorenzo, Annamaria Martino, and et al. 2021. "Clinical Features of LMNA-Related Cardiomyopathy in 18 Patients and Characterization of Two Novel Variants" Journal of Clinical Medicine 10, no. 21: 5075. https://doi.org/10.3390/jcm10215075
APA StyleFerradini, V., Cosma, J., Romeo, F., De Masi, C., Murdocca, M., Spitalieri, P., Mannucci, S., Parlapiano, G., Di Lorenzo, F., Martino, A., Fedele, F., Calò, L., Novelli, G., Sangiuolo, F., & Mango, R. (2021). Clinical Features of LMNA-Related Cardiomyopathy in 18 Patients and Characterization of Two Novel Variants. Journal of Clinical Medicine, 10(21), 5075. https://doi.org/10.3390/jcm10215075

