Retinal Vascular Occlusion Following COVID-19 Vaccination: A Comprehensive Review of Observational Study and Pathophysiological Mechanisms
Abstract
1. Research Background
1.1. Prevalence and Hazards of COVID-19
1.2. Vaccine Development, Rationale, and Vaccination Status
1.3. Retinal Vein Occlusion and Retinal Artery Occlusion
2. Cohort and Case–Control Studies: Is RVO or RAO Associated with COVID-19 Vaccines?
| Paper | Research Method | Population | Interval Between Onset of Illness | Database | Group Design | Confounders Adjusted | Baseline Characteristics | Excluded | Vaccine | Number of Events/Sample Size (Cumulative Incidence %; 95% CI) | Cumulative Incidence of Vaccine Type | Odds Ratio OR Confidence Interval (95% CI) |
|---|---|---|---|---|---|---|---|---|---|---|---|---|
| Li JX et al. [24] | Nationwide population-based retrospective cohort study | 4,619,499 745,041 vaccinated and 3,874,458 unvaccinated | 12 weeks or 2 years | TriNetX global network | Employed multivariable-adjusted Cox proportional hazards models after performing a 1:1 propensity score matching between the vaccinated and unvaccinated cohorts. | age, sex, race, comorbidities, medications and previous hospitalization | vaccinated group Age: 52.5 ± 18.5 years; unvaccinated group Age: 52.2 ± 18.2 years. | 1. Any diagnosis of retinal vascular occlusion six months prior to the index date. 2. Cases with confirmation of COVID-19 diagnosis. 3. Cases with the use of any antiplatelets, anticoagulants, diuretics, contraceptives, or antihemorrhages 4 weeks prior to the index date. | BNT162b2 (Pfizer), mRNA-1273 (Moderna), Ad26.COV2.S (Janssen) | In 2 years Vaccinated: 3213/743,505 (0.432%; 95% CI, 0.417–0.447%) Unvaccinated: 1599/743,505 (0.215%; 95% CI, 0.205–0.226%) | 2 years: First dose of BNT162b2: 120/111,491 (0.108%; 95% CI, 0.089–0.127%) Second dose of BNT162b2: 116/96,135 (0.121%; 95% CI, 0.100–0.143%) First dose of mRNA-1273: 114/50,382 (0.226%; 95% CI, 0.186–0.267%) Second dose of BNT162b2: 106/47,536 (0.223%; 95% CI, 0.182–0.265%) 12 weeks: First dose of BNT162b2: 40/111,491 (0.036%; 95% CI, 0.025–0.047%) Second dose of BNT162b2: 40/96,135 (0.042%; 95% CI, 0.030–0.055%) First dose of mRNA-1273: 32/50,382 (0.064%; 95% CI, 0.043–0.086%) Second dose of BNT162b2: 33/47,536 (0.069%; 95% CI, 0.047–0.093%) | HR 2 years 2.19 (95% CI, 2.00–2.39) HR 12 weeks 3.54 (95% CI, 3.03–4.11) |
| Dorney, I. et al. [25] | Nationwide population-based retrospective cohort study | 3,108,829 patients receiving the mRNA COVID-19 vaccine 718,400 Tdap vaccine 1,470,351 Influenza vaccine | 21 days | TriNetX global network | Group 1 received the first dose of mRNA COVID-19 from 15 December 2020 to 15 June 2022; group 2 received the second dose of mRNA COVID-19 vaccine from 15 December 2020 to 15 June 2022; group 3 received influenza vaccine from 1 June 2018 to 31 December 2019; and group 4 received Tdap vaccine from 1 June 2018 to 31 December 2019. | demographic characteristics (age, sex, race and ethnicity) and comorbidities (diabetes, hypertension, and hyperlipidemia) | Age at vaccination: 50.7 ± 20.4 years; Sex: 56.4% female | Any history of encounter diagnoses of RVO any time before the vaccination event | mRNA COVID-19 vaccination | Vaccinated: 104/3,108,829 (0.003%; 95% CI, 0.003–0.004%) | 21 days First dose of mRNA vaccine: 45/1,180,006 (0.004%; 95% CI, 0.003–0.005%) Second dose of BNT162b2: 93/1,180,006 (0.006%; 95% CI, 0.008–0.010%) | First dose of COVID-19 mRNA vaccination vs. influenza vaccination (RR, 0.74; 95% CI, 0.54–1.01) First dose of COVID-19 vaccination vs. Tdap vaccination (RR, 0.78; 95% CI, 0.44–1.38), First dose of COVID-19 vaccination vs. second dose of COVID-19 vaccination (RR, 2.25; 95% CI, 1.33–3.81) |
| Kim, Y. et al. [21] | Nationwide population-based retrospective cohort study | 2,742,065 vaccinated 262,603 unvaccinated | 60 days | The National Health Insurance Service (NHIS)–COVID-19 cohort database | Vaccinated individuals against SARS-CoV-2. unvaccinated individuals matched at a ratio of approximately 1:10 by gender and age. | sex, age, income, residence, disability, and CCI scores. | age: 48.7 ± 17.1 years; sex: 395,211 (50.9%) male | 1. A history of retinal vascular occlusion 2. Aged < 20 years | ChAdOx1 (Astr-Zeneca), BNT162b2 (Pfizer), mRNA-1273 (Moderna), Ad26.COV2.S (Janssen) | Vaccinated: 93/262,603 (0.035%; 95% CI, 0.029–0.043%) Unvaccinated: 725/2,479,462 (0.029%; 95% CI, 0.027–0.031%) | ChAdOx1 503/710,004 (0.071%; 95% CI, 0.065–0.077%) BNT162b2 162/1,292,421 (0.013%; 95% CI, 0.011–0.015%) mRNA-1273 44/388,831 (0.011%; 95% CI, 0.008–0.015%) Ad26.COV2.S 16/88,206 (0.018%; 95% CI, 0.011–0.029) | 1. Vaccination lowered the risk of retinal vascular occlusion. OR = 0.80 (95% CI, 0.64–0.99; p = 0.039) 2. For individuals aged < 40 years, the vaccination lowered the risk of retinal vascular occlusion occurrence significantly compared with those over the age of 40. Age 20–39, OR = 0.35; Age 40–64 OR = 0.83; Age ≥ 65 OR = 0.81; p for interaction = 0.028) |
| Park, H.S. et al. [23] | Nationwide population-based cohort study. | 8,418,590 | 60 days | The Korea Disease Control and Prevention Agency (KDCA) and the Korean National Health Insurance Service (NHIS) | Group 1 included patients who neither received a diagnosis of COVID-19 nor were vaccinated against COVID-19 (n = 2,680,438) before 1 September 2021. Group 2 included patients who received a diagnosis of COVID-19 (n = 577 471) once or more before 31 January 2022. Group 3 included patients vaccinated at least once (n = 5,160,681) before 1 September 2021. | age, sex, and the presence of hypertension, DM, or dyslipidemia | group 1 age: 33.5 ± 13.3 years; group 2 age: 41.7 ± 21.6 years; group 3 age: 54.2 ± 17.1 years. The population of group 1 was younger, was predominantly male, and had fewer comorbidities, including hypertension and DM, compared with that of groups 2 and 3. | 1. A diagnosis of RAO or RVO before the preset index date of each group. 2. Patients with incomplete data regarding the first vaccination (n = 32 269) or demographic data (such as sex and age; n = 943) | ChAdOx1 (AstraZeneca), BNT162b2 (Pfizer), mRNA-1273 (Moderna), Ad26.COV2 S (Janssen) | 60 days RAO group 1: 13/2,680,438 (0.0005%; 95% CI, 0.0003–0.0008%) group 2: 4/577,471 (0.0007%; 95% CI, 0.0002–0.0018%) group 3: 73/5,160,681 (0.0014%; 95% CI, 0.0011–0.0018%) 60 days RVO group 1: 195/2,680,438 (0.0072%; 95% CI, 0.0063–0.0083%) group 2: 66/577,471 (0.01143%; 95% CI, 0.0089–0.0144%) group 3: 822/5,160,681 (0.0159%; 95% CI, 0.0149–0.0170%) | In women who received mRNA-1273 vaccines, who showed a higher RAO HR (4.65; 95% CI, 1.27–17.03; p = 0.021). | Using incidence rates of group 1 as a reference RAO: Vaccination male group, HR 0.82 (95% CI, 0.53–1.17, p-value = 0.644) Vaccination female group, HR 1.37 (95% CI, 0.42–4.44, p-value = 0.602) RVO: Vaccination male group, HR 0.77 (95% CI, 0.61–0.99, p-value = 0.042) Vaccination female group, HR 1.03 (95% CI, 0.79–1.35, p-value = 0.807) |
| Hwang, S. et al. [22] | Nationwide population-based self-controlled case series | 6590 cases of incident RAO 70,120 cases of incident RVO | early risk period (0 to 28 days from vaccination) late risk period (29 to 56 days from vaccination) | Korea National Health Insurance Service (NHIS) and Korea Disease Control and Prevention Agency (KDCA) | Any period immediately following vaccination was designated as a risk period. Any other time during the study period was considered as an unexposed control period. Pre-risk period (−28 to −1 days from vaccination) Risk period, early (0 to 28 days from vaccination) Risk period, late (29 to 56 days from vaccination) | / | RAO: Age 67.69 ± 13.28; Sex: 4025 (61.08%) male. Income level: Low 1730 (26.25%); Previous disease history: Cerebro-cardiovascular 2237 (33.95%), Rheumatic autoimmune 1056 (16.02%). RVO: Age: 63.76 ± 13.88; Sex: 32,318 (46.09%) male; Income level Low 19,395 (27.66%); Previous disease history Cerebro-cardiovascular 16,288 (23.23%), Rheumatic autoimmune 9759 (13.92%). | 1. A history of the disease within the 6 years before the observation period 2. Passed away during the study period 3. Missing vaccination or demographic data. | ChAdOx1 (AstraZeneca), BNT162b2 (Pfizer), mRNA-1273 (Moderna), Ad26.COV2 S (Janssen) | RAO: Control period: 3885/1,711,590 (0.227%; 95% CI, 0.220–0.234%) Pre-risk period: 819/380,402 (0.215%; 95% CI, 0.201–0.230%) Risk period, early: 1040/497,916 (0.209%; 95% CI, 0.196–0.222%) Risk period, late: 846/408,542 (0.207%; 95% CI, 0.193–0.221%) RVO: Control period: 40,916/17,900,627 (0.229%; 95% CI, 0.227–0.231%) Pre-risk period: 8399/4,110,437 (0.204%; 95% CI, 0.200–0.208%) Risk period, early: 11,572/5,422,603 (0.213%; 95% CI, 0.209–0.217%) Risk period, late: 9233/4, 470,933 (0.207%; 95% CI, 0.203–0.211%) | / | 0–28 days postvaccination, RAO IRR 0.95 (0.88–1.01), RVO IRR0.96 (0.94–0.98) 29–56 days RAO IRR 0.96 (0.89–1.03), RVO IRR 0.93 (0.91–0.96) |
| Pellegrini, M. et al. [26] | multicenter self-controlled case series | 210 RVOs patients | 28 days | Five tertiary referral centers in Italy | Days 1–14 after first dose days 14–28 after first dose days 1–28 after first dose days 1–14 after second dose days 14–28 after second dose days 1–28 after second dose all other observed time | / | Age: 68.8 ± 12.3 years; Sex: 111 (52.9%) males | 1. Diagnosis of RVO prior to the study period 2. Unavailability of data regarding COVID-19 vaccination status. | ChAdOx1 (AstraZeneca), BNT162b2 (Pfizer), mRNA-1273 (Moderna), Ad26.COV2 S (Janssen) | / | / | Days 1–14 after first dose, IRR 0.87 (0.41–1.85) days 14–28 after first dose, IRR 1.01 (0.50–2.04) days 1–28 after first dose, IRR 0.94 (0.55–1.58) days 1–14 after second dose, IRR 1.21 (0.62–2.37) days 14–28 after second dose, IRR 1.08 (0.53–2.20) days 1–28 after second dose, IRR 1.16 (0.70–1.90) |
| Paper | Research Method | Population | Interval Between Onset of Illness | Database | Group Design | Confounders Adjusted | Baseline Characteristics | Excluded | Vaccine | Number of Events/Sample Size (Cumulative Incidence %; 95% CI) | Cumulative Incidence of Vaccine Type | Odds Ratio OR Confidence Interval (95% CI) |
| Feltgen, N. et al. [27] | Case-by-case analysis (descriptive case-only study) population-based Case–control study cohort study | 421 retinal vascular disease patients | 28 days | an adjusted conditional logistic regression analysis was conducted Gutenberg Health Study | In this analysis, we compared the odds of being vaccinated in the last four weeks among patients with RVOD (cases) to controls from the general population recruited by the Gutenberg Health Study (GHS) (age ±5 years and sex-matched). | adjusted for obesity (BMI ≥ 30), diabetes, arterial hypertension, smoking, and use of anticoagulation. | Age: 67.6 ± 14.6 years; Sex: 51.8% female; 49.0% Eye (OS). A substantial cardiovascular risk profile in the cohort. | / | ChAdOx1 (AstraZeneca), BNT162b2 (Pfizer), mRNA-1273 (Moderna), Ad26.COV2 S (Janssen) | / | / | OR = 0.93; 95% CI: 0.60–1.45, p = 0.75 |
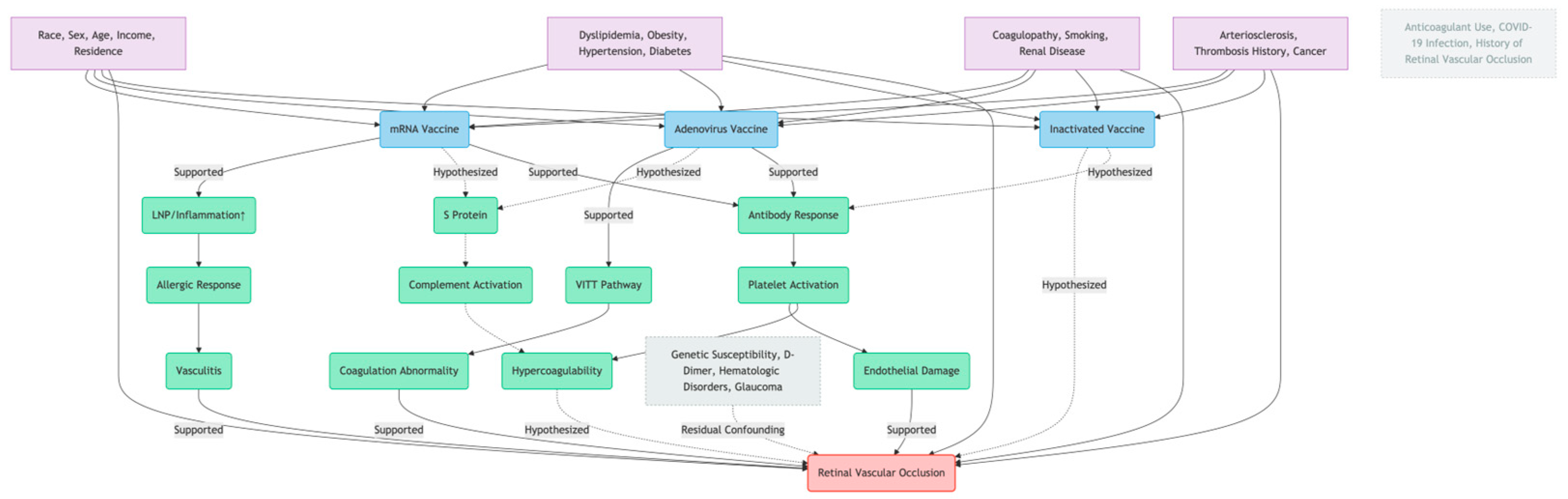
3. Pathological Processes
3.1. PF4 and VITT
3.2. Spike Protein
3.3. Allergic Reactions or Vasculitis Due to Adjuvants
3.4. Molecular Mimicry
3.5. Why Thrombosis Occurs in Retinal Vessels


4. Discussion
5. Conclusions
Author Contributions
Funding
Conflicts of Interest
Abbreviations
| RVO | Retinal vascular occlusion |
| RAO | Retinal artery occlusion |
| OR | Odds ratios |
| HR | Hazard ratio |
| RR | Relative risks |
| VITT | Vaccine-induced immune thrombotic thrombocytopenia |
| PF4 | Platelet Factor 4 |
| ACE2 | Angiotensin-converting enzyme 2 |
| SARS-CoV-2 | Syndrome-coronavirus-2 |
| CI | Confidence interval |
| EDTA | Ethylenediaminetetraacetic acid |
| VWF | Von Willebrand factor |
| pDCs | Plasmacytoid dendritic cells |
| SD | Splice donor |
| SA | Splice acceptor |
| RBDs | Receptor-binding domains |
| ADCC | Antibody-dependent cell-mediated cytotoxicity |
| CDC | Complement-dependent cytotoxicity |
| MAC | Membrane attack complex |
| OCTA | Optical coherence tomography angiography |
References
- Attaway, A.H.; Scheraga, R.G.; Bhimraj, A.; Biehl, M.; Hatipoğlu, U. Severe covid-19 pneumonia: Pathogenesis and clinical management. BMJ 2021, 372, n436. [Google Scholar] [CrossRef] [PubMed]
- Leung, N.H.L. Transmissibility and transmission of respiratory viruses. Nat. Rev. Microbiol. 2021, 19, 528–545. [Google Scholar] [CrossRef] [PubMed]
- Badawi, A.E.; Elsheikh, S.S.; Addeen, S.Z.; Soliman, M.A.; Abd-Rabu, R.; Abdella, W.S.; Gad, E.A. An Ophthalmic Insight into Novel Coronavirus 2019 Disease: A Comprehensive Review of the Ocular Manifestations and Clinical Hazards. J. Curr. Ophthalmol. 2020, 32, 315–328. [Google Scholar] [CrossRef]
- Ng, H.W.; Scott, D.A.R.; Danesh-Meyer, H.V.; Smith, J.R.; McGhee, C.N.; Niederer, R.L. Ocular manifestations of COVID-19. Prog. Retin. Eye Res. 2024, 102, 101285. [Google Scholar] [CrossRef]
- Modjtahedi, B.S.; Do, D.; Luong, T.Q.; Shaw, J. Changes in the Incidence of Retinal Vascular Occlusions After COVID-19 Diagnosis. JAMA Ophthalmol. 2022, 140, 523–527. [Google Scholar] [CrossRef]
- Yeo, S.; Kim, H.; Lee, J.; Yi, J.; Chung, Y.R. Retinal vascular occlusions in COVID-19 infection and vaccination: A literature review. Graefes Arch. Clin. Exp. Ophthalmol. 2023, 261, 1793–1808. [Google Scholar] [CrossRef] [PubMed]
- Li, J.X.; Wei, J.C.; Wang, Y.H.; Bair, H.; Hsu, S.B.; Lin, C.J. RETINAL VASCULAR OCCLUSION AND COVID-19 DIAGNOSIS: A Multicenter Population-Based Study. Retina 2024, 44, 345–352. [Google Scholar] [CrossRef]
- Park, H.S.; Kim, S.; Lee, C.S.; Byeon, S.H.; Kim, S.S.; Lee, S.W.; Kim, Y.J. Retinal vascular occlusion risks during the COVID-19 pandemic and after SARS-CoV-2 infection. Sci. Rep. 2023, 13, 16851. [Google Scholar] [CrossRef]
- Le, T.T.; Andreadakis, Z.; Kumar, A.; Gómez Román, R.; Tollefsen, S.; Saville, M.; Mayhew, S. The COVID-19 vaccine development landscape. Nat. Rev. Drug Discov. 2020, 19, 305–306. [Google Scholar] [CrossRef]
- Pottegård, A.; Lund, L.C.; Karlstad, Ø.; Dahl, J.; Andersen, M.; Hallas, J.; Lidegaard, Ø.; Tapia, G.; Gulseth, H.L.; Ruiz, P.L.; et al. Arterial events, venous thromboembolism, thrombocytopenia, and bleeding after vaccination with Oxford-AstraZeneca ChAdOx1-S in Denmark and Norway: Population based cohort study. BMJ 2021, 373, n1114. [Google Scholar] [CrossRef]
- Bayas, A.; Menacher, M.; Christ, M.; Behrens, L.; Rank, A.; Naumann, M. Bilateral superior ophthalmic vein thrombosis, ischaemic stroke, and immune thrombocytopenia after ChAdOx1 nCoV-19 vaccination. Lancet 2021, 397, e11. [Google Scholar] [CrossRef] [PubMed]
- Hippisley-Cox, J.; Patone, M.; Mei, X.W.; Saatci, D.; Dixon, S.; Khunti, K.; Zaccardi, F.; Watkinson, P.; Shankar-Hari, M.; Doidge, J.; et al. Risk of thrombocytopenia and thromboembolism after covid-19 vaccination and SARS-CoV-2 positive testing: Self-controlled case series study. BMJ 2021, 374, n1931. [Google Scholar] [CrossRef]
- Wise, J. Covid-19: European countries suspend use of Oxford-AstraZeneca vaccine after reports of blood clots. BMJ 2021, 372, n699. [Google Scholar] [CrossRef] [PubMed]
- Song, P.; Xu, Y.; Zha, M.; Zhang, Y.; Rudan, I. Global epidemiology of retinal vein occlusion: A systematic review and meta—Analysis of prevalence, incidence, and risk factors. J. Glob. Health 2019, 9, 010427. [Google Scholar] [CrossRef] [PubMed]
- Zhang, R.; Dong, L.; Fu, X.; Hua, L.; Zhou, W.; Li, H.; Wu, H.; Yu, C.; Li, Y.; Shi, X.; et al. Trends in the Prevalence of Common Retinal and Optic Nerve Diseases in China: An Artificial Intelligence Based National Screening. Transl. Vis. Sci. Technol. 2024, 13, 28. [Google Scholar] [CrossRef]
- Scott, I.U.; Campochiaro, P.A.; Newman, N.J.; Biousse, V. Retinal vascular occlusions. Lancet 2020, 396, 1927–1940. [Google Scholar] [CrossRef]
- Romano, F.; Lamanna, F.; Gabrielle, P.H.; Teo, K.Y.C.; Battaglia Parodi, M.; Iacono, P.; Fraser-Bell, S.; Cornish, E.E.; Nassisi, M.; Viola, F.; et al. Update on Retinal Vein Occlusion. Asia Pac. J. Ophthalmol. 2023, 12, 196–210. [Google Scholar] [CrossRef]
- Ørskov, M.; Vorum, H.; Bjerregaard Larsen, T.; Vestergaard, N.; Lip, G.Y.H.; Bek, T.; Skjøth, F. A review of risk factors for retinal vein occlusions. Expert Rev. Cardiovasc. Ther. 2022, 20, 761–772. [Google Scholar] [CrossRef]
- Rehak, M.; Wiedemann, P. Retinal vein thrombosis: Pathogenesis and management. J. Thromb. Haemost. 2010, 8, 1886–1894. [Google Scholar] [CrossRef]
- Park, S.J.; Choi, N.K.; Seo, K.H.; Park, K.H.; Woo, S.J. Nationwide incidence of clinically diagnosed central retinal artery occlusion in Korea, 2008 to 2011. Ophthalmology 2014, 121, 1933–1938. [Google Scholar] [CrossRef]
- Kim, Y.; Han, K.; Kim, J.H. Retinal Vascular Occlusions After COVID-19 Vaccination in South Korea: A Nation-Wide Population-Based Study. Ophthalmic Epidemiol. 2025, 32, 403–411. [Google Scholar] [CrossRef] [PubMed]
- Hwang, S.; Kang, S.W.; Choi, J.; Park, K.A.; Lim, D.H.; Shin, J.Y.; Kang, D.; Cho, J.; Kim, S.J. COVID-19 Vaccination and Ocular Adverse Events: A Self-Controlled Case Series Study From the Entire South Korean Population. Am. J. Ophthalmol. 2025, 269, 69–77. [Google Scholar] [CrossRef]
- Park, H.S.; Lee, N.K.; Lee, C.S.; Byeon, S.H.; Kim, S.S.; Lee, S.W.; Kim, Y.J. Retinal Artery and Vein Occlusion Risks after Coronavirus Disease 2019 or Coronavirus Disease 2019 Vaccination. Ophthalmology 2024, 131, 322–332. [Google Scholar] [CrossRef] [PubMed]
- Li, J.X.; Wang, Y.H.; Bair, H.; Hsu, S.B.; Chen, C.; Wei, J.C.; Lin, C.J. Risk assessment of retinal vascular occlusion after COVID-19 vaccination. npj Vaccines 2023, 8, 64. [Google Scholar] [CrossRef]
- Dorney, I.; Shaia, J.; Kaelber, D.C.; Talcott, K.E.; Singh, R.P. Risk of New Retinal Vascular Occlusion After mRNA COVID-19 Vaccination Within Aggregated Electronic Health Record Data. JAMA Ophthalmol. 2023, 141, 441–447. [Google Scholar] [CrossRef]
- Pellegrini, M.; Carnevali, A.; Fiore, T.; Cagini, C.; De Palma, A.; Fontana, L.; Lupardi, E.; Cassini, F.; Bacherini, D.; Giansanti, F.; et al. Risk of retinal vein occlusion following COVID-19 vaccination: A self-controlled case series. Eye 2023, 37, 3000–3003. [Google Scholar] [CrossRef]
- Feltgen, N.; Ach, T.; Ziemssen, F.; Quante, C.S.; Gross, O.; Abdin, A.D.; Aisenbrey, S.; Bartram, M.C.; Blum, M.; Brockmann, C.; et al. Retinal Vascular Occlusion after COVID-19 Vaccination: More Coincidence than Causal Relationship? Data from a Retrospective Multicentre Study. J. Clin. Med. 2022, 11, 5101. [Google Scholar] [CrossRef] [PubMed] [PubMed Central]
- Hashimoto, Y.; Yamana, H.; Iwagami, M.; Ono, S.; Takeuchi, Y.; Michihata, N.; Uemura, K.; Yasunaga, H.; Aihara, M.; Kaburaki, T. Ocular Adverse Events after Coronavirus Disease 2019 mRNA Vaccination: Matched Cohort and Self-Controlled Case Series Studies Using a Large Database. Ophthalmology 2023, 130, 256–264. [Google Scholar] [CrossRef]
- Uzun, G.; Ringelmann, T.; Hammer, S.; Zlamal, J.; Luz, B.; Wolf, M.E.; Henkes, H.; Bakchoul, T.; Althaus, K. Subsequent Vaccination against SARS-CoV-2 after Vaccine-Induced Immune Thrombotic Thrombocytopenia. J. Clin. Med. 2024, 13, 5462. [Google Scholar] [CrossRef]
- Cai, Z.; Yarovoi, S.V.; Zhu, Z.; Rauova, L.; Hayes, V.; Lebedeva, T.; Liu, Q.; Poncz, M.; Arepally, G.; Cines, D.B.; et al. Atomic description of the immune complex involved in heparin-induced thrombocytopenia. Nat. Commun. 2015, 6, 8277. [Google Scholar] [CrossRef]
- Files, J.C.; Malpass, T.W.; Yee, E.K.; Ritchie, J.L.; Harker, L.A. Studies of human platelet α—Granule release in vivo. Blood 1981, 58, 607–618. [Google Scholar] [CrossRef]
- Mayo, K.H.; Ilyina, E.; Roongta, V.; Dundas, M.; Joseph, J.; Lai, C.K.; Maione, T.; Daly, T.J. Heparin binding to platelet factor-4. An NMR and site-directed mutagenesis study: Arginine residues are crucial for binding. Biochem. J. 1995, 312, 357–365. [Google Scholar] [CrossRef] [PubMed]
- Liu, Z.; Li, L.; Zhang, H.; Pang, X.; Qiu, Z.; Xiang, Q.; Cui, Y. Platelet factor 4(PF4) and its multiple roles in diseases. Blood Rev. 2024, 64, 101155. [Google Scholar] [CrossRef]
- Schultz, N.H.; Sørvoll, I.H.; Michelsen, A.E.; Munthe, L.A.; Lund-Johansen, F.; Ahlen, M.T.; Wiedmann, M.; Aamodt, A.H.; Skattør, T.H.; Tjønnfjord, G.E.; et al. Thrombosis and Thrombocytopenia after ChAdOx1 nCoV-19 Vaccination. N. Engl. J. Med. 2021, 384, 2124–2130. [Google Scholar] [CrossRef]
- Greinacher, A.; Schönborn, L.; Siegerist, F.; Steil, L.; Palankar, R.; Handtke, S.; Reder, A.; Thiele, T.; Aurich, K.; Methling, K.; et al. Pathogenesis of vaccine-induced immune thrombotic thrombocytopenia (VITT). Semin. Hematol. 2022, 59, 97–107. [Google Scholar] [CrossRef] [PubMed]
- Baker, A.T.; Boyd, R.J.; Sarkar, D.; Teijeira-Crespo, A.; Chan, C.K.; Bates, E.; Waraich, K.; Vant, J.; Wilson, E.; Truong, C.D.; et al. ChAdOx1 interacts with CAR and PF4 with implications for thrombosis with thrombocytopenia syndrome. Sci. Adv. 2021, 7, eabl8213. [Google Scholar] [CrossRef]
- Othman, M.; Labelle, A.; Mazzetti, I.; Elbatarny, H.S.; Lillicrap, D. Adenovirus-induced thrombocytopenia: The role of von Willebrand factor and P-selectin in mediating accelerated platelet clearance. Blood 2007, 109, 2832–2839. [Google Scholar] [CrossRef] [PubMed]
- Nicolai, L.; Leunig, A.; Pekayvaz, K.; Esefeld, M.; Anjum, A.; Rath, J.; Riedlinger, E.; Ehreiser, V.; Mader, M.; Eivers, L.; et al. Thrombocytopenia and splenic platelet-directed immune responses after IV ChAdOx1 nCov-19 administration. Blood 2022, 140, 478–490. [Google Scholar] [CrossRef]
- Mittra, I.; Nair, N.K.; Mishra, P.K. Nucleic acids in circulation: Are they harmful to the host? J. Biosci. 2012, 37, 301–312. [Google Scholar] [CrossRef]
- Greinacher, A.; Selleng, K.; Palankar, R.; Wesche, J.; Handtke, S.; Wolff, M.; Aurich, K.; Lalk, M.; Methling, K.; Völker, U.; et al. Insights in ChAdOx1 nCoV-19 vaccine-induced immune thrombotic thrombocytopenia. Blood 2021, 138, 2256–2268. [Google Scholar] [CrossRef]
- Thiele, T.; Ulm, L.; Holtfreter, S.; Schönborn, L.; Kuhn, S.O.; Scheer, C.; Warkentin, T.E.; Bröker, B.M.; Becker, K.; Aurich, K.; et al. Frequency of positive anti-PF4/polyanion antibody tests after COVID-19 vaccination with ChAdOx1 nCoV-19 and BNT162b2. Blood 2021, 138, 299–303. [Google Scholar] [CrossRef] [PubMed]
- Kowarz, E.; Krutzke, L.; Külp, M.; Streb, P.; Larghero, P.; Reis, J.; Bracharz, S.; Engler, T.; Kochanek, S.; Marschalek, R. Vaccine-induced COVID-19 mimicry syndrome. eLife 2022, 11, e74974. [Google Scholar] [CrossRef]
- Yonker, L.M.; Swank, Z.; Bartsch, Y.C.; Burns, M.D.; Kane, A.; Boribong, B.P.; Davis, J.P.; Loiselle, M.; Novak, T.; Senussi, Y.; et al. Circulating Spike Protein Detected in Post-COVID-19 mRNA Vaccine Myocarditis. Circulation 2023, 147, 867–876. [Google Scholar] [CrossRef] [PubMed]
- Zhang, H.; Penninger, J.M.; Li, Y.; Zhong, N.; Slutsky, A.S. Angiotensin-converting enzyme 2 (ACE2) as a SARS—CoV—2 receptor: Molecular mechanisms and potential therapeutic target. Intensive Care Med. 2020, 46, 586–590. [Google Scholar] [CrossRef]
- Monteil, V.; Kwon, H.; Prado, P.; Hagelkrüys, A.; Wimmer, R.A.; Stahl, M.; Leopoldi, A.; Garreta, E.; Del Pozo, C.H.; Prosper, F.; et al. Inhibition of SARS-CoV-2 Infections in Engineered Human Tissues Using Clinical-Grade Soluble Human ACE2. Cell 2020, 181, 905–913.e7. [Google Scholar] [CrossRef] [PubMed]
- Hagemann, K.; Riecken, K.; Jung, J.M.; Hildebrandt, H.; Menzel, S.; Bunders, M.J.; Fehse, B.; Koch-Nolte, F.; Heinrich, F.; Peine, S.; et al. Natural killer cell-mediated ADCC in SARS-CoV-2-infected individuals and vaccine recipients. Eur. J. Immunol. 2022, 52, 1297–1307. [Google Scholar] [CrossRef]
- Zedan, H.T.; Smatti, M.K.; Al-Sadeq, D.W.; Al Khatib, H.A.; Nicolai, E.; Pieri, M.; Bernardini, S.; Hssain, A.A.; Taleb, S.; Qotba, H.; et al. SARS-CoV-2 infection triggers more potent antibody-dependent cellular cytotoxicity (ADCC) responses than mRNA-, vector-, and inactivated virus-based COVID-19 vaccines. J. Med. Virol. 2024, 96, e29527. [Google Scholar] [CrossRef]
- Lamerton, R.E.; Marcial-Juarez, E.; Faustini, S.E.; Perez-Toledo, M.; Goodall, M.; Jossi, S.E.; Newby, M.L.; Chapple, I.; Dietrich, T.; Veenith, T.; et al. SARS-CoV-2 Spike- and Nucleoprotein-Specific Antibodies Induced After Vaccination or Infection Promote Classical Complement Activation. Front. Immunol. 2022, 13, 838780. [Google Scholar] [CrossRef]
- Terentes-Printzios, D.; Gardikioti, V.; Solomou, E.; Emmanouil, E.; Gourgouli, I.; Xydis, P.; Christopoulou, G.; Georgakopoulos, C.; Dima, I.; Miliou, A.; et al. The effect of an mRNA vaccine against COVID-19 on endothelial function and arterial stiffness. Hypertens. Res. 2022, 45, 846–855. [Google Scholar] [CrossRef] [PubMed]
- Manne, B.K.; Denorme, F.; Middleton, E.A.; Portier, I.; Rowley, J.W.; Stubben, C.; Petrey, A.C.; Tolley, N.D.; Guo, L.; Cody, M.; et al. Platelet gene expression and function in patients with COVID-19. Blood 2020, 136, 1317–1329. [Google Scholar] [CrossRef] [PubMed]
- Liao, Z.; Wang, C.; Tang, X.; Yang, M.; Duan, Z.; Liu, L.; Lu, S.; Ma, L.; Cheng, R.; Wang, G.; et al. Human transferrin receptor can mediate SARS-CoV-2 infection. Proc. Natl. Acad. Sci. USA 2024, 121, e2317026121. [Google Scholar] [CrossRef]
- Armstrong, J.K. The occurrence, induction, specificity and potential effect of antibodies against poly(ethylene glycol). In PEGylated Protein Drugs: Basic Science and Clinical Applications; Veronese, F.M., Ed.; Birkhäuser Verlag: Basel, Switzerland, 2009. [Google Scholar]
- Richter, A.W.; Akerblom, E. Polyethylene glycol reactive antibodies in man: Titer distribution in allergic patients treated with monomethoxy polyethylene glycol modified allergens or placebo, and in healthy blood donors. Int. Arch. Allergy Appl. Immunol. 1984, 74, 36–39. [Google Scholar] [CrossRef]
- Reinke, S.; Thakur, A.; Gartlan, C.; Bezbradica, J.S.; Milicic, A. Inflammasome-mediated immunogenicity of clinical and experimental vaccine adjuvants. Vaccines 2020, 8, 554. [Google Scholar] [CrossRef]
- Teijaro, J.R.; Farber, D.L. COVID-19 vaccines: Modes of immune activation and future challenges. Nat. Rev. Immunol. 2021, 21, 195–197. [Google Scholar] [CrossRef]
- Zhao, X.; Cheng, J.; Gui, S.; Jiang, M.; Qi, D.; Huang, J.; Fu, L.; Liu, S.; Ma, Y.; Shi, J.; et al. Amifostine-Loaded Nanocarrier Traverses the Blood-Brain Barrier and Prevents Radiation-Induced Brain Injury. ACS Appl. Mater. Interfaces 2023, 15, 15203–15219. [Google Scholar] [CrossRef]
- Greenhawt, M.; Shaker, M.; Golden, D.B.K.; Abrams, E.M.; Blumenthal, K.G.; Wolfson, A.R.; Stone, C.A., Jr.; Krantz, M.S.; Chu, D.K.; Dwamena, B.A. Diagnostic accuracy of vaccine and vaccine excipient testing in the setting of allergic reactions to COVID-19 vaccines: A systematic review and meta-analysis. Allergy 2023, 78, 71–83. [Google Scholar] [CrossRef]
- Azzarone, B.; Veneziani, I.; Moretta, L.; Maggi, E. Pathogenic Mechanisms of Vaccine-Induced Immune Thrombotic Thrombocytopenia in People Receiving Anti-COVID-19 Adenoviral-Based Vaccines: A Proposal. Front. Immunol. 2021, 12, 728513. [Google Scholar] [CrossRef]
- Li, Z.; Guo, J.; Bi, L. Role of the NLRP3 inflammasome in autoimmune diseases. Biomed. Pharmacother. 2020, 130, 110542. [Google Scholar] [CrossRef]
- Cabanillas, B.; Akdis, C.A.; Novak, N. Allergic reactions to the first COVID-19 vaccine: A potential role of polyethylene glycol? Allergy 2021, 76, 1617–1618. [Google Scholar] [CrossRef]
- Bakos, T.; Mészáros, T.; Kozma, G.T.; Berényi, P.; Facskó, R.; Farkas, H.; Dézsi, L.; Heirman, C.; de Koker, S.; Schiffelers, R.; et al. mRNA-LNP COVID-19 Vaccine Lipids Induce Complement Activation and Production of Proinflammatory Cytokines: Mechanisms, Effects of Complement Inhibitors, and Relevance to Adverse Reactions. Int. J. Mol. Sci. 2024, 25, 3595. [Google Scholar] [CrossRef] [PubMed]
- Leung, H.M.; Au, S.C. Retinal Vein Occlusion after COVID-19 Vaccination—A Review. Vaccines 2023, 11, 1281. [Google Scholar] [CrossRef] [PubMed]
- Krantz, M.S.; Liu, Y.; Phillips, E.J.; Stone, C.A., Jr. COVID-19 vaccine anaphylaxis: PEG or not? Allergy 2021, 76, 1934–1937. [Google Scholar] [CrossRef] [PubMed]
- Borgsteede, S.D.; Geersing, T.H.; Tempels-Pavlica, Ž. Other excipients than PEG might cause serious hypersensitivity reactions in COVID-19 vaccines. Allergy 2021, 76, 1941–1942. [Google Scholar] [CrossRef]
- Ndeupen, S.; Qin, Z.; Jacobsen, S.; Bouteau, A.; Estanbouli, H.; Igyarto, B.Z. The mRNA-LNP platform’s lipid nanoparticle component used in preclinical vaccine studies is highly inflammatory. iScience 2021, 24, 103479. [Google Scholar] [CrossRef]
- Springer, J.; Villa-Forte, A. Thrombosis in vasculitis. Curr. Opin. Rheumatol. 2013, 25, 19–25. [Google Scholar] [CrossRef]
- Safary, A.; Akbarzadeh-Khiavi, M.; Barar, J.; Omidi, Y. SARS-CoV-2 vaccine-triggered autoimmunity: Molecular mimicry and/or bystander activation of the immune system. BioImpacts BI 2023, 13, 269–273. [Google Scholar] [CrossRef]
- Talotta, R. Molecular Mimicry and HLA Polymorphisms May Drive Autoimmunity in Recipients of the BNT-162b2 mRNA Vaccine: A Computational Analysis. Microorganisms 2023, 11, 1686. [Google Scholar] [CrossRef]
- Du, Y.; Yan, B. Ocular immune privilege and retinal pigment epithelial cells. J. Leukoc. Biol. 2023, 113, 288–304. [Google Scholar] [CrossRef] [PubMed]
- Gedik, B.; Erol, M.K.; Suren, E.; Yavuz, S.; Kucuk, M.F.; Bozdogan, Y.C.; Ekinci, R.; Akidan, M. Evaluation of retinal and optic disc vascular structures in individuals before and after Pfizer-BioNTech vaccination. Microvasc. Res. 2023, 147, 104500. [Google Scholar] [CrossRef] [PubMed]
- Gedik, B.; Bozdogan, Y.C.; Yavuz, S.; Durmaz, D.; Erol, M.K. The assesment of retina and optic disc vascular structures in people who received CoronaVac vaccine. Photodiagn. Photodyn. Ther. 2022, 38, 102742. [Google Scholar] [CrossRef] [PubMed]
- Sarıtaş, Ö.; Yorgun, M.A.; Gökpınar, E. Effects of Sinovac-Coronavac and Pfizer-BioNTech mRNA vaccines on choroidal and retinal vascular system. Photodiagn. Photodyn. Ther. 2023, 43, 103702. [Google Scholar] [CrossRef]
- Greinacher, A.; Selleng, K.; Mayerle, J.; Palankar, R.; Wesche, J.; Reiche, S.; Aebischer, A.; Warkentin, T.E.; Muenchhoff, M.; Hellmuth, J.C.; et al. Anti-platelet factor 4 antibodies causing VITT do not cross-react with SARS-CoV-2 spike protein. Blood 2021, 138, 1269–1277. [Google Scholar] [CrossRef]
- Wang, J.J.; Schönborn, L.; Warkentin, T.E.; Chataway, T.; Grosse, L.; Simioni, P.; Moll, S.; Greinacher, A.; Gordon, T.P. Antibody Fingerprints Linking Adenoviral Anti-PF4 Disorders. N. Engl. J. Med. 2024, 390, 1827–1829. [Google Scholar] [CrossRef] [PubMed]
- Faksova, K.; Walsh, D.; Jiang, Y.; Griffin, J.; Phillips, A.; Gentile, A.; Kwong, J.C.; Macartney, K.; Naus, M.; Grange, Z.; et al. COVID-19 vaccines and adverse events of special interest: A multinational Global Vaccine Data Network (GVDN) cohort study of 99 million vaccinated individuals. Vaccine 2024, 42, 2200–2211. [Google Scholar] [CrossRef] [PubMed]
- Weirauch, T.; Schüttfort, G.; Vehreschild, M.J.G.T. Syncopes, paresis and loss of vision after COVID-19 mRNA-based vaccination and SARS-CoV-2 infection. Infection 2025, 53, 741–746. [Google Scholar] [CrossRef]
- Kamoi, K.; Ohno-Matsui, K. Long Vax in the Eye: Long Post-COVID Vaccination Syndrome Presenting with Frosted Branch Angiitis. Diseases 2024, 12, 36. [Google Scholar] [CrossRef]
- Finsterer, J. A Case Report: Long Post-COVID Vaccination Syndrome During the Eleven Months After the Third Moderna Dose. Cureus 2022, 14, e32433. [Google Scholar] [CrossRef]
- Wang, J.J.; Warkentin, T.E.; Schönborn, L.; Wheeler, M.B.; Geerts, W.H.; Costedoat-Chalumeau, N.; Gendron, N.; Ene, G.; Lozano, M.; Langer, F.; et al. VITT-like Monoclonal Gammopathy of Thrombotic Significance. N. Engl. J. Med. 2025, 392, 995–1005. [Google Scholar] [CrossRef]
- Warkentin, T.E. Classification of Platelet-Activating Anti-Platelet Factor 4 Disorders. Int. J. Lab. Hematol, early view. 2025. [Google Scholar]
- Borriello, F.; Poli, V.; Shrock, E.; Spreafico, R.; Liu, X.; Pishesha, N.; Carpenet, C.; Chou, J.; Di Gioia, M.; McGrath, M.E.; et al. An adjuvant strategy enabled by modulation of the physical properties of microbial ligands expands antigen immunogenicity. Cell 2022, 185, 614–629.e21. [Google Scholar] [CrossRef]
- Vakili, B.; Karami-Darehnaranji, M.; Mirzaei, E.; Hosseini, F.; Nezafat, N. Graphene oxide as novel vaccine adjuvant. Int. Immunopharmacol. 2023, 125, 111062. [Google Scholar] [CrossRef]
- Rahman, T.; Das, A.; Abir, M.H.; Nafiz, I.H.; Mahmud, A.R.; Sarker, M.R.; Emran, T.B.; Hassan, M.M. Cytokines and their role as immunotherapeutics and vaccine Adjuvants: The emerging concepts. Cytokine 2023, 169, 156268. [Google Scholar] [CrossRef]

Disclaimer/Publisher’s Note: The statements, opinions and data contained in all publications are solely those of the individual author(s) and contributor(s) and not of MDPI and/or the editor(s). MDPI and/or the editor(s) disclaim responsibility for any injury to people or property resulting from any ideas, methods, instructions or products referred to in the content. |
© 2025 by the authors. Licensee MDPI, Basel, Switzerland. This article is an open access article distributed under the terms and conditions of the Creative Commons Attribution (CC BY) license (https://creativecommons.org/licenses/by/4.0/).
Share and Cite
Zhang, Y.; Zhang, H.; Lv, K.; Lin, X.; Chen, F.; Cao, H.; Chen, C. Retinal Vascular Occlusion Following COVID-19 Vaccination: A Comprehensive Review of Observational Study and Pathophysiological Mechanisms. Vaccines 2025, 13, 733. https://doi.org/10.3390/vaccines13070733
Zhang Y, Zhang H, Lv K, Lin X, Chen F, Cao H, Chen C. Retinal Vascular Occlusion Following COVID-19 Vaccination: A Comprehensive Review of Observational Study and Pathophysiological Mechanisms. Vaccines. 2025; 13(7):733. https://doi.org/10.3390/vaccines13070733
Chicago/Turabian StyleZhang, Yuchen, Haoliang Zhang, Kangjia Lv, Xin Lin, Feng’e Chen, Hui Cao, and Chong Chen. 2025. "Retinal Vascular Occlusion Following COVID-19 Vaccination: A Comprehensive Review of Observational Study and Pathophysiological Mechanisms" Vaccines 13, no. 7: 733. https://doi.org/10.3390/vaccines13070733
APA StyleZhang, Y., Zhang, H., Lv, K., Lin, X., Chen, F., Cao, H., & Chen, C. (2025). Retinal Vascular Occlusion Following COVID-19 Vaccination: A Comprehensive Review of Observational Study and Pathophysiological Mechanisms. Vaccines, 13(7), 733. https://doi.org/10.3390/vaccines13070733

