Abstract
Currently, there is a growing interest in screening and quantifying antioxidants from biological samples in the quest for natural and effective antioxidants to combat free radical-related pathological complications. Antioxidant assays play a crucial role in high-throughput and cost-effective assessment of antioxidant capacities of natural products such as medicinal plants and food samples. However, several investigators have expressed concerns about the reliability of existing in vitro assays. Such concerns arise mainly from the poor correlation between in vitro and in vivo results. In addition, in vitro assays have the problem of reproducibility. To date, antioxidant capacities are measured using a panel of assays whereby each assay has its own advantages and limitations. This unparalleled review hotly disputes on in vitro antioxidant assays and elaborates on the chemistry behind each assay with the aim to point out respective principles/concepts. The following critical questions are also addressed: (1) What make antioxidant assays coloured? (2) What is the reason for working at a particular wavelength? (3) What are the advantages and limitations of each assay? and (4) Why is a particular colour observed in antioxidant–oxidant chemical reactions? Furthermore, this review details the chemical mechanism of reactions that occur in each assay together with a colour ribbon to illustrate changes in colour. The review ends with a critical conclusion on existing assays and suggests constructive improvements on how to develop an adequate and universal antioxidant assay.
1. Introduction
Our life relies on a well-designed and orchestrated series of naturally occurring chemical reactions. The presence of billions of cells in our body is perpetually under threat of being harmed by radicals that can lead to the development of diseases. Diseases are not developed overnight. One of the main causes of diseases is related to ‘oxidative stress’ involving free radicals. Oxidative stress is the most inspected stress that disturbs the normal functioning of cells. It is responsible for scads of cell damage, leading to numerous degenerative diseases including neurodegenerative disorders (Alzheimer’s disease, Parkinson’s disease), cancers, cardiovascular diseases, retinopathy, and dermatological diseases. As a normal defence mechanism, our body reacts to any given stress to ascertain a healthy cellular homeostasis [1]. However, antioxidant enzymes present are sometimes not enough to combat free radicals. Thus, it is vital to either consume foods rich in antioxidants or alternatively, rely on medicines for the prevention and treatment of degenerative disorders. Despite free radicals causing a panoply of diseases, it is important to remember that they also show interesting therapeutic effects, especially in antimicrobial applications. For example, the free radical-releasing system is becoming an emerging strategy to combat antibiotic resistance and biofilm formations [2]. Free radical treatment is also recognized as an effective cancer treatment [3], although in some cases free radicals could be the leading cause of cancer.
There has been an upsurge of interest in free radical chemistry since the past decades. At the time of writing, research studies conducted in various fields, regardless of whether the studies are food-related or plant-related, all samples are scrutinized for their antioxidant activities as a preliminary screening in the pursuit of novel compounds with powerful antioxidant properties [4,5]. Screening of biological samples for antioxidant capacities is done using a series of assays instead of relying on only one assay. This is because Opitz et al. [6], in their book chapter, have mentioned that one assay does not give realistic results compared to a series of assays involving different chemical reactions. It is acknowledged that published results are inconclusive and it is difficult to make comparisons between different research groups [7]. In addition, food and nutraceutical industries cannot perform strict quality control for antioxidant products [8].
The limitations and metabolism of antioxidants still represent a challenge for future research in the free radical chemistry field and thus, researchers are trying to search for alternatives or solutions to overcome such limitations. Some general limitations include: (i) In terms of neuroprotection, antioxidants do not deliver appropriate and effective protection solely due to the blood–brain barrier [9], (ii) dietary antioxidants are more sensitive in mice compared to humans. Thus, it is important to consider this fact before any clinical trials [10], (iii) Another limitation is linked with cell cultures. Sometimes during in vitro testing, antioxidants react with the reagents present in the reaction mixture, giving rise to erroneous results [7]. It is believed that the biggest problem lies in the lack of a validated and universal assay that can reliably measure the antioxidant capacities of foods and other biological samples. Interestingly, as well stressed in a review compiled by Granato et al. [11], it was mentioned that compounds measured in foods are not necessarily representative of those which are active in humans. For instance, after the consumption of blueberries, the presence of phenolic acids could be detected in the blood while noted absent in other consumers, since the compounds occurred as metabolites. Thus, it is understood that since complex interactions are involved among the intrinsic and extrinsic factors present in food and other biological matrices, antioxidant activity cannot be measured using simple chemical reactions in a test tube alone.
So far, there are piecemeal reviews on antioxidants elaborating on either one or a few assays. For instance, Re et al. [12] have reviewed an improved version of the ABTS radical cation decolorization assay. Huang, Ou, and Prior [8] have evaluated several antioxidant assays in terms of their kinetics of autoxidation. Alam et al. [13] have reviewed differences between in vivo and in vitro methods evaluating antioxidant activity. Carocho et al. [14] have compiled information on antioxidants in terms of their application in foods as preservatives. Ratnam et al. [15] have documented the role of antioxidants in a pharmaceutical perspective. Carocho and Ferreira [7] have published a review on antioxidants and pro-oxidants, including certain controversies. Kim et al. [16] have focused on the vitamin C equivalent antioxidant capacity (VCEAC) of phenolic phytochemicals, among others. After searching the existing literature, it is noticed that there is no review that systematically details the chemical reactions of each antioxidant assay. Additionally, no review has focused on the strengths and limitations of each assay or explained reasons behind the development of colours in such assays. Furthermore, consolidated improvements have not been suggested yet to develop a new and universal antioxidant assay. Therefore, such research gap has fuelled the need to present a review including all these missing aspects. The aim of the present review is not to be repetitive but attempts to provide a more informative, authoritative, and comparative coverage on the chemistry behind antioxidant assays, including a brief history on the development of different assays, explaining the principle, general concept of each assay, reasons why certain reagents are used, chemical reactions that occur are detailed, colour change developed in each assay, and the reason why absorbance is read at a particular wavelength with a spectrophotometer. The strengths and limitations of each assay are also listed, highlighting some key improvements to consider while validating a novel antioxidant method.
2. Review Methodology
The relevant literature was collected by searching scientific electronic databases, namely ScienceDirect, Scopus, PubMed, Web of Science, and Google Scholar. Keywords such as antioxidants, free radicals, antioxidants assays/methods, antioxidant enzymes, chemical reactions, mechanism of reactions, wavelength, chemical reactions, colour change, chromogens, complexes, absorption, strengths, and limitations were used in the search process. Each antioxidant assay was described in terms of who has developed the assay, when the assay was developed, the principle behind the assay, chemical reactions, a detailed mechanism of reactions, colour change, strengths, and limitations. Chemical structures presented in the mechanism of reactions were drawn with ChemDraw Ultra 12.0.
3. Chemistry of Antioxidant Methods
Generally, antioxidant assays are conducted using appropriate traditional methodologies, collecting and processing the data in terms of % inhibition or the equivalent of standards, and finally, interpreting the results. The chemistry occurring in each assay tends to be ignored. We do not know why a certain type of assays is measured at a particular wavelength (λ), why radicals/probes are coloured, or why they change colour upon reactions. The following sections attempt to answer these questions, as the current review aims to provide the chemistry behind each antioxidant (AO) reaction.
3.1. Why Are Antioxidant Assays Coloured?
Colour is the product of electronic transitions in atoms or molecules and is an indicator of the physical properties of chemical substances at the atomic level. A change in the electronic transitions results in a change in the light absorbed by the molecules and subsequently, causes a change in colour. The coloured complex formed in AO assays is called a charge–transfer (CT) complex or electron–donor–acceptor complex. A CT complex is the association of two or more molecules, or different parts of one molecule, in which a fraction of electronic charge is transferred between the molecular entities (i.e., the radical and AO). This transfer results in an electrostatic force of attraction (J) between the radical and AO providing a stabilizing force for the CT complex. For instance, in the 2,2-diphenyl-1-picrylhydrazyl (DPPH) assay, the unpaired electron in DPPH• exhibits an intense deep purple colour charge–transfer band at 517 nm, however, while pairing up with another electron, a change in colour is observed resulting in pale yellow. This permits us to answer the question why there is a colour change in AO assays.
3.2. What Is the Reason for Working at a Particular Wavelength?
After receiving an electron, many complexes enter an excitation state. The excitation energy required for an electron to jump from one energy level to another often falls in the visible region of the electromagnetic spectrum, which consequently, results in the formation of intensely coloured complexes. The absorption bands are usually referred to as charge–transfer bands (CT bands). The absorption wavelength of the CT bands is distinctive in terms of the types of donor and acceptor involved. The electron donating power of the donor (EI) is referred to as its ionization energy, which is the energy needed to remove the most loosely bound electron from a neutral atom/or molecule. On the other hand, the electron accepting power of the acceptor (EA) is determined by its electron affinity, which is defined as the energy released when an electron is added to a neutral atom/or molecule to form an anion. The overall energy difference, denoted as ∆E, is the energy gained during the charge transfer:
where J is the electrostatic force of attraction. It is noteworthy to point out that this energy difference is directly related to a specific CT band in the electromagnetic spectrum which explains why it is important to work at a particular wavelength.
∆E = EA − EI + J
3.3. Why Is a Particular Colour Observed in an Antioxidant–Oxidant Chemical Reaction?
Light is a mixture of colours and the visible region in an electromagnetic spectrum is made up of different colours, namely red, orange, yellow, green, blue, and violet, covering a wavelength region of 400 to 750 nm, as represented by the colour wheel in Figure 1. When a molecule absorbs light at a particular wavelength, the colour that appear is the complementary colour on the colour wheel. For example, DPPH gives a deep purple appearance because it absorbs a photon of light at 515–517 nm, 2,2-azino-bis(3-ethylbenzothiazoline-6-sulfonic acid) (ABTS) absorbs at 734 nm to give a pale blue colour, and so on.
Figure 1.
Colour wheel.
4. Mechanism of Action of Antioxidants
Antioxidant assays are based on a concept called total antioxidant capacity (TAC). TAC is measured as the amount of free radicals quenched by a test solution used to determine the AO capacity of a biological sample. Depending on the mechanism of chemical reactions involved, TAC assays can be further categorized as: (i) single electron transfer (SET), (ii) hydrogen atom transfer (HAT) reaction-based assays, or (iii) chelation of transition metals [17].
The single electron transfer (SET) mechanism involves a redox (reduction–oxidation) reaction with an oxidant (also known as the probe or radical) as an indicator of reaction endpoint. Hydrogen atom transfer (HAT) assays involve a synthetic radical generator, an oxidizable probe, and an antioxidant. Both SET and HAT reaction-based assays measure the radical scavenging capacity instead of the preventive capacity of a sample [8,18]. SET-based assays measure the antioxidant’s reducing capacity, while HAT-based assays quantify hydrogen atom donating capacity [19]. In SET assays, AO gives an electron to the radical to stabilize it. The transfer of an electron from AO to the radical will cause a change in colour of the radical. The intensity of the colour change is proportional to the concentration of AO present in the reaction mixture. The reaction end point is reached when no change in colour is observed [8], i.e., when electron transfer has stopped.
In addition to SET and HAT mechanisms, the third type of mechanism of action of AOs is their ability to chelate transition metals, namely Zn2+, Fe2+, and Cu2+. The chelation of transition metals can also be considered to estimate the AO capacity of an extract or compound. Several lines of evidence extracted from the recent literature have demonstrated that transition metals such as Fe2+ and Cu2+ are responsible for the pathogenesis of numerous diseases, including neurodegenerative (Alzheimer’s, Parkinson’s) and cardiovascular diseases [17].
Various techniques have been developed to measure antioxidant capacities of biological samples, including plant extracts and food samples. The following sections will discuss these techniques as well as various AO assays in terms of the chemical reactions involved, mechanism of each reaction, colour change of probe, strengths and limitations of each assay.
5. Different Techniques Used to Measure Antioxidant Activities
There are numerous analytical techniques available to measure the antioxidant property of samples. The different techniques fall into three main categories, namely spectrometry, electrochemical technique, and chromatography. Each one of them is discussed in Table 1. However, in this review, antioxidant assays using colorimetry as a measure of antioxidant properties are appraised, since they are the most accessible and commonly used methods to evaluate the antioxidant activities of biological samples.
Table 1.
Different techniques used to measure antioxidant activity (Source: [20]).
6. Folin–Ciocalteu Assay
The Folin–Ciocalteu (F–C) assay is the most commonly used assay to determine the total phenolic content in various plant or food samples. Phenolic compounds of chemo-preventive and therapeutic values are of scientific interest in the management of countless chronic diseases since 1990. The major contributors of antioxidant capacity of fruit, vegetable, grain, or plant samples are phenolic compounds. The F–C assay is a colorimetry method based on SET reactions between the F–C reagent and phenolic compounds [21]. Phenolic compounds are good oxygen radical scavengers, since the electron reduction potential of phenolic radical is lower than that of oxygen radicals and also, phenoxyl radicals are less reactive than oxygen radicals. Thus, scavenging reactive oxygen radicals by phenolic compounds ceased further oxidative reactions [22]. The F–C assay was developed to improve the Folin–Denis (F-D) assay, which was initially designed to determine total protein concentration by measuring tryptophan and tyrosine contents. Later, it was found that F–C was more sensitive and reproducible than the F–D assay [22]. However, the F–C assay is non-specific, since other substances, namely reducing sugars and ascorbic acid which are highly abundant in plant food extracts, can reduce F–C reagent, leading to biased F–C results [22].
F–C reagent is prepared by dissolving 100 g of sodium tungstate (Na2WO4·2H2O) and 25 g sodium molybdate (Na2MoO4·2H2O) in 700 mL of distilled water. About 50 mL of concentrated HCl and 50 mL of 85% phosphoric acid are added to acidify the solution. The acidified solution is boiled for 10 h and allowed to cool before adding 150 g Li2SO4·4H2O. The resulting solution, which is the F–C reagent, develops an intense yellow colour [22]. The chemistry of F–C reagent is still unclear and is believed to be composed of heteropoly-phosphotungstates/molybdates [8]. During F–C assay, the reaction between F–C reagent and phenolic compounds occurs at alkaline medium (~pH 10), which is reached by adding sodium carbonate (Na2CO3). Under this basic condition, dissociation of a phenolic proton leads to the formation of phenolate ion, which is responsible to reduce the F–C reagent. Upon reduction, the intense yellow colour of F–C reagent turns into a blue colour [22]. The colour change is illustrated by a colour ribbon (Figure 2).
Figure 2.
Folin–Ciocalteu (F–C) assay.
General methodology: Total phenolic content is determined using Folin–Ciocalteu reagent. To 0.2 µL sample solution (2 mg/mL), 1 mL of F–C reagent and 2 mL of Na2CO3 were added and mixed carefully. The resulting mixture was brought to 7 mL with deionized water and allowed to incubate at room temperature for 2 h. The absorbance is read at 765 nm. Gallic acid is usually used as a reference standard [23].
Strengths and Limitations
| Strengths: |
|
| Limitations: |
|
7. Free Radical Scavenging Antioxidant Assays
7.1. 2,2-Diphenyl-1-picrylhydrazyl Radical Scavenging Capacity (DPPH) Assay
The DPPH● radical was discovered by Goldschmidt and Renn in the 1920s. It was first developed by Blois in 1958 [25,26]. This radical is known for its remarkable stability due to the delocalization of the radical in aromatic rings. It has an intense deep purple colour [27]. In assays, the radical is neutralized by accepting either a hydrogen atom or an electron from an antioxidant species (or reducing agents) during which, it is converted into a reduced form (DPPH or DPPH-H) at the end of the process (Figure 3). The unpaired electron of the DPPH radical absorbs strongly at 517 nm, giving rise to a deep purple colour. However, when an odd electron pairs up with another electron, the initial colour gradually decolorizes into pale yellow. Decolorization is simulated by the colour ribbon below.
Figure 3.
2,2-diphenyl-1-picrylhydrazyl (DPPH) reaction mechanism.
General methodology: First, 50 µL of extract is added to 150 µL methanolic solution of DPPH at 0.1 mM in a 96-well plate. The mixture is then shaken vigorously in the dark at room temperature for 30 min [28]. Results are processed either as an equivalent of a standard reference (Trolox, gallic acid, ascorbic acid, BHA, BHT) or IC50.
Strengths and Limitations
| Strengths: |
|
| Limitations: |
|
7.2. Trolox Equivalent Antioxidant Capacity or 2,2′-Azino-bis (3-ethylbenzothiazoline-6-sulfonic acid) (TEAC or ABTS•+) Assay
In 1993, Miller and Rice-Evans were the first to report the ABTS•+ assay, also known as TEAC [35]. This assay was later improved by Re and Colleagues in 1999 [12]. The improvement was related to how the ABTS•+ radical was generated. Compared to DPPH, which is a stable radical by nature, the ABTS•+ radical is a radical that should be generated by chemical reactions. Originally, the generation of a radical cation (ABTS•+) was done by reacting metmyoglobin (Met-Myb) with hydrogen peroxide (H2O2) to produce hydroxyl radical (HO•). The latter radical causes the reduction of ABTS into its radical in the presence or absence of antioxidants. The reaction is illustrated in Scheme 1. However, this scheme has a major gap.
For instance, the AO can reduce the HO• radical present in the system together with metmyoglobin and ABTS•+, resulting in an overestimation of the antioxidant capacity, which leads to erroneous results. To overcome this problem, an improved method is proposed by eliminating the requirement of HO• radical and metmyoglobin. The improved method generates the ABTS•+ radical in only one reaction by reacting ABTS with ammonium or potassium persulfate ((NH4)2 S2O3 or K2S2O3, respectively) prior to the addition of AOs. It is important to note that ABTS is in a stoichiometry ratio of 1:0.5 with persulfate salt, meaning that not all ABTSs are oxidized prior to the addition of AO [12,32,36]. The improved reaction is illustrated in Scheme 2. Oxidation of ABTS is a long reaction which takes about 12–16 h. The ABTS•+ radical solution is then diluted in ethanol/methanol until an absorbance of 0.7 ± 0.02 is reached at 734 nm. This dilution is done only before the beginning of the assay, as clearly emphasized by Re et al. [12].
Interestingly, the blue-green coloured ABTS•+ chromophore may absorb at various wavelengths, namely 645, 734, 815, and 415 nm. However, most investigators have adopted the wavelength of 734 nm because possible interferences are eliminated and sample turbidity is reduced at that wavelength [6,37]. When the ABTS•+ radical (unstable form) accepts an electron from the AO, the blue-green colour fades into a pale blue colour, which shows regeneration of ABTS (stable form). Concerning reaction time, existing studies have reported different reaction times, ranging from 1 to 30 min. Re, Pellegrini, Proteggente, Pannala, Yang, and Rice-Evans [12] have stated that completion of an ABTS reaction can be observed after the first minute itself, except for cyanidin and glutathione that show inhibitory activity even after 4 min. The mechanism of the reaction is shown in Figure 4. Decolorization is illustrated with a colour ribbon.
Figure 4.
2,2′-azino-bis (3-ethylbenzothiazoline-6-sulfonic acid) (ABTS) reaction mechanism.
General methodology: The protocol initially proposed by Re et al. [12] is modified to determine the scavenging capacity against the ABTS•+ radical. First, ABTS is dissolved in water to a 7 mM concentration. Then, the ABTS•+ radical cation is generated by reacting 7 mM ABTS solution with 2.45 mM potassium persulfate in a ratio of 1:0.5. It is then allowed to stand at room temperature in the dark for 12–16 h. Before starting the assay, the ABTS solution is diluted with ethanol or methanol until an absorbance of 0.7 is reached at 734 nm. To 1 mL of extract to be tested, 2 mL of ABTS solution is added and mixed. The reaction mixture is incubated in the dark at room temperature for 30 min. Results are expressed as equivalent of a standard compound (Trolox, ascorbic acid, gallic acid, BHA, or BHT) for comparison.
Strengths and Limitations
| Strengths: |
|
| Limitations: |
|
8. Thiobarbituric Acid Reactive Species (TBARS) Assay
The hydroxyl radical (HO•) is among the most potent reactive oxygen species (ROS) present in our biological systems. It reacts with polyunsaturated fatty acid moieties that can consequently damage the cell membrane [13]. Among free radicals, OH• is the most harmful ROS which can damage cell membranes and destroy sugar groups and DNA base sequences and even causes cell apoptosis and mutations [39]. The thiobarbituric acid reactive species (TBARS) assay, developed by Kohn and Liversedge in 1944, is a way to measure lipid peroxidation in cells and tissues [40,41]. It was initially used to determine the rate of reaction between HO• and molecules having therapeutic importance. The same methodology is still used to evaluate radical activity between HO• and antioxidants with slight modifications. The protocol consists of many reagents, namely ascorbic acid (AA), deoxyribose, phosphate buffer, ferric chloride, hydrogen peroxide (H2O2), ethylenediamine tetraacetic acid (EDTA), trichloroacetic acid (TCA), and thiobarbituric acid (TBA). Each one of these reagents has a specific role. The assay is started by complexing EDTA with Fe2+ which then reacts with H2O2 to generate the HO• radical following a Fenton reaction, as shown in Scheme 3 [42].
The generation of the radical requires an incubation temperature of 37 °C for a duration of about 12 h. The generated HO• radical then attacks the deoxyribose sugar in the presence of AA to form a mixture of products, as presented in Scheme 4. The purpose of adding AA to the reaction mixture is to increase the rate of deoxyribose degradation by the radical. Heating the resulting mixture of products with TBA in an acidic medium at a low pH will lead to the formation of malondialdehyde (MDA). The formation of MDA can then be detected after its reaction with TBA to form a pink MDA-TBA chromogen [43,44].
The adduct (TBA)2-MDA is formed according to a nucleophilic attack involving a 5-carbon of TBA with 1-carbon MDA followed by dehydration. The same reaction takes place with the second TBA molecule [42]. The proposed mechanism of chromogen formation is shown in Scheme 5. Grotto et al. [42] have stated that to prevent the formation of MDA in an assay, inhibition of deoxyribose degradation is needed. Thus, an AO can be added to the reaction mixture. The scavenging activity toward the HO• radical is measured based on inhibition of deoxyribose degradation. On the same line, we propose the addition of AOs to attack HO• radicals by donating an electron to the latter which can consequently quench the radical. In the absence of the HO• radical, the deoxyribose sugar does not undergo any degradation, thus, hindering the formation of MDA and MDA-TBA adduct, as shown by the red wavy break in Figure 5 In the absence of the MDA-TBA chromogen, the colour of the solution remains pale yellow, indicating good antioxidant activity. The colour change in the absence of an AO is illustrated by a colour ribbon. The mechanism of the reaction is shown in Figure 5.
Figure 5.
HO• reaction mechanism.
General methodology: The hydroxyl radical is generated by mixing 0.28 mL of deoxyribose (10 mM) with 0.41 mL of phosphate buffer (pH 7.4), 0.01 mL of ferric chloride (10 mM), 0.1 mL hydrogen peroxide (10 mM), and 0.1 mL of EDTA (1 mM). Finally, 0.1 mL ascorbic acid (1mM) is added to the premixed reaction mixture containing 0.25 mL sample solution. The resulting mixture is incubated at 37 °C for 12 h. A blank is prepared similarly by mixing 0.25 mL sample solution with 1 mL of the reaction mixture without ferric chloride. Afterwards, 0.75 mL of TCA (2.8%, w/v) and 0.75 mL of TBA (1%, w/v in 50 mM NaOH) are added to the incubated sample followed by heating at 100 °C for 1 h. The absorbance of the reaction mixture is measured at 523 nm after the mixture is allowed to cool to room temperature. Results can be expressed as mannitol equivalents (e.g., mg MEs/g extract) [28].
Another way to measure the oxidative damage is by protein and DNA modifications. However, these markers can also be formed by pathways other than from free radicals. Thus, MDA remains the preferred marker to evaluate oxidative damage in tissues and cells. The determination of MDA is possible in numerous biological samples [42]. The production of TBARS occurs nearly at the end of the assay, as shown in Figure 6. This implies that an AO can be introduced into the system at any step of the process prior to the formation of TBARS. Thus, measurement of TBARS gives no indication of the mechanism of action of the antioxidant, i.e., whether it is able to interact with oxygen or metal ions, react directly with hydroperoxides, or intercept the free radicals involved in the breakdown of primary to secondary oxidation products [40].
Figure 6.
Steps involved in the lipid oxidation and antioxidant action in the TBARS activity assay.
Strengths and Limitations
| Strengths: |
|
| Limitations: |
|
9. Nitric Oxide Radical Scavenging Assay
In the 1980s, the team Furchgott and Zawadzki demonstrated that the endothelium released a substance that can relax blood vessels in response to muscarinic agonists. However, at that time, the chemical nature of this substance was unknown and was, thus, denoted as endothelium-derived relaxing factor (EDRF). Years later, Ignarro and Moncada independently showed that this substance was nitric oxide (NO•) due to the chemiluminescent product formed by NO• with ozone. Nitric oxide is a free radical which is not as reactive as other radicals [46].
Nitric oxide is generated from amino acid L-arginine found in vascular endothelial cells, specific neuronal cells, and phagocytes by enzymes [47,48]. At low concentrations, NO• plays an effective role in biological activities, namely antimicrobial activity, antitumor effect, vasodilation, and neuronal messenger. However, high levels of NO can cause several health complications, including inflammatory complications such as sclerosis, arthritis, and ulcerative colitis. The toxicity of NO can notably increase upon its reaction with superoxide radical to form a highly reactive anion peroxynitrite anion (ONOO−). The latter anion will be discussed later. Many studies have shown that flavonoids can rapidly scavenge NO• radicals [49,50].
To measure the NO• radical scavenging activity, diazotization assay or Griess reaction was first developed in 1864 by a German chemist named Johann Peter Griess [51]. The modified experiment involved the reaction of nitrite (NO2−) with sulfanilic acid (SA) (C6H7NO3S) under an acidic condition, resulting in the formation of a diazonium ion which is subsequently coupled with N-(1-naphthyl) ethylenediamine (NED) (C12H14N2) to form a water-soluble and red-coloured azo dye (HO3SC6H4-NN-C10H6NH2) that can be measured at a wavelength of ~540 nm [52,53]. The original method required improvement in order to increase reproducibility, sensitivity, and analysis time. The modified assay shows good results on several occasions. It is now widely used for screening samples to determine their free radical scavenging activities. Interestingly, the same assay is also used to determine nitrite in water in Europe [53]. The assay is started by generating the radical (NO•), similar to the HO• radical scavenging assay. The radical is initiated using sodium nitroprusside (SNP; Na2[FeIII(CN)5(NO)]) known to undergo spontaneous degradation in aqueous solution at physiological pH 7.2 to produce NO• (Scheme 6).
SNP is a non-ferromagnetic species that can be easily reduced to a paramagnetic species, [FeII(CN)5(NO)]3−, in aqueous solution [54]. Under aerobic conditions, NO• can react with O2 to produce nitrate (NO3−) and nitrite (NO2−) as stable products that can be quantified using Griess reagent (Scheme 7). The latter reagent is prepared by mixing 1 mL of 0.33% SA with 20% glacial acetic acid. It is allowed to react for 5 min at room temperature. Then, 1 mL of NED is added to the resulting solution to form Griess reagent. The azo group, -N═N-, is the chromophore group of the azo dye compound with a molecular formula of C16H13N3SO3. The purpose of adding NED is to increase reproducibility, sensitivity, and solubility of the azo compound in acid and enhance coupling [53]. The absorbance of the chromophore formed can be measured at wavelengths of 546 or 548 nm depending on investigators. The colour change is illustrated with a colour ribbon. However, in the presence of an antioxidant (or absence of NO• radical), formation of NO3− and NO2− will not occur. Thus, the reaction between NO2− and sulfanilic acid will not take place. Consequently, no azo dye compound is formed and no red colour is observed as the solution will remain colourless. The mechanism of the reaction is shown in Figure 7.
Figure 7.
NO• reaction mechanism.
General methodology: SNP dissolved in aqueous solution at physiological pH 7.2 can generate nitric oxide whose level can be measured by Griess reaction. Sample solution (0.5 mL) is mixed with SNP (0.5mL, 5mM) in phosphate buffer at pH 7.4 (0.2 M), followed by an incubation at room temperature for 150 min. Similarly, a blank is prepared by adding sample solution in phosphate buffer without SNP. Griess reagent (0.33% sulfanilic acid, 20% glacial acetic acid, 0.1% NED) (1 mL) is added to the incubated sample and allowed to stand for 30 min. Absorbance values of the blank and samples are measured at 548 nm. The absorbance of the blank is then subtracted from that of the sample. Results are expressed either as %inhibition or equivalent of standard compound (e.g., Trolox) [55].
Strengths and Limitations
| Strengths: |
|
| Limitations: |
|
10. Peroxynitrite Scavenging Assay
Peroxynitrite (ONOO−) is a strong oxidant resulting from a fast reaction between nitric oxide and superoxide (O2•−), which occurs in vascular endothelial cells, Kupffer cells, neutrophils, and macrophages. It was first discovered in 1900 as a biological endogenous oxidant [56]. Peroxynitrite (ONOO−) is not a free radical, since unpaired electrons on NO• and O2•− can pair up to form a new O-N bond [57]. Although ONOO− is a stable species, its protonation can lead to the formation of a highly reactive acid (ONOOH). The presence of a notable amount of ONOOH can cause numerous problems, including apoptotic cell death, Alzheimer’s disease, atherosclerosis, and rheumatoid arthritis, among others. Since endogenous enzymes for scavenging ONOO− are lacking, there is an urgent need to develop specific ONOO− scavengers [13]. ONOO− scavenging activity is measured by oxidation of dihydrorhodamine 123 (DHR 123; CH20H18N2O3) into a fluorescent probe, rhodamine 123 (RH 123; CH21H17ClN2O3), at excitation and emission wavelengths of 485 or 505 nm and 529 or 530 nm, respectively, in the presence of an AO [13,58,59]. Therefore, if the AO can successfully scavenge ONOO−, no oxidation of DHR 123 will take place. Therefore, no formation of RH 123 will be observed (i.e., reduced formation of orange-red colour). The wavelength at which DHR 123 is measured can explain its red colour in appearance based on a colour wheel (Figure 1). This assay is not commonly used. It lacks information on its origin. The oxidation of DHR 123 is presented in Scheme 9. The mechanism of the reaction is shown in Figure 8.
Figure 8.
ONOO− reaction mechanism.
General methodology: A stock solution of DHR 123 (5 mM) is prepared in dimethylformamide, purged with nitrogen, and kept at −80 °C. Prior to the start of the assay, the stock solution of DHR 123 is diluted to a concentration of 5 µM and placed over ice in the dark. A buffer solution containing 50 mM sodium phosphate (pH 7.4), 90 mM sodium chloride, 5 mM potassium chloride, and 100 µM diethylenetriaminepentaacetic acid (DTPA) was prepared, purged with nitrogen, and placed over ice before use. Scavenging activity of ONOO− by oxidation of DHR 123 is measured fluorometrically at excitation and emission wavelengths of 485 and 530 nm, respectively. The background and final fluorescence intensities are measured at 5 min after treatment without 3-morpholino-sydonimine (SIN-1) or authentic (ONOO•). Oxidation of DHR 123 by decomposition of SIN-1 is slowly increased. However, with authentic ONOO•, the decomposition is fast, while its final fluorescent intensity is stable with time [13,60].
Strengths and Limitations
| Strengths: |
|
| Limitations: |
|
11. Superoxide Radical Scavenging Assay
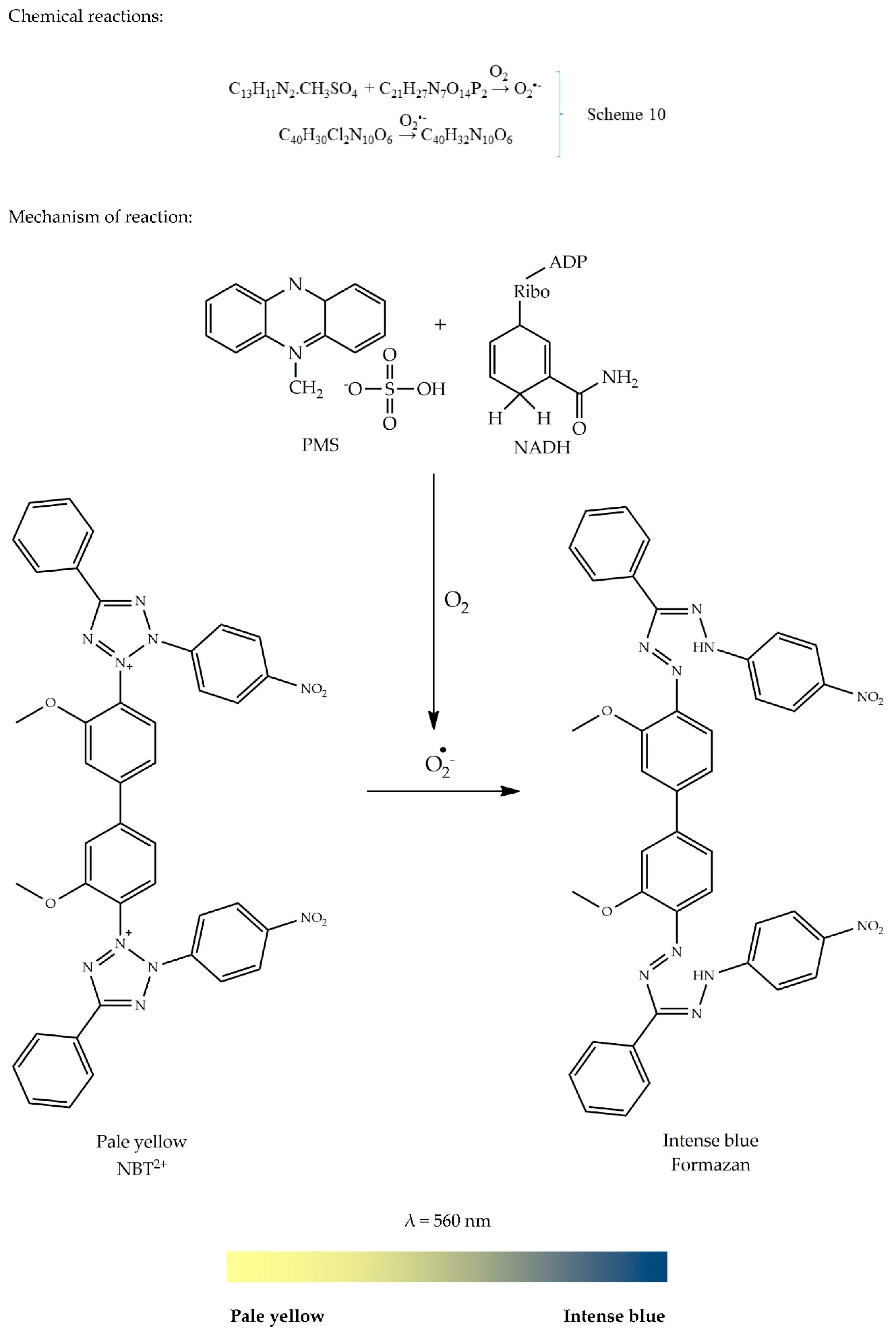
The superoxide (O2•−) radical is formed during a normal respiration process, which reduces 1–3% of the oxygen that we breath into its radical, O2•−. The reduction of molecular oxygen (O2) takes place intracellularly in the mitochondria under normal physiological conditions [63,64,65,66]. The AO enzyme that is responsible for quenching O2•− radicals is called superoxide dismutase (SOD). SOD was discovered by McCord and Fridovich in 1969 [67]. This enzyme converts O2•− into H2O2, which is further converted into O2 and water by glutathione peroxidase and catalase [44]. The generation of the O2•− radical can be done using two systems: (1) a non-enzymatic system involving phenazine methosulphate (PMS; C13H11N2·CH3SO4), nitroblue tetrazolium (NBT; C40H30Cl2N10O6), and a reduced form of nicotinamide-adenine-dinucleotide (NADH; C21H27N7O14P2); or (2) a hypoxanthine-xanthine oxidase superoxide generating system, as described by Robak and Gryglewski [68].
The scavenging activity of AOs towards O2•− is assessed in terms of their ability to prevent O2•− generation. Prior to the reduction process caused by O2•−, NBT is a pale-yellow soluble salt. However, upon reduction occurring at a pH of 7.4, the tetrazole ring is disrupted, leading to dismutation which subsequently results in an intense blue insoluble diformazan product (C40H32N10O6), as illustrated in Scheme 10 [44,69,70]. Importantly, the addition of a potential AO will react with O2•− radical and inhibit the formation of diformazan. Therefore, no intense blue colour will be observed. The colour change in the absence of an AO is illustrated by the colour ribbon in Figure 9.
Figure 9.
O2•− reaction mechanism.
General methodology: Sample solution is treated with 0.05 mL phosphate buffer (250 mmol/L), 0.025 mL NADH (2 mmol/L), and 0.025 mL NBT (0.5 mmol/L). The absorbance of the resulting solution is read as a blank at 560 nm. To the resulting solution, 0.025 mL PMS (0.03 mmol/L) is added and allowed to incubate at room temperature for 5 min. The absorbance is read again at the same wavelength. Results are expressed either as %inhibition or equivalent of standard compound (e.g., gallic acid, BHA, ascorbic acid, α-tocopherol, curcumin) [71].
Strengths and Limitations
| Strengths: |
|
| Limitations: |
|
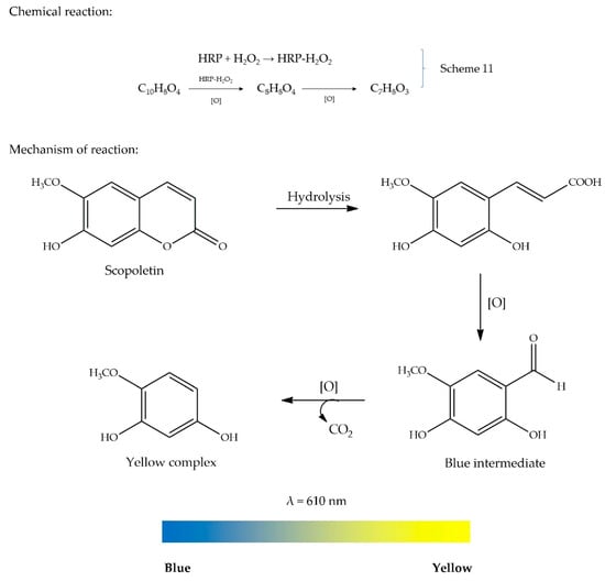
12. Hydrogen Peroxide Scavenging Assay
After the discovery of O2 by Lavoisier, Scheele, and Priestley in the 18th century, Thenard was the first one who reported the synthesis of H2O2 in 1818 [72]. Hydrogen peroxide is a major oxygen metabolite generated in vivo by activated phagocytes and oxidase enzymes. It is a good antimicrobial agent for numerous bacterial and fungal strains [59]. H2O2 scavenging activity is assessed based on a peroxidase system involving horseradish peroxidase (HRP), which is the most commonly used enzyme in this assay. The assay generally employs the oxidation of scopoletin by an HRP–H2O2 complex formed upon the addition of H2O2 and HRP (as illustrated in Scheme 11). Scopoletin is a 7-hydroxy-6-methoxycoumarin found in the roots of plants belonging to the genus Scopolia. It is a fluorescent substrate for peroxidase used for the determination of H2O2. It has a strong blue fluorescence under UV light [73]. The intensity of fluorescence is directly proportional to the concentration of scopoletin or inversely proportional to the concentration of oxidized scopoletin (i.e., H2O2 concentration) [74]. Therefore, the concentration of H2O2 can be measured either by monitoring the decrease in fluorescence of scopoletin or by observing the increase in fluorescence caused by the formation of oxidized scopoletin.
When H2O2 is mixed with HRP, scopoletin (C10H8O4) is rapidly oxidized by HRP–H2O2 to form a blue colloidal intermediate product with a chemical formula of C8H8O4, which absorbs light at 560 nm. The formation of this intermediate results from the loss of the blue fluorescence, since scopoletin is being consumed in the reaction. The blue intermediate is slowly oxidized into an insoluble yellow complex (C7H8O3) on standing, which can be read either at 417–402 nm or at 385 nm, depending on different studies [63,75,76]. However, the addition of a potential AO will prevent the oxidation process to occur, thus, hindering the formation of the yellow complex. Consequently, H2O2 scavenging can be measured [77]. The assay is conducted at pH 4.5. The reaction is stopped with borate buffer (pH 10). After stopping the reaction, the fluorescence or absorbance is then measured. The scavenging capacity may be measured either fluorometrically or spectrophotometrically. The HRP–scopoletin-based method is preferred over the cytochrome c peroxidase method, since the latter method requires complex instrumentation [78]. There is not much information published on the mechanism of reaction on this assay. However, we proposed one mechanism, as shown in Figure 10, together with the colour ribbon representing the colour change in the absence of an AO.
Figure 10.
H2O2 reaction mechanism.
General methodology: Sample solution (100 µL: 0.05 mg/mL) is added to 100 µL of 0.002% of hydrogen peroxide. To the resulting solution, 0.8 mL of phosphate buffer (0.1 M) and 100 mM sodium chloride are added. The reaction mixture is allowed to incubate at 37 °C for 10 min. After the incubation period, 1 mL of phenol red (0.2 mg/mL) with 0.1 mg/mL HRP in 0.1 M phosphate buffer are added. After incubation for 15 min, 50 µL sodium hydroxide (1 M) is added and the absorbance is measured at 610 nm. The hydrogen peroxide activity can be expressed as %inhibition [79].
Strengths and Limitations
| Strengths: |
|
| Limitations: |
|
13. Reducing Potential Antioxidant Assays
As discussed earlier, antioxidants can stabilize radicals by donating electrons. In this type of AO assay, the mechanism involves the reduction potential of transition metals, namely iron (Fe) and copper (Cu). It is acknowledged that there is a major uncertainty concerning the role of AO towards free radicals in the presence of metal ions, namely Cu (II) and Fe (III). The role of AO is uncertain in the presence of these metal ions because it is still unclear whether the AO will scavenge the free radicals or chelate with metal ions [81]. Additionally, working with coloured radicals can be problematic, since it is difficult to generate them. In addition, it is hard to maintain their stability (e.g., ABTS or DPPH) [82]. The antioxidant capacity of a biological sample cannot be evaluated by a single assay, since many factors are not taken into consideration. For instance, not all methods can be used to screen both lipophilic and hydrophilic samples. Possible interferences in reaction mixtures can lead to underestimation or overestimation. We will discuss each reducing potential assay in greater detail in the next sections.
13.1. Ferric Ion Reducing Antioxidant Power (FRAP)
The ferric ion reducing antioxidant power or ferric reducing ability of plasma, abbreviated as FRAP, was developed by Iris Benzie and J. J. Strain [83]. The FRAP method is based on the reduction of ferric-tripyridyltriazine [FeIII(TPTZ)]3+, forming an intense blue coloured ferrous complex [FeII(TPTZ)]2+ under acidic conditions (pH 3.6). The chemical reaction is presented in Scheme 12. The colour developed in this assay is intense blue, which is the complementary colour of orange, as shown in the colour wheel in Figure 1. This explains why the absorbance is read at 593 nm. This method was developed in such a way that it could be conducted in every laboratory due to its simplicity, high reproducibility, and simple instrumentation [83]. The redox potential of Fe (III) is approximately 0.70V, which is comparable to the redox potential of ABTS•+ (0.68 V) according to the review compiled by Huang et al. (2005). Interestingly, there is a thin line between ABTS•+ and FRAP methods except that the ABTS assay is conducted at neutral pH while FRAP is carried out under acidic conditions [8]. However, this assay is non-specific. This is because if any species present in the reaction mixture possesses a redox potential lower than that of Fe (III) (<0.70 V), that species will be responsible for the reduction in [FeIII(TPTZ)2]3+ [83], leading to an underestimation. Importantly, while preparing FRAP reagent, it is essential to add reagents in a specific order. For instance, acetate buffer is added first. FeCl3 is then added, while TPTZ is added last. This order is vital to prevent the reduction of FeCl3 by TPTZ. Colour change and mechanism of reaction are presented in Figure 11.
Figure 11.
Ferric reducing antioxidant power (FRAP) reaction mechanism.
General methodology: FRAP reagent is prepared by mixing 0.3 M acetate buffer (pH 3.6) and 10 mM 2,4,6-tris(2-pyridyl)-S-triazine in 40 mM hydrochloric acid and ferric chloride (20 mM) at a ratio of 10:1:1 (v/v/v). The sample solution (0.1 mL) is added to 2 mL premixed FRAP reagent and allowed to incubate at room temperature for 30 min. The sample absorbance is then read at 593 nm. FRAP activity can be expressed as equivalents of Trolox, gallic acid, ascorbic acid, quercetin, or α-tocopherol [28].
Strengths and Limitations
| Strengths: |
|
| Limitations: |
|
13.2. Cupric Reducing Antioxidant Capacity (CUPRAC)
The CUPRAC method was developed by Apak, Guclu, Ozyurek, and Karademir [82] from the Analytical Chemistry Department of Istanbul University, seven years after the FRAP method was developed. The sole reason for developing this assay was to bring forward a method that could express the ‘total antioxidant’ as a nutritional index for food labelling due to the lack of a standard quantitation method. Indeed, this method has been proven to be effective for many polyphenols (namely, phenolic acids, hydroxycinnamic acids, flavonoids, carotenoids, and anthocyanins) in addition to thiols, synthetic AOs, and vitamins C and E. It has been used by many investigators in different laboratories over the last few years since its development. The chromogen used in this assay is bis(neocuproine) copper (II) cation [Cu (Nc)22+]. Upon its reduction by an AO, the light blue chromophore is reduced into an orange-yellow bis(neocuproine) copper (I) chelate [Cu (Nc)2+] that can be read at 450 nm. Reaction time to reach the completion may vary between 30 and 60 min, depending on how fast the AO is. According to a comprehensive review compiled by Özyürek et al. [87], it is essential to allow completion of CUPRAC reaction. If an AO develops colour at a slow pace, an incubation at 50 °C in a water bath for 20 min may be needed, which is viewed as a limitation. While conducting the CUPRAC assay, a sample blank without copper (II) chloride (CuCl2) should be prepared, since absorbance is measured between 400 and 500 nm. However, in the FRAP assay, no sample blank is required, since the absorbance falls after 500 nm. The mechanism of the reaction and the colour change are illustrated by the colour ribbon shown in Figure 12. The chemical reaction is presented in Scheme 13.
Figure 12.
Cupric reducing antioxidant capacity (CUPRAC) reaction mechanism.
General methodology: A reaction mixture containing CuCl2 (1 mL, 10 mM), neocuproine (1 mL, 7.5 mM), and ammonium acetate aqueous buffer at pH 7 (1 mL, 1 M) is prepared. The sample solution (0.5 mL) is added to the premixed reaction mixture. A blank is prepared in a similar manner by adding a 0.5 mL sample solution to 3 mL premixed reaction mixture without CuCl2. The sample and the blank are allowed to incubate at room temperature for 30 min. Their absorbance values are then read at 450 nm. CUPRAC capacity can be expressed either as %inhibition or equivalent of a standard compound, namely Trolox, gallic acid, ascorbic acid, quercetin, or α-tocopherol [28].
Strengths and Limitations
| Strengths: |
|
| Limitations: |
|
14. Potassium Ferricyanide Assay
The potassium ferricyanide assay is another type of FRAP method based on the reduction of Fe (III) to Fe (II), usually abbreviated as PFRAP. It can be used to measure the reducing capacity of AO. In addition, it has several other usages such as for the determination of reducing sugars in plants [88], the estimation of pravastatin sodium [89], the determination of dopamine hydrochloride in serum or pharmaceutical samples [90], and the detection of catalase isozymes in either plants or animals [91]. It is noteworthy to point out that this assay can form different coloured complexes upon reaction of the sample of interest with potassium ferricyanide-Fe (III). For instance, in the determination of pravastatin sodium drug, a green chromogen is formed, which exhibits a maximum absorption at 737 nm [89]. However, in the determination of dopamine hydrochloride, a Prussian blue complex is formed, exhibiting a maximal absorption at 735 nm [90]. Thus, it can be said that the colour of the chromogen formed in this AO assay depends on the sample under investigation. In this review, we are interested in biological samples derived from plant materials. Thus, the methodology, colour ribbon, and principle are focused on for the formation of a Prussian blue complex.
The potassium ferricyanide (K4[Fe (CN)6]3−) assay was originally developed to study the rate of sugar oxidation by Ariyama and Shaffer in 1928. Later, it was implemented in blood sugar analysis [92]. After this, the authors in [93] used this method for the determination of reducing sugars present in plants. Potassium ferricyanide with chemical formula K4[Fe (CN)6]3− is a bright red salt that contains octahedrally coordinated ion [Fe (CN)6]3−.
As highlighted in Section 3.1, the colour of a complex results from a change in its electronic transitions. Before explaining the important theory behind the colour change of potassium ferricyanide-Fe (III), some basic chemistry knowledge will be provided. To start with, we need to understand that coordination compounds (often called complexes) are molecules that contain covalent bonds between a transition metal ion and one or more ligands. Such coordinate covalent bonds are formed when the metal ion acts as a Lewis acid (electron-pair acceptor) and ligands act as Lewis bases (electron-pair donors). The covalent bond is formed when the molecular orbital consisting of the lone pair of electrons present on ligands overlap with d-orbitals of the metal ion. These d-orbitals are the frontier orbitals of transition metal complexes. Numerous physical properties of coordination compounds (or complexes), such as colour, shape, reactivity, and stability, are related to the electron occupancy of d-orbitals of the metal ion. Crystal Field Theory (CFT) is the simplest model to explain the structure and properties of transition metal complexes. CFT focuses on the interaction of five d-orbitals of the transition metal ion with ligands surrounding it. According to CFT, an octahedral complex is formed due to electrostatic interaction of the transition metal ion with six negatively charged ligands. To clearly understand CFT, we should know that in the absence of ligands, these five d-orbitals are at the same energy level (degenerate). However, when the metal ion is in the proximity of ligands, those d-orbitals will split into two groups of different energy levels, namely eg and t2g, due to repulsion caused by the ligands. These eg orbitals now have two orbitals (dx2 − y2, dz2) at a higher energy level than the other three t2g orbitals (dxy, dxz, dyz). The energy difference between the eg and t2g orbitals is denoted as ∆O, as illustrated in Figure 13. The energy difference depends on the nature of the ligands. In the case of potassium ferricyanide, cyanide (CN−) is considered as a strong field ligand that causes a big splitting. The value ∆O increases as the oxidation state of the metal ion increases. In this assay, Fe (III) is reduced to Fe (II). Thus, ∆O is decreased. Energy (∆O) is related to wavelength with the following equation: E (∆O) = hc/λ, where h is Planck’s constant and c is the speed of light [94].
Figure 13.
Fe (II) complexes have six electrons in the 5-d orbitals. In the absence of a crystal field (ligands), the orbitals are degenerate. In the presence of ligands (CN−), the d-orbitals split into eg and t2g orbitals with an energy difference of ∆O.
The reduced Fe (II) is read at 700 nm, meaning that a photon at wavelength of 700 nm is absorbed, promoting an electron from a t2g to an eg orbital, which makes the Fe (II) enter an excitation state (unstable). When the electron returns to its ground state (stable), the energy emitted is equal to the energy corresponding to the red region in a colour wheel. This explains why the reduced form of potassium ferricyanide-Fe (II) appears Prussian blue (dark blue) in colour.
The purpose of heating the resulting solution containing sample, buffer, and potassium ferricyanide at 50 °C for 20 min, as proposed in the general methodology of this assay, is to reduce the maximum amount of potassium ferricyanide [88]. The mechanism of the reaction and the colour change are illustrated by the colour ribbon, as shown in Figure 14.
Figure 14.
Potassium ferricyanide reaction mechanism.
General methodology: Briefly, sample solution (0.5 mL) is mixed with 0.5 mL phosphate buffer (0.2 M, pH 6.6) and 0.5 mL potassium ferricyanide (1%). The resulting mixture is incubated at 50 °C for 20 min. After the incubation period, 0.5 mL trichloroacetic acid (10%), 2.5 mL deionized water, and 0.5 mL ferric chloride (0.1%) are added to the mixture. The sample absorbance is read at 700 nm. The reduction of Fe (III) to Fe (II) can be expressed as %inhibition or equivalent of a standard compound (e.g., Trolox) [28].
Strengths and Limitations
| Strengths: |
|
| Limitations: |
|
15. Phosphomolybdenum Assay
The phosphomolybdenum assay is a quantitative method developed by Prieto et al. [95]. This assay was originally used to quantify vitamin E in seeds. Considering simplicity and sensitivity, its application has been extended to plant extracts [95]. The assay is widely used by many investigators. The phosphomolybdenum method follows either an ET or HAT mechanism, causing the reduction of molybdenum (VI) to molybdenum (V). The absorbance of the greenish-blue complex can be read at 695 nm [96]. The chemical reaction is presented in Scheme 14.
A reaction endpoint of about 90 min is enough for complete formation of the greenish-blue phosphomolybdenum complex. The greenish-blue colour results from the reduction of ammonium molybdate into an oxide known as the Keggin ion [H3PO4(MoO3)12] under acidic conditions. The resulting Keggin ion is then reduced into [H4PMo8VIMo4VO40]3− in the presence of an AO [97,98].
The formation of the phosphomolybdenum complex is possible at room temperature. However, the rate of reaction is very slow, and the yield of the complex is low. Generally, to increase the rate of a chemical reaction, we either increase the concentration, temperature, or the surface area of the reactant or by adding a catalyst to the reaction. In the case of phosphomolybdenum assay, Prieto, Pineda, and Aguilar [95] have reported that the formation of the complex is temperature-dependent. Indeed, an increase in temperature of 95 °C has accelerated the reaction rate and increased the yield of the green phosphomolybdenum complex [95]. To determine the precision of this assay, a comparison was made with a standard HPLC method. Statistical results from Student’s t-test showed no significant difference between the phosphomolybdenum assay and the HPLC method at a confidence level of 95% [95].
The colour developed in this assay is green or greenish-blue, which is the complementary color of red, as shown in the colour wheel (Figure 1). This explains why the absorbance is read at 695 nm. Furthermore, this assay does not require any blank since the maximum absorbance is read after 500 nm, similar to the FRAP assay. The phosphomolybdenum assay has many pros and cons as all other AO assays. One of its main limitations is for screening essential oil samples. For instance, if an essential oil sample does not show good DPPH activity, significant TAC can be observed with the phosphomolybdenum assay, showing pronounced absorbance values which then require dilution of the sample. The reason behind this inconsistency is related to complex chemical compositions of essential oils. Essential oils are complex biological samples containing multiple compounds, mainly terpenoids, thymol, carvacrol, and menthol that are strong reducing agents. Interestingly, the correlation between phosphomolybdenum assay and other AO assays remains debatable, since some studies have reported a correlation between phosphomolybdenum assay and free radical scavenging activity [96], while other studies have denied such correlation [99]. Similarly, one study has suggested a good correlation between phosphomolybdenum assay and reducing capacity assays (FRAP, CUPRAC) [100], while another study has reported a weak correlation between FRAP and CUPRAC assays [101]. Prieto, Pineda, and Aguilar [95] have highlighted that DPPH and ABTS•+ can detect AOs such as flavonoids and phenols, while phosphomolybdenum can generally detect AOs, namely ascorbic acid, some phenolics, α-tocopherol, and carotenoids. This may explain why a high polyphenolic content does not reflect a significant TAC in the phosphomolybdenum assay. The colour change and mechanism of reaction are presented in Figure 15.
Figure 15.
Phosphomolybdenum reaction mechanism.
General methodology: Phosphomolybdenum reagent solution is prepared by mixing 0.6 M sulfuric acid, 28 mM sodium phosphate, and 4 mM ammonium molybdate. The sample solution (0.3 mL) is added to the premixed phosphomolybdenum reagent solution and allowed to incubate at 95 °C for 90 min. The sample absorbance is read at 695 nm. Results can be expressed either as %inhibition or equivalent of a standard compound, namely ascorbic acid [28,95].
Strengths and Limitations
| Strengths: |
|
| Limitations: |
|
16. Metal Chelating (Ferrous Ion Chelating) Assay
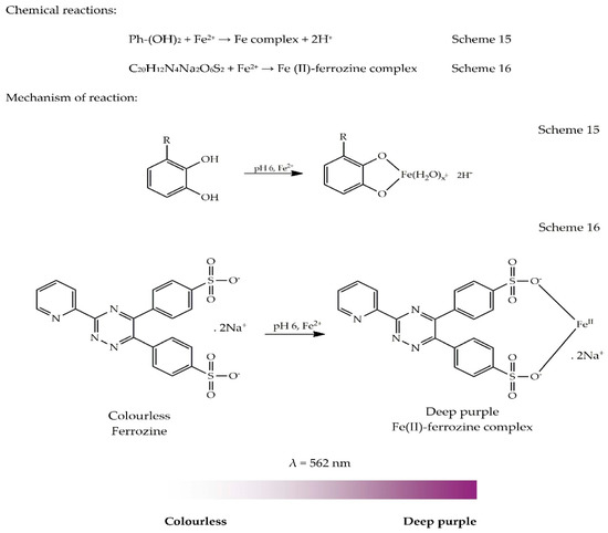
Free radicals can also originate from heavy and transition metals, namely mercury, lead, arsenic, and iron, leading to diseases associated with oxidative stress. To eliminate these noxious metals, chelation therapy is applied. Unfailingly, AOs once again have proven their worth in radical chemistry. One of the possible mechanisms followed by AOs is chelation of transition metals [102]. Basically, chelation therapy is a treatment that uses medicine (drugs) to remove these toxic metals from our body via excretion (urine). Arsenic is one of the oldest poisonous agents known. Long exposure to arsenic may lead to numerous health complications, including neurodegenerative diseases, cardiovascular diseases, and skin cancer [103]. Another metal ion involved in chelation therapy is iron. Although iron takes part in every cell function, it is frequently responsible for several pathological diseases, namely liver and heart problems, cancer, neurodegenerative diseases, and diabetes. Treatment of iron toxicity involves decontamination of gastrointestinal and administration of chelating agents [104]. The removal of iron, copper, and lead from the central nervous system is a slow process, since penetration of chelators across the blood–brain barrier is restricted [103]. To improve the efficacy of chelation therapy, Flora and Pachauri [104] have suggested the use of a combination therapy consisting of more than one chelating agent or the use of AOs or nutraceuticals.
The ferrous ion chelating assay is performed according to the method described by Dinis et al. [105]. Under mild acidic conditions (pH 6), phenolic compounds (Ph-OH) can only bind with a fraction of Fe2+, while the remaining Fe2+ ions can react with ferrozine (C20H12N4Na2O6S2) to form a ferrous ion–ferrozine complex which is stable, water-soluble and red or deep purple in colour. The chemical reaction is presented in Scheme 15. In the presence of a chelator/extract/AO, the formation of the complex is hindered, leading to a loss in the red or deep purple colour. The chemical reaction is presented in Scheme 16. Measurement of this decrease in colour by spectrophotometry gives an estimation of the binding ability of the chelator/extract/AO. The ferrous ion–ferrozine complex shows maximum absorbance at 562 nm. The higher the absorbance value at 562 nm, the higher the concentration of the ferrous ion–ferrozine complex and the lower the binding ability of the chelator/extract/AO [17,106]. The mechanism of the reaction and the colour change are illustrated by the colour ribbon in the absence of an AO, as shown in Figure 16.
Figure 16.
Metal chelating reaction mechanism.
General methodology: Briefly, sample solution (2 mL) is added to 0.05 mL FeCl2 solution (2 mM). The reaction is initiated by adding 0.2 mL ferrozine (5 mM). A blank is prepared without ferrozine (i.e., to 2 mL sample solution, 0.05 mL FeCl2 (2 mM), and 0.2 mL water are added). The reaction mixture is incubated at room temperature for 10 min. The sample and blank absorbances are read at 562 nm. The absorbance of the blank is subtracted from that of the sample to obtain real absorbance. Results are expressed as either %inhibition or an equivalent of a standard compound. EDTA or BHA can be used a positive control [28,105].
Strengths and Limitations
| Strengths: |
|
| Limitations: |
|
17. β-Carotene Bleaching Assay
Antioxidant capacity determined by the β-carotene bleaching assay involves a different scenario compared to the other AO assays discussed above. This assay measures the rate of oxidative destruction of β-carotene by free radicals generated from oxidized linoleic acid in an emulsion system. In the presence of an AO, bleaching of β-carotene occurs [107]. Since an emulsion system is involved in this AO method, the famous theory called ‘Polar paradox theory’ is directly applied. William. L. Porter introduced this theory in 1980. According to this theory, polar (hydrophilic) AOs are more effective in less polar media (bulk oils) while non-polar (lipophilic) AOs are more effective in more polar media (emulsions), solely based on the different polarities in which AOs are present [108]. However, the authors in [109] have suggested that this theory should be re-evaluated, since the theory suffers some contradictions based on several studies conducted. For instance, in addition to the polarity of media, molecular size, and concentration of AOs should be taken into consideration. A non-linear relationship (a bell-shaped curve) between AO activity and polarity has been observed due to interference of the molecular size of AO in this relationship, as illustrated in Figure 17. This curve explains that as the size of chain lengths of phenolic AOs increases, the lipophilicity also increases, resulting in an increase in AO activity until a threshold is reached. After a certain chain length, a drastic drop in AO activity is observed. This threshold phenomenon is referred to as the cut-off effect. Reasons behind such cut-off effect have been discussed in detail in the review of Shahidi and Zhong [109].
Figure 17.
Cut-off effect of antioxidant activity with respect to polarity (Adapted from Shahidi and Zhong [109]).
Based on the polar paradox theory, derivatives with high lipophilicity exhibit a stronger inhibitory effect on β-carotene bleaching. It is common to observe a high surface-to-volume ratio of oil-in-water emulsions in food systems. Consequently, it is important to determine the effectiveness of AOs in oil-in-water emulsions to evaluate their AO properties before their application in food systems [110]. The prevention of autooxidation of emulsified linoleic acid in extracts was first evaluated using the method developed by Marco [111]. The protocol was modified over the years for convenience while minimizing its weakness. The modified method is highly reproducible compared to the original one. It can quantify both AOs and pro-oxidants. Although the modified method has been accepted as a method for screening various food and biological samples, it is not considered as a universal method [112]. According to published literature, the level of reproducibility of this assay differed. For instance, Prieto et al. [112] reported high reproducibility, while Mikami et al. [113] defined the rate of reproducibility as low. The β-carotene–linoleic acid method involves decolorization of the orange-yellow or dark yellow β-carotene solution caused by radicals generated (lipid or lipid peroxyl radicals) by instantaneous oxidation of fatty acids present in an aqueous emulsion of linoleic acid (C18H32O2) and β-carotene (C40H56) (lipophilic oxidizable substrate). Lipids or lipid peroxyl radicals are generated from linoleic acid upon exposure to oxygenated distilled water. Once lipids or lipid peroxyl radicals are formed, they are attacked by β-carotene, causing decolorization of β-carotene. The decolorization is due to the breaking of π-conjugation by the addition reaction of radicals into a C=C bond of β-carotene. Chemical reactions are presented in Schemes 17 and 18. In the presence of an AO, the decolorization is slowed down because AO will compete with β-carotene to quench radicals. Quantification of the AO is based on the different rates that β-carotene decays, usually measured at 490–470 nm [112,114,115]. The mechanism of the reaction and the colour change are illustrated by the colour ribbon in the absence of an AO, as shown in Figure 18.

Figure 18.
β-carotene reaction mechanism.
General methodology: The β-carotene–linoleic acid model system is prepared by dissolving 0.5 mg β-carotene in 1 mL chloroform followed by the addition of 25 mL linoleic acid and 200 mg Tween 40. A rotary evaporator is used to completely evaporate the chloroform added into the system. To the resulting solution, 100 mL of oxygenated distilled water is added followed by vigorous shaking. To the test tube containing 0.5 mL sample solution (1 mg/mL), 1.5 mL of the reaction mixture is added. The emulsion system is then incubated at 50 °C for 2 h. Blank and standard solutions are similarly prepared. Absorbance values of the sample and the blank are then read at 490 nm. The measurement of the absorbance is continued until the colour of β-carotene disappears [28,112]. The bleaching rate (R) of β-carotene is calculated using Equation (1):
where ln = natural log, a = absorbance at time 0, b = absorbance at time t (30, 60, 90, and 120 min). The antioxidant activity (AA) is calculated in terms of % inhibition with respect to the control using Equation (2):
Strengths and Limitations
| Strengths: |
|
| Limitations: |
|
18. Conclusions
The science community is always avid for new technologies, new solutions, new applications, new methodologies, new products, and so on. This keen interest is for better advancement to provide more reliable and efficient results. After conducting a thorough literature search for the compilation of this present review, we noticed that the existing in vitro antioxidant assays possessed numerous controversies affecting their reliability. Presently, a universal and optimized protocol for the determination of antioxidant capacities is lacking. We do not have a standard assay that can give us an overall image of the antioxidant capacity that a test sample possesses. However, a combination of a few assays (minimum three) must be carried out to have a realistic assessment of the antioxidant capacity that a sample exhibit. This has been found to be time-consuming and expensive, since many reagents are needed.
As discussed earlier in this review, different assays follow either the HAT or the SET mechanism or chelation of metal ions. Interestingly, a few antioxidant methods involve specific theories in addition to the type of mechanism they follow. For instance, the β-carotene assay is directly linked to the Polar Paradox Theory, since the assay is conducted in an emulsified medium and the potassium ferricyanide assay is related to the Crystal Field Theory (CFT) due to its octahedral structure surrounded by ligands (CN−). As expected, antioxidant assays hold a lot of chemistry. During the last few years, shreds of evidence have piled up against the methods used to measure antioxidant activity in biological samples. Several reviews have been published with considerably different opinions. It seems that there is no consensus of opinions among scientists, most probably because the area of antioxidants is such a complex topic. Since a standardized and thoroughly validated assay is lacking, it is difficult to make a comparison between results gathered by different research groups. It is also difficult to conduct suitable quality control for antioxidant products in food and nutraceutical industries [8]. In addition, existing published results remain questionable and inconclusive. Usually, after a preliminary screening (in vitro analysis) is performed, scientists tend to embark on in vivo testing and later, in clinical research. In that sense, if there is a serious shortfall in in vitro results, the following in vivo analysis together with advanced clinical research can be compromised, which represents a major hurdle.
Based on the existing literature, the current antioxidant assays have been reported to possess several strengths such as simple procedure, rapid analysis time, screening of many samples in a timely fashion, cheap reagents, and simple instrumentation being used. These strengths are generally good but not strong enough to support the efficacy and reliability of these assays as they are seriously flawed. Overall, antioxidant methods are non-specific, non-sensitive, bear no resemblance to biological systems, have bad correlation with bioactive compounds, and reaction of other species to react with the oxidant leading to overestimation is possible, to cite a few. To be able to develop a universal and reliable antioxidant assay, these limitations can be addressed by answering the following questions: (1) What are the real protective properties of antioxidants? (2) What type of species in these antioxidant assays can provide protection or which substrates are being oxidized and what products will inhibit the oxidation? (3) Is there any possible effect caused by other chemical species present in the system under investigation? (4) What can be done to improve the similarity of these antioxidant assays to biological systems, i.e., how to reduce the gap between in vitro methods and in vivo experiments? (5) Under which conditions we should work to improve the sensitivity and specificity? (6) How can underestimation and overestimation of antioxidants be prevented? (7) How can poor correlation between bioactive components (phenolic, flavonoid) and antioxidants be solved? Huang, Ou, and Prior [8] have mentioned that if we claim antioxidant activity of tested samples solely based on assays such as DPPH, ABTS, FRAP, and CUPRAC, it would be unscientific, exaggerated, and out of context, since they bear no similarity to biological systems.
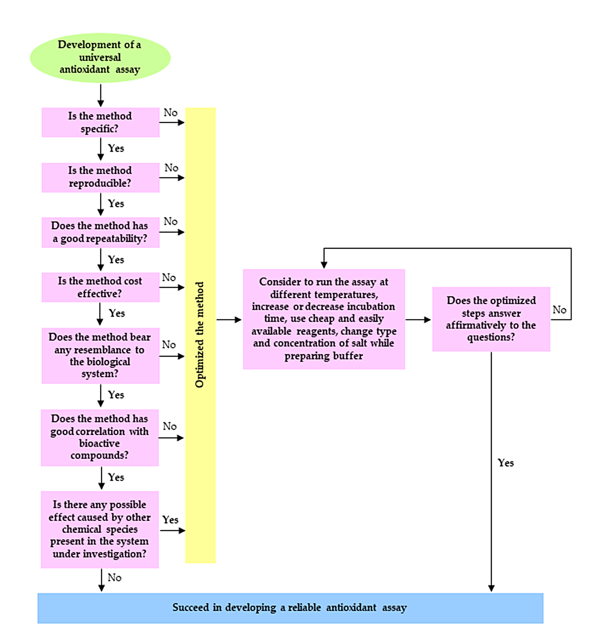
In conclusion, it is of paramount importance to develop a proper and universal antioxidant method emphasizing the fundamental chemistry rather than concentrating on the development of an easy, simple, economical, and rapid assay with the aim to better elucidate radical quenching, reducing capacity or metal chelation ability of different groups of compounds present in biological samples. Figure 19 illustrates a flowchart showing important steps in the development of a universal antioxidant assay in a sequential order. Finally, we must learn how to exploit this information for a more effective application in the clinical context.
Figure 19.
Flowchart with proposed steps to follow in order to develop a universal antioxidant assay.
Author Contributions
Conceptualization, N.B.S., M.F.M., and D.M.; formal analysis, M.F.M., N.B.S., G.Z.; project administration, M.F.M. validation, M.F.M. and N.B.S.; writing—original draft, M.F.M. and N.B.S.; writing—review and editing, M.F.M., N.B.S., D.M., S.A. and G.Z. All authors have read and agreed to the published version of the manuscript.
Funding
This research received no external funding.
Conflicts of Interest
All the authors declare that there is no conflict of interest.
References
- Mozahheb, N.; Arefian, E.; Amoozegar, M.A. Designing a whole cell bioreporter to show antioxidant activities of agents that work by promotion of the KEAP1–NRF2 signaling pathway. Sci. Rep. 2019, 9, 3248. [Google Scholar] [CrossRef] [PubMed]
- Fasiku, V.; Omolo, C.A.; Govender, T. Free radical-releasing systems for targeting biofilms. J. Control. Release 2020, 322, 248–273. [Google Scholar] [CrossRef] [PubMed]
- Thirunavukkarasu, G.K.; Nirmal, G.R.; Lee, H.; Lee, M.; Park, I.; Lee, J.Y. On-demand generation of heat and free radicals for dual cancer therapy using thermal initiator- and gold nanorod-embedded PLGA nanocomplexes. J. Ind. Eng. Chem. 2019, 69, 405–413. [Google Scholar] [CrossRef]
- Nguyen, V.B.; Wang, S.-L.; Nguyen, A.D.; Lin, Z.-H.; Doan, C.T.; Tran, T.N.; Huang, H.T.; Kuo, Y.-H. Bioactivity-guided purification of novel herbal antioxidant and anti-NO compounds from Euonymus laxiflorus champ. Molecules 2018, 24, 120. [Google Scholar] [CrossRef] [PubMed]
- Yahia, Y.; Benabderrahim, M.A.; Tlili, N.; Bagues, M.; Nagaz, K. Bioactive compounds, antioxidant and antimicrobial activities of extracts from different plant parts of two Ziziphus Mill. species. PLoS ONE 2020, 15, e0232599. [Google Scholar] [CrossRef]
- Opitz, S.E.W.; Smrke, S.; Goodman, B.A.; Yeretzian, C. Chapter 26—Methodology for the measurement of antioxidant capacity of coffee: A validated platform composed of three complementary antioxidant assays. In Processing and Impact on Antioxidants in Beverages; Preedy, V., Ed.; Academic Press: San Diego, CA, USA, 2014; pp. 253–264. [Google Scholar] [CrossRef]
- Carocho, M.; Ferreira, I.C. A review on antioxidants, prooxidants and related controversy: Natural and synthetic compounds, screening and analysis methodologies and future perspectives. Food Chem. Toxicol. 2013, 51, 15–25. [Google Scholar] [CrossRef]
- Huang, D.; Ou, B.; Prior, R.L. The chemistry behind antioxidant capacity assays. J. Agric. Food Chem. 2005, 53, 1841–1856. [Google Scholar] [CrossRef]
- Fortalezas, S.; Tavares, L.; Pimpão, R.; Tyagi, M.; Pontes, V.; Alves, M.P.; McDougall, G.; Stewart, D.; Ferreira, B.R.; Santos, N.C. Antioxidant properties and neuroprotective capacity of strawberry tree fruit (Arbutus unedo). Nutrients 2010, 2, 214–229. [Google Scholar] [CrossRef]
- Halliwell, B. Free radicals and antioxidants—Quo Vadis? Trends Pharmacol. Sci. 2011, 32, 125–130. [Google Scholar] [CrossRef]
- Granato, D.; Shahidi, F.; Wrolstad, R.; Kilmartin, P.; Melton, L.D.; Hidalgo, F.J.; Miyashita, K.; van Camp, J.; Alasalvar, C.; Ismail, A.B.; et al. Antioxidant activity, total phenolics and flavonoids contents: Should we ban in vitro screening methods? Food Chem. 2018, 264, 471–475. [Google Scholar] [CrossRef]
- Re, R.; Pellegrini, N.; Proteggente, A.; Pannala, A.; Yang, M.; Rice-Evans, C. Antioxidant activity applying an improved ABTS radical cation decolorization assay. Free Radic. Biol. Med. 1999, 26, 1231–1237. [Google Scholar] [CrossRef]
- Alam, M.N.; Bristi, N.J.; Rafiquzzaman, M. Review on in vivo and in vitro methods evaluation of antioxidant activity. Saudi Pharm. J. 2013, 21, 143–152. [Google Scholar] [CrossRef] [PubMed]
- Carocho, M.; Morales, P.; Ferreira, I.C.F.R. Antioxidants: Reviewing the chemistry, food applications, legislation and role as preservatives. Trends Food Sci. Technol. 2018, 71, 107–120. [Google Scholar] [CrossRef]
- Ratnam, D.V.; Ankola, D.D.; Bhardwaj, V.; Sahana, D.K.; Kumar, M.N. Role of antioxidants in prophylaxis and therapy: A pharmaceutical perspective. J. Control. Release 2006, 113, 189–207. [Google Scholar] [CrossRef]
- Kim, D.-O.; Lee, K.W.; Lee, H.J.; Lee, C.Y. Vitamin C equivalent antioxidant capacity (VCEAC) of phenolic phytochemicals. J. Agric. Food Chem. 2002, 50, 3713–3717. [Google Scholar] [CrossRef]
- Santos, J.S.; Alvarenga Brizola, V.R.; Granato, D. High-throughput assay comparison and standardization for metal chelating capacity screening: A proposal and application. Food Chem. 2017, 214, 515–522. [Google Scholar] [CrossRef]
- Rubio, C.P.; Hernández-Ruiz, J.; Martinez-Subiela, S.; Tvarijonaviciute, A.; Ceron, J.J. Spectrophotometric assays for total antioxidant capacity (TAC) in dog serum: An update. BMC Vet. Res. 2016, 12, 166. [Google Scholar] [CrossRef]
- Apak, R.; Güçlü, K.; Özyürek, M.; Çelik, S.E. Mechanism of antioxidant capacity assays and the CUPRAC (cupric ion reducing antioxidant capacity) assay. Microchim. Acta 2008, 160, 413–419. [Google Scholar] [CrossRef]
- Moharram, H.; Youssef, M. Methods for determining the antioxidant activity: A review. Alex. J. Food Sci. Technol. 2014, 11, 31–42. [Google Scholar]
- Sánchez-Rangel, J.C.; Benavides, J.; Heredia, J.B.; Cisneros-Zevallos, L.; Jacobo-Velázquez, D.A. The Folin–Ciocalteu assay revisited: Improvement of its specificity for total phenolic content determination. Anal. Methods 2013, 5, 5990–5999. [Google Scholar] [CrossRef]
- Ainsworth, E.A.; Gillespie, K.M. Estimation of total phenolic content and other oxidation substrates in plant tissues using Folin–Ciocalteu reagent. Nat. Protoc. 2007, 2, 875–877. [Google Scholar] [CrossRef] [PubMed]
- Aktumsek, A.; Zengin, G.; Guler, G.O.; Cakmak, Y.S.; Duran, A. Screening for in vitro antioxidant properties and fatty acid profiles of five Centaurea L. species from Turkey flora. Food Chem. Toxicol. 2011, 49, 2914–2920. [Google Scholar] [CrossRef] [PubMed]
- Bastola, K.P.; Guragain, Y.N.; Bhadriraju, V.; Vadlani, P.V. Evaluation of standards and interfering compounds in the determination of phenolics by Folin–Ciocalteu assay method for effective bioprocessing of biomass. Am. J. Chem. 2017, 8, 416–431. [Google Scholar] [CrossRef]
- Blois, M.S. Antioxidant determinations by the use of a stable free radical. Nature 1958, 181, 1199–1200. [Google Scholar] [CrossRef]
- Foti, M.C. Use and abuse of the DPPH• radical. J. Agric. Food Chem. 2015, 63, 8765–8776. [Google Scholar] [CrossRef] [PubMed]
- Gupta, D. Methods for determination of antioxidant capacity: A review. Int. J. Pharm. Sci. Res. 2015, 6, 546–566. [Google Scholar]
- Zengin, G.; Sarikurkcu, C.; Uyar, P.; Aktumsek, A.; Uysal, S.; Kocak, M.S.; Ceylan, R. Crepis foetida L. subsp. rhoeadifolia (Bieb.) Celak. as a source of multifunctional agents: Cytotoxic and phytochemical evaluation. J. Funct. Foods 2015, 17, 698–708. [Google Scholar] [CrossRef]
- Kedare, S.B.; Singh, R.P. Genesis and development of DPPH method of antioxidant assay. J. Food Sci. Technol. 2011, 48, 412–422. [Google Scholar] [CrossRef]
- Gil, M.I.; Tomas-Barberan, F.A.; Hess-Pierce, B.; Holcroft, D.M.; Kader, A.A. Antioxidant activity of pomegranate juice and its relationship with phenolic composition and processing. J. Agric. Food Chem. 2000, 48, 4581–4589. [Google Scholar] [CrossRef]
- Bondet, V.; Brand-Williams, W.; Berset, C. Kinetics and Mechanisms of antioxidant activity using the DPPH• free radical method. LWT Food Sci. Technol. 1997, 30, 609–615. [Google Scholar] [CrossRef]
- Schaich, K.M.; Tian, X.; Xie, J. Hurdles and pitfalls in measuring antioxidant efficacy: A critical evaluation of ABTS, DPPH, and ORAC assays. J. Funct. Foods 2015, 14, 111–125. [Google Scholar] [CrossRef]
- Ancerewicz, J.; Migliavacca, E.; Carrupt, P.A.; Testa, B.; Bree, F.; Zini, R.; Tillement, J.P.; Labidalle, S.; Guyot, D.; Chauvet-Monges, A.M.; et al. Structure-property relationships of trimetazidine derivatives and model compounds as potential antioxidants. Free Radic. Biol. Med. 1998, 25, 113–120. [Google Scholar] [CrossRef]
- Min, D.B.; Boff, J.M. Lipid oxidation of edible oil. In Food Lipids: Chemistry, Nutrition and Biotechnology; Marcel Dekker: New York, NY, USA, 2002; pp. 335–363. [Google Scholar] [CrossRef]
- Miller, N.J.; Rice-Evans, C.; Davies, M.J.; Gopinathan, V.; Milner, A. A novel method for measuring antioxidant capacity and its application to monitoring the antioxidant status in premature neonates. Clin. Sci. 1993, 84, 407–412. [Google Scholar] [CrossRef]
- Miller, N.J.; Rice-Evans, C.A. Factors influencing the antioxidant activity determined by the ABTS•+ radical cation assay. Free Radic. Res. 1997, 26, 195–199. [Google Scholar] [CrossRef] [PubMed]
- Cerretani, L.; Bendini, A. Chapter 67—Rapid assays to evaluate the antioxidant capacity of phenols in virgin olive oil. In Olives and Olive Oil in Health and Disease Prevention; Preedy, V.R., Watson, R.R., Eds.; Academic Press: San Diego, CA, USA, 2010; pp. 625–635. [Google Scholar] [CrossRef]
- Magalhães, L.M.; Segundo, M.A.; Reis, S.; Lima, J.L.F.C. Methodological aspects about in vitro evaluation of antioxidant properties. Anal. Chim. Acta 2008, 613, 1–19. [Google Scholar] [CrossRef] [PubMed]
- Taihua, M. Sweet Potato Processing Technology; Academic Press: London, UK, 2017. [Google Scholar]
- Ghani, M.A.; Barril, C.; Bedgood, D.R.; Prenzler, P.D. Measurement of antioxidant activity with the thiobarbituric acid reactive substances assay. Food Chem. 2017, 230, 195–207. [Google Scholar] [CrossRef]
- Kohn, H.I.; Liversedge, M. On a new aerobic metabolite whose production by brain is inhibited by apomorphine, emetine, ergotamine, epinephrine, and menadione. J. Pharmacol. Exp. Ther. 1944, 82, 292–300. [Google Scholar]
- Grotto, D.; Maria, L.S.; Valentini, J.; Paniz, C.; Schmitt, G.; Garcia, S.C.; Pomblum, V.J.; Rocha, J.B.T.; Farina, M. Importance of the lipid peroxidation biomarkers and methodological aspects FOR malondialdehyde quantification. Quím. Nova 2009, 32, 169–174. [Google Scholar] [CrossRef]
- Halliwell, B.; Gutteridge, J.M.C.; Aruoma, O.I. The deoxyribose method: A simple “test-tube” assay for determination of rate constants for reactions of hydroxyl radicals. Anal. Biochem. 1987, 165, 215–219. [Google Scholar] [CrossRef]
- Nimse, S.B.; Pal, D. Free radicals, natural antioxidants, and their reaction mechanisms. RSC Adv. 2015, 5, 27986–28006. [Google Scholar] [CrossRef]
- Templar, J.; Kon, S.P.; Milligan, T.P.; Newman, D.J.; Raftery, M.J. Increased plasma malondialdehyde levels in glomerular disease as determined by a fully validated HPLC method. Nephrol. Dial. Transplant. 1999, 14, 946–951. [Google Scholar] [CrossRef]
- Loscalzo, J. The identification of nitric oxide as endothelium-derived relaxing factor. Circ. Res. 2013, 113, 100–103. [Google Scholar] [CrossRef] [PubMed]
- Boora, F.; Chirisa, E.; Mukanganyama, S. Evaluation of nitrite radical scavenging properties of selected Zimbabwean plant extracts and their phytoconstituents. J. Food Process. 2014, 2014, 918018. [Google Scholar] [CrossRef]
- Thomas, D.D. Breathing new life into nitric oxide signaling: A brief overview of the interplay between oxygen and nitric oxide. Redox Biol. 2015, 5, 225–233. [Google Scholar] [CrossRef] [PubMed]
- Bhaskar, H.; Balakrishnan, N. In vitro antioxidant property of laticiferous plant species from Western Ghats Tamilnadu, India. Int. J. Health Res. 2009, 2, 163–170. [Google Scholar] [CrossRef][Green Version]
- Lakhanpal, P.; Rai, D.K. Quercetin: A versatile flavonoid. IJMU 2007, 2, 22–37. [Google Scholar] [CrossRef]
- Griess, J.P., XVIII. On a new series of bodies in which nitrogen substituted for hydrogen. Philos. Trans. R. Soc. Lond. 1864, 154, 667–731. [Google Scholar] [CrossRef]
- Hetrick, E.M.; Schoenfisch, M.H. Analytical chemistry of nitric oxide. Annu. Rev. Anal. Chem. 2009, 2, 409–433. [Google Scholar] [CrossRef]
- Tsikas, D. Analysis of nitrite and nitrate in biological fluids by assays based on the Griess reaction: Appraisal of the Griess reaction in the L-arginine/nitric oxide area of research. J. Chromatogr. B 2007, 851, 51–70. [Google Scholar] [CrossRef]
- Grossi, L.; D’Angelo, S. Sodium Nitroprusside: Mechanism of NO Release Mediated by Sulfhydryl-Containing Molecules. J. Med. Chem. 2005, 48, 2622–2626. [Google Scholar] [CrossRef]
- Zengin, G.; Sarikurkcu, C.; Aktumsek, A.; Ceylan, R.; Ceylan, O. A comprehensive study on phytochemical characterization of Haplophyllum myrtifolium Boiss. endemic to Turkey and its inhibitory potential against key enzymes involved in Alzheimer, skin diseases and type II diabetes. Ind. Crops Prod. 2014, 53, 244–251. [Google Scholar] [CrossRef]
- Beckman, J.S.; Beckman, T.W.; Chen, J.; Marshall, P.A.; Freeman, B.A. Apparent hydroxyl radical production by peroxynitrite: Implications for endothelial injury from nitric oxide and superoxide. Proc. Natl. Acad. Sci. USA 1990, 87, 1620–1624. [Google Scholar] [CrossRef] [PubMed]
- Beckman, J.S.; Chen, J.; Ischiropoulos, H.; Crow, J.P. [23] Oxidative chemistry of peroxynitrite. In Methods in Enzymology; Academic Press: Cambridge, MA, USA, 1994; Volume 233, pp. 229–240. [Google Scholar]
- Costa, D.; Fernandes, E.; Santos, J.L.; Pinto, D.C.; Silva, A.M.; Lima, J.L. New noncellular fluorescence microplate screening assay for scavenging activity against singlet oxygen. Anal. Bioanal. Chem. 2007, 387, 2071–2081. [Google Scholar] [CrossRef] [PubMed]
- Sánchez-Moreno, C. Review: Methods Used to Evaluate the Free Radical Scavenging Activity in Foods and Biological Systems. Food Sci. Technol. Int. 2002, 8, 121–137. [Google Scholar] [CrossRef]
- Kooy, N.W.; Royall, J.A.; Ischiropoulos, H.; Beckman, J.S. Peroxynitrite-mediated oxidation of dihydrorhodamine 123. Free Radic. Biol. Med. 1994, 16, 149–156. [Google Scholar] [CrossRef]
- Pacher, P.; Beckman, J.S.; Liaudet, L. Nitric Oxide and peroxynitrite in health and disease. Physiol. Rev. 2007, 87, 315–424. [Google Scholar] [CrossRef]
- Kalyanaraman, B.; Darley-Usmar, V.; Davies, K.J.A.; Dennery, P.A.; Forman, H.J.; Grisham, M.B.; Mann, G.E.; Moore, K.; Roberts, L.J., II; Ischiropoulos, H. Measuring reactive oxygen and nitrogen species with fluorescent probes: Challenges and limitations. Free Radic. Biol. Med. 2012, 52, 1–6. [Google Scholar] [CrossRef]
- Boveris, A.; Cadenas, E. Mitochondria: Source and Target of Free Radicals. In Encyclopedia of Biological Chemistry, 2nd ed.; Lennarz, W.J., Lane, M.D., Eds.; Academic Press: Waltham, MA, USA, 2013; pp. 168–175. [Google Scholar] [CrossRef]
- Kehrer, J.P.; Robertson, J.D.; Smith, C.V. 1.14. Free Radicals and Reactive Oxygen Species. In Comprehensive Toxicology, 2nd ed.; McQueen, C.A., Ed.; Elsevier: Oxford, UK, 2010; pp. 277–307. [Google Scholar] [CrossRef]
- O-Uchi, J.; Jhun, B.S.; Mishra, J.; Sheu, S.-S. Organellar Ion Channels and Transporters. In Cardiac Electrophysiology: From Cell to Bedside, 7th ed.; Zipes, D.P., Jalife, J., Stevenson, W.G., Eds.; Elsevier: Amsterdam, The Netherlands, 2018; pp. 66–79. [Google Scholar] [CrossRef]
- O-Uchi, J.; Jhun, B.S.; Sheu, S.-S. Structural and Molecular Bases of Mitochondrial Ion Channel Function. In Cardiac Electrophysiology: From Cell to Bedside, 6th ed.; Zipes, D.P., Jalife, J., Eds.; W.B. Saunders: Philadelphia, PA, USA, 2014; pp. 71–84. [Google Scholar] [CrossRef]
- Koppenol, W.H. The basic chemistry of nitrogen monoxide and peroxynitrite. Free Radic. Biol. Med. 1998, 25, 385–391. [Google Scholar] [CrossRef]
- Robak, J.; Gryglewski, R.J. Flavonoids are scavengers of superoxide anions. Biochem. Pharmacol. 1988, 37, 837–841. [Google Scholar] [CrossRef]
- Miller, F.J.; Griendling, K.K. Functional evaluation of nonphagocytic NAD(P)H oxidases. In Methods in Enzymology; Sen, C.K., Packer, L., Eds.; Academic Press: Cambridge, MA, USA, 2002; Volume 353, pp. 220–233. [Google Scholar]
- Volk, A.P.D.; Moreland, J.G. Chapter Thirteen—ROS-Containing Endosomal Compartments: Implications for Signaling. In Methods in Enzymology; Conn, P.M., Ed.; Academic Press: Cambridge, MA, USA, 2014; Volume 535, pp. 201–224. [Google Scholar]
- Goto, M.; Kuda, T.; Shikano, A.; Charrouf, Z.; Yamauchi, K.; Yokozawa, M.; Takahashi, H.; Kimura, B. Induction of superoxide anion radical-scavenging capacity in an argan press cake-suspension by fermentation using Lactobacillus plantarum Argan-L1. LWT 2019, 100, 56–61. [Google Scholar] [CrossRef]
- Sies, H. Hydrogen peroxide as a central redox signaling molecule in physiological oxidative stress: Oxidative eustress. Redox Biol. 2017, 11, 613–619. [Google Scholar] [CrossRef] [PubMed]
- Gnonlonfin, B.; Sanni, A.; Brimer, L. Review Scopoletin—A Coumarin Phytoalexin with Medicinal Properties. Crit. Rev. Plant Sci. 2012, 31, 47–56. [Google Scholar] [CrossRef]
- Corbett, J.T. The scopoletin assay for hydrogen peroxide—A review and a better method. J. Biochem. Biophys. Methods 1989, 18, 297–307. [Google Scholar] [CrossRef]
- Marquez, L.A.; Dunford, H.B. Transient and Steady-State Kinetics of the Oxidation of Scopoletin by Horseradish Peroxidase Compounds I, II and III in the Presence of NADH. Eur. J. Biochem. 1995, 233, 364–371. [Google Scholar] [CrossRef] [PubMed]
- Miller, R.W.; Sirois, J.C.; Morita, H. The reaction of coumarins with horseradish peroxidase. Plant Physiol. 1975, 55, 35–41. [Google Scholar] [CrossRef][Green Version]
- Halliwell, B. How to characterize a biological antioxidant. Free Radic. Res. 1990, 9, 1–32. [Google Scholar] [CrossRef]
- Boveris, A.; Martino, E.; Stoppani, A.O.M. Evaluation of the horseradish peroxidase-scopoletin method for the measurement of hydrogen peroxide formation in biological systems. Anal. Biochem. 1977, 80, 145–158. [Google Scholar] [CrossRef]
- Sroka, Z.; Cisowski, W. Hydrogen peroxide scavenging, antioxidant and anti-radical activity of some phenolic acids. Food Chem. Toxicol. 2003, 41, 753–758. [Google Scholar] [CrossRef]
- Grisham, M.B. Methods to detect hydrogen peroxide in living cells: Possibilities and pitfalls. Comp. Biochem. Physiol. A Mol. Integr. Physiol. 2013, 165, 429–438. [Google Scholar] [CrossRef]
- Apak, R.; Guclu, K.; Ozyurek, M.; Karademir, S.E.; Altun, M. Total antioxidant capacity assay of human serum using copper(II)-neocuproine as chromogenic oxidant: The CUPRAC method. Free Radic. Res. 2005, 39, 949–961. [Google Scholar] [CrossRef]
- Apak, R.; Guclu, K.; Ozyurek, M.; Karademir, S.E. Novel total antioxidant capacity index for dietary polyphenols and vitamins C and E, using their cupric ion reducing capability in the presence of neocuproine: CUPRAC method. J. Agric. Food Chem. 2004, 52, 7970–7981. [Google Scholar] [CrossRef] [PubMed]
- Benzie, I.F.; Strain, J.J. The ferric reducing ability of plasma (FRAP) as a measure of “antioxidant power”: The FRAP assay. Anal. Biochem. 1996, 239, 70–76. [Google Scholar] [CrossRef] [PubMed]
- Berker, K.I.; Guclu, K.; Tor, I.; Apak, R. Comparative evaluation of Fe(III) reducing power-based antioxidant capacity assays in the presence of phenanthroline, batho-phenanthroline, tripyridyltriazine (FRAP), and ferricyanide reagents. Talanta 2007, 72, 1157–1165. [Google Scholar] [CrossRef] [PubMed]
- Benzie, I.F.F.; Strain, J.J. [2] Ferric reducing/antioxidant power assay: Direct measure of total antioxidant activity of biological fluids and modified version for simultaneous measurement of total antioxidant power and ascorbic acid concentration. In Methods in Enzymology; Academic Press: Cambridge, MA, USA, 1999; Volume 299, pp. 15–27. [Google Scholar]
- Choirunnisa, A. Comparison of five antioxidant assays for estimating antioxidant capacity from three Solanum sp. extracts. Asian J. Pharm. Clin. Res. 2016, 9, 123–128. [Google Scholar]
- Özyürek, M.; Güçlü, K.; Tütem, E.; Sözgen Başkan, K.; Erçağ, E.; Karademir Çelik, S.; Baki, S.; Yıldız, L.; Karaman, Ş.; Apak, R. A comprehensive review of CUPRAC methodology. Anal. Methods 2011, 3, 2439–2453. [Google Scholar] [CrossRef]
- Prado, F.; González, J.; Boero, C.; Sampietro, A. A simple and sensitive method for determining reducing sugars in plant tissues. Application to quantify the sugar content in quinoa (Chenopodium quinoa Willd.) seedlings. Phytochem. Anal. 1998, 9, 58–62. [Google Scholar]
- Al-Badr, A.A.; Mostafa, G.A.E. Chapter Eight—Pravastatin Sodium. In Profiles of Drug Substances, Excipients and Related Methodology; Brittain, H.G., Ed.; Academic Press: Cambridge, MA, USA, 2014; Volume 39, pp. 433–513. [Google Scholar]
- Guo, L.; Zhang, Y.; Li, Q. Spectrophotometric determination of dopamine hydrochloride in pharmaceutical, banana, urine and serum samples by potassium ferricyanide-Fe(III). Anal. Sci. 2009, 25, 1451–1455. [Google Scholar] [CrossRef]
- Woodbury, W.; Spencer, A.; Stahmann, M. An improved procedure using ferricyanide for detecting catalase isozymes. Anal. Biochem. 1971, 44, 301–305. [Google Scholar] [CrossRef]
- Shaffer, P.A.; Williams, R.D. Sugar determination by the ferricyanide electrode. J. Biol. 1935, 111, 707–723. [Google Scholar]
- Hassid, W.Z. Determination of sugars in plants. Ind. Eng. Chem. Anal. 1937, 9, 228–229. [Google Scholar] [CrossRef]
- Atkins, P.; Overton, T.; Rourke, J.; Weller, M.; Armstrong, F.; Hagerman, M. Inorganic Chemistry, 5th ed.; W. H. Freeman and Company: New York, NY, USA, 2009. [Google Scholar]
- Prieto, P.; Pineda, M.; Aguilar, M. Spectrophotometric quantitation of antioxidant capacity through the formation of a phosphomolybdenum complex: Specific application to the determination of Vitamin E. Anal. Biochem. 1999, 269, 337–341. [Google Scholar] [CrossRef] [PubMed]
- Thangaraj, P. Medicinal Plants: Promising Future for Health and New Drugs, 1st ed.; CRC Press: Boca Raton, FL, USA, 2018; 382p. [Google Scholar]
- Miller, C.; Taylor, A. On reduction of ammonium molybdate in acid solution. J. Biol. 1914, 17, 531–535. [Google Scholar]
- Nagul, E.A.; McKelvie, I.D.; Worsfold, P.; Kolev, S.D. The molybdenum blue reaction for the determination of orthophosphate revisited: Opening the black box. Anal. Chim. Acta 2015, 890, 60–82. [Google Scholar] [CrossRef] [PubMed]
- Grigore, A.; Paraschiv, I.; Mihul, A.; Corina, B.; Draghici, E.; Ichim, M. Chemical composition and antioxidant activity of Thymus vulgaris L. volatile oil obtained by two different methods. Rom. Biotechnol. Lett. 2010, 15, 5436–5443. [Google Scholar]
- Phatak, R.S.; Hendre, A.S. Total antioxidant capacity (TAC) of fresh leaves of Kalanchoe pinnata. J. Pharmacogn. Phytochem. 2014, 2, 32–35. [Google Scholar]
- Diwan, R.; Shinde, A.; Malpathak, N. Phytochemical composition and antioxidant potential of Ruta graveolens L. in vitro culture lines. J. Bot. 2012, 2012, 685427. [Google Scholar] [CrossRef]
- Viuda-Martos, M.; Ruiz Navajas, Y.; Sánchez Zapata, E.; Fernández-López, J.; Pérez-Álvarez, J.A. Antioxidant activity of essential oils of five spice plants widely used in a Mediterranean diet. Flavour Fragr. J. 2010, 25, 13–19. [Google Scholar] [CrossRef]
- Aaseth, J.; Skaug, M.A.; Cao, Y.; Andersen, O. Chelation in metal intoxication—Principles and paradigms. J. Trace Elem. Med. Biol. 2015, 31, 260–266. [Google Scholar] [CrossRef]
- Flora, S.J.S.; Pachauri, V. Chelation in metal intoxication. Int. J. Environ. Res. Public Health 2010, 7, 2745–2788. [Google Scholar] [CrossRef]
- Dinis, T.C.P.; Madeira, V.M.C.; Almeida, L.M. Action of phenolic derivatives (Acetaminophen, Salicylate, and 5-Aminosalicylate) as inhibitors of membrane lipid peroxidation and as peroxyl radical scavengers. Arch. Biochem. Biophys. 1994, 315, 161–169. [Google Scholar] [CrossRef]
- Aparadh, V.; Naik, V.; Karadge, B. Antioxidative properties (TPC, DPPH, FRAP, metal chelating ability, reducing power and TAC) within some Cleome species. Ann. Bot. 2012, 2, 49–56. [Google Scholar]
- Akanbi, T.O.; Barrow, C.J. Lipase-produced hydroxytyrosyl eicosapentaenoate is an excellent antioxidant for the stabilization of omega-3 bulk oils, emulsions and microcapsules. Molecules 2018, 23, 275. [Google Scholar] [CrossRef] [PubMed]
- Porter, W.L.; Black, E.D.; Drolet, A.M. Use of polyamide oxidative fluorescence test on lipid emulsions: Contrast in relative effectiveness of antioxidants in bulk versus dispersed systems. J. Agric. Food Chem. 1989, 37, 615–624. [Google Scholar] [CrossRef]
- Shahidi, F.; Zhong, Y. Revisiting the polar paradox theory: A critical overview. J. Agric. Food Chem. 2011, 59, 3499–3504. [Google Scholar] [CrossRef] [PubMed]
- Wang, J.; Shahidi, F. Acidolysis of p-coumaric acid with omega-3 oils and antioxidant activity of phenolipid products in in vitro and biological model systems. J. Agric. Food Chem. 2014, 62, 454–461. [Google Scholar] [CrossRef] [PubMed]
- Marco, G. A rapid method for evaluation of antioxidants. J. Am. Oil Chem. Soc. 1968, 45, 594–598. [Google Scholar] [CrossRef]
- Prieto, M.A.; Rodríguez-Amado, I.; Vázquez, J.A.; Murado, M.A. β-carotene assay revisited. Application to characterize and quantify antioxidant and prooxidant activities in a microplate. J. Agric. Food Chem. 2012, 60, 8983–8993. [Google Scholar] [CrossRef]
- Mikami, I.; Yamaguchi, M.; Shinmoto, H.; Tsushida, T. Development and validation of a microplate-based β-carotene bleaching assay and comparison of antioxidant activity (AOA) in several crops measured by β-carotene bleaching, DPPH and ORAC assays. Food Sci. Technol. Res. 2009, 15, 171–178. [Google Scholar] [CrossRef]
- Lage, M.Á.P.; García, M.A.M.; Álvarez, J.A.V.; Anders, Y.; Curran, T.P. A new microplate procedure for simultaneous assessment of lipophilic and hydrophilic antioxidants and pro-oxidants, using crocin and β-carotene bleaching methods in a single combined assay: Tea extracts as a case study. Food Res. Int. 2013, 53, 836–846. [Google Scholar] [CrossRef]
- Ueno, H.; Yamakura, S.; Arastoo, R.S.; Oshima, T.; Kokubo, K. Systematic evaluation and mechanistic investigation of antioxidant activity of fullerenols using β-carotene bleaching assay. J. Nanomater. 2014, 2014, 802596. [Google Scholar] [CrossRef]
© 2020 by the authors. Licensee MDPI, Basel, Switzerland. This article is an open access article distributed under the terms and conditions of the Creative Commons Attribution (CC BY) license (http://creativecommons.org/licenses/by/4.0/).



















