Differential Regulatory Effects of Cannabinoids and Vitamin E Analogs on Cellular Lipid Homeostasis and Inflammation in Human Macrophages
Abstract
1. Introduction
2. Materials and Methods
2.1. Source of Compounds, Vitamins, Cannabinoids
2.2. Cell Culture
2.3. Cell Proliferation and Toxicity Assay
2.4. Foam Cell Formation Assay Using Oil Red O and Nile Red Staining
2.5. Cell-Surface CD36 Assessment by Fluorescence-Activated Cell Sorting (FACS)
2.6. Isolation of RNA, cDNA Synthesis, and RT-qPCR Assay
2.7. Cytokine Secretion by ELISA
2.8. Measurement of Reactive Oxygen Species (ROS) by Flow Cytometric Analysis
2.9. Plasmids
2.10. Transfection and Dual Luciferase Assay
2.11. Statistical Analysis
3. Results
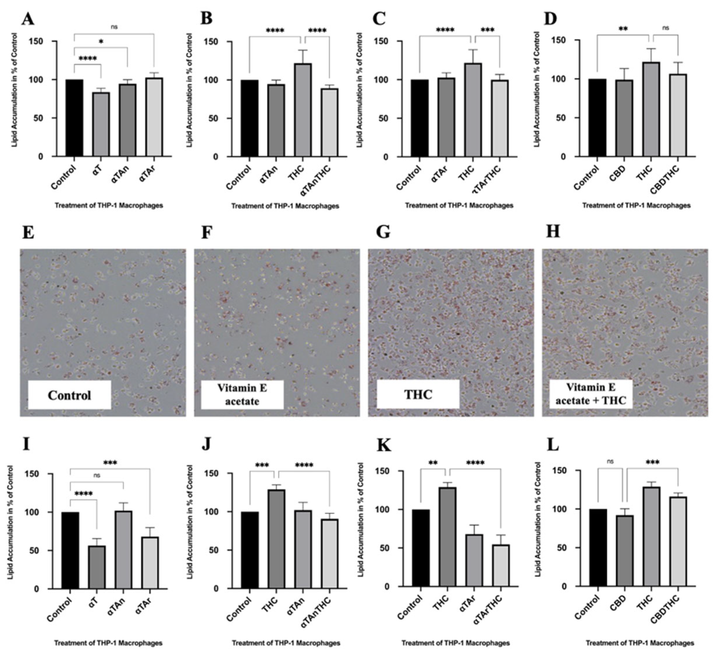
3.1. THC Increases Lipid Accumulation in THP-1 Macrophages, and Vitamin E or CBD Can Prevent It
3.2. Regulatory Effects of THC and Vitamin E on Expression of Genes Involved in Lipid Import
3.3. Regulatory Effects of THC and Vitamin E on Expression of Genes Involved in Lipid Export
3.4. Regulatory Effects of THC and Vitamin E on Expression of Inflammatory Cytokines
3.5. Regulatory Effects of THC and Vitamin E on Cellular Cytokine Secretion
3.6. Regulatory Effects of THC and Vitamin E on Reactive Oxygen Species (ROS) in THP-1 Macrophages
3.7. Regulatory Effects of THC and Vitamin E on CD36 Activation via CB1
3.8. Regulatory Effects of THC and Vitamin E on CB1 Activation
3.9. Regulatory Effects of THC and Vitamin E on TRPV-1 Activation
4. Discussion
5. Conclusions
Supplementary Materials
Author Contributions
Funding
Institutional Review Board Statement
Informed Consent Statement
Data Availability Statement
Acknowledgments
Conflicts of Interest
Abbreviations
| ABCA1 | ATP-Binding Cassette Transporter A1 |
| ABCB1 | ATP-Binding Cassette Transporter B1 (P-glycoprotein) |
| ABCG1 | ATP-Binding Cassette Transporter, subfamily G, member 1 |
| ATCC | American Type Culture Collection |
| CB1 | Cannabinoid Receptor type 1 |
| CB2 | Cannabinoid Receptor type 2 |
| CBD | Cannabidiol |
| CCL8 | C-C motif chemokine ligand 8 (MCP2) |
| CD36/FAT | Cluster of Differentiation 36/Fatty Acids Transporter |
| CXCL4 | Platelet Factor 4 |
| CXCL8 | Interleukin-8 |
| DCF | Dichlorofluorescein |
| ELISA | Enzyme-linked Immunosorbent Assay |
| FABP4 | Fatty Acid-Binding Protein 4 |
| FABP5 | Fatty Acid-Binding Protein 5 |
| FACS | Fluorescence-Activated Cell Sorting |
| FBS | Fetal bovine serum |
| GAPDH | Glyceraldehyde-3-phosphate dehydrogenase |
| IL1β | Interleukin-1 beta |
| IL6 | Interleukin-6 |
| LDH | Lactate Dehydrogenase |
| LXR | Liver X Receptor |
| MAP Kinase | Mitogen-Activated Protein Kinase |
| MASH | Metabolic Dysfunction-Associated Steatohepatitis |
| NASH | Non-Alcoholic Steatohepatitis |
| NFκB | Nuclear Factor kappa B |
| Nrf2 | Nuclear Factor Erythroid 2-related Factor 2 |
| PI3K | Phosphoinositide 3-Kinase |
| PMA | Phorbol 12-Myristate 13-Acetate |
| PPARγ | Peroxisome Proliferator-Activated Receptor gamma |
| PP2A | Protein Phosphatase 2A |
| ROS | Reactive Oxygen Species |
| SR-B1 | Scavenger Receptor Class B Type 1 |
| SSO | Sulfosuccinimidyl oleate |
| αT | Alpha-Tocopherol |
| αTA | Alpha-Tocopherol Acetate (αTAn or αTAr) |
| αTAn | Natural alpha-Tocopheryl Acetate |
| αTAr | Synthetic all-rac-alpha-Tocopheryl Acetate |
| THC | Tetrahydrocannabinol |
| TNFα | Tumor Necrosis Factor alpha |
| αTP | Alpha-Tocopheryl Phosphate |
| TRPV-1 | Transient Receptor Potential Vanilloid 1 |
References
- Vogel, A.; Brunner, J.S.; Hajto, A.; Sharif, O.; Schabbauer, G. Lipid scavenging macrophages and inflammation. Biochim. Biophys. Acta Mol. Cell Biol. Lipids 2022, 1867, 159066. [Google Scholar] [CrossRef]
- Vassiliou, E.; Farias-Pereira, R. Impact of Lipid Metabolism on Macrophage Polarization: Implications for Inflammation and Tumor Immunity. Int. J. Mol. Sci. 2023, 24, 12032. [Google Scholar] [CrossRef] [PubMed]
- Zingg, J.M. Vitamin E: A Role in Signal Transduction. Annu. Rev. Nutr. 2015, 35, 135–173. [Google Scholar] [CrossRef]
- Rimbach, G.; Moehring, J.; Huebbe, P.; Lodge, J.K. Gene-regulatory activity of alpha-tocopherol. Molecules 2010, 15, 1746–1761. [Google Scholar] [CrossRef]
- Manandhar, A.; Haron, M.H.; Klein, M.L.; Elokely, K. Understanding the Dynamics of the Structural States of Cannabinoid Receptors and the Role of Different Modulators. Life 2022, 12, 2137. [Google Scholar] [CrossRef]
- Manandhar, A.; Haron, M.H.; Ross, S.A.; Klein, M.L.; Elokely, K.M. Potential Pro-Inflammatory Effect of Vitamin E Analogs through Mitigation of Tetrahydrocannabinol (THC) Binding to the Cannabinoid 2 Receptor. Int. J. Mol. Sci. 2022, 23, 4291. [Google Scholar] [CrossRef]
- Feng, M.; Zhou, Q.; Xie, H.; Liu, C.; Zheng, M.; Zhang, S.; Zhou, S.; Zhao, J. Role of CD36 in central nervous system diseases. Neural Regen. Res. 2024, 19, 512–518. [Google Scholar] [CrossRef] [PubMed]
- Osei-Hyiaman, D. Endocannabinoid system in cancer cachexia. Curr. Opin. Clin. Nutr. Metab. Care 2007, 10, 443–448. [Google Scholar] [CrossRef] [PubMed]
- Osei-Hyiaman, D.; Harvey-White, J.; Batkai, S.; Kunos, G. The role of the endocannabinoid system in the control of energy homeostasis. Int. J. Obes. 2006, 30, S33–S38. [Google Scholar] [CrossRef]
- Richard, D.; Guesdon, B.; Timofeeva, E. The brain endocannabinoid system in the regulation of energy balance. Best. Pract. Res. Clin. Endocrinol. Metab. 2009, 23, 17–32. [Google Scholar] [CrossRef]
- Pacher, P.; Steffens, S.; Hasko, G.; Schindler, T.H.; Kunos, G. Cardiovascular effects of marijuana and synthetic cannabinoids: The good, the bad, and the ugly. Nat. Rev. Cardiol. 2018, 15, 151–166. [Google Scholar] [CrossRef]
- Mohammadi, L.; Navabzadeh, M.; Jimenez-Tellez, N.; Han, D.D.; Reagan, E.; Naughton, J.; Zhou, L.Y.; Almeida, R.; Castaneda, L.M.; Abdelaal, S.A.; et al. Association of Endothelial Dysfunction With Chronic Marijuana Smoking and THC-Edible Use. JAMA Cardiol. 2025, 10, 851–855. [Google Scholar] [CrossRef] [PubMed]
- Zingg, J.M.; Azzi, A.; Meydani, M. alpha-Tocopheryl Phosphate Induces VEGF Expression via CD36/PI3Kgamma in THP-1 Monocytes. J. Cell Biochem. 2017, 118, 1855–1867. [Google Scholar] [CrossRef] [PubMed]
- Devaraj, S.; Hugou, I.; Jialal, I. Alpha-tocopherol decreases CD36 expression in human monocyte-derived macrophages. J. Lipid. Res. 2001, 42, 521–527. [Google Scholar] [CrossRef] [PubMed]
- Munteanu, A.; Zingg, J.M.; Ogru, E.; Libinaki, R.; Gianello, R.; West, S.; Negis, Y.; Azzi, A. Modulation of cell proliferation and gene expression by alpha-tocopheryl phosphates: Relevance to atherosclerosis and inflammation. Biochem. Biophys. Res. Commun. 2004, 318, 311–316. [Google Scholar] [CrossRef]
- Lirangi, M.; Meydani, M.; Zingg, J.M.; Azzi, A. alpha-Tocopheryl-phosphate regulation of gene expression in preadipocytes and adipocytes. Biofactors 2012, 38, 450–457. [Google Scholar] [CrossRef]
- Zingg, J.M. Modulation of Signal Transduction and Gene Expression by Vitamin E via PI3Kgamma/PKB and hTAP1/SEC14L2-Mediated Lipid Exchange. J. Nutr. Sci. Vitaminol. 2015, 61, S76–S77. [Google Scholar] [CrossRef]
- Zingg, J.M. Vitamin E: Regulatory Role on Signal Transduction. IUBMB Life 2019, 71, 456–478. [Google Scholar] [CrossRef]
- Zingg, J.M. Water-Soluble Vitamin E-Tocopheryl Phosphate. Adv. Food Nutr. Res. 2018, 83, 311–363. [Google Scholar] [CrossRef]
- Zingg, J.M.; Libinaki, R.; Lai, C.Q.; Meydani, M.; Gianello, R.; Ogru, E.; Azzi, A. Modulation of gene expression by alpha-tocopherol and alpha-tocopheryl phosphate in THP-1 monocytes. FRBM 2010, 49, 1989–2000. [Google Scholar] [CrossRef]
- Ricciarelli, R.; Zingg, J.M.; Azzi, A. Vitamin E reduces the uptake of oxidized LDL by inhibiting CD36 scavenger receptor expression in cultured aortic smooth muscle cells. Circulation 2000, 102, 82–87. [Google Scholar] [CrossRef]
- Zingg, J.M.; Stamatiou, C.; Montalto, G.; Daunert, S. Modulation of CD36-mediated lipid accumulation and senescence by vitamin E analogs in monocytes and macrophages. Biofactors 2022, 48, 665–682. [Google Scholar] [CrossRef] [PubMed]
- Burton, G.W.; Traber, M.G. Vitamin E: Antioxidant activity, biokinetics, and bioavailability. Annu. Rev. Nutr. 1990, 10, 357–382. [Google Scholar] [CrossRef]
- Weiss, W.P.; Hogan, J.S.; Wyatt, D.J. Relative bioavailability of all-rac and RRR vitamin E based on neutrophil function and total alpha-tocopherol and isomer concentrations in periparturient dairy cows and their calves. J. Dairy. Sci. 2009, 92, 720–731. [Google Scholar] [CrossRef]
- van Kempen, T.; Benitez Punal, S.; Huijser, J.; De Smet, S. Tocopherol more bioavailable than tocopheryl-acetate as a source of vitamin E for broilers. PLoS ONE 2022, 17, e0268894. [Google Scholar] [CrossRef]
- Loncaric, D.; Rodriguez, L.; Debeissat, C.; Touya, N.; Labat, V.; Villacreces, A.; Bouzier-Sore, A.K.; Pasquet, J.M.; de la Grange, P.B.; Vlaski-Lafarge, M.; et al. alpha-Tocopherol Acetate Attenuates Mitochondrial Oxygen Consumption and Maintains Primitive Cells within Mesenchymal Stromal Cell Population. Stem Cell Rev. Rep. 2021, 17, 1390–1405. [Google Scholar] [CrossRef] [PubMed]
- Maddock, S.D.; Cirulis, M.M.; Callahan, S.J.; Keenan, L.M.; Pirozzi, C.S.; Raman, S.M.; Aberegg, S.K. Pulmonary Lipid-Laden Macrophages and Vaping. N. Engl. J. Med. 2019, 381, 1488–1489. [Google Scholar] [CrossRef] [PubMed]
- Blount, B.C.; Karwowski, M.P.; Shields, P.G.; Morel-Espinosa, M.; Valentin-Blasini, L.; Gardner, M.; Braselton, M.; Brosius, C.R.; Caron, K.T.; Chambers, D.; et al. Vitamin E Acetate in Bronchoalveolar-Lavage Fluid Associated with EVALI. N. Engl. J. Med. 2019, 382, 697–705. [Google Scholar] [CrossRef] [PubMed]
- Matsumoto, S.; Fang, X.; Traber, M.G.; Jones, K.D.; Langelier, C.; Hayakawa Serpa, P.; Calfee, C.S.; Matthay, M.A.; Gotts, J.E. Dose-Dependent Pulmonary Toxicity of Aerosolized Vitamin E Acetate. Am. J. Respir. Cell Mol. Biol. 2020, 63, 748–757. [Google Scholar] [CrossRef]
- Matsumoto, S.; Traber, M.G.; Leonard, S.W.; Choi, J.; Fang, X.; Maishan, M.; Wick, K.D.; Jones, K.D.; Calfee, C.S.; Gotts, J.E.; et al. Aerosolized vitamin E acetate causes oxidative injury in mice and in alveolar macrophages. Am. J. Physiol. Lung Cell Mol. Physiol. 2022, 322, L771–L783. [Google Scholar] [CrossRef]
- Baschong, W.; Artmann, C.; Hueglin, D.; Roeding, J. Direct evidence for bioconversion of vitamin E acetate into vitamin E: An ex vivo study in viable human skin. J. Cosmet. Sci. 2001, 52, 155–161. [Google Scholar] [PubMed]
- Bruno, R.S.; Leonard, S.W.; Park, S.I.; Zhao, Y.; Traber, M.G. Human vitamin E requirements assessed with the use of apples fortified with deuterium-labeled alpha-tocopheryl acetate. Am. J. Clin. Nutr. 2006, 83, 299–304. [Google Scholar] [CrossRef] [PubMed]
- Leonard, S.W.; Good, C.K.; Gugger, E.T.; Traber, M.G. Vitamin E bioavailability from fortified breakfast cereal is greater than that from encapsulated supplements. Am. J. Clin. Nutr. 2004, 79, 86–92. [Google Scholar] [CrossRef] [PubMed]
- Cheeseman, K.H.; Holley, A.E.; Kelly, F.J.; Wasil, M.; Hughes, L.; Burton, G. Biokinetics in humans of RRR-alpha-tocopherol: The free phenol, acetate ester, and succinate ester forms of vitamin E. Free Radic. Biol. Med. 1995, 19, 591–598. [Google Scholar] [CrossRef]
- Desmarchelier, C.; Tourniaire, F.; Preveraud, D.P.; Samson-Kremser, C.; Crenon, I.; Rosilio, V.; Borel, P. The distribution and relative hydrolysis of tocopheryl acetate in the different matrices coexisting in the lumen of the small intestine during digestion could explain its low bioavailability. Mol. Nutr. Food Res. 2013, 57, 1237–1245. [Google Scholar] [CrossRef]
- Beijersbergen van Henegouwen, G.M.; Junginger, H.E.; de Vries, H. Hydrolysis of RRR-alpha-tocopheryl acetate (vitamin E acetate) in the skin and its UV protecting activity (an in vivo study with the rat). J. Photochem. Photobiol. B 1995, 29, 45–51. [Google Scholar] [CrossRef]
- Chen, M.; Ghelfi, M.; Poon, J.F.; Jeon, N.; Boccalon, N.; Rubsamen, M.; Valentino, S.; Mehta, V.; Stamper, M.; Tariq, H.; et al. Antioxidant-independent activities of alpha-tocopherol. J. Biol. Chem. 2025, 301, 108327. [Google Scholar] [CrossRef]
- Neuzil, J. Alpha-tocopheryl succinate epitomizes a compound with a shift in biological activity due to pro-vitamin-to-vitamin conversion. Biochem. Biophys. Res. Commun. 2002, 293, 1309–1313. [Google Scholar] [CrossRef]
- Kline, K.; Yu, W.; Sanders, B.G. Vitamin E and breast cancer. J. Nutr. 2004, 134, 3458S–3462S. [Google Scholar] [CrossRef]
- Pepino, M.Y.; Kuda, O.; Samovski, D.; Abumrad, N.A. Structure-function of CD36 and importance of fatty acid signal transduction in fat metabolism. Annu. Rev. Nutr. 2014, 34, 281–303. [Google Scholar] [CrossRef]
- Reboul, E. Vitamin E intestinal absorption: Regulation of membrane transport across the enterocyte. IUBMB Life 2018, 71, 416–423. [Google Scholar] [CrossRef]
- Lee, P.; Ulatowski, L.M. Vitamin E: Mechanism of transport and regulation in the CNS. IUBMB Life 2019, 71, 424–429. [Google Scholar] [CrossRef]
- Sheedy, F.J.; Grebe, A.; Rayner, K.J.; Kalantari, P.; Ramkhelawon, B.; Carpenter, S.B.; Becker, C.E.; Ediriweera, H.N.; Mullick, A.E.; Golenbock, D.T.; et al. CD36 coordinates NLRP3 inflammasome activation by facilitating intracellular nucleation of soluble ligands into particulate ligands in sterile inflammation. Nat. Immunol. 2013, 14, 812–820. [Google Scholar] [CrossRef] [PubMed]
- Malfitano, A.M.; Toruner, G.A.; Gazzerro, P.; Laezza, C.; Husain, S.; Eletto, D.; Orlando, P.; De Petrocellis, L.; Terskiy, A.; Schwalb, M.; et al. Arvanil and anandamide up-regulate CD36 expression in human peripheral blood mononuclear cells. Immunol. Lett. 2007, 109, 145–154. [Google Scholar] [CrossRef] [PubMed]
- Jiang, L.S.; Pu, J.; Han, Z.H.; Hu, L.H.; He, B. Role of activated endocannabinoid system in regulation of cellular cholesterol metabolism in macrophages. Cardiovasc. Res. 2009, 81, 805–813. [Google Scholar] [CrossRef] [PubMed]
- Elmes, M.W.; Kaczocha, M.; Berger, W.T.; Leung, K.; Ralph, B.P.; Wang, L.; Sweeney, J.M.; Miyauchi, J.T.; Tsirka, S.E.; Ojima, I.; et al. Fatty acid-binding proteins (FABPs) are intracellular carriers for Delta9-tetrahydrocannabinol (THC) and cannabidiol (CBD). J. Biol. Chem. 2015, 290, 8711–8721. [Google Scholar] [CrossRef]
- Ligresti, A.; De Petrocellis, L.; Hernan Perez de la Ossa, D.; Aberturas, R.; Cristino, L.; Moriello, A.S.; Finizio, A.; Gil, M.E.; Torres, A.I.; Molpeceres, J.; et al. Exploiting nanotechnologies and TRPV1 channels to investigate the putative anandamide membrane transporter. PLoS ONE 2010, 5, e10239. [Google Scholar] [CrossRef]
- Smathers, R.L.; Petersen, D.R. The human fatty acid-binding protein family: Evolutionary divergences and functions. Hum. Genom. 2011, 5, 170–191. [Google Scholar] [CrossRef]
- Zingg, J.M.; Hasan, S.T.; Cowan, D.; Ricciarelli, R.; Azzi, A.; Meydani, M. Regulatory effects of curcumin on lipid accumulation in monocytes/macrophages. J. Cell Biochem. 2012, 113, 833–840. [Google Scholar] [CrossRef]
- Dol-Gleizes, F.; Paumelle, R.; Visentin, V.; Mares, A.M.; Desitter, P.; Hennuyer, N.; Gilde, A.; Staels, B.; Schaeffer, P.; Bono, F. Rimonabant, a selective cannabinoid CB1 receptor antagonist, inhibits atherosclerosis in LDL receptor-deficient mice. Arterioscler. Thromb. Vasc. Biol. 2009, 29, 12–18. [Google Scholar] [CrossRef]
- Chiurchiu, V.; Lanuti, M.; Catanzaro, G.; Fezza, F.; Rapino, C.; Maccarrone, M. Detailed characterization of the endocannabinoid system in human macrophages and foam cells, and anti-inflammatory role of type-2 cannabinoid receptor. Atherosclerosis 2014, 233, 55–63. [Google Scholar] [CrossRef]
- Hao, M.X.; Jiang, L.S.; Fang, N.Y.; Pu, J.; Hu, L.H.; Shen, L.H.; Song, W.; He, B. The cannabinoid WIN55,212-2 protects against oxidized LDL-induced inflammatory response in murine macrophages. J. Lipid Res. 2010, 51, 2181–2190. [Google Scholar] [CrossRef] [PubMed]
- Zingg, J.M.; Vlad, A.; Ricciarelli, R. Oxidized LDLs as Signaling Molecules. Antioxidants 2021, 10, 1184. [Google Scholar] [CrossRef]
- Zhou, X.; Su, M.; Lu, J.; Li, D.; Niu, X.; Wang, Y. CD36: The Bridge between Lipids and Tumors. Molecules 2024, 29, 531. [Google Scholar] [CrossRef]
- Su, P.; Wang, Q.; Bi, E.; Ma, X.; Liu, L.; Yang, M.; Qian, J.; Yi, Q. Enhanced Lipid Accumulation and Metabolism Are Required for the Differentiation and Activation of Tumor-Associated Macrophages. Cancer Res. 2020, 80, 1438–1450. [Google Scholar] [CrossRef]
- Alcala, M.; Calderon-Dominguez, M.; Bustos, E.; Ramos, P.; Casals, N.; Serra, D.; Viana, M.; Herrero, L. Increased inflammation, oxidative stress and mitochondrial respiration in brown adipose tissue from obese mice. Sci. Rep. 2017, 7, 16082. [Google Scholar] [CrossRef] [PubMed]
- Qin, Z. The use of THP-1 cells as a model for mimicking the function and regulation of monocytes and macrophages in the vasculature. Atherosclerosis 2012, 221, 2–11. [Google Scholar] [CrossRef]
- Chanput, W.; Mes, J.J.; Wichers, H.J. THP-1 cell line: An in vitro cell model for immune modulation approach. Int. Immunopharmacol. 2014, 23, 37–45. [Google Scholar] [CrossRef] [PubMed]
- Lund, M.E.; To, J.; O’Brien, B.A.; Donnelly, S. The choice of phorbol 12-myristate 13-acetate differentiation protocol influences the response of THP-1 macrophages to a pro-inflammatory stimulus. J. Immunol. Methods 2016, 430, 64–70. [Google Scholar] [CrossRef]
- Mohd Yasin, Z.N.; Mohd Idrus, F.N.; Hoe, C.H.; Yvonne-Tee, G.B. Macrophage polarization in THP-1 cell line and primary monocytes: A systematic review. Differentiation 2022, 128, 67–82. [Google Scholar] [CrossRef]
- Liu, T.; Huang, T.; Li, J.; Li, A.; Li, C.; Huang, X.; Li, D.; Wang, S.; Liang, M. Optimization of differentiation and transcriptomic profile of THP-1 cells into macrophage by PMA. PLoS ONE 2023, 18, e0286056. [Google Scholar] [CrossRef] [PubMed]
- Ramirez-Zacarias, J.L.; Castro-Munozledo, F.; Kuri-Harcuch, W. Quantitation of adipose conversion and triglycerides by staining intracytoplasmic lipids with Oil red O. Histochemistry 1992, 97, 493–497. [Google Scholar] [CrossRef] [PubMed]
- Greenspan, P.; Mayer, E.P.; Fowler, S.D. Nile red: A selective fluorescent stain for intracellular lipid droplets. J. Cell Biol. 1985, 100, 965–973. [Google Scholar] [CrossRef]
- Sullivan, K.E.; Cutilli, J.; Piliero, L.M.; Ghavimi-Alagha, D.; Starr, S.E.; Campbell, D.E.; Douglas, S.D. Measurement of cytokine secretion, intracellular protein expression, and mRNA in resting and stimulated peripheral blood mononuclear cells. Clin. Diagn. Lab. Immunol. 2000, 7, 920–924. [Google Scholar] [CrossRef]
- Wang, B.; Tang, Y.; Sun, X.; Ouyang, X.; Li, H.; Wei, J.; Zhang, Y.; Li, X. Increased IL-6 expression on THP-1 by IL-34 stimulation up-regulated rheumatoid arthritis Th17 cells. Clin. Rheumatol. 2018, 37, 127–137. [Google Scholar] [CrossRef]
- Zingg, J.M.; Hasan, S.T.; Nakagawa, K.; Canepa, E.; Ricciarelli, R.; Villacorta, L.; Azzi, A.; Meydani, M. Modulation of cAMP levels by high-fat diet and curcumin and regulatory effects on CD36/FAT scavenger receptor/fatty acids transporter gene expression. Biofactors 2017, 43, 42–53. [Google Scholar] [CrossRef]
- Griffett, K.; Solt, L.A.; El-Gendy Bel, D.; Kamenecka, T.M.; Burris, T.P. A liver-selective LXR inverse agonist that suppresses hepatic steatosis. ACS Chem. Biol. 2013, 8, 559–567. [Google Scholar] [CrossRef] [PubMed]
- De Pascale, M.C.; Bassi, A.M.; Patrone, V.; Villacorta, L.; Azzi, A.; Zingg, J.M. Increased expression of transglutaminase-1 and PPARgamma after vitamin E treatment in human keratinocytes. Arch. Biochem. Biophys. 2006, 447, 97–106. [Google Scholar] [CrossRef]
- Zaiachuk, M.; Suryavanshi, S.V.; Pryimak, N.; Kovalchuk, I.; Kovalchuk, O. The Anti-Inflammatory Effects of Cannabis sativa Extracts on LPS-Induced Cytokines Release in Human Macrophages. Molecules 2023, 28, 4991. [Google Scholar] [CrossRef]
- Kuda, O.; Pietka, T.A.; Demianova, Z.; Kudova, E.; Cvacka, J.; Kopecky, J.; Abumrad, N.A. Sulfo-N-succinimidyl oleate (SSO) inhibits fatty acid uptake and signaling for intracellular calcium via binding CD36 lysine 164: SSO also inhibits oxidized low density lipoprotein uptake by macrophages. J. Biol. Chem. 2013, 288, 15547–15555. [Google Scholar] [CrossRef]
- Olivier, M.; Bott, R.; Frisdal, E.; Nowicki, M.; Plengpanich, W.; Desmarchelier, C.; Roi, S.; Quinn, C.M.; Gelissen, I.; Jessup, W.; et al. ABCG1 is involved in vitamin e efflux. Biochim. Biophys. Acta 2014, 1841, 1741–1751. [Google Scholar] [CrossRef] [PubMed]
- Domschke, G.; Gleissner, C.A. CXCL4-induced macrophages in human atherosclerosis. Cytokine 2019, 122, 154141. [Google Scholar] [CrossRef]
- Chavez, B.; Kiaris, H. Insights on the role of the chemokine CCL8 in pathology. Cell Signal. 2025, 134, 111951. [Google Scholar] [CrossRef] [PubMed]
- Lewis, D.R.; Petersen, L.K.; York, A.W.; Ahuja, S.; Chae, H.; Joseph, L.B.; Rahimi, S.; Uhrich, K.E.; Haser, P.B.; Moghe, P.V. Nanotherapeutics for inhibition of atherogenesis and modulation of inflammation in atherosclerotic plaques. Cardiovasc. Res. 2016, 109, 283–293. [Google Scholar] [CrossRef]
- Shin, H.M.; Kim, M.H.; Kim, B.H.; Jung, S.H.; Kim, Y.S.; Park, H.J.; Hong, J.T.; Min, K.R.; Kim, Y. Inhibitory action of novel aromatic diamine compound on lipopolysaccharide-induced nuclear translocation of NF-kappaB without affecting IkappaB degradation. FEBS Lett. 2004, 571, 50–54. [Google Scholar] [CrossRef] [PubMed]
- Deng, L.; Leng, B.; Nie, X. The cannabis paradox: Contrasting role for marijuana in cardiovascular disease. Signal Transduct. Target. Ther. 2022, 7, 309. [Google Scholar] [CrossRef]
- Han, K.H.; Lim, S.; Ryu, J.; Lee, C.W.; Kim, Y.; Kang, J.H.; Kang, S.S.; Ahn, Y.K.; Park, C.S.; Kim, J.J. CB1 and CB2 cannabinoid receptors differentially regulate the production of reactive oxygen species by macrophages. Cardiovasc. Res. 2009, 84, 378–386. [Google Scholar] [CrossRef]
- Muller, C.; Morales, P.; Reggio, P.H. Cannabinoid Ligands Targeting TRP Channels. Front. Mol. Neurosci. 2018, 11, 487. [Google Scholar] [CrossRef]
- Singer, E.; Judkins, J.; Salomonis, N.; Matlaf, L.; Soteropoulos, P.; McAllister, S.; Soroceanu, L. Reactive oxygen species-mediated therapeutic response and resistance in glioblastoma. Cell Death Dis. 2015, 6, e1601. [Google Scholar] [CrossRef]
- Mishra, P.; Paital, B.; Jena, S.; Swain, S.S.; Kumar, S.; Yadav, M.K.; Chainy, G.B.N.; Samanta, L. Possible activation of NRF2 by Vitamin E/Curcumin against altered thyroid hormone induced oxidative stress via NFkB/AKT/mTOR/KEAP1 signalling in rat heart. Sci. Rep. 2019, 9, 7408. [Google Scholar] [CrossRef]
- Li, R.; Zhang, C.; Xie, F.; Zhou, X.; Hu, X.; Shi, J.; Du, X.; Lin, Z.; Dong, N. Protein Phosphatase 2A Deficiency in Macrophages Increases Foam Cell Formation and Accelerates Atherosclerotic Lesion Development. Front. Cardiovasc. Med. 2021, 8, 745009. [Google Scholar] [CrossRef]
- Di Marzo, V. CB(1) receptor antagonism: Biological basis for metabolic effects. Drug Discov. Today 2008, 13, 1026–1041. [Google Scholar] [CrossRef]
- de Kloet, A.D.; Woods, S.C. Minireview: Endocannabinoids and their receptors as targets for obesity therapy. Endocrinology 2009, 150, 2531–2536. [Google Scholar] [CrossRef]
- Lanuti, M.; Talamonti, E.; Maccarrone, M.; Chiurchiu, V. Activation of GPR55 Receptors Exacerbates oxLDL-Induced Lipid Accumulation and Inflammatory Responses, while Reducing Cholesterol Efflux from Human Macrophages. PLoS ONE 2015, 10, e0126839. [Google Scholar] [CrossRef]
- Vara, D.; Morell, C.; Rodriguez-Henche, N.; Diaz-Laviada, I. Involvement of PPARgamma in the antitumoral action of cannabinoids on hepatocellular carcinoma. Cell Death Dis. 2013, 4, e618. [Google Scholar] [CrossRef]
- Tang, Y.; Ho, G.; Li, Y.; Hall, M.A.; Hills, R.L.; Black, S.C.; Liang, Y.; Demarest, K.T. Beneficial metabolic effects of CB1R anti-sense oligonucleotide treatment in diet-induced obese AKR/J mice. PLoS ONE 2012, 7, e42134. [Google Scholar] [CrossRef]
- Wei, T.T.; Chandy, M.; Nishiga, M.; Zhang, A.; Kumar, K.K.; Thomas, D.; Manhas, A.; Rhee, S.; Justesen, J.M.; Chen, I.Y.; et al. Cannabinoid receptor 1 antagonist genistein attenuates marijuana-induced vascular inflammation. Cell 2022, 185, 2387–2389. [Google Scholar] [CrossRef] [PubMed]
- Azzi, A.; Atkinson, J.; Ozer, N.K.; Manor, D.; Wallert, M.; Galli, F. Vitamin E nomenclature: Summary and response to articles published in the FRBM Vitamin E Discussion Forum. Free Radic. Biol. Med. 2025, 234, 277–282. [Google Scholar] [CrossRef] [PubMed]
- Sokol, R.J.; Heubi, J.E.; Iannaccone, S.; Bove, K.E.; Balistreri, W.F. Mechanism causing vitamin E deficiency during chronic childhood cholestasis. Gastroenterology 1983, 85, 1172–1182. [Google Scholar] [CrossRef]
- Cuerq, C.; Bordat, C.; Halimi, C.; Blond, E.; Nowicki, M.; Peretti, N.; Reboul, E. Comparison of alpha-Tocopherol, alpha-Tocopherol Acetate, and alpha-Tocopheryl Polyethylene Glycol Succinate 1000 Absorption by Caco-2 TC7 Intestinal Cells. Nutrients 2020, 13, 129. [Google Scholar] [CrossRef] [PubMed]
- Brisson, L.; Castan, S.; Fontbonne, H.; Nicoletti, C.; Puigserver, A.; Ajandouz, E.H. Alpha-tocopheryl acetate is absorbed and hydrolyzed by Caco-2 cells comparative studies with alpha-tocopherol. Chem. Phys. Lipids 2008, 154, 33–37. [Google Scholar] [CrossRef]
- Panin, G.; Strumia, R.; Ursini, F. Topical alpha-tocopherol acetate in the bulk phase: Eight years of experience in skin treatment. Ann. N. Y. Acad. Sci. 2004, 1031, 443–447. [Google Scholar] [CrossRef]
- Kagan, V.E.; Bakalova, R.A.; Serbinova, E.E.; Stoytchev, T.S. Fluorescence measurements of incorporation and hydrolysis of tocopherol and tocopheryl esters in biomembranes. Methods Enzymol. 1990, 186, 355–367. [Google Scholar] [PubMed]
- Nakayama, S.; Katoh, E.M.; Tsuzuki, T.; Kobayashi, S. Protective effect of alpha-tocopherol-6-O-phosphate against ultraviolet B-induced damage in cultured mouse skin. J. Investig. Dermatol. 2003, 121, 406–411. [Google Scholar] [CrossRef]
- Gianello, R.; Libinaki, R.; Azzi, A.; Gavin, P.D.; Negis, Y.; Zingg, J.M.; Holt, P.; Keah, H.H.; Griffey, A.; Smallridge, A.; et al. Alpha-tocopheryl phosphate: A novel, natural form of vitamin E. Free Radic. Biol. Med. 2005, 39, 970–976. [Google Scholar]
- Negis, Y.; Zingg, J.M.; Ogru, E.; Gianello, R.; Libinaki, R.; Azzi, A. On the existence of cellular tocopheryl phosphate, its synthesis, degradation and cellular roles: A hypothesis. IUBMB Life 2005, 57, 23–25. [Google Scholar] [CrossRef]
- Nishio, K.; Ishida, N.; Saito, Y.; Ogawa-Akazawa, Y.; Shichiri, M.; Yoshida, Y.; Hagihara, Y.; Noguchi, N.; Chirico, J.; Atkinson, J.; et al. Alpha-Tocopheryl phosphate: Uptake, hydrolysis, and antioxidant action in cultured cells and mouse. Free Radic. Biol. Med. 2011, 50, 1794–1800. [Google Scholar] [CrossRef] [PubMed]
- Patton, J.S.; Byron, P.R. Inhaling medicines: Delivering drugs to the body through the lungs. Nat. Rev. Drug Discov. 2007, 6, 67–74. [Google Scholar] [CrossRef]
- Bhat, T.A.; Kalathil, S.G.; Bogner, P.N.; Blount, B.C.; Goniewicz, M.L.; Thanavala, Y.M. An Animal Model of Inhaled Vitamin E Acetate and EVALI-like Lung Injury. N. Engl. J. Med. 2020, 382, 1175–1177. [Google Scholar] [CrossRef] [PubMed]
- Canchola, A.; Ahmed, C.M.S.; Chen, K.; Chen, J.Y.; Lin, Y.H. Formation of Redox-Active Duroquinone from Vaping of Vitamin E Acetate Contributes to Oxidative Lung Injury. Chem. Res. Toxicol. 2022, 35, 254–264. [Google Scholar] [CrossRef]
- Lanzarotta, A.; Falconer, T.M.; Flurer, R.; Wilson, R.A. Hydrogen Bonding between Tetrahydrocannabinol and Vitamin E Acetate in Unvaped, Aerosolized, and Condensed Aerosol e-Liquids. Anal. Chem. 2020, 92, 2374–2378. [Google Scholar] [CrossRef] [PubMed]
- Davis, S.; Davis, B.M.; Richens, J.L.; Vere, K.A.; Petrov, P.G.; Winlove, C.P.; O’Shea, P. alpha-Tocopherols modify the membrane dipole potential leading to modulation of ligand binding by P-glycoprotein. J. Lipid Res. 2015, 56, 1543–1550. [Google Scholar] [CrossRef]
- Lee, H. Vitamin E acetate as linactant in the pathophysiology of EVALI. Med. Hypotheses 2020, 144, 110182. [Google Scholar] [CrossRef] [PubMed]
- Landrier, J.F.; Gouranton, E.; Reboul, E.; Cardinault, N.; El Yazidi, C.; Malezet-Desmoulins, C.; Andre, M.; Nowicki, M.; Souidi, M.; Borel, P. Vitamin E decreases endogenous cholesterol synthesis and apo-AI-mediated cholesterol secretion in Caco-2 cells. J. Nutr. Biochem. 2010, 21, 1207–1213. [Google Scholar] [CrossRef]
- Tang, J.; Fu, Q.; Wang, Y.; Racette, K.; Wang, D.; Liu, F. Vitamin E reverses multidrug resistance in vitro and in vivo. Cancer Lett. 2013, 336, 149–157. [Google Scholar] [CrossRef]
- Yu, X.H.; Fu, Y.C.; Zhang, D.W.; Yin, K.; Tang, C.K. Foam cells in atherosclerosis. Clin. Chim. Acta 2013, 424, 245–252. [Google Scholar] [CrossRef]
- Yang, Y.; Wu, J.; Wang, J. A database and functional annotation of NF-kB target genes. Int. J. Clin. Exp. Med. 2016, 9, 7986–7995. [Google Scholar]
- Janabi, M.; Yamashita, S.; Hirano, K.; Sakai, N.; Hiraoka, H.; Matsumoto, K.; Zhang, Z.; Nozaki, S.; Matsuzawa, Y. Oxidized LDL-induced NF-kappa B activation and subsequent expression of proinflammatory genes are defective in monocyte-derived macrophages from CD36-deficient patients. Arterioscler. Thromb. Vasc. Biol. 2000, 20, 1953–1960. [Google Scholar] [CrossRef]
- Wallert, M.; Bormel, L.; Lorkowski, S. Inflammatory Diseases and Vitamin E-What Do We Know and Where Do We Go? Mol. Nutr. Food Res. 2021, 65, e2000097. [Google Scholar] [CrossRef] [PubMed]
- Borel, P.; Desmarchelier, C.; Nowicki, M.; Bott, R.; Tourniaire, F. Can genetic variability in alpha-tocopherol bioavailability explain the heterogeneous response to alpha-tocopherol supplements? Antioxid. Redox Signal. 2015, 22, 669–678. [Google Scholar] [CrossRef]
- Mocchegiani, E.; Costarelli, L.; Giacconi, R.; Malavolta, M.; Basso, A.; Piacenza, F.; Ostan, R.; Cevenini, E.; Gonos, E.S.; Franceschi, C.; et al. Vitamin E-gene interactions in aging and inflammatory age-related diseases: Implications for treatment. A systematic review. Ageing Res. Rev. 2014, 14, 81–101. [Google Scholar] [CrossRef]
- Asbaghi, O.; Sadeghian, M.; Nazarian, B.; Sarreshtedari, M.; Mozaffari-Khosravi, H.; Maleki, V.; Alizadeh, M.; Shokri, A.; Sadeghi, O. The effect of vitamin E supplementation on selected inflammatory biomarkers in adults: A systematic review and meta-analysis of randomized clinical trials. Sci. Rep. 2020, 10, 17234. [Google Scholar] [CrossRef]
- Nagashimada, M.; Ota, T. Role of vitamin E in nonalcoholic fatty liver disease. IUBMB Life 2019, 71, 516–522. [Google Scholar] [CrossRef]
- Jiang, Q. Natural Forms of Vitamin E as Effective Agents for Cancer Prevention and Therapy. Adv. Nutr. 2017, 8, 850–867. [Google Scholar] [CrossRef] [PubMed]
- Regner-Nelke, L.; Nelke, C.; Schroeter, C.B.; Dziewas, R.; Warnecke, T.; Ruck, T.; Meuth, S.G. Enjoy Carefully: The Multifaceted Role of Vitamin E in Neuro-Nutrition. Int. J. Mol. Sci. 2021, 22, 10087. [Google Scholar] [CrossRef] [PubMed]
- Song, Y.; Ni, W.; Zheng, M.; Sheng, H.; Wang, J.; Xie, S.; Yang, Y.; Chi, X.; Chen, J.; He, F.; et al. Vitamin E (300 mg) in the treatment of MASH: A multi-center, randomized, double-blind, placebo-controlled study. Cell Rep. Med. 2025, 6, 101939. [Google Scholar] [CrossRef]
- Arroyave-Ospina, J.C.; Wu, Z.; Geng, Y.; Moshage, H. Role of Oxidative Stress in the Pathogenesis of Non-Alcoholic Fatty Liver Disease: Implications for Prevention and Therapy. Antioxidants 2021, 10, 174. [Google Scholar] [CrossRef]
- Chen, C.C.; Chang, Z.Y.; Tsai, F.J.; Chen, S.Y. Cannabinoid receptor type 1 antagonist inhibits progression of obesity-associated nonalcoholic steatohepatitis in a mouse model by remodulating immune system disturbances. Immun. Inflamm. Dis. 2020, 8, 544–558. [Google Scholar] [CrossRef] [PubMed]
- Traber, M.G.; Cross, C.E. Alpha-Tocopherol from People to Plants Is an Essential Cog in the Metabolic Machinery. Antioxid. Redox Signal. 2023, 38, 775–791. [Google Scholar] [CrossRef]
- Moazzami, A.A.; Frank, S.; Gombert, A.; Sus, N.; Bayram, B.; Rimbach, G.; Frank, J. Non-targeted 1H-NMR-metabolomics suggest the induction of master regulators of energy metabolism in the liver of vitamin E-deficient rats. Food Funct. 2015, 6, 1090–1097. [Google Scholar] [CrossRef]
- Fyke, W.; Alarcon, J.M.; Velinov, M.; Chadman, K.K. Pharmacological inhibition of the primary endocannabinoid producing enzyme, DGL-alpha, induces autism spectrum disorder-like and co-morbid phenotypes in adult C57BL/J mice. Autism Res. 2021, 14, 1375–1389. [Google Scholar] [CrossRef] [PubMed]
- Fyke, W.; Premoli, M.; Echeverry Alzate, V.; Lopez-Moreno, J.A.; Lemaire-Mayo, V.; Crusio, W.E.; Marsicano, G.; Wohr, M.; Pietropaolo, S. Communication and social interaction in the cannabinoid-type 1 receptor null mouse: Implications for autism spectrum disorder. Autism Res. 2021, 14, 1854–1872. [Google Scholar] [CrossRef]
- Mobarakeh, K.A.; Mahmoudi, Z.; Mousavi, Z.; Ataei Kachooei, M.; Adabi, S.B.; Bahoo Sele Nabi, S.; Moradi, M.; Saeedirad, Z.; Mohammadi, S.; Yazdi, S.A.N.; et al. Autism Spectrum Disorder and Dietary Intake of Vitamin E. Neuropsychopharmacol. Rep. 2025, 45, e70011. [Google Scholar] [CrossRef]
- Wang, F.; Liu, Z.; Hu, J.; Cheng, Z.; Liu, S.; Tian, W.; Zhang, Y.; Yang, L.; Liu, T.; Sun, C.; et al. Activation of CB1R alleviates autism spectrum disorder-like behavior and synaptic impairments. Life Sci. 2025, 377, 123797. [Google Scholar] [CrossRef] [PubMed]
- O’Sullivan, B.P.; Baker, D.; Leung, K.G.; Reed, G.; Baker, S.S.; Borowitz, D. Evolution of pancreatic function during the first year in infants with cystic fibrosis. J. Pediatr. 2013, 162, 808–812.e1. [Google Scholar] [CrossRef]
- Mathias, P.M.; Harries, J.T.; Peters, T.J.; Muller, D.P. Studies on the in vivo absorption of micellar solutions of tocopherol and tocopheryl acetate in the rat: Demonstration and partial characterization of a mucosal esterase localized to the endoplasmic reticulum of the enterocyte. J. Lipid Res. 1981, 22, 829–837. [Google Scholar] [CrossRef]
- Zheng, Y.; Mostamand, S. Nutrition in children with exocrine pancreatic insufficiency. Front. Pediatr. 2023, 11, 943649. [Google Scholar] [CrossRef]
- Franchini, A.; Bertuzzi, S.; Tosarelli, C.; Manfreda, G. Vitamin E in viral inactivated vaccines. Poult. Sci. 1995, 74, 666–671. [Google Scholar] [CrossRef]
- Dotsey, E.; Ushach, I.; Pone, E.; Nakajima, R.; Jasinskas, A.; Argueta, D.A.; Dillon, A.; DiPatrizio, N.; Davies, H.; Zlotnik, A.; et al. Transient Cannabinoid Receptor 2 Blockade during Immunization Heightens Intensity and Breadth of Antigen-specific Antibody Responses in Young and Aged mice. Sci. Rep. 2017, 7, 42584. [Google Scholar] [CrossRef]
- Kim, H.K.; Kim, J.H.; Gao, X.; Zhou, J.L.; Lee, I.; Chung, K.; Chung, J.M. Analgesic effect of vitamin E is mediated by reducing central sensitization in neuropathic pain. Pain 2006, 122, 53–62. [Google Scholar] [CrossRef] [PubMed]
- Bayu, P.; Wibisono, J.J. Vitamin C and E antioxidant supplementation may significantly reduce pain symptoms in endometriosis: A systematic review and meta-analysis of randomized controlled trials. PLoS ONE 2024, 19, e0301867. [Google Scholar] [CrossRef] [PubMed]
- Gustafsson, S.B.; Jacobsson, S.O.P. Effects of cannabinoids on the development of chick embryos in ovo. Sci. Rep. 2019, 9, 13486. [Google Scholar] [CrossRef] [PubMed]










Disclaimer/Publisher’s Note: The statements, opinions and data contained in all publications are solely those of the individual author(s) and contributor(s) and not of MDPI and/or the editor(s). MDPI and/or the editor(s) disclaim responsibility for any injury to people or property resulting from any ideas, methods, instructions or products referred to in the content. |
© 2026 by the authors. Licensee MDPI, Basel, Switzerland. This article is an open access article distributed under the terms and conditions of the Creative Commons Attribution (CC BY) license.
Share and Cite
Li, M.; Deo, S.; Daunert, S.; Zingg, J.-M. Differential Regulatory Effects of Cannabinoids and Vitamin E Analogs on Cellular Lipid Homeostasis and Inflammation in Human Macrophages. Antioxidants 2026, 15, 119. https://doi.org/10.3390/antiox15010119
Li M, Deo S, Daunert S, Zingg J-M. Differential Regulatory Effects of Cannabinoids and Vitamin E Analogs on Cellular Lipid Homeostasis and Inflammation in Human Macrophages. Antioxidants. 2026; 15(1):119. https://doi.org/10.3390/antiox15010119
Chicago/Turabian StyleLi, Mengrui, Sapna Deo, Sylvia Daunert, and Jean-Marc Zingg. 2026. "Differential Regulatory Effects of Cannabinoids and Vitamin E Analogs on Cellular Lipid Homeostasis and Inflammation in Human Macrophages" Antioxidants 15, no. 1: 119. https://doi.org/10.3390/antiox15010119
APA StyleLi, M., Deo, S., Daunert, S., & Zingg, J.-M. (2026). Differential Regulatory Effects of Cannabinoids and Vitamin E Analogs on Cellular Lipid Homeostasis and Inflammation in Human Macrophages. Antioxidants, 15(1), 119. https://doi.org/10.3390/antiox15010119

