Abstract
Lung ischemia–reperfusion injury (LIRI) remains a major contributor to perioperative morbidity and mortality in thoracic surgery, especially for lung transplantations, where it is one of the principal drivers of primary graft dysfunction (PGD). Although substantial advances have been made in surgical technique, donor management, and perioperative care, LIRI continues to pose a significant clinical challenge. Mechanistically, LIRI reflects a combined pathology of oxidative stress, endothelial and glycocalyx disruption, innate immune activation, mitochondrial dysfunction, and regulated cell death, resulting in loss of alveolar–capillary barrier integrity and gas exchange failure. Current management is phase-specific and multimodal, spanning donor care and preservation, controlled reperfusion and lung-protective ventilation, and pharmacological treatments. Treatment candidates that target oxidative stress and inflammatory cascades (e.g., antioxidants, complement and adenosine pathways, mesenchymal stromal cell products, and dipeptidyl-peptidase-4 inhibition) show promise, yet translation into a clinical scenario remains difficult. Increasing evidence supports endothelial-preserving and mitochondria-sparing strategies, rigorous perioperative bundles, and biomarker-guided trials to move from pathophysiology to practice. Ultimately, addressing LIRI requires an integrated, multidisciplinary approach that spans surgical, anesthetic, and pharmacologic domains, with the goal of improving both early outcomes and long-term graft survival in lung transplant patients.
1. Introduction
Ischemia–reperfusion injury (IRI) refers to the detrimental effects on cellular function and homeostasis that occur when blood flow is restored to previously ischemic tissues [1]. Counterintuitively, the return of perfusion can sometimes cause greater tissue damage than the preceding ischemic episode itself, particularly during the reperfusion phase [1,2]. IRI involves a cascade of processes, such as sterile inflammation, increased oxidative stress, endothelial dysfunction, and activation of programmed cell death pathways (apoptosis) [3]. These events can provoke a widespread systemic response, even leading to remote organ injury and multiple organ failure (MOF) as it progresses [4].
Lungs are particularly susceptible to IRI and lung ischemia–reperfusion injury (LIRI) can arise in a variety of clinical settings, including pulmonary transplantation, oncological lung resections, cardiopulmonary bypass (CPB) during cardiac surgery, and even with the use of tourniquets during orthopedic procedures [1,2,5,6,7,8,9]. The key pathophysiological result is the breakdown of the pulmonary endothelial and epithelial barriers, resulting in pulmonary edema, subsequent impaired gas exchange, and an increase in pulmonary vascular resistance, which can result in pulmonary hypertension [10].
The clinical manifestations of LIRI are diverse and often severe. LIRI may present as acute lung injury (ALI) or acute respiratory distress syndrome (ARDS) following major lung resections, or as primary graft dysfunction (PGD) after lung transplantation, all of which are associated with higher morbidity and mortality rates [11,12]. In lung transplantation procedures, the donor lungs are kept in an ischemic state until placement on ex vivo lung perfusion (EVLP) or implantation, at which point reperfusion in the recipient can trigger LIRI and PGD, frequently resulting in prolonged mechanical ventilation and a longer hospital length of stay [10,12,13]. Furthermore, IRI is the most predominant risk factor for late graft failure in lung transplant procedures, including the development of chronic lung allograft dysfunction (CLAD) [10,14]. Due to the profound impact of LIRI on post-surgical and post-transplant results, significant research has focused on its prevention and management [15,16].
A variety of experimental and preclinical studies have explored pharmacological and non-pharmacological interventions aimed at limiting LIRI. These include the use of specialized organ preservation solutions, optimizing storage temperatures, EVLP, lung-protective ventilation strategies, antioxidants, anti-inflammatory drugs, and stem cell therapies [17,18,19,20,21]. More recently, scientific attention has shifted toward molecular targets, such as the endothelial glycocalyx, mitochondrial processes, and the regulation of autophagy [22,23,24,25]. Among the pharmacological approaches, dipeptidyl peptidase 4 inhibitors (DPP-4i) have emerged as promising agents due to their antioxidant, anti-inflammatory, and anti-apoptotic effects, and their potential to mitigate both acute IRI and chronic allograft injury in experimental models [26,27].
Nevertheless, the complex nature of LIRI pathogenesis and treatment remains a significant challenge. Many proposed interventions remain in the early stages of research or have not yet demonstrated clear benefit in clinical trials. Continued investigation is necessary to unravel the underlying mechanisms of LIRI and to identify and develop effective interventions to improve surgical and transplant outcomes.
In this review, we summarize the most recent advances in the understanding and management of LIRI and highlight novel therapeutic avenues within the broader context of oxidative stress and antioxidant defense.
2. Pathophysiology of LIRI
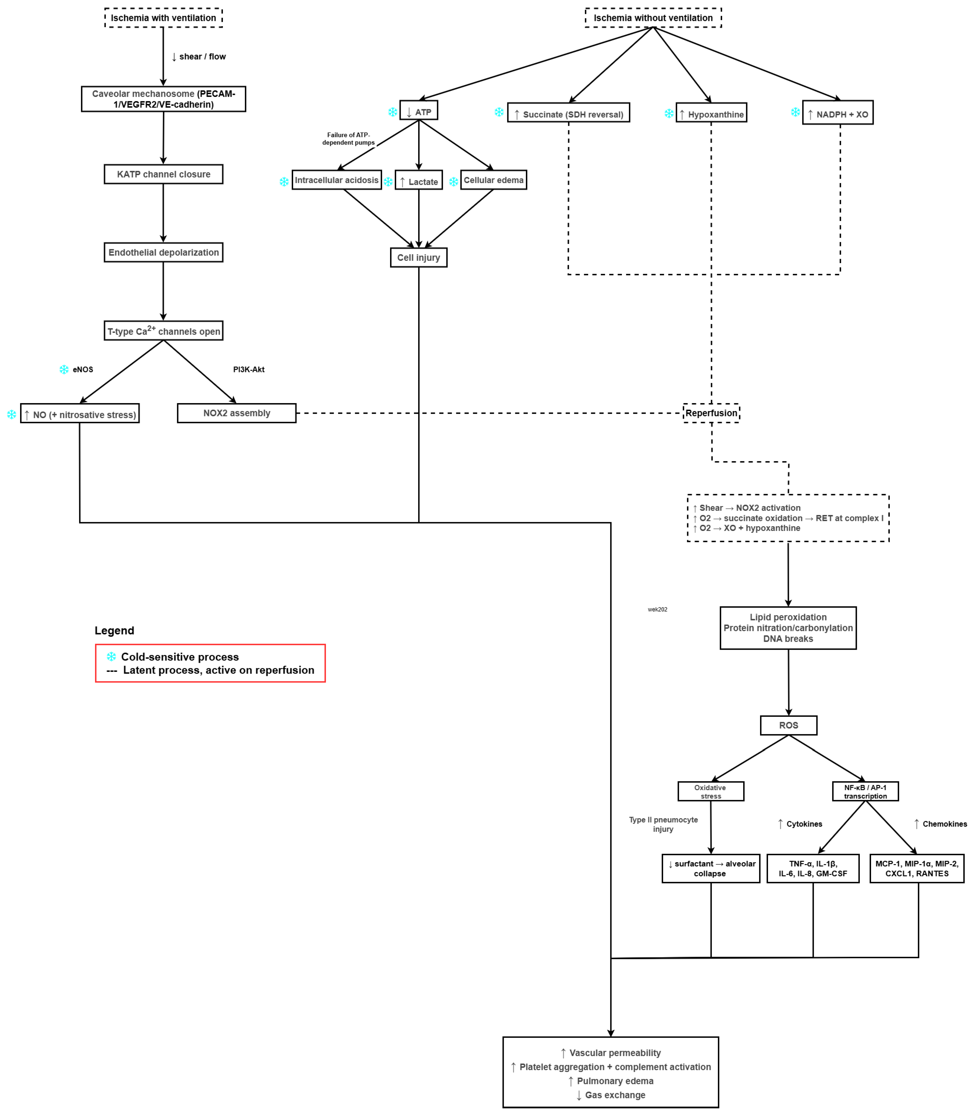
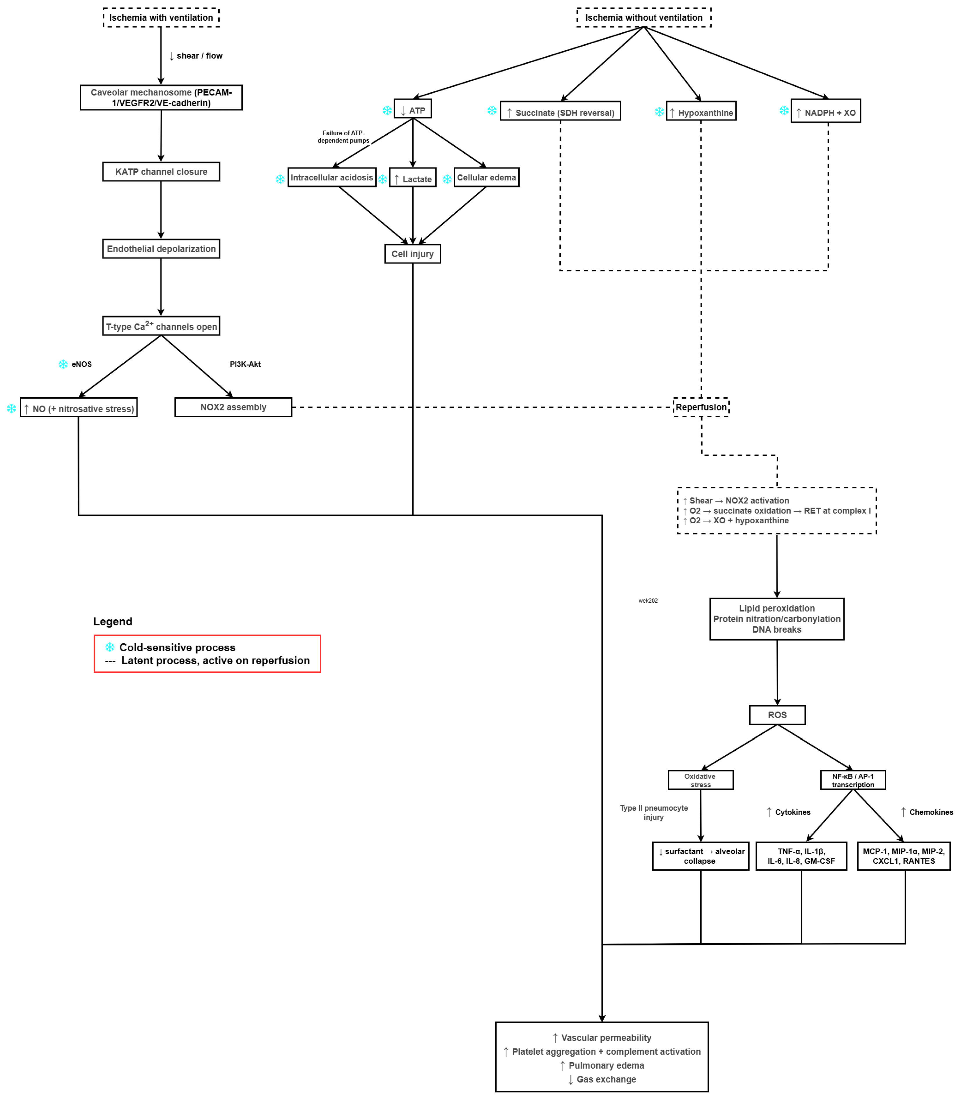
The pathophysiology of LIRI is multifactorial and initiated during an ischemic event or period (e.g., the ischemic storage of donor lungs), when cessation of blood flow leads to rapid depletion of adenosine triphosphate (ATP) and a shift to anaerobic metabolism. This aerobic energy depletion and shift is accompanied by intracellular acidosis, lactate accumulation, and the buildup of purine metabolites such as hypoxanthine, which serve as precursors for the subsequent generation of reactive oxygen species (ROS) by endothelial cells, macrophages, and other immune cells upon reperfusion [4,10,17,28].
Following the depletion of ATP, pulmonary cellular ion homeostasis is rapidly disrupted as ATP-dependent pumps such as the Na+/K+-ATPase fail, resulting in cellular edema and calcium overload. These changes activate phospholipases and proteases, and initiate the breakdown of cellular and mitochondrial membranes [2,29]. When alveolar oxygen is limited (e.g., during cold storage without ventilation), mitochondrial electron transport slows and succinate accumulates via reversal of succinate dehydrogenase; upon reperfusion, rapid succinate oxidation drives reverse electron transport at complex I, generating a burst of mitochondrial superoxide and amplifying tissue injury. In parallel, and importantly in lungs even when parenchymal oxygenation is preserved, ischemia alters endothelial shear sensing: stop-of-flow is detected by a caveolae-resident “mechanosome” (PECAM-1/VEGFR2/VE-cadherin), leading to KATP-channel closure, endothelial depolarization, opening of T-type Ca2+ channels and eNOS activation, and phosphoinositide 3-kinase (PI3K)–Akt–dependent assembly of NOX2 with ROS generation; the abrupt change in shear on reperfusion can further activate NOX2. Notably, because lung parenchyma can remain oxygenated during ischemia if ventilated, NOX2-driven mechanosignaling provides a hypoxia-independent route to ROS in lung IRI, whereas hypoxic storage adds the succinate-mediated mitochondrial ROS burst on reperfusion [3,10,30,31,32].
Reperfusion, although necessary to restore oxygen delivery and limit irreversible tissue loss due to ischemia, paradoxically triggers a dramatic burst of ROS generation [2,4]. This process is driven by both the metabolism of accumulated hypoxanthine by xanthine oxidase and activation of nicotinamide adenine dinucleotide phosphate (NADPH) oxidase isoforms in pulmonary endothelial cells, alveolar macrophages, and infiltrating leukocytes [33,34]. The resultant oxidative stress overwhelms the lung’s endogenous antioxidant defenses, causing the peroxidation of membrane lipids, carbonylation and nitration of proteins, and deoxyribonucleic acid (DNA) strand breaks [35]. This primary oxidative injury is amplified by downstream effects on intracellular signaling pathways that further compromise cellular survival and function [28].
In addition to direct tissue damage, ROS can also serve as potent pro-inflammatory mediators, rapidly activating resident alveolar macrophages and endothelial cells. These cells release a broad array of cytokines and chemokines, including tumor necrosis factor-alpha (TNF-α), interleukin (IL)-1β, CXCL-8, and CXCL2, which initiate a cascade that recruits and activates neutrophils and other innate immune effectors. Neutrophil and macrophage infiltration are prominent features of LIRI and are associated with the release of additional ROS, proteases, elastases, and the formation of neutrophil extracellular traps (NETs), all of which contribute to the destruction of lung parenchyma and the microvascular barrier [3,28,36].
The pulmonary endothelium is a principal target of this injury. Oxidative and inflammatory damage cause cytoskeletal remodeling and disruption of intercellular junctions, resulting in increased vascular permeability and the leakage of protein-rich fluid into the interstitial and alveolar spaces [37,38]. This process is further exacerbated by the activation of the complement and coagulation cascades. Ischemia and early reperfusion trigger all three complement pathways in the lung: natural IgM/neoepitope binding (classical), mannose-binding lectin (MBL) sensing ischemia-induced glycan changes (lectin), and amplification via the alternative pathway. This culminates in generation of C3a/C5a (potent chemoattractants that up-regulate endothelial adhesion, prime neutrophils, and increase permeability) and assembly of the terminal complement complex (C5b-9) that directly injures endothelium and worsens microvascular leak and thrombosis. Clinically, local complement activation in the allograft within 24 h after transplant, i.e., elevated sC4d and sC5b-9 in bronchoalveolar lavage (BAL) and higher levels of C1q/C2/C4 (classical/lectin) and Ba (alternative), is associated with PGD, with MBL and ficolin-3 strongly correlating with terminal complement activity in BAL [39,40]. Systemically, rising plasma C5a between 6–24 h post-reperfusion correlates with both PGD and mortality, supporting a role for an early complement surge [40]. Early C3d/C4d deposition in lung allografts has likewise been observed after transplantation [41]. Together, these data support complement as a key amplifier of LIRI that links oxidative/endothelial injury to neutrophil recruitment, coagulation crosstalk, and early edema.
In addition, vasoactive mediators such as thromboxane A2 and platelet-activating factor further promote pulmonary edema formation [10]. The alveolar epithelium is also highly vulnerable, particularly its type II pneumocytes; injury to these cells impairs lung surfactant synthesis and turnover, contributing to alveolar instability and collapse, resulting in worsening gas exchange [42]. Figure 1 shows a schematic overview of the pathophysiology of LIRI.
Figure 1.
Schematic overview of lung ischemia–reperfusion injury. Ischemia with ventilation (left; mechanotransduction) and without ventilation (middle; oxygen debt) are shown with their respective pathways and links to reperfusion (right). Dashed boxes/lines indicate latent processes expressed on reperfusion; ❄ marks cold-sensitive processes. Reperfusion combines start-of-flow–induced NOX2 activation with O2-dependent bursts from succinate oxidation/reverse electron transport (RET) at complex I and from xanthine oxidase (XO). Reactive oxygen species (ROS) drive lipid peroxidation, protein nitration/carbonylation, and DNA breaks and activate NF-κB/AP-1, leading to cytokine/chemokine release, type II pneumocyte injury with ↓surfactant and alveolar collapse, increased vascular permeability, platelet/complement activation, pulmonary edema, and impaired gas exchange. AP-1, Activator Protein-1; ATP, adenosine triphosphate; CXCL1, CXC ligand 1; eNOS, endothelial nitric oxide synthase, GM-CSF, Granulocyte-macrophage colony-stimulating factor; IL, interleukin; KATP, ATP-sensitive potassium channel; MCP-1, Monocyte chemoattractant protein-1; MIP, Macrophage inflammatory protein; NADPH, nicotinamide adenine dinucleotide phosphate; NF-κB, nuclear factor kappa-B; NO, nitric oxide; NOX2, NADPH oxidase-2; PECAM-1, platelet endothelial cell adhesion molecule-1; PI3K–Akt, Phosphoinositide 3-kinase → Akt pathway; RANTES, “Regulated on Activation, Normal T-cell Expressed and Secreted”; ROS, reactive oxygen species; SDH, succinate dehydrogenase; TNF, tumor necrosis factor; VE-cadherin, vascular endothelial cadherin; VEGFR2, vascular endothelial growth factor receptor-2; XO, xanthine oxidase.
A growing body of evidence has identified the endothelial glycocalyx as a critical modulator of vascular homeostasis in the process of IRI [24,43]. In blood vessels, the endothelial glycocalyx is a glycoprotein- and proteoglycan-rich layer projecting into the vascular lumen that regulates vascular permeability, mechanotransduction, and inflammatory responses [44,45]. Ischemia and ROS-mediated degradation of the glycocalyx enhances leukocyte adhesion, disrupts vascular barrier integrity, and amplifies edema and inflammation [10]. In parallel, mitochondrial dysfunction, driven by calcium overload and sustained oxidative stress, triggers the opening of mitochondrial permeability transition pores and the release of pro-apoptotic factors, resulting in both apoptotic and necrotic cell death [46]. The subsequent release of damage-associated molecular patterns (DAMPs) into the extracellular space perpetuates the cycle of sterile inflammation and tissue injury [28].
While LIRI is initiated within the transplanted lung, the consequences are often systemic. The spillover of cytokines, DAMPs, and activated immune cells into the circulation can precipitate remote organ dysfunction and even failure. Notably, unilateral LIRI can elicit contralateral lung injury [10,28]. Despite advances in lung transplant surgery such as donor management, graft preservation, and surgical technique, these complex, destructive processes remain a significant challenge, and underscore the urgent need for targeted interventions. Novel therapeutic approaches focused on antioxidant administration, immune modulation, and preservation of endothelial integrity hold promise for attenuating LIRI and improving clinical outcomes in major lung surgery and transplantation [25,47].
3. Clinical Impact of LIRI–Lung Transplantation
The primary effect of LIRI is the breakdown of the alveolar–capillary barrier, leading to non-cardiogenic pulmonary edema and impaired ventilation-perfusion (V/Q) matching. This disruption causes pulmonary edema, impaired gas exchange, reduced static and dynamic lung compliance, and raises the alveolar-arterial oxygen gradient [(A-a)DO2] [1,24]. Reperfusion also triggers precapillary vasoconstriction, which can triple pulmonary vascular resistance, often resulting in pulmonary hypertension and worsening hydrostatic edema. Clinically, severe LIRI presents as ALI or ARDS, with bilateral pulmonary edema and refractory hypoxemia that are indistinguishable from other causes of ARDS [4,48]. There are no specific diagnostic markers, making LIRI essentially a diagnosis of exclusion once cardiogenic edema and other etiologies are ruled out.
3.1. Lung Transplantation and PGD
In the context of lung transplantation, LIRI manifests as PGD, an ALI syndrome and the leading cause of early post-transplant morbidity and mortality [3]. It is associated with a 30-day mortality rate that is approximately sevenfold higher than that in patients without PGD [49]. PGD is characterized by hypoxemia (low PaO2/FiO2 ratio) and diffuse pulmonary infiltrates on chest X-ray without other identifiable causes [50]. Multiple risk factors have been identified; including donor, recipient, and procedural variables. Notable variables include donor smoking and alcohol history, donor age, pulmonary embolism, size mismatch, recipient disease etiology, recipient body mass index (BMI), use of extracorporeal life support perioperatively, ischemic times, polytransfusion, and timing of transplants [15,51]. Many of these risk factors influence the development of PGD through mechanisms that converge on IRI, the central pathophysiologic process underlying early allograft dysfunction. Donor exposures such as smoking and alcohol use are associated with endothelial dysfunction, oxidative stress, and impaired alveolar fluid clearance, which prime the graft for exaggerated inflammatory and oxidative responses upon reperfusion [52,53]. Older donor age similarly heightens susceptibility to IRI owing to reduced cellular stress-response capacity and augmented baseline inflammation [54]. Hemodynamic and mechanical stressors, such as pulmonary hypertension, size mismatch, and obesity, exacerbate microvascular shear and capillary leak during reperfusion, further amplifying IRI-related endothelial injury [55,56,57,58]. Procedural factors including prolonged ischemic times, the use of extracorporeal life support, and excessive transfusion burden can each potentiate the release of DAMPs, complement activation, and neutrophil recruitment, thereby intensifying the inflammatory cascade characteristic of IRI and PGD [10,59,60,61]. These variables likely act in concert rather than isolation, with cumulative “hits” to the donor lung and recipient environment synergistically amplifying the IR response and translating into higher grades of PGD [24].
Histologically, PGD corresponds to diffuse alveolar damage (similar to ARDS) caused largely by IRI to the transplanted lung. LIRI-induced sterile inflammation and damage to transplanted lungs results in diffuse alveolar damage with flooding of alveoli, loss of ventilating surface, and severe gas exchange impairment. Clinically, this manifests as PGD grades 1–3 (with grade 3 being PaO2/FiO2 < 200 and bilateral infiltrates) in the hours after transplant [15,50]. Severe PGD is not only a leading cause of early post-transplant morbidity and mortality, but is also associated with worse long-term outcomes, including a higher risk of developing CLAD [12]. Despite advances in surgical technique and preservation, LIRI-induced PGD still occurs in up to 30% of lung transplant recipients, underscoring the need to understand its pathophysiology and develop targeted interventions [12,62,63].
The primary approach of PGD prevention lies in identifying and minimizing modifiable risk factors in both donors and recipients, which highlights the necessity of a thorough risk-factor assessment before transplantation [64,65]. Contemporary efforts also focus on optimizing reperfusion and ventilation strategies, along with improving lung preservation techniques, including EVLP, to mitigate LIRI [63]. Extended ischemic (cold storage) time has been consistently recognized as a strong procedure-related risk factor for PGD, underscoring the importance of reducing ischemic duration through careful surgical and anesthetic planning [66]. Preventive strategies therefore include optimizing donor lung storage temperatures, adopting controlled reperfusion protocols, using lung-protective ventilation, and applying targeted pharmacologic interventions to modulate the inflammatory and oxidative pathways that drive LIRI [10,21].
3.2. Risk Factors and Selection of Donor/Recipient
Due to the fact that PGD is mainly a clinical expression of LIRI, donor and recipient risk factors are best understood by how they prime the endothelium/epithelium for reperfusion or increase the IRI “dose.” Donor lungs subjected to pre-procurement hypoxemia or hypotension frequently accompany brain death-related catecholamine surges and inflammatory activation, which injure the alveolar–capillary barrier and glycocalyx and lower the threshold for edema and hypoxemia upon reperfusion [10,24,62,67]. Previous studies have shown that these donor lungs with prolonged hypoxemia or hypotension prior to organ retrieval also have higher PGD rates [12,62]. Brain death itself triggers a systemic cascade of cytokines and complement with neutrophil recruitment in the lung; this “first hit” potentiates IRI during implantation, thus priming the lung for PGD after transplant [62,63,67,68,69].
Donor demographics (e.g., increased age) can further heighten IRI susceptibility through reduced stress-response capacity and “inflammaging,” although results vary across cohorts [10,62,67]. Donor smoking and chronic alcohol abuse are consistently associated with higher PGD risk and mortality, possibly via baseline endothelial dysfunction, oxidant burden, impaired surfactant and alveolar fluid clearance, all of which amplify IRI signaling at reperfusion [52,53]. Donor smoking history has been identified as one of the strongest predictors of PGD [52]. Other donor injuries (aspiration, chest trauma) and prolonged mechanical ventilation add inflammatory and ventilator-induced stresses that sensitize the graft to IRI; conversely, donor lung-protective ventilation and careful fluid/hemodynamic management can mitigate these effects [12,50,62,70].
On the recipient side, factors that raise mechanical/hemodynamic stress at first reperfusion or increase baseline inflammatory tone intensify IRI and PGD risk. Higher BMI is associated with a dose–response increase in PGD, likely reflecting systemic low-grade inflammation, impaired respiratory mechanics, and higher peri-operative transfusion/support needs that magnify IRI [71]. Overweight and obese lung transplant recipients have a significantly higher incidence of PGD with an estimated risk increase of 6% for BMI 25–30 and 11% for BMI > 30 [12,55]. Pre-existing pulmonary hypertension in the recipient is another known risk factor, as high pulmonary artery pressures (PAPs) can exacerbate reperfusion injury in the new lung by increasing shear and transvascular hydrostatic load across a vulnerable endothelial barrier during reperfusion [56,72]. Certain diagnoses leading to transplant, such as idiopathic pulmonary fibrosis or sarcoidosis, have been associated with higher PGD rates, possibly due to the severe lung fibrosis/vascular remodeling and inflammation present in those diseases, which can lead to prolonged ischemic exposures and increase initial reperfusion pressures [12,50,56,57,62]. In addition, donor–recipient size matching is an important aspect in modulating LIRI and PGD [73]. Previous studies have shown that oversizing allografts have been linked to a reduced risk of postoperative PGD, particularly in patients without chronic obstructive pulmonary disease (COPD), possibly due to decreased shear upon reperfusion [74]. In summary, carefully optimizing the recipient’s condition and selection of appropriate donor–recipient matches are important steps to reduce LIRI burden and PGD risk.
3.3. Donor Procedure and Preservation
The prevalence of IRI-induced PGD and donor shortage in lung transplantation surpasses that of all other organ transplants [10,75]. Therefore, the process of donor lung procurement and preservation needs to minimize ischemic injury and optimally prepare the organ for transplantation.
After flushing, donor lungs are transported in a cooled state to minimize metabolic activity leading to IRI and preserve tissue integrity. Traditional ice-on-cooler methods produce uneven, sometimes near-freezing temperatures around 0 °C, risking cold-induced cellular and endothelial injury and variable cooling across lobes; controlled hypothermia avoids this pitfall [21,76]. However, emerging clinical and translational evidence now supports controlled hypothermic storage at approximately 10 °C as optimal for lung preservation [77,78]. This slightly warmer temperature better maintains mitochondrial function and cellular metabolism, thereby attenuating the metabolic drivers of IRI while avoiding the risks of uneven or excessively cold exposure seen with traditional ice storage [21,77,79,80,81,82,83]. Mechanistically, holding lungs at ~10 °C maintains a low but viable metabolic state that limits ATP collapse and DAMP release, curbs mitochondrial priming (e.g., succinate-driven ROS burst) and protects the endothelium/glycocalyx, all of which translate into a smaller reperfusion inflammatory surge [10,24,81,82,83,84,85]. In a prospective, multicenter, nonrandomized trial, prolonged preservation at 10 °C resulted in low rates of PGD grade 3 and similar outcomes to lungs transplanted using conventional methods with shorter preservation times [86]. Although longer cold storage would ordinarily be expected to increase the ischemic dose, controlled hypothermia at ~10 °C slows metabolism while preserving mitochondrial homeostasis and limiting ischemic succinate build-up, the key driver of the early reperfusion ROS burst, thereby attenuating IRI at reperfusion [21,77,81,86,87]. Consistent with this mechanism, a multicenter clinical series reported safe preservation approaching 24 h without excess PGD [77]. Currently, there is an ongoing randomized, controlled trial investigating whether lung preservation at 10 °C is non-inferior to standard cooling temperatures.
Additionally, the lungs are not completely collapsed during storage; they are partially inflated to about 50% of total lung capacity using a low volume of air or oxygen. This strategy preserves surfactant function and maintains alveolar recruitment, improving compliance and reducing atelectatic injury during the ischemic period [12,88]. Furthermore, maintaining partial inflation during cold storage may limit atelectrauma and necrosis that drive sterile DAMP release, particularly high mobility group box 1 protein (HMGB1), which is implicated in early ischemia–reperfusion lung injury and primary graft dysfunction [89]. The combination of precise hypothermia and controlled partial inflation has been shown to enhance cell viability and membrane integrity, supporting better early graft function following implantation [78].
Both cold and warm ischemia durations are kept as short as possible to prevent LIRI. Prolonged total ischemic time (from donor cross-clamp to reperfusion in the recipient) is a well-established risk factor for IRI-induced PGD [12,90]. In practice, teams coordinate logistics (donor timing, transport, operating room readiness) and increasingly use controlled hypothermia at ~10 °C (with or without EVLP when indicated) to shorten warm phases and buffer the cold phase metabolically, thereby dampening the reperfusion inflammatory cascade and lowering PGD incidence [20,21,77,80,91,92,93].
3.4. Lung Implantation Procedure
The intraoperative and immediate postoperative management of a lung transplant are crucial in modulating the severity of LIRI. Perioperatively, the unclamping of the pulmonary artery is generally performed in a stepwise manner, allowing a controlled reperfusion and thus preventing an onslaught of full cardiac output to the cold ischemic lung [94]. By partially unclamping the pulmonary artery or using a brief, low-pressure, low-flow reintroduction of blood (over ~2–5 min, with normoxic FiO2), the initial surge in shear stress and oxygen delivery is blunted, allowing endothelial Ca2+ handling, nitric-oxide–mediated vasodilation, and glycocalyx recovery, thereby limiting capillary leak and the early mitochondrial ROS burst that drives lung IRI [10,24,84,85,87,88]. This graded reperfusion/postconditioning approach is mechanistically aligned with lung IRI biology: a sudden full-flow, hyperoxic reperfusion increases endothelial shear, glycocalyx shedding, Ca2+ overload, and reverse-electron transport (RET)–mediated ROS at complex I fueled by ischemic succinate accumulation. Slowing the first minutes of reperfusion reduces these triggers [10,24,84,85,87]. In lung transplantation, clinical “modified/controlled reperfusion” strategies have been associated with lower severe PGD and better early physiology, and preclinical/EVLP models show that lower initial flow reduces edema and inflammatory cytokines [50,62,95]. Avoiding hyperoxia at first reperfusion (using lower FiO2) further attenuates oxidative injury and has been linked to a lower risk of severe PGD [96]. Cross-organ data support the same principle: in the liver, end-ischemic hypothermic oxygenated perfusion (HOPE), often followed by controlled oxygenated rewarming (COR) and then warm normothermic machine perfusion (NMP), metabolizes ischemic succinate and replenishes ATP under low metabolic demand, thereby dampening the subsequent reperfusion burst. Randomized trials in DCD livers show reduced biliary complications with (dual) HOPE versus static cold storage [97,98,99,100,101]. In the heart, stepwise/controlled reflow and ischemic postconditioning reduce infarct size and endothelial dysfunction, reinforcing the value of gradual re-reperfusion to mitigate IRI [102]. Together, these data justify stepwise, normoxic, low-pressure reperfusion of the lung allograft as a practical, mechanism-based countermeasure to LIRI.
Another approach is modified reperfusion, where a catheter is placed in the pulmonary artery in order to administer leukocyte-depleted blood mixed with vasodilators before full circulation is restored. In a series of 100 patients managed with this technique, the incidence of severe PGD was remarkably low (around 2%) and early outcomes were excellent [50,103]. The rationale is that flushing out activated donor leukocytes and providing a vasodilated, controlled flow reduces the “trigger” for endothelial injury at first contact with recipient blood. While not all centers use specialized reperfusion circuits, the general principle is to avoid an immediate high-pressure, high-oxygen surge to the graft [94]. Additionally, reperfusion is ideally done with the lung already being gently ventilated with oxygen to avoid blood flowing into a completely collapsed and hypoxic lung. Some protocols also recommend keeping the FiO2 moderate during the first few minutes of reperfusion [62,104]. In fact, use of very high FiO2 (>0.4) during initial reperfusion has been associated with higher rates of PGD, likely because excessive oxygen tension exacerbates ROS generation in the newly perfused lung [12,105]. Therefore, many centers will start reperfusion on 40–50% oxygen rather than 100% oxygen, increasing it later as needed [10,16].
Post-implantation, the donor lung is extremely vulnerable to ventilator-induced injury. Mechanical ventilation itself can cause shear stress and inflammatory injury, especially in an acutely injured lung. To avoid compounding the reperfusion injury, a lung-protective ventilation strategy is used from the time of reperfusion onward [96]. This includes low tidal volumes (typically 6–8 mL/kg or less of predicted body weight) and adequate positive end-expiratory pressure (PEEP) to prevent alveolar collapse, similar to ARDS ventilation protocols [12,106]. Studies have shown that tidal volumes > 8–10 mL/kg in the early postoperative period can induce PGD, whereas limiting volumes can decrease neutrophil infiltration and cytokine release in the graft [12]. It is also important to avoid excessive driving pressures; keeping plateau pressures in a safe range (<30 cm H2O) and using gentle recruitment maneuvers if needed [96,106]. If a size mismatch occurs (e.g., smaller donor lungs in a larger recipient), special care must be taken to avoid over-ventilating the graft as size mismatches can lead to inadvertent delivery of too large a volume per lung volume [107]. In fact, donor–recipient lung size mismatch is recognized as a modifiable risk factor for PGD, precisely because of the ventilation implications [12,70]. Early extubation can be considered if the patient is stable, as this allows the patient to breathe spontaneously and may reduce ventilator-associated injury; however, this must be balanced against the need for adequate support if the lung is still recovering [108,109].
Transplanted lungs should be protected from acute hydrostatic pressure overload. Reperfusion injury can be worsened by high pulmonary capillary pressures, leading to stress edema [110]. Thus, transplant teams often aim to keep the patient “dry” and limit intravenous (IV) fluids in the intraoperative and immediate postoperative phase [111,112]. In practice, a low central venous pressure (CVP) or PAP is maintained to reduce the burden on the fragile pulmonary capillaries. Inotropic support and vasodilators may be used to optimize the right heart function and pulmonary circulation without volume loading [110]. Some centers avoid CPB for lung transplant when possible, opting for off-pump or ECMO support if needed, as CPB is associated with greater inflammatory response and capillary leak, which can elevate PGD risk [12,62]. If CPB or ECMO is used perioperatively, for example, in cases of hemodynamic instability or double-lung transplant in very sick patients, meticulous management of anticoagulation and perfusion flows is required to minimize inflammatory activation [113,114,115].
ECMO has become an important rescue strategy in severe PGD. If a patient develops life-threatening PGD, veno-venous ECMO allows the patient’s blood to be oxygenated externally, “resting” the transplanted lung [12]. ECMO support for a few days can allow the reperfusion injury to abate while avoiding additional ventilator-induced injury [116,117]. Clinical series have reported successful recovery of graft function in many PGD patients bridged through the acute phase on ECMO [118]. Thus, in an expert center, early deployment of ECMO for refractory PGD is considered a protective measure to prevent multi-organ failure. Overall, a combination of gradual reperfusion, protective ventilation, careful circulatory management, and timely supportive interventions form the cornerstone of PGD prevention and management in the perioperative setting [119,120].
3.5. LIRI in Donation After Circulatory Death
Donation after circulatory death (DCD) presents a distinct scenario for lung transplantation, with unique implications for IRI compared to donation after brain death (DBD) [121]. In controlled DCD, the agonal phase is the interval after withdrawal of life-sustaining therapy (WLST) until circulatory arrest (followed by a 2–5 min “no-touch” period before declaration of death) [122]. During this time, donors commonly exhibit intense spontaneous respiratory efforts/gasping with progressive hypoxemia and hypercapnic acidosis. These conditions drive patient self-inflicted lung injury (P-SILI), large negative intrathoracic pressure swings, “pendelluft”, and cyclic recruitment/derecruitment that promote edema and epithelial injury, thereby sensitizing the alveolar–capillary barrier to reperfusion [123,124,125]. Furthermore, they trigger hypoxic pulmonary vasoconstriction and acidosis-augmented increases in pulmonary vascular resistance, raising microvascular shear at first reflow [126,127]. In parallel, warm low-flow/no-flow metabolism accelerates ATP depletion and succinate accumulation, so that reperfusion rapidly generates mitochondrial ROS via reverse-electron transport at complex I, amplifying the endothelial injury that characterizes LIRI [24,87,128]. Hypoxia and hypercapnia also impair alveolar fluid clearance by down-regulating ENaC/Na, K-ATPase, further predisposing to reperfusion edema once circulation resumes [129,130,131]. These agonal-phase stresses explain why real-world tolerance is often shorter than the experimental “~60 min if oxygenated” benchmark, and why many programs target strict limits on functional warm ischemic time (e.g., from SBP < 50 mmHg or SpO2 < 70% to cold flush) rather than WLST-to-flush alone [132,133].
In controlled DCD (Maastricht category III, where withdrawal of life support is planned in a hospital setting), the agonal time can be anticipated and kept short. Indeed, it is a guiding principle that the agonal phase be <1 h to prevent irreversible lung injury [134]. By contrast, uncontrolled DCD (unexpected arrest) is more challenging due to indeterminate down-time; lungs from uncontrolled DCD (uDCD) donors are far less commonly used, or they may require ex vivo assessment before use [135]. Earlier data suggested that uncontrolled DCD lungs may be more prone to developing PGD; however, more recent data suggest that, when appropriately implemented, uDCD lung transplantation is feasible and safe [136].
Conversely, while DCD lungs suffer warm ischemic stress, they may avoid some of the injury associated with brain death. In DBD, a significant catecholamine storm often occurs at the time of brain herniation, causing severe hemodynamic swings and neurogenic pulmonary edema [137]. Additionally, brain death triggers systemic inflammatory responses that can prime donor organs with elevated cytokines and immune activation [68]. Studies have shown that some inflammatory markers are actually lower in DCD donor lungs compared to DBD [138]. Transcriptomic analyses similarly show that DBD lungs have upregulation of inflammatory pathways, due to a catecholamine surge and systemic “cytokine storm,” which primes the lung endothelium and leukocyte trafficking, thereby pre-activating inflammatory arms of IRI even before cold storage. DCD lungs, by contrast, show more activation of hypoxia and cell-death pathways due to the warm ischemia insult, on reperfusion, this state favors a mitochondrial ROS burst and sterile inflammation, rather than leukocyte-primed injury [63]. In practical terms, this means each donor type has a different profile of injury: DBD lungs are “pre-injured” by inflammation before ischemia, and DCD lungs are injured by lack of perfusion/oxygen during warm ischemia [138]. Both mechanisms can lead to PGD, via different routes. One notable difference is that inducible nitric oxide synthase (iNOS) signaling is more activated in marginal DBD lungs than in DCD lungs, suggesting that NO-related oxidative injury may be a feature of brain death-related lung damage [138]. Nevertheless, the key determinant in DCD lung outcomes is the duration of warm ischemia; longer durations correlate with more severe mitochondrial dysfunction and structural injury in donor organs [139,140,141]. Therefore, aggressive measures are taken to mitigate warm ischemia in DCD: as soon as the donor is pronounced dead, the transplant team will intubate/re-intubate and ventilate the donor, instill preservation solution into the lungs, and cool the organs as quickly as possible [68,134,142]. In some centers, normothermic regional perfusion (NRP) is used for DCD donors, using ECMO within the donor’s body to perfuse the organs with oxygenated blood before procurement [143]. NRP has been explored as a way to shorten the effective warm ischemic time and possibly recondition DCD lungs in situ, and there is evidence that it may reduce PGD, although data are still emerging [144,145]. Additionally, EVLP is playing a pivotal role in DCD lung transplantation. In a growing number of centers, lungs from both DBD and DCD donors are assessed on EVLP after procurement to ensure they meet functional criteria before implantation [146,147]. EVLP can also be used to treat donor lungs by removing excess fluid and delivering antioxidants or anti-inflammatory agents prior to transplant, thus acting as a bridge to improve DCD lung quality [20].
PGD remains a concern in DCD lung transplants, but recent data show that while DCD recipients may experience slightly higher rates of early PGD, the difference levels out within 72 h. Kashem et al. noted in their multicenter analysis of lung transplantation after DCD vs. DBD that at 1 h post-transplant the DCD group had more frequent severe PGD than the DBD group, but by 48–72 h there was no significant difference in PGD incidence between the two groups [148]. It appears that any initial damage in DCD lungs can often be overcome with supportive care, and the lung recovers similarly to a DBD lung. Importantly, when DCD protocols are properly followed (i.e., short agonal time, careful handling, use of EVLP when needed), the rates of successful transplantation are high [132,149,150].
4. Treatment Strategies
Due to the fact that LIRI involves a complex cascade with multiple overlapping pathways, a multi-faceted approach is necessary. Strategies include modifying surgical and perfusion techniques (to minimize ischemic time and reperfusion shocks), non-pharmacologic interventions (ventilatory strategies, extracorporeal support, positioning, conditioning), and pharmacologic or cellular therapies (antioxidants, anti-inflammatories, etc.). Below are some of the possible treatment strategies that have been proposed. The origin of the data regarding these treatment strategies vary from small-animal and large-animal models to EVLP studies using human donor lungs and clinical data (observational cohorts and randomized trials). Table 1 shows the mechanisms, evidence classes, net signals and translational status for each intervention category. Figure 2 shows a timeline overview of the different treatment modalities for LIRI, both established and experimental.
Table 1.
Evidence map of interventions targeting lung ischemia–reperfusion injury (LIRI)/primary graft dysfunction (PGD) in lung transplantation.
Figure 2.
Overview of established and experimental treatment strategies within a lung transplant timeline. Each treatment strategy has been placed at its respective timing of (proposed) use. Dotted boxes indicate experimental/proposed strategies. A2AR, adenosine A2A receptor; DPP-4, dipeptidyl peptidase 4; EVLP, ex vivo lung perfusion; HMG-CoA, 3-hydroxy-3-methylglutaryl coenzyme A; IL, interleukin; MSCs, mesenchymal stem cells; NRP, normothermic regional perfusion; NADPH, nicotinamide adenine dinucleotide phosphate; ROS, reactive oxygen species; TNF, tumor necrosis factor.
4.1. Lung-Protective Ventilation and Hypercapnia
Lung-protective ventilation is a key strategy in mitigating lung injury in the context of lung transplantation and other LIRI scenarios [106]. Mechanical ventilation can worsen pulmonary damage by inducing shear stress, volutrauma, and biotrauma, which in turn activate proinflammatory pathways such as nuclear factor kappa B (NF-κB) and mitogen-activated protein kinase, increase endothelial permeability, and promote cytokine release and neutrophil infiltration [96,106,151]. Evidence from ARDS literature and transplant cohorts supports the use of low tidal volumes (typically <6–8 mL/kg predicted body weight) combined with appropriate levels of PEEP to reduce these effects [12,106,152,153]. In a large retrospective study by Tague et al., donor-size–indexed low tidal volume ventilation after bilateral lung transplantation was associated with significantly lower rates of primary graft dysfunction (PGD) grade 3 and increased ventilator-free days [70]. Mechanistic insights from translational studies have shown that IRI activates sterile inflammation, damages the alveolar–capillary barrier, and leads to diffuse alveolar damage; hallmarks of PGD that can be attenuated through protective ventilator settings [15,154]. International survey data confirm that most transplant centers now routinely implement lung-protective ventilation strategies in the early post-reperfusion period, reflecting broad consensus on their clinical benefit [155]. These practices mirror findings from large ARDS trials, where limiting tidal volume and maintaining moderate PEEP consistently reduced inflammation, mechanical stress, and mortality [156,157,158]. Together, the preclinical rationale and clinical data make a compelling case for protective ventilation as a central component of supportive care during and after lung transplantation. Some experimental studies have suggested that a moderate hypercapnic acidosis (e.g., by reducing minute ventilation) can have protective effects. In isolated rat lungs, hypercapnic acidosis attenuated IRI, and in in vivo studies hypercapnia reduced lung injury by decreasing TNF-α levels, vascular leak, and apoptosis [159,160,161,162]. Hypercapnia appears to inhibit NF-κB activation and free radical generation, thereby blunting inflammation and cell death [12].
4.2. EVLP
In 2000, Steen et al. successfully performed the first lung transplantation using DCD lungs after evaluating the donor lungs using a novel technique called EVLP, which led to the development of the “Lund protocol” [163,164]. Subsequently, the Toronto group reported the results of a significant clinical trial using EVLP to evaluate the function of marginal donor lungs and DCD lungs, which laid the foundation for the “Toronto protocol” [20]. The group conducted 372 EVLP procedures between 2008 and 2017, increasing the annual lung transplantation rate by 70% during this period. EVLP has emerged in the last decade as a platform to rehabilitate and assess donor lungs before transplantation. Donor lungs are perfused and ventilated at normothermia in a specialized circuit for several hours. Clinically, EVLP allows marginal lungs to be evaluated and even treated prior to implantation [12]. Cypel et al. demonstrated that high-risk donor lungs treated with 4 h of EVLP had post-transplant outcomes comparable to standard lungs [165]. EVLP reduces the effective IRI burden by washing out DAMPs/cytokines linked to PGD, minimizing leukocyte/complement activation with acellular perfusate, and metabolically re-priming the graft under controlled flow/FiO2. These effects diminish succinate-driven mitochondrial ROS at reperfusion and has been associated with less warm-ischemia-related damage and lower PGD3 after transplant [87,91,166,167,168,169,170,171]. In a retrospective, single-center study of 538 lungs from the Toronto Lung transplant Program database, lungs that received EVLP recovered significantly faster from PGD grade 3 compared to lungs that did not receive EVLP [172]. Similarly, in a recent United Network for Organ Sharing database analysis of 10,342 patients that underwent lung transplantation between 2015 and 2023, EVLP was associated with decreased PGD grade 3 development [171]. These promising results of EVLP have led to the development of the Organ Care System (OCS) Lung™ (TranMedic, Andover, MA, USA), a portable EVLP platform that enables normothermic perfusion with donor blood and ventilation of the donor lungs during storage and transportation. In contrast to standard EVLP, this mobile system could potentially recondition donor lungs as soon as they are procured and (almost) completely eliminate cold ischemia during transport [173,174]. Very recently, the results of the EXPAND trial were published, a prospective, single-arm multicenter trial that assessed long-term clinical outcomes after use of OCS before transplantation of extended criteria donor lungs. The outcomes were compared to control cohorts from the same centers. The results showed similar 5-year overall survival rates. Furthermore, no significant differences were found between the EXPAND and control cohorts for the development of any grade of bronchiolitis obliterans syndrome [59].
EVLP can also serves as a delivery platform for therapies: drugs, gene therapy vectors, or cells can be administered ex vivo without risking systemic effects [91,175,176]. For example, experimental studies have shown that adenoviral IL-10 gene therapy given during EVLP in damaged human lungs led to improved lung function and reduced inflammation, making previously unusable lungs fit for transplant [177,178]. Likewise, EVLP studies in animal models show that adding treatments such as mesenchymal stem cells (MSCs), A2A adenosine receptor agonists, beta-2 agonists, or perfusate filtration can act on core LIRI pathways, lowering perfusate DAMP/cytokine burden and leukocyte activation, preserving endothelial/mitochondrial homeostasis, and improving alveolar fluid clearance, thereby reducing the reperfusion ROS/inflammation surge and improving early graft physiology [12,166]. EVLP is now routine in many major centers and has expanded the donor pool while also acting as a research bridge between bench and bedside for LIRI interventions [12,179].
4.3. Therapeutic Gases–NO, Carbon Monoxide, and Hydrogen
NO is a pulmonary vasodilator that can improve oxygenation and reduce PAP [180]. It has theoretical benefits in LIRI by improving perfusion and possibly modulating inflammation through cGMP signaling. By terminating lipid peroxidation chain reactions and S-nitrosation of mitochondrial complex I at the onset of reperfusion, it can theoretically dampen RET–mediated ROS generation [180,181]. Conversely, when superoxide levels are high, NO rapidly forms peroxynitrite (ONOO−), which amplifies oxidative/nitrative injury to lipids, proteins, and mitochondria; this helps explain why antioxidant benefits may not consistently translate at the bedside [182,183]. In practice, many transplant centers administer inhaled NO after reperfusion for severe PGD [10,12]. However, a double-blinded, placebo-controlled randomized trial in 84 lung transplant patients found no significant reduction in PGD incidence or outcomes with prophylactic inhaled NO [184]. Thus, inhaled NO is used as a supportive rescue therapy for hypoxemia, but evidence does not support it as a definitive preventive treatment for LIRI [185].
Low-dose CO exerts anti-inflammatory and anti-apoptotic effects via heme oxygenase-1 (HO-1) and stabilization of hypoxia-inducible factor (HIF-1α) [186,187]. In animal models of IRI, inhaling low concentrations of CO reduced IL-6 and TNF-α levels, decreased cell death, and improved oxygenation [188]. CO appears to induce a preconditioning-like state, upregulating cytoprotective pathways. A key mechanism is CO’s ability to modulate macrophage activation toward an anti-inflammatory phenotype and to suppress NF-κB [189,190]. Some early clinical studies in other organ transplants hint at safety of low-dose CO inhalation [191,192].
Hydrogen gas is a reactive free radical scavenger that can neutralize hydroxyl radicals [193]. It also activates the Nrf2 antioxidant response [194]. In multiple other organ IRI models, inhaled H2 or hydrogen-rich solutions reduced oxidative damage and improved outcomes [12]. In the lung, H2 has been shown to attenuate inflammatory cytokines and cell death in LIRI by boosting endogenous antioxidants [195,196]. One murine study found that combining inhaled H2 with NO provided additive protection against LIRI [196]. The main limitation is delivery: H2 is flammable, thus giving it during organ transport or to patients poses logistic challenges. However, hydrogen-rich saline can be administered intravenously or used as an organ flush [197]. In rat and LIRI models, hydrogen-enriched preservation solutions significantly reduced reperfusion injury [10,196].
4.4. Pharmacological Therapies
Several pharmacological therapies have been proposed as possible treatments or preventive measures for LIRI. Activation of complement is a key event in reperfusion injury [40]. Complement system activation increases the inflammatory reaction by producing anaphylatoxins such as C3a and C5a, resulting in an increased vascular permeability. In a multicenter cohort study, patients with increased plasma C5a levels at 6 h and 24 h post lung transplant were more likely to develop severe PGD and had higher mortality rates [39,40]. Furthermore, patients with PGD had higher bronchoalveolar lavage levels of complement activation fragments 24 h after lung transplantation [39].
HMG-CoA (3-hydroxy-3-methylglutaryl coenzyme A) reductase inhibitors (statins) have anti-inflammatory and endothelial-stabilizing properties beyond cholesterol lowering [198]. Observational studies indicate that lung transplant recipients on statin therapy have lower rates of PGD [199,200]. In a retrospective analysis (1999–2014), PGD occurred in 34.8% of patients on perioperative statins vs. 57.9% of those not on statins [199]. After propensity adjustment, statin use was independently associated with reduced PGD risk (OR 0.4). Some centers now consider continuing or starting statins in the peri-transplant period as an adjunct protective strategy [199,200].
High-dose corticosteroids are often given to the donor before organ procurement and to the recipient before reperfusion, primarily to attenuate immune activation and hyperacute rejection [201]. While not studied in randomized trials specifically for IRI prevention, steroids likely attenuate some early cytokine surges in LIRI (TNF, IL-1, etc.) [202]. Almost all lung transplant protocols include steroids (partly for anti-rejection), so their effect is entangled with standard care [203]. Experimental data in animals support that steroids reduce LIRI edema and inflammation, but careful timing and dosing are needed to balance risks such as infection and impaired healing [204,205].
Because mitochondrial ROS bursts, bioenergetic collapse, and defective mitophagy are central in LIRI, several mitochondria-directed strategies are being pursued. Mitochondria-targeted antioxidants and peptides, such as elamipretide (SS-31), which binds cardiolipin to stabilize cristae, and mitochondrial quinones like MitoQ, aim to reduce electron leak and limit mitochondrial ROS. Although most efficacy data come from heart and kidney IRI, the mechanisms are directly relevant to LIRI and EVLP may allow organ-specific delivery [206,207,208]. Complementary “metabolic re-wiring” at reperfusion seeks to blunt reverse electron transport–driven ROS by modulating succinate dehydrogenase activity (e.g., malonate or dimethyl-malonate prodrugs) [128,209]. Restoring mitophagy and mitochondrial quality control via Sirtuin1 (SIRT1)–PTEN-induced kinase 1 (PINK1)/Parkin signaling, illustrated by adiponectin-mediated rescue in diabetic lung-transplant models, can preserve mitochondrial integrity and reduce injury [210]. An orthogonal approach is mitochondrial transfer or transplantation, either through endogenous MSC-to-epithelium donation or exogenous delivery, which has improved lung mechanics, ATP content, and inflammation in preclinical lung-injury studies [46,211,212]. Collectively, these modalities are biologically compelling yet supported by limited lung-specific clinical data.
Metformin has emerged as a possible treatment candidate in LIRI. In a type-2 diabetic rat LTx model, metformin improved graft function and reduced necroptosis by activating adenosine monophosphate-activated protein kinase (AMPK); its benefits were reversed by an AMPK inhibitor, supporting on-target activity. Independent groups have replicated protection in LTx IRI models and extended benefits to CLAD in rats [213,214]. Mechanistically, metformin’s complex-I modulation dampens mitochondrial ROS and engages AMPK-dependent cytoprotective pathways that intersect with mitophagy and endothelial barrier preservation, pathways already implicated in diabetic LIRI. A 2024–2025 cross-organ IRI literature synthesis positions metformin as a plausible peri-reperfusion adjunct, though no randomized human LTx trials have reported to date [215,216].
4.5. Anti-Inflammatory and Immunomodulatory Approaches
Activation of A2A receptors on immune cells has broad anti-inflammatory effects (increasing cAMP and inhibiting neutrophil/macrophage activation) [217,218]. In animal models of LIRI, selective A2A agonists given during EVLP improved lung compliance and reduced pro-inflammatory cytokines and neutrophil infiltration [219,220,221]. These promising results have led to a recent blinded multicenter randomized controlled trial of regadenoson, an A2A agonist, in lung transplant patients, recently showed a trend towards reducing IRI [222].
IL-10 is an anti-inflammatory cytokine that suppresses production of TNF-α, IL-1β, and other harmful mediators [223]. Gene therapy to overexpress IL-10 in donor lungs via EVLP has shown promising results [12]. In large animal models and human lungs deemed unsuitable for transplant, delivering IL-10 with an adenoviral vector during EVLP significantly attenuated subsequent reperfusion injury and even improved 30-day graft survival post-transplant [224,225]. IL-10 gene therapy effectively “preconditions” the lung by attenuating the inflammatory cascade upon reperfusion. To mitigate risks, the ex vivo delivery of the gene therapy confines it to the graft [179].
Dipeptidyl peptidase-4 (DPP-4/CD26) is a cell-surface serine protease highly expressed in the lung on capillary endothelium and alveolar cells [226,227]. It inactivates several cytoprotective peptides: GLP-1, vasoactive intestinal peptide (VIP), and stromal cell–derived factor-1α (SDF-1α) [17]. Pharmacologic DPP-4 inhibition preserves these substrates and exerts anti-inflammatory, antioxidant, and endothelial-protective effects [17,228,229,230]. Mechanistically, VIP limits NF-κB activation, reduces caspase activity, and suppresses pro-inflammatory cytokines while promoting broncho- and vasodilation; DPP-4 inhibition increases VIP-positive macrophages after reperfusion [17,231,232,233,234]. SDF-1α recruits bone-marrow progenitors and activates cell-survival signaling via CXCR4; DPP-4 inhibition raises intact SDF-1α and enhances progenitor homing [229,235]. GLP-1 receptor activation elevates cAMP, downregulates NADPH oxidase (reducing superoxide), and induces endogenous antioxidant enzymes; in endotoxemia models, DPP-4 inhibitors reduce vascular oxidative stress, NOX2 expression, inducible NOS, NF-κB activation, and inflammatory cytokine release while upregulating SOD, GPx, and thioredoxin [236,237,238,239,240,241,242].
Preclinical lung IRI and transplant studies corroborate these mechanisms. In ex vivo rat lung perfusion, irreversible DPP-4 inhibition improved oxygenation and lowered pulmonary artery pressures; in vivo, pretreatment improved compliance, reduced edema and neutrophil infiltration, and lessened histologic injury, with greater VIP staining [228]. In a mouse orthotopic transplant with 18 h cold ischemia, DPP-4 inhibition improved post-reperfusion function, reduced macrophage/neutrophil activation, and attenuated acute rejection. Donor-lung preconditioning with vildagliptin during cold storage decreased macrophage/neutrophil influx and ICAM-1 expression, improved oxygenation, and yielded better structure and function up to 14 days, accompanied by higher SDF-1α, more IL-10, and M2 macrophage polarization; CD26-knockout recipients showed similar protection, implicating DPP-4 activity directly [229].
Human data are limited to a retrospective diabetic-recipient cohort, where DPP-4 inhibitor use associated with higher 5-year survival and freedom from CLAD, and explanted tissues from non–DPP-4i patients showed higher CD26 expression [26]. While encouraging, these findings require confirmation in prospective trials to define dosing, timing (donor, EVLP, or recipient), and patient selection for preventing LIRI and possibly reducing downstream CLAD.
Bone marrow-derived MSCs possess immunomodulatory and pro-repair properties. They can release anti-inflammatory cytokines, growth factors, and microvesicles that reduce endothelial permeability and promote tissue repair [10]. In mouse lung transplant models, MSC infusion protected lungs from IRI, reducing inflammatory cell infiltration and apoptosis [10]. MSC-derived extracellular vesicles (EVs), nano-sized vesicles enriched in miRNAs, proteins and lipids, recapitulate much of the parent cells’ immunomodulatory and reparative effects while avoiding concerns about persistence, embolism, or ectopic differentiation. These MSC-derived EVs have similarly shown potential to attenuate lung inflammation in IRI by reducing neutrophil influx and cytokine release, preserving alveolar–capillary barrier function, and improve oxygenation. Mechanisms include transfer of regulatory miRNAs (e.g., miR-21-5p, miR-146a) to alveolar macrophages and epithelial cells, promotion of epithelial repair programs, and enhancement of alveolar fluid clearance [195,197,243,244,245]. Several studies have indicated that MSC therapy protects the alveolar-epithelial barrier during ALI, likely due to improved permeability, alveolar fluid clearance, and oxygenation [12,246]. Safety of allogeneic MSCs has been shown in a Phase 2a trial for ARDS where no infusion-related toxicity was demonstrated [247]. Consequently, early-phase trials of MSC therapy for lung transplant patients (to prevent PGD or treat chronic rejection) are in development [246]. Two delivery avenues are especially promising for translation. First, EVLP provides a controllable window to administer EVs (or engineered EVs) directly to donor lungs before implantation. Contemporary reviews highlight EVLP as a practical bridge for EV/MSC products in LTx, with dosing and manufacturing standardization as the next hurdles [179,243,248]. Second, regional airway delivery is feasible: nebulized, miR-146a–engineered human umbilical cord MSC-EVs attenuated LIRI and improved graft oxygenation in an orthotopic rat LTx model by suppressing NLRP3 inflammasome signaling. Earlier work also showed anti-inflammatory activity of human MSC-EVs in reperfusion models [249].
During LIRI, endogenous danger signals like HMGB1 and extracellular ribonucleic acid (RNA) trigger toll-like receptors (TLRs) and inflammasomes. Experimental agents that neutralize HMGB1 or block TLR4 signaling (e.g., TLR4 antagonist eritoran) have shown reductions in LIRI in animal studies [10]. Similarly, inhibiting the NOD-like receptor family pyrin domain containing 3 (NLRP3) inflammasome or caspase-1 to reduce pyroptosis, a form of inflammatory cell death, is being explored. For instance, one study found that a glucagon-like peptide-1 (GLP-1) receptor agonist added during EVLP modulated pyroptosis pathways and improved lung graft function [236].
An often under-recognized contributor to LIRI is microthrombosis in the pulmonary microvasculature. Donor lungs, especially from DCD cases, can contain fibrin clots that impede reperfusion and prolong ischemia in parts of the lung [250]. Fibrinolytics like tissue plasminogen activator (tPA) or plasmin given to the donor lung have been tested to dissolve these clots [251,252]. Notably, administering plasmin during EVLP effectively cleared microthrombi and led to improved post-transplant lung function in recent studies [10]. Some EVLP protocols routinely include fibrinolytic treatment, particularly for DCD lungs where intravascular coagulation is a concern [10,253].
Another possible therapy includes inhibiting necroptosis, a programmed necrosis driven by receptor-interacting serine/threonine-protein kinases 1 and 3 (RIPK1/RIPK3) and mixed lineage kinase domain like pseudokinase (MLKL), contributing to endothelial and epithelial death in IRI [254]. Necrostatin-1 (Nec-1), a RIPK1 inhibitor, has shown efficacy in a mouse hilar clamp model of LIRI [255]. Nec-1 treatment significantly reduced lung injury scores, lowered pro-inflammatory cytokines, and decreased necroptotic markers in lung tissue. In vitro, Nec-1 also protected pulmonary cells from cold hypoxia-reoxygenation injury by preventing necrosome (RIPK1/RIPK3 complex) formation. Interestingly, Nec-1 not only blocked necroptosis but also reduced caspase-dependent apoptosis of epithelial cells, and it promoted apoptosis of neutrophils, thereby accelerating resolution of inflammation. By inhibiting both necroptosis and apoptosis, and encouraging clearance of neutrophils, Nec-1 provided multi-faceted protection. The authors concluded Nec-1 could be a promising therapy to prevent PGD [255]. Similarly, necrosulfonamide (an MLKL inhibitor) has shown protective effects in a rat LIRI model by blocking necroptosis of airway cells [256]. These findings underscore the therapeutic potential of targeting regulated necrosis in LIRI.
4.6. Antioxidant Therapies
Classic antioxidants like N-acetylcysteine (NAC), vitamin C, and superoxide dismutase mimetics have been studied in various IRI models [257,258,259]. NAC, a glutathione precursor, has been shown in some animal studies to reduce LIRI edema and malondialdehyde (lipid peroxidation) levels, although high doses are needed [259,260]. While antioxidants are intuitively beneficial, human data are limited.
Beyond inhaled NO as a vasodilator, strategies to enhance endogenous NO signaling are considered cytoprotective. For example, nitrite (NO2−) can be enzymatically reduced to NO during ischemia, acting as an oxygen-independent NO donor. In some organ IRI models, nitrite infusion before reperfusion improved microvascular flow and reduced ROS due to the fact that NO can outcompete superoxide to form peroxynitrite instead of hydroxyl radical formation [261,262]. Soluble guanylate cyclase activators, which amplify NO signaling, are another avenue; however, their role in LIRI is speculative [263]. Balancing NO is complex because excess inducible NOS during reperfusion can be harmful [10]. Antioxidant cocktails have not yet conclusively improved clinical outcomes in lung transplant or ARDS, possibly because timing and delivery to cells are challenging [264]. Nevertheless, managing oxidative stress remains a cornerstone concept, and these agents could be part of a multimodal regimen in the future.
Another possible avenue is targeting ferroptosis, iron-dependent lipid peroxidation-driven cell death [10]. Injured lungs often show signs of ferroptosis: iron accumulation, depleted glutathione, lipid peroxides, and several methods of targeting this pathway have been proposed in recent years [265]. Maresin-1 (MaR1), an endogenous pro-resolving lipid mediator, was recently shown to protect mouse lung transplants by inhibiting ferroptosis [10]. In a 2025 study, MaR1 given to mice undergoing lung transplantation preserved glutathione levels, prevented lipid peroxidation, and reduced ultrastructural mitochondrial damage in grafts [266]. Mechanistically, MaR1 activated Protein Kinase A and the Hippo-YAP pathway, which in turn reduced ferroptosis signaling. The authors concluded that MaR1 effectively attenuated LIRI and suggested it as a basis for organ-protective therapy. Beyond MaR1, classical iron chelators like deferoxamine or lipophilic antioxidants such as liproxstatin-1 could theoretically be applied to donor lungs to curb ferroptotic injury [267]. This area is still emerging, but targeting ferroptosis is promising given its central role in IR-induced cell death [10].
5. Conclusions
LIRI remains an important cause of morbidity and mortality in thoracic surgery, particularly in the context of lung transplantation, where it is the principal driver of PGD and a major contributor to the development of CLAD. Despite advances in surgical technique, organ preservation, and perioperative care, the incidence and impact of LIRI remain substantial, particularly with increasing reliance on extended-criteria donors and DCD lungs.
Over the past decade, considerable progress has been made in deciphering the complex pathobiology of LIRI, including the central roles of oxidative stress, endothelial dysfunction, inflammatory cell recruitment, and disruption of the alveolar–capillary barrier. Experimental models have further elucidated mechanisms such as endothelial glycocalyx degradation, mitochondrial injury, and regulated cell death pathways, all of which converge to exacerbate pulmonary edema, gas exchange impairment, and long-term allograft dysfunction.
Clinically, the evolution of lung-protective ventilation strategies, controlled reperfusion protocols, and the application of EVLP has improved early postoperative outcomes and expanded the donor pool. These advances reflect the growing recognition that a multimodal and phase-specific approach to LIRI prevention, beginning with donor management and extending through procurement, implantation, and postoperative care, is essential.
While different pharmacologic interventions have been proposed, including antioxidants, complement inhibitors, vasodilators, and immunomodulatory agents, few have translated successfully into routine clinical use. However, the growing understanding of cellular and molecular targets continues to inform the development of novel therapies. These include strategies to preserve the endothelial barrier, modulate innate immune activation, and inhibit key inflammatory mediators. Emerging approaches such as mesenchymal stem cell therapies, cytokine modulation, and inhibition of regulated necrosis (e.g., necroptosis, ferroptosis) hold particular promise but require further clinical validation.
LIRI spans heterogeneous donor and recipient states (DBD vs. DCD, ischemic times, size mismatch, pulmonary hypertension, ECMO use), making effect sizes small and context-dependent. Timing and route of delivery (intra-donor, EVLP, intra-op reperfusion, early post-op) are critical yet inconsistently standardized. Surrogate endpoints vary (e.g., PGD grade vs. biomarker panels), and negative or neutral trials of intuitive therapies (e.g., prophylactic inhaled NO) highlight the need for biomarker-guided enrichment and platform trials. Manufacturing and regulatory issues also slow cellular/EV products. We outline these issues to guide realistic translation of promising preclinical findings.
The future management of LIRI will depend on the integration of mechanistic insights with real-time biomarkers for injury prediction, early detection, and therapeutic monitoring. Translational and clinical research need to bridge the gap between bench and bedside, ideally through multicenter trials and standardized outcome measures.
Author Contributions
Conceptualization, L.B. and P.V.S.; writing—original draft preparation, L.B., J.M.H.H., S.E.V., S.K.Y., W.W., P.L., G.V., R.D.P., P.M., I.R., D.A., and P.V.S.; writing—review and editing, L.B., J.M.H.H., S.E.V., S.K.Y., W.W., P.L., G.V., R.D.P., P.M., I.R., D.A., and P.V.S.; visualization, L.B.; supervision, J.M.H.H., S.E.V., S.K.Y., W.W., P.L., G.V., R.D.P., P.M., I.R., D.A., and P.V.S.; final approval—L.B., J.M.H.H., S.E.V., S.K.Y., W.W., P.L., G.V., R.D.P., P.M., I.R., D.A., and P.V.S. All authors have read and agreed to the published version of the manuscript.
Funding
This research received no external funding.
Institutional Review Board Statement
Not applicable.
Data Availability Statement
No new data were created or analyzed in this study. Data sharing is not applicable to this article.
Conflicts of Interest
The authors declare no conflicts of interest.
Abbreviations
The following abbreviations are used in this manuscript:
| ALI | Acute Lung Injury |
| ARDS | Acute Respiratory Distress Syndrome |
| ATP | Adenosine Triphosphate |
| BAL | Bronchoalveolar lavage |
| BMI | Body Mass Index |
| cAMP | Cyclic Adenosine Monophosphate |
| CD26 | Cluster of Differentiation 26 |
| cGMP | Cyclic Guanosine Monophosphate |
| CLAD | Chronic Lung Allograft Dysfunction |
| CO | Carbon Monoxide |
| COPD | Chronic Obstructive Pulmonary Disease |
| COR | Controlled Oxygenated Rewarming |
| CPB | Cardiopulmonary Bypass |
| CVP | Central Venous Pressure |
| CXCL | C-X-C Ligand |
| DAMP | Damage-associated Molecular Patterns |
| DBD | Donation after Brain Death |
| DCD | Donation after Circulatory Death |
| DNA | Deoxyribonucleic Acid |
| DPP-4 | Dipeptidyl Peptidase-4 |
| ECMO | Extracorporeal Membrane Oxygenation |
| EV | Extracellular Vesicles |
| EVLP | Ex Vivo Lung Perfusion |
| FiO2 | Fraction of Inspired Oxygen |
| GLP | Glucagon-like Peptide |
| GM-CSF | Granulocyte-Macrophage Colony-Stimulating Factor |
| HIF | Hypoxia-inducible Factor |
| HMG-CoA | 3-Hydroxy-3-Methylglutaryl Coenzyme A |
| HMGB1 | High Mobility Group Box 1 |
| HOPE | Hypothermic Oxygenated Perfusion |
| ICU | Intensive Care Unit |
| IL | Interleukin |
| iNOS | Inducible Nitric Oxide Synthase |
| IR | Ischemia–Reperfusion |
| IRI | Ischemia–Reperfusion Injury |
| IV | Intravenous |
| KATP | ATP-Sensitive Potassium Channel |
| LIRI | Lung Ischemia–Reperfusion Injury |
| MaR1 | Maresin-1 |
| MLKL | Mixed Lineage Kinase Domain Like Pseudokinase |
| MOF | Multiple Organ Failure |
| MSC | Mesenchymal Stem Cell |
| NAC | N-acetylcysteine |
| NADPH | Nicotinamide Adenine Dinucleotide Phosphate |
| NET | Neutrophil Extracellular Traps |
| NF-κB | Nuclear Factor Kappa B |
| NLRP3 | NOD-like Receptor Family Pyrin Domain Containing 3 |
| NMP | Normothermic Machine Perfusion |
| NO | Nitric Oxide |
| NOS | Nitric Oxide Synthase |
| NOX | NADPH Oxidase 2 |
| NRP | Normothermic Regional Perfusion |
| OCS | Organ Care System |
| OLV | One-lung Ventilation |
| PAP | Pulmonary Artery Pressure |
| PECAM-1 | Platelet Endothelial Cell Adhesion Molecule |
| PEEP | Positive End-Expiratory Pressure |
| PGD | Primary Graft Dysfunction |
| PI3K-Akt | Phosphoinositide 3-Kinase–Akt pathway |
| PINK1 | PTEN-induced kinase 1 |
| RANTES | Regulated upon Activation, Normal T cell Expressed and Secreted |
| RIC | Remote Ischemic Conditioning |
| RIPK1/3 | Receptor-interacting Serine/Threonine-Protein Kinases 1/3 |
| RNA | Ribonucleic Acid |
| ROS | Reactive Oxygen Species |
| SDF | Stromal-cell Derived Factor |
| SIRT1 | Sirtuin 1 |
| TLR | Toll-like Receptor |
| TNF | Tumor Necrosis Factor |
| tPA | Tissue Plasminogen Activator |
| uDCD | Uncontrolled Donation after Circulatory Death |
| VEGFR2 | Vascular Endothelial Growth Factor Receptor 2 |
| VIP | Vasoactive Intestinal Peptide |
| V/Q | Ventilation/Perfusion |
| XO | Xanthine Oxidase |
References
- Vlastos, D.; Zeinah, M.; Ninkovic-Hall, G.; Vlachos, S.; Salem, A.; Asonitis, A.; Chavan, H.; Kalampalikis, L.; Al Shammari, A.; Alvarez Gallesio, J.M.; et al. The effects of ischaemic conditioning on lung ischaemia–reperfusion injury. Respir. Res. 2022, 23, 351. [Google Scholar] [CrossRef] [PubMed]
- Den Hengst, W.A.; Gielis, J.F.; Lin, J.Y.; Van Schil, P.E.; De Windt, L.J.; Moens, A.L. Lung ischemia-reperfusion injury: A molecular and clinical view on a complex pathophysiological process. Am. J. Physiol.-Heart Circ. Physiol. 2010, 299, H1283–H1299. [Google Scholar] [CrossRef] [PubMed]
- Laubach, V.E.; Sharma, A.K. Mechanisms of lung ischemia-reperfusion injury. Curr. Opin. Organ. Transplant. 2016, 21, 246–252. [Google Scholar] [CrossRef]
- Ferrari, R.S.; Andrade, C.F. Oxidative Stress and Lung Ischemia-Reperfusion Injury. Oxid. Med. Cell. Longev. 2015, 2015, 590987. [Google Scholar] [CrossRef]
- Rowe, C.J.; Walsh, S.A.; Dragon, A.H.; Rhodes, A.M.; Pak, O.L.; Ronzier, E.; Levi, B.; Potter, B.K.; Spreadborough, P.J.; Davis, T.A. Tourniquet-induced ischemia creates increased risk of organ dysfunction and mortality following delayed limb amputation. Injury 2023, 54, 1792–1803. [Google Scholar] [CrossRef]
- Dulu, A.; Pastores, S.M.; Park, B.; Riedel, E.; Rusch, V.; Halpern, N.A. Prevalence and mortality of acute lung injury and ARDS after lung resection. Chest 2006, 130, 73–78. [Google Scholar] [CrossRef]
- Li, C.; Li, Y.S.; Xu, M.; Wen, S.H.; Yao, X.; Wu, Y.; Huang, C.Y.; Huang, W.Q.; Liu, K.X. Limb remote ischemic preconditioning for intestinal and pulmonary protection during elective open infrarenal abdominal aortic aneurysm repair: A randomized controlled trial. Anesthesiology 2013, 118, 842–852. [Google Scholar] [CrossRef]
- Hu, Q.; Luo, W.; Huang, L.; Huang, R.; Chen, R.; Gao, Y. Multiorgan protection of remote ischemic perconditioning in valve replacement surgery. J. Surg. Res. 2016, 200, 13–20. [Google Scholar] [CrossRef]
- Suzuki, T. Additional lung-protective perfusion techniques during cardiopulmonary bypass. Ann. Thorac. Cardiovasc. Surg. 2010, 16, 150–155. [Google Scholar]
- Chen-Yoshikawa, T.F. Ischemia-Reperfusion Injury in Lung Transplantation. Cells 2021, 10, 1333. [Google Scholar] [CrossRef] [PubMed]
- Sayah, D.M.; Mallavia, B.; Liu, F.; Ortiz-Muñoz, G.; Caudrillier, A.; DerHovanessian, A.; Ross, D.J.; Lynch III, J.P.; Saggar, R.; Ardehali, A.; et al. Neutrophil Extracellular Traps Are Pathogenic in Primary Graft Dysfunction after Lung Transplantation. Am. J. Respir. Crit. Care Med. 2015, 191, 455–463. [Google Scholar] [CrossRef] [PubMed]
- Talaie, T.; DiChiacchio, L.; Prasad, N.K.; Pasrija, C.; Julliard, W.; Kaczorowski, D.J.; Zhao, Y.; Lau, C.L. Ischemia-reperfusion Injury in the Transplanted Lung: A Literature Review. Transplant. Direct 2021, 7, e652. [Google Scholar] [CrossRef] [PubMed]
- Carter, Y.M.; Gelman, A.E.; Kreisel, D. Pathogenesis, Management, and Consequences of Primary Graft Dysfunction. Semin. Thorac. Cardiovasc. Surg. 2008, 20, 165–172. [Google Scholar] [CrossRef] [PubMed]
- Miller, C.L.; O, J.M.; Allan, J.S.; Madsen, J.C. Novel approaches for long-term lung transplant survival. Front. Immunol. 2022, 13, 931251. [Google Scholar] [CrossRef]
- Van Slambrouck, J.; Van Raemdonck, D.; Vos, R.; Vanluyten, C.; Vanstapel, A.; Prisciandaro, E.; Willems, L.; Orlitová, M.; Kaes, J.; Jin, X.; et al. A Focused Review on Primary Graft Dysfunction after Clinical Lung Transplantation: A Multilevel Syndrome. Cells 2022, 11, 745. [Google Scholar] [CrossRef]
- Forgie, K.A.; Fialka, N.; Freed, D.H.; Nagendran, J. Lung Transplantation, Pulmonary Endothelial Inflammation, and Ex-Situ Lung Perfusion: A Review. Cells 2021, 10, 1417. [Google Scholar] [CrossRef]
- Beckers, P.A.J.; Gielis, J.F.; Van Schil, P.E.; Adriaensen, D. Lung ischemia reperfusion injury: The therapeutic role of dipeptidyl peptidase 4 inhibition. Ann. Transl. Med. 2017, 5, 129. [Google Scholar] [CrossRef]
- De Sousa, S.G.; Nascimento da Silva, G.V.; Costa Rodrigues, A.M.; Meireles Fernandes da Silva, T.M.; Costa, F.C.; Freitas Teixeira da Silva, A.; Santana de Macedo, B.F.; Brito, M.V.H. Organ Preservation Solutions in Transplantation: A Literature Review. Exp. Clin. Transplant. 2021, 19, 511–521. [Google Scholar] [CrossRef]
- Latchana, N.; Peck, J.R.; Whitson, B.; Black, S.M. Preservation solutions for cardiac and pulmonary donor grafts: A review of the current literature. J. Thorac. Dis. 2014, 6, 1143–1149. [Google Scholar] [CrossRef]
- Ahmad, K.; Pluhacek, J.L.; Brown, A.W. Ex Vivo Lung Perfusion: A Review of Current and Future Application in Lung Transplantation. Pulm. Ther. 2022, 8, 149–165. [Google Scholar] [CrossRef]
- Cenik, I.; Van Slambrouck, J.; Provoost, A.L.; Barbarossa, A.; Vanluyten, C.; Boelhouwer, C.; Vanaudenaerde, B.M.; Vos, R.; Pirenne, J.; Van Raemdonck, D.E.; et al. Controlled Hypothermic Storage for Lung Preservation: Leaving the Ice Age Behind. Transpl. Int. 2024, 37, 12601. [Google Scholar] [CrossRef]
- Hofmann, J.; Pühringer, M.; Steinkellner, S.; Holl, A.-S.; Meszaros, A.T.; Schneeberger, S.; Troppmair, J.; Hautz, T. Novel, Innovative Models to Study Ischemia/Reperfusion-Related Redox Damage in Organ Transplantation. Antioxidants 2023, 12, 31. [Google Scholar] [CrossRef]
- Mathis, S.; Putzer, G.; Schneeberger, S.; Martini, J. The Endothelial Glycocalyx and Organ Preservation-From Physiology to Possible Clinical Implications for Solid Organ Transplantation. Int. J. Mol. Sci. 2021, 22, 4019. [Google Scholar] [CrossRef] [PubMed]
- Ta, H.Q.; Kuppusamy, M.; Sonkusare, S.K.; Roeser, M.E.; Laubach, V.E. The endothelium: Gatekeeper to lung ischemia-reperfusion injury. Respir. Res. 2024, 25, 172. [Google Scholar] [CrossRef] [PubMed]
- Jungraithmayr, W. Novel Strategies for Endothelial Preservation in Lung Transplant Ischemia-Reperfusion Injury. Front. Physiol. 2020, 11, 581420. [Google Scholar] [CrossRef] [PubMed]
- Yamada, Y.; Sato, T.; Oda, H.; Harada, N.; Yoshizawa, A.; Nishikawa, S.; Kayawake, H.; Tanaka, S.; Yutaka, Y.; Hamaji, M.; et al. Favorable effect of CD26/DPP-4 inhibitors on postoperative outcomes after lung transplantation: A propensity-weighted analysis. J. Heart Lung Transplant. 2024, 43, 66–76. [Google Scholar] [CrossRef]
- Jang, J.-H.; Yamada, Y.; Janker, F.; De Meester, I.; Baerts, L.; Vliegen, G.; Inci, I.; Chatterjee, S.; Weder, W.; Jungraithmayr, W. Anti-inflammatory effects on ischemia/reperfusion-injured lung transplants by the cluster of differentiation 26/dipeptidylpeptidase 4 (CD26/DPP4) inhibitor vildagliptin. J. Thorac. Cardiovasc. Surg. 2017, 153, 713–724.e714. [Google Scholar] [CrossRef]
- Pak, O.; Sydykov, A.; Kosanovic, D.; Schermuly, R.T.; Dietrich, A.; Schröder, K.; Brandes, R.P.; Gudermann, T.; Sommer, N.; Weissmann, N. Lung Ischaemia–Reperfusion Injury: The Role of Reactive Oxygen Species. In Pulmonary Vasculature Redox Signaling in Health and Disease; Wang, Y.-X., Ed.; Springer International Publishing: Cham, Switzerland, 2017; pp. 195–225. [Google Scholar]
- Kalogeris, T.; Baines, C.P.; Krenz, M.; Korthuis, R.J. Cell biology of ischemia/reperfusion injury. Int. Rev. Cell Mol. Biol. 2012, 298, 229–317. [Google Scholar] [CrossRef]
- Granger, D.N.; Kvietys, P.R. Reperfusion injury and reactive oxygen species: The evolution of a concept. Redox Biol. 2015, 6, 524–551. [Google Scholar] [CrossRef]
- Xiang, M.; Lu, Y.; Xin, L.; Gao, J.; Shang, C.; Jiang, Z.; Lin, H.; Fang, X.; Qu, Y.; Wang, Y.; et al. Role of Oxidative Stress in Reperfusion following Myocardial Ischemia and Its Treatments. Oxid. Med. Cell. Longev. 2021, 2021, 6614009. [Google Scholar] [CrossRef]
- Chatterjee, S.; Nieman, G.F.; Christie, J.D.; Fisher, A.B. Shear stress-related mechanosignaling with lung ischemia: Lessons from basic research can inform lung transplantation. Am. J. Physiol.-Lung Cell. Mol. Physiol. 2014, 307, L668–L680. [Google Scholar] [CrossRef]
- Li, C.; Jackson, R.M. Reactive species mechanisms of cellular hypoxia-reoxygenation injury. Am. J. Physiol.-Cell Physiol. 2002, 282, C227–C241. [Google Scholar] [CrossRef]
- Vishwakarma, V.K.; Upadhyay, P.K.; Gupta, J.K.; Yadav, H.N. Pathophysiologic role of ischemia reperfusion injury: A review. J. Indian Coll. Cardiol. 2017, 7, 97–104. [Google Scholar] [CrossRef]
- Rogers, L.K.; Cismowski, M.J. Oxidative stress in the lung—The essential paradox. Curr. Opin. Toxicol. 2018, 7, 37–43. [Google Scholar] [CrossRef] [PubMed]
- Mittal, M.; Siddiqui, M.R.; Tran, K.; Reddy, S.P.; Malik, A.B. Reactive oxygen species in inflammation and tissue injury. Antioxid. Redox Signal 2014, 20, 1126–1167. [Google Scholar] [CrossRef] [PubMed]
- Qiao, X.; Yin, J.; Zheng, Z.; Li, L.; Feng, X. Endothelial cell dynamics in sepsis-induced acute lung injury and acute respiratory distress syndrome: Pathogenesis and therapeutic implications. Cell Commun. Signal 2024, 22, 241. [Google Scholar] [CrossRef]
- Matthay, M.A.; Zemans, R.L.; Zimmerman, G.A.; Arabi, Y.M.; Beitler, J.R.; Mercat, A.; Herridge, M.; Randolph, A.G.; Calfee, C.S. Acute respiratory distress syndrome. Nat. Rev. Dis. Primers 2019, 5, 18. [Google Scholar] [CrossRef]
- Kulkarni, H.S.; Ramphal, K.; Ma, L.; Brown, M.; Oyster, M.; Speckhart, K.N.; Takahashi, T.; Byers, D.E.; Porteous, M.K.; Kalman, L.; et al. Local complement activation is associated with primary graft dysfunction after lung transplantation. JCI Insight 2020, 5, e138358. [Google Scholar] [CrossRef]
- Shah, R.J.; Emtiazjoo, A.M.; Diamond, J.M.; Smith, P.A.; Roe, D.W.; Wille, K.M.; Orens, J.B.; Ware, L.B.; Weinacker, A.; Lama, V.N.; et al. Plasma Complement Levels Are Associated with Primary Graft Dysfunction and Mortality after Lung Transplantation. Am. J. Respir. Crit. Care Med. 2014, 189, 1564–1567. [Google Scholar] [CrossRef]
- Westall, G.P.; Snell, G.I.; McLean, C.; Kotsimbos, T.; Williams, T.; Magro, C. C3d and C4d deposition early after lung transplantation. J. Heart Lung Transplant. 2008, 27, 722–728. [Google Scholar] [CrossRef]
- Ruaro, B.; Salton, F.; Braga, L.; Wade, B.; Confalonieri, P.; Volpe, M.C.; Baratella, E.; Maiocchi, S.; Confalonieri, M. The History and Mystery of Alveolar Epithelial Type II Cells: Focus on Their Physiologic and Pathologic Role in Lung. Int. J. Mol. Sci. 2021, 22, 2566. [Google Scholar] [CrossRef] [PubMed]
- Duni, A.; Liakopoulos, V.; Koutlas, V.; Pappas, C.; Mitsis, M.; Dounousi, E. The Endothelial Glycocalyx as a Target of Ischemia and Reperfusion Injury in Kidney Transplantation—Where Have We Gone So Far? Int. J. Mol. Sci. 2021, 22, 2157. [Google Scholar] [CrossRef] [PubMed]
- Foote, C.A.; Soares, R.N.; Ramirez-Perez, F.I.; Ghiarone, T.; Aroor, A.; Manrique-Acevedo, C.; Padilla, J.; Martinez-Lemus, L. Endothelial Glycocalyx. Compr. Physiol. 2022, 12, 3781–3811. [Google Scholar] [CrossRef] [PubMed]
- Kimura, A.; Suehiro, K.; Yamada, T.; Shinta, Y.; Juri, T.; Fujimoto, Y.; Hirano, S.; Mori, T. Protective Effects of Hydrogen-Rich Saline Against Hemorrhagic Shock in Rats via an Endothelial Glycocalyx Pathway. Biomedicines 2025, 13, 833. [Google Scholar] [CrossRef]
- Moskowitzova, K.; Orfany, A.; Liu, K.; Ramirez-Barbieri, G.; Thedsanamoorthy, J.K.; Yao, R.; Guariento, A.; Doulamis, I.P.; Blitzer, D.; Shin, B.; et al. Mitochondrial transplantation enhances murine lung viability and recovery after ischemia-reperfusion injury. Am. J. Physiol.-Lung Cell. Mol. Physiol. 2020, 318, L78–L88. [Google Scholar] [CrossRef]
- Li, Q.; Nie, H. Advances in lung ischemia/reperfusion injury: Unraveling the role of innate immunity. Inflamm. Res. 2024, 73, 393–405. [Google Scholar] [CrossRef]
- Fard, N.; Saffari, A.; Emami, G.; Hofer, S.; Kauczor, H.-U.; Mehrabi, A. Acute respiratory distress syndrome induction by pulmonary ischemia–reperfusion injury in large animal models. J. Surg. Res. 2014, 189, 274–284. [Google Scholar] [CrossRef]
- Christie, J.D.; Kotloff, R.M.; Ahya, V.N.; Tino, G.; Pochettino, A.; Gaughan, C.; DeMissie, E.; Kimmel, S.E. The effect of primary graft dysfunction on survival after lung transplantation. Am. J. Respir. Crit. Care Med. 2005, 171, 1312–1316. [Google Scholar] [CrossRef]
- Morrison, M.I.; Pither, T.L.; Fisher, A.J. Pathophysiology and classification of primary graft dysfunction after lung transplantation. J. Thorac. Dis. 2017, 9, 4084–4097. [Google Scholar] [CrossRef]
- Avtaar Singh, S.S.; Das De, S.; Al-Adhami, A.; Singh, R.; Hopkins, P.M.; Curry, P.A. Primary graft dysfunction following lung transplantation: From pathogenesis to future frontiers. World J. Transplant. 2023, 13, 58–85. [Google Scholar] [CrossRef]
- Diamond, J.M.; Cantu, E.; Calfee, C.S.; Anderson, M.R.; Clausen, E.S.; Shashaty, M.G.S.; Courtwright, A.M.; Kalman, L.; Oyster, M.; Crespo, M.M.; et al. The Impact of Donor Smoking on Primary Graft Dysfunction and Mortality after Lung Transplantation. Am. J. Respir. Crit. Care Med. 2024, 209, 91–100. [Google Scholar] [CrossRef]
- Lowery, E.M.; Kuhlmann, E.A.; Mahoney, E.L.; Dilling, D.F.; Kliethermes, S.A.; Kovacs, E.J. Heavy alcohol use in lung donors increases the risk for primary graft dysfunction. Alcohol Clin. Exp. Res. 2014, 38, 2853–2861. [Google Scholar] [CrossRef]
- Roesel, M.J.; Sharma, N.S.; Schroeter, A.; Matsunaga, T.; Xiao, Y.; Zhou, H.; Tullius, S.G. Primary Graft Dysfunction: The Role of Aging in Lung Ischemia-Reperfusion Injury. Front. Immunol. 2022, 13, 891564. [Google Scholar] [CrossRef]
- Bennett, R.M.; Reilly, J.P.; Diamond, J.M.; Cantu, E.; Shashaty, M.; Benvenuto, L.; Singer, J.P.; Palmer, S.M.; Christie, J.D.; Anderson, M.R. Body mass index and mortality following primary graft dysfunction: A Lung Transplant Outcomes Group study. JHLT Open 2024, 5, 100107. [Google Scholar] [CrossRef] [PubMed]
- Fang, A.; Studer, S.; Kawut, S.M.; Ahya, V.N.; Lee, J.; Wille, K.; Lama, V.; Ware, L.; Orens, J.; Weinacker, A.; et al. Elevated pulmonary artery pressure is a risk factor for primary graft dysfunction following lung transplantation for idiopathic pulmonary fibrosis. Chest 2011, 139, 782–787. [Google Scholar] [CrossRef] [PubMed]
- Jenkins, J.A.; Verdiner, R.; Omar, A.; Farina, J.M.; Wilson, R.; D’Cunha, J.; Reck Dos Santos, P.A. Donor and recipient risk factors for the development of primary graft dysfunction following lung transplantation. Front. Immunol. 2024, 15, 1341675. [Google Scholar] [CrossRef] [PubMed]
- Lederer, D.J.; Kawut, S.M.; Wickersham, N.; Winterbottom, C.; Bhorade, S.; Palmer, S.M.; Lee, J.; Diamond, J.M.; Wille, K.M.; Weinacker, A.; et al. Obesity and primary graft dysfunction after lung transplantation: The Lung Transplant Outcomes Group Obesity Study. Am. J. Respir. Crit. Care Med. 2011, 184, 1055–1061. [Google Scholar] [CrossRef]
- Loor, G.; Warnecke, G.; Villavicencio, M.A.; Smith, M.A.; Zhou, X.; Kukreja, J.; Ardehali, A.; Hartwig, M.G.; Daneshmand, M.A.; Hertz, M.I.; et al. Long-term outcomes of the international EXPAND trial of Organ Care System (OCS) Lung preservation for lung transplantation. eClinicalMedicine 2025, 85, 103334. [Google Scholar] [CrossRef]
- Seay, T.; Guinn, N.; Maisonave, Y.; Fuller, M.; Poisson, J.; Pollak, A.; Bryner, B.; Haney, J.; Klapper, J.; Hartwig, M.; et al. The Association of Increased FFP:RBC Transfusion Ratio to Primary Graft Dysfunction in Bleeding Lung Transplantation Patients. J. Cardiothorac. Vasc. Anesth. 2020, 34, 3024–3032. [Google Scholar] [CrossRef]
- Vandervelde, C.M.; Vos, R.; Vanluyten, C.; Fieuws, S.; Verleden, S.E.; Van Slambrouck, J.; De Leyn, P.; Coosemans, W.; Nafteux, P.; Decaluwé, H.; et al. Impact of anastomosis time during lung transplantation on primary graft dysfunction. Am. J. Transplant. 2022, 22, 1418–1429. [Google Scholar] [CrossRef]
- Hunt, M.L.; Cantu, E. Primary graft dysfunction after lung transplantation. Curr. Opin. Organ. Transplant. 2023, 28, 180–186. [Google Scholar] [CrossRef]
- Jennekens, J.; Braithwaite, S.A.; Luijk, B.; van der Kaaij, N.P.; Vrisekoop, N.; de Jager, S.C.A.; de Heer, L.M. Primary Graft Dysfunction in Lung Transplantation: An Overview of the Molecular Mechanisms. Int. J. Mol. Sci. 2025, 26, 6776. [Google Scholar] [CrossRef]
- Jin, Z.; Suen, K.C.; Wang, Z.; Ma, D. Review 2: Primary graft dysfunction after lung transplant-pathophysiology, clinical considerations and therapeutic targets. J. Anesth. 2020, 34, 729–740. [Google Scholar] [CrossRef]
- Shaver, C.M.; Ware, L.B. Primary graft dysfunction: Pathophysiology to guide new preventive therapies. Expert Rev. Respir. Med. 2017, 11, 119–128. [Google Scholar] [CrossRef]
- Wong, K.H.M.; Hsin, K.Y.M. Primary graft dysfunction in lung transplantation: Still a thorn in the side of lung transplant. J. Thorac. Dis. 2024, 16, 1–5. [Google Scholar] [CrossRef]
- Snell, G.I.; Yusen, R.D.; Weill, D.; Strueber, M.; Garrity, E.; Reed, A.; Pelaez, A.; Whelan, T.P.; Perch, M.; Bag, R.; et al. Report of the ISHLT Working Group on Primary Lung Graft Dysfunction, part I: Definition and grading—A 2016 Consensus Group statement of the International Society for Heart and Lung Transplantation. J. Heart Lung Transplant. 2017, 36, 1097–1103. [Google Scholar] [CrossRef] [PubMed]
- Hyun, S.; Haam, S. Donation after Circulatory Death in Lung Transplantation. J. Chest Surg. 2022, 55, 283–287. [Google Scholar] [CrossRef] [PubMed]
- Avlonitis, V.S.; Wigfield, C.H.; Kirby, J.A.; Dark, J.H. The Hemodynamic Mechanisms of Lung Injury and Systemic Inflammatory Response Following Brain Death in the Transplant Donor. Am. J. Transplant. 2005, 5, 684–693. [Google Scholar] [CrossRef] [PubMed]
- Tague, L.K.; Bedair, B.; Witt, C.; Byers, D.E.; Vazquez-Guillamet, R.; Kulkarni, H.; Alexander-Brett, J.; Nava, R.; Puri, V.; Kreisel, D.; et al. Lung protective ventilation based on donor size is associated with a lower risk of severe primary graft dysfunction after lung transplantation. J. Heart Lung Transplant. 2021, 40, 1212–1222. [Google Scholar] [CrossRef]
- Upala, S.; Panichsillapakit, T.; Wijarnpreecha, K.; Jaruvongvanich, V.; Sanguankeo, A. Underweight and obesity increase the risk of mortality after lung transplantation: A systematic review and meta-analysis. Transpl. Int. 2016, 29, 285–296. [Google Scholar] [CrossRef]
- Porteous, M.K.; Lee, J.C.; Lederer, D.J.; Palmer, S.M.; Cantu, E.; Shah, R.J.; Bellamy, S.L.; Lama, V.N.; Bhorade, S.M.; Crespo, M.M.; et al. Clinical Risk Factors and Prognostic Model for Primary Graft Dysfunction after Lung Transplantation in Patients with Pulmonary Hypertension. Ann. Am. Thorac. Soc. 2017, 14, 1514–1522. [Google Scholar] [CrossRef]
- Catelli, C.; D’Alessandro, M.; Lloret Madrid, A.; Fossi, A.; Franchi, F.; Bennett, D.; Paladini, P.; Bargagli, E.; Luzzi, L. Donor-Recipient Mismatch in Lung Transplantation: The Role of Graft Sizing in Clinical Outcomes. Transpl. Int. 2025, 38, 14387. [Google Scholar] [CrossRef]
- Eberlein, M.; Reed, R.M.; Bolukbas, S.; Diamond, J.M.; Wille, K.M.; Orens, J.B.; Brower, R.G.; Christie, J.D. Lung size mismatch and primary graft dysfunction after bilateral lung transplantation. J. Heart Lung Transplant. 2015, 34, 233–240. [Google Scholar] [CrossRef] [PubMed]
- Neizer, H.; Singh, G.B.; Gupta, S.; Singh, S.K. Addressing donor-organ shortages using extended criteria in lung transplantation. Ann. Cardiothorac. Surg. 2019, 9, 49–50. [Google Scholar] [CrossRef] [PubMed]
- D’Alessandro, D.; Schroder, J.; Meyer, D.M.; Vidic, A.; Shudo, Y.; Silvestry, S.; Leacche, M.; Sciortino, C.M.; Rodrigo, M.E.; Pham, S.M.; et al. Impact of controlled hypothermic preservation on outcomes following heart transplantation. J. Heart Lung Transplant. 2024, 43, 1153–1161. [Google Scholar] [CrossRef] [PubMed]
- Hoetzenecker, K.; Ali, A.; Campo-Cañaveral de la Cruz, J.; Schwarz, S.; Crowley Carrasco, S.; Romero Roman, A.; Aladaileh, M.; Benazzo, A.; Jaksch, P.; Wakeam, E.; et al. Prolonged Preservation of up to 24 Hours at 10 °C Does Not Impact Outcomes after Lung Transplantation. Ann. Surg. 2025, 281, 664–670. [Google Scholar] [CrossRef]
- Kukreja, J.; Campo-Canaveral de la Cruz, J.L.; Van Raemdonck, D.; Cantu, E.; Date, H.; D’Ovidio, F.; Hartwig, M.; Klapper, J.A.; Kelly, R.F.; Lindstedt, S.; et al. The 2024 American Association for Thoracic Surgery expert consensus document: Current standards in donor lung procurement and preservation. J. Thorac. Cardiovasc. Surg. 2025, 169, 484–504. [Google Scholar] [CrossRef]
- Bobba, C.M.; Saha, B.; Stukov, Y.; Kugler, L.; Aladaileh, M.A.; Oduntan, O.; Weir, W.; Jacobs, J.P.; Gries, C.; Emtiazjoo, A.; et al. One-year clinical outcomes of an observational study of static lung preservation at 10° centigrade and semi-elective lung transplantation. JHLT Open 2025, 9, 100241. [Google Scholar] [CrossRef]
- Abdelnour-Berchtold, E.; Ali, A.; Baciu, C.; Beroncal, E.L.; Wang, A.; Hough, O.; Kawashima, M.; Chen, M.; Zhang, Y.; Liu, M.; et al. Evaluation of 10 °C as the optimal storage temperature for aspiration-injured donor lungs in a large animal transplant model. J. Heart Lung Transplant. 2022, 41, 1679–1688. [Google Scholar] [CrossRef]
- Ali, A.; Wang, A.; Ribeiro, R.V.P.; Beroncal, E.L.; Baciu, C.; Galasso, M.; Gomes, B.; Mariscal, A.; Hough, O.; Brambate, E.; et al. Static lung storage at 10 °C maintains mitochondrial health and preserves donor organ function. Sci. Transl. Med. 2021, 13, eabf7601. [Google Scholar] [CrossRef]
- Wang, A.; Ali, A.; Baciu, C.; Bellissimo, C.; Siebiger, G.; Yamanashi, K.; Montagne, J.; Garza, G.; Goligher, E.; Keshavjee, S.; et al. Metabolomic studies reveal an organ-protective hibernation state in donor lungs preserved at 10 °C. J. Thorac. Cardiovasc. Surg. 2025, 169, 796–810.e791. [Google Scholar] [CrossRef]
- Yamanashi, K.; Wang, A.; Bellissimo, C.A.; Siebiger, G.; Oliveira, P.; Zhang, Y.; Montagne, J.; Garza, G.; Furie, N.; Pal, P.; et al. Protective effects of 10 °C preservation on donor lungs with lipopolysaccharide-induced acute lung injury. J. Thorac. Cardiovasc. Surg. 2025, 169, e74–e87. [Google Scholar] [CrossRef]
- Noda, K.; Philips, B.J.; Snyder, M.E.; Phillippi, J.A.; Sullivan, M.; Stolz, D.B.; Ren, X.; Luketich, J.D.; Sanchez, P.G. Heparanase inhibition preserves the endothelial glycocalyx in lung grafts and improves lung preservation and transplant outcomes. Sci. Rep. 2021, 11, 12265. [Google Scholar] [CrossRef]
- Sladden, T.M.; Yerkovich, S.; Wall, D.; Tan, M.; Hunt, W.; Hill, J.; Smith, I.; Hopkins, P.; Chambers, D.C. Endothelial Glycocalyx Shedding Occurs during Ex Vivo Lung Perfusion: A Pilot Study. J. Transplant. 2019, 2019, 6748242. [Google Scholar] [CrossRef]
- Ali, A.; Hoetzenecker, K.; Cruz, J.L.C.-C.d.l.; Schwarz, S.; Barturen, M.G.; Tomlinson, G.; Yeung, J.; Donahoe, L.; Yasufuku, K.; Pierre, A.; et al. Extension of Cold Static Donor Lung Preservation at 10 °C. NEJM Evid. 2023, 2, EVIDoa2300008. [Google Scholar] [CrossRef] [PubMed]
- Chouchani, E.T.; Pell, V.R.; Gaude, E.; Aksentijević, D.; Sundier, S.Y.; Robb, E.L.; Logan, A.; Nadtochiy, S.M.; Ord, E.N.J.; Smith, A.C.; et al. Ischaemic accumulation of succinate controls reperfusion injury through mitochondrial ROS. Nature 2014, 515, 431–435. [Google Scholar] [CrossRef] [PubMed]
- Nguyen, D.C.; Loor, G.; Carrott, P.; Shafii, A. Review of donor and recipient surgical procedures in lung transplantation. J. Thorac. Dis. 2019, 11, S1810–S1816. [Google Scholar] [CrossRef]
- Kuipers, M.T.; van der Poll, T.; Schultz, M.J.; Wieland, C.W. Bench-to-bedside review: Damage-associated molecular patterns in the onset of ventilator-induced lung injury. Crit. Care 2011, 15, 235. [Google Scholar] [CrossRef]
- Mehew, J.D.; Hogg, R.; Clark, S.; Santhanakrishnan, K.; Catarino, P.; Mascaro, J.; Stock, U.; Dark, J. Risk of prolonged ischemic time linked to use of cardiopulmonary bypass during implantation for lung transplantation in the United Kingdom. J. Heart Lung Transplant. 2023, 42, 1378–1396. [Google Scholar] [CrossRef] [PubMed]
- Iske, J.; Hinze, C.A.; Salman, J.; Haverich, A.; Tullius, S.G.; Ius, F. The potential of ex vivo lung perfusion on improving organ quality and ameliorating ischemia reperfusion injury. Am. J. Transplant. 2021, 21, 3831–3839. [Google Scholar] [CrossRef]
- Casillan, A.J.; Zhou, A.L.; Ruck, J.M.; Larson, E.L.; Etchill, E.W.; Ha, J.S.; Shah, P.D.; Merlo, C.A.; Bush, E.L. The effect of allograft ischemic time on outcomes following bilateral, single, and reoperative lung transplantation. J. Thorac. Cardiovasc. Surg. 2024, 167, 556–565.e558. [Google Scholar] [CrossRef]
- Ahmed, H.; Saez, D.G.; Zych, B.; Dunning, J.; Khoshbin, E. Moderately Prolonged Cold Ischemic Time. Does It Impact Outcome of Lung Transplantation. J. Heart Lung Transplant. 2023, 42, S527–S528. [Google Scholar] [CrossRef]
- Elgharably, H.; Javorski, M.J.; McCurry, K.R. Bilateral sequential lung transplantation: Technical aspects. J. Thorac. Dis. 2021, 13, 6564–6575. [Google Scholar] [CrossRef] [PubMed]
- Beller, J.P.; Byler, M.R.; Money, D.T.; Chancellor, W.Z.; Zhang, A.; Zhao, Y.; Stoler, M.H.; Narahari, A.K.; Shannon, A.; Mehaffey, J.H.; et al. Reduced-flow ex vivo lung perfusion to rehabilitate lungs donated after circulatory death. J. Heart Lung. Transplant. 2020, 39, 74–82. [Google Scholar] [CrossRef] [PubMed]
- Barnes, L.; Reed, R.M.; Parekh, K.R.; Bhama, J.K.; Pena, T.; Rajagopal, S.; Schmidt, G.A.; Klesney-Tait, J.A.; Eberlein, M. Mechanical ventilation for the lung transplant recipient. Curr. Pulmonol. Rep. 2015, 4, 88–96. [Google Scholar] [CrossRef]
- Rijn, R.v.; Schurink, I.J.; Vries, Y.d.; Berg, A.P.v.d.; Cerisuelo, M.C.; Murad, S.D.; Erdmann, J.I.; Gilbo, N.; Haas, R.J.d.; Heaton, N.; et al. Hypothermic Machine Perfusion in Liver Transplantation—A Randomized Trial. N. Engl. J. Med. 2021, 384, 1391–1401. [Google Scholar] [CrossRef]
- Schlegel, A.; Porte, R.; Dutkowski, P. Protective mechanisms and current clinical evidence of hypothermic oxygenated machine perfusion (HOPE) in preventing post-transplant cholangiopathy. J. Hepatol. 2022, 76, 1330–1347. [Google Scholar] [CrossRef]
- Minor, T.; von Horn, C.; Zlatev, H.; Saner, F.; Grawe, M.; Lüer, B.; Huessler, E.M.; Kuklik, N.; Paul, A. Controlled oxygenated rewarming as novel end-ischemic therapy for cold stored liver grafts. A randomized controlled trial. Clin. Transl. Sci. 2022, 15, 2918–2927. [Google Scholar] [CrossRef]
- Hoyer, D.P.; Benkö, T.; Manka, P.; von Horn, C.; Treckmann, J.W.; Paul, A.; Minor, T. Long-term Outcomes After Controlled Oxygenated Rewarming of Human Livers Before Transplantation. Transplant. Direct 2020, 6, e542. [Google Scholar] [CrossRef]
- Collins, M.G.; Chadban, S.J. Dealing With Delayed Graft Function. Transplantation 2024, 108, 1273–1274. [Google Scholar] [CrossRef]
- Beyersdorf, F. The use of controlled reperfusion strategies in cardiac surgery to minimize ischaemia/reperfusion damage. Cardiovasc. Res. 2009, 83, 262–268. [Google Scholar] [CrossRef]
- Schnickel, G.T.; Ross, D.J.; Beygui, R.; Shefizadeh, A.; Laks, H.; Saggar, R.; Lynch, J.P., 3rd; Ardehali, A. Modified reperfusion in clinical lung transplantation: The results of 100 consecutive cases. J. Thorac. Cardiovasc. Surg. 2006, 131, 218–223. [Google Scholar] [CrossRef][Green Version]
- Shaver, C.M.; Wickersham, N.; McNeil, J.B.; Nagata, H.; Miller, A.; Landstreet, S.R.; Kuck, J.L.; Diamond, J.M.; Lederer, D.J.; Kawut, S.M.; et al. Cell-free hemoglobin promotes primary graft dysfunction through oxidative lung endothelial injury. JCI Insight 2018, 3, e98546. [Google Scholar] [CrossRef] [PubMed]
- Ellman, P.I.; Alvis, J.S.; Tache-Leon, C.; Singh, R.; Reece, T.B.; Kern, J.A.; Tribble, C.G.; Kron, I.L. Hyperoxic ventilation exacerbates lung reperfusion injury. J. Thorac. Cardiovasc. Surg. 2005, 130, 1440.e1–1440.e8. [Google Scholar] [CrossRef] [PubMed]
- Beer, A.; Reed, R.M.; Bölükbas, S.; Budev, M.; Chaux, G.; Zamora, M.R.; Snell, G.; Orens, J.B.; Klesney-Tait, J.A.; Schmidt, G.A.; et al. Mechanical Ventilation after Lung Transplantation. An International Survey of Practices and Preferences. Ann. Am. Thorac. Soc. 2014, 11, 546–553. [Google Scholar] [CrossRef] [PubMed]
- Dezube, R.; Arnaoutakis, G.J.; Reed, R.M.; Bolukbas, S.; Shah, A.S.; Orens, J.B.; Brower, R.G.; Eberlein, M. The effect of lung-size mismatch on mechanical ventilation tidal volumes after bilateral lung transplantation. Interact. Cardiovasc. Thorac. Surg. 2013, 16, 275–281. [Google Scholar] [CrossRef]
- Chapin, K.C.; Dragnich, A.G.; Gannon, W.D.; Martel, A.K.; Bacchetta, M.; Erasmus, D.B.; Shaver, C.M.; Trindade, A.J. Risk factors and clinical consequences of early extubation failure in lung transplant recipients. JHLT Open 2024, 4, 100046. [Google Scholar] [CrossRef]
- Habib, A.; Gouchoe, D.A.; Rosenheck, J.P.; Mokadam, N.A.; Henn, M.C.; Nunley, D.R.; Ramsammy, V.; Whitson, B.A.; Ganapathi, A.M. Early Extubation: Who Qualifies Postoperatively in Lung Transplantation? J. Surg. Res. 2024, 299, 303–312. [Google Scholar] [CrossRef]
- Kao, C.C.; Parulekar, A.D. Postoperative management of lung transplant recipients. J. Thorac. Dis. 2019, 11, S1782–S1788. [Google Scholar] [CrossRef]
- Duan, Q.; Zhang, Y.; Yang, D. Perioperative fluid management for lung transplantation is challenging. Heliyon 2023, 9, e14704. [Google Scholar] [CrossRef]
- Currey, J.; Pilcher, D.V.; Davies, A.; Scheinkestel, C.; Botti, M.; Bailey, M.; Snell, G. Implementation of a management guideline aimed at minimizing the severity of primary graft dysfunction after lung transplant. J. Thorac. Cardiovasc. Surg. 2010, 139, 154–161. [Google Scholar] [CrossRef]
- Laskey, D.; Housman, B.; Dawodu, G.; Scheinin, S. Intraoperative Extracorporeal Support during Lung Transplantation: Not Just for the High-Risk Patient. J. Clin. Med. 2024, 13, 192. [Google Scholar] [CrossRef]
- Coster, J.N.; Loor, G. Extracorporeal life support during lung transplantation. Indian J. Thorac. Cardiovasc. Surg. 2021, 37, 476–483. [Google Scholar] [CrossRef]
- Bermudez, C.A.; Shiose, A.; Esper, S.A.; Shigemura, N.; D’Cunha, J.; Bhama, J.K.; Richards, T.J.; Arlia, P.; Crespo, M.M.; Pilewski, J.M. Outcomes of Intraoperative Venoarterial Extracorporeal Membrane Oxygenation Versus Cardiopulmonary Bypass During Lung Transplantation. Ann. Thorac. Surg. 2014, 98, 1936–1943. [Google Scholar] [CrossRef]
- Gray, A.L.; Mulvihill, M.S.; Hartwig, M.G. Lung transplantation at Duke. J. Thorac. Dis. 2016, 8, E185–E196. [Google Scholar] [CrossRef] [PubMed]
- Luu, H.Y.; Santos, J.; Isaza, E.; Brzezinski, M.; Kukreja, J. Management of primary graft dysfunction after lung transplantation with extracorporeal life support: An evidence-based review. J. Thorac. Dis. 2023, 15, 4090–4100. [Google Scholar] [CrossRef] [PubMed]
- Paulo, N.; Prunet, H.; Armoiry, X.; Hugon-Vallet, E.; Mocan, R.; Portran, P.; Sebbag, L.; Pozzi, M.; Baudry, G. Outcome of primary graft dysfunction rescued by venoarterial extracorporeal membrane oxygenation after heart transplantation. Arch. Cardiovasc. Dis. 2022, 115, 426–435. [Google Scholar] [CrossRef] [PubMed]
- Boffini, M.; Simonato, E.; Ricci, D.; Scalini, F.; Marro, M.; Pidello, S.; Attisani, M.; Solidoro, P.; Lausi, P.O.; Fanelli, V.; et al. Extracorporeal membrane oxygenation after lung transplantation: Risk factors and outcomes analysis. Ann. Cardiothorac. Surg. 2019, 8, 54–61. [Google Scholar] [CrossRef]
- Gulack, B.C.; Hirji, S.A.; Hartwig, M.G. Bridge to lung transplantation and rescue post-transplant: The expanding role of extracorporeal membrane oxygenation. J. Thorac. Dis. 2014, 6, 1070–1079. [Google Scholar]
- Hatami, S.; Conway, J.; Freed, D.H.; Urschel, S. Thoracic organ donation after circulatory determination of death. Transplant. Rep. 2023, 8, 100125. [Google Scholar] [CrossRef]
- Keshavamurthy, S.; Rodgers-Fischl, P. Donation after circulatory death (DCD)-lung procurement. Indian J. Thorac. Cardiovasc. Surg. 2021, 37, 425–432. [Google Scholar] [CrossRef]
- Carteaux, G.; Parfait, M.; Combet, M.; Haudebourg, A.F.; Tuffet, S.; Mekontso Dessap, A. Patient-Self Inflicted Lung Injury: A Practical Review. J. Clin. Med. 2021, 10, 2738. [Google Scholar] [CrossRef] [PubMed]
- Chi, Y.; Zhao, Z.; Frerichs, I.; Long, Y.; He, H. Prevalence and prognosis of respiratory pendelluft phenomenon in mechanically ventilated ICU patients with acute respiratory failure: A retrospective cohort study. Ann. Intensive Care 2022, 12, 22. [Google Scholar] [CrossRef] [PubMed]
- Sklienka, P.; Frelich, M.; Burša, F. Patient Self-Inflicted Lung Injury-A Narrative Review of Pathophysiology, Early Recognition, and Management Options. J. Pers. Med. 2023, 13, 593. [Google Scholar] [CrossRef] [PubMed]
- Stengl, M.; Ledvinova, L.; Chvojka, J.; Benes, J.; Jarkovska, D.; Holas, J.; Soukup, P.; Sviglerová, J.; Matejovic, M. Effects of clinically relevant acute hypercapnic and metabolic acidosis on the cardiovascular system: An experimental porcine study. Crit. Care 2013, 17, R303. [Google Scholar] [CrossRef]
- Sylvester, J.T.; Shimoda, L.A.; Aaronson, P.I.; Ward, J.P. Hypoxic pulmonary vasoconstriction. Physiol. Rev. 2012, 92, 367–520. [Google Scholar] [CrossRef]
- Prag, H.A.; Murphy, M.P.; Krieg, T. Preventing mitochondrial reverse electron transport as a strategy for cardioprotection. Basic Res. Cardiol. 2023, 118, 34. [Google Scholar] [CrossRef]
- Gwoździńska, P.; Buchbinder, B.A.; Mayer, K.; Herold, S.; Morty, R.E.; Seeger, W.; Vadász, I. Hypercapnia Impairs ENaC Cell Surface Stability by Promoting Phosphorylation, Polyubiquitination and Endocytosis of β-ENaC in a Human Alveolar Epithelial Cell Line. Front. Immunol. 2017, 8, 591. [Google Scholar] [CrossRef]
- Huppert, L.A.; Matthay, M.A. Alveolar Fluid Clearance in Pathologically Relevant Conditions: In Vitro and In Vivo Models of Acute Respiratory Distress Syndrome. Front. Immunol. 2017, 8, e00371. [Google Scholar] [CrossRef]
- Vadász, I.; Sznajder, J.I. Gas Exchange Disturbances Regulate Alveolar Fluid Clearance during Acute Lung Injury. Front. Immunol. 2017, 8, 757. [Google Scholar] [CrossRef]
- Alzahrani, A.; Noda, K.; Chan, E.G.; Ryan, J.P.; Furukawa, M.; Sanchez, P.G. The length of the warm ischemic interval in lung donation after circulatory death does not impact post-transplantation outcomes. JHLT Open 2025, 8, 100244. [Google Scholar] [CrossRef]
- Berg, A.R.; Choi, A.Y.; Zhou, A.; MacArthur, J.W. From proxy to precision: The growing need to capture true warm ischemic time in donation-after-circulatory-death heart transplantation. J. Heart Lung Transplant. 2025, in press. [Google Scholar] [CrossRef] [PubMed]
- Van Raemdonck, D.; Ceulemans, L.J.; Neyrinck, A.; Levvey, B.; Snell, G.I. Donation After Circulatory Death in lung transplantation. Thorac. Surg. Clin. 2022, 32, 153–165. [Google Scholar] [CrossRef] [PubMed]
- Lazzeri, C.; Bonizzoli, M.; Di Valvasone, S.; Peris, A. Uncontrolled Donation after Circulatory Death Only Lung Program: An Urgent Opportunity. J. Clin. Med. 2023, 12, 6492. [Google Scholar] [CrossRef] [PubMed]
- Bello, I.; Palleschi, A.; Cypel, M.; Argudo, E.; Sandiumenge, A. Unlocking the Potential of Uncontrolled DCD in Lung Transplantation: A Review of Two Decades of Experience. JHLT Open 2025, 10, 100374. [Google Scholar] [CrossRef]
- Wong, A.; Liu, M. Inflammatory responses in lungs from donation after brain death: Mechanisms and potential therapeutic targets. J. Heart Lung Transplant. 2021, 40, 890–896. [Google Scholar] [CrossRef]
- Baciu, C.; Sage, A.; Zamel, R.; Shin, J.; Bai, X.-H.; Hough, O.; Bhat, M.; Yeung, J.C.; Cypel, M.; Keshavjee, S.; et al. Transcriptomic investigation reveals donor-specific gene signatures in human lung transplants. Eur. Respir. J. 2021, 57, 2000327. [Google Scholar] [CrossRef]
- Sommer, S.P.; Sommer, S.; Sinha, B.; Wiedemann, J.; Otto, C.; Aleksic, I.; Schimmer, C.; Leyh, R.G. Ischemia-reperfusion injury-induced pulmonary mitochondrial damage. J. Heart Lung Transplant. 2011, 30, 811–818. [Google Scholar] [CrossRef]
- Baniene, R.; Trumbeckas, D.; Kincius, M.; Pauziene, N.; Raudone, L.; Jievaltas, M.; Trumbeckaite, S. Short ischemia induces rat kidney mitochondria dysfunction. J. Bioenerg. Biomembr. 2016, 48, 77–85. [Google Scholar] [CrossRef]
- Zhang, L.; Zhang, S.N.; Li, L.; Zhang, X.B.; Wu, R.C.; Liu, J.H.; Huang, Z.Y.; Li, W.; Ran, J.H. Prolonged warm ischemia aggravates hepatic mitochondria damage and apoptosis in DCD liver by regulating Ca(2+)/CaM/CaMKII signaling pathway. Int. J. Clin. Exp. Pathol. 2019, 12, 217–228. [Google Scholar]
- Parrilla, G.A.; Hunt, W.R.; Daneshmand, M.A. Lung transplantation following donation after circulatory death. Transplant. Rep. 2022, 7, 100110. [Google Scholar] [CrossRef]
- Malas, J.; Chen, Q.; Thomas, J.; Emerson, D.; Megna, D.; Esmailian, F.; Bowdish, M.E.; Chikwe, J.; Catarino, P. The impact of thoracoabdominal normothermic regional perfusion on early outcomes in donation after circulatory death lung transplantation. J. Heart Lung Transplant. 2023, 42, 1040–1044. [Google Scholar] [CrossRef] [PubMed]
- Chang, S.H.; Geraci, T.C.; Piper, G.L.; Chan, J.; James, L.; Paone, D.; Sommer, P.M.; Natalini, J.; Rudym, D.; Lesko, M.; et al. Outcomes of lung and heart-lung transplants utilizing donor after circulatory death with thoracoabdominal normothermic regional perfusion. JHLT Open 2024, 4, 100058. [Google Scholar] [CrossRef] [PubMed]
- Alderete, I.S.; Pontula, A.; Halpern, S.E.; Patel, K.J.; Klapper, J.A.; Hartwig, M.G. Thoracoabdominal Normothermic Regional Perfusion and Donation After Circulatory Death Lung Use. JAMA Netw. Open 2025, 8, e2460033. [Google Scholar] [CrossRef]
- Goff, R.R.; Daly, R.C.; Lease, E.D. Ex Vivo Lung Perfusion on Donor Lungs in the United States: National Trends and Post-Transplant Outcomes. J. Heart Lung Transplant. 2020, 39, S217. [Google Scholar] [CrossRef]
- Divithotawela, C.; Cypel, M.; Martinu, T.; Singer, L.G.; Binnie, M.; Chow, C.-W.; Chaparro, C.; Waddell, T.K.; de Perrot, M.; Pierre, A.; et al. Long-term Outcomes of Lung Transplant With Ex Vivo Lung Perfusion. JAMA Surg. 2019, 154, 1143–1150. [Google Scholar] [CrossRef]
- Abul Kashem, M.; Loor, G.; Hartwig, M.; Van Raemdonck, D.; Villavicencio, M.; Ius, F.; Ghadimi, K.; Salman, J.; Chandrashekaran, S.; Machuca, T.; et al. A multicenter analysis of lung transplantation outcomes comparing donation after circulatory death and donation after brain death. JHLT Open 2024, 6, 100132. [Google Scholar] [CrossRef]
- Gandhi, N.N.; DeSantis, J.; Miskoff, J.A. Breathing New Life Into Donation After Circulatory Death (DCD) Lung Transplantation: The Role of Machine Perfusion. Cureus 2025, 17, e87196. [Google Scholar] [CrossRef]
- Al Salihi, M.; Alsalihi, Y.; Cahill, J. Boosting lung transplantation, a narrative review of the impact of donor after cardiac death, organ care system and ex vivo lung perfusion in expanding donor pool. Curr. Chall. Thorac. Surg. 2022, 5, 19. [Google Scholar] [CrossRef]
- Curley, G.F.; Laffey, J.G.; Zhang, H.; Slutsky, A.S. Biotrauma and Ventilator-Induced Lung Injury: Clinical Implications. Chest 2016, 150, 1109–1117. [Google Scholar] [CrossRef]
- Lohser, J.; Slinger, P. Lung Injury After One-Lung Ventilation: A Review of the Pathophysiologic Mechanisms Affecting the Ventilated and the Collapsed Lung. Anesth. Analg. 2015, 121, 302–318. [Google Scholar] [CrossRef]
- Sha, Y.; Xu, R.; Shao, S.; Yang, J.; Tang, B.; Liang, Q.; Wang, Z. Tailored single-lung ventilation approaches and postoperative pulmonary outcomes in thoracic surgery. J. Thorac. Dis. 2025, 17, 5371–5387. [Google Scholar] [CrossRef] [PubMed]
- De Perrot, M.; McRae, K. Left ventricular lusitropy and primary graft dysfunction in lung transplantation. J. Heart Lung Transplant. 2019, 38, 719–720. [Google Scholar] [CrossRef] [PubMed]
- Jin, Z.; Hana, Z.; Alam, A.; Rajalingam, S.; Abayalingam, M.; Wang, Z.; Ma, D. Review 1: Lung transplant-from donor selection to graft preparation. J. Anesth. 2020, 34, 561–574. [Google Scholar] [CrossRef] [PubMed]
- Brower, R.G.; Matthay, M.A.; Morris, A.; Schoenfeld, D.; Thompson, B.T.; Wheeler, A. Ventilation with lower tidal volumes as compared with traditional tidal volumes for acute lung injury and the acute respiratory distress syndrome. N. Engl. J. Med. 2000, 342, 1301–1308. [Google Scholar] [CrossRef]
- Briel, M.; Meade, M.; Mercat, A.; Brower, R.G.; Talmor, D.; Walter, S.D.; Slutsky, A.S.; Pullenayegum, E.; Zhou, Q.; Cook, D.; et al. Higher vs lower positive end-expiratory pressure in patients with acute lung injury and acute respiratory distress syndrome: Systematic review and meta-analysis. JAMA 2010, 303, 865–873. [Google Scholar] [CrossRef]
- Ranieri, V.M.; Suter, P.M.; Tortorella, C.; De Tullio, R.; Dayer, J.M.; Brienza, A.; Bruno, F.; Slutsky, A.S. Effect of mechanical ventilation on inflammatory mediators in patients with acute respiratory distress syndrome: A randomized controlled trial. JAMA 1999, 282, 54–61. [Google Scholar] [CrossRef]
- O’Croinin, D.; Ni Chonghaile, M.; Higgins, B.; Laffey, J.G. Bench-to-bedside review: Permissive hypercapnia. Crit. Care 2004, 9, 51. [Google Scholar] [CrossRef]
- Peltekova, V.; Engelberts, D.; Otulakowski, G.; Uematsu, S.; Post, M.; Kavanagh, B.P. Hypercapnic acidosis in ventilator-induced lung injury. Intensive Care Med. 2010, 36, 869–878. [Google Scholar] [CrossRef]
- Wu, S.Y.; Li, M.H.; Ko, F.C.; Wu, G.C.; Huang, K.L.; Chu, S.J. Protective effect of hypercapnic acidosis in ischemia-reperfusion lung injury is attributable to upregulation of heme oxygenase-1. PLoS ONE 2013, 8, e74742. [Google Scholar] [CrossRef]
- Wu, S.Y.; Wu, C.P.; Kang, B.H.; Li, M.H.; Chu, S.J.; Huang, K.L. Hypercapnic acidosis attenuates reperfusion injury in isolated and perfused rat lungs. Crit. Care Med 2012, 40, 553–559. [Google Scholar] [CrossRef] [PubMed]
- Steen, S.; Liao, Q.; Wierup, P.N.; Bolys, R.; Pierre, L.; Sjöberg, T. Transplantation of lungs from non-heart-beating donors after functional assessment ex vivo. Ann. Thorac. Surg. 2003, 76, 244–252; discussion 252. [Google Scholar] [CrossRef] [PubMed]
- Steen, S.; Sjöberg, T.; Pierre, L.; Liao, Q.; Eriksson, L.; Algotsson, L. Transplantation of lungs from a non-heart-beating donor. Lancet 2001, 357, 825–829. [Google Scholar] [CrossRef] [PubMed]
- Cypel, M.; Yeung, J.C.; Liu, M.; Anraku, M.; Chen, F.; Karolak, W.; Sato, M.; Laratta, J.; Azad, S.; Madonik, M.; et al. Normothermic Ex Vivo Lung Perfusion in Clinical Lung Transplantation. N. Engl. J. Med. 2011, 364, 1431–1440. [Google Scholar] [CrossRef]
- Prasad, N.K.; Pasrija, C.; Talaie, T.; Krupnick, A.S.; Zhao, Y.; Lau, C.L. Ex Vivo Lung Perfusion: Current Achievements and Future Directions. Transplantation 2021, 105, 979–985. [Google Scholar] [CrossRef]
- Kanou, T.; Nakahira, K.; Choi, A.M.; Yeung, J.C.; Cypel, M.; Liu, M.; Keshavjee, S. Cell-free DNA in human ex vivo lung perfusate as a potential biomarker to predict the risk of primary graft dysfunction in lung transplantation. J. Thorac. Cardiovasc. Surg. 2021, 162, 490–499.e492. [Google Scholar] [CrossRef]
- Boffini, M.; Marro, M.; Simonato, E.; Scalini, F.; Costamagna, A.; Fanelli, V.; Barbero, C.; Solidoro, P.; Brazzi, L.; Rinaldi, M. Cytokines Removal During Ex-Vivo Lung Perfusion: Initial Clinical Experience. Transpl. Int. 2023, 36, 10777. [Google Scholar] [CrossRef]
- Ponholzer, F.; Dumfarth, J.; Krapf, C.; Pircher, A.; Hautz, T.; Wolf, D.; Augustin, F.; Schneeberger, S. The impact and relevance of techniques and fluids on lung injury in machine perfusion of lungs. Front. Immunol. 2024, 15, e1358153. [Google Scholar] [CrossRef]
- Hasenauer, A.; Bédat, B.; Parapanov, R.; Lugrin, J.; Debonneville, A.; Abdelnour-Berchtold, E.; Gonzalez, M.; Perentes, J.Y.; Piquilloud, L.; Szabo, C.; et al. Effects of cold or warm ischemia and ex-vivo lung perfusion on the release of damage associated molecular patterns and inflammatory cytokines in experimental lung transplantation. J. Heart Lung Transplant. 2021, 40, 905–916. [Google Scholar] [CrossRef]
- Gouchoe, D.A.; Cui, E.Y.; Satija, D.; Henn, M.C.; Choi, K.; Rosenheck, J.P.; Nunley, D.R.; Mokadam, N.A.; Ganapathi, A.M.; Whitson, B.A. Ex Vivo Lung Perfusion and Primary Graft Dysfunction Following Lung Transplantation: A Contemporary United Network for Organ Sharing Database Analysis. J. Clin. Med. 2024, 13, 4440. [Google Scholar] [CrossRef]
- Benazzo, A.; Peel, J.; Mariscal, A.; Yeung, J.; Aversa, M.; Keshavjee, S.; Cypel, M. Differential outcomes of ISHLT PGD 3 after ex-vivo lung perfusion compared to PGD 3 after direct transplantation. J. Heart Lung Transplant. 2025, in press. [Google Scholar] [CrossRef] [PubMed]
- Lightle, W.; Daoud, D.; Loor, G. Breathing lung transplantation with the Organ Care System (OCS) Lung: Lessons learned and future implications. J. Thorac. Dis. 2019, 11, S1755–S1760. [Google Scholar] [CrossRef] [PubMed]
- Warnecke, G.; Van Raemdonck, D.; Smith, M.A.; Massard, G.; Kukreja, J.; Rea, F.; Loor, G.; De Robertis, F.; Nagendran, J.; Dhital, K.K.; et al. Normothermic ex-vivo preservation with the portable Organ Care System Lung device for bilateral lung transplantation (INSPIRE): A randomised, open-label, non-inferiority, phase 3 study. Lancet Respir. Med. 2018, 6, 357–367. [Google Scholar] [CrossRef] [PubMed]
- Gao, Q.; Kahan, R.; Gonzalez, T.J.; Zhang, M.; Alderete, I.S.; DeLaura, I.; Kesseli, S.J.; Song, M.; Asokan, A.; Barbas, A.S.; et al. Gene delivery followed by ex vivo lung perfusion using an adeno-associated viral vector in a rodent lung transplant model. J. Thorac. Cardiovasc. Surg. 2024, 167, e131–e139. [Google Scholar] [CrossRef]
- Nykänen, A.I.; Mariscal, A.; Duong, A.; Estrada, C.; Ali, A.; Hough, O.; Sage, A.; Chao, B.T.; Chen, M.; Gokhale, H.; et al. Engineered mesenchymal stromal cell therapy during human lung ex vivo lung perfusion is compromised by acidic lung microenvironment. Mol. Ther. Methods Clin. Dev. 2021, 23, 184–197. [Google Scholar] [CrossRef]
- Machuca, T.N.; Cypel, M.; Bonato, R.; Yeung, J.C.; Chun, Y.M.; Juvet, S.; Guan, Z.; Hwang, D.M.; Chen, M.; Saito, T.; et al. Safety and Efficacy of Ex Vivo Donor Lung Adenoviral IL-10 Gene Therapy in a Large Animal Lung Transplant Survival Model. Hum. Gene Ther. 2017, 28, 757–765. [Google Scholar] [CrossRef]
- Oishi, H.; Juvet, S.C.; Martinu, T.; Sato, M.; Medin, J.A.; Liu, M.; Keshavjee, S. A novel combined ex vivo and in vivo lentiviral interleukin-10 gene delivery strategy at the time of transplantation decreases chronic lung allograft rejection in mice. J. Thorac. Cardiovasc. Surg. 2018, 156, 1305–1315. [Google Scholar] [CrossRef]
- Nakata, K.; Alderete, I.S.; Hughes, B.A.; Hartwig, M.G. Ex vivo lung perfusion: Recent advancements and future directions. Front. Immunol. 2025, 16, e1513546. [Google Scholar] [CrossRef]
- Coggins, M.P.; Bloch, K.D. Nitric Oxide in the Pulmonary Vasculature. Arterioscler. Thromb. Vasc. Biol. 2007, 27, 1877–1885. [Google Scholar] [CrossRef]
- Klinger, J.R.; Kadowitz, P.J. The Nitric Oxide Pathway in Pulmonary Vascular Disease. Am. J. Cardiol. 2017, 120, S71–S79. [Google Scholar] [CrossRef]
- Radi, R. Oxygen radicals, nitric oxide, and peroxynitrite: Redox pathways in molecular medicine. Proc. Natl. Acad. Sci. USA 2018, 115, 5839–5848. [Google Scholar] [CrossRef]
- Kumar, A.; Noda, K.; Philips, B.; Velayutham, M.; Stolz, D.B.; Gladwin, M.T.; Shiva, S.; D’Cunha, J. Nitrite attenuates mitochondrial impairment and vascular permeability induced by ischemia-reperfusion injury in the lung. Am. J. Physiol. Lung Cell. Mol. Physiol. 2020, 318, L580–L591. [Google Scholar] [CrossRef]
- Meade, M.O.; Granton, J.T.; Matte-Martyn, A.; McRae, K.; Weaver, B.; Cripps, P.; Keshavjee, S.H. A randomized trial of inhaled nitric oxide to prevent ischemia-reperfusion injury after lung transplantation. Am. J. Respir. Crit. Care Med. 2003, 167, 1483–1489. [Google Scholar] [CrossRef] [PubMed]
- Cerier, E.; Lung, K.; Bharat, A. Role of Pulmonary Vasodilators in Ameliorating Primary Graft Dysfunction Following Lung Transplant. JAMA Surg. 2022, 157, e215857. [Google Scholar] [CrossRef] [PubMed]
- Chin, B.Y.; Jiang, G.; Wegiel, B.; Wang, H.J.; Macdonald, T.; Zhang, X.C.; Gallo, D.; Cszimadia, E.; Bach, F.H.; Lee, P.J.; et al. Hypoxia-inducible factor 1alpha stabilization by carbon monoxide results in cytoprotective preconditioning. Proc. Natl. Acad. Sci. USA 2007, 104, 5109–5114. [Google Scholar] [CrossRef] [PubMed]
- Kohmoto, J.; Nakao, A.; Kaizu, T.; Tsung, A.; Ikeda, A.; Tomiyama, K.; Billiar, T.R.; Choi, A.M.; Murase, N.; McCurry, K.R. Low-dose carbon monoxide inhalation prevents ischemia/reperfusion injury of transplanted rat lung grafts. Surgery 2006, 140, 179–185. [Google Scholar] [CrossRef]
- Ryter, S.W.; Choi, A.M. Targeting heme oxygenase-1 and carbon monoxide for therapeutic modulation of inflammation. Transl. Res. 2016, 167, 7–34. [Google Scholar] [CrossRef]
- Kang, I.S.; Kim, R.I.; Kim, C. Carbon Monoxide Regulates Macrophage Differentiation and Polarization toward the M2 Phenotype through Upregulation of Heme Oxygenase 1. Cells 2021, 10, 3444. [Google Scholar] [CrossRef]
- Chhikara, M.; Wang, S.; Kern, S.J.; Ferreyra, G.A.; Barb, J.J.; Munson, P.J.; Danner, R.L. Carbon monoxide blocks lipopolysaccharide-induced gene expression by interfering with proximal TLR4 to NF-kappaB signal transduction in human monocytes. PLoS ONE 2009, 4, e8139. [Google Scholar] [CrossRef]
- Rosas, I.O.; Goldberg, H.J.; Collard, H.R.; El-Chemaly, S.; Flaherty, K.; Hunninghake, G.M.; Lasky, J.A.; Lederer, D.J.; Machado, R.; Martinez, F.J.; et al. A Phase II Clinical Trial of Low-Dose Inhaled Carbon Monoxide in Idiopathic Pulmonary Fibrosis. Chest 2018, 153, 94–104. [Google Scholar] [CrossRef]
- Goebel, U.; Wollborn, J. Carbon monoxide in intensive care medicine—time to start the therapeutic application?! Intensive Care Med. Exp. 2020, 8, 2. [Google Scholar] [CrossRef]
- Li, H.; Zhou, R.; Liu, J.; Li, Q.; Zhang, J.; Mu, J.; Sun, X. Hydrogen-Rich Saline Attenuates Lung Ischemia-Reperfusion Injury in Rabbits. J. Surg. Res. 2012, 174, e11–e16. [Google Scholar] [CrossRef]
- Kawamura, T.; Wakabayashi, N.; Shigemura, N.; Huang, C.S.; Masutani, K.; Tanaka, Y.; Noda, K.; Peng, X.; Takahashi, T.; Billiar, T.R.; et al. Hydrogen gas reduces hyperoxic lung injury via the Nrf2 pathway in vivo. Am. J. Physiol. Lung Cell. Mol. Physiol. 2013, 304, L646–L656. [Google Scholar] [CrossRef]
- Yang, F.; Lei, Y.; Liu, R.; Luo, X.; Li, J.; Zeng, F.; Lu, S.; Huang, X.; Lan, Y. Hydrogen: Potential Applications in Solid Organ Transplantation. Oxid. Med. Cell. Longev. 2021, 2021, 6659310. [Google Scholar] [CrossRef]
- Obara, T.; Naito, H.; Nojima, T.; Hirayama, T.; Hongo, T.; Ageta, K.; Aokage, T.; Hisamura, M.; Yumoto, T.; Nakao, A. Hydrogen in Transplantation: Potential Applications and Therapeutic Implications. Biomedicines 2024, 12, 118. [Google Scholar] [CrossRef] [PubMed]
- Kayawake, H.; Chen-Yoshikawa, T.F.; Saito, M.; Yamagishi, H.; Yoshizawa, A.; Hirano, S.-i.; Kurokawa, R.; Date, H. Protective Effects of a Hydrogen-Rich Preservation Solution in a Canine Lung Transplantation Model. Ann. Thorac. Surg. 2021, 111, 246–252. [Google Scholar] [CrossRef] [PubMed]
- Oesterle, A.; Laufs, U.; Liao, J.K. Pleiotropic Effects of Statins on the Cardiovascular System. Circ. Res. 2017, 120, 229–243. [Google Scholar] [CrossRef] [PubMed]
- Raphael, J.; Collins, S.R.; Wang, X.-Q.; Scalzo, D.C.; Singla, P.; Lau, C.L.; Kozower, B.D.; Durieux, M.E.; Blank, R.S. Perioperative statin use is associated with decreased incidence of primary graft dysfunction after lung transplantation. J. Heart Lung Transplant. 2017, 36, 948–956. [Google Scholar] [CrossRef]
- Bello, I.; Coll, E.; Sandiumenge, A.; Romero, L.; Jauregui, A.; Pérez, J.; Ochoa, J.; Peñafiel, S.; Sánchez, L.; Ascanio, F.; et al. Do the Pretransplant Use of Statins in a Recipient Reduce the Incidence of Primary Graft Dysfunction after Lung Transplant? J. Heart Lung Transplant. 2019, 38, S226. [Google Scholar] [CrossRef]
- Dashti-Khavidaki, S.; Saidi, R.; Lu, H. Current status of glucocorticoid usage in solid organ transplantation. World J. Transplant. 2021, 11, 443–465. [Google Scholar] [CrossRef]
- Araujo, L.F.; Holand, A.R.; Paludo Ade, O.; Silva É, F.; Forgiarini, L.A.; Forgiarini, L.F.; Barbachan, E.S.M.; Andrade, C.F. Effect of the systemic administration of methylprednisolone on the lungs of brain-dead donor rats undergoing pulmonary transplantation. Clinics 2014, 69, 128–133. [Google Scholar] [CrossRef] [PubMed]
- Atkinson, B.J.; Sharma, N.S. Immunosuppression in lung transplantation: A narrative review. Curr. Chall. Thorac. Surg. 2023, 5, 21. [Google Scholar] [CrossRef]
- Paulus, P.; Holfeld, J.; Urbschat, A.; Mutlak, H.; Ockelmann, P.A.; Tacke, S.; Zacharowski, K.; Reissig, C.; Stay, D.; Scheller, B. Prednisolone as Preservation Additive Prevents from Ischemia Reperfusion Injury in a Rat Model of Orthotopic Lung Transplantation. PLoS ONE 2013, 8, e73298. [Google Scholar] [CrossRef] [PubMed]
- Van Zanden, J.E.; Leuvenink, H.G.D.; Verschuuren, E.A.M.; Veldhuis, Z.J.; Ottens, P.J.; Erasmus, M.E.; Hottenrott, M.C. Ex Vivo Perfusion With Methylprednisolone Attenuates Brain Death-induced Lung Injury in Rats. Transplant. Direct 2021, 7, e682. [Google Scholar] [CrossRef]
- Birk, A.V.; Liu, S.; Soong, Y.; Mills, W.; Singh, P.; Warren, J.D.; Seshan, S.V.; Pardee, J.D.; Szeto, H.H. The mitochondrial-targeted compound SS-31 re-energizes ischemic mitochondria by interacting with cardiolipin. J. Am. Soc. Nephrol. 2013, 24, 1250–1261. [Google Scholar] [CrossRef]
- Mitchell, W.; Pharaoh, G.; Tyshkovskiy, A.; Campbell, M.; Marcinek, D.J.; Gladyshev, V.N. The Mitochondria-Targeted Peptide Therapeutic Elamipretide Improves Cardiac and Skeletal Muscle Function During Aging Without Detectable Changes in Tissue Epigenetic or Transcriptomic Age. Aging Cell 2025, 24, e70026. [Google Scholar] [CrossRef]
- Du, X.; Zeng, Q.; Luo, Y.; He, L.; Zhao, Y.; Li, N.; Han, C.; Zhang, G.; Liu, W. Application research of novel peptide mitochondrial-targeted antioxidant SS-31 in mitigating mitochondrial dysfunction. Mitochondrion 2024, 75, 101846. [Google Scholar] [CrossRef]
- Prag, H.A.; Aksentijevic, D.; Dannhorn, A.; Giles, A.V.; Mulvey, J.F.; Sauchanka, O.; Du, L.; Bates, G.; Reinhold, J.; Kula-Alwar, D.; et al. Ischemia-Selective Cardioprotection by Malonate for Ischemia/Reperfusion Injury. Circ. Res. 2022, 131, 528–541. [Google Scholar] [CrossRef]
- Jiang, T.; Liu, T.; Deng, X.; Ding, W.; Yue, Z.; Yang, W.; Lv, X.; Li, W. Adiponectin ameliorates lung ischemia-reperfusion injury through SIRT1-PINK1 signaling-mediated mitophagy in type 2 diabetic rats. Respir. Res. 2021, 22, 258. [Google Scholar] [CrossRef]
- Lee, S.E.; Kim, I.H.; Kang, Y.C.; Kim, Y.; Yu, S.H.; Yeo, J.S.; Kwon, I.; Lim, J.H.; Kim, J.H.; Han, K.; et al. Mitochondrial transplantation attenuates lipopolysaccharide-induced acute respiratory distress syndrome. BMC Pulm. Med. 2024, 24, 477. [Google Scholar] [CrossRef]
- Miao, X.; Jiang, P.; Wang, Z.; Kong, W.; Feng, L. Mitochondrial Transplantation: A Novel Therapeutic Approach for Treating Diseases. MedComm (2020) 2025, 6, e70253. [Google Scholar] [CrossRef] [PubMed]
- Tian, D.; Zheng, X.; Tang, H.; Huang, H.; Wang, J.; Xu, L.; Li, C.; Yan, H.; Yu, R.; Nan, J.; et al. Metformin attenuates chronic lung allograft dysfunction: Evidence in rat models. Respir. Res. 2023, 24, 192. [Google Scholar] [CrossRef] [PubMed]
- Liu, T.; Wei, H.; Zhang, L.; Ma, C.; Wei, Y.; Jiang, T.; Li, W. Metformin attenuates lung ischemia-reperfusion injury and necroptosis through AMPK pathway in type 2 diabetic recipient rats. BMC Pulm. Med. 2024, 24, 237. [Google Scholar] [CrossRef] [PubMed]
- Nemeth, D.V.; Iannelli, L.; Gangitano, E.; D’Andrea, V.; Bellini, M.I. Energy Metabolism and Metformin: Effects on Ischemia-Reperfusion Injury in Kidney Transplantation. Biomedicines 2024, 12, 1534. [Google Scholar] [CrossRef]
- Wei, H.; Liu, T.-H.; Zhang, L.-J.; Yan, W.; Ma, C.; Lv, S.-H.; Zeng, X.-Z.; Li, W.-Z. Metformin alleviates lung ischemia-reperfusion injury via the SIRT1 pathway following lung transplantation in diabetic rats. Mol. Med. Rep. 2025, 32, 287. [Google Scholar] [CrossRef]
- Gazoni, L.M.; Walters, D.M.; Unger, E.B.; Linden, J.; Kron, I.L.; Laubach, V.E. Activation of A1, A2A, or A3 adenosine receptors attenuates lung ischemia-reperfusion injury. J. Thorac. Cardiovasc. Surg. 2010, 140, 440–446. [Google Scholar] [CrossRef]
- Gazoni, L.M.; Laubach, V.E.; Mulloy, D.P.; Bellizzi, A.; Unger, E.B.; Linden, J.; Ellman, P.I.; Lisle, T.C.; Kron, I.L. Additive protection against lung ischemia-reperfusion injury by adenosine A2A receptor activation before procurement and during reperfusion. J. Thorac. Cardiovasc. Surg. 2008, 135, 156–165. [Google Scholar] [CrossRef]
- Stone, M.L.; Sharma, A.K.; Mas, V.R.; Gehrau, R.C.; Mulloy, D.P.; Zhao, Y.; Lau, C.L.; Kron, I.L.; Huerter, M.E.; Laubach, V.E. Ex Vivo Perfusion With Adenosine A2A Receptor Agonist Enhances Rehabilitation of Murine Donor Lungs After Circulatory Death. Transplantation 2015, 99, 2494–2503. [Google Scholar] [CrossRef]
- Mulloy, D.P.; Stone, M.L.; Crosby, I.K.; Lapar, D.J.; Sharma, A.K.; Webb, D.V.; Lau, C.L.; Laubach, V.E.; Kron, I.L. Ex vivo rehabilitation of non-heart-beating donor lungs in preclinical porcine model: Delayed perfusion results in superior lung function. J. Thorac. Cardiovasc. Surg. 2012, 144, 1208–1215. [Google Scholar] [CrossRef]
- Wagner, C.E.; Pope, N.H.; Charles, E.J.; Huerter, M.E.; Sharma, A.K.; Salmon, M.D.; Carter, B.T.; Stoler, M.H.; Lau, C.L.; Laubach, V.E.; et al. Ex vivo lung perfusion with adenosine A2A receptor agonist allows prolonged cold preservation of lungs donated after cardiac death. J. Thorac. Cardiovasc. Surg. 2016, 151, 538–546. [Google Scholar] [CrossRef]
- Fleischmann, E.; Conaway, M.; Rabin, J.; Vecere, K.; Masih, K.; Zhao, Y.; Zhang, A.; Khan, M.; Mas, V.; Krupnick, A.; et al. Regadenoson in the rehabilitation of marginal donor lungs on ex-vivo lung perfusion: A blinded multi-center randomized controlled clinical trial. JTCVS Open 2025. [Google Scholar] [CrossRef]
- Iyer, S.S.; Cheng, G. Role of interleukin 10 transcriptional regulation in inflammation and autoimmune disease. Crit. Rev. Immunol. 2012, 32, 23–63. [Google Scholar] [CrossRef] [PubMed]
- Yeung, J.C.; Wagnetz, D.; Cypel, M.; Rubacha, M.; Koike, T.; Chun, Y.-M.; Hu, J.; Waddell, T.K.; Hwang, D.M.; Liu, M.; et al. Ex Vivo Adenoviral Vector Gene Delivery Results in Decreased Vector-associated Inflammation Pre- and Post–lung Transplantation in the Pig. Mol. Ther. 2012, 20, 1204–1211. [Google Scholar] [CrossRef] [PubMed]
- Nykänen, A.I.; Keshavjee, S.; Liu, M. Creating superior lungs for transplantation with next-generation gene therapy during ex vivo lung perfusion. J. Heart Lung Transplant. 2024, 43, 838–848. [Google Scholar] [CrossRef]
- Mulvihill, E.E.; Drucker, D.J. Pharmacology, physiology, and mechanisms of action of dipeptidyl peptidase-4 inhibitors. Endocr. Rev. 2014, 35, 992–1019. [Google Scholar] [CrossRef]
- Zhang, T.; Tong, X.; Zhang, S.; Wang, D.; Wang, L.; Wang, Q.; Fan, H. The Roles of Dipeptidyl Peptidase 4 (DPP4) and DPP4 Inhibitors in Different Lung Diseases: New Evidence. Front. Pharmacol. 2021, 12, e731453. [Google Scholar] [CrossRef]
- Zhai, W.; Cardell, M.; De Meester, I.; Augustyns, K.; Hillinger, S.; Inci, I.; Arni, S.; Jungraithmayr, W.; Scharpé, S.; Weder, W.; et al. Ischemia/reperfusion injury: The role of CD26/dipeptidyl-peptidase-IV-inhibition in lung transplantation. Transplant. Proc. 2006, 38, 3369–3371. [Google Scholar] [CrossRef]
- Jungraithmayr, W.; De Meester, I.; Matheeussen, V.; Inci, I.; Augustyns, K.; Scharpé, S.; Weder, W.; Korom, S. Inhibition of CD26/DPP IV attenuates ischemia/reperfusion injury in orthotopic mouse lung transplants: The pivotal role of vasoactive intestinal peptide. Peptides 2010, 31, 585–591. [Google Scholar] [CrossRef]
- Zhai, W.; Cardell, M.; De Meester, I.; Augustyns, K.; Hillinger, S.; Inci, I.; Arni, S.; Jungraithmayr, W.; Scharpé, S.; Weder, W.; et al. Intragraft DPP IV inhibition attenuates post-transplant pulmonary ischemia/reperfusion injury after extended ischemia. J Heart Lung Transplant. 2007, 26, 174–180. [Google Scholar] [CrossRef]
- Delgado, M.; Ganea, D. Vasoactive intestinal peptide: A neuropeptide with pleiotropic immune functions. Amino Acids 2013, 45, 25–39. [Google Scholar] [CrossRef]
- Zhou, Y.; Zhang, C.-Y.; Duan, J.-X.; Li, Q.; Yang, H.-H.; Sun, C.-C.; Zhang, J.; Luo, X.-Q.; Liu, S.-K. Vasoactive intestinal peptide suppresses the NLRP3 inflammasome activation in lipopolysaccharide-induced acute lung injury mice and macrophages. Biomed. Pharmacother. 2020, 121, 109596. [Google Scholar] [CrossRef]
- Delgado, M.; Ganea, D. VIP and PACAP inhibit activation induced apoptosis in T lymphocytes. Ann. N. Y. Acad. Sci. 2000, 921, 55–67. [Google Scholar] [CrossRef] [PubMed]
- Fadeel, B.; Åhlin, A.; Henter, J.-I.; Orrenius, S.; Hampton, M.B. Involvement of Caspases in Neutrophil Apoptosis: Regulation by Reactive Oxygen Species. Blood 1998, 92, 4808–4818. [Google Scholar] [CrossRef] [PubMed]
- Lataillade, J.-J.; Clay, D.; Bourin, P.; Hérodin, F.i.; Dupuy, C.; Jasmin, C.; Le Bousse-Kerdilès, M.-C. Stromal cell–derived factor 1 regulates primitive hematopoiesis by suppressing apoptosis and by promoting G0/G1 transition in CD34+ cells: Evidence for an autocrine/paracrine mechanism. Blood 2002, 99, 1117–1129. [Google Scholar] [CrossRef] [PubMed]
- Zhang, Y.; Liu, T.; Guo, H.; Shi, J.; Yang, J.; Fu, S.; Pan, X.; Li, F.; Zhang, H.; Zhang, D.; et al. Ex vivo lung perfusion with GLP-1R agonist mitigates ischemia/reperfusion injury through pyroptosis modulation in lung transplantation- an experimental study. Int. J. Surg. 2025, 111, 3781–3797. [Google Scholar] [CrossRef]
- Mehdi, S.F.; Pusapati, S.; Anwar, M.S.; Lohana, D.; Kumar, P.; Nandula, S.A.; Nawaz, F.K.; Tracey, K.; Yang, H.; LeRoith, D.; et al. Glucagon-like peptide-1: A multi-faceted anti-inflammatory agent. Front. Immunol. 2023, 14, e1148209. [Google Scholar] [CrossRef]
- Deacon, C.F. Physiology and Pharmacology of DPP-4 in Glucose Homeostasis and the Treatment of Type 2 Diabetes. Front. Endocrinol. 2019, 10, e00080. [Google Scholar] [CrossRef]
- Fandiño, J.; Toba, L.; González-Matías, L.C.; Diz-Chaves, Y.; Mallo, F. GLP-1 receptor agonist ameliorates experimental lung fibrosis. Sci. Rep. 2020, 10, 18091. [Google Scholar] [CrossRef]
- Shiraki, A.; Oyama, J.; Komoda, H.; Asaka, M.; Komatsu, A.; Sakuma, M.; Kodama, K.; Sakamoto, Y.; Kotooka, N.; Hirase, T.; et al. The glucagon-like peptide 1 analog liraglutide reduces TNF-α-induced oxidative stress and inflammation in endothelial cells. Atherosclerosis 2012, 221, 375–382. [Google Scholar] [CrossRef]
- Steven, S.; Jurk, K.; Kopp, M.; Kröller-Schön, S.; Mikhed, Y.; Schwierczek, K.; Roohani, S.; Kashani, F.; Oelze, M.; Klein, T.; et al. Glucagon-like peptide-1 receptor signalling reduces microvascular thrombosis, nitro-oxidative stress and platelet activation in endotoxaemic mice. Br. J. Pharmacol. 2017, 174, 1620–1632. [Google Scholar] [CrossRef]
- Steven, S.; Hausding, M.; Kröller-Schön, S.; Mader, M.; Mikhed, Y.; Stamm, P.; Zinßius, E.; Pfeffer, A.; Welschof, P.; Agdauletova, S.; et al. Gliptin and GLP-1 analog treatment improves survival and vascular inflammation/dysfunction in animals with lipopolysaccharide-induced endotoxemia. Basic Res. Cardiol. 2015, 110, 6. [Google Scholar] [CrossRef] [PubMed]
- Sakanoue, I.; Nakajima, D. Mesenchymal stem cell therapy against ischemia-reperfusion injury in lung transplantation. Curr. Opin. Organ. Transplant. 2025, 30, 372–378. [Google Scholar] [CrossRef] [PubMed]
- Park, K.-S.; Lässer, C.; Lötvall, J. Extracellular vesicles and the lung: From disease pathogenesis to biomarkers and treatments. Physiol. Rev. 2025, 105, 1733–1821. [Google Scholar] [CrossRef] [PubMed]
- Wang, N.; Ma, F.; Song, H.; He, N.; Zhang, H.; Li, J.; Liu, Q.; Xu, C. Mesenchymal Stem Cell-Derived Extracellular Vesicles for Regenerative Applications and Radiotherapy. Cell Transplant. 2025, 34, 09636897241311019. [Google Scholar] [CrossRef]
- Nykänen, A.I.; Liu, M.; Keshavjee, S. Mesenchymal Stromal Cell Therapy in Lung Transplantation. Bioengineering 2023, 10, 728. [Google Scholar] [CrossRef]
- Matthay, M.A.; Calfee, C.S.; Zhuo, H.; Thompson, B.T.; Wilson, J.G.; Levitt, J.E.; Rogers, A.J.; Gotts, J.E.; Wiener-Kronish, J.P.; Bajwa, E.K.; et al. Treatment with allogeneic mesenchymal stromal cells for moderate to severe acute respiratory distress syndrome (START study): A randomised phase 2a safety trial. Lancet Respir. Med. 2019, 7, 154–162. [Google Scholar] [CrossRef]
- Niroomand, A.; Hirdman, G.; Olm, F.; Lindstedt, S. Current Status and Future Perspectives on Machine Perfusion: A Treatment Platform to Restore and Regenerate Injured Lungs Using Cell and Cytokine Adsorption Therapy. Cells 2022, 11, 91. [Google Scholar] [CrossRef]
- Yang, X.; Hong, S.; Yan, T.; Liu, M.; Liu, M.; Zhao, J.; Yue, B.; Wu, D.; Shao, J.; Huang, M.; et al. MiR-146a engineered extracellular vesicles derived from mesenchymal stromal cells more potently attenuate ischaemia–reperfusion injury in lung transplantation. Clin. Transl. Med. 2025, 15, e70298. [Google Scholar] [CrossRef]
- Egan, T.M.; Haithcock, B.E.; Lobo, J.; Mody, G.; Love, R.B.; Requard III, J.J.; Espey, J.; Ali, M.H. Donation after circulatory death donors in lung transplantation. J. Thorac. Dis. 2021, 13, 6536–6549. [Google Scholar] [CrossRef]
- Motoyama, H.; Chen, F.; Ohsumi, A.; Hijiya, K.; Okita, K.; Nakajima, D.; Sakamoto, J.; Yamada, T.; Sato, M.; Aoyama, A.; et al. Protective effect of plasmin in marginal donor lungs in an ex vivo lung perfusion model. J. Heart Lung Transplant. 2013, 32, 505–510. [Google Scholar] [CrossRef]
- Liersch-Nordqvist, A.; Fakhro, M.; Pierre, L.; Hlebowicz, J.; Malmsjo, M.; Ingemansson, R.; Lindstedt, S. The impact of alteplase on pulmonary graft function in donation after circulatory death—An experimental study. Ann. Med. Surg. 2017, 22, 1–6. [Google Scholar] [CrossRef]
- Van Raemdonck, D.; Neyrinck, A.; Cypel, M.; Keshavjee, S. Ex-vivo lung perfusion. Transpl. Int. 2015, 28, 643–656. [Google Scholar] [CrossRef]
- Morgan, M.J.; Kim, Y.-S. Roles of RIPK3 in necroptosis, cell signaling, and disease. Exp. Mol. Med. 2022, 54, 1695–1704. [Google Scholar] [CrossRef] [PubMed]
- Dong, L.; Liang, F.; Lou, Z.; Li, Y.; Li, J.; Chen, Y.; Ding, J.; Jiang, B.; Wu, C.; Yu, H.; et al. Necrostatin-1 Alleviates Lung Ischemia-Reperfusion Injury via Inhibiting Necroptosis and Apoptosis of Lung Epithelial Cells. Cells 2022, 11, 3139. [Google Scholar] [CrossRef] [PubMed]
- Ueda, S.; Chen-Yoshikawa, T.F.; Tanaka, S.; Yamada, Y.; Nakajima, D.; Ohsumi, A.; Date, H. Protective effect of necrosulfonamide on rat pulmonary ischemia-reperfusion injury via inhibition of necroptosis. J. Thorac. Cardiovasc. Surg. 2022, 163, e113–e122. [Google Scholar] [CrossRef] [PubMed]
- Teke, Z.; Kabay, B.; Ozden, A.; Yenisey, C.; Bir, F.; Demirkan, N.C.; Bicakci, T.; Erdem, E. Effects of tempol, a membrane-permeable radical scavenger, on local and remote organ injuries caused by intestinal ischemia/reperfusion in rats. J. Surg. Res. 2008, 149, 259–271. [Google Scholar] [CrossRef]
- Baltalarli, A.; Ozcan, V.; Bir, F.; Aybek, H.; Sacar, M.; Onem, G.; Goksin, I.; Demir, S.; Teke, Z. Ascorbic acid (vitamin C) and iloprost attenuate the lung injury caused by ischemia/reperfusion of the lower extremities of rats. Ann. Vasc. Surg. 2006, 20, 49–55. [Google Scholar] [CrossRef]
- Inci, I.; Zhai, W.; Arni, S.; Hillinger, S.; Vogt, P.; Weder, W. N-acetylcysteine attenuates lung ischemia-reperfusion injury after lung transplantation. Ann. Thorac. Surg. 2007, 84, 240–246; discussion 246. [Google Scholar] [CrossRef]
- Rega, F.R.; Wuyts, W.A.; Vanaudenaerde, B.M.; Jannis, N.C.; Neyrinck, A.P.; Verleden, G.M.; Lerut, T.E.; Van Raemdonck, D.E. Nebulized N-acetyl cysteine protects the pulmonary graft inside the non-heart-beating donor. J. Heart Lung Transplant. 2005, 24, 1369–1377. [Google Scholar] [CrossRef]
- Okamoto, T.; Tang, X.; Janocha, A.; Farver, C.F.; Gladwin, M.T.; McCurry, K.R. Nebulized nitrite protects rat lung grafts from ischemia reperfusion injury. J. Thorac. Cardiovasc. Surg. 2013, 145, 1108–1116.e1101. [Google Scholar] [CrossRef][Green Version]
- Sugimoto, R.; Okamoto, T.; Nakao, A.; Zhan, J.; Wang, Y.; Kohmoto, J.; Tokita, D.; Farver, C.F.; Tarpey, M.M.; Billiar, T.R.; et al. Nitrite reduces acute lung injury and improves survival in a rat lung transplantation model. Am. J. Transplant. 2012, 12, 2938–2948. [Google Scholar] [CrossRef]
- Egemnazarov, B.; Sydykov, A.; Schermuly, R.T.; Weissmann, N.; Stasch, J.-P.; Sarybaev, A.S.; Seeger, W.; Grimminger, F.; Ghofrani, H.A. Novel soluble guanylyl cyclase stimulator BAY 41-2272 attenuates ischemia-reperfusion-induced lung injury. Am. J. Physiol.-Lung Cell. Mol. Physiol. 2009, 296, L462–L469. [Google Scholar] [CrossRef]
- Zhang, Y.; Ding, S.; Li, C.; Wang, Y.; Chen, Z.; Wang, Z. Effects of N-acetylcysteine treatment in acute respiratory distress syndrome: A meta-analysis. Exp. Ther. Med. 2017, 14, 2863–2868. [Google Scholar] [CrossRef]
- Liu, X.; Pan, B.; Wang, X.; Xu, J.; Wang, X.; Song, Z.; Zhang, E.; Wang, F.; Wang, W. Ischemia/reperfusion-activated ferroptosis in the early stage triggers excessive inflammation to aggregate lung injury in rats. Front. Med. 2023, 10, 1181286. [Google Scholar] [CrossRef]
- Deng, P.; Wu, Y.; Wan, L.; Sun, X.; Sun, Q. Maresin1 Alleviates Ischemia Reperfusion Injury After Lung Transplantation by Inhibiting Ferroptosis via the PKA-Hippo-YAP Signaling Pathway. Biomedicines 2025, 13, 1594. [Google Scholar] [CrossRef]
- Zhao, J.; Li, J.; Wei, D.; Gao, F.; Yang, X.; Yue, B.; Xiong, D.; Liu, M.; Xu, H.; Hu, C.; et al. Liproxstatin-1 Alleviates Lung Transplantation-induced Cold Ischemia-Reperfusion Injury by Inhibiting Ferroptosis. Transplantation 2023, 107, 2190–2202. [Google Scholar] [CrossRef]
Disclaimer/Publisher’s Note: The statements, opinions and data contained in all publications are solely those of the individual author(s) and contributor(s) and not of MDPI and/or the editor(s). MDPI and/or the editor(s) disclaim responsibility for any injury to people or property resulting from any ideas, methods, instructions or products referred to in the content. |
© 2025 by the authors. Licensee MDPI, Basel, Switzerland. This article is an open access article distributed under the terms and conditions of the Creative Commons Attribution (CC BY) license (https://creativecommons.org/licenses/by/4.0/).

