Scorpion Venom Heat-Resistant Synthetic Peptide Alleviates DSS-Induced Colitis via α7nAChR-Mediated Modulation of the JAK2/STAT3 Pathway
Abstract
1. Introduction
2. Materials and Methods
2.1. Animals
2.2. Induction and Treatment of Colitis
2.3. Disease Activity Index (DAI)
2.4. Histological Analysis
2.5. Fluorescein Isothiocyanate (FITC)-Dextran Osmotic Test
2.6. Reverse Transcription Quantitative Polymerase Chain Reaction (RT-qPCR)
2.7. Western Blot
2.8. Alcian Blue Staining
2.9. Immunohistochemistry
2.10. Flow Cytometry
2.11. Biochemical Assays for Oxidative Stress
2.12. Peritoneal Macrophage Isolation and Dihydroethidium (DHE) Staining
2.13. Enzyme-Linked Immunosorbent Assay (ELISA)
2.14. Cell Culture and Processing
2.15. Molecular Docking
2.16. Statistical Analysis
3. Results
3.1. SVHRSP Ameliorated DSS-Induced Colitis in Mice
3.2. SVHRSP Preserved the Integrity of the Intestinal Barrier in Colitis Induced by DSS
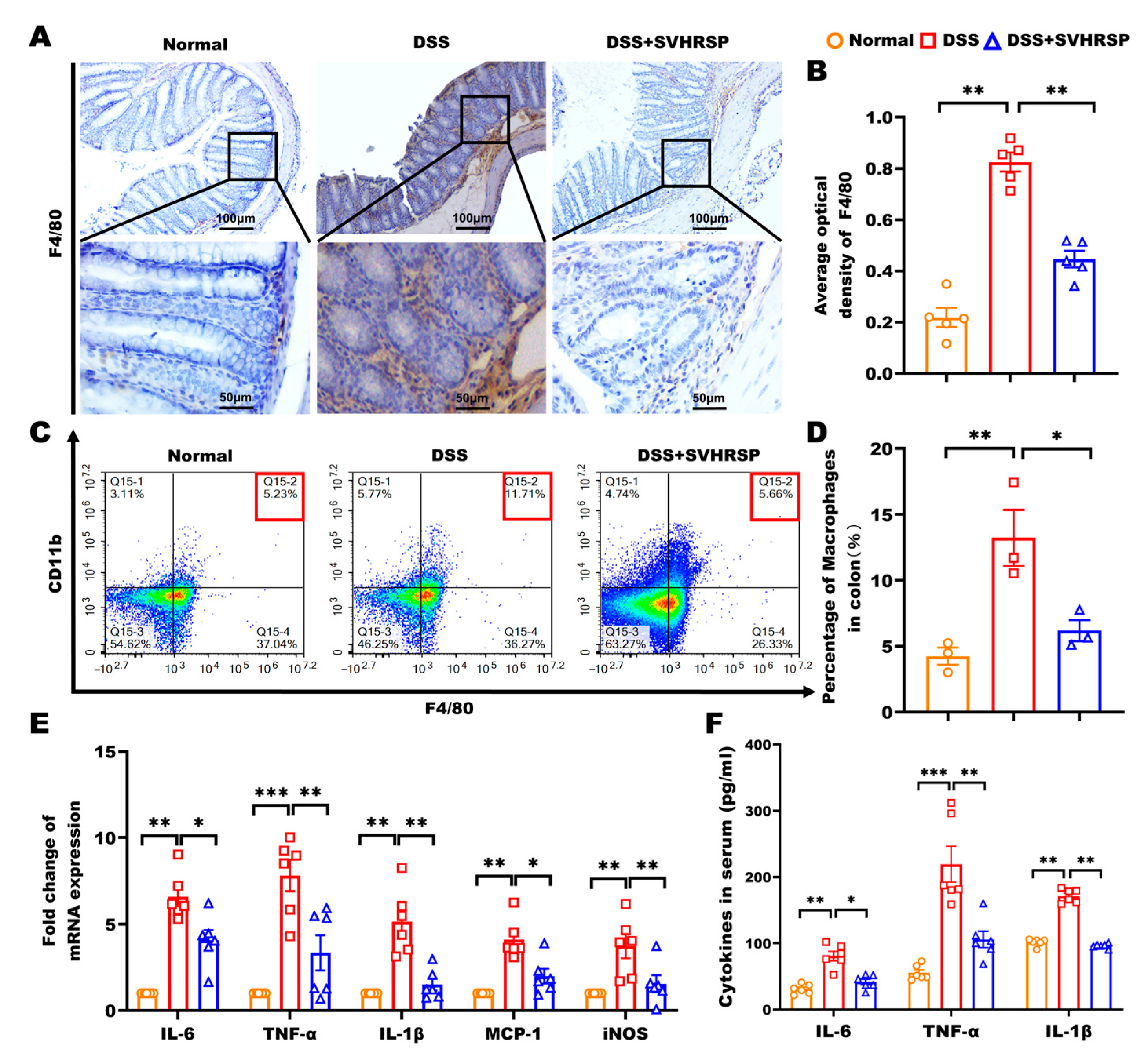
3.3. SVHRSP Attenuated Macrophage-Mediated Inflammation in DSS-Induced Colitis
3.4. SVHRSP Modulated Oxidative Stress and Protected Against DSS-Induced Colitis
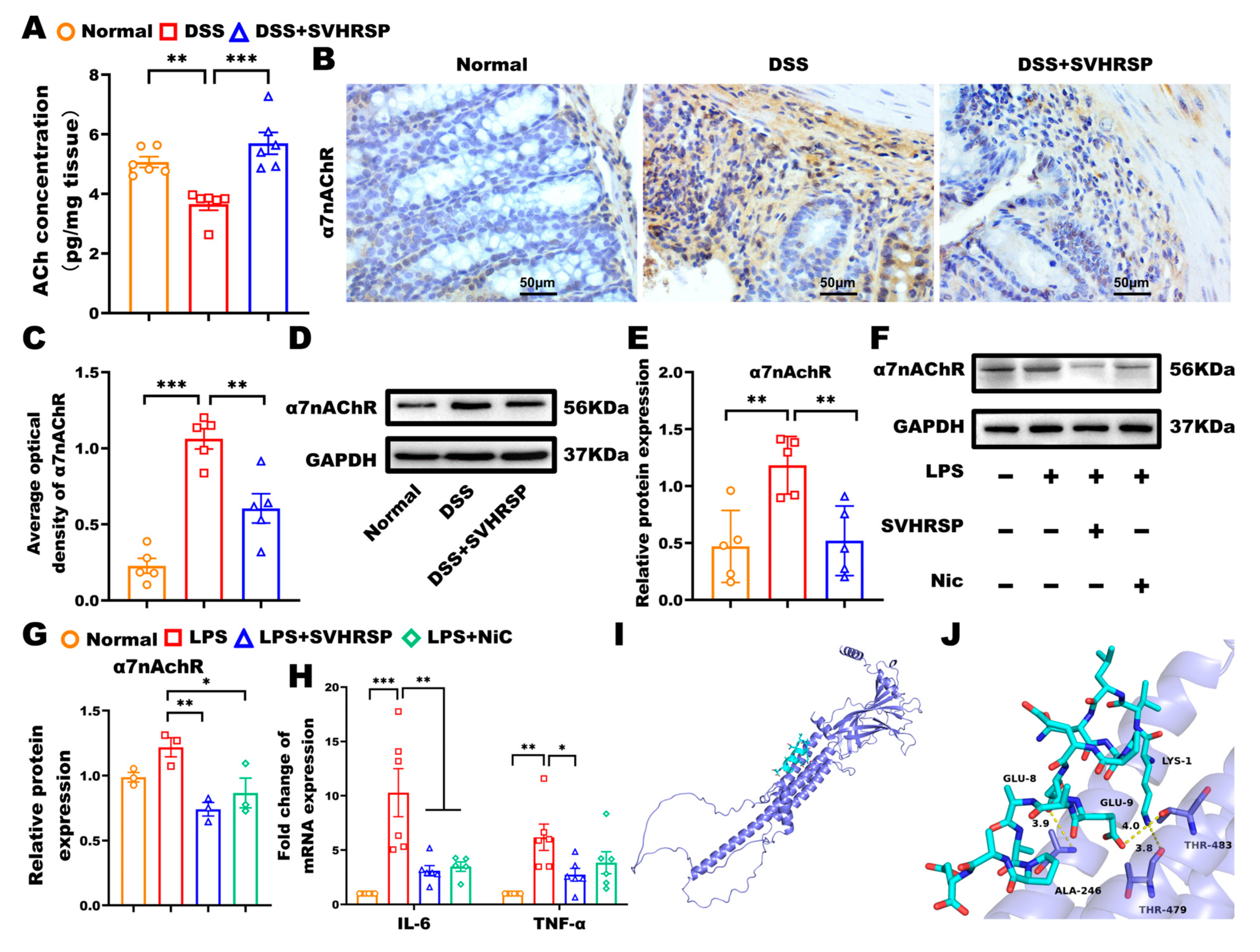
3.5. SVHRSP Attenuated Intestinal Inflammation Through α7nAChR-Mediated Cholinergic Anti-Inflammatory Pathway
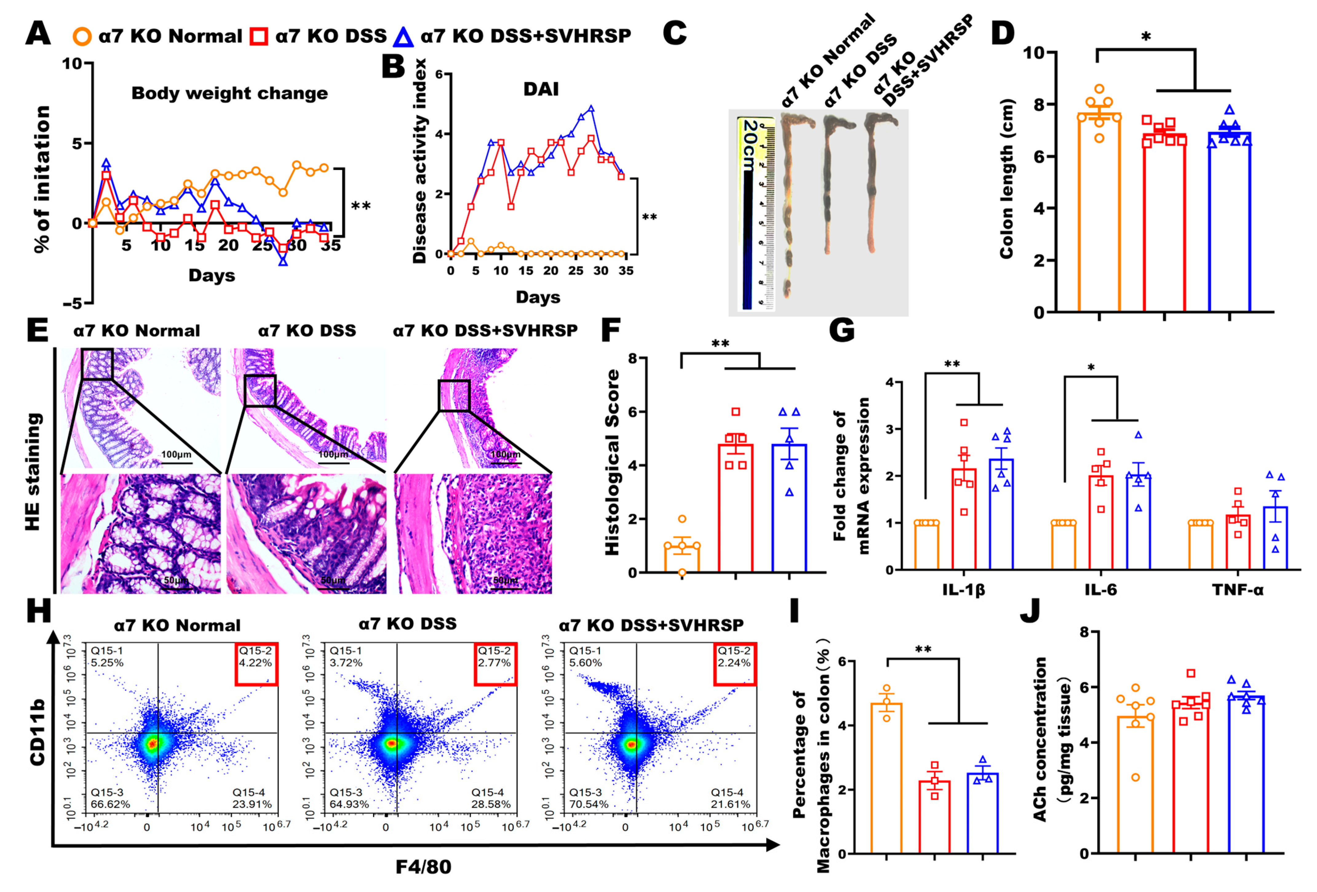
3.6. Knockout of α7nAChR Abolished the Therapeutic Effects of SVHRSP in Colitis
3.7. SVHRSP Suppressed Inflammation via α7nAChR Mediated JAK2/STAT3 Pathway
4. Discussion
5. Conclusions
Supplementary Materials
Author Contributions
Funding
Institutional Review Board Statement
Informed Consent Statement
Data Availability Statement
Conflicts of Interest
Abbreviations
| IBD | inflammatory bowel diseases |
| SVHRSP | synthetic peptide-scorpion venom heat-resistant synthetic peptide |
| DSS | dextran sodium sulfate |
| α7nAChR | α7 nicotinic acetylcholine receptor |
| LPS | lipopolysaccharide |
| JAK2 | Janus kinase 2 |
| STAT3 | signal transducer and activator of transcription 3 |
| UC | ulcerative colitis |
| CD | Crohn’s disease |
| 5-ASA | 5-aminosalicylic acid |
| CAIP | cholinergic anti-inflammatory pathway |
| ACh | acetylcholine |
| IL-1 | interleukin-1 |
| TNF-α | tumor necrosis factor-alpha |
| HMGB1 | high mobility group box 1 |
| VNS | vagus nerve stimulation |
| HPA | hypothalamic–pituitary–adrenal |
| WT | wild-type |
| DAI | disease activity index |
| FITC | fluorescein isothiocyanate |
| ELISA | enzyme-linked immunosorbent assay |
| RT-qPCR | reverse transcription quantitative polymerase chain reaction |
| GAPDH | glyceraldehyde-3-phosphate dehydrogenase |
| ZO-1 | zonula occludens-1 |
| NOX2 | nicotinamide adenine dinucleotide phosphate oxidase 2 |
| HRP | horseradish peroxidase |
| MUC2 | mucin 2 |
| 8-OHdG | 8-hydroxy-2′-deoxyguanosine |
| DAB | 3, 3′-diaminobenzidine |
| AOD | average optical density |
| PBS | phosphate-buffered Saline |
| FBS | fetal bovine serum |
| CAT | catalase |
| H2O2 | hydrogen peroxide |
| SOD | superoxide dismutase |
| WST-1 | water-soluble tetrazolium salt-1 |
| O2•− | superoxide anion |
| MDA | malondialdehyde |
| TBA | thiobarbituric acid |
| MPO | myeloperoxidase |
| DHE | dihydroethidium |
| IL-6 | interleukin-6 |
| IL-1β | interleukin-1 beta |
| SEM | standard error of the mean |
| MCP-1 | monocyte chemoattractant protein-1 |
| iNOS | inducible nitric oxide synthase |
| ROS | reactive oxygen species |
| GI | gastrointestinal |
| SSRI | selective serotonin reuptake inhibitor |
| TBI | traumatic brain injury |
References
- Brand, S. Crohn’s Disease: Th1, Th17 or Both? The Change of a Paradigm: New Immunological and Genetic Insights Implicate Th17 Cells in the Pathogenesis of Crohn’s Disease. Gut 2009, 58, 1152–1167. [Google Scholar] [CrossRef]
- Le Berre, C.; Honap, S.; Peyrin-Biroulet, L. Ulcerative Colitis. Lancet 2023, 402, 571–584. [Google Scholar] [CrossRef] [PubMed]
- Kobayashi, T.; Siegmund, B.; Le Berre, C.; Wei, S.C.; Ferrante, M.; Shen, B.; Bernstein, C.N.; Danese, S.; Peyrin-Biroulet, L.; Hibi, T. Ulcerative Colitis. Nat. Rev. Dis. Primers 2020, 6, 74. [Google Scholar] [CrossRef] [PubMed]
- Cai, Z.; Wang, S.; Li, J. Treatment of Inflammatory Bowel Disease: A Comprehensive Review. Front. Med. 2021, 8, 765474. [Google Scholar] [CrossRef] [PubMed]
- Agirman, G.; Yu, K.B.; Hsiao, E.Y. Signaling Inflammation across the Gut-Brain Axis. Science 2021, 374, 1087–1092. [Google Scholar] [CrossRef]
- Bonaz, B.L.; Bernstein, C.N. Brain-Gut Interactions in Inflammatory Bowel Disease. Gastroenterology 2013, 144, 36–49. [Google Scholar] [CrossRef]
- Matteoli, G.; Boeckxstaens, G.E. The Vagal Innervation of the Gut and Immune Homeostasis. Gut 2013, 62, 1214–1222. [Google Scholar] [CrossRef]
- Bonaz, B.; Sinniger, V.; Pellissier, S. Vagus Nerve Stimulation: A New Promising Therapeutic Tool in Inflammatory Bowel Disease. J. Intern. Med. 2017, 282, 46–63. [Google Scholar] [CrossRef]
- Pavlov, V.A.; Tracey, K.J. The Vagus Nerve and the Inflammatory Reflex--Linking Immunity and Metabolism. Nat. Rev. Endocrinol. 2012, 8, 743–754. [Google Scholar] [CrossRef]
- Taché, Y.; Perdue, M.H. Role of Peripheral CRF Signalling Pathways in Stress-Related Alterations of Gut Motility and Mucosal Function. Neurogastroenterol. Motil. 2004, 16 (Suppl. 1), 137–142. [Google Scholar] [CrossRef]
- Zhang, X.-G.; Wang, X.; Zhou, T.-T.; Wu, X.-F.; Peng, Y.; Zhang, W.-Q.; Li, S.; Zhao, J. Scorpion Venom Heat-Resistant Peptide Protects Transgenic Caenorhabditis Elegans from β-Amyloid Toxicity. Front. Pharmacol. 2016, 7, 227. [Google Scholar] [CrossRef]
- Almaaytah, A.; Albalas, Q. Scorpion Venom Peptides with No Disulfide Bridges: A Review. Peptides 2014, 51, 35–45. [Google Scholar] [CrossRef] [PubMed]
- Zhang, Y.; Li, S.; Hou, L.; Wu, M.; Liu, J.; Wang, R.; Wang, Q.; Zhao, J. NLRP3 Mediates the Neuroprotective Effects of SVHRSP Derived from Scorpion Venom in Rotenone-Induced Experimental Parkinson’s Disease Model. J. Ethnopharmacol. 2023, 312, 116497. [Google Scholar] [CrossRef] [PubMed]
- Zhang, X.; Tu, D.; Li, S.; Li, N.; Li, D.; Gao, Y.; Tian, L.; Liu, J.; Zhang, X.; Hong, J.-S.; et al. A Novel Synthetic Peptide SVHRSP Attenuates Dopaminergic Neurodegeneration by Inhibiting NADPH Oxidase-Mediated Neuroinflammation in Experimental Models of Parkinson’s Disease. Free Radic. Biol. Med. 2022, 188, 363–374. [Google Scholar] [CrossRef] [PubMed]
- Wang, Y.; Wang, Z.; Guo, S.; Li, Q.; Kong, Y.; Sui, A.; Ma, J.; Lu, L.; Zhao, J.; Li, S. SVHRSP Alleviates Age-Related Cognitive Deficiency by Reducing Oxidative Stress and Neuroinflammation. Antioxidants 2024, 13, 628. [Google Scholar] [CrossRef]
- Lee, G.R. The Balance of Th17 versus Treg Cells in Autoimmunity. Int. J. Mol. Sci. 2018, 19, 730. [Google Scholar] [CrossRef]
- Moriwaki, K.; Balaji, S.; McQuade, T.; Malhotra, N.; Kang, J.; Chan, F.K.-M. The Necroptosis Adaptor RIPK3 Promotes Injury-Induced Cytokine Expression and Tissue Repair. Immunity 2014, 41, 567–578. [Google Scholar] [CrossRef]
- Raschke, W.C.; Baird, S.; Ralph, P.; Nakoinz, I. Functional Macrophage Cell Lines Transformed by Abelson Leukemia Virus. Cell 1978, 15, 261–267. [Google Scholar] [CrossRef]
- O’Boyle, N.M.; Banck, M.; James, C.A.; Morley, C.; Vandermeersch, T.; Hutchison, G.R. Open Babel: An Open Chemical Toolbox. J. Cheminform 2011, 3, 33. [Google Scholar] [CrossRef]
- Eberhardt, J.; Santos-Martins, D.; Tillack, A.F.; Forli, S. AutoDock Vina 1.2.0: New Docking Methods, Expanded Force Field, and Python Bindings. J. Chem. Inf. Model. 2021, 61, 3891–3898. [Google Scholar] [CrossRef]
- Trott, O.; Olson, A.J. AutoDock Vina: Improving the Speed and Accuracy of Docking with a New Scoring Function, Efficient Optimization, and Multithreading. J. Comput. Chem. 2010, 31, 455–461. [Google Scholar] [CrossRef]
- Kudelka, M.R.; Stowell, S.R.; Cummings, R.D.; Neish, A.S. Intestinal Epithelial Glycosylation in Homeostasis and Gut Microbiota Interactions in IBD. Nat. Rev. Gastroenterol. Hepatol. 2020, 17, 597–617. [Google Scholar] [CrossRef]
- Turner, J.R. Molecular Basis of Epithelial Barrier Regulation: From Basic Mechanisms to Clinical Application. Am. J. Pathol. 2006, 169, 1901–1909. [Google Scholar] [CrossRef] [PubMed]
- Na, Y.R.; Stakenborg, M.; Seok, S.H.; Matteoli, G. Macrophages in Intestinal Inflammation and Resolution: A Potential Therapeutic Target in IBD. Nat. Rev. Gastroenterol. Hepatol. 2019, 16, 531–543. [Google Scholar] [CrossRef] [PubMed]
- Hegarty, L.M.; Jones, G.-R.; Bain, C.C. Macrophages in Intestinal Homeostasis and Inflammatory Bowel Disease. Nat. Rev. Gastroenterol. Hepatol. 2023, 20, 538–553. [Google Scholar] [CrossRef] [PubMed]
- Vida, G.; Peña, G.; Deitch, E.A.; Ulloa, L. A7-Cholinergic Receptor Mediates Vagal Induction of Splenic Norepinephrine. J. Immunol. 2011, 186, 4340–4346. [Google Scholar] [CrossRef]
- de Jonge, W.J.; van der Zanden, E.P.; The, F.O.; Bijlsma, M.F.; van Westerloo, D.J.; Bennink, R.J.; Berthoud, H.-R.; Uematsu, S.; Akira, S.; van den Wijngaard, R.M.; et al. Stimulation of the Vagus Nerve Attenuates Macrophage Activation by Activating the Jak2-STAT3 Signaling Pathway. Nat. Immunol. 2005, 6, 844–851. [Google Scholar] [CrossRef]
- Villarino, A.V.; Kanno, Y.; O’Shea, J.J. Mechanisms and Consequences of Jak-STAT Signaling in the Immune System. Nat. Immunol. 2017, 18, 374–384. [Google Scholar] [CrossRef]
- Teng, S.; Yang, Y.; Zhang, W.; Li, X.; Li, W.; Cui, Z.; Min, L.; Wu, J. Antidepressant Fluoxetine Alleviates Colitis by Reshaping Intestinal Microenvironment. Cell Commun. Signal 2024, 22, 176. [Google Scholar] [CrossRef]
- Khazraei, H.; Shamsdin, S.A. The Anti-Inflammatory Effects of Antidepressants on Colitis. Gastroenterol. Hepatol. Bed Bench 2024, 17, 28–36. [Google Scholar] [CrossRef]
- Amirshahrokhi, K.; Imani, M. Levetiracetam Attenuates Experimental Ulcerative Colitis through Promoting Nrf2/HO-1 Antioxidant and Inhibiting NF-κB, Proinflammatory Cytokines and iNOS/NO Pathways. Int. Immunopharmacol. 2023, 119, 110165. [Google Scholar] [CrossRef]
- Zhou, Y.; Fan, R.; Botchway, B.O.A.; Zhang, Y.; Liu, X. Infliximab Can Improve Traumatic Brain Injury by Suppressing the Tumor Necrosis Factor Alpha Pathway. Mol. Neurobiol. 2021, 58, 2803–2811. [Google Scholar] [CrossRef] [PubMed]
- Snigdha, S.; Ha, K.; Tsai, P.; Dinan, T.G.; Bartos, J.D.; Shahid, M. Probiotics: Potential Novel Therapeutics for Microbiota-Gut-Brain Axis Dysfunction across Gender and Lifespan. Pharmacol. Ther. 2022, 231, 107978. [Google Scholar] [CrossRef] [PubMed]
- Li, X.; Wu, X.; Li, N.; Li, D.; Sui, A.; Khan, K.; Ge, B.; Li, S.; Li, S.; Zhao, J. Scorpion Venom Heat-Resistant Synthesized Peptide Ameliorates 6-OHDA-Induced Neurotoxicity and Neuroinflammation: Likely Role of Nav 1.6 Inhibition in Microglia. Br. J. Pharmacol. 2021, 178, 3553–3569. [Google Scholar] [CrossRef] [PubMed]
- Sui, A.-R.; Piao, H.; Xiong, S.-T.; Zhang, P.; Guo, S.-Y.; Kong, Y.; Gao, C.-Q.; Wang, Z.-X.; Yang, J.; Ge, B.-Y.; et al. Scorpion Venom Heat-Resistant Synthesized Peptide Ameliorates Epileptic Seizures and Imparts Neuroprotection in Rats Mediated by NMDA Receptors. Eur. J. Pharmacol. 2024, 978, 176704. [Google Scholar] [CrossRef]
- Wirtz, S.; Popp, V.; Kindermann, M.; Gerlach, K.; Weigmann, B.; Fichtner-Feigl, S.; Neurath, M.F. Chemically Induced Mouse Models of Acute and Chronic Intestinal Inflammation. Nat. Protoc. 2017, 12, 1295–1309. [Google Scholar] [CrossRef]
- Gajendran, M.; Loganathan, P.; Jimenez, G.; Catinella, A.P.; Ng, N.; Umapathy, C.; Ziade, N.; Hashash, J.G. A Comprehensive Review and Update on Ulcerative Colitis. Dis. Mon. 2019, 65, 100851. [Google Scholar] [CrossRef]
- Kuo, W.-T.; Odenwald, M.A.; Turner, J.R.; Zuo, L. Tight Junction Proteins Occludin and ZO-1 as Regulators of Epithelial Proliferation and Survival. Ann. N. Y. Acad. Sci. 2022, 1514, 21–33. [Google Scholar] [CrossRef]
- Vannella, K.M.; Wynn, T.A. Mechanisms of Organ Injury and Repair by Macrophages. Annu. Rev. Physiol. 2017, 79, 593–617. [Google Scholar] [CrossRef]
- de Souza, H.S.P.; Fiocchi, C. Immunopathogenesis of IBD: Current State of the Art. Nat. Rev. Gastroenterol. Hepatol. 2016, 13, 13–27. [Google Scholar] [CrossRef]
- Park, J.H.; Peyrin-Biroulet, L.; Eisenhut, M.; Shin, J.I. IBD Immunopathogenesis: A Comprehensive Review of Inflammatory Molecules. Autoimmun. Rev. 2017, 16, 416–426. [Google Scholar] [CrossRef]
- Noviello, C.M.; Gharpure, A.; Mukhtasimova, N.; Cabuco, R.; Baxter, L.; Borek, D.; Sine, S.M.; Hibbs, R.E. Structure and Gating Mechanism of the A7 Nicotinic Acetylcholine Receptor. Cell 2021, 184, 2121–2134.e13. [Google Scholar] [CrossRef]
- Zhang, C.; Chen, T.; Fan, M.; Tian, J.; Zhang, S.; Zhao, Z.; Liu, X.; Ma, H.; Yang, L.; Chen, Y. Electroacupuncture Improves Gastrointestinal Motility through a Central-Cholinergic Pathway-Mediated GDNF Releasing from Intestinal Glial Cells to Protect Intestinal Neurons in Parkinson’s Disease Rats. Neurotherapeutics 2024, 21, e00369. [Google Scholar] [CrossRef]
- Papke, R.L.; Horenstein, N.A. Therapeutic Targeting of A7 Nicotinic Acetylcholine Receptors. Pharmacol. Rev. 2021, 73, 1118–1149. [Google Scholar] [CrossRef] [PubMed]
- Wang, H.; Yu, M.; Ochani, M.; Amella, C.A.; Tanovic, M.; Susarla, S.; Li, J.H.; Wang, H.; Yang, H.; Ulloa, L.; et al. Nicotinic Acetylcholine Receptor A7 Subunit Is an Essential Regulator of Inflammation. Nature 2003, 421, 384–388. [Google Scholar] [CrossRef] [PubMed]
- Peña, G.; Cai, B.; Liu, J.; van der Zanden, E.P.; Deitch, E.A.; de Jonge, W.J.; Ulloa, L. Unphosphorylated STAT3 Modulates Alpha 7 Nicotinic Receptor Signaling and Cytokine Production in Sepsis. Eur. J. Immunol. 2010, 40, 2580–2589. [Google Scholar] [CrossRef] [PubMed]
- Xue, C.; Yao, Q.; Gu, X.; Shi, Q.; Yuan, X.; Chu, Q.; Bao, Z.; Lu, J.; Li, L. Evolving Cognition of the JAK-STAT Signaling Pathway: Autoimmune Disorders and Cancer. Signal Transduct. Target. Ther. 2023, 8, 204. [Google Scholar] [CrossRef]
- Chen, M.; Zhang, Y.; Hou, L.; Zhao, Z.; Tang, P.; Sun, Q.; Zhao, J.; Wang, Q. SVHRSP Protects against Rotenone-Induced Neurodegeneration in Mice by Inhibiting TLR4/NF-κB-Mediated Neuroinflammation via Gut Microbiota. npj Park. Dis. 2025, 11, 43. [Google Scholar] [CrossRef]







Disclaimer/Publisher’s Note: The statements, opinions and data contained in all publications are solely those of the individual author(s) and contributor(s) and not of MDPI and/or the editor(s). MDPI and/or the editor(s) disclaim responsibility for any injury to people or property resulting from any ideas, methods, instructions or products referred to in the content. |
© 2025 by the authors. Licensee MDPI, Basel, Switzerland. This article is an open access article distributed under the terms and conditions of the Creative Commons Attribution (CC BY) license (https://creativecommons.org/licenses/by/4.0/).
Share and Cite
Cheng, K.; He, G.; Li, X.; Li, Y.; Cui, X.; Wu, X.; Hong, J.-S.; Zhao, J.; Li, S.; Guo, Y. Scorpion Venom Heat-Resistant Synthetic Peptide Alleviates DSS-Induced Colitis via α7nAChR-Mediated Modulation of the JAK2/STAT3 Pathway. Antioxidants 2025, 14, 1296. https://doi.org/10.3390/antiox14111296
Cheng K, He G, Li X, Li Y, Cui X, Wu X, Hong J-S, Zhao J, Li S, Guo Y. Scorpion Venom Heat-Resistant Synthetic Peptide Alleviates DSS-Induced Colitis via α7nAChR-Mediated Modulation of the JAK2/STAT3 Pathway. Antioxidants. 2025; 14(11):1296. https://doi.org/10.3390/antiox14111296
Chicago/Turabian StyleCheng, Kang, Guangbo He, Xiaxia Li, Yuqian Li, Xiaolin Cui, Xuefei Wu, Jau-Shyong Hong, Jie Zhao, Sheng Li, and Yanjie Guo. 2025. "Scorpion Venom Heat-Resistant Synthetic Peptide Alleviates DSS-Induced Colitis via α7nAChR-Mediated Modulation of the JAK2/STAT3 Pathway" Antioxidants 14, no. 11: 1296. https://doi.org/10.3390/antiox14111296
APA StyleCheng, K., He, G., Li, X., Li, Y., Cui, X., Wu, X., Hong, J.-S., Zhao, J., Li, S., & Guo, Y. (2025). Scorpion Venom Heat-Resistant Synthetic Peptide Alleviates DSS-Induced Colitis via α7nAChR-Mediated Modulation of the JAK2/STAT3 Pathway. Antioxidants, 14(11), 1296. https://doi.org/10.3390/antiox14111296
