The C-X-C Motif Chemokine Ligand 5, Which Exerts an Antioxidant Role by Inducing HO-1 Expression, Is C-X-C Motif Chemokine Receptor 2-Dependent in Human Prostate Stroma and Cancer Cells
Abstract
1. Introduction
2. Materials and Methods
2.1. Cell Culture and Chemicals
2.2. CXCL5 Expression Vector and Transfection
2.3. Gene Knockdown
2.4. Neutrophil Migration Assay
2.5. Flow Cytometry Analysis of Surface Expression of CXCR2 in Prostate Cells
2.6. Immunoblot Assay
2.7. Real-Time Reverse Transcription–Polymerase Chain Reaction (RT-qPCR)
2.8. Enzyme-Linked Immunosorbent Assay
2.9. Cell Proliferation Assay
2.10. Cell Cycle Analysis
2.11. Cell Contraction Assay
2.12. Cell Migration
2.13. Cell Invasion Assay
2.14. Reporter Vector Constructs and Reporter Assay
2.15. ROS Detection with Flow Cytometry
2.16. Animal Model of Xenograft
2.17. Statistical Analysis
3. Results
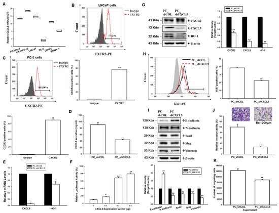
3.1. Expressions of CXCL5 and CXCR2 in Prostate Cells
3.2. Knockdown of CXCL5 Attenuates Cell Proliferation and Invasion Ability of PC-3 Cells
3.3. Knockdown of CXCL5 Blocks Tumor Growth of PC-3 Cells in Animal Model
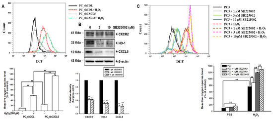
3.4. Knockdown of CXCL5 Enhances H2O2-Induced ROS in PC-3 Cells
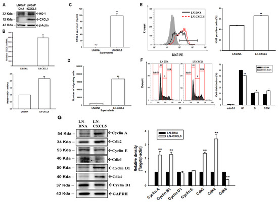
3.5. Overexpression of CXCL5 Enhances Cell Proliferation Through Modulation of the Cell Cycle in LNCaP Cells
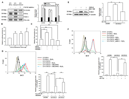
3.6. Overexpression of CXCL5 Induces HO-1 and PSA in a CXCR2-Dependent Pathway
3.7. CXCL5 Overexpression Blocks H2O2-Induced ROS in LNCaP Cells by Inducing HO-1
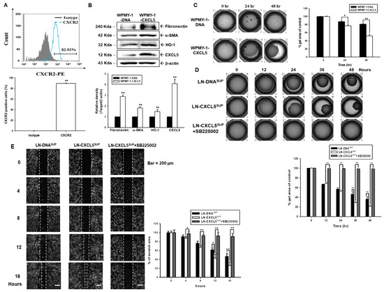
3.8. Functions of CXCL5 on Human Myofibroblast WPMY-1 Cells
3.9. CXCL5 Blocks H2O2-Induced ROS in WPMY-1 Cells
4. Discussion
5. Conclusions
Author Contributions
Funding
Institutional Review Board Statement
Informed Consent Statement
Data Availability Statement
Conflicts of Interest
References
- Walz, A.; Schmutz, P.; Mueller, C.; Schnyder-Candrian, S. Regulation and function of the CXC chemokine ENA-78 in monocytes and its role in disease. J. Leukoc. Biol. 1997, 62, 604–611. [Google Scholar] [CrossRef] [PubMed]
- Koch, A.E. Chemokines and their receptors in rheumatoid arthritis: Future targets? Arthritis Rheum. 2005, 52, 710–721. [Google Scholar] [CrossRef] [PubMed]
- Hochreiter, W.W.; Nadler, R.B.; Koch, A.E.; Campbell, P.L.; Ludwig, M.; Weidner, W.; Schaeffer, A.J. Evaluation of the cytokines interleukin 8 and epithelial neutrophil activating peptide 78 as indicators of inflammation in prostatic secretions. Urology 2000, 56, 1025–1029. [Google Scholar] [CrossRef] [PubMed]
- Macoska, J.A.; Begley, L.A.; Dunn, R.L.; Siddiqui, J.; Wei, J.T.; Sarma, A.V. Pilot and feasibility study of serum chemokines as markers to distinguish prostatic disease in men with low total serum PSA. Prostate 2008, 68, 442–452. [Google Scholar] [CrossRef]
- Kitahara, C.M.; Trabert, B.; Katki, H.A.; Chaturvedi, A.K.; Kemp, T.J.; Pinto, L.A.; Moore, S.C.; Purdue, M.P.; Wentzensen, N.; Hildesheim, A.; et al. Body mass index, physical activity, and serum markers of inflammation, immunity, and insulin resistance. Cancer Epidemiol. Biomark. Prev. 2014, 23, 2840–2849. [Google Scholar] [CrossRef]
- Begley, L.A.; Kasina, S.; Mehra, R.; Adsule, S.; Admon, A.J.; Lonigro, R.J.; Chinnaiyan, A.M.; Macoska, J.A. CXCL5 promotes prostate cancer progression. Neoplasia 2008, 10, 244–254. [Google Scholar] [CrossRef]
- Qi, Y.; Zhao, W.; Li, M.; Shao, M.; Wang, J.; Sui, H.; Yu, H.; Shao, W.; Gui, S.; Li, J.; et al. High C-X-C motif chemokine 5 expression is associated with malignant phenotypes of prostate cancer cells via autocrine and paracrine pathways. Int. J. Oncol. 2018, 53, 358–370. [Google Scholar]
- Deng, J.; Jiang, R.; Meng, E.; Wu, H. CXCL5: A coachman to drive cancer progression. Front. Oncol. 2011, 12, 944494. [Google Scholar] [CrossRef]
- Roca, H.; Jones, J.D.; Purica, M.C.; Weidner, S.; Koh, A.J.; Kuo, R.; Wilkinson, J.E.; Wang, Y.; Daignault-Newton, S.; Pienta, K.J.; et al. Apoptosis-induced CXCL5 accelerates inflammation and growth of prostate tumor metastases in bone. J. Clin. Investig. 2018, 128, 248–266. [Google Scholar] [CrossRef]
- Karan, D.; Wick, J.; Dubey, S.; Kumar-Sinha, C.; Siddiqui, J.; Kunju, L.P.; Lczkowski, K.A.; Chinnaiyan, A.M. Racial differences in serum chemokines in prostate cancer patients. Cancer 2023, 129, 3783–3789. [Google Scholar] [CrossRef]
- Lee, D.; Lee, K.H.; Kim, D.W.; Yoon, S.; Cho, J.Y. CXCL5 inhibits excessive oxidative stress by regulating white adipocyte differentiation. Redox Biol. 2022, 54, 102359. [Google Scholar] [CrossRef]
- Korbecki, J.; Kupnicka, P.; Chlubek, M.; Goracy, J.; Gutowska, I.; Baranowska-Bosiacka, I. CXCR2 receptor: Regulation of expression, signal transduction, and involvement in cancer. Int. J. Mol. Sci. 2022, 23, 2168. [Google Scholar] [CrossRef] [PubMed]
- Jaffer, T.; Ma, D. The emerging role of chemokine receptor CXCR2 in cancer progress. Trans. Cancer Res. 2016, 5, S616–S628. [Google Scholar] [CrossRef]
- Liu, K.; Wu, L.; Yuan, S.; Wu, M.; Xu, Y.; Sun, Q.; Li, S.; Zhao, S.; Hua, T.; Liu, Z.J. Structural basis of CXC chemokine receptor 2 activation and signalling. Nature 2020, 585, 135–140. [Google Scholar] [CrossRef]
- Xie, Y.; Kuang, W.; Wang, D.; Yuan, K.; Yang, P. Expanding role of CXCR2 and therapeutic potential of CXCR2 antagonists in inflammatory diseases and cancers. Eur. J. Med. Chem. 2023, 250, 115175. [Google Scholar] [CrossRef]
- Filippi, L.; Evangelista, L. Something still missing in molecular imaging: CXCR2 axis in prostate cancer. Eur. J. Nucl. Med. Mol. Imaging 2024, 51, 615–617. [Google Scholar] [CrossRef]
- Zhang, W.; Wang, H.; Sun, M.; Deng, X.; Wu, X.; Ma, Y.; Li, M.; Shuoa, S.M.; You, Q.; Miao, L. CXCL5/CXCR2 axis in tumor microenvironment as potential diagnostic biomarker and therapeutic target. Cancer Commun. 2020, 40, 68–80. [Google Scholar] [CrossRef]
- Strong, M.J.; Rocco, S.; Taichman, R.; Glines, G.A.; Szerlip, N.J. Dura promotes metastatic potential in prostate cancer through the CXCR2 pathway. J. Neurooncol. 2021, 153, 33–42. [Google Scholar] [CrossRef]
- Guo, C.; Sharp, A.; Gurel, B.; Crespo, M.; Figueiredo, I.; Jain, S.; Vogl, U.; Rekowski, J.; Rouhifard, M.; Gallagher, L.; et al. Targeting myeloid chemotaxis to reverse prostate cancer therapy resistance. Nature 2023, 623, 1053–1061. [Google Scholar] [CrossRef]
- Di Mitri, D.; Mirenda, M.; Vasilevska, J.; Calcinotto, A.; Delaleu, N.; Revandkar, A.; Gil, V.; Boysen, G.; Losa, M.; Mosole, S.; et al. Re-education of tumor-associated macrophage by CXCR2 blockade drives senescence and tumor inhibition in advanced prostate cancer. Cell Rep. 2019, 28, 2156–2168. [Google Scholar] [CrossRef]
- Li, Y.; He, Y.; Butler, W.; Xu, L.; Chang, Y.; Lei, K.; Zhang, H.; Zhou, Y.; Gao, A.C.; Zhang, Q.; et al. Targeting cellular heterogeneity with CXCR2 blockade for the treatment of therapy-resistant prostate cancer. Sci. Transl. Med. 2019, 11, eaax0428. [Google Scholar] [CrossRef] [PubMed]
- Martinez, E.E.; Anderson, P.D.; Logan, M.; Abudulkadir, S.A. Antioxidant treatment promotes prostate epithelial proliferation in Nkx3.1 mutant mice. PLoS ONE 2012, 7, 246792. [Google Scholar] [CrossRef] [PubMed]
- Han, C.; Wang, Z.; Xu, Y.; Chen, S.; Han, Y.; Li, L.; Wang, H.; Jin, X. Roles reactive oxygen species in biological behaviors of prostate cancer. Biomed Res. Int. 2020, 2020, 269624. [Google Scholar] [CrossRef] [PubMed]
- Maines, M.D. The heme oxygenase system: A regulator of second messenger gases. Annu. Rev. Pharmacol. Toxicol. 1997, 37, 517–554. [Google Scholar] [CrossRef]
- Hoang, K.N.L.; Anstee, J.E.; Arnold, J.N. The diverse roles of heme oxygenase-1 in tumor progression. Front. Immunol. 2021, 12, 658315. [Google Scholar] [CrossRef]
- Chiang, K.C.; Tsui, K.H.; Lin, Y.H.; Hou, C.P.; Chang, K.S.; Tsai, H.H.; Chen, C.C.; Shin, Y.S.; Feng, T.H.; Juang, H.H. Anti-oxidation and anti-apoptosis characteristics of heme oxygenase-1 enhances tumorigenesis of human prostate carcinoma cells. Transl. Oncol. 2020, 13, 102–112. [Google Scholar] [CrossRef]
- Chang, K.S.; Chen, S.T.; Sung, H.C.; Hsu, S.Y.; Lin, W.Y.; Hou, C.P.; Lin, Y.H.; Feng, T.H.; Tsui, K.H.; Juang, H.H. Androgen receptor upregulates mucosa-associated lymphoid tissue 1 to induce NF-κB activity via androgen-dependent and -independent pathways in prostate carcinoma cells. Int. J. Mol. Sci. 2023, 24, 6245. [Google Scholar] [CrossRef]
- Chang, K.S.; Chen, S.T.; Sung, H.C.; Hsu, S.Y.; Lin, W.Y.; Hou, C.P.; Lin, Y.H.; Feng, T.H.; Tsui, K.H.; Juang, H.H. WNT1 inducible signaling pathway protein 1 is a stroma-specific secreting protein inducing a fibroblast contraction and carcinoma cell growth in the human prostate. Int. J. Mol. Sci. 2022, 23, 11437. [Google Scholar] [CrossRef]
- Tsui, K.H.; Wu, L.L.; Chang, P.L.; Hsieh, M.L.; Juang, H.H. Identifying the combination of the transcriptional regulatory sequences on prostate-specific antigen and human glandular kallikrein genes. J. Urol. 2004, 172, 2029–2034. [Google Scholar] [CrossRef]
- Chang, K.S.; Tsui, K.H.; Lin, Y.H.; Hou, C.P.; Feng, T.H.; Juang, H.H. Migration and invasion enhancer 1 is a NF-ĸB-inducing gene enhancing cell proliferation and invasion ability of human prostate carcinoma cells in vitro and in vivo. Cancers 2019, 11, 1486. [Google Scholar] [CrossRef]
- Sung, H.C.; Chang, K.S.; Chen, S.T.; Hsu, S.Y.; Lin, Y.H.; Hou, C.P.; Feng, T.H.; Tsui, K.H.; Juang, H.H. Metallothionein 2A with antioxidant and antitumor activity is upregulated by caffeic acid phenethyl ester in human bladder carcinoma cells. Antioxidants 2022, 11, 1509. [Google Scholar] [CrossRef]
- Wang, S.; Clarke, P.A.G.; Davis, R.; Mumuni, S.; Kwabi-Addo, B. Sex steroid-induced DNA methylation changes and inflammation response in prostate cancer. Cytokine 2016, 86, 110–118. [Google Scholar] [CrossRef]
- Singh, R.K.; Sudhakar, A.; Lokeshwar, B.L. Role of chemokines and chemokine receptors in prostate cancer development and progression. J. Cancer Sci. Ther. 2010, 2, 89–94. [Google Scholar] [CrossRef] [PubMed]
- Zhou, S.L.; Dai, Z.; Zhou, Z.J.; Chen, Q.; Wang, Z.; Xiao, Y.S.; Hu, Z.Q.; Huang, X.Y.; Yang, G.H.; Shi, Y.H.; et al. CXCL5 contributes to tumor metastasis and recurrence of intrahepatic cholangiocarcinoma by recruiting infiltrative intratumoral neutrophils. Carcinogenesis 2014, 35, 597–605. [Google Scholar] [CrossRef] [PubMed]
- Forsthuber, A.; Lipp, K.; Andersen, L.; Ebersberger, S.; Grana, C.; Ellmeier, W.; Petzelbauer, P.; Lichtenberger, B.M.; Loewe, R. CXCL5 as regulator of neutrophil function in cutaneous melanoma. J. Investig. Dermatol. 2019, 139, 186–194. [Google Scholar] [CrossRef]
- Costanzo-Garvey, D.L.; Keeley, T.; Case, A.J.; Watson, G.F.; Alsamraae, M.; Yu, Y.; Su, K.; Heim, C.E.; Kielian, T.; Morrissey, C.; et al. Neutrophils are mediators of metastatic prostate cancer progression in bone. Cancer Immunol. Immunother. 2020, 69, 1113–1130. [Google Scholar] [CrossRef] [PubMed]
- Maxwll, P.J.; Gallagher, R.; Seaton, A.; Wilson, C.; Scullin, P.; Pettigrew, J.; Stratford, I.J.; Williams, K.J.; Johnston, P.G.; Waugh, D.J.J. HIF-1 and NF-kappaB-mediated upregulation of CXCR1 and CXCR2 expression promotes cell survival in hypoxic prostate cancer cells. Oncogene 2007, 26, 7333–7345. [Google Scholar] [CrossRef]
- Wu, F.; Chen, J.; Yao, K.; Fan, D.; Wang, M.; Liu, Y.; Xin, S.; Sun, A.; Li, S.; Sun, Y.; et al. The infiltration of neutrophil granulocytes due to loss of PTEN was associated with poor response to immunotherapy in renal cell carcinoma. J. Inflamm. Res. 2022, 15, 6553–6567. [Google Scholar] [CrossRef]
- Kim, R.J.; Bae, E.; Hong, Y.K.; Kim, N.K.; Ahn, H.J.; Oh, J.J.; Park, D.S. PTEN loss-mediated Akt activation increases the properties of cancer stem-like cell populations in prostate cancer. Oncology 2014, 87, 270–279. [Google Scholar] [CrossRef]
- Kuo, P.L.; Chen, Y.H.; Chen, T.C.; Shen, K.H.; Hsu, Y.L. CXCL5/ENA78 increased cell migration and epithelial-to-mesenchymal transition of hormone-independent prostate cancer by early growth response-1/snail signaling pathway. J. Cell. Physiol. 2011, 226, 1224–1231. [Google Scholar] [CrossRef]
- Cui, D.; Zhao, Y.; Xu, J. Activation of CXCL5-CXCR2 axis promotes proliferation and accelerates G1 to S phase transition of papillary thyroid carcinoma cells and activates JNK and p38 pathways. Cancer Biol. Ther. 2019, 20, 608–616. [Google Scholar] [CrossRef]
- Höti, N.; Lih, T.S.; Dong, M.; Zhang, Z.; Mangold, L.; Partin, A.W.; Sokoll, L.J.; Li, Q.K.; Zhang, H. Urinary PSA and serum PSA for aggressive prostate cancer detection. Cancers 2023, 15, 960. [Google Scholar] [CrossRef] [PubMed]
- Nagaya, N.; Lee, G.T.; Horie, S.; Kim, I.Y. CXC chemokine/receptor axis profile and metastasis in prostate cancer. Front. Mol. Biosci. 2020, 7, 579874. [Google Scholar] [CrossRef] [PubMed]
- Tsui, K.H.; Chang, K.S.; Sung, H.C.; Hsu, S.Y.; Lin, Y.H.; Hou, C.P.; Yang, P.S.; Chen, C.L.; Feng, T.H.; Juang, H.H. Mucosa-associated lymphoid tissue 1 is an oncogene inducing cell proliferation, invasion, and tumor growth via the upregulation of NF-κB activity in human prostate carcinoma cells. Biomedicines 2021, 9, 250. [Google Scholar] [CrossRef]
- Halin, B.S.; Nilsson, M.; Adamo, H.; Thysell, E.; Jernberg, E.; Stattin, P.; Widmark, A.; Wikström, P.; Bergh, A. Extratumoral heme oxygenase-1 (HO-1) expressing macrophages likely promote primary and metastatic prostate tumor growth. PLoS ONE 2016, 11, e0157280. [Google Scholar]
- Was, H.; Dulak, J.; Jozkowicz, A. Heme oxygenase-1 in tumor biology and therapy. Curr. Drug Targets 2010, 11, 1551–1570. [Google Scholar] [CrossRef]
- Roy, S.; Kumaravel, S.; Banerjee, P.; White, T.K.; O’Brien, A.; Seeling, C.; Chauhan, R.; Ekser, B.; Bayless, K.J.; Alpini, G.; et al. Tumor lymphatic interactions induce CXCR2-CXCL5 axis and alter cellular metabolism and lymphangiogenic pathways to promote cholangiocarcinoma. Cells 2021, 10, 3093. [Google Scholar] [CrossRef]
- Yang, Y.; Hou, J.; Shao, M.; Zhang, W.; Qi, Y.; E, S.; Wang, S.; Sui, H.; Meng, D.; Wang, B.; et al. CXCL5 as an autocrine or paracrine cytokine is associated with proliferation and migration of hepatoblastoma HepG2 cells. Oncol. Lett. 2017, 14, 7977–7985. [Google Scholar] [CrossRef][Green Version]
- Jia, D.; Zhou, Z.; Kwon, O.J.; Zhang, L.; Wei, X.; Zhang, Y.; Yi, M.; Roudier, M.P.; Regier, M.C.; Dumpit, R.; et al. Stromal FOXF2 suppresses prostate progression and metastasis by enhancing antitumor immunity. Nat. Commun. 2022, 13, 6828. [Google Scholar] [CrossRef]
- Gray, A.L.; Stephens, C.A.; Bigelow, R.L.H.; Doleman, D.T.; Cardelli, J.A. The polyphenol (-)-epigallocatechina-3-gallate and luteolin synergistically inhibit TGF-β-induced myofibroblast phenotypes through RhoA and ERK inhibition. PLoS ONE 2014, 9, e109208. [Google Scholar] [CrossRef]
- Dubuissez, M.; Paget, S.; Abdelfettah, S.; Spruyt, N.; Dehennaut, V.; Boulay, G.; Loison, I.; de Shcutter, C.; Rood, B.R.; Duterque-Coquillaud, M.; et al. HIC1 (hypermethylated in cancer 1) modulates the contractile activity of prostate stromal fibroblasts and directly regulated CXCL12 expression. Oncotarget 2020, 11, 4138–4154. [Google Scholar] [CrossRef] [PubMed]
- Huaman, J.; Naidoo, M.; Zang, X.; Ogunwobi, O.O. Fibronectin regulation of integrin B1 and SLUG in circulating tumor cells. Cells 2019, 8, 618. [Google Scholar] [CrossRef] [PubMed]







Disclaimer/Publisher’s Note: The statements, opinions and data contained in all publications are solely those of the individual author(s) and contributor(s) and not of MDPI and/or the editor(s). MDPI and/or the editor(s) disclaim responsibility for any injury to people or property resulting from any ideas, methods, instructions or products referred to in the content. |
© 2024 by the authors. Licensee MDPI, Basel, Switzerland. This article is an open access article distributed under the terms and conditions of the Creative Commons Attribution (CC BY) license (https://creativecommons.org/licenses/by/4.0/).
Share and Cite
Chang, K.-S.; Chen, S.-T.; Hsu, S.-Y.; Sung, H.-C.; Lin, W.-Y.; Tsui, K.-H.; Lin, Y.-H.; Hou, C.-P.; Juang, H.-H. The C-X-C Motif Chemokine Ligand 5, Which Exerts an Antioxidant Role by Inducing HO-1 Expression, Is C-X-C Motif Chemokine Receptor 2-Dependent in Human Prostate Stroma and Cancer Cells. Antioxidants 2024, 13, 1489. https://doi.org/10.3390/antiox13121489
Chang K-S, Chen S-T, Hsu S-Y, Sung H-C, Lin W-Y, Tsui K-H, Lin Y-H, Hou C-P, Juang H-H. The C-X-C Motif Chemokine Ligand 5, Which Exerts an Antioxidant Role by Inducing HO-1 Expression, Is C-X-C Motif Chemokine Receptor 2-Dependent in Human Prostate Stroma and Cancer Cells. Antioxidants. 2024; 13(12):1489. https://doi.org/10.3390/antiox13121489
Chicago/Turabian StyleChang, Kang-Shuo, Syue-Ting Chen, Shu-Yuan Hsu, Hsin-Ching Sung, Wei-Yin Lin, Ke-Hung Tsui, Yu-Hsiang Lin, Chen-Pang Hou, and Horng-Heng Juang. 2024. "The C-X-C Motif Chemokine Ligand 5, Which Exerts an Antioxidant Role by Inducing HO-1 Expression, Is C-X-C Motif Chemokine Receptor 2-Dependent in Human Prostate Stroma and Cancer Cells" Antioxidants 13, no. 12: 1489. https://doi.org/10.3390/antiox13121489
APA StyleChang, K.-S., Chen, S.-T., Hsu, S.-Y., Sung, H.-C., Lin, W.-Y., Tsui, K.-H., Lin, Y.-H., Hou, C.-P., & Juang, H.-H. (2024). The C-X-C Motif Chemokine Ligand 5, Which Exerts an Antioxidant Role by Inducing HO-1 Expression, Is C-X-C Motif Chemokine Receptor 2-Dependent in Human Prostate Stroma and Cancer Cells. Antioxidants, 13(12), 1489. https://doi.org/10.3390/antiox13121489

