Abstract
Introduction: One of the main challenges in pediatric dentistry is to provide a favorable experience to the patient, and the success of the treatment depends on this to a large extent. For this reason, multiple methods have arisen, among which are virtual reality glasses, that try to facilitate the management of behavior in the dental office by reducing the dental anxiety of patients. Objectives: The effectiveness of the use of virtual reality glasses as a distraction in pediatric dentistry was studied. In addition, a bibliographic review was performed to determine whether the use of virtual reality reduces anxiety and improves the behavior of children during their dental consultations and dental treatments. Methodology: To obtain the information, we performed a bibliographic review using electronic bibliographic sources from scientific databases, high-impact journals and specialized search engines. Results and Discussion: It is relatively easy to obtain information on the level of dental anxiety of the child patient by means of different scales and the use of a digital pulse oximeter, which helps us to know the effectiveness of the use of virtual reality glasses at the time of the dental procedure. The greatest controversy is found in cases in which it is not possible to adjust them because of the age and size of the child or because of the personal use of glasses. Conclusions: There are multiple studies that confirm the effectiveness of the use of virtual reality glasses as a distraction in pediatric dentistry, and these studies support the effectiveness of virtual reality glasses in reducing dental anxiety and improving the behavior of patients during their consultations and dental treatments.
1. Introduction
One of the main challenges of practicing dentistry in children depends on the practitioner’s ability to provide a favorable experience [1].
Fear and anxiety in children are multifactorial and can be conditioned by personality, previous experiences, sex, age, etc. Therefore, the estimation of the degree of anxiety in the first consultation will guide the professional in defining the appropriate management techniques for each patient [2,3].
Dental anxiety can be defined as a fear associated with a situation that can cause some type of pain in relation to dental treatment, which is magnified when there is a feeling of loss of control. It is estimated that dental anxiety affects approximately 16% of school children and has been shown to continue into adulthood [4,5,6,7,8,9,10].
There are various scales to assess anxiety:
- Modified Corah scale: A short questionnaire with a response pattern ranging from “not anxious” to “extremely anxious”. It has universal application and is a good detector of dental anxiety in patients over 10 years of age, including adults and individuals in communities with limited literacy [3,6].
- Facial Image Scale: Images of seven faces that represent children’s sense of responsiveness. It is used to measure dental anxiety in young children, who normally have a medium-low reading ability [11].
- Venham Picture Test: Eight cards with two figures each that are recorded as one point or zero points, with the range being between a minimum of zero and a maximum of eight. This test is acceptable for children between 6 and 15 years old [12].
- Wong–Baker Visual Analog Scale (VAS): Six sides with ratings ranging from 0 to 10 according to the patient’s pain sensation. This scale provides a self-report and is inexpensive, easy to use and acceptable for patients between the ages of three and seven years [13,14].
- Pulse oximeters: A noninvasive method used in children that helps record oxygen and pulse measurements. Some dentists are beginning to use them, as an increase is a direct physiological measure that is associated with stress and anxiety [15,16,17,18,19,20,21].
- Likert-type scale: A technique that calculates favorable and unfavorable responses to a stimulus or information previously given. It is applied through some kind of questionnaire, which is created based on five sections, and the results are separated into three categories: the first and the last will indicate extreme affirmative and negative responses, and the average will express that the subject does not know what to think or is indecisive [22].
- Frankl’s Behavioral Scale: This technique has been used in a wide variety of behavioral studies because it is an easy, practical and inexpensive technique for rating patients’ behavior in four categories: type 1: definitely negative; type 2: negative; type 3: positive; type 4: definitely positive [23,24,25,26].
In pediatric dentistry, behavioral management is a crucial part of controlling patient anxiety, obtaining patient cooperation and achieving favorable outcomes.
The American Academy of Pediatric Dentistry (AAPD) currently classifies the techniques into two groups: basic and advanced [12].
- Basic behavior management methods: Tell-show-do, voice control, nonverbal communication, positive reinforcement, distraction, parental presence or absence, and the use of nitrous oxide.
- Advanced Behavioral Management Approach: Protective Stabilization, Sedation, and General Anesthesia.
Today, traditional techniques are being replaced by nonaversive techniques such as distraction. They are based on the assumption that children perceive pain when their brain concentrates on the fact that there is or will be a painful stimulus and result in an analgesic effect.
Distraction techniques are classified as active and passive [2]:
- Active interaction encourages the child patient to participate in some activities during treatment, such as interactive games, singing, squeezing objects, breath control or guided imagery, but has a high risk of increasing the patient’s physical activity, which could complicate the dentist’s work.
- Passive distraction requires only visual or auditory ability, such as:
- –
- Audiovisual media: Several studies have been published in recent decades. Prabhakar compared two different distraction techniques in his study: auditory and audiovisual techniques using a television. The authors concluded that the audiovisual technique outperformed the auditory one [9].
On the other hand, Venham and Ingersoll in their study found that using the audiovisual technique was not effective. This takes us to another author, Mann, who currently argues that children engage in very advanced technology management themselves, which leads to certain techniques becoming boring for some children, and their effects are not as good as desired [27].
- –
- Auditory distraction: The concept was first used in 1959 by Gardner and Licklander. They showed that the use of music during a stressful process results in a feeling of relaxation and pain relief. Experts such as Bonny, Gfeller and Guzzetta suggest that music has a great distracting power in promoting the patient’s positive feelings of physical and mental relaxation by redirecting their attention to more pleasant emotional states and blocking unpleasant environmental sounds, such as in [2].
- –
- Virtual reality (VR) through the use of glasses or goggles: VR is a human–computer interface that creates a realistic 3D environment that provides different sensory stimuli (visual and auditory) through the use of glasses, thus blocking the outside and promoting patient distraction. Some studies have found that the use of VR is effective in reducing anxiety and pain perception by reducing negative emotions and increasing positive ones, but this technology, like any other, has its limitations in behavioral management, since it can only be used in single dental procedures, and it is necessary for the dentist to have adequate time control.
- –
- Distraction through audiovisual glasses: glasses designed for mobile phones, also called audiovisual glasses, help us to convert common multimedia content into VR immersion and thus provide the patient with an experience similar to a movie theater [15,28,29,30,31].
The aim of this study is to evaluate the efficiency of virtual reality in dental treatments in children through a narrative review of the scientific literature.
2. Materials and Methods
Our null hypothesis for this narrative review was that virtual reality glasses are not an effective method of child distraction during dental procedures. In order to test this hypothesis, we established these aims:
- Main objective:
- –
- To know the effectiveness of the use of virtual reality glasses as a distraction in a pediatric dentistry consultation.
- Secondary objective:
- –
- To analyze whether the use of virtual reality reduces anxiety during a pediatric dentistry consultation.
To achieve the goals of the present work, a bibliographic review was carried out. This review was performed by means of an electronic search through scientific databases, such as PubMed, Medline, ScienceDirect, Web of Science and Academic Search Ultimate. There was a specific search in high-impact journals, such as the Journal of Dental Research, Journal of Dentistry, Journal of the American Dental Association, International Journal of Oral Science and International Journal of Clinical Pediatric Dentistry. The Mesh or Keywords used for the search were dentistry, patient behavior management, virtual reality glasses, audiovisual distraction and dental anxiety scale.
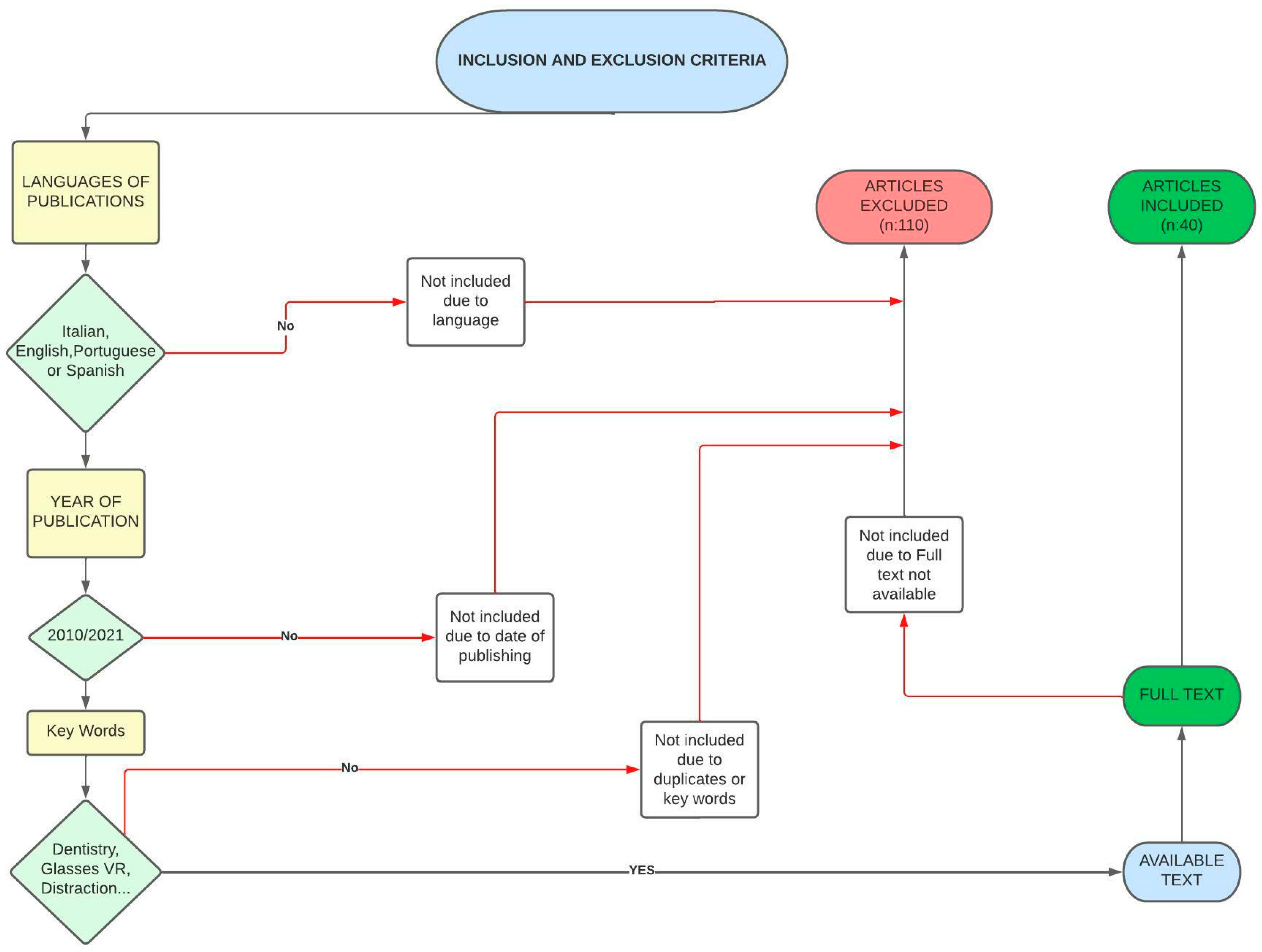
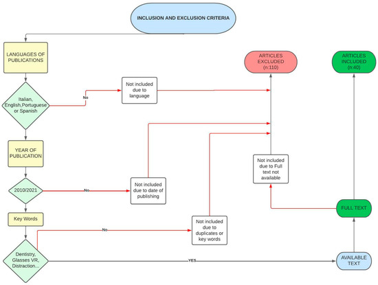
With the inclusion and exclusion criteria, we began with 150 articles, and after the implementation of the exclusion criteria, we finished with 40 articles. The flow chart shows how the selection was made (Figure 1).
Figure 1.
Flow chart and inclusion and exclusion criteria.
These digital resources were found on the website of the CRAI library “Dulce Chacón” of the Universidad Europea of Madrid.
3. Results and Discussion
Pediatric dentists have long used oral analgesics and anesthetics, but with poor results in controlling the anxiety of child patients, since these only control pain during treatment. These drugs do not help to alleviate fear, stress and anxiety, and for these reasons, new methods and treatments have begun to be considered to alleviate dental anxiety [20]. Some patients delay treatment because of concerns about going to the dentist and unfounded myths about general anesthesia. The accumulation of all of these situations eventually leads to a poor prognosis and possible long-term dental problems [32].
For this reason, throughout this time, numerous authors have carried out various studies based on the use of distraction techniques in order to avoid this fear. One of the numerous techniques is the audiovisual distraction technique [12]. From the oldest research articles to the most modern ones, we are going to give a broad view of the use of the audiovisual distraction technique. We have focused on studies in children between 4 and 10 years old, ages where it is considered useful to apply distraction techniques [33]. The majority of the articles have a mean age of 7 years old for the children participating.
Dr. Vehnam conducted a study in 1981 on the heart rate, self-report and clinical classification to see whether distraction by television programs was reliable in children of different ages with high levels of anxiety in the office. This is considered the oldest effort in audiovisual distraction, as far as we know. In their research, they used two groups, a distraction group and a control group, and found that younger patients suffered from higher anxiety. The results did not show evidence that television programs modified the responses of younger children, possibly because their age made it difficult for them to maintain their concentration [33]. Dr. Venham developed an imaging method to assess the pain of children during dental treatments [33], and this method was used in many other articles.
With the huge development advances that audiovisual devices have made since the year 2000, there have been many different studies with these new devices.
Prabhkar conducted a study in 2007 with 60 children aged 4 to 8 years with no previous dental experience. He divided them into three groups—one control, one using auditory distraction methods and the last using visual distraction methods—and evaluated anxiety levels using the Venham imaging method, pulse rate and oxygen saturation. The results of the investigation showed that between the control group and the audio group, there were no significant differences in the reduction of anxiety, while the audiovisual methods were the most effective, thanks to the fact that a multisensory distraction is obtained, which helps to maintain the child’s concentration on a screen and to eliminate external sounds at the same time [28].
In order to obtain reliable results, we have to know what mainly produces anxiety in children in a pediatric dentistry consultation without a distraction method. Therefore, in a study conducted in 2018 on child anxiety before dental treatment, 152 children between 7 and 18 years of age were surveyed. A descriptive statistical analysis was performed by dividing the survey into 14 different situations that usually cause or increase anxiety. With the results, they were able to conclude that “injections” are the cause of the greatest increase in anxiety, along with “turbine drills”, “the visualization of the drills”, “the noise of the rotators”, “the instruments in their mouth” and “having to go to the hospital”. This made the authors realize that most of the factors that produce anxiety are of a visual or auditory nature, and therefore, isolating these two senses would have solved the problem to a great extent [34].
To verify the effectiveness of VR goggles, a clinical study was conducted in 2010 with 120 children aged 5 to 10 years with a need for surgical procedures requiring anesthetic injection in the lower arch. The children were divided into a control group consisting of 35 boys and 24 girls using nitrous oxide and an audiovisual or study group consisting of 30 girls and 31 boys using a distraction technique involving VR goggles with headphones [35].
When obtaining the results of the study, they observed that the general behavior of the audiovisual group was qualified as excellent, while the qualification obtained by the patients in the control group was very good, which is significantly inferior to the other group. At the end of the treatments, it was indicated that 85% of the children in the audiovisual group indicated maximum satisfaction, so the authors support the use of VR goggles for behavioral management in cases where pharmacological means are not feasible but indicate certain limitations to consider:
- Whether the patient wears glasses and whether VR glasses can be worn over the patient’s glasses without discomfort;
- The size of the glasses and the child, as they may be too large for very small patients.
A clinical article published in 2012 studied 48 healthy children between 5 and 7 years old. They divided the patients into two groups of 42 children each, creating a control group in which only the SAY-SHOW-DO technique was used and a study group in which the distraction technique was applied using VR goggles with headphones. The researchers wanted to test the efficacy of the VR goggles when applying inferior alveolar nerve anesthesia [36].
The study showed preinjection scores for fear and pain of 0.19 in the study group and 0.12 in the control group. The difference was noted during the administration of anesthesia, where the control group scores were 3.71 and the study group scores were 2.67, confirming that the difference was statistically significant. The authors also indicated that the study group showed lower levels of pain, thus supporting the efficacy of VR goggles.
A study conducted in 2016 by Dr. Chaturvedi gathered 40 children aged 6–10 years with a need for three types of treatments (oral prophylaxis, restorative treatment and pulpectomies) [37].
They divided the participants into two groups: one study group comprised 20 patients who were fitted with VR goggles and hearing aids, and the other had a total of 20 patients who were treated with conventional behavior management techniques. The results were divided by treatment, and the following results were obtained:
- Oral prophylaxis: the study group obtained a mean pain score of 0.35, significantly lower than that of the control group, which was 1.10, and the pulse rate results were not statistically significant between the two groups.
- Dental restoration: the mean pain score was 1.25 for the study group and 2.05 for the control group, which makes it statistically significant; the pulse rate was lower for the study group with a total of 113.35, whereas it was 117.7 for the control group, a statistically significant difference.
- Pulpectomy: the study group had a lower score of 2.20, while the control group had a score of 3.55, which is statistically significant; the score obtained for the pulse frequency for this type of treatment was not statistically significant.
Based on these results, they were able to conclude that the use of VR goggles is a promising technology that provides an alternative way to reduce anxiety in children.
In another study conducted between 2018 and 2019, they used a total of 68 healthy patients between 6 and 8 years old, who were randomly divided into two groups, the first with 34 patients who used the audiovisual medium Rimax IVision 5.0 to visualize cartoons and the second with 34 patients who played PlayStation video games. The anxiety of each patient was evaluated using the modified Corah dental anxiety scale at the beginning and at the end with the Venham image scale. The heart rate was also taken into account [2].
Evaluating the results, they found that patients in both groups preferred visits with distractions, to such an extent that patients attended appointments 30 min in advance. They also concluded that both audiovisual media and videos were accepted and easily applicable, noting a favorable difference in the PlayStation group, as it improved self-reported pain. Like any research process, they found certain drawbacks:
- Children with high levels of anxiety did not respond well to these methods, as they do not eliminate full visual access, and not all children knew how to use the video game technique, so it was necessary to explain its use to them beforehand.
To verify the effectiveness of VR goggles, Poloni Koticha conducted a study in 2019, selecting 30 patients between 6 and 10 years of age to undergo treatments of nonrestorable primary tooth extractions. The patients were divided into two groups; in the first group, the treatments were performed with the help of VR goggles, and in the second group, VR goggles were not used. The anxiety levels in children were calculated by using Venham’s imaging test, the pulse rate and oxygen saturation [16].
The results showed that group 1 had lower pulse rate values than group 2, which makes it statistically significant, but the results of oxygen saturation and Venham’s imaging test did not show a significant difference.
Another clinical study conducted in 2019 by Dr. Dhanu G Roa included 30 children with a mean age of 7 years and used the audiovisual glasses distraction method, specifically the ANTVR Phone Glass T2 glasses, model PA15LF53A [31].
Three different parameters were evaluated:
- The subjective assessment of pain using the Wong–Baker Face scale was used, and significant differences were observed.
- The objective assessment of pain during treatment showed a score of 6.77 at the beginning of treatment, a decrease to 2.57 during treatment and 0.24 at the end of treatment, which were significant results.
- The assessment of anxiety was studied by means of two factors:
- –
- The pulse rate was 93.53 at the beginning of treatment and 95.97 at the end of treatment.
- –
- The evaluation of oxygen saturation showed a nonsignificant increase compared to the beginning of the treatment.
They concluded that the perception of pain and anxiety was reduced and indicate that audiovisual glasses can be considered an efficient method.
In 2019, Dr. Vabitha Shetty published a clinical trial. They selected a total of 120 healthy children aged 5–8 years who needed pulp treatment on mandibular primary molars. They were randomly divided into two groups: a control group using conventional methods and a group using VR using the glasses 920HR®™ device, which has pads that completely block the visual field and headphones that limit the sound from the office [38].
The results for anxiety were as follows: in the control group, pretreatment mean and median scores were 16.82 and 17, while post-treatment scores were 16.47 and 16. In the study group, the pretreatment mean and median scores were 16.18 and 15, while post-treatment scores were 11.28 and 10.5. Comparing these results indicated a statistically significant difference. Additionally, the results were compared to evaluate the level of pain experienced. In the control group, the mean and median were 5.6 and 6, while for the study group, they were 2.42 and 2.
Based on these results, they concluded that there is a significant decrease in the anxiety state and pain perception with the VR distraction technique.
The clinical trial conducted by Dr. Long Kuan Ran, published in 2021, studied 120 children aged 4 to 8 years, who were randomly distributed into two groups: a control group (32 girls and 28 boys) in which the technique of tell-show-do was used and another group composed of 25 girls and 35 boys in which VR was used through a VIVE VR helmet from HTC [32].
The results indicated that the mean anxiety scores decreased significantly in the VR group, with 34.17 before the intervention and 24.77 after the intervention, unlike the control group, which had a score of 34.08 for mean anxiety at the beginning of the intervention and 27.98 at the end of the intervention. Other information was gathered by monitoring cardiac signs, which showed that the VR group had a reduced frequency and the control group had increased results.
They demonstrated that the impact of VR on pain perception goes beyond distraction. Shifting attention away from the environment reduced the sensation of pain and anxiety; in addition, shorter work times were identified in the VR group.
Research published in 2021 by Guinot et al. recruited a total of 50 patients, who were randomly divided into two groups: a test group in which VR goggles with a headset connected to a mobile phone were used, with the other 25 patients in a control group in which conventional distraction techniques were used [38].
The data obtained by the authors were statistically significant, starting with the following results: in the test group, the score was 2.07 for pain perception, and in the control group, it was 3.97, but when the VR goggles were applied, pain perception was 2.40, and in the control group, it was 2.72. Another parameter was heart rate: in the test group, the result was 91.20, and in the control group, it was 85.48, but it was not statistically significant.
They concluded that the use of VR goggles has a beneficial effect as a novel method of distraction and has a greater relevance on heart rate levels and pain uptake.
Table 1.
Articles’ findings on anxiety and efficiency of VR glasses (* the measurements are statistically significant; ** efficacy measured as a decrease in anxiety).
This study has its limitations. As a narrative review, there was no statistical analysis of the articles we searched, and we could have missed some articles with our exclusion and inclusion criteria. We are looking to perform broader studies in this area of pediatric dentistry, as we can see that it is not only an important part of children’s dental treatment but also a great area for the development of the VR industry. We also believe that noise reduction devices and computerized anesthesia instruments could make VR goggles more effective in order to help children undergoing dental procedures [40,41].
We suggest that VR goggles be correctly used according to the manufacturer’s instructions and the correct disinfection protocols be applied; in our case, we suggest not more than 25 min of goggle use and the use of disinfection control for all dental materials.
We believe that narrative reviews are a good tool to give a scientific overview of a part of the huge number of articles that today are being written and a great help for clinicians who want to improve their clinical work.
4. Conclusions
It is possible to glimpse the future of VR goggles, since research has shown some positive effects on the distraction and anxiety of the pediatric patient, improving the perception of pain and the experience of the dental visit itself.
Another important aspect was to know whether VR goggles decreased the anxiety of the patient. The great majority obtained similar results, with a significant decrease in anxiety, so it can be confirmed that virtual reality goggles decrease the anxiety of pediatric dentistry patients in the consultation room.
Finally, it was investigated whether VR goggles improved behavior during treatment, and the results affirm that they are effective and that they improve the patient’s behavior, as multisensory immersion is created that distracts the patient from external stimuli.
Therefore, with this review of the literature, we can confirm that the authors of the articles reviewed believe that the use of virtual reality glasses is effective as a method of distraction for children during dental care. Knowing that there have to be more studies, we believe that this is a good starting point for conducting studies with immersive glasses and with new software as part of the metaverse.
Author Contributions
Conceptualization, M.M.H., A.A.V., M.E.M. and A.C.L.; methodology, M.M.H. and A.A.V.; validation, M.M.H., A.A.V. and M.E.M.; investigation, M.M.H. and A.C.L.; resources, A.A.V.; writing—original draft preparation, A.C.L.; writing—review and editing, M.M.H. and A.A.V.; supervision, M.M.H., A.A.V. and M.E.M. All authors have read and agreed to the published version of the manuscript.
Funding
This research received no external funding.
Institutional Review Board Statement
Not applicable.
Informed Consent Statement
Not applicable.
Data Availability Statement
Not applicable.
Conflicts of Interest
The authors declare no conflict of interest.
References
- Guinot, F.; Mayné, R.; Barbero, V.; Sáez, S.; Martínez, P.; Bellet, I.J. Behavioral management through audiovisual media. Odontol. Pediátr. 2004, 12, 88–92. [Google Scholar]
- Guinot, F.; Mercadé, M.; Oprysnyk, L.; Veloso, A.; Boj, J.R. Comparison of active versus passive audiovisual distraction tools on children’s behaviour, anxiety and pain in paediatric dentistry: A randomised crossover clinical trial. EJPD 2021, 22, 230–236. [Google Scholar]
- Fonseca, L.; Sanchis, C. Comparative analysis between different scales for assessing dental behavior, anxiety and fear in pediatric dentistry. Therapeía 2013, 81–95. [Google Scholar]
- Marcano, A.; Figueredi, A.; Orozco, G. Evaluation of anxiety and fear in school children in pediatric dentistry. Rev. Odontopediatr. Latinoam. 2021, 2, 65–71. [Google Scholar]
- Alfaro, L.; Ramos, K.; Redondo, A.; Rangel, T.; González, F. Intervention to Reduce Dental Fear and Anxiety in Children Aged 5 to 9 Years. Ph.D. Thesis, University of Cartagena, Bolivar, Venezuela, 2014. [Google Scholar]
- Krishnappa, S.; Srinath, S.; Vishwanath, S.K.; Bhardwaj, P.; Singh, R. Evaluation of Facial Image Scale and Venham Picture Test Used to Assess Dental Anxiety in Children. JIAPHD 2013, 11, 31–35. [Google Scholar]
- Ramirez, A.; Haro, M.; Hernandez, C.; Gastelum, G. Anxiety level in patients prior to their dental care at the first level of care. Rev. Tamé 2019, 8, 860–862. [Google Scholar]
- Gutierrez, A.; Mirella, A.; Díaz, W.; Xiomi, F. Evaluation of Dental Anxiety Applying 3 Scales in Children Attending a University Health Center for the First Time. Ph.D. Thesis, Universidad Peruana de Ciencias Aplicadas, Lima, Peru, 2017. [Google Scholar]
- Nunna, M.; Dasaraju, R.; Kamatham, R.; Mallineni, S.; Nuvvula, S. Comparative evaluation of virtual reality distraction and counter—Stimulation on dental anxiety and pain perception in childer. J. Dent. Anesth. Pain Med. 2019, 19, 277–288. [Google Scholar] [CrossRef]
- Cusme, E. Research Topic: Effectiveness of Nitrous Oxide in Pediatric Dentistry. Ph.D. Thesis, University of Guayaquil, Av. Delta, Guayaquil, 2020. [Google Scholar]
- Yahaya, W.; Salam, S. Smiley Faces: Scales Measurement for Children Assessment. In Proceedings of the 2nd International Malaysian, Kuantan, Malaysia, 4–7 November 2008. [Google Scholar]
- Guinot, F. Effect of the Use and Different Audiovisual Devices during Dental Treatment in Child Patients. Ph.D. Thesis, International University of Catalonia, Barcelona, Spain, 2014. [Google Scholar]
- Orellana, J.; Morales, V.; González, M. Wong-Baker FACES® Visual Analog Scale and its Utility in Pediatric Dentistry. Health Manag. 2018, 5, 51–57. [Google Scholar]
- Rodriguez, C.; Escobar, F.; Soto, L. Temporomandibular disorders in children and adolescents. Rev. Gastrohnup. 2015, 17, 10–17. [Google Scholar]
- Soria, J. Dental Anxiety in Children Subjected to Conscious Sedation at the San Antonio Dental Clinic in the City of Huancayo. Ph.D. Thesis, Escuela Académica Profesional de Odontología de Huancayo, Huancayo, Peru, 2017. [Google Scholar]
- Koticha, P.; Katge, F.; Shetty, S.; Patil, D. Effectiveness of virtual reality eyeglasses as a distraction Aid to reduce anxiety among 6-10-year-old children undergoing dental extraction procedure. IJPD 2019, 12, 297–302. [Google Scholar]
- Gomez, R.; Durán, L.; Cabra, L.; Pinzón, C.; Rodríguez, N. Music therapy for the control of dental anxiety in children with Down syndrome. Hacia Promoc. Salud 2012, 17, 13–24. [Google Scholar]
- Zafra, M.; Medino, J.; Navas, L.; Hernando, P. Finger pulse oximeter: A new tool for self-monitoring in arma? Rev. Pediatr. Aten. Primaria 2014, 16, 317–320. [Google Scholar]
- Niederbacher, J.; García, M.; Gómez, G. Reference values of arterial oxygen saturation by pulse oximetry in healthy children in Bucaramanga. MedUNAB 2003, 6, 63–69. [Google Scholar]
- Mafla, A.; Villalobos, F.; Pinchao, W.; Lucero, D. Psychometric properties of the Spanish Version of the Abeer Children Dental Anxiety Scale (ACDAS) for the Measurement of Dental Anxiety in Children. Int. J. Odontostomat. 2017, 11, 182–191. [Google Scholar] [CrossRef]
- Flores, G.; Crespo, M. Anxiety Knowledge and Behavior Prior to Pediatric Dentistry Care in Stomatology Students of the University of Huancayo Franklin Roosevelt. Ph.D. Thesis, University of Huancayo Franklin Roosevelt, Huancayo, Peru, 2021. [Google Scholar]
- Mazurek, J.; Pérez, C.; Fernández, C.; Magnot, J.; Magnot, T. The 5 item likert scale and Percentage Scale Correspondence with Implications for the Use of Models with (fuzzy) Linguistic Variables. Rev. Met. Quant. 2021, 31, 3–16. [Google Scholar] [CrossRef]
- Rivera, A.; González, M.; Rangel, C.; Trique, C.; Bustos, A.; Palmet, S.; Lence, E.; Mora, I.; Bautista, G. Behavior and perception of pain in Colombian children undergoing surface electromyography. Vital Dent. 2017, 26, 21–28. [Google Scholar]
- Loayza, S.; Azanza, S. Effectiveness of two conditioning techniques for the care of children 6 to 10 years of age from a public scale in Quito-Ecuador. ALOP 2017, 7, 106–115. [Google Scholar]
- Munayco, E.; Mattos, M.; Torres, G.; Blanco, D. Relationship between anxiety, parental dental fear and children’s collaboration to dental treatment. Odovtos Int. J. Dent. Sci. 2018, 20, 81–91. [Google Scholar]
- Cabeza, C.; Ortiz, G.; Mancilla, H.; Mondragón, T.; Avecilla, P. Evolution of Behavior According to Frankl’s Scale in Children Aged 4 to 8 Years Who Attend the Pediatric Dentistry Postgraduate Course at the FMUAQ. Ph.D. Thesis, University of Querétaro, Cerro de las Campanas, Mexico, 2012. [Google Scholar]
- Charvin, P. A Influência da Música em Odontopediatria: Uma Revisão Sistemática Integrativa. Ph.D. Thesis, CESPU, Gandra, Portugal, 2021. [Google Scholar]
- Prabhakar, A.; Marwah, N.; Raju, O. A comparison between audio and audiovisual distraction techniques in managing anxious pediatric dental patients. J. Indian Soc. Pedod. Prev. Dent. 2007, 25, 177–182. [Google Scholar]
- Cunningham, A.; McPolin, O.; Fallis, R.; Coyle, C.; Best, P.; McKennan, G. A Systematic review of the use of virtual reality or dental smathphone applications as interventions for management of pediatric dental anxiety. BMC Oral. Health 2021, 21, 2–11. [Google Scholar] [CrossRef]
- García, M.; Paulo, J.; Martínez, M.; Teller, C.; Guitiérrez, A.; Gutiérrez, M.; Cárdenas, J.; Cadavid, P.; Jaramillo, A. Development of virtual environments for the distraction of children between 4 and 6 years of age. CES Odont. Rev. 2003, 16, 35–41. [Google Scholar]
- Roa, D.; Havale, R.; Nagaraj, N.; Karobari, N.; Latha, A.; Tharay, N.; Shrutha, S. Assessment of efficacy of virtual reality distraction in reducing pain perception and anxiety in children aged 6–10 years: A behavioral interventional study. IJCPD 2019, 12, 510–513. [Google Scholar]
- Ran, L.; Zhao, N.; Fan, L.; Zhou, P.; Zhang, C.; Yu, C. Application of virtual reality on non-drug behavioral management of short-term dental procedure in children. Trials 2021, 22, 2–9. [Google Scholar] [CrossRef]
- Venham, L.; Goldstein, M.; Goulin, E.; Peteros, K.; Cohan, J.; Faiybanks, J. Effectiveness of a distraction technique in managing young dental patients. Pediatr. Dent. 1981, 3, 7–11. [Google Scholar]
- Rodriguez, N.; Olmo, R.; Mourelle, R.; Gallardo, N. Study of childhood anxiety before dental treatment. Dent. Gaz. 2008, 195, 150–163. [Google Scholar]
- Ram, D.; Shapira, J.; Holan, G.; Mahora, F.; Cohen, S.; Davidovich, E. Audiovisual video eyeglass distraction during dental treatment in children. Quintessence Int. 2010, 41, 673–679. [Google Scholar]
- Haytham, F.; Azza, A.; Mahmoud, A. Effectiveness of New Distraction Technique on Pain Associated with Injection of Local Anesthesia for Children. Ped. Dent. 2012, 34, 142–145. [Google Scholar]
- Chaturvedi, S.; Walimbe, H.; Karekar, P.; Nalawade, H.; Nankar, M.; Nene, K. Comparative evaluation of anxiety level during the conventional dental procedures with and without audiovisual distraction eyeglasses in pediatric dental patients. J. Int. Oral Health 2016, 8, 1016. [Google Scholar]
- Felemban, O.; Alshamarani, R.; Aljeddawi, D.; Bagher, S. Effect of virtual distraction on pain and anxiety during infiltration anesthesia in pediatric patients: A randomized clinical trial. BMC Oral. Health 2021, 21, 321. [Google Scholar] [CrossRef]
- Shetty, V.; Suresh, L.; Hegde, A. Effect of Virtual Reality Distraction on Pain and Anxiety during Dental Treatment in 5 to 8 Year Old Children. IJCPD 2019, 2, 97–101. [Google Scholar] [CrossRef]
- Kim, I.H.; Cho, H.; Song, J.S.; Park, W.; Shin, Y.; Lee, K.E. Assessment of Real-Time Active Noise Control Devices in Dental Treatment Conditions. Int. J. Environ. Res. Public Health 2022, 19, 9417. [Google Scholar] [CrossRef] [PubMed]
- Vitale, M.C.; Gallo, S.; Pascadopoli, M.; Alcozer, R.; Ciuffreda, C.; Scribante, A. Local anesthesia with SleeperOne S4 computerized device vs traditional syringe and perceived pain in pediatric patients: A randomized clinical trial. J. Clin. Pediatr. Dent. 2023, 47, 82–90. [Google Scholar] [PubMed]
Disclaimer/Publisher’s Note: The statements, opinions and data contained in all publications are solely those of the individual author(s) and contributor(s) and not of MDPI and/or the editor(s). MDPI and/or the editor(s) disclaim responsibility for any injury to people or property resulting from any ideas, methods, instructions or products referred to in the content. |
© 2023 by the authors. Licensee MDPI, Basel, Switzerland. This article is an open access article distributed under the terms and conditions of the Creative Commons Attribution (CC BY) license (https://creativecommons.org/licenses/by/4.0/).
