Abstract
The aim of this study was to investigate the possible effects of chronic nitrate supplementation on the metabolites of energy metabolism during high-intensity, high-volume intermittent training (HIHVT). In this placebo-controlled double-blind study, 17 participants exercised 3 times a week on a cycle ergometer. Sodium nitrate or sodium chloride as the placebo was supplemented daily at 8.5 mg/kg body weight for 10 days. The training exercise consisted of a warm-up, a 45-min interval period, and a post-exercise period. Oxygen uptake, respiratory exchange ratio, and various parameters were measured in the venous blood and plasma. During training, the oxygen uptake and respiratory exchange ratio did not differ between the nitrate and the placebo group. Venous plasma concentrations of nitrate and nitrite were significantly increased in the nitrate group (p < 0.001 and p = 0.007, respectively). Triglyceride concentrations were significantly lower in the nitrate group than in the placebo group (p = 0.010). The concentration of free fatty acids in the plasma did not change upon nitrate supplementation and no significant differences were observed in the contribution of fat to energy metabolism during exercise. An increase in plasma ammonia concentration was observed in the nitrate group during and after exercise (p = 0.048). Metabolites of energy-rich phosphates did not differ between the nitrate and chloride groups, suggesting no improvement in efficiency through the supplemented nitrate. It was concluded that nitrate supplementation did not reduce oxygen uptake and adenosine triphosphate resynthesis by hydrolysis or through creatine kinase activity during high-intensity, high-volume intermittent exercise. Although, lipid metabolism as well as amino acid metabolism might be affected by nitrate supplementation during HIHVT.
1. Introduction
Several studies have reported that both acute and chronic supplementation with inorganic nitrate (NO3−) or beetroot juice (BRJ), which is known to contain NO3−, can improve exercise performance; yet, the underlying mechanisms are still not completely understood [1,2,3,4,5,6]. NO from endogenous and exogenous sources is a signaling molecule and has many biological functions, such as dilation of arterioles [7,8,9], glucose uptake [10,11], and stimulation of mitochondrial biogenesis [12]. Research also suggests that NO may improve mitochondrial efficiency by reducing the O2 cost of adenosine triphosphate (ATP) resynthesis [13] and/or improve muscle contractile efficiency by reducing the ATP cost of muscle contraction and the ATP turnover rate from creatine phosphate (PCr) hydrolysis [14,15].
It has been shown that ingested nitrate, such as in the form of beetroot juice (BRJ), can lead to reduced oxygen cost during exercise, altered oxygen uptake kinetics [15,16,17,18,19,20,21], and improved exercise tolerance [15,16,17,20,22,23]. Studies suggest that increased NO bioavailability may also improve lipid metabolism [24,25] or reduce the utilization of muscle glycogen [26].
Most studies have investigated the effects of nitrate supplementation on single exercise tasks, and the effects of long-term nitrate supplementation on exercise training remain unknown. Some studies with sprint interval training (SIT) have reported an increase in sprint performance upon nitrate supplementation [27,28,29]. Yet, the meta-analysis by Wong et al. [30] revealed no changes in power during high-intensity interval training. Additionally, look at more recent review and meta-analysis papers on nitrate supplementation [31,32,33,34].
In a previous study [35], we showed a reduction in the ratio of VO2 to power (VO2/W), up to seven days after the end of nitrate supplementation during 3-week high-intensity, high-volume intermittent training (HIHVT). These observations suggest that supplemented inorganic nitrate may have changed the physiological adaptations to HIHVT [35]. The mechanisms leading to a reduction in VO2 after nitrate supplementation remain unclear. In the study previously reported by Finkel et al. [35], nitrate supplementation was found to increase the synthesis of homoarginine (hArg) during HIHVT [36], suggesting the effects of nitrate supplementation on amino acid metabolism.
In addition to the reduction in VO2/W [35], nitrate supplementation may also reduce the substrates’ turnover, thus leading to an altered energy supply, possibly resulting in changes in the plasma concentrations of related parameters. We hypothesized that nitrate supplementation would be accompanied by changes in various metabolic pathways during HIHVT [35]. If VO2 during exercise is decreased, muscle efficiency may be increased and therefore, a decrease in metabolites of ATP degradation, represented by xanthine (XA) and uric acid (UA), may be expected. We further hypothesized that lipid metabolism, represented by triglycerides (TG), free glycerol (Glyc), and free fatty acids (FFA), may be decreased with nitrate supplementation. Other changes may occur in amino acid metabolism, including arginine (Arg), creatinine, and ammonia (NH3). In the present study, the potential effects of short-term nitrate supplementation on healthy male recreational athletes during HIHVT were investigated.
2. Materials and Methods
2.1. Participants
Originally, the study was designed for 20 healthy young male recreational athletes to be divided into two groups: the nitrate group (N group) and the placebo group (P group), each containing 10 subjects [35]. The sample size calculation was based on the main parameters, i.e., VO2, electrolyte concentration, acid-base status, and blood volume changes [35]. It was assumed that these would be normally distributed with α = 5% and β = 20%. The calculated sample size is comparable to the number of subjects in similar studies [34,37]. Due to resources, 17 subjects participated in and completed the double-blind placebo-controlled study (Table 1). The groups did not differ from each other. Subjects with cardiovascular disease and a predisposition to collapse and breathlessness during training were excluded. None of the participants were taking any medication or smoking tobacco. All subjects were in good health condition during the experiment. The study was part of a short-term study and was approved by the local Ethics Committee of Hannover Medical School (MHH) (2015–2013) [35,36]. The participants gave their written consent. The participants were instructed to keep a nutritional diary for 1 week and to come to the laboratory healthy and rested. The nutritional diary from week 1 was reproduced for the post-supplementation tests in week 5 as reported elsewhere [35]. The participants were advised not to change their normal exercise routine.
Table 1.
Anthropometric and physical characteristics of the participants in the sodium nitrate group and the sodium chloride group (placebo group).
2.2. Experimental Design
Each subject participated in a 3-week period of HIHVT with oral nitrate or placebo supplementation [35,38] (Figure 1). Pedaling cadence was measured, and the participants cycled with a cadence between 80 and 90 rpm. All tests for the same participants were performed at the same time of day. The participants were instructed in the use of the cycle ergometer, and individual configurations, including saddle and handlebar heights, were recorded and retained. Ambient conditions and power parameters were kept constant over time.
Figure 1.
Overview of the time and tests of the study. Before the training period, the participants performed an incremental test (IT), a double Wingate test (WT), and an endurance capacity test at 80% relative Wmax until exhaustion (ECT) on 3 separate days. All exercises were performed on a cycle ergometer (Excalibur Sport, Lode, Groningen, The Netherlands). Blood samples were taken during different exercises indicated by black arrows. IT = incremental test; WT = double Wingate test; ECT = endurance capacity test; TR = 5th training session; NaNO3 = sodium nitrate; NaCl = sodium chloride; BW = body weight; HIHVT = high-intensity, high-volume intermittent training [39].
The IT was performed to determine the Wmax and the peak oxygen uptake (VO2peak) [40]. Both were calculated as values relative to body weight. Relative Wmax (relWmax), relative VO2peak (relVO2peak), and weight were used to create two equally balanced groups (Table 1). The IT, WT, and ECT were performed as described elsewhere [35,40,41].
The participants remained on the ergometer after exhaustion, and recovery periods were observed for 10 min. Individual Wmax values were used to set exercise intensity during the WT, the ECT, and the training sessions.
The participants completed intermittent training of 45 high-intensity intervals (Figure 2) 3 times per week [39,41]. The training schedule was not fixed, but the participants were encouraged to complete the training sessions evenly distributed throughout the week with at least 24 h between two training sessions. Data were collected during the 5th training session (no earlier than) the 10th supplementation day (TR).
Figure 2.
Schematic of the power curve during high-intensity, high-volume intermittent training (HIHVT). The HIHVT started with a 5 min rest period on the ergometer followed by 2 min at 10 W. As a warm-up, the participants pedaled for 10 min at 50%Wmax. Then, they performed 45 intervals at Wmax minus 10 W with an active recovery period at 10 W in between. The interval period was followed by a 10 min cool-down at 50%Wmax. During the 5th training session on at least the 10th supplementation day, blood samples were drawn at the exercise time points as indicated by the red triangles.
2.3. Supplementation
Starting the day after the last test of week 1, the participants consumed the same dose of 8.5 mg/kg body weight/day of NaNO3 (N group), equivalent to 0.14 mmol NO3−/kg body weight/day, or NaCl as a placebo (P group) (both Merck, Darmstadt, Germany). All participants were instructed to dissolve the supplements (NaNO3 or NaCl) in 250 to 500 mL of tap water and to consume the solution distributed throughout the day. No other restrictions such as diet, use of mouthwash, or caffeine intake were made in order not to interfere with the individual lifestyle behavior or the training conditions.
2.4. Measurements
Spirometry was performed after calibration of the instrument (Metalizer 3B, Cortex, Leipzig, Germany) as described elsewhere [35]. During TR, breathing frequency (BF), ventilation (VE), end-tidal carbon dioxide (petCO2), and respiratory exchange ratio (RER) were taken as mean values of 120 s. Lactate (Laca) and glucose (Glua) concentrations were measured (Elacure M Hote Créme, Carinopharm GmbH, Elze, Germany; Biosen S line, EKF Diagnostic, Barleben, Germany) in arterialized (a) and heparinized venous (v) blood samples during IT and TR. Venous (v) blood samples were collected at the same time as arterialized blood samples, except at 2 min at 10 W. For HCT, venous blood was collected in heparinized microhematocrit tubes (Brand GmbH & Co KG, Wertheim, Germany), immediately centrifuged, and analyzed.
The blood samples were analyzed with ABL 825 flex (Radiometer, Copenhagen, Denmark) to determine the concentrations of glucose (Gluv), lactate (Lacv), sodium (Nav), and potassium (Kv), Hb, and pH. For the determination of the total protein concentration, venous blood samples were collected in tubes containing ethylenediaminetetraacetic acid (EDTA, S-monovette, Sarstedt, Germany). All tubes were centrifuged to obtain plasma. Protein and NH3 concentrations were measured immediately after the end of the test. The biuret method (E. Merck, Darmstadt, Germany) was used to determine total protein concentration. NH3 was measured using an enzymatic kit (Roche Diagnostics, Mannheim, Germany) and an Ammonia/Ethanol/CO2 Normal Control (Roche Diagnostics, Mannheim, Germany). NO3−, NO2−, CRN, UA, and XA were measured simultaneously in plasma (stored at −80 °C) by gas chromatography-mass spectrometry (GC-MS, Dreieich, Germany) as described elsewhere with minor modifications [42,43]. The concentrations of NO3− and NO2− in the tap water used in the study to prepare the drinking solutions of NO3− and chloride were about 5 µM and 1 µM, respectively, as measured by GC-MS [43].
An enzymatic colorimetric technique (NEFA-C test kit, Wako Chemicals, Neuss, Germany) was used for the quantitative determination of non-esterified FFA in plasma. The values were reported as the sum of FFA. To determine Glyc and TG in plasma, ultraviolet (UV) test kit no. 148270 (Boehringer, Mannheim, Germany) was used. The DiaSys ST FS standard and Wako Chemicals GmbH (Neuss, Germany) were used for calibration.
2.5. Data Analysis, Presentation, and Statistics
The results are presented as the mean ± standard deviation. Statistical analysis was performed using two-way repeated measures ANOVA (SigmaPlot 14.0, Systat Software, San Jose, CA, USA). Missing data points were automatically estimated with least-squares means using a general linear model. When interactions were detected, the results were further explored with the Holm–Sidak test to examine changes over the course of the exercise. Pearson’s product–moment correlation coefficient was used to determine correlations. A two-tailed p-value < 0.05 was considered significant.
3. Results
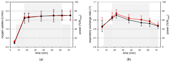
There were significant differences in the plasma concentrations of NO3− (p < 0.001) and NO2− (p = 0.007) between the groups during training (Table 2). The plasma concentrations of NO3− (p = 0.084) and NO2− (p = 0.647) did not change significantly over time. VO2, RER, BF, and VE were not different between the groups (VO2: p = 0.916; RER: p = 0.409; Figure 3) (BF: p = 0.562; VE: p = 0.607; Table 3) and no group×time interaction was observed (BF: p = 0.989; VE: p = 0.711; VO2: p = 0.837; RER: p = 0.753).
Table 2.
Plasma concentrations of nitrate and nitrite during the 5th training session in the nitrate group (N) and the placebo group (P).
Figure 3.
Oxygen uptake (a) and respiratory exchange ratio (b) (left, y-axis) and power (right, y-axis) during TR in the nitrate group (red) and the placebo group (black); no significant differences were observed between the groups.
Table 3.
Summary of ventilation, carbon dioxide, pH, lactate, and glucose values in the nitrate group (N) and in the placebo group (P) at the indicated time points.
The concentration of lactate in arterialized and venous blood changed over time (p < 0.001), but no differences were found (Laca: p = 0.954; Lacv: p = 0.839). The concentration of glucose in arterialized and venous blood changed over time (p < 0.001), but for Gluv, there was group × time interaction during TR (p = 0.002). Post hoc tests revealed no significant differences between the groups (Table 3).
No differences were found between groups in the concentrations of Nav (p = 0.293), Kv (p = 0.180), and Hb (p = 0.094) or in HCT (p = 0.802) (Table 4).
Table 4.
Summary of sodium, potassium, hematocrit, and hemoglobin in the nitrate group (N) and in the placebo group (P) at the indicated time points.
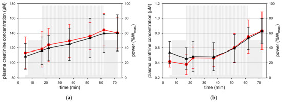
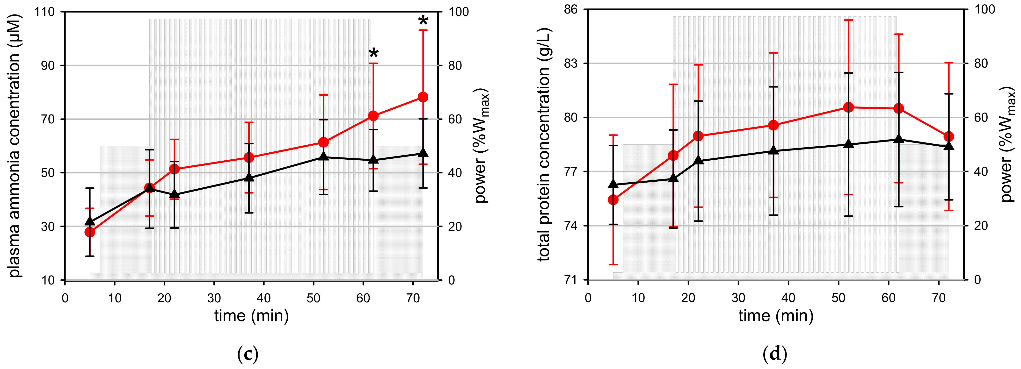
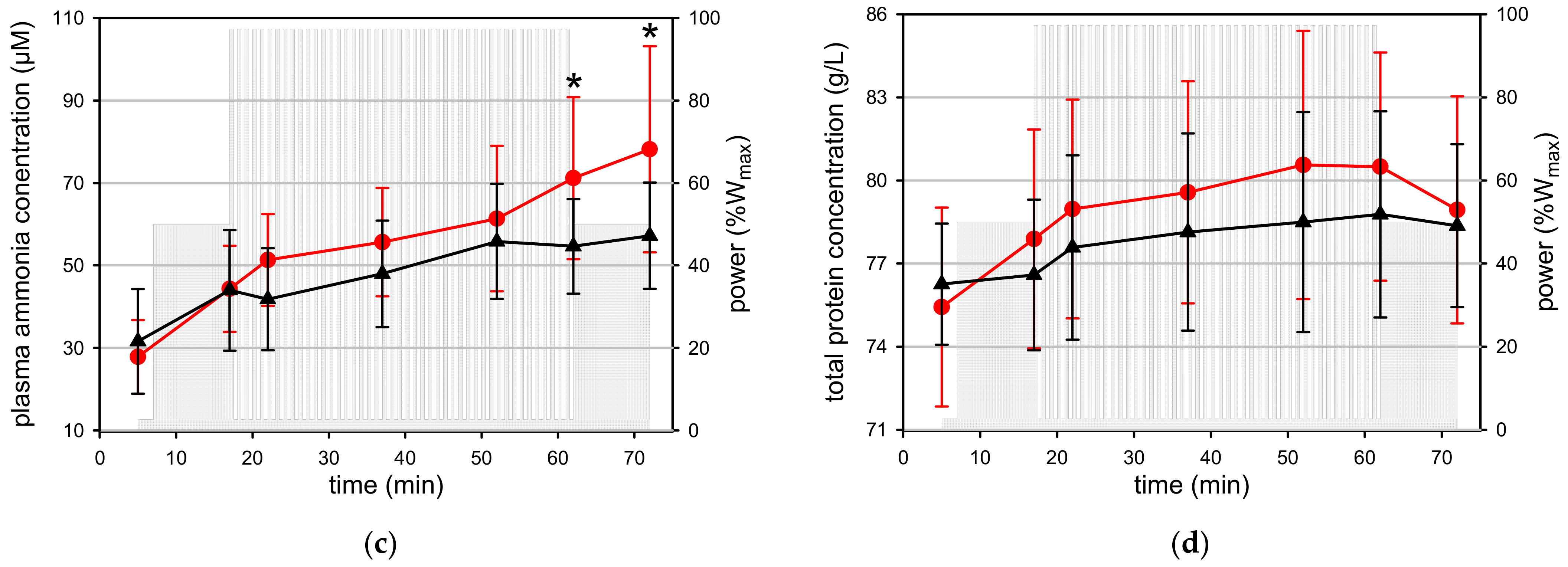
The plasma concentrations of CRN, XA, NH3, and total protein are shown in Figure 4. The concentrations of all analytes increased over time (p < 0.001). For CRN (group: p = 0.741, group × time: p = 0.981) and XA concentration (group: p = 0.718, group × time: p = 0.345), no interaction or differences between the groups were found. For NH3, there was significant group × time interaction (p = 0.026). At the end of TR, the NH3 concentration was higher in the N group compared to the P group (post hoc, p = 0.034). The plasma protein concentration changed significantly during TR (p < 0.001), but no interaction (p = 0.110) was observed. There were no differences between the groups (p = 0.527). The plasma UA concentration was not different between the groups (p = 0.794). UA changed over time (p < 0.001), but no interaction was found (p = 0.304).

Figure 4.
Concentration of metabolites in plasma (left, y-axis) and power (right, y-axis) during the 5th session of high-intensity, high-volume intermittent training: (a) creatinine (CRN); (b) xanthine (XA); (c) group×time interaction for ammonia (NH3); (d) total protein concentration. * = significantly different between the groups.
Since no differences in CRN, XA, and UA concentrations were found, correlations were calculated for the whole group (n = 17). Plasma CRN concentrations correlated positively with XA (p = 0.035; r = 0.195) and UA (p < 0.001; r = 0.357) at all time points. A correlation was also found between UA and XA (p = 0.018; r = 0.219).
To characterize lipid metabolism, plasma concentrations of FFA, Glyc, and TG were measured, in addition to RER (Table 5). During TR, FFA (p = 0.497) and Glyc (p = 0.486) did not differ between the supplementation and placebo groups, but both increased significantly during the interval phase (p < 0.001). Significant main effects were found for TG concentration (group: p = 0.010; time: p = 0.032). Post hoc tests revealed significant differences for TG between N and P at six of the seven time points (5′IT: p = 0.051; others: p ≤ 0.029). There was a significant difference between TG at the end of warm-up and at the end of cool-down (p = 0.002). No group×time interactions were found for the lipid metabolites (FFA: p = 0.881; Glyc: p = 0.810; TG: p = 0.416).
Table 5.
Summary of the plasma concentrations of free fatty acids, free glycerol, and triglycerides in the N and P groups at the indicated time points in the training test.
4. Discussion
Nitrate supplementation, as a salt or as a BRJ constituent, can increase physical performance [1,2,3,4,5,6,31,32,33,34], which is mainly attributed to NO formed from NO3− through the NO3−/NO2− cycle. In the present study, the effects of chronic nitrate supplementation on the metabolites of energy metabolism during high-intensity, high-volume intermittent training (HIHVT) were investigated. Venous plasma NO3− and NO2− concentrations were significantly higher during at least 10 days of nitrate supplementation. During HIHVT, differences in TG and NH3 were found between the two supplementation groups. Contrary to the prevailing hypothesis of NO3− inducing a reduction in VO2 during exercise in the participants supplemented with NO3− [6,15,16,17,18,19,20,21], no differences in VO2 were found between the N and P groups in the present study.
4.1. Methodological Considerations—Nitrate Dosage, Oxygen Uptake, and Measurements
The total amount of NO3− given to the participants in the present study (0.14 mmol NO3−/kg body weight/day) was similar to that reported in other studies [13]. Recently, experts have recommended an acute bolus of 5–9 mmol [44] or 8–16 mmol NO3− [45] to be taken 2–4 h before exercise. The dose of NaNO3 used in this study is within the recommended range [44,45]. Even at lower doses, some authors have observed acute effects of NO3− on VO2 during submaximal exercise [16,17,20].
No such effects were observed in the present study. These differences may be, at least in part, due to the use of different types of nitrate supplementation, for example as an aqueous solution of pure chemical NaNO3 (present study) or as BRJ (in other studies) [46]. This is noteworthy because BRJ may contain antioxidants, including polyphenols, which are known to increase NO2− reduction to NO in the gut and the brain [46,47]. In addition, other not yet known components of BRJ may exert additional NO independent effects on physical performance. In a meta-analysis, both supplementations induced similar effects on VO2 during moderate (<60%VO2peak) and heavy (60–80%VO2peak) intensity exercise [6]. However, the number of studies included in this meta-analysis is relatively small and the result may be biased.
Recent studies have found that NO3− can be stored not only in the blood but also in the skeletal muscle [48,49,50,51]. This NO3− reservoir plays an important role during intense or prolonged exercise. In the present study, the concentration of NO3− and NO2− was measured only in plasma. Therefore, it is not possible to differentiate between the effects of NO3− stored in the skeletal muscle or blood.
Porcelli et al. [52] showed that the decrease in VO2 at moderate intensity due to nitrate supplementation is negatively correlated with VO2peak. Highly trained individuals (VO2peak ≥ 60 mL/kg/min) may not experience ergogenic effects from inorganic nitrate supplementation [52]. Studies on elite athletes have supported these findings [53,54,55]. In the current study, the mean VO2peak of both groups was at a moderate level (VO2peak < 60 mL/min/kg); therefore, a moderate effect on VO2 could be expected [52].
Consciously, no dietary restrictions were imposed to avoid interfering with food intake behavior to achieve normal training conditions. Therefore, the amounts of totally taken nitrate, chloride, and sodium during the entire study are unknown and could vary between the participants. Since supplemented nitrate is chronically well above normal dietary intake and there is little variability in plasma concentrations of these electrolytes, it is assumed that these factors did not play a significant role in this study. This is underlined by the fact that the NO3− and NO2− concentrations were significantly enhanced in the venous blood.
Because food intake was not prescribed and only recorded during week 1, it is possible that the participants changed their diet during the study. Changes in dietary intake should have affected RER and lactate concentrations during steady-state phases during rest and warm-up [40]. As no differences were found, it is assumed that dietary habits did not influence the results in this study.
Since the values relevant for fluid shifts did not differ, it was assumed that there was no influence of nitrate supplementation in fluid shifts between the groups [39].
The concentration of NO2− in the venous plasma in this study is higher than that reported in other studies using chemiluminescence [13,15,22,56], but it is very close to that measured in other studies using GC-MS [57,58,59] and HPLC [60]. The differences are most likely of a methodological nature.
4.2. Oxygen Uptake
Supplementation with nitrate can decrease VO2 during moderate- and high-intensity exercise [6]. The effects of ingested NO3− on HIHVT have not been fully investigated. Essén and Kaijser [61] showed that intermittent exercise with 15/15 intervals (15 s work and 15 s rest) results in a similar VO2 and metabolic response compared to continuous exercise at identical mean power [61,62]. Eigendorf et al. [63] found no differences in VO2 and metabolites of lipid metabolism between HIHVT with 30/30 intervals and continuous training with a matched mean intensity [63]. Bailey et al. [15,16] showed a decrease in the primary amplitude of VO2 after nitrate supplementation but no differences in the mean response time between the nitrate and placebo groups [15,16]. These findings suggest an alteration in VO2 kinetics due to nitrate supplementation. Therefore, it is hypothesized that reduced VO2 could also be demonstrated during intermittent exercise with 30/30 intervals.
In preliminary experiments with a cross-over design, nine participants were supplemented with nitrate prior to HIHVT with 30/30 intervals. Although the nitrate supplementation was higher than in the present study (10 mg/kg body weight), the VO2 did not change during exercise. Studies with SIT and nitrate supplementation showed a decrease in VO2 at submaximal intensities after the exercise period but not during the interval period [28,64,65]. Some studies with intermittent high-intensity tests have reported improved performance after NO3− supplementation [27,56,66] but without effects on VO2 [67]. The results of the present study confirm previous research. Therefore, it is concluded that elevated NO bioavailability does not reduce VO2 during HIHVT with the intensity in the present study.
4.3. Glucose Metabolism and Respiratory Exchange Ratio
Supplemented nitrate has been shown to have a moderate but significant effect on glucose and lipid metabolism in rats [11,25,68,69]. We hypothesized that supplemented nitrate would lead to changes in blood glucose concentrations in humans. No significant differences in venous glucose concentration were found in the present study, but there was group×time interaction. After 45 min of high-intensity, high-volume intermittent exercise, there was non-significant Gluv reduction in the N group (uncorrected p = 0.089). This would be consistent with other studies, which have shown that nitrite-derived reactive species can increase glucose uptake in mice and rats by activating adenosine monophosphate-dependent kinase (AMPK) and subsequent translocation of GLUT4 [70,71,72]. However, resting Gluv was not reduced in the N group, although the plasma concentrations of NO3− and NO2− were significantly higher. Lactate concentrations in venous and arterialized blood were unchanged. Regarding RER, no significant differences were found between the two groups in the present study. RER may be influenced by increased respiration, specifically through an increase in the exhalation of CO2. However, no differences in VE, BF, and petCO2 were found between the groups. These results are similar to those observed in other studies [15,16,18,21,73], although there are studies showing that RER tended to increase [15,74] or increased significantly [13] after nitrate supplementation. An increased RER would suggest a slight shift towards carbohydrate utilization and/or amino acid combustion during exercise. Due to increased plasma and muscle tissue concentrations, the transport of glucose into the skeletal muscle and organs may be enhanced [11,75]. Therefore, it could be plausible that dietary nitrate influences glucose metabolism during HIHVT. However, this effect appears to be very small and may be restricted to tissues other than working muscle, and possible changes in Gluv and RER are not significant in the present study.
4.4. Lipid Metabolism
To further assess energy supply, metabolites of lipid metabolism were examined. HIHVT [41] as well as other endurance exercises have been shown to increase lipolysis capacity, fatty acid uptake, and fatty acid oxidation [76,77,78]. Talanian et al. [79] showed an increase in fat oxidation of approximately 36% during exercise in women after seven units of high-intensity interval training [79]. Nitrate supplementation has also been shown to increase fatty acid oxidation in the muscle tissue of rodents [80] and decrease TG concentrations in plasma in mice [69]. Therefore, significant effects on lipid metabolism through HIHVT under nitrate supplementation were expected.
After the 3-week training period with HIHVT and nitrate supplementation, as published elsewhere, no changes in RER were found during ECT in either the supplementation or placebo group [35]. Thus, in this study, there did not appear to be any adaptations in fat metabolism with respect to energy supply. However, other studies using the same training protocol have found a reduced RER after 3 weeks [41,81]. Therefore, the lack of training effects in the present study was not related to nitrate supplementation. Since the relVO2peak during IT in the present study was approximately 12% higher than that reported by Frische [41] and Maassen [81], the missing adaptation to training could be due to a higher training level. Further research is needed to investigate possible changes in lipid metabolism with nitrate supplementation.
Although in the present study, no differences were found between the groups in RER, Glyc, and FFA, mean plasma TG concentrations at rest and during intermittent exercise decreased by approximately 37% in the N group compared to the P group. Plasma TG concentrations are influenced by dietary habits, and large inter- and intra-participant differences have been observed [76,82,83]. As no changes in dietary behavior were observed in the present study and no differences in baseline measurements were found between the two groups, it is suggested that chronic NO3− supplementation may reduce plasma TG concentration.
During exercise, plasma TG may serve as an energy substrate but is thought to be less important [77]. However, in trained participants, intramuscular triglycerides (IMTG) account for a significant proportion of energy requirements [62,77]. In particular, type IIa muscle fibers have a lower capacity for plasma FFA consumption. They are more likely to derive FFA from IMTG. If IMTG is hydrolyzed, it is possible that FFA is immediately oxidized in muscle mitochondria and does not enter the bloodstream [78]. Something similar may happen with Glyc. Elia et al. [84] discussed that whole-body lipolysis assessed by Glyc may remain underestimated, as Glyc released from intramuscular lipolysis may be directly oxidized and reutilized in muscle [84,85]. This could be an explanation for changes in lipid metabolism in the absence of changes in plasma concentrations of Glyc and FFA. If plasma TG serves to replenish IMTG under the present circumstances, then nitrate supplementation may enhance this effect on muscle lipid metabolism. This seems plausible, as studies have shown that NO3− induces an increase in lipoprotein lipase (LPL) activity, which may serve to replenish IMTG stores and intramuscular glycogen [86,87]. LPL is active in muscle cells during and after exercise and is inactive in adipose tissue [88]. This would be consistent with the lower plasma TG concentrations during exercise in the present study. However, it does not fully explain why baseline TG levels were already lower in the nitrate group. Studies have shown that LPL overexpression in transgenic mice reduces plasma TG and increases high-density lipoprotein cholesterol (HDL-C) concentrations [89,90]. Reduced plasma TG concentrations may have implications for health and the prevention of cardiovascular disease [91,92], although the effect of chronic nitrate supplementation on lipid metabolism is not yet fully understood. Considering that the RER as well as the plasma FFA and Glyc concentrations were not different between the groups, the findings in this study do not seem to include changes in substrate turnover respective to energy supply.
4.5. Metabolites of Energy-Rich Phosphates
In the present study, the energy-rich phosphates ATP and PCr were not measured. Instead, CRN, a metabolite of creatine and PCr, as well as XA and UA, metabolites of purine metabolism, were measured in plasma.
Studies suggest that hypoxanthine, a product of ATP breakdown, can be used as a marker of muscle adenine nucleotide degradation [93,94,95]. Hypoxanthine is converted to XA and then to UA by xanthine oxidase [96,97,98]. Therefore, XA and UA may also be used as markers of adenine nucleotide degradation, if the activity of xanthine oxidase is not inhibited [96,98]. Since no differences in the plasma concentrations of XA and UA were found between the two groups in the current study, it can be assumed that the resynthesis of ATP with adenosine diphosphate (ADP) and adenosine monophosphate (AMP) has not changed.
CRN occurs spontaneously from creatine or PCr [99]. In vivo, the reaction to CRN is irreversible and dependent on pH and temperature [99,100]. Therefore, CRN production should be increased during highly intensive exercise [101]. The correlation of CRN with XA and UA found in the present study suggests that CRN could be used as an indicator of PCr and ATP breakdown. However, this needs to be further investigated at different intensities.
If muscle efficiency increases due to nitrate supplementation and PCr breakdown decreases during exercise [14,15], ATP hydrolysis would decrease. Therefore, the concentrations of ADP [15] and AMP in the working muscle tissue as well as the concentration of CRN would decrease with nitrate supplementation.
In the current study, no differences in CRN were found between N and P. The storage capacity of PCr should not be significantly increased after four additional training sessions [102,103]. Therefore, it can be assumed that creatine metabolism is not altered by the present nitrate supplementation during HIHVT. This would be contrary to Bailey et al. [15], who showed a reduced PCr amplitude in the skeletal muscle by phosphorus magnetic resonance spectroscopy after nitrate supplementation [15].
4.6. Amino Acid Metabolism—Ammonia
NH3 can be generated from adenine nucleotides, but since no changes in XA, UA, and CRN were observed in the present study, the increase in plasma NH3 in the N group may be indicative of increased amino acid degradation or reduced depletion of NH3 [93,104,105]. In humans, radiolabeled NO3− has been found to be metabolized to radiolabeled urea [106]. Since urea is further catabolized to NH3 by urease, it is possible that supplemented nitrate was metabolized to NH3, albeit to a small degree [106,107].
NH3 can also result as a product of amino acid metabolism. In the present study, an increase in plasma NH3 concentration was observed during exercise, particularly in the late phase of training. An increase in NH3 has also been observed in preliminary experiments and in another study with 30/30 intervals [63]. Furthermore, NH3 accumulation during exercise has been found to be higher during training with 30/30 intervals than during sprint interval training or continuous exercise [63]. The authors suggest that glycogen depletion is higher in 30/30 intervals than in sprint interval training or continuous exercise. This is consistent with studies showing a greater increase in NH3 accumulation with a lower glycogen concentration during exercise [108,109]. Since higher concentrations of NO3− and NO2− in muscle and plasma may increase muscle glucose uptake [11,13], there could be greater glycogen depletion during HIHVT and therefore increased amino acid deamination. On the other hand, in a muscle biopsy, Tan et al. [26] found a tendency for a sparing of muscle glycogen and PCr after nitrate supplementation during prolonged moderate-intensity exercise [26].
The total protein concentration in the venous plasma was not different between the N and P groups in the present study. This may indicate that there was no change in amino acid metabolism between the two groups during training. It is possible that protein synthesis is independent of NO3− or it cannot be observed during the short training phase.
It is worth mentioning that the plasma concentration of the non-proteinogenic amino acid hArg increased after nitrate supplementation [38], strongly suggesting altered amino acid metabolism by the supplemented nitrate. Recent studies suggest that higher blood and urine hArg concentrations are associated with reduced renal and cardiovascular morbidity [110,111,112,113,114]. Whether nitrate supplementation may enhance exercise performance via hArg remains to be investigated. Furthermore, studies have found that dietary nitrate from vegetables may have a protective role in cardiovascular disease and muscle function [115,116,117,118]. Since even a small chronic amount of supplemented nitrate can already increase stored NO3− in muscle and blood [48], daily consumption of a few handfuls of nitrate-rich vegetables may have health-promoting effects [115,116].
5. Conclusions
In the present study, short-term nitrate supplementation was found to be associated with changes in lipid metabolism in healthy recreational athletes during HIHVT. Lower plasma triglyceride concentrations at rest and during HIHVT suggest that lipid metabolism was altered during 10 days of supplementation without affecting the contribution of fat to the energy supply during exercise. In addition, no significant differences in free fatty acids and free glycerol were found between the nitrate and placebo groups. Nitrate supplementation had no effect on the metabolites of energy-rich phosphates. Therefore, it is assumed that nitrate supplementation did not alter ATP resynthesis by hydrolysis or creatine kinase. Plasma ammonia accumulation was higher in the participants who consumed sodium nitrate, which may be an indicator of increased deamination. Nitrate supplementation was not associated with lower oxygen uptake during HIHVT.
Author Contributions
Conceptualization, M.J. and N.M.; methodology, M.J. and N.M.; validation, L.S.B., J.G., A.F., M.L., N.M., M.A.R., E.H., V.S. and M.J.; formal analysis, L.S.B., J.G., A.F., M.L., N.M., M.A.R., E.H., V.S. and M.J.; investigation, L.S.B., J.G., A.F., M.L., N.M., M.A.R., E.H., V.S. and M.J.; resources, N.M. and D.T.; data curation, L.S.B., J.G., A.F., N.M., M.A.R., M.L., E.H. and M.J.; writing—original draft preparation, L.S.B. and J.G.; writing—review and editing, L.S.B., J.G., N.M. and D.T.; visualization, J.G.; supervision, M.J. and N.M.; project administration, M.J.; funding acquisition, M.J. All authors have read and agreed to the published version of the manuscript.
Funding
M.J. was supported by Leibniz University Hannover (WIF II No. 60460457).
Institutional Review Board Statement
The study was conducted in accordance with the Declaration of Helsinki and approved by the Ethics Committee of Hannover Medical School (MHH) (2015–2013).
Informed Consent Statement
Informed consent was obtained from all subjects involved in the study.
Data Availability Statement
Not applicable.
Acknowledgments
The excellent laboratory assistance of H. Konrad, B. Beckmann, and A. Bollenbach and the support of C. Jakob and I. Gruschwitz during the study are gratefully acknowledged.
Conflicts of Interest
The authors declare no conflict of interest.
References
- Domínguez, R.; Cuenca, E.; Maté-Muñoz, J.; García-Fernández, P.; Serra-Paya, N.; Estevan, M.; Herreros, P.; Garnacho-Castaño, M. Effects of Beetroot Juice Supplementation on Cardiorespiratory Endurance in Athletes. A Systematic Review. Nutrients 2017, 9, 43. [Google Scholar] [CrossRef] [PubMed]
- Macuh, M.; Knap, B. Effects of Nitrate Supplementation on Exercise Performance in Humans: A Narrative Review. Nutrients 2021, 13, 3183. [Google Scholar] [CrossRef]
- Van De Walle, G.P.; Vukovich, M.D. The Effect of Nitrate Supplementation on Exercise Tolerance and Performance: A Systematic Review and Meta-Analysis. J. Strength Cond. Res. 2018, 32, 1796–1808. [Google Scholar] [CrossRef] [PubMed]
- Hoon, M.W.; Johnson, N.A.; Chapman, P.G.; Burke, L.M. The Effect of Nitrate Supplementation on Exercise Performance in Healthy Individuals: A Systematic Review and Meta-Analysis. Int. J. Sport. Nutr. Exerc. Metab. 2013, 23, 522–532. [Google Scholar] [CrossRef]
- McMahon, N.F.; Leveritt, M.D.; Pavey, T.G. The Effect of Dietary Nitrate Supplementation on Endurance Exercise Performance in Healthy Adults: A Systematic Review and Meta-Analysis. Sport. Med. 2017, 47, 735–756. [Google Scholar] [CrossRef]
- Pawlak-Chaouch, M.; Boissi Ere, J.; Gamelin, F.X.; Egory Cuvelier, G.; Berthoin, S.; Aucouturier, J.; Boissière, J.; Gamelin, F.X.; Cuvelier, G.; Berthoin, S.; et al. Effect of Dietary Nitrate Supplementation on Metabolic Rate during Rest and Exercise in Human: A Systematic Review and a Meta-Analysis. Nitric. Oxide 2016, 53, 65–76. [Google Scholar] [CrossRef]
- Ignarro, L.J. Biosynthesis and Metabolism of Endothelium-Derived Nitric Oxide. Annu. Rev. Pharmacol. Toxicol. 1990, 30, 535–560. [Google Scholar] [CrossRef] [PubMed]
- Nisoli, E.; Carruba, M.O. Nitric Oxide and Mitochondrial Biogenesis. J. Cell. Sci. 2006, 119, 2855–2862. [Google Scholar] [CrossRef]
- Rubanyi, G.M. Endothelium-derived Relaxing and Contracting Factors. J. Cell. Biochem. 1991, 46, 27–36. [Google Scholar] [CrossRef] [PubMed]
- Bradley, S.J.; Kingwell, B.A.; McConell, G.K. Nitric Oxide Synthase Inhibition Reduces Leg Glucose Uptake but Not Blood Flow during Dynamic Exercise in Humans. Diabetes 1999, 48, 1815–1821. [Google Scholar] [CrossRef]
- Lundberg, J.O.; Carlström, M.; Weitzberg, E. Metabolic Effects of Dietary Nitrate in Health and Disease. Cell. Metab. 2018, 28, 9–22. [Google Scholar] [CrossRef] [PubMed]
- Nisoli, E.; Clementi, E.; Paolucci, C.; Cozzi, V.; Tonello, C.; Sciorati, C.; Bracale, R.; Valerio, A.; Francolini, M.; Moncada, S.; et al. Mitochondrial Biogenesis in Mammals: The Role of Endogenous Nitric Oxide. Science 2003, 299, 896–899. [Google Scholar] [CrossRef] [PubMed]
- Larsen, F.J.; Schiffer, T.A.; Borniquel, S.; Sahlin, K.; Ekblom, B.; Lundberg, J.O.; Weitzberg, E. Dietary Inorganic Nitrate Improves Mitochondrial Efficiency in Humans. Cell. Metab. 2011, 13, 149–159. [Google Scholar] [CrossRef]
- Whitfield, J.; Ludzki, A.; Heigenhauser, G.J.F.; Senden, J.M.G.; Verdijk, L.B.; van Loon, L.J.C.; Spriet, L.L.; Holloway, G.P. Beetroot Juice Supplementation Reduces Whole Body Oxygen Consumption but Does Not Improve Indices of Mitochondrial Efficiency in Human Skeletal Muscle. J. Physiol. 2016, 594, 421–435. [Google Scholar] [CrossRef]
- Bailey, S.J.; Fulford, J.; Vanhatalo, A.; Winyard, P.G.; Blackwell, J.R.; DiMenna, F.J.; Wilkerson, D.P.; Benjamin, N.; Jones, A.M. Dietary Nitrate Supplementation Enhances Muscle Contractile Efficiency during Knee-Extensor Exercise in Humans. J. Appl. Physiol. 2010, 109, 135–148. [Google Scholar] [CrossRef] [PubMed]
- Bailey, S.J.; Winyard, P.; Vanhatalo, A.; Blackwell, J.R.; DiMenna, F.J.; Wilkerson, D.P.; Tarr, J.; Benjamin, N.; Jones, A.M. Dietary Nitrate Supplementation Reduces the O2 Cost of Low-Intensity Exercise and Enhances Tolerance to High-Intensity Exercise in Humans. J. Appl. Physiol. 2009, 107, 1144–1155. [Google Scholar] [CrossRef]
- Lansley, K.E.; Winyard, P.G.; Bailey, S.J.; Vanhatalo, A.; Wilkerson, D.P.; Blackwell, J.R.; Gilchrist, M.; Benjamin, N.; Jones, A.M. Acute Dietary Nitrate Supplementation Improves Cycling Time Trial Performance. Med. Sci. Sport. Exerc. 2011, 43, 1125–1131. [Google Scholar] [CrossRef]
- Larsen, F.J.; Weitzberg, E.; Lundberg, J.O.; Ekblom, B. Effects of Dietary Nitrate on Oxygen Cost during Exercise. Acta Physiol. 2007, 191, 59–66. [Google Scholar] [CrossRef]
- Larsen, F.J.; Weitzberg, E.; Lundberg, J.O.; Ekblom, B. Dietary Nitrate Reduces Maximal Oxygen Consumption While Maintaining Work Performance in Maximal Exercise. Free Radic. Biol. Med. 2010, 48, 342–347. [Google Scholar] [CrossRef]
- Bailey, S.J.; Varnham, R.L.; DiMenna, F.J.; Breese, B.C.; Wylie, L.J.; Jones, A.M. Inorganic Nitrate Supplementation Improves Muscle Oxygenation, O 2 Uptake Kinetics, and Exercise Tolerance at High but Not Low Pedal Rates. J. Appl. Physiol. 2015, 118, 1396–1405. [Google Scholar] [CrossRef]
- Bescús, R.; Rodríguez, F.A.; Iglesias, X.; Ferrer, M.D.; Iborra, E.; Pons, A. Acute Administration of Inorganic Nitrate Reduces V˙O2peak in Endurance Athletes. Med. Sci. Sport. Exerc. 2011, 43, 1979–1986. [Google Scholar] [CrossRef] [PubMed]
- Kelly, J.; Vanhatalo, A.; Wilkerson, D.P.; Wylie, L.J.; Jones, A.M. Effects of Nitrate on the Power-Duration Relationship for Severe-Intensity Exercise. Med. Sci. Sport. Exerc. 2013, 45, 1798–1806. [Google Scholar] [CrossRef]
- Breese, B.C.; Mcnarry, M.A.; Marwood, S.; Blackwell, J.R.; Bailey, S.J.; Jones, A.M. Beetroot Juice Supplementation Speeds O2 Uptake Kinetics and Improves Exercise Tolerance during Severe-Intensity Exercise Initiated from an Elevated Metabolic Rate. Am. J. Physiol. Regul. Integr. Comp. Physiol. 2013, 305, R1441–R1450. [Google Scholar] [CrossRef] [PubMed]
- Ashmore, T.; Roberts, L.D.; Morash, A.J.; Kotwica, A.O.; Finnerty, J.; West, J.A.; Murfitt, S.A.; Fernandez, B.O.; Branco, C.; Cowburn, A.S.; et al. Nitrate Enhances Skeletal Muscle Fatty Acid Oxidation via a Nitric Oxide-CGMP-PPAR-Mediated Mechanism. BMC Biol. 2015, 13, 110. [Google Scholar] [CrossRef] [PubMed]
- Fischer, A.; Lüersen, K.; Schultheiß, G.; De Pascuallteresa, S.; Mereu, A.; Ipharraguerre, I.R.; Rimbach, G. Supplementation with Nitrate Only Modestly Affects Lipid and Glucose Metabolism in Genetic and Dietaryyinduced Murine Models of Obesity. J. Clin. Biochem. Nutr. 2020, 66, 24–35. [Google Scholar] [CrossRef]
- Tan, R.; Wylie, L.J.; Thompson, C.; Blackwell, J.R.; Bailey, S.J.; Vanhatalo, A.; Jones, A.M. Beetroot Juice Ingestion during Prolonged Moderate-Intensity Exercise Attenuates Progressive Rise in O2 Uptake. J. Appl. Physiol. 2018, 124, 1254–1263. [Google Scholar] [CrossRef]
- Thompson, C.; Vanhatalo, A.; Jell, H.; Fulford, J.; Carter, J.; Nyman, L.; Bailey, S.J.; Jones, A.M. Dietary Nitrate Supplementation Improves Sprint and High-Intensity Intermittent Running Performance. Nitric. Oxide 2016, 61, 55–61. [Google Scholar] [CrossRef]
- Thompson, C.; Vanhatalo, A.; Kadach, S.; Wylie, L.J.; Fulford, J.; Ferguson, S.K.; Blackwell, J.R.; Bailey, S.J.; Jones, A.M. Discrete Physiological Effects of Beetroot Juice and Potassium Nitrate Supplementation Following 4-Wk Sprint Interval Training. J. Appl. Physiol. 2018, 124, 1519–1528. [Google Scholar] [CrossRef]
- Muggeridge, D.J.; Sculthorpe, N.; James, P.E.; Easton, C. The Effects of Dietary Nitrate Supplementation on the Adaptations to Sprint Interval Training in Previously Untrained Males. J. Sci. Med. Sport. 2017, 20, 92–97. [Google Scholar] [CrossRef]
- Wong, T.H.; Sim, A.; Burns, S.F. The Effect of Beetroot Ingestion on High-Intensity Interval Training: A Systematic Review and Meta-Analysis. Nutrients 2021, 13, 3674. [Google Scholar] [CrossRef]
- Anderson, O.K.; Martinez-Ferran, M.; Lorenzo-Calvo, J.; Jiménez, S.L.; Pareja-Galeano, H. Effects of Nitrate Supplementation on Muscle Strength and Mass: A Systematic Review. J. Strength Cond. Res. 2022, 36, 3562–3570. [Google Scholar] [CrossRef] [PubMed]
- Delleli, S.; Ouergui, I.; Messaoudi, H.; Trabelsi, K.; Glenn, J.M.; Ammar, A.; Chtourou, H. Does Beetroot Supplementation Improve Performance in Combat Sports Athletes? A Systematic Review of Randomized Controlled Trials. Nutrients 2023, 15, 398. [Google Scholar] [CrossRef] [PubMed]
- Gonzalez, A.M.; Townsend, J.R.; Pinzone, A.G.; Hoffman, J.R.; Eckerson, J.M.; Gonzalez, A.M.; Townsend, J.R.; Pinzone, A.G.; Hoffman, J.R. Supplementation with Nitric Oxide Precursors for Strength Performance: A Review of the Current Literature. Nutrients 2023, 15, 660. [Google Scholar] [CrossRef] [PubMed]
- Wong, T.H.; Sim, A.; Burns, S.F. The Effects of Nitrate Ingestion on High-Intensity Endurance Time-Trial Performance: A Systematic Review and Meta-Analysis. J. Exerc. Sci. Fit. 2022, 20, 305–316. [Google Scholar] [CrossRef]
- Finkel, A.; Röhrich, M.A.; Maassen, N.; Lützow, M.; Blau, L.S.; Hanff, E.; Tsikas, D.; Maassen, M. Long-Term Effects of NO3− on the Relationship between Oxygen Uptake and Power after Three Weeks of Supplemented HIHVT. J. Appl. Physiol. 2018, 125, 1997–2007. [Google Scholar] [CrossRef]
- Hanff, E. Einfluss von Leistungssport Auf Die Blutkonzentration von Homoarginin, Guanidinoacetat Und Arginin: Analytik, Biochemie, Physiologie Und Pharmakologie. Bachelor’s Thesis, Medizinische Hochschule Hannover, Hannover, Germany, 2015. [Google Scholar]
- Domínguez, R.; Maté-Muñoz, J.L.; Cuenca, E.; García-Fernández, P.; Mata-Ordoñez, F.; Lozano-Estevan, M.C.; Veiga-Herreros, P.; da Silva, S.F.; Garnacho-Castaño, M.V. Effects of Beetroot Juice Supplementation on Intermittent High-Intensity Exercise Efforts. J. Int. Soc. Sport. Nutr. 2018, 15, 2. [Google Scholar] [CrossRef]
- Tsikas, D.; Maassen, N.; Thorns, A.; Finkel, A.; Lützow, M.; Röhrig, M.A.; Blau, L.S.; Dimina, L.; Mariotti, F.; Beckmann, B.; et al. Short-Term Supplementation of Sodium Nitrate vs. Sodium Chloride Increases Homoarginine Synthesis in Young Men Independent of Exercise. Int. J. Mol. Sci. 2022, 23, 649. [Google Scholar] [CrossRef]
- Schrader, M.; Treff, B.; Sandholtet, T.; Maassen, N.; Shushakov, V.; Kaesebieter, J.; Maassen, M. Carbohydrate Supplementation Stabilises Plasma Sodium during Training with High Intensity. Eur. J. Appl. Physiol. 2016, 116, 1841–1853. [Google Scholar] [CrossRef] [PubMed]
- Maassen, N.; Busse, M.W. The Relationship between Lactic Acid and Work Load: A Measure for Endurance Capacity or an Indicator of Carbohydrate Deficiency? Eur. J. Appl. Physiol. Occup. Physiol. 1989, 58, 728–737. [Google Scholar] [CrossRef]
- Frische, M. Die Wirkung Eines Hochintensiven, Intervallartigen Trainings Auf Die Leistungs- Und Regenerationsfähigkeit. Ph.D. Thesis, Gottfried Wilhelm Leibniz Universität Hannover, Hannover, Germany, 2007. [Google Scholar]
- Hanff, E.; Eisenga, M.F.; Beckmann, B.; Bakker, S.J.L.; Tsikas, D. Simultaneous Pentafluorobenzyl Derivatization and GC-ECNICI-MS Measurement of Nitrite and Malondialdehyde in Human Urine: Close Positive Correlation between These Disparate Oxidative Stress Biomarkers. J. Chromatogr. B Anal. Technol. Biomed. Life Sci. 2017, 1043, 167–175. [Google Scholar] [CrossRef]
- Tsikas, D. Simultaneous Derivatization and Quantification of the Nitric Oxide Metabolites Nitrite and Nitrate in Biological Fluids by Gas Chromatography/Mass Spectrometry. Anal. Chem. 2000, 72, 4064–4072. [Google Scholar] [CrossRef] [PubMed]
- Maughan, R.J.; Burke, L.M.; Dvorak, J.; Larson-Meyer, D.E.; Peeling, P.; Phillips, S.M.; Rawson, E.S.; Walsh, N.P.; Garthe, I.; Geyer, H.; et al. IOC Consensus Statement: Dietary Supplements and the High-Performance Athlete. Br. J. Sport. Med. 2018, 52, 439–455. [Google Scholar] [CrossRef] [PubMed]
- Shannon, O.M.; Allen, J.D.; Bescos, R.; Burke, L.; Clifford, T.; Easton, C.; Gonzalez, J.T.; Jones, A.M.; Jonvik, K.L.; Larsen, F.J.; et al. Dietary Inorganic Nitrate as an Ergogenic Aid: An Expert Consensus Derived via the Modified Delphi Technique. Sport. Med. 2022, 52, 2537–2558. [Google Scholar] [CrossRef] [PubMed]
- Flueck, J.L.; Bogdanova, A.; Mettler, S.; Perret, C. Is Beetroot Juice More Effective than Sodium Nitrate? The Effects of Equimolar Nitrate Dosages of Nitrate-Rich Beetroot Juice and Sodium Nitrate on Oxygen Consumption during Exercise. Appl. Physiol. Nutr. Metab. 2016, 41, 421–429. [Google Scholar] [CrossRef]
- Flueck, J.L.; Perret, C.; Gallo, A.; Moelijker, N.; Bogdanov, N.; Bogdanova, A. Influence of Equimolar Doses of Beetroot Juice and Sodium Nitrate on Time Trial Performance in Handcycling. Nutrients 2019, 11, 1642. [Google Scholar] [CrossRef]
- Wylie, L.J.; Park, J.W.; Vanhatalo, A.; Kadach, S.; Black, M.I.; Stoyanov, Z.; Schechter, A.N.; Jones, A.M.; Piknova, B. Human Skeletal Muscle Nitrate Store: Influence of Dietary Nitrate Supplementation and Exercise. J. Physiol. 2019, 597, 5565–5576. [Google Scholar] [CrossRef]
- Piknova, B.; Schechter, A.N.; Park, J.W.; Vanhatalo, A.; Jones, A.M. Skeletal Muscle Nitrate as a Regulator of Systemic Nitric Oxide Homeostasis. Exerc. Sport. Sci. Rev. 2022, 50, 2–13. [Google Scholar] [CrossRef]
- Piknova, B.; Park, J.W.; Kwan Lam, K.; Schechter, A.N. Nitrate as a Source of Nitrite and Nitric Oxide during Exercise Hyperemia in Rat Skeletal Muscle. Nitric Oxide 2016, 55–56, 54–61. [Google Scholar] [CrossRef]
- Kadach, S.; Piknova, B.; Black, M.I.; Park, J.W.; Wylie, L.J.; Stoyanov, Z.; Thomas, S.M.; McMahon, N.F.; Vanhatalo, A.; Schechter, A.N.; et al. Time Course of Human Skeletal Muscle Nitrate and Nitrite Concentration Changes Following Dietary Nitrate Ingestion. Nitric Oxide 2022, 121, 1–10. [Google Scholar] [CrossRef]
- Porcelli, S.; Ramaglia, M.; Bellistri, G.; Pavei, G.; Pugliese, L.; Montorsi, M.; Rasica, L.; Marzorati, M. Aerobic Fitness Affects the Exercise Performance Responses to Nitrate Supplementation. Med. Sci. Sport. Exerc. 2015, 47, 1643–1651. [Google Scholar] [CrossRef]
- Boorsma, R.K.; Whitfield, J.; Spriet, L.L. Beetroot Juice Supplementation Does Not Improve Performance of Elite 1500-m Runners. Med. Sci. Sport. Exerc. 2014, 46, 2326–2334. [Google Scholar] [CrossRef] [PubMed]
- Christensen, P.M.; Nyberg, M.; Bangsbo, J. Influence of Nitrate Supplementation on VO2 Kinetics and Endurance of Elite Cyclists. Scand. J. Med. Sci. Sport. 2013, 23, e21–e31. [Google Scholar] [CrossRef] [PubMed]
- Wilkerson, D.P.; Hayward, G.M.; Bailey, S.J.; Vanhatalo, A.; Blackwell, J.R.; Jones, A.M. Influence of Acute Dietary Nitrate Supplementation on 50 Mile Time Trial Performance in Well-Trained Cyclists. Eur. J. Appl. Physiol. 2012, 112, 4127–4134. [Google Scholar] [CrossRef] [PubMed]
- Wylie, L.J.; Mohr, M.; Krustrup, P.; Jackman, S.R.; Ermιdis, G.; Kelly, J.; Black, M.I.; Bailey, S.J.; Vanhatalo, A.; Jones, A.M. Dietary Nitrate Supplementation Improves Team Sport-Specific Intense Intermittent Exercise Performance. Eur. J. Appl. Physiol. 2013, 113, 1673–1684. [Google Scholar] [CrossRef]
- Dreißigacker, U.; Wendt, M.; Wittke, T.; Tsikas, D.; Maassen, N. Positive Correlation between Plasma Nitrite and Performance during High-Intensive Exercise but Not Oxidative Stress in Healthy Men. Nitric Oxide 2010, 23, 128–135. [Google Scholar] [CrossRef]
- Haghikia, A.; Yanchev, G.R.; Kayacelebi, A.A.; Hanff, E.; Bledau, N.; Widera, C.; Sonnenschein, K.; Haghikia, A.; Weissenborn, K.; Bauersachs, J.; et al. The Role of L-Arginine/l-Homoarginine/Nitric Oxide Pathway for Aortic Distensibility and Intima-Media Thickness in Stroke Patients. Amino Acids 2017, 49, 1111–1121. [Google Scholar] [CrossRef]
- Hanff, E.; Lützow, M.; Kayacelebi, A.A.; Finkel, A.; Maassen, M.; Yanchev, G.R.; Haghikia, A.; Bavendiek, U.; Buck, A.; Lücke, T.; et al. Simultaneous GC-ECNICI-MS Measurement of Nitrite, Nitrate and Creatinine in Human Urine and Plasma in Clinical Settings. J. Chromatogr. B 2017, 1047, 207–214. [Google Scholar] [CrossRef]
- Jakubcik, E.M.; Rutherfurd-Markwick, K.; Chabert, M.; Wong, M.; Ali, A. Pharmacokinetics of Nitrate and Nitrite Following Beetroot Juice Drink Consumption. Nutrients 2021, 13, 281. [Google Scholar] [CrossRef]
- Essén, B.; Kaijser, L. Regulation of Glycolysis in Intermittent Exercise in Man. J. Physiol. 1978, 281, 499–511. [Google Scholar] [CrossRef]
- Essén, B.; Hagenfeldt, L.; Kaijser, L. Utilization of Blood-Borne and Intramuscular Substrates during Continuous and Intermittent Exerise in Men. J. Sport. Med. 1977, 265, 489–506. [Google Scholar] [CrossRef]
- Eigendorf, J.; Maassen, M.; Apitius, D.; Maassen, N. Energy Metabolism in Continuous, High-Intensity, and Sprint Interval Training Protocols with Matched Mean Intensity. J. Strength Cond. Res. 2021, 35, 3104–3110. [Google Scholar] [CrossRef] [PubMed]
- Thompson, C.; Wylie, L.J.; Blackwell, J.R.; Fulford, J.; Black, M.I.; Kelly, J.; McDonagh, S.T.J.; Carter, J.; Bailey, S.J.; Vanhatalo, A.; et al. Influence of Dietary Nitrate Supplementation on Physiological and Muscle Metabolic Adaptations to Sprint Interval Training. J. Appl. Physiol. 2017, 122, 642–652. [Google Scholar] [CrossRef] [PubMed]
- Wylie, L.J.; Bailey, S.J.; Kelly, J.; Blackwell, J.R.; Vanhatalo, A.; Jones, A.M. Influence of Beetroot Juice Supplementation on Intermittent Exercise Performance. Eur. J. Appl. Physiol. 2016, 116, 415–425. [Google Scholar] [CrossRef] [PubMed]
- Nyakayiru, J.; Jonvik, K.L.; Trommelen, J.; Pinckaers, P.J.M.; Senden, J.M.; van Loon, L.J.C.; Verdijk, L.B. Beetroot Juice Supplementation Improves High-Intensity Intermittent Type Exercise Performance in Trained Soccer Players. Nutrients 2017, 9, 314. [Google Scholar] [CrossRef]
- Esen, O.; Domínguez, R.; Karayigit, R. Acute Beetroot Juice Supplementation Enhances Intermittent Running Performance but Does Not Reduce Oxygen Cost of Exercise among Recreational Adults. Nutrients 2022, 14, 2839. [Google Scholar] [CrossRef]
- Khalifi, S.; Rahimipour, A.; Jeddi, S.; Ghanbari, M.; Kazerouni, F.; Ghasemi, A. Dietary Nitrate Improves Glucose Tolerance and Lipid Profile in an Animal Model of Hyperglycemia. Nitric Oxide 2015, 44, 24–30. [Google Scholar] [CrossRef]
- Li, T.; Lu, X.; Sun, Y.; Yang, X. Effects of Spinach Nitrate on Insulin Resistance, Endothelial Dysfunction Markers and Inflammation in Mice with High-Fat and High-Fructose Consumption. Food Nutr. Res. 2016, 60, 32010. [Google Scholar] [CrossRef]
- Lai, Y.-C.; Tabima, D.M.; Dube, J.J.; Hughan, K.S.; Vanderpool, R.R.; Goncharov, D.A.; St. Croix, C.M.; Garcia-Ocaña, A.; Goncharova, E.A.; Tofovic, S.P.; et al. SIRT3–AMP-Activated Protein Kinase Activation by Nitrite and Metformin Improves Hyperglycemia and Normalizes Pulmonary Hypertension Associated with Heart Failure with Preserved Ejection Fraction. Circulation 2016, 133, 717–731. [Google Scholar] [CrossRef]
- Jiang, H.; Torregrossa, A.C.; Potts, A.; Pierini, D.; Aranke, M.; Garg, H.K.; Bryan, N.S. Dietary Nitrite Improves Insulin Signaling through GLUT4 Translocation. Free Radic. Biol. Med. 2014, 67, 51–57. [Google Scholar] [CrossRef]
- Gheibi, S.; Bakhtiarzadeh, F.; Jeddi, S.; Farrokhfall, K.; Zardooz, H.; Ghasemi, A. Nitrite Increases Glucose-Stimulated Insulin Secretion and Islet Insulin Content in Obese Type 2 Diabetic Male Rats. Nitric Oxide 2017, 64, 39–51. [Google Scholar] [CrossRef]
- Larsen, F.J.; Schiffer, T.A.; Ekblom, B.; Mattsson, M.P.; Checa, A.; Wheelock, C.E.; Nyström, T.; Lundberg, J.O.; Weitzberg, E. Dietary Nitrate Reduces Resting Metabolic Rate: A Randomized, Crossover Study in Humans. Am. J. Clin. Nutr. 2014, 99, 843–850. [Google Scholar] [CrossRef] [PubMed]
- Wylie, L.J.; Kelly, J.; Bailey, S.J.; Blackwell, J.R.; Skiba, P.F.; Winyard, P.G.; Jeukendrup, A.E.; Vanhatalo, A.; Jones, A.M. Beetroot Juice and Exercise: Pharmacodynamic and Dose-Response Relationships. J. Appl. Physiol. 2013, 115, 325–336. [Google Scholar] [CrossRef] [PubMed]
- McNally, B.D.; Moran, A.; Watt, N.T.; Ashmore, T.; Whitehead, A.; Murfitt, S.A.; Kearney, M.T.; Cubbon, R.M.; Murray, A.J.; Griffin, J.L.; et al. Inorganic Nitrate Promotes Glucose Uptake and Oxidative Catabolism in White Adipose Tissue Through the XOR-Catalyzed Nitric Oxide Pathway. Diabetes 2020, 69, 893–901. [Google Scholar] [CrossRef] [PubMed]
- Haskell, W.L. The Influence of Exercise on the Concentration of Triglyceride and Cholesterol in Human Plasma. Exerc. Sport. Sci. Rev. 1984, 12, 205–244. [Google Scholar] [CrossRef] [PubMed]
- Hurley, B.F.; Nemeth, P.M.; Martin, W.H.; Hagberg, J.M.; Dalsky, G.P.; Holloszy, J.O. Muscle Triglyceride Utilization during Exercise: Effect of Training. J. Appl. Physiol. 1986, 60, 562–567. [Google Scholar] [CrossRef] [PubMed]
- Ranallo, R.F.; Rhodes, E.C. Lipid Metabolism During Exercise. Sport. Med. 1998, 26, 29–42. [Google Scholar] [CrossRef]
- Talanian, J.L.; Galloway, S.D.R.R.; Heigenhauser, G.J.F.F.; Bonen, A.; Spriet, L.L. Two Weeks of High-Intensity Aerobic Interval Training Increases the Capacity for Fat Oxidation during Exercise in Women. J. Appl. Physiol. 2007, 102, 1439–1447. [Google Scholar] [CrossRef]
- Roberts, L.D.; Ashmore, T.; Kotwica, A.O.; Murfitt, S.A.; Fernandez, B.O.; Feelisch, M.; Murray, A.J.; Griffin, J.L. Inorganic Nitrate Promotes the Browning of White Adipose Tissue Through the Nitrate-Nitrite-Nitric Oxide Pathway. Diabetes 2015, 64, 471–484. [Google Scholar] [CrossRef]
- Maassen, M. Die Wirkung von Kohlenhydratgaben Während Des Trainings Auf Die Entwicklung Der Ausdauer-, Sprint-Und Regenerationsfähigkeit. Ph.D. Thesis, Leibniz Universität Hannover, Hannover, Germany, 2011. [Google Scholar]
- MacDonald, I. Diet and Triglyceride Metabolism. J. Clin. Pathol. Suppl. Assoc. Clin. Pathol. 1973, 5, 22–25. [Google Scholar] [CrossRef]
- Parks, E.J. Effect of Dietary Carbohydrate on Triglyceride Metabolism in Humans. J. Nutr. 2001, 131, 2772S–2774S. [Google Scholar] [CrossRef]
- Elia, M.; Khan, M.; Calder, G.; Kurpad, A. Glycerol Exchange across the Human Forearm Assessed by a Combination of Tracer and Arteriovenous Exchange Techniques. Clin. Sci. 1993, 84, 99–104. [Google Scholar] [CrossRef]
- Romijn, J.A.; Coyle, E.F.; Sidossis, L.S.; Gastaldelli, A.; Horowitz, J.F.; Endert, E.; Wolfe, R.R. Regulation of Endogenous Fat and Carbohydrate Metabolism in Relation to Exercise Intensity and Duration. Am. J. Physiol. Endocrinol. Metab. 1993, 265, E380–E391. [Google Scholar] [CrossRef] [PubMed]
- Kiens, B.; Richter, E.A. Utilization of Skeletal Muscle Triacylglycerol during Postexercise Recovery in Humans. Am. J. Physiol. 1998, 275, E332–E337. [Google Scholar] [CrossRef] [PubMed]
- Hardman, A.E. The Influence of Exercise on Postprandial Triacylglycerol Metabolism. Atherosclerosis 1998, 141, S93–S100. [Google Scholar] [CrossRef] [PubMed]
- Oscai, L.B.; Essig, D.A.; Palmer, W.K. Lipase Regulation of Muscle Triglyceride Hydrolysis. J. Appl. Physiol. 1990, 69, 1571–1577. [Google Scholar] [CrossRef]
- Liu, M.S.; Jirik, F.R.; LeBoeuf, R.C.; Henderson, H.; Castellani, L.W.; Lusis, A.J.; Ma, Y.; Forsythe, I.J.; Zhang, H.; Kirk, E.; et al. Alteration of Lipid Profiles in Plasma of Transgenic Mice Expressing Human Lipoprotein Lipase. J. Biol. Chem. 1994, 269, 11417–11424. [Google Scholar] [CrossRef]
- Shimada, M.; Shimano, H.; Gotoda, T.; Yamamoto, K.; Kawamura, M.; Inaba, T.; Yazaki, Y.; Yamada, N. Overexpression of Human Lipoprotein Lipase in Transgenic Mice. Resistance to Diet-Induced Hypertriglyceridemia and Hypercholesterolemia. J. Biol. Chem. 1993, 268, 17924–17929. [Google Scholar] [CrossRef]
- Budoff, M. Triglycerides and Triglyceride-Rich Lipoproteins in the Causal Pathway of Cardiovascular Disease. Am. J. Cardiol. 2016, 118, 138–145. [Google Scholar] [CrossRef]
- Abdel-Maksoud, M.F.; Hokanson, J.E. The Complex Role of Triglycerides in Cardiovascular Disease. Semin. Vasc. Med. 2002, 2, 325–333. [Google Scholar] [CrossRef]
- Sahlin, K.; Tonkonogi, M.; Söderlund, K. Plasma Hypoxanthine and Ammonia in Humans during Prolonged Exercise. Eur. J. Appl. Physiol. Occup. Physiol. 1999, 80, 417–422. [Google Scholar] [CrossRef]
- Patterson, V.H.; Kaiser, K.K.; Brooke, M.H. Forearm Exercise Increases Plasma Hypoxanthine. J. Neurol. Neurosurg. Psychiatry 1982, 45, 552–553. [Google Scholar] [CrossRef] [PubMed]
- Ketai, L.H.; Simon, R.H.; Kreit, J.W.; Grum, C.M. Plasma Hypoxanthine and Exercise. Am. Rev. Respir. Dis. 1987, 136, 98–101. [Google Scholar] [CrossRef] [PubMed]
- Miller, S.G.; Hafen, P.S.; Brault, J.J. Increased Adenine Nucleotide Degradation in Skeletal Muscle Atrophy. Int. J. Mol. Sci. 2020, 21, 88. [Google Scholar] [CrossRef] [PubMed]
- Battelli, M.G.; Polito, L.; Bortolotti, M.; Bolognesi, A. Xanthine Oxidoreductase-Derived Reactive Species: Physiological and Pathological Effects. Oxid. Med. Cell. Longev. 2016, 2016, 3527579. [Google Scholar] [CrossRef]
- Heunks, L.M.A.; Viña, J.; van Herwaarden, C.L.A.; Folgering, H.T.M.; Gimeno, A.; Dekhuijzen, P.N.R. Xanthine Oxidase Is Involved in Exercise-Induced Oxidative Stress in Chronic Obstructive Pulmonary Disease. Am. J. Physiol.-Regul. Integr. Comp. Physiol. 1999, 277, R1697–R1704. [Google Scholar] [CrossRef]
- Wyss, M.; Kaddurah-Daouk, R. Creatine and Creatinine Metabolism. Physiol. Rev. 2000, 80, 1107–1213. [Google Scholar] [CrossRef]
- Bloch, K.; Schoenheimer, R. Studies in Protein Metabolism. J. Biol. Chem. 1939, 131, 111–119. [Google Scholar] [CrossRef]
- Hammouda, O.; Chtourou, H.; Chahed, H.; Ferchichi, S.; Chaouachi, A.; Kallel, C.; Miled, A.; Chamari, K.; Souissi, N. High Intensity Exercise Affects Diurnal Variation of Some Biological Markers in Trained Subjects. Int. J. Sport. Med. 2012, 33, 886–891. [Google Scholar] [CrossRef]
- Linossier, M.T.; Denis, C.; Dormois, D.; Geyssant, A.; Lacour, J.R. Ergometric and Metabolic Adaptation to a 5-s Sprint Training Programme. Eur. J. Appl. Physiol. Occup. Physiol. 1993, 67, 408–414. [Google Scholar] [CrossRef]
- Thorstensson, A.; Sjödin, B.; Karlsson, J. Enzyme Activities and Muscle Strength after “Sprint Training” in Man. Acta Physiol. Scand. 1975, 94, 313–318. [Google Scholar] [CrossRef]
- Hellsten, Y.; Richter, E.A.; Kiens, B.; Bangsbo, J. AMP Deamination and Purine Exchange in Human Skeletal Muscle during and after Intense Exercise. J. Physiol. 1999, 520, 909–920. [Google Scholar] [CrossRef] [PubMed]
- Graham, T.E.; Turcotte, L.P.; Kiens, B.; Richter, E.A. Training and Muscle Ammonia and Amino Acid Metabolism in Humans during Prolonged Exercise. J. Appl. Physiol. 1995, 78, 725–735. [Google Scholar] [CrossRef] [PubMed]
- Hibbs, J.B.; Westenfelder, C.; Taintor, R.; Vavrin, Z.; Kablitz, C.; Baranowski, R.L.; Ward, J.H.; Menlove, R.L.; McMurry, M.P.; Kushner, J.P.; et al. Evidence for Cytokine-Inducible Nitric Oxide Synthesis from L-Arginine in Patients Receiving Interleukin-2 Therapy. J. Clin. Investig. 1992, 89, 867–877. [Google Scholar] [CrossRef] [PubMed]
- Tiso, M.; Schechter, A.N. Nitrate Reduction to Nitrite, Nitric Oxide and Ammonia by Gut Bacteria under Physiological Conditions. PLoS ONE 2015, 10, e0119712. [Google Scholar] [CrossRef]
- Snow, R.J.; Carey, M.F.; Stathis, C.G.; Febbraio, M.A.; Hargreaves, M. Effect of Carbohydrate Ingestion on Ammonia Metabolism during Exercise in Humans. J. Appl. Physiol. 2000, 88, 1576–1580. [Google Scholar] [CrossRef] [PubMed]
- Langfort, J.; Czarnowski, D.; Żendzian-Piotrowska, M.; Zarzeczny, R.; Górski, J. Short-Term Low-Carbohydrate Diet Dissociates Lactate and Ammonia Thresholds in Men. J. Strength Cond. Res. 2004, 18, 260. [Google Scholar]
- Tsikas, D. Homoarginine in Health and Disease. Curr. Opin. Clin. Nutr. Metab. Care 2023, 26, 42–49. [Google Scholar] [CrossRef]
- May, M.; Kayacelebi, A.A.; Batkai, S.; Jordan, J.; Tsikas, D.; Engeli, S. Plasma and Tissue Homoarginine Concentrations in Healthy and Obese Humans. Amino Acids 2015, 47, 1847–1852. [Google Scholar] [CrossRef]
- Mokhaneli, M.C.; Botha-Le Roux, S.; Fourie, C.M.T.; Böger, R.; Schwedhelm, E.; Mels, C.M.C. L-Homoarginine Is Associated with Decreased Cardiovascular- and All-Cause Mortality. Eur. J. Clin. Investig. 2021, 51, e13472. [Google Scholar] [CrossRef]
- März, W.; Meinitzer, A.; Drechsler, C.; Pilz, S.; Krane, V.; Kleber, M.E.; Fischer, J.; Winkelmann, B.R.; Böhm, B.O.; Ritz, E.; et al. Homoarginine, Cardiovascular Risk, and Mortality. Circulation 2010, 122, 967–975. [Google Scholar] [CrossRef]
- Kayacelebi, A.A.; Minović, I.; Hanff, E.; Frenay, A.-R.S.; de Borst, M.H.; Feelisch, M.; van Goor, H.; Bakker, S.J.L.; Tsikas, D. Low Plasma Homoarginine Concentration Is Associated with High Rates of All-Cause Mortality in Renal Transplant Recipients. Amino Acids 2017, 49, 1193–1202. [Google Scholar] [CrossRef] [PubMed]
- Bondonno, C.P.; Dalgaard, F.; Blekkenhorst, L.C.; Murray, K.; Lewis, J.R.; Croft, K.D.; Kyrø, C.; Torp-Pedersen, C.; Gislason, G.; Tjønneland, A.; et al. Vegetable Nitrate Intake, Blood Pressure and Incident Cardiovascular Disease: Danish Diet, Cancer, and Health Study. Eur. J. Epidemiol. 2021, 36, 813–825. [Google Scholar] [CrossRef] [PubMed]
- Shannon, O.M.; Easton, C.; Shepherd, A.I.; Siervo, M.; Bailey, S.J.; Clifford, T. Dietary Nitrate and Population Health: A Narrative Review of the Translational Potential of Existing Laboratory Studies. BMC Sport. Sci. Med. Rehabil. 2021, 13, 65. [Google Scholar] [CrossRef] [PubMed]
- Liu, A.H.; Bondonno, C.P.; Russell, J.; Flood, V.M.; Lewis, J.R.; Croft, K.D.; Woodman, R.J.; Lim, W.H.; Kifley, A.; Wong, G.; et al. Relationship of Dietary Nitrate Intake from Vegetables with Cardiovascular Disease Mortality: A Prospective Study in a Cohort of Older Australians. Eur. J. Nutr. 2019, 58, 2741–2753. [Google Scholar] [CrossRef] [PubMed]
- Sim, M.; Blekkenhorst, L.C.; Bondonno, N.P.; Radavelli-Bagatini, S.; Peeling, P.; Bondonno, C.P.; Magliano, D.J.; Shaw, J.E.; Woodman, R.; Murray, K.; et al. Dietary Nitrate Intake Is Positively Associated with Muscle Function in Men and Women Independent of Physical Activity Levels. J. Nutr. 2021, 151, 1222–1230. [Google Scholar] [CrossRef]
Disclaimer/Publisher’s Note: The statements, opinions and data contained in all publications are solely those of the individual author(s) and contributor(s) and not of MDPI and/or the editor(s). MDPI and/or the editor(s) disclaim responsibility for any injury to people or property resulting from any ideas, methods, instructions or products referred to in the content. |
© 2023 by the authors. Licensee MDPI, Basel, Switzerland. This article is an open access article distributed under the terms and conditions of the Creative Commons Attribution (CC BY) license (https://creativecommons.org/licenses/by/4.0/).




