Abstract
Breast cancer (BC) and oral squamous cell carcinoma (OSCC) are among the most common types of cancer, but current clinical outcomes remain unsatisfactory. Available therapies have limitations in terms of efficacy and may also cause severe side effects. Cold physical plasma is a promising approach for selectively eliminating cancer cells while avoiding genotoxic effects on non-malignant cells. In this study, we investigated the potential of cold physical plasma as a therapeutic intervention for BC and OSCC through in vitro and ex vivo studies on toxicity. For the in vitro study, T-47 BC cells and SCC-4 and SCC-9 OSCC cell lines were used, and we found cold plasma to be toxic in a treatment time-dependent manner. Moreover, we investigated the safety of physical plasma therapy and found no genotoxic potential in plasma-treated human keratinocytes in vitro. Finally, for the first time, 20 BC and OSCC patient-derived tumor tissues were punch biopsied and ex vivo-exposed to cold physical plasmas to study responses in the tumor microenvironment TME). Cold physical plasma caused significant apoptosis in patient-derived BC and OSCC tumor tissues, and decreased the number of CD163+ cells (e.g., tumor-associated macrophages, TAM) in BC tissue plasma-treated ex vivo. Collectively, our findings motivate the investigation of cold physical plasma as a potential adjuvant treatment in oncology.
1. Introduction
Oral squamous cell carcinoma (OSCC) and breast cancer (BC) are common types of cancers with some similarities in their molecular profiling, such as the expression of genes and proteins involved in cell proliferation, differentiation, and survival. Both cancers also have a relatively high incidence of metastasis, which can lead to poor prognosis and reduced survival rates [1,2]. Despite the implementation of different treatments, the 5-year survival rates for advanced OSCC and BC have remained relatively unchanged over time [3,4]. In recent years, there have been significant advances in the diagnosis and treatment of both OSCC and BC, including chemotherapy, radiotherapy, the development of targeted therapies, and immunotherapies [5,6,7,8]. Additionally, ongoing research aims to improve current treatments’ effectiveness and develop new therapies that may offer better outcomes for patients with these types of cancer. It is known that endogenous and exogenous reactive oxygen species (ROS) can have various effects on cancer cells and immune cells within the tumor microenvironment (TME) [9,10,11]. Cold physical plasma is a partially ionized gas that can generate various types of ROS, which have been shown to induce ROS, toxicity, and immunogenicity in tumor cells, reducing tumor growth and increasing cell death [12,13,14]. Additionally, physical plasma has been shown to increase the expression of specific chemokines and cytokines within the TME, which can attract immune cells such as T cells and natural killer cells to the tumor site, such as melanoma in vivo and in patient-derived melanoma tissues ex vivo [15,16]. Such responses can potentially enhance the immune response against cancer cells and improve the overall response to treatment [17]. However, proof-of-concept studies are lacking on whether cold physical plasma is effective against BC and OSCC cancers in models resembling phenotypes found in the clinics.
This study involved conducting in vitro investigations to evaluate the treatment time-dependent toxicity of an atmospheric pressure argon plasma jet on T-47D, SCC-4, and SCC-9 cell lines of BC and OSCC, respectively. In addition, an OECD-approved in vitro micronucleus test was performed to detect micronuclei formation in the cytoplasm of interphase human keratinocytes after cold physical plasma treatment to determine if the argon plasma had any harmful effects on non-malignant cells. Finally, ex vivo punch biopsies of BC and OSCC were generated from patient-derived cancer tissue samples to assess the effects of cold physical plasma therapy on cancer cells in human tumor tissues rather than relying solely on cell lines that may not fully represent the characteristics of actual tumors. These experiments aimed to understand whether cold physical plasma has the potential as a putative adjuvant treatment in future clinical cancer management.
2. Materials and Methods
2.1. Cell Culture
SCC-4 and SCC-9 OSCC cell lines (derived from human tongue) and the T-47D cell line (derived from female human breast) were obtained from ATCC and cultured in 5% CO2 and 95% air-humidified atmosphere at 37 °C. RPMI 1640 medium supplemented with 10% fetal bovine serum, 1% L-glutamine, and 1% penicillin/streptomycin was used to grow OSCC cell lines, while T-47D cells were cultured in DMEM high glucose supplemented with 10% fetal bovine serum, 1% L-glutamine, and 1% penicillin/streptomycin. The cells were subcultured at 80% confluency, and experiments were conducted on cultures with the same confluency.
2.2. In Vitro Plasma Treatment
For the experiments, 1 × 104 cells were seeded in a 96-well plate in 90 µL of fully supplemented cell culture media. After 18 h of incubation, the medium was replaced, and 200 µL of RPMI was added to the cells. The cells were then incubated for an additional hour and treated with various treatment times of cold physical plasma (0, 20 s, 40 s, 60 s, 90 s, 120 s, 180 s, 240 s, and 300 s) using the atmospheric pressure argon plasma jet kINPen IND (neoplas, Greifswald, Germany) [18] operated with 2.5 and 1.0 standard liters of argon gas per minute for cytotoxicity and genotoxicity analysis, respectively. The lower feed gas flux was necessary for the latter as the higher fluxes were too toxic for the assay to be performed adequately based on our previously optimized OECD protocol with algorithm-driven image quantification analysis [19]. The distance between the plasma jet nozzle and the cell culture liquid covering the adherent cells was 10 mm. To compensate for the water evaporation effect caused by extended cold physical plasma treatment, pre-established volumes of double-distilled (dd) water (H2O) were added to the treated cells. To rule out effects of water and argon gas alone on cell toxicity, the cells were treated with the highest volume of ddH2O, and one group was exposed to the argon gas for 300 s since this represented the longest cold physical plasma treatment time.
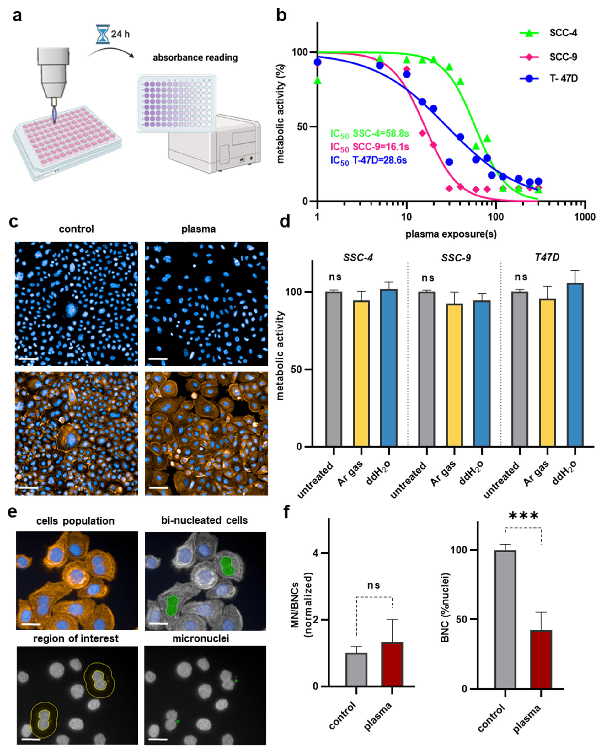
Figure 1.
Toxicity and genotoxicity testing upon argon plasma treatment. (a) plasma exposure scheme; (b) argon plasma treatment time response curve 24 h post-exposure in SCC-4, SCC-9, and T-47D cells; (c) representative images showing cold plasma-mediated decrease cell viability in cancer cell lines; (d) confirmation of absence of toxicity of argon gas treatment alone or addition of ddH2O (negative controls) in SCC-4, SCC-9, and T-47D cells after 24 h of incubation; (e) representative images of the algorithm-based object segmentation process in human HaCaT keratinocytes after argon plasma exposure, from the input image over binucleated cell and micronuclei segmentation through DAPI-stained identification. Statistical analysis was done using one-way analysis of variance with Dunnett post hoc testing for multiple comparisons (d) or t-test (f). Levels of significance were indicated as follows: α = 0.001 (***). n.s. = not significant.
Figure 1.
Toxicity and genotoxicity testing upon argon plasma treatment. (a) plasma exposure scheme; (b) argon plasma treatment time response curve 24 h post-exposure in SCC-4, SCC-9, and T-47D cells; (c) representative images showing cold plasma-mediated decrease cell viability in cancer cell lines; (d) confirmation of absence of toxicity of argon gas treatment alone or addition of ddH2O (negative controls) in SCC-4, SCC-9, and T-47D cells after 24 h of incubation; (e) representative images of the algorithm-based object segmentation process in human HaCaT keratinocytes after argon plasma exposure, from the input image over binucleated cell and micronuclei segmentation through DAPI-stained identification. Statistical analysis was done using one-way analysis of variance with Dunnett post hoc testing for multiple comparisons (d) or t-test (f). Levels of significance were indicated as follows: α = 0.001 (***). n.s. = not significant.

2.3. Metabolic Activity Assay
After 20 h of incubation following treatment, 10 µL of resazurin (stock solution: 2 mM) diluted in a complete growth medium was added to each well, followed by a 4 h incubation period. Absorbance changes (Figure 1a) were monitored using a microplate reader (M200; Tecan, Männedorf, Switzerland).
2.4. OECD-Based Micronucleus Assay
To investigate if gas plasma treatment showed any potential genotoxic effects, human HaCaT keratinocytes were seeded at an initial density of 1–104 cells/well in 96-well plates. After incubation overnight to allow attachment, cells were exposed to cold physical plasma for 10 s (1 slm) and incubated for 6 h. To achieve maximum binucleated cells (BNCs) as per OECD guideline [20], cells were treated with cytochalasin B (final concentration: 2 ug/mL) to block cytokinesis and allow the identification of MN in the cells that have completed one cell division and created BNC. The assay was performed as recently described [19].
2.5. Ex Vivo Biopsies and Exposure to Cold Physical Plasma
A total of 20 patients suffering from BC and 20 patients suffering from OSCC (who had not undergone any prior therapy) were recruited for the study. The Ethics Committee of Motamed Cancer Institute approved both studies (approval number: IR.ACECR.IBCRC.REC.1400.007), and each patient gave written informed consent before participating. Tumors were surgically removed from the patients and transported to the laboratory in complete cell culture media. The ex vivo tumor tissue biopsy samples were obtained by punching each sample with a 5 mm diameter punch and divided into groups that were either treated with cold physical plasma or left untreated as controls. The patient-derived punch biopsies were placed onto an impact plate and were exposed to cold physical plasma for 300 s using an atmospheric pressure argon plasma jet operated at a flow rate of five standard liters per minute and at a distance of 10 mm from the nozzle to the tissue. The jet has been described in detail regarding its physico-chemical traits and biological effects in vitro and in vivo before [21], and the optical emission spectrum profile of this argon plasma jet is similar to that found for the kINPen [22]. After plasma treatment, the samples were transferred to a 6-well plate and incubated in fully-supplemented RPMI1640 at 37 °C for 20 h. After incubation, the tissues were fixed, processed, and encased in paraffin wax for preservation.
2.6. Tissue Section Preparation, Immunofluorescence Staining, Imaging, and Data Evaluation
The samples were cut into seven-micrometer-thick FFPE cross sections using a Cryo microtome (Leica Microsystems, Wetzlar, Germany). The sections were placed on Superfrost Plus slides (Thermo Fisher Scientific, Bremen, Germany) and baked overnight at 60 °C. To prepare for the pretreatment steps, the slides were deparaffinized in xylene and dehydrated in EtOH. Sequential sections were chosen for the immunofluorescence staining of samples. The tissue was subjected to heat-induced antigen retrieval in citrate buffer, permeabilized using Triton X-100 (0.25%), and non-specifically blocked by incubating samples in 1% bovine serum albumin. CD45- (Ventana, SP57 Y04591), CD163- (Ventana, SP57 Y04591), and Foxp3- (Ventana, SP57 Y04591) reactive antibodies were added to the samples at previously optimized concentrations, and Alexa Fluor 647-conjugated secondary antibodies were used to detect the primary antibodies. DAPI (4′,6-diamidino-2-phenylindole; Sigma-Aldrich, Taufkirchen, Germany) was used to stain the nuclei. Positive and negative controls were added to the evaluation to ensure no technical errors interfered with the outcome. The TUNEL assay (Roche Diagnostics, Rotkreuz, Switzerland) was used according to the manufacturer’s instructions to detect dead cells with DNA degradation during the late stages of apoptosis. After staining, the sections were microscopically examined using an Operetta CLS high-content imaging device (PerkinElmer, Hamburg, Germany) and a 10× objective (Zeiss, Jena, Germany). Quantification was performed using algorithm-based image analysis software Harmony 4.9 (PerkinElmer, Hamburg, Germany), which helped calculate the positive staining area relative to the total number of cells.
2.7. Statistical Data Analysis
Statistical analysis was performed using one-way analysis of variances with Dunn’s post-hoc test to correct for multiple testing, or Student’s t-test. Levels of significance were indicated as follows: α = 0.05 (*), α = 0.01 (**), α = 0.001 (***). Graphing and statistical analysis were performed using prism 9.5.1 (GraphPad Software; San Diego, CA, USA).
Figure 2.
Ex vivo study design.
Figure 2.
Ex vivo study design.

3. Results
3.1. Argon Plasma Showed Treatment Time-Dependent Toxicity in T-47D, SCC-4, and SCC-9 Cells but Did Not Lead to Genotoxic Effects in Human Keratinocytes
In this study, we investigated the effects of physical plasma on cancer cell viability by conducting cold physical plasma treatments on two cell lines for OSCC and one cell line for BC. There was a cold physical plasma exposure-time-dependent reduction in cell viability in SCC-4, SCC-9, and T-47D cells in vitro (Figure 1b). The dose-response curve demonstrated that the IC50 value of physical plasma exposure dose was 60 s for SCC-4 cells, 30 s for T-47D cells, and 16 s for SCC-9 cells, indicating that these doses induced significant cytotoxicity (Figure 1c). Further increasing the physical plasma treatment time decreased the metabolic activity, indicating a clear dose-dependent response. It was observed that all cells were dead after being exposed to physical plasma for 300 s, which was the highest physical plasma exposure dose used in the experiment. To compensate for water evaporation caused by cold physical plasma exposure, a pre-determined amount of ddH2O was added to the cells based on the evaporated water volume. Neither this water compensation nor the exposure of cells to argon gas alone for 300 s (plasma = off) showed any negative effects on the tumor cells’ metabolic activity (Figure 1d). To evaluate whether cold physical plasma conferred any genotoxic effects, human HaCaT keratinocytes were subjected to argon plasma treatment. The micronuclei rate in binucleated cells was measured as a measure of genotoxicity (Figure 1e). The findings revealed that cold physical plasma treatment did not induce significant micronuclei in the HaCaT cells, indicating the absence of genotoxic effects of physical plasma on non-malignant cells (Figure 1f).
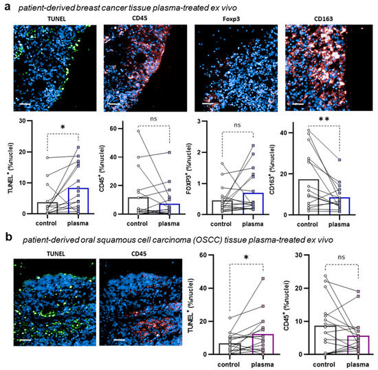
Figure 3.
Immunofluorescence analysis. (a) representative images and quantitative imaging data of ex vivo generated patient-derived tumor tissue samples for stained with DAPI to indicate nuclei, TUNEL to indicate apoptotic cells, CD45 to label leukocytes, CD163 to label M2 macrophages, and FoxP3 for labeling regulatory T-cells in gas plasma-treated and untreated samples; (b) DAPI, TUNEL, and CD45 staining in ex vivo gas plasma-treated and untreated OSCC patient-derived tissues. Data are representative or mean from 20 BC and OSCC patient samples, respectively. Statistical analysis was performed using paired t-test. Levels of significance were indicated as follows: α = 0.05 (*) and α = 0.01 (**). ns = not significant.
Figure 3.
Immunofluorescence analysis. (a) representative images and quantitative imaging data of ex vivo generated patient-derived tumor tissue samples for stained with DAPI to indicate nuclei, TUNEL to indicate apoptotic cells, CD45 to label leukocytes, CD163 to label M2 macrophages, and FoxP3 for labeling regulatory T-cells in gas plasma-treated and untreated samples; (b) DAPI, TUNEL, and CD45 staining in ex vivo gas plasma-treated and untreated OSCC patient-derived tissues. Data are representative or mean from 20 BC and OSCC patient samples, respectively. Statistical analysis was performed using paired t-test. Levels of significance were indicated as follows: α = 0.05 (*) and α = 0.01 (**). ns = not significant.

3.2. Argon Plasma Induced Apoptosis in Patient-Derived BC and OSCC Cancer Tissues
We next examined the effects of cold physical plasma on ex vivo-generated punch biopsies of BC and OSCC tissue derived from a total of 40 cancer patients. The question of our study in this part was whether plasma treatment induced cytotoxic responses in cancer tissues investigated 24 h after treatment (Figure 2). After the tissue was sectioned, stained, and imaged, apoptotic cells (TUNEL positive, green) were quantified, and the ratio of green nuclei (apoptotic cells) over the total number of nuclei (DAPI+ objects) was calculated. Our quantitative analysis revealed a significant increase in apoptosis in the cold physical plasma-treated BC (Figure 3a) and OSCC (Figure 3b) samples, particularly at the borders of the tissues where the cold physical plasma treatment was applied. The results showed that physical plasma treatment led to an on-average three-fold increase in apoptotic cells in BC tissue samples and a two-fold increase in OSCC samples compared to untreated samples. Apart from apoptosis, we also investigated the impact of cold physical plasma treatment on the number of stainable immune cells (CD45-staining), regulatory T cells (Foxp3-staining), and tumor-associated macrophages (TAM, CD163+-staining). Using immunofluorescence staining and analysis on tissue slides (Figure 3), we counted the number of these immune cells in both cold physical plasma-treated and untreated samples. The results indicated a significant decrease in the number of TAM in plasma-treated BC tissue samples. However, cold plasma exposure did not cause any significant effects on total leukocyte counts and regulatory T cells in BC tumor samples. Taken together, our findings suggest that cold physical plasma treatment induces apoptosis in cancer cells in vitro and in patient-derived tumor tissue ex vivo. At the same time, genotoxic effects were not observed in vitro. These results may have important implications for the potential use of cold physical plasma as a novel adjuvant treatment approach for cancer.
4. Discussion
The use of cold physical plasma to selectively target cancer cells has been a topic of interest in recent years [23,24,25]. Our study provides further evidence of its potential effectiveness by investigating physical plasma’s effects in tongue cancer and breast cancer cell lines and found a clear dose-dependent reduction in cell viability in all cell lines tested. The IC50 values for physical plasma exposure indicate that even relatively short exposure times can induce significant cytotoxicity in cancer cells. Several studies have investigated physical plasma effects on various cancer cell types, including brain, lung, blood, cervical, melanoma, breast, colorectal, head and neck, hepatocellular, prostate, ovarian, osteosarcoma, pancreatic, bladder, gastric, thyroid, uterine, and epidermal cancer cells [26]. These studies have shown promising results in inducing cancer cell death which is in line with our results. Liu et al. investigated the effect of physical plasma treatment on triple-negative breast cancer cells, which are known to be particularly aggressive and difficult to treat. They found that physical plasma treatment was able to induce cell death in these cancer cells through ROS-dependent cellular pathways [27]. Xiang et al. investigated the effect of physical plasma treatment on triple-negative breast cancer cells. The researchers found that physical plasma treatment was able to induce cell death in these cancer cells, as well as inhibit their migration and invasion abilities both in vitro and in vivo [28]. Ramireddy et al. investigated the effect of physical plasma treatment on Oral squamous cell carcinoma and found that physical plasma treatment was able to inhibit cell growth in OSCC cells in a manner that is dependent on the dosage and triggers apoptosis by generating reactive oxygen and nitrogen species. The induced apoptosis is linked to an increase in Bax expression and a decrease in Bcl-2 expression. Additionally, plasma treatment of cancer cells was found to cause cell cycle arrest through the ATM/P53/P21 signaling pathway, and cellular senescence [29].
Novel treatment options need to be not only effective but also safe. One aspect of assessing safety is studying genotoxic effects [30]. We have previously established a high-throughput, high-content imaging micronucleus assay incorporating the requirements of OECD guidelines on the CBMN assay and utilizing the power of algorithm-driven object segmentation for unsupervised analysis and quantification of micronuclei in binucleated cells [19]. Several studies have demonstrated that cold physical plasma-induced reactive oxygen species (ROS) are responsible for plasma-induced toxicity, have been associated with some hallmarks of cancer and are thought to spur malignancy and DNA damage when applied chronically at higher concentrations [31]. However, we could not find any genotoxic effects of gas plasma exposure in human HaCaT keratinocytes. These findings align with recent studies indicating that physical plasma did not cause DNA damage or abnormalities like micronuclei [32,33]. The absence of genotoxic effects in physical plasma-treated cells underline the favorable safety profile for human use. Our study also evaluated the potential toxicity of argon gas and ddH2O as negative controls and found no reduction in metabolic activity after 24 h. This suggests that the observed toxicity in the physical plasma experiments is attributed to ROS rather than gas flow.
To investigate the effects of physical plasma on the patient-derived tumor samples, punch biopsies of BC and OSCC tissues were generated ex vivo and were investigated by immunofluorescence after cold plasma exposure. The results acquired from TUNEL staining demonstrate that physical plasma treatment significantly impacts cancerous tissue by inducing apoptosis. Similar findings were reported previously in patient-derived cutaneous squamous cell carcinoma, basal cell carcinoma, melanoma, urothelial carcinoma, and glioblastoma samples following cold physical plasma treatment ex vivo [16,34,35,36]. Moreover, a quantitative evaluation of CD45, CD163, and FoxP3 staining was performed, focusing on the most active areas in the tumor’s periphery following physical plasma treatment. The decrease in the number of tumor-associated macrophages (CD163+ cells) following physical plasma treatment in BC tissue samples suggests that cold plasma exposure may aid in lifting immunosuppressive actions of, e.g., TAM, which is associated with improved antitumor T-cell responses [37,38]. In our previous study, we found that physical plasma treatment had the potential to induce toxicity and promote an immunogenic cell death (ICD) response in BC cells in vitro and in vivo, resulting in the infiltration of effector T cells into the BC TME [39]. Such an aspect might be beneficial beyond sole cytotoxic actions of cold physical plasma applications in future oncology. Further research is necessary to fully understand the mechanisms underlying the effects of cold physical plasma on cancer cells and to determine the optimal conditions for utilizing this novel technology as a clinical adjuvant anticancer treatment.
Author Contributions
Conceptualization, F.S., N.Y., K.A. and S.B.; methodology, F.S., F.J., H.M. and S.B.; patient sample collection, F.S., F.J. and F.A.; plasma source handling, F.J. and H.M.; software, F.S. and S.B.; formal analysis, F.S. and S.B.; investigation, F.S.; resources, F.A., H.G. and S.B.; writing—original draft preparation, F.S. and S.B.; writing—review and editing, all authors; visualization, F.S. and S.B.; supervision, S.E. and S.B.; project administration, K.A. and S.B.; funding acquisition, S.B. All authors have read and agreed to the published version of the manuscript.
Funding
This research was partly funded by the German Federal Ministry of Education and Research (BMBF), grant number 03Z22Di1.
Institutional Review Board Statement
The study was conducted in accordance with the Declaration of Helsinki, and approved by the Institutional Review Board (or Ethics Committee) of the Motamed Cancer Institute (MCI), approval code number IR.ACECR.IBCRC.REC.1400.007.
Informed Consent Statement
Informed consent was obtained from all subjects involved in the study.
Data Availability Statement
The underlying data of this manuscript are available from the corresponding author upon reasonable request.
Conflicts of Interest
The authors declare no conflict of interest.
References
- Chung, C.H.; Parker, J.S.; Karaca, G.; Wu, J.; Funkhouser, W.K.; Moore, D.; Butterfoss, D.; Xiang, D.; Zanation, A.; Yin, X.; et al. Molecular classification of head and neck squamous cell carcinomas using patterns of gene expression. Cancer Cell 2004, 5, 489–500. [Google Scholar] [CrossRef] [PubMed]
- Cueni, L.N.; Hegyi, I.; Shin, J.W.; Albinger-Hegyi, A.; Gruber, S.; Kunstfeld, R.; Moch, H.; Detmar, M. Tumor lymphangiogenesis and metastasis to lymph nodes induced by cancer cell expression of podoplanin. Am. J. Pathol. 2010, 177, 1004–1016. [Google Scholar] [CrossRef] [PubMed]
- Allemani, C.; Matsuda, T.; Di Carlo, V.; Harewood, R.; Matz, M.; Niksic, M.; Bonaventure, A.; Valkov, M.; Johnson, C.J.; Esteve, J.; et al. Global surveillance of trends in cancer survival 2000-14 (CONCORD-3): Analysis of individual records for 37 513 025 patients diagnosed with one of 18 cancers from 322 population-based registries in 71 countries. Lancet 2018, 391, 1023–1075. [Google Scholar] [CrossRef] [PubMed]
- Siegel, R.L.; Miller, K.D.; Fuchs, H.E.; Jemal, A. Cancer Statistics, 2021. CA A Cancer J. Clin. 2021, 71, 7–33. [Google Scholar] [CrossRef]
- Srinivasalu, V.K.; Subramaniam, N.; Balasubramanian, D.; Kumar, N.; Philip, A.; Susan, A.; Pushpaja, K.U.; Nair, A.R.; Thankappan, K.; Jose, W.; et al. Concurrent chemoradiotherapy for head and neck cancers in older patients: Outcomes and their determinants. Indian J. Cancer 2019, 56, 261–266. [Google Scholar] [CrossRef]
- Petit, C.; Lacas, B.; Pignon, J.P.; Le, Q.T.; Gregoire, V.; Grau, C.; Hackshaw, A.; Zackrisson, B.; Parmar, M.K.B.; Lee, J.W.; et al. Chemotherapy and radiotherapy in locally advanced head and neck cancer: An individual patient data network meta-analysis. Lancet Oncol. 2021, 22, 727–736. [Google Scholar] [CrossRef]
- Zheng, D.W.; Deng, W.W.; Song, W.F.; Wu, C.C.; Liu, J.; Hong, S.; Zhuang, Z.N.; Cheng, H.; Sun, Z.J.; Zhang, X.Z. Biomaterial-mediated modulation of oral microbiota synergizes with PD-1 blockade in mice with oral squamous cell carcinoma. Nat. Biomed. Eng. 2022, 6, 32–43. [Google Scholar] [CrossRef]
- Zhang, R.; Yang, Y.; Dong, W.; Lin, M.; He, J.; Zhang, X.; Tian, T.; Yang, Y.; Chen, K.; Lei, Q.Y.; et al. D-mannose facilitates immunotherapy and radiotherapy of triple-negative breast cancer via degradation of PD-L1. Proc. Natl. Acad. Sci. USA 2022, 119, e2114851119. [Google Scholar] [CrossRef]
- Yu, W.; Tu, Y.; Long, Z.; Liu, J.; Kong, D.; Peng, J.; Wu, H.; Zheng, G.; Zhao, J.; Chen, Y.; et al. Reactive Oxygen Species Bridge the Gap between Chronic Inflammation and Tumor Development. Oxidative Med. Cell. Longev. 2022, 2022, 2606928. [Google Scholar] [CrossRef]
- Raza, M.H.; Siraj, S.; Arshad, A.; Waheed, U.; Aldakheel, F.; Alduraywish, S.; Arshad, M. ROS-modulated therapeutic approaches in cancer treatment. J. Cancer Res. Clin. Oncol. 2017, 143, 1789–1809. [Google Scholar] [CrossRef]
- Azad, M.B.; Chen, Y.; Gibson, S.B. Regulation of autophagy by reactive oxygen species (ROS): Implications for cancer progression and treatment. Antioxid. Redox Signal. 2009, 11, 777–790. [Google Scholar] [CrossRef] [PubMed]
- Bekeschus, S.; Clemen, R. Plasma, cancer, immunity. J. Phys. D-Appl. Phys. 2022, 55, 473003. [Google Scholar] [CrossRef]
- Tanaka, H.; Mizuno, M.; Ishikawa, K.; Toyokuni, S.; Kajiyama, H.; Kikkawa, F.; Hori, M. Cancer Treatments Using Low-Temperature Plasma. Curr. Med. Chem. 2021, 28, 8549–8558. [Google Scholar] [CrossRef] [PubMed]
- Dai, X.; Bazaka, K.; Thompson, E.W.; Ostrikov, K.K. Cold Atmospheric Plasma: A Promising Controller of Cancer Cell States. Cancers 2020, 12, 3360. [Google Scholar] [CrossRef]
- Bekeschus, S.; Clemen, R.; Niessner, F.; Sagwal, S.K.; Freund, E.; Schmidt, A. Medical Gas Plasma Jet Technology Targets Murine Melanoma in an Immunogenic Fashion. Adv. Sci. 2020, 7, 1903438. [Google Scholar] [CrossRef] [PubMed]
- Bekeschus, S.; Moritz, J.; Helfrich, I.; Boeckmann, L.; Weltmann, K.D.; Emmert, S.; Metelmann, H.R.; Stoffels, I.; von Woedtke, T. Ex Vivo Exposure of Human Melanoma Tissue to Cold Physical Plasma Elicits Apoptosis and Modulates Inflammation. Appl. Sci. 2020, 10, 1971. [Google Scholar] [CrossRef]
- Kroemer, G.; Galluzzi, L.; Kepp, O.; Zitvogel, L. Immunogenic cell death in cancer therapy. Annu. Rev. Immunol. 2013, 31, 51–72. [Google Scholar] [CrossRef]
- Reuter, S.; von Woedtke, T.; Weltmann, K.D. The kINPen-a review on physics and chemistry of the atmospheric pressure plasma jet and its applications. J. Phys. D-Appl. Phys. 2018, 51, 23. [Google Scholar] [CrossRef]
- Saadati, F.; da Silva Brito, W.A.; Emmert, S.; Bekeschus, S. Optimized High-Content Imaging Screening Quantifying Micronuclei Formation in Polymer-Treated HaCaT Keratinocytes. Nanomaterials 2022, 12, 4463. [Google Scholar] [CrossRef]
- Lukamowicz, M.; Kirsch-Volders, M.; Suter, W.; Elhajouji, A. In vitro primary human lymphocyte flow cytometry based micronucleus assay: Simultaneous assessment of cell proliferation, apoptosis and MN frequency. Mutagenesis 2011, 26, 763–770. [Google Scholar] [CrossRef]
- Rezaeinezhad, A.; Eslami, P.; Mirmiranpour, H.; Ghomi, H. The effect of cold atmospheric plasma on diabetes-induced enzyme glycation, oxidative stress, and inflammation; in vitro and in vivo. Sci. Rep. 2019, 9, 19958. [Google Scholar] [CrossRef] [PubMed]
- Bekeschus, S.; Schmidt, A.; Niessner, F.; Gerling, T.; Weltmann, K.D.; Wende, K. Basic Research in Plasma Medicine—A Throughput Approach from Liquids to Cells. J. Vis. Exp. 2017, 129, e56331. [Google Scholar] [CrossRef]
- Aggelopoulos, C.A.; Christodoulou, A.M.; Tachliabouri, M.; Meropoulis, S.; Christopoulou, M.E.; Karalis, T.T.; Chatzopoulos, A.; Skandalis, S.S. Cold Atmospheric Plasma Attenuates Breast Cancer Cell Growth Through Regulation of Cell Microenvironment Effectors. Front. Oncol. 2021, 11, 826865. [Google Scholar] [CrossRef] [PubMed]
- Chen, G.; Chen, Z.; Wang, Z.; Obenchain, R.; Wen, D.; Li, H.; Wirz, R.E.; Gu, Z. Portable air-fed cold atmospheric plasma device for postsurgical cancer treatment. Sci. Adv. 2021, 7, eabg5686. [Google Scholar] [CrossRef] [PubMed]
- Kang, S.U.; Cho, J.H.; Chang, J.W.; Shin, Y.S.; Kim, K.I.; Park, J.K.; Yang, S.S.; Lee, J.S.; Moon, E.; Lee, K.; et al. Nonthermal plasma induces head and neck cancer cell death: The potential involvement of mitogen-activated protein kinase-dependent mitochondrial reactive oxygen species. Cell Death Dis. 2014, 5, e1056. [Google Scholar] [CrossRef]
- Dubuc, A.; Monsarrat, P.; Virard, F.; Merbahi, N.; Sarrette, J.P.; Laurencin-Dalicieux, S.; Cousty, S. Use of cold-atmospheric plasma in oncology: A concise systematic review. Ther. Adv. Med. Oncol. 2018, 10, 1758835918786475. [Google Scholar] [CrossRef]
- Liu, Y.; Tan, S.; Zhang, H.; Kong, X.; Ding, L.; Shen, J.; Lan, Y.; Cheng, C.; Zhu, T.; Xia, W. Selective effects of non-thermal atmospheric plasma on triple-negative breast normal and carcinoma cells through different cell signaling pathways. Sci. Rep. 2017, 7, 7980. [Google Scholar] [CrossRef]
- Xiang, L.; Xu, X.; Zhang, S.; Cai, D.; Dai, X. Cold atmospheric plasma conveys selectivity on triple negative breast cancer cells both in vitro and in vivo. Free Radic. Biol. Med. 2018, 124, 205–213. [Google Scholar] [CrossRef]
- Arndt, S.; Wacker, E.; Li, Y.F.; Shimizu, T.; Thomas, H.M.; Morfill, G.E.; Karrer, S.; Zimmermann, J.L.; Bosserhoff, A.K. Cold atmospheric plasma, a new strategy to induce senescence in melanoma cells. Exp. Dermatol. 2013, 22, 284–289. [Google Scholar] [CrossRef]
- Bekeschus, S.; von Woedtke, T.; Emmert, S.; Schmidt, A. Medical gas plasma-stimulated wound healing: Evidence and mechanisms. Redox Biol. 2021, 46, 102116. [Google Scholar] [CrossRef]
- Acharya, A.; Das, I.; Chandhok, D.; Saha, T. Redox regulation in cancer: A double-edged sword with therapeutic potential. Oxidative Med. Cell. Longev. 2010, 3, 23–34. [Google Scholar] [CrossRef] [PubMed]
- De Morais Gouvêa Lima, G.; Carta, C.F.L.; Borges, A.C.; Nishime, T.M.C.; da Silva, C.A.V.; Caliari, M.V.; Mayer, M.P.A.; Kostov, K.G.; Koga-Ito, C.Y. Cold Atmospheric Pressure Plasma Is Effective against P. gingivalis (HW24D-1) Mature Biofilms and Non-Genotoxic to Oral Cells. Appl. Sci. 2022, 12, 7247. [Google Scholar] [CrossRef]
- Boxhammer, V.; Li, Y.F.; Koritzer, J.; Shimizu, T.; Maisch, T.; Thomas, H.M.; Schlegel, J.; Morfill, G.E.; Zimmermann, J.L. Investigation of the mutagenic potential of cold atmospheric plasma at bactericidal dosages. Mutat. Res. 2013, 753, 23–28. [Google Scholar] [CrossRef] [PubMed]
- Bekeschus, S.; Ispirjan, M.; Freund, E.; Kinnen, F.; Moritz, J.; Saadati, F.; Eckroth, J.; Singer, D.; Stope, M.B.; Wende, K.; et al. Gas Plasma Exposure of Glioblastoma Is Cytotoxic and Immunomodulatory in Patient-Derived GBM Tissue. Cancers 2022, 14, 813. [Google Scholar] [CrossRef] [PubMed]
- Saadati, F.; Moritz, J.; Berner, J.; Freund, E.; Miebach, L.; Helfrich, I.; Stoffels, I.; Emmert, S.; Bekeschus, S. Patient-Derived Human Basal and Cutaneous Squamous Cell Carcinoma Tissues Display Apoptosis and Immunomodulation following Gas Plasma Exposure with a Certified Argon Jet. Int. J. Mol. Sci. 2021, 22, 11446. [Google Scholar] [CrossRef] [PubMed]
- Gelbrich, N.; Miebach, L.; Berner, J.; Freund, E.; Saadati, F.; Schmidt, A.; Stope, M.; Zimmermann, U.; Burchardt, M.; Bekeschus, S. Medical gas plasma augments bladder cancer cell toxicity in preclinical models and patient-derived tumor tissues. J. Adv. Res. 2023, 47, 209–223. [Google Scholar] [CrossRef]
- Chen, J.; Zhao, D.; Zhang, L.; Zhang, J.; Xiao, Y.; Wu, Q.; Wang, Y.; Zhan, Q. Tumor-associated macrophage (TAM)-derived CCL22 induces FAK addiction in esophageal squamous cell carcinoma (ESCC). Cell. Mol. Immunol. 2022, 19, 1054–1066. [Google Scholar] [CrossRef]
- Chen, Y.; Song, Y.; Du, W.; Gong, L.; Chang, H.; Zou, Z. Tumor-associated macrophages: An accomplice in solid tumor progression. J. Biomed. Sci. 2019, 26, 78. [Google Scholar] [CrossRef]
- Mahdikia, H.; Saadati, F.; Freund, E.; Gaipl, U.S.; Majidzadeh, A.K.; Shokri, B.; Bekeschus, S. Gas plasma irradiation of breast cancers promotes immunogenicity, tumor reduction, and an abscopal effect in vivo. Oncoimmunology 2020, 10, 1859731. [Google Scholar] [CrossRef]
Disclaimer/Publisher’s Note: The statements, opinions and data contained in all publications are solely those of the individual author(s) and contributor(s) and not of MDPI and/or the editor(s). MDPI and/or the editor(s) disclaim responsibility for any injury to people or property resulting from any ideas, methods, instructions or products referred to in the content. |
© 2023 by the authors. Licensee MDPI, Basel, Switzerland. This article is an open access article distributed under the terms and conditions of the Creative Commons Attribution (CC BY) license (https://creativecommons.org/licenses/by/4.0/).