A Consistency Evaluation Method of Pavement Performance Based on K-Means Clustering and Cumulative Distribution
Abstract
1. Introduction
2. Distribution Modeling Based on Sampling Theorem
2.1. Interpolation Function
2.2. Modeling by Applying the Sampling Theorem
3. Overall Evaluation of Road Network Pavement Performance
3.1. Distributed Coupling
3.2. Numerical Solution
3.2.1. Continuous Distribution Equation
3.2.2. Sampling
3.2.3. Weighted
3.2.4. Coupling
4. Cluster Analysis Based on K-Means Algorithm
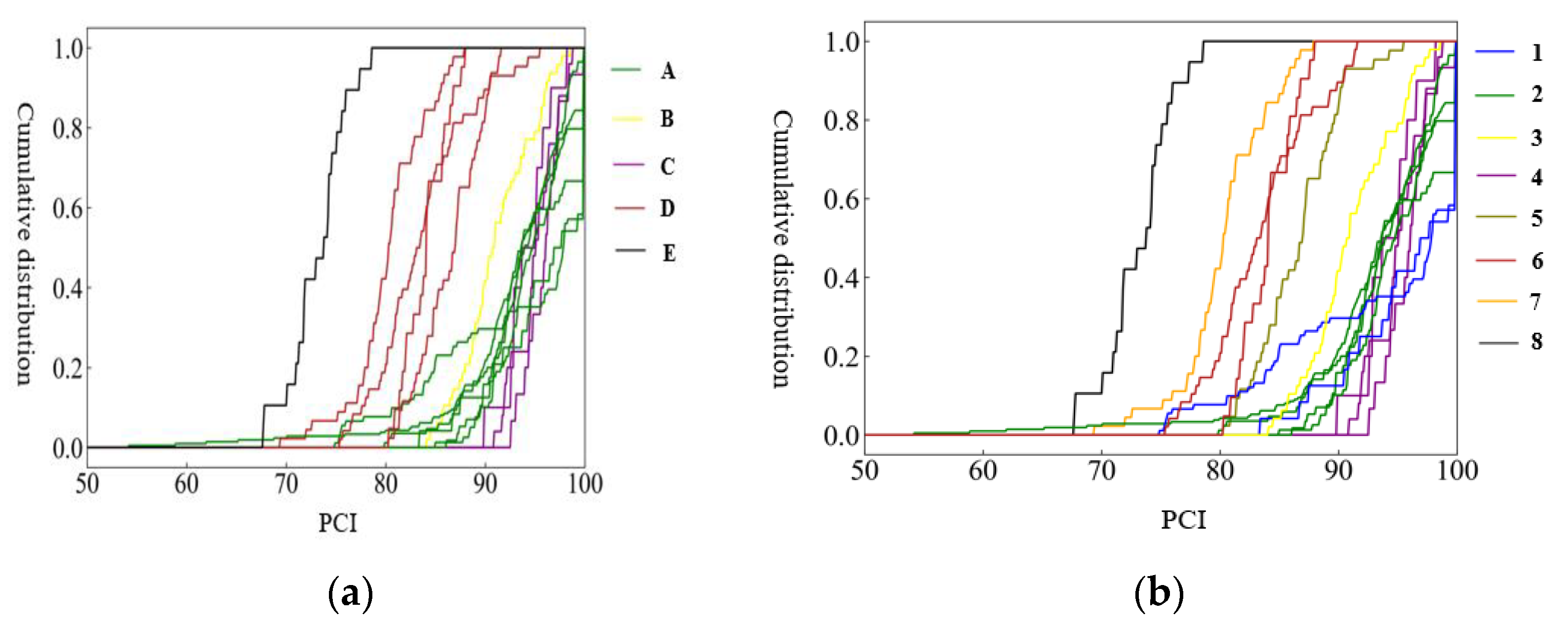
4.1. Route Distribution Clustering Method
- For each road section, based on Equations (4) and (5), the discrete cumulative frequency distribution data of road performance indexes are continuous to obtain a continuous equation.
- For each road section, based on the value of the road performance index from small to large, that is, the independent variable of the function, the cumulative distribution value is calculated to obtain a total of q independent variables, so when the independent variable is finally taken to be 100, the function value must be 1; and the cumulative distribution values of each road segment form a q-dimensional vector.
- Determine the value of K by calculating the sum of squares of errors after clustering, and draw a graph of the relationship between the sum of squares of errors and the number of classes.
- After setting the initial K value, perform K-means algorithm clustering, and classify the road sections with similar road performance level distributions into one category.
4.2. Unit Road Segment Clustering Method
5. Case Study
5.1. Introduction of Data
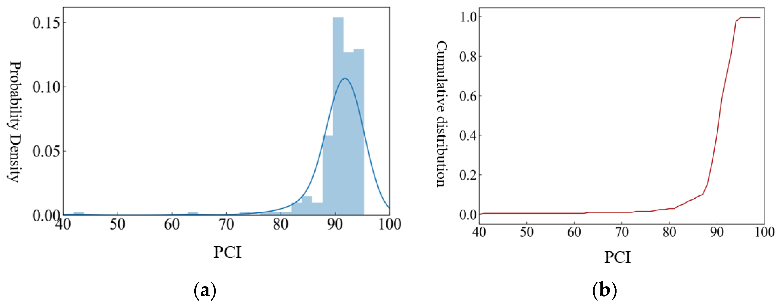
5.2. Overall Evaluation of the Road Network
5.3. Road Segment Distribution Sampling Modelling and Clustering
5.4. Pavement Performance Clustering of Unit Road Sections
6. Conclusions
Author Contributions
Funding
Institutional Review Board Statement
Informed Consent Statement
Data Availability Statement
Conflicts of Interest
References
- Shrestha, S.; Katicha, S.W.; Flintsch, G.W.; Diefenderfer, B.K. Implementing Traffic Speed Deflection Measurements for Network Level Pavement Management in Virginia. J. Transp. Eng. Part B 2022, 148, 04022021. [Google Scholar] [CrossRef]
- Shtayat, A.; Moridpour, S.; Best, B.; Rumi, S. An Overview of Pavement Degradation Prediction Models. J. Adv. Transp. 2022, 2022, 1–15. [Google Scholar] [CrossRef]
- Sidess, A.; Ravina, A.; Oged, E. A model for predicting the deterioration of the pavement condition index. Int. J. Pavement Eng. 2020, 22, 1625–1636. [Google Scholar] [CrossRef]
- Lin, Z.; Wang, H.; Li, S. Pavement anomaly detection based on transformer and self-supervised learning. Autom. Constr. 2022, 143, 104544. [Google Scholar] [CrossRef]
- Jiang, X.; Gabrielson, J.; Huang, B.; Bai, Y.; Polaczyk, P.; Zhang, M.; Hu, W.; Xiao, R. Evaluation of inverted pavement by structural condition indicators from falling weight deflectometer. Constr. Build. Mater. 2022, 319, 125991. [Google Scholar] [CrossRef]
- Gong, H.; Sun, Y.; Huang, B. Estimating Asphalt Concrete Modulus of Existing Flexible Pavements for Mechanistic-Empirical Rehabilitation Analyses. J. Mater. Civ. Eng. 2019, 31, 04019252. [Google Scholar] [CrossRef]
- Chen, D.; Mastin, N. Sigmoidal Models for Predicting Pavement Performance Conditions. J. Perform. Constr. Facil. 2016, 30, 04015078. [Google Scholar] [CrossRef]
- Haider, S.W.; Baladi, G.Y.; Chatti, K.; Dean, C.M. Effect of Frequency of Pavement Condition Data Collection on Performance Prediction. Transp. Res. Rec. J. Transp. Res. Board 2010, 2153, 67–80. [Google Scholar] [CrossRef]
- Abaza, K.A.; Ashur, S.A. Optimum microscopic pavement management model using constrained integer linear programming. Int. J. Pavement Eng. 2009, 10, 149–160. [Google Scholar] [CrossRef]
- Ouyang, Y.; Madanat, S. Optimal scheduling of rehabilitation activities for multiple pavement facilities: Exact and approximate solutions. Transp. Res. Part A 2004, 38, 347–365. [Google Scholar] [CrossRef]
- Liu, C.; Wu, D.; Li, Y.; Du, Y. Large-scale pavement roughness measurements with vehicle crowdsourced data using semi-supervised learning. Transp. Res. Part C: Emerg. Technol. 2021, 125, 103048. [Google Scholar] [CrossRef]
- Du, E.; Ma, S.; Jing, H. Asphalt Pavement Performance Prediction Model Based on Gray System Theory. J. Tongji Univ. Nat. Sci. 2010, 38, 1161–1164. [Google Scholar]
- Guo, F.; Zhao, X.; Gregory, J.; Kirchain, R. A weighted multi-output neural network model for the prediction of rigid pavement deterioration. Int. J. Pavement Eng. 2021, 23, 2631–2643. [Google Scholar] [CrossRef]
- Kim, S.-H.; Kim, N. Development of performance prediction models in flexible pavement using regression analysis method. KSCE J. Civ. Eng. 2006, 10, 91–96. [Google Scholar] [CrossRef]
- Wang, W.; Wang, S.; Xiao, D.; Qiu, S.; Zhang, J. An Unsupervised Cluster Method for Pavement Grouping Based on Multidimensional Performance Data. J. Transp. Eng. Part B 2018, 144, 04018005. [Google Scholar] [CrossRef]
- Park, S.W.; Suh, Y.C.; Chung, C.G. Development of Prediction Method for Highway Pavement Condition. Int. J. Highw. Eng. 2008, 10, 199–208. [Google Scholar]
- Lijuan, Z.; Jianming, L.; Yunqi, Z.H.U. Gray and Fuzzy Clustering Method-Based on Network Level Pavement Performance Assessment. J. Tongji Univ. Nat. Sci. 2010, 38, 252–256. [Google Scholar]
- Kaya, O.; Ceylan, H.; Kim, S.; Waid, D.; Moore, B.P. Statistics and Artificial Intelligence-Based Pavement Performance and Remaining Service Life Prediction Models for Flexible and Composite Pavement Systems. Transp. Res. Rec. J. Transp. Res. Board 2020, 2674, 448–460. [Google Scholar] [CrossRef]
- Abed, A.; Thom, N.; Neves, L. Probabilistic prediction of asphalt pavement performance. Road Mater. Pavement Des. 2019, 20, S247–S264. [Google Scholar] [CrossRef]
- Kalita, K.; Rajbongshi, P. Variability characterisation of input parameters in pavement performance evaluation. Road Mater. Pavement Des. 2014, 16, 172–185. [Google Scholar] [CrossRef]
- Wojtkiewicz, S.F.; Khazanovich, L.; Gaurav, G.; Velasquez, R. Probabilistic Numerical Simulation of Pavement Performance using MEPDG. Road Mater. Pavement Des. 2010, 11, 291–306. [Google Scholar] [CrossRef]
- Dilip, D.M.; Babu, G.L.S. Influence of Spatial Variability on Pavement Responses Using Latin Hypercube Sampling on Two-Dimensional Random Fields. J. Mater. Civ. Eng. 2014, 26, 04014083. [Google Scholar] [CrossRef]
- Evdorides, H.; Burrow, M.; Sulaiman, S. A methodology to model the variability in pavement performance. Proc. Inst. Civ. Eng. —Transp. 2013, 166, 233–240. [Google Scholar] [CrossRef]
- García-Segura, T.; Montalbán-Domingo, L.; Llopis-Castelló, D.; Lepech, M.D.; Sanz, M.A.; Pellicer, E. Incorporating pavement deterioration uncertainty into pavement management optimization. Int. J. Pavement Eng. 2020, 23, 2062–2073. [Google Scholar] [CrossRef]
- Jia, X.; Huang, B.; Zhu, D.; Dong, Q.; Woods, M. Influence of Measurement Variability of International Roughness Index on Uncertainty of Network-Level Pavement Evaluation. J. Transp. Eng. Part B 2018, 144, 04018007. [Google Scholar] [CrossRef]
- Rose, S.; Mathew, B.S.; Isaac, K.P.; Abhaya, A.S. Risk based probabilistic pavement deterioration prediction models for low volume roads. Int. J. Pavement Eng. 2016, 19, 88–97. [Google Scholar] [CrossRef]
- Luke, H. The origins of the sampling theorem. IEEE Commun. Mag. 1999, 37, 106–108. [Google Scholar] [CrossRef]
- Indebetouw, G.; Lo, K.P.; Ho, K.C. Interpolation theorem for quasi-periodic sampling. JOSA A 1988, 5, 1030–1034. [Google Scholar] [CrossRef]
- Wang, Q.; Wu, L. A sampling theorem associated with quasi-Fourier transform. IEEE Trans. Signal Process. 2000, 48, 895. [Google Scholar] [CrossRef]
- Zhang, W.; Tao, R. Sampling Theorems for Bandpass Signals with Fractional Fourier Transform. Acta Electron. Sin. 2005, 33, 1196–1199. [Google Scholar]
- Agrawal, M.K.; Elmaghraby, S.E. On computing the distribution function of the sum of independent random variables. Comput. Oper. Res. 2001, 28, 473–483. [Google Scholar] [CrossRef]
- Dokmanic, I.; Petrinovic, D. Convolution on the $n$-Sphere With Application to PDF Modeling. IEEE Trans. Signal Process. 2009, 58, 1157–1170. [Google Scholar] [CrossRef]
- Finkelshtein, D.; Tkachov, P. Kesten’s bound for subexponential densities on the real line and its multi-dimensional analogues. Adv. Appl. Probab. 2018, 50, 373–395. [Google Scholar] [CrossRef]
- Katsikadelis, J.T. Numerical solution of integrodifferential equations with convolution integrals. Ingenieur-Archiv. 2019, 89, 2019–2032. [Google Scholar] [CrossRef]
- Maslakov, M.L. New Approach to the Iterative Method for Numerical Solution of a Convolution Type Equation Determined for a Certain Class of Problems. Comput. Math. Math. Phys. 2021, 61, 1260–1268. [Google Scholar] [CrossRef]
- Zhang, G.; Zhu, R. Runge–Kutta convolution quadrature methods with convergence and stability analysis for nonlinear singular fractional integro-differential equations. Commun. Nonlinear Sci. Numer. Simul. 2019, 84, 105132. [Google Scholar] [CrossRef]
- Cipra, T. Financial and Insurance Formulas; Springer Science & Business Media: Berlin/Heidelberg, Germany, 2010. [Google Scholar] [CrossRef]
- McDaniel, L.S.; Glen, A.G.; Leemis, L.M. Linear Approximations of Probability Density Functions. In Computational Probability Applications; Springer: Cham, Switzerland, 2016; pp. 119–132. [Google Scholar] [CrossRef]
- Glen, A.G.; Leemis, L.M.; Drew, J.H. Computing the distribution of the product of two continuous random variables. Comput. Stat. Data Anal. 2004, 44, 451–464. [Google Scholar] [CrossRef]









| Route Code | Length (km) | Average Value of PCI | Average Value of RQI | Average Value of RDI | Average Value of SRI | The Number of Road Sections Evaluated by the Unit |
|---|---|---|---|---|---|---|
| R1 | 24.23 | 95.15 | 93.96 | 89.63 | 91.37 | 25 |
| R2 | 91.24 | 93.83 | 92.76 | 90.56 | 93.35 | 91 |
| R3 | 56.26 | 94.81 | 95.85 | 93.57 | 91.61 | 57 |
| R4 | 48.32 | 83.49 | 86.19 | 88.84 | 92.06 | 48 |
| R5 | 47.67 | 91.25 | 92.67 | 90.68 | 88.89 | 48 |
| R6 | 209.22 | 92.97 | 89.30 | 89.78 | 91.62 | 211 |
| R7 | 14.47 | 96.00 | 94.76 | 95.22 | 92.05 | 15 |
| R8 | 42.31 | 86.75 | 88.30 | 86.07 | 87.55 | 43 |
| R9 | 44.06 | 80.43 | 84.57 | 86.99 | 88.52 | 45 |
| R10 | 10.17 | 94.33 | 87.03 | 89.48 | 94.03 | 10 |
| R11 | 18.96 | 73.23 | 75.93 | 87.76 | 88.68 | 19 |
| R12 | 79.40 | 94.92 | 88.31 | 90.85 | 91.50 | 79 |
| R13 | 23.87 | 95.80 | 94.64 | 92.31 | 94.09 | 24 |
| R14 | 83.51 | 93.57 | 94.98 | 90.71 | 92.49 | 85 |
| R15 | 20.74 | 84.13 | 84.40 | 87.41 | 88.40 | 21 |
| Highway Code | K = 3 | K = 5 | K = 8 |
|---|---|---|---|
| R13 | Class I | A | 1 |
| R2 | |||
| R3 | 2 | ||
| R12 | |||
| R6 | |||
| R14 | |||
| R5 | B | 3 | |
| R7 | C | 4 | |
| R1 | |||
| R10 | |||
| R8 | Class II | D | 5 |
| R4 | 6 | ||
| R15 | |||
| R9 | 7 | ||
| R11 | Class III | E | 8 |
Disclaimer/Publisher’s Note: The statements, opinions and data contained in all publications are solely those of the individual author(s) and contributor(s) and not of MDPI and/or the editor(s). MDPI and/or the editor(s) disclaim responsibility for any injury to people or property resulting from any ideas, methods, instructions or products referred to in the content. |
© 2022 by the authors. Licensee MDPI, Basel, Switzerland. This article is an open access article distributed under the terms and conditions of the Creative Commons Attribution (CC BY) license (https://creativecommons.org/licenses/by/4.0/).
Share and Cite
Ye, W.; Zhang, R.; Yang, Q. A Consistency Evaluation Method of Pavement Performance Based on K-Means Clustering and Cumulative Distribution. Appl. Sci. 2023, 13, 106. https://doi.org/10.3390/app13010106
Ye W, Zhang R, Yang Q. A Consistency Evaluation Method of Pavement Performance Based on K-Means Clustering and Cumulative Distribution. Applied Sciences. 2023; 13(1):106. https://doi.org/10.3390/app13010106
Chicago/Turabian StyleYe, Wenya, Rui Zhang, and Qun Yang. 2023. "A Consistency Evaluation Method of Pavement Performance Based on K-Means Clustering and Cumulative Distribution" Applied Sciences 13, no. 1: 106. https://doi.org/10.3390/app13010106
APA StyleYe, W., Zhang, R., & Yang, Q. (2023). A Consistency Evaluation Method of Pavement Performance Based on K-Means Clustering and Cumulative Distribution. Applied Sciences, 13(1), 106. https://doi.org/10.3390/app13010106
