Abstract
Aeroponics is a soilless cultivation technology integrating plant nutrition, physiology, ecological environment, agricultural automation and horticulture. One of the soilless advantages is that a non-invasive observation of the root system growth development is possible. This paper presents a vegetative growth evaluation of lettuce plants in an aeroponic chamber, where root and leaf development parameters were measured in three lettuce crops through plant images captured in the visible (VIS), near infrared (NIR) and far infrared (IR) spectra. A total of ninety lettuce plants was transplanted for this research, thirty for each experimental crop. The three lettuce crops were grown for thirty days in an aeroponic growth plant chamber inside a greenhouse under favorable conditions. The morphometric and thermal parameters of the lettuce roots (perimeter, area, length and average temperature) and leaves (perimeter, area and average temperature) were evaluated for each crop along ten image-capturing sessions through an implemented multispectral vision system. The average values of the root and leaf morphometric parameters obtained with the implemented imaging system along the lettuce growing period were statistically analyzed with Tukey testing. The obtained analysis results show no significant difference for a value of p ≤ 0.05 in 86.67%. Hence, the morphometric parameters can be used to characterize the vegetative lettuce growth in aeroponic crops. On the other hand, a correlation analysis was conducted between the thermal parameters computed with the root and leaf thermal image processing and the measured ambient temperature. The results were: R = 0.945 for correlation between ambient and leaf temperature, R = 0.963 for correlation between ambient and root temperature and R = 0.977 for leaf and root temperature. According to these results, the plant temperature is highly correlated with the ambient temperature in an aeroponic crop. The obtained study results suggest that multispectral image processing is a useful non-invasive tool to estimate the vegetative root and leaf growth parameters of aeroponic lettuce plants in a greenhouse.
1. Introduction
Continual advances in protected agriculture and new plant growth techniques are expected to help overcome the global problem of food shortages to come with the current increasing world population. The next generation of greenhouse design experiments will need to consider a variety of resources, ranging from energy efficiency, water saving, to fertilizer use, to provide optimized growth techniques for plants [1].
Today, consumers are increasingly interested in fresh and balanced food, which has caused a great demand for healthy ready-to-eat vegetables. Globally, lettuce is a fresh, high-demand salad vegetable [2]. Due to the high concentrations of vitamins, minerals, dietary fiber and antioxidant compounds, it is considered a health-promoting food [3].
Lettuce has become one of the main types of vegetables for aeroponics in plant production due to its short growing time, short plant shape and market demand [4]. In such circumstances, the aeroponic system is considered a modern and innovative plant cultivation method that is also safe and respectful with the environment due to water saving and low-energy consumption [5].
Aeroponics encourages significant root growth, with a higher root/shoot ratio, as well as significantly greater root length, area, volume and biomass [6,7]. The root system plays a key role in the plant water and nutrition absorption process [8]; the development of crops having robust roots systems leads to higher crop production in hostile environmental conditions. Consequently, an aeroponic system has significant cultivation advantages over other techniques. Clean products can be harvested sequentially in aeroponics, that is, a new crop can be transplanted immediately after harvest. In order to optimize the plant aerial parts in aeroponic growing lettuce, the appropriate value definition of irrigation water pressure, droplet size and fogging interval is needed to improve the continuous water and nutrient availability. The definition of these aeroponic lettuce cultivation conditions is a current research area of interest in the scientific community [6,8]. The root development process is crucial for the plant growth performance. The understanding of fundamental mechanisms regulating the root system architecture (RSA) is a key factor for future crop improvement [9,10,11,12]. Consequently, further research, focused on maintaining the best nutrient and water conditions by identifying the droplet size and root nebulization intervals throughout the plant growing period, is needed [7].
Over the past decade, the combination of digital imaging and machine learning techniques to address agricultural problems has been one of the most explored areas of digital agriculture [13]. Agricultural sustainability promotes the development of new technologies for lower environmental impacts, greater accessibility to farmers and, consequently, greater productivity. The use of computer vision with deep learning methods allows the early and correct identification of the evaluated stress-causing agent [14]. Hyperspectral [14,15,16,17,18,19,20,21] and multispectral images [22,23,24,25,26,27,28] are increasingly important in rapid and non-destructive testing for diagnosing plant diseases.
The main image-based techniques for plant stress detection [29] (water stress and other stress types) are thermography [30,31,32], visible reflectance (VIS) [33], shortwave and near infrared (SWIR/NIR) [34], far infrared (FIR) and fluorescence [35]. These techniques evaluate the plant water content [36], being one of the most common biochemical parameters limiting the photosynthesis efficiency and crop productivity [37]. Water stress is one of the most critical abiotic factors restricting crop development. Alternatively, plant temperature variation can be clearly detected by thermal images before crop wilting is evident; early water and saline stage identification is achieved by this thermal analysis. Nevertheless, thermal analysis has also been used for stress monitoring in fruit trees, such as sweet cherry trees [38]. Besides, diverse non-invasive optical spectroscopic techniques, including Raman and Elastic spectroscopy, have been used for plant physiology monitoring and assessment [39,40]. Alternatively, optical parameters, such as spectral reflectance indexes, have been employed as a non-invasive technique in lettuce physiology assessment [41,42,43,44,45,46] for early-stage detection of Botrytis cinerea after 12, 18, 36, 60 and 84 h [47].
The vegetative growth parameters of the root and foliar systems for aeroponic lettuce crops are reported in this paper. The obtained results are similar to the growth parameters reported by [48,49]. In addition, the growth and thermal parameters of the plant root are also reported, the characterization of which is only possible in aeroponic crops, where the described analysis of these parameters is one of the main contributions of this work. These parameters are obtained from the processing of multispectral images captured by a vision system installed in an aeroponic growth chamber. The main objectives of the presented study are: (i) to develop aeroponics crops based on root growth visualization, (ii) to design and implement a multispectral vision system for image capturing of lettuce plant roots and leaves, and (iii) to develop multispectral image algorithms for measuring morphometric and thermal descriptors to characterize the lettuce plant growing process through statistical analysis of the computed parameters. According to the obtained results, it is concluded that aeroponic crops represent a favorable alternative for the growth parameter study of a root and leaf lettuce system in a non-invasive way.
2. Materials and Methods
2.1. Crops and Fertigation System
Three lettuce crops in an aeroponic growth chamber (Figure 1) were developed in this work. The chamber was installed inside a 16 m2 greenhouse with arch-type roof and perimeter anti-aphid mesh cover with average room temperature of 25.52 °C, average relative humidity of 62.26% and average light intensity of 16,515.08 lux throughout an approximate photoperiod of 12 h. In the three crops the lettuce seedlings were transplanted into the system 30 days after germination. The first, second and third transplantation were conducted on 16 September, 14 November and 26 November, respectively, 2021. The system fertigation time was 24 min off and 24 s on. Such time values were determined by experiments in three testing crops carried out previously to the crops described in this paper. In addition, the operation of the plant fertigation system is shown in the following link https://drive.google.com/file/d/1sdxU4vET4r3F5ebqwKuc7BVSnbdp3Goj/view?usp=sharing (accessed on 17 June 2022), see also Supplementary Materials. The nutrient solution for the system fertigation was prepared in water with a pH level of 6 and vegetable nutrients used in commercial Steiner-type hydroponics [5]. The mineral content and the electric conductivity of the nutrient solution was monitored and adjusted every third day to maintain a concentration and conductivity range of 1726–1880 ppm and 3128–3290 µS/cm, respectively. Such parameter values were measured with an HM Digital meter model TDS-3.
Figure 1.
Aeroponic growth chamber.
After the germination stage in crop 1, the Iceberg lettuce seedlings (Lactuca sativa) were transplanted to the aeroponic growth chamber. No significance plant stress presented in the crop during the first three weeks, but at the beginning of the fourth week, water stress was suffered for approximately 6 h due to programming flaws in the automatic fertigation system. However, the culture could be recovered 48 h later. Crops 2 and 3 started with the transplantation of the same lettuce seedling types. No complications presented in the lettuce root and foliar growth throughout the growing period of 30 days.
The environment variables of temperature and relative humidity inside of the greenhouse were daily registered throughout the growing period of 30 days for each crop. The measured values are depicted in Figure 2.
Figure 2.
Measured temperature and relative humidity throughout the growing period.
The average ambient temperature and relative humidity inside the greenhouse throughout the growing period were 25.33 ± 2.36 °C and 59.66 ± 4.83% (mean ± standard deviation), respectively. The ambient temperature behavior was different for the three crops. However, the temperature and relative humidity values were nearly within the value range for lettuce growing, 17–22 °C for daytime and 3–12 °C for nighttime [45], the suggested average ambient temperature is 23.4–24 °C with relative humidity of 65% [46].
2.2. Image Capturing
The main requirement of the experimental stage design was replicated image capturing and processing for each of the three lettuce crops. In total, 90 lettuce plants were transplanted for this research, 30 for each of the three crops having a growing period of 30 days in the growth chamber. The growth parameter monitoring for each set of 30 plants was carried out through ten image-capture sessions. The first session was one week after the seedling transplantation into the growth chamber, and this waiting time was to allow the adaptation of the plants. Each image-capture session was performed every third day at 8:00 a.m., ensuring constant lighting conditions.
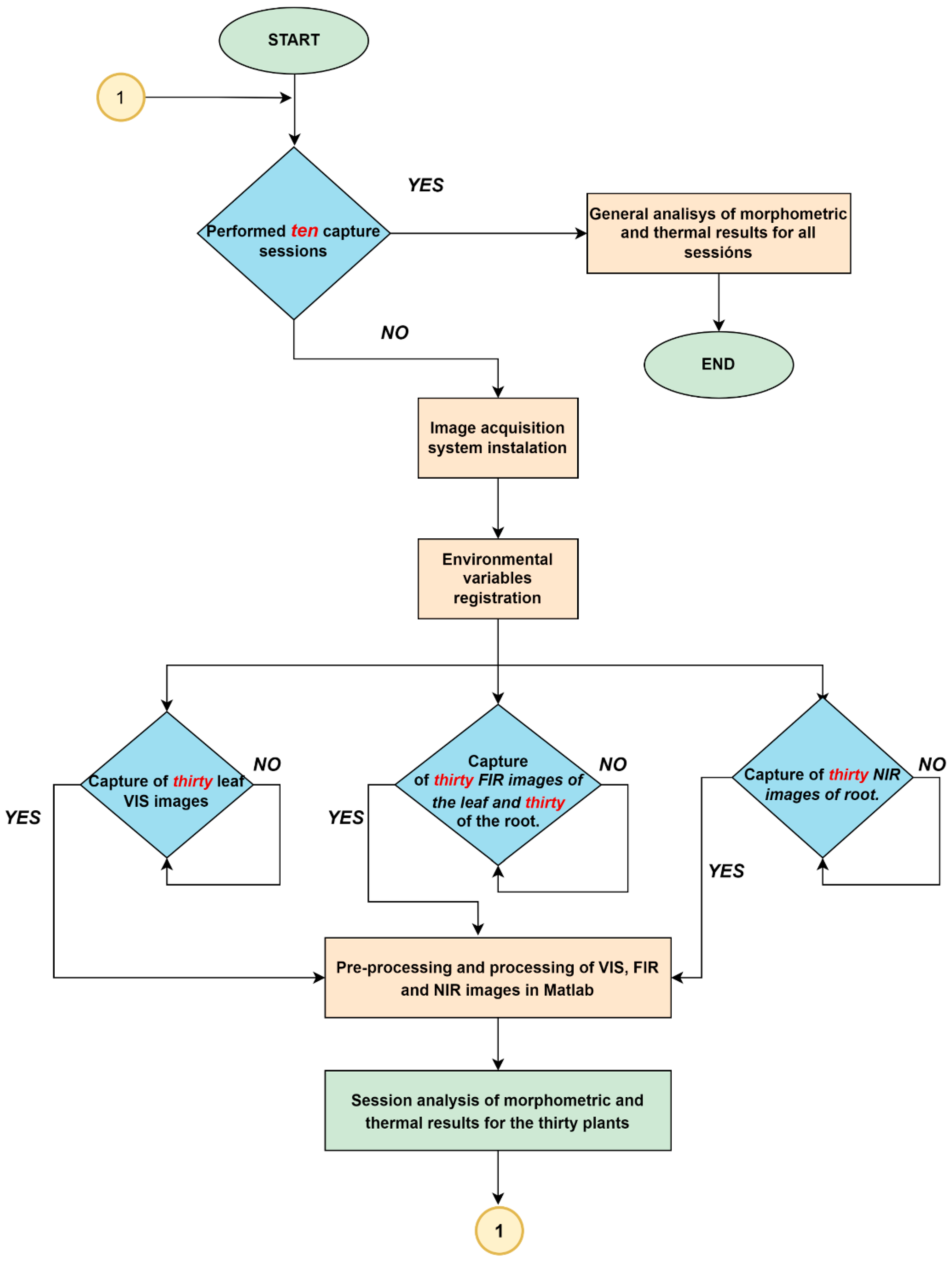
The general procedure followed for image capturing, preprocessing, processing and analysis in the three spectra (VIS, FIR and NIR) of the thirty sample lettuce plants in each one of the ten sessions is depicted as a flowchart in Figure 3.
Figure 3.
Proposed methodology flowchart.
A set of 180 images was captured in each session, corresponding to the three considered spectra and to the 30 plants for each crop (Table 1).
Table 1.
Images obtained per capture session.
2.3. Vision System
In order to achieve the morphometric and thermal characterization of plant roots and leaves, a vision system based on three video cameras was designed (Figure 4). The model mainly consists of a Medium-Density Fibreboard (MDF) wooden structure with the capability of leaf and root image capturing. Three cameras were installed covering the light spectrum: visible (VIS), near Infrared (NIR) and far infrared (FIR). The VIS spectrum images were captured with a GoPro Hero4 camera (GoPro, Inc., San Mateo, CA, USA) having a spectral range of 400 to 700 nm. The NIR spectrum images were obtained with an Allied Vision’s Bigeye G-132 NIR Cool camera (Allied Vision Technologies, Stadtroda, Germany) with: Sony ICX285 EXview HAD CCD sensor, 1280 × 1024 pixels resolution, extended sensitivity ranging from 350 nm up to 1000 nm, Peltier cooling, stabilized at −20 °C and 0 °C to 35 °C operating temperature. The FIR spectrum images were captured with an FLIR E4 infrared camera (Teledyne Flir, Wilsonville, OR, USA) with: infrared range of 7500–13,000 nm, operating temperature range of −20 to 250 °C with an accuracy of ±2% for room temperature of 10 to 35 °C, 80 × 60 pixels IR resolution, 45 × 34 field of view, 0.5 m minimum focal length and thermal sensitivity of 0.15 °C.
Figure 4.
Model of the multispectral vision system.
The near-infrared image capturing required the NIR camera to be plugged into a computer and a light source, for this case a 7.5 W white light lamp was used [50,51,52].
2.4. Image Processing
Matlab R2017b (The MathWorks Inc., Natick, MA, USA) was used for image processing and data analysis. Individual algorithms were performed for each spectrum. A brief description of the algorithms developed for plant growth and thermal parameter extraction in each spectral range is presented in Figure 5 [29].
Figure 5.
Flow diagram of the algorithms developed to extract growth and thermal parameters in each spectral range.
2.4.1. Root and Leaf Thermal Parameters Using Far Infrared Images (FIR)
Thermal images were acquired using an infrared camera which was previously calibrated to define a foliar emissivity (ε) of 0.98 [53], the temperature compensation parameter reflected at the current air temperature and a distance <1 m. The images were taken from the top for the leaf and lateral for the root.
The adjustment of the reflected temperature compensation parameter at the current air temperature was conducted with a Fluke 68 digital thermometer (Fluke Corp., Everett, WA, USA), which achieves more accurate temperature measurements because the emissivity factor can be configured according to the material to be measured. The temperature values obtained from the processing of the thermal root and leaf images were contrasted with the ones measured with the IR68 thermometer achieving a measurement difference of ±0.1 °C.
Two images were captured for each part of the plant, one FIR image and one VIS image (Figure 6). The leaf and root average temperatures were computed by an algorithm combining both thermal and visible images. The contrast between the plant part and the environment is more evident in the visible image, so it was used to find the region of interest (ROI) through the definition of a binary mask, which was then multiplied by the thermal image to eliminate background information. The first step is to trim and resize the FIR image to the same VIS image size, then a logical mask of the leaf and root is created and the segmentation of both is performed. The temperature matrix is obtained from the FIR image, the binary image is multiplied by the temperature matrix and the average temperature of both the leaf and the root is evaluated [33].
Figure 6.
Leaf and root thermal image processing (FIR): (a) FIR image, (b) VIS image, (c) binary mask, (d) ROI image and (e) ROI image with resulting temperature.
2.4.2. Leaf Morphometric Parameter Computing from VIS Image
The leaf morphometric descriptors were determined from VIS images. The computed plant leaf morphometric descriptors were the leaf area and the whole plant perimeter, which were obtained from the visible spectrum images captured from an upper view. According to the algorithm [34], each image was automatically loaded to Matlab in order to be trimmed and to create a logical mask for the lettuce leaf segmentation through the Matlab Color Thresholder APP in the L*a*b color space. Once the region of interest was obtained, the descriptors (area, perimeter, length and width) were calculated in pixels. The computing of the descriptors in centimeters was done using a reference image of an object with known length in centimeters, which was captured and processed in Matlab. The object image length in pixels was determined by the imdistline() function and then data spatial calibration was performed (Equations (1)–(3)).
Calibration Factor = Object length in cm/Object pixels number
Distance in cm = Distance in pixels × Calibration Factor
Area in Square cm = area in pixels × Calibration Factor2
2.4.3. Root Morphometric Parameter Computing from NIR Images
The root area, perimeter and length were computed from the NIR images because they provide only root morphometry information. Some root NIR image samples captured at various lettuce growth stages are shown in Figure 7. The NIR image-processing algorithm consists of image loading and trimming, image contrast enhancement, image binarization by thresholding, calculating morphometric features in pixels and applying spatial calibration to obtain root features in centimeters [34].
Figure 7.
NIR image samples of lettuce RSA for the ten capturing sessions. The annotated first and second number represent the capturing session number and the session image number, respectively.
Due to the achieved radical system growth and the NIR camera vision field, the morphometric parameter computing was performed by capturing several NIR images of each root and separately processed, where the individual results were combined to obtain the total growth morphometric parameters.
2.5. Data Analysis
The morphometric, thermal and fresh mass parameter data were analyzed through the Shapiro–Wilk test with an α = 0.05, and a data normal distribution was corroborated with minimum and maximum obtained p-values of 0.097 and 0.84, respectively.
Statistical tests for the differences in the morphometric parameters for the three crops were performed by one-way ANOVA using the Tukey test. Such analyses were performed through Microsoft Office Excel version 2013 (Microsoft Corporation, Microsoft Way, Redmond, WA, USA) (Table 2) and the results were considered significantly different if p ≤ 0.05.
Table 2.
Leaf and root growth parameters.
3. Results
3.1. Vegetative Growth of Lettuce Crop in Aeroponics
One of the main advantages of studying aeroponic crops is the capability to study the root growth development in a non-invasive way due to its soilless feature. The increment of the plant parts’ (leaf and root) dimensions throughout the vegetative growth stage was measured in the three defined crops (Figure 8). In order to characterize the plant vegetative growth, the descriptors leaf perimeter and area, root perimeter, area and length were studied by their computing from the leaf and root images captured in a non-invasive way.
Figure 8.
Crop 3 sample of (a) leaf and (b) root vegetative growth.
The null hypothesis that the average root length, area and perimeter for the three crops were equal is accepted, so no significant difference was achieved. In the leaf growth parameters: the null hypothesis that the average area of the three crops was equal is accepted and the null hypothesis for the perimeter is rejected. Then, a significant difference between the average of the three treatments at a significance level α = 0.05 was achieved. The obtained results showed that there is no significant change in the growth parameters for the three crops, which means that the prototype implementation is reliable and may be reproduced with a high probability of success. The test results are depicted in Table 2.
The root and leaf growth descriptors shown in Table 2 resulted with an average value difference of 13.33% for the three crops. According to the Tukey means test, there is no significative difference for the descriptors’ average value of the three lettuce crops with p values of p ≤ 0.05, p ≤ 0.01 and p ≤ 0.001.
3.2. Leaf and Root Average Temperature
The leaf and root average temperature obtained from thermal image processing for the three crops throughout the growing period are shown in Figure 9; the ambient temperature is also presented, which was measured in each thermal image-capturing session. The average leaf and root temperature in each capturing session are represented by the corresponding circle.

Figure 9.
Average root, leaf and ambient temperature during the growing period.
The correlation coefficients between the ambient temperature values, measured with infrared thermometers and traditional instrumentation, and the resulted plant parts’ temperature values, using thermal image processing, were computed.
The obtained correlation coefficients between ambient temperature and leaf/root temperature were R = 0.945/0.963, respectively. The correlation coefficient between the leaf and root temperature was R = 0.977. Hence, the root and leaf temperatures, computed from the thermal image processing, of an aeroponics crop are highly correlated with the ambient temperature, which would indicate that the crop is growing in optimal conditions. The root average temperature was higher than the leaf average temperature for the three crops, because the plant root was sheltered inside the aeroponics growth chamber (Table 3). The means of the obtained leaf and root temperature values of the three crops were analyzed through Tukey’s test. According to the results, no significant difference was found for leaf and root temperature of crop 1 and 2 for p ≤ 0.05.
Table 3.
Leaf and root average temperature for the three crops. “a” means that there is no significant difference between leaf and root temperatures for crops 1 and 2.
3.3. Leaf Fresh Mass of Cultivated Lettuces
The variability in the average leaf fresh mass values for each lettuce crop is shown as a box plot in Figure 10. The resulting average leaf fresh mass values were 102.5 g, 185.5 g and 184.3 g for crop 1, 2 and 3, respectively. A significant difference analysis of the resulting mean fresh mass of the three crops was conducted through the Tukey test for p ≤ 0.05. According to the results, shown in Table 4, no significant difference was found for means of the fresh mass values in experiment 2 and 3.
Figure 10.
Average leaf fresh mass for three crops.
Table 4.
Average fresh mass of lettuce leaves from 3 crops. “a” means that there is no significant difference between fresh mass for crops 2 and 3.
As observed, the resulting average leaf fresh mass for crop 1 was the lowest. The reason is that at the beginning of the fourth week, water stress was suffered by the lettuce plants for approximately 6 h due to programming flaws in the automatic fertigation system. Although the crop could be recovered after 48 h, a leaf fresh mass decrease was produced.
The average leaf areas obtained with the VIS image processing for the three crops throughout the growing period are presented in Figure 11. As observed, a leaf area decrease is presented in the tenth and nineth capturing sessions for crop 1 because of the water stress suffered by the plants on day 25 after the transplantation.
Figure 11.
Average leaf area for three crops.
Three leaf thermal image samples, corresponding to the capturing session two days before, on the day and two days after the water stress are shown in Figure 12. It was noted that in the water stress condition, the leaf and root temperatures were up to 3.2 °C and 1.1 °C, respectively, higher than the ambient temperature. Meanwhile, for normal conditions, the root temperature was above the leaf temperature, as depicted in Table 5.
Figure 12.
Leaf thermal image capture samples (IR): (a) two days before water stress, (b) on the day when water stress occurred and (c) two days after the water stress.
Table 5.
Average temperatures obtained during the water stress period.
4. Discussion
The obtained study results suggest that multispectral image processing is a useful non-invasive tool to estimate the vegetative growth parameters of roots and leaves of aeroponic lettuce plants inside a greenhouse.
The main contribution of this research is the proposal of a non-invasive approach for computing the morphometric and thermal parameters for characterizing the vegetative growth of aeroponic lettuce. The proposed approach is based on processing multispectral images (VIS, FIR, NIR) captured along an aeroponic lettuce-growing period. The project development implied the design and implementation of a multispectral vision system as well as image processing algorithms to fulfill the application specifications.
The implemented multispectral vision system was designed for capturing homogenous images in the defined spectral range. An important design aspect to be considered in a reliable vision system for variable measuring is the calibration. In the case of computing the lettuce morphometric parameters, the calibration was conducted using an object with a known length in centimeters. In the same way, the calibration for measuring the thermal parameter was done through a commercial infrared thermometer.
There are critical variables for the proper functioning of an aeroponics system. In this work, adequate fertigation parameters were established to achieve good development in the aeroponic crop inside the greenhouse. The implemented fertigation system was designed to ensure an easy and efficient nutrient solution absorption by the lettuce root in order to achieve good leaf growth [51].
The lettuce root growing response in the substrate, hydroponics and aeroponics was reported in previous study [52]. One of the conclusions was that aeroponics roots obtained the best characteristics compared with the other two crop techniques. However, the achieved foliar development was a fresh leaf mass between 37.8 g and 50.9 g, which was lower than the results with the hydroponic system. These results partially agree with those reported in this paper for the three crops 102.5 g, 185.5 g and 184.3 g, where a better foliar development is inferred. However, the results are not completely comparable because the study in [46] was conducted with green and red lettuce (Lactuca sativa L.), a different crop aeroponic system was used and the lettuce-growing period was 45 days after germination. The foliar area and fresh mass parameters achieved in the described study are better than previous studies [6].
According to the Tukey test results, no significant differences were found, neither in the root morphometric parameters (length, area and perimeter) nor leaf area in the three crops. In addition, significant differences were found for leaf perimeter in crops 1 and 2, which indicate that the vegetative growth of the aeroponic crop lettuce can be characterized by the analysis of all the root morphometric parameters and by the leaf area.
The thermal root monitoring could be a more efficient method for detecting the plant status in an aeroponic crop, but foliage monitoring is a simpler method [54].
The results described in this paper are similar to those reported in previous studies, using analysis parameters and methodology similar to those employed in this work; for instance, Refs. [49,55,56] reported root lengths of hydroponic-grown lettuce (Lactuca sativa) of 9.51 cm, 31.7 cm and 33.14 cm, respectively, thirty-five days after transplanting to the hydroponic growth chamber. The average root length obtained for the three developed crops was 16.98 cm. Regarding to the follicular area, an approximate leaf area of 550 cm2 in a control group for a hydroponic lettuce crop (Lactuca sativa) was reported in [57]; meanwhile, an average leaf area of 495.03 cm2 was achieved in our work. In the case of hydroponic lettuce leaf temperature, with respect to ambient temperature, a magnitude difference of 2.7 °C was reported in [58], in which the leaf temperature was always higher than the ambient temperature. Such a temperature difference resulted in −0.12 °C in our study, the leaf temperature being higher than the ambient one in the first nine days after the plant transplanting and afterwards, the ambient temperature was higher than the leaf one.
5. Conclusions
According to the statistical analysis of the obtained data results from the crop technique and image processing for the three aeroponic crops, it is possible to characterize the growth of an aeroponic lettuce plant with the computed morphometric and thermal parameters.
Aeroponic crops allow plant root and leaf thermal analysis, which can be correlated with ambient temperature. The leaf and thermal analysis infer, through the results in Figure 8, that the temperatures of the foliar and radicular systems are highly correlated to the ambient temperature; this is because the plant is suspended in the air. The root temperature is higher than the leaf temperature for the three crops because the root is sheltered inside the growth chamber, where the observed average temperature difference between the root and leaf was 0.53 °C.
6. Future Works
The main purpose of the described study was to achieve a non-invasive morphometric and thermal characterization of aeroponic lettuce through multispectral image processing. The obtained study results allow future works using similar experimental design and different treatments.
Supplementary Materials
The following supporting information can be downloaded at: https://www.mdpi.com/article/10.3390/app12136540/s1, Video S1: Aeroponic growth chamber. See also: https://drive.google.com/drive/folders/1F4EhynZN70ovENOeTuTEy-8DECyPa9C4?usp=sharing.
Author Contributions
Conceptualization, R.G.G.-G. and C.M.-N.; methodology, J.J.M.N. and J.A.P.-M.; software, C.M.-N., J.A.P.-M. and A.I.B.-G.; validation, J.A.P.-M. and J.J.D.-C.; formal analysis, C.M.-N. and J.A.P.-M.; investigation, J.J.M.N.; resources, R.G.G.-G. and A.I.B.-G.; data curation, C.M.-N. and J.J.M.N.; writing—original draft preparation, C.M.-N., J.A.P.-M. and J.J.D.-C.; writing—review and editing, C.M.-N., J.A.P.-M. and A.I.B.-G.; visualization, R.G.G.-G. and J.A.P.-M.; supervision, J.A.P.-M. and J.J.M.N.; project administration, J.A.P.-M.; funding acquisition, C.M.-N. and J.A.P.-M. All authors have read and agreed to the published version of the manuscript.
Funding
This research was funded by CONACyT with a scholarship from one of the authors with number 736294 and Tecnológico Nacional de Mexico for money financing with funding number 13130.21-P.
Institutional Review Board Statement
Not applicable.
Informed Consent Statement
Not applicable.
Data Availability Statement
The video of the aeroponic system as well as the images captured during 3 sessions are available at the following link: https://drive.google.com/drive/folders/1F4EhynZN70ovENOeTuTEy-8DECyPa9C4?usp=sharing; https://drive.google.com/file/d/1sdxU4vET4r3F5ebqwKuc7BVSnbdp3Goj/view?usp=sharing.
Conflicts of Interest
The authors declare no conflict of interest.
References
- Thomas, J.A.; Vasiliev, M.; Nur-E-Alam, M.; Alameh, K. Increasing the Yield of Lactuca sativa, L. in Glass Greenhouses through Illumination Spectral Filtering and Development of an Optical Thin Film Filter. Sustainability 2020, 12, 3740. [Google Scholar] [CrossRef]
- Macuphe, N.; Oguntibeju, O.; Nchu, F. Evaluating the Endophytic Activities of Beauveria bassiana on the Physiology, Growth, and Antioxidant Activities of Extracts of Lettuce (Lactuca sativa L.). Plants 2021, 10, 1178. [Google Scholar] [CrossRef] [PubMed]
- Sarkar, D.; Rahman; Uddain, J.; Quamruzzaman; Azad, O.K.; Rahman; Islam, J.; Rahman, M.; Choi, K.-Y.; Naznin, M. Estimation of Yield, Photosynthetic Rate, Biochemical, and Nutritional Content of Red Leaf Lettuce (Lactuca sativa L.) Grown in Organic Substrates. Plants 2021, 10, 1220. [Google Scholar] [CrossRef] [PubMed]
- Wen, Y.; Zha, L.; Liu, W. Dynamic Responses of Ascorbate Pool and Metabolism in Lettuce to Light Intensity at Night Time under Continuous Light Provided by Red and Blue LEDs Dynamic Responses of Ascorbate Pool and Metabolism in Lettuce to Institute of Environment and Sustainable Development in Agriculture. Plants 2021, 10, 214. [Google Scholar]
- Lakhiar, I.A.; Gao, J.; Syed, T.N.; Chandio, F.A.; Buttar, N.A. Modern plant cultivation technologies in agriculture under controlled environment: A review on aeroponics. J. Plant Interact. 2018, 13, 338–352. [Google Scholar] [CrossRef]
- Li, Q.; Li, X.; Tang, B.; Gu, M. Growth Responses and Root Characteristics of Lettuce Grown in Aeroponics, Hydroponics, and Substrate Culture. Horticulturae 2018, 4, 35. [Google Scholar] [CrossRef]
- Koukounaras, A. Advanced Greenhouse Horticulture: New Technologies and Cultivation Practices. Horticulturae 2021, 7, 1. [Google Scholar] [CrossRef]
- Formisano, L.; Ciriello, M.; Cirillo, V.; Pannico, A.; El-Nakhel, C.; Cristofano, F.; Duri, L.; Giordano, M.; Rouphael, Y.; De Pascale, S. Divergent Leaf Morpho-Physiological and Anatomical Adaptations of Four Lettuce Cultivars in Response to Different Greenhouse Irradiance Levels in Early Summer Season. Plants 2021, 10, 1179. [Google Scholar] [CrossRef]
- Kerstens, M.; Hesen, V.; Yalamanchili, K.; Bimbo, A.; Grigg, S.; Opdenacker, D.; Beeckman, T.; Heidstra, R.; Willemsen, V. Nature and Nurture: Genotype-Dependent Differential Responses of Root Architecture to Agar and Soil Environments. Genes 2021, 12, 1028. [Google Scholar] [CrossRef]
- Ramireddy, E.; Nelissen, H.; Leuendorf, J.E.; Van Lijsebettens, M.; Inzé, D.; Schmülling, T. Root engineering in maize by increasing cytokinin degradation causes enhanced root growth and leaf mineral enrichment. Plant Mol. Biol. 2021, 106, 555–567. [Google Scholar] [CrossRef]
- Rogers, E.D.; Benfey, P.N. Regulation of plant root system architecture: Implications for crop advancement. Curr. Opin. Biotechnol. 2015, 32, 93–98. [Google Scholar] [CrossRef] [PubMed]
- Hochholdinger, F. Untapping root system architecture for crop improvement. J. Exp. Bot. 2016, 67, 4431–4433. [Google Scholar] [CrossRef] [PubMed]
- Barbedo, J.G.A. Detection of nutrition deficiencies in plants using proximal images and machine learning: A review. Comput. Electron. Agric. 2019, 162, 482–492. [Google Scholar] [CrossRef]
- Elvanidi, A.; Katsoulas, N.; Ferentinos, K.; Bartzanas, T.; Kittas, C. Hyperspectral machine vision as a tool for water stress severity assessment in soilless tomato crop. Biosyst. Eng. 2018, 165, 25–35. [Google Scholar] [CrossRef]
- Behmann, J.; Steinrücken, J.; Plümer, L. Detection of early plant stress responses in hyperspectral images. ISPRS J. Photogramm. Remote Sens. 2014, 93, 98–111. [Google Scholar] [CrossRef]
- Sytar, O.; Brestic, M.; Zivcak, M.; Olsovska, K.; Kovar, M.; Shao, H.; He, X. Applying hyperspectral imaging to explore natural plant diversity towards improving salt stress tolerance. Sci. Total Environ. 2017, 578, 90–99. [Google Scholar] [CrossRef]
- Lu, X.; Sun, J.; Mao, H.; Wu, X.; Gao, H. Quantitative determination of rice starch based on hyperspectral imaging technology. Int. J. Food Prop. 2017, 20, S1037–S1044. [Google Scholar] [CrossRef]
- Yu, K.Q.; Zhao, Y.R.; Li, X.L.; Shao, Y.N.; Liu, F.; He, Y. Hyperspectral imaging for mapping of total nitrogen spatial distribution in pepper plant. PLoS ONE 2014, 9, e116205. [Google Scholar] [CrossRef]
- Xu, J.; Gobrecht, A.; Héran, D.; Gorretta, N.; Coque, M.; Gowen, A.A.; Bendoula, R.; Sun, D.-W. A polarized hyperspectral imaging system for in vivo detection: Multiple applications in sunflower leaf analysis. Comput. Electron. Agric. 2019, 158, 258–270. [Google Scholar] [CrossRef]
- Li, X.; Li, R.; Wang, M.; Liu, Y.; Zhang, B.; Zhou, B.Z.A.J. Hyperspectral Imaging and Their Applications in the Nondestructive Quality Assessment of Fruits and Vegetables. In Hyperspectral Imaging in Agriculture, Food and Environment; IntechOpen: London, UK, 2018. [Google Scholar] [CrossRef]
- Zhang, L.; Maki, H.; Ma, D.; Sánchez-Gallego, J.A.; Mickelbart, M.V.; Wang, L.; Rehman, T.U.; Jin, J. Optimized angles of the swing hyperspectral imaging system for single corn plant. Comput. Electron. Agric. 2019, 156, 349–359. [Google Scholar] [CrossRef]
- Piron, A.; Leemans, V.; Lebeau, F.; Destain, M.-F. Improving in-row weed detection in multispectral stereoscopic images. Comput. Electron. Agric. 2009, 69, 73–79. [Google Scholar] [CrossRef]
- Ariana, D.; Guyer, D.E.; Shrestha, B. Integrating multispectral reflectance and fluorescence imaging for defect detection on apples. Comput. Electron. Agric. 2006, 50, 148–161. [Google Scholar] [CrossRef]
- Lan, Y.; Huang, Z.; Deng, X.; Zhu, Z.; Huang, H.; Zheng, Z.; Lian, B.; Zeng, G.; Tong, Z. Comparison of machine learning methods for citrus greening detection on UAV multispectral images. Comput. Electron. Agric. 2020, 171, 105234. [Google Scholar] [CrossRef]
- Yang, C.-C.; Kim, M.S.; Millner, P.; Chao, K.; Cho, B.-K.; Mo, C.; Lee, H.; Chan, D.E. Development of multispectral imaging algorithm for detection of frass on mature red tomatoes. Postharvest Biol. Technol. 2014, 93, 1–8. [Google Scholar] [CrossRef]
- Kalkan, H.; Beriat, P.; Yardimci, Y.; Pearson, T. Detection of contaminated hazelnuts and ground red chili pepper flakes by multispectral imaging. Comput. Electron. Agric. 2011, 77, 28–34. [Google Scholar] [CrossRef]
- Kim, Y.; Reid, J.F.; Zhang, Q. Fuzzy logic control of a multispectral imaging sensor for in-field plant sensing. Comput. Electron. Agric. 2008, 60, 279–288. [Google Scholar] [CrossRef]
- Zhang, L.; Wang, L.; Wang, J.; Song, Z.; Rehman, T.U.; Bureetes, T.; Ma, D.; Chen, Z.; Neeno, S.; Jin, J. Leaf Scanner: A portable and low-cost multispectral corn leaf scanning device for precise phenotyping. Comput. Electron. Agric. 2019, 167, 105069. [Google Scholar] [CrossRef]
- Esgario, J.G.; Krohling, R.A.; Ventura, J.A. Deep learning for classification and severity estimation of coffee leaf biotic stress. Comput. Electron. Agric. 2020, 169, 105162. [Google Scholar] [CrossRef]
- Zhu, W.; Chen, H.; Ciechanowska, I.; Spaner, D. Application of infrared thermal imaging for the rapid diagnosis of crop disease. IFAC-PapersOnLine 2018, 51, 424–430. [Google Scholar] [CrossRef]
- Gómez-Bellot, M.J.; Nortes, P.A.; Sánchez-Blanco, M.J.; Ortuño, M.F. Sensitivity of thermal imaging and infrared thermometry to detect water status changes in Euonymus japonica plants irrigated with saline reclaimed water. Biosyst. Eng. 2015, 133, 21–32. [Google Scholar] [CrossRef]
- Urrestarazu, M. Infrared thermography used to diagnose the effects of salinity in a soilless culture. Quant. Infrared Thermogr. J. 2013, 10, 1–8. [Google Scholar] [CrossRef][Green Version]
- Rong, D.; Wang, H.; Ying, Y.; Zhang, Z.-Y.; Zhang, Y. Peach variety detection using VIS-NIR spectroscopy and deep learning. Comput. Electron. Agric. 2020, 175, 105553. [Google Scholar] [CrossRef]
- Zhang, Q.; Li, Q.; Zhang, G. Rapid Determination of Leaf Water Content Using VIS/NIR Spectroscopy Analysis with Wavelength Selection. Spectroscopy 2012, 27, 93–105. [Google Scholar] [CrossRef]
- Hsiao, S.-C.; Chen, S.; Yang, I.-C.; Chen, C.-T.; Tsai, C.-Y.; Chuang, Y.-K.; Wang, F.-J.; Chen, Y.-L.; Lin, T.-S.; Lo, Y.M. Evaluation of plant seedling water stress using dynamic fluorescence index with blue LED-based fluorescence imaging. Comput. Electron. Agric. 2010, 72, 127–133. [Google Scholar] [CrossRef]
- Gerhards, M.; Rock, G.; Schlerf, M.; Udelhoven, T. Water stress detection in potato plants using leaf temperature, emissivity, and reflectance. Int. J. Appl. Earth Obs. Geoinf. ITC J. 2016, 53, 27–39. [Google Scholar] [CrossRef]
- Morales, I.; Álvaro, J.E.; Urrestarazu, M. Contribution of thermal imaging to fertigation in soilless culture. J. Therm. Anal. 2014, 116, 1033–1039. [Google Scholar] [CrossRef][Green Version]
- Blaya-Ros, P.J.; Blanco, V.; Domingo, R.; Soto-Valles, F.; Torres-Sánchez, R. Feasibility of Low-Cost Thermal Imaging for Monitoring Water Stress in Young and Mature Sweet Cherry Trees. Appl. Sci. 2020, 10, 5461. [Google Scholar] [CrossRef]
- Cavaco, A.M.; Utkin, A.B.; da Silva, J.M.; Guerra, R. Making Sense of Light: The Use of Optical Spectroscopy Techniques in Plant Sciences and Agriculture. Appl. Sci. 2022, 12, 997. [Google Scholar] [CrossRef]
- Weng, S.; Hu, X.; Wang, J.; Tang, L.; Li, P.; Zheng, S.; Zheng, L.; Huang, L.; Xin, Z. Advanced Application of Raman Spectroscopy and Surface-Enhanced Raman Spectroscopy in Plant Disease Diagnostics: A Review. J. Agric. Food Chem. 2021, 69, 2950–2964. [Google Scholar] [CrossRef]
- Poštić, D.; Štrbanović, R.; Tabaković, M.; Popović, T.; Ćirić, A.; Banjac, N.; Trkulja, N.; Stanisavljević, R. Germination and the Initial Seedling Growth of Lettuce, Celeriac and Wheat Cultivars after Micronutrient and a Biological Application Pre-Sowing Seed Treatment. Plants 2021, 10, 1913. [Google Scholar] [CrossRef]
- Leitão, I.; Martins, L.; Carvalho, L.; Oliveira, M.; Marques, M.; Mourato, M. Acetaminophen Induces an Antioxidative Response in Lettuce Plants. Plants 2021, 10, 1152. [Google Scholar] [CrossRef] [PubMed]
- Wu, B.-S.; MacPherson, S.; Lefsrud, M. Filtering Light-Emitting Diodes to Investigate Amber and Red Spectral Effects on Lettuce Growth. Plants 2021, 10, 1075. [Google Scholar] [CrossRef] [PubMed]
- Zhang, L.; Martinelli, E.; Senizza, B.; Miras-Moreno, B.; Yildiztugay, E.; Arikan, B.; Elbasan, F.; Ak, G.; Balci, M.; Zengin, G.; et al. The Combination of Mild Salinity Conditions and Exogenously Applied Phenolics Modulates Functional Traits in Lettuce. Plants 2021, 10, 1457. [Google Scholar] [CrossRef] [PubMed]
- Jeong, S.W.; Kim, G.-S.; Lee, W.S.; Kim, Y.-H.; Kang, N.J.; Jin, J.S.; Lee, G.M.; Kim, S.T.; El-Aty, A.A.; Shim, J.-H.; et al. The effects of different night-time temperatures and cultivation durations on the polyphenolic contents of lettuce: Application of principal component analysis. J. Adv. Res. 2015, 6, 493–499. [Google Scholar] [CrossRef] [PubMed][Green Version]
- Corrado, G.; Lucini, L.; Miras-Moreno, B.; Zhang, L.; El-Nakhel, C.; Colla, G.; Rouphael, Y. Intraspecific Variability Largely Affects the Leaf Metabolomics Response to Isosmotic Macrocation Variations in Two Divergent Lettuce (Lactuca sativa L.) Varieties. Plants 2021, 10, 91. [Google Scholar] [CrossRef]
- Vaštakaitė-Kairienė, V.; Rasiukevičiūtė, N.; Dėnė, L.; Chrapačienė, S.; Valiuškaitė, A. Determination of Specific Parameters for Early Detection of Botrytis cinerea in Lettuce. Horticulturae 2022, 8, 23. [Google Scholar] [CrossRef]
- Chang, C.-L.; Chung, S.-C.; Fu, W.-L.; Huang, C.-C. Artificial intelligence approaches to predict growth, harvest day, and quality of lettuce (Lactuca sativa L.) in a IoT-enabled greenhouse system. Biosyst. Eng. 2021, 212, 77–105. [Google Scholar] [CrossRef]
- Lei, C.; Engeseth, N.J. Comparison of growth characteristics, functional qualities, and texture of hydroponically grown and soil-grown lettuce. LWT 2021, 150, 111931. [Google Scholar] [CrossRef]
- Jayalath, T.C.; van Iersel, M.W. Canopy Size and Light Use Efficiency Explain Growth Differences between Lettuce and Mizuna in Vertical Farms. Plants 2021, 10, 704. [Google Scholar] [CrossRef]
- Semenova, N.; Smirnov, A.; Grishin, A.; Pishchalnikov, R.; Chesalin, D.; Gudkov, S.; Chilingaryan, N.; Skorokhodova, A.; Dorokhov, A.; Izmailov, A. The Effect of Plant Growth Compensation by Adding Silicon-Containing Fertilizer under Light Stress Conditions. Plants 2021, 10, 1287. [Google Scholar] [CrossRef]
- Johkan, M.; Shoji, K.; Goto, F.; Hashida, S.-N.; Yoshihara, T. Blue Light-emitting Diode Light Irradiation of Seedlings Improves Seedling Quality and Growth after Transplanting in Red Leaf Lettuce. HortScience 2010, 45, 1809–1814. [Google Scholar] [CrossRef]
- Page, G.F.; Liénard, J.F.; Pruett, M.J.; Moffett, K.B. Spatiotemporal dynamics of leaf transpiration quantified with time-series thermal imaging. Agric. For. Meteorol. 2018, 256–257, 304–314. [Google Scholar] [CrossRef]
- Alkahtani, M.D.F.; Hafez, Y.M.; Attia, K.; Al-Ateeq, T.; Ali, M.A.M.; Hasanuzzaman, M.; Abdelaal, K.A.A. Bacillus thuringiensis and Silicon Modulate Antioxidant Metabolism and Improve the Physiological Traits to Confer Salt Tolerance in Lettuce. Plants 2021, 10, 1025. [Google Scholar] [CrossRef] [PubMed]
- Wang, W.; Ma, Y.; Fu, L.; Cui, Y.; Majeed, Y. Physical and mechanical properties of hydroponic lettuce for automatic harvesting. Inf. Process. Agric. 2021, 8, 550–559. [Google Scholar] [CrossRef]
- Yang, P.; Guo, Y.-Z.; Qiu, L. Effects of ozone-treated domestic sludge on hydroponic lettuce growth and nutrition. J. Integr. Agric. 2018, 17, 593–602. [Google Scholar] [CrossRef]
- Won, J.-H.; Cho, B.-H.; Kim, Y.-H.; Lee, J.-H. Growth Characteristics of Lettuce Relative to Generation Position of Air Anions in a Closed-Type Plant Factory. Horticulturae 2022, 8, 346. [Google Scholar] [CrossRef]
- Puengsungwan, S.; Jirasereeamornkul, K. IoT Based Root Stress Detection for Lettuce Culture Using Infrared Leaf Temperature Sensor and Light Intensity Sensor. Wirel. Pers. Commun. 2020, 115, 3215–3233. [Google Scholar] [CrossRef]
Publisher’s Note: MDPI stays neutral with regard to jurisdictional claims in published maps and institutional affiliations. |
© 2022 by the authors. Licensee MDPI, Basel, Switzerland. This article is an open access article distributed under the terms and conditions of the Creative Commons Attribution (CC BY) license (https://creativecommons.org/licenses/by/4.0/).












