Simple Summary
This study aimed to understand how specific genes in the goat’s hypothalamus, including long non-coding RNAs (lncRNAs) and messenger RNAs (mRNAs), affect goat fertility. We looked at gene expression patterns in goats with high and low fertility during different stages of their reproductive cycles. Our results showed that many lncRNAs and mRNAs are involved in reproductive hormone pathways and thus could influence the number of offspring goats can produce. This research could help improve goat breeding programs by identifying key genetic factors that control fertility.
Abstract
The hypothalamus (hyp) serves as the regulatory hub of the neuroendocrine system, synthesizing and secreting reproductive hormones that modulate estrus, follicular maturation, and embryonic development in goats. This study employed RNA-seq analysis to examine gene expression in the hypothalamic tissue of Yunshang black goats during the luteal phase in goats with high fecundity (LP_HY), during the luteal phase in goats with low fecundity (LP_LY), during the follicular phase in goats with high fecundity (FP_HY), and during the follicular phase in goats with low fecundity (FP_LY). Differential long non-coding RNAs (DE lncRNAs) and differential mRNAs (DE mRNAs) were subjected to Gene Ontology (GO) and Kyoto Encyclopedia of Genes and Genomes (KEGG) enrichment analyses and the construction of co-expression networks associated with reproduction. As a result, DE lncRNAs (390, 375, 405, and 394) and DE mRNAs (1836, 2047, 2003, and 1963) were identified in the four comparisons, namely FP_LY vs. FP_HY, LP_HY vs. FP_HY, LP_LY vs. FP_LY, and LP_LY vs. LP_HY, respectively. Functional annotations indicated significant enrichment of numerous DE lncRNAs and DE mRNAs in reproduction-related pathways such as the gonadotropin-releasing hormone pathway, the prolactin signaling pathway, the estrogen signaling pathway, the Wnt signaling pathway, oocyte meiosis, and progesterone-mediated oocyte maturation. The co-expression network of lncRNAs and target genes identified the interrelationships between reproduction-related genes such as IGF1, PORCN, PLCB2, MAPK8, PRLR, and CPEB2 with our newly discovered lncRNAs. This study expands the understanding of lncRNAs and mRNAs in goat hypothalamic tissue and provides new insights into molecular mechanisms related to goat reproduction.
1. Introduction
With their extensive distribution, goats are a significant economic resource, offering valuable products such as meat, milk, and fiber to human societies [1]. The reproductive capacity of goats is a critical economic determinant [2]. Reproductive capacity in goats is influenced by age, nutrition, environmental conditions, husbandry practices, and genetic factors such as gene expression and mutations [3,4]. Transcriptomics offers profound insights into gene expression profiles and regulatory pathways [5], thereby providing crucial leads for dissecting the molecular underpinnings of reproductive efficiency.
The hypothalamus, as the central hub of the neuroendocrine system, plays a vital role in regulating estrous cycles and follicular development in goats [6]. The hypothalamus synthesizes gonadotropin-releasing hormone (GnRH), which facilitates the release of luteinizing hormone (LH) and follicle-stimulating hormone (FSH) from the anterior pituitary [7]. These hormones are crucial for the development of oocytes, the growth and maturation of follicles, the process of ovulation, and the formation and subsequent regression of the corpus luteum [8,9]. Thus, the hypothalamus is paramount in orchestrating the reproductive capabilities of goats.
Long non-coding RNAs (lncRNAs), a category of transcripts longer than 200 nucleotide pairs, do not contribute to the coding of proteins [10]. There is evidence that lncRNAs control the expression of protein-coding genes [11,12]. Numerous studies have shown that lncRNAs play an important role in the modification and regulation of gonadal development and reproduction in animals. For example, the overexpression of lncRNA-Gm2044 within spermatogonial cells has been shown to suppress spermatogenesis in select seminiferous tubules [13]. The lncRNA TUNAR is implicated in the human endometrial milieu, potentially participating in the processes of embryo implantation, proliferation of endometrial stromal cells, and decidualization [14]. Additionally, Lnc107153 is involved in the regulatory control of CHGA expression, influencing the seasonal reproductive patterns observed in sheep [15]. The lncRNA designated as XR_001039544.4 is hypothesized to modulate the secretion of luteinizing hormone (LH) in the pituitary during the luteal phase, potentially through its impact on cellular proliferation [16].
LncRNAs have been found to participate in a spectrum of reproductive processes such as oogenesis [17], follicular growth [18], oocyte maturation [19], ovulation [20], embryonic development [21], pregnancy [22], and the determination of sex [23]. In a recent study, lncRNAs were identified as integral to the modulation of reproductive processes in the hypothalamus of goats [24]. Nevertheless, the study of lncRNAs mainly focuses on differential expression in specific tissues in animals with different reproductive capacity levels [25,26]. Some studies have also investigated the differential expression of lncRNAs during the follicular and luteal phases in other species, such as sheep [27] and pigs [28]. Current research on the hypothalamus has focused on groups differing in reproductive capacities [24], overlooking the importance of the follicular and luteal phases in fertility. Therefore, in this study, we analyzed the expression of reproduction-related lncRNAs and mRNAs in the hypothalamuses of goats with different reproductive abilities at different physiological stages using RNA-Seq, aiming to reveal the link between reproductive mRNAs and novel DE lncRNAs by constructing co-expression networks.
2. Materials and Methods
2.1. Ethics Statement
The animal study, under a permit (No. IAS2019–63), was reviewed and approved by the Institutional Animal Care and Use Ethics Committee of the Institute of Animal Sciences and Chinese Academy of Agricultural Sciences (IAS-CAAS) (Beijing, China) for all of the experimental procedures mentioned.
2.2. Animals and Sample Collection
All Yunshang black goats (3 years old) were sourced from the Yixing Heng Animal Husbandry Technology Co., Ltd. Unity Township Base, Yunnan Province, China (high-fecundity group, n = 10, mean lamb number 3.4 ± 0.42, HY group; low-fecundity group, n = 10, mean lamb number 1.8 ± 0.27, LY group). They were housed under uniform environmental conditions and, before the study, received synchronized estrous treatment via a progesterone vaginal suppository (CIDR). Following a 16-day interval post-CIDR insertion, the devices were removed and the goats were humanely euthanized with an overdose of pentobarbital sodium (1.5 mg/kg) at distinct temporal points relative to their reproductive phases, specifically, within 45–48 h post-CIDR removal for the follicular phase (FP) and within 168 h for the luteal phase (LP). The goats were categorized into quartets based on their lambing records and estrous cycle patterns: high-fecundity goats in the luteal phase (n = 5, LP_HY group), low-fecundity goats in the luteal phase (n = 5, LP_LY group), high-fecundity goats in the follicular phase (n = 5, FP_HY group), and low-fecundity goats in the follicular phase (n = 5, FP_LY group). The hypothalamic tissues were promptly harvested post-euthanasia, preserved in liquid nitrogen, and subsequently transported to the laboratory for storage at −80 °C.
2.3. Total RNA Extraction and Library Construction
Total RNA was isolated from the cryopreserved hypothalamic tissues of 20 goats using TRIzol reagent (Invitrogen, Carlsbad, CA, USA). RNA concentration and purity were quantified and assessed with a NanoDrop 2000 spectrophotometer (Thermo Scientific, Wilmington, DE, USA). The integrity of the extracted RNA was confirmed through 1.5% agarose gel electrophoresis and further validated using an Agilent 2100 Bioanalyzer (Agilent Technologies, Santa Clara, CA, USA) for a comprehensive evaluation of RNA integrity. The rRNA was depleted using the Epicentre Ribo-zero™ rRNA Removal Kit (Epicentre, Madison, WI, USA). The libraries were constructed using the NEB Next Ultra™ Directional RNA Library Prep Kit for Illumina (NEB, Beijing, China). Subsequently, the libraries were sequenced on the Illumina NovaSeq platform (150 bp paired-end reads, Illumina, Hayward, CA, USA) at Wuhan Frasergen Bioinformatics Co., Ltd. (Wuhan, China).
2.4. Sequencing Data Processing and Transcriptome Assembly
The raw reads in fastq format were filtered using SOAPnuke (v2.1.0) to remove reads containing adapter sequences, reads with poly-N bases accounting for more than 1% of all bases, and low-quality paired-end reads. Subsequently, the Phred quality score was used to assess the sequencing error rates, and the Q20, Q30, and GC content of the filtered data were obtained. We utilized HISAT2 (v.2.1.0) to map the clean reads to the reference genome (GCF_001704415.2). For transcript assembly, we employed StringTie (v.1.3.5) software, assembling only uniquely mapped reads. The fragments per kilobase of the exon model per million mapped fragments (FPKM) for each gene were determined.
2.5. lncRNA Identification and Differential Expression Analysis
Candidate lncRNAs (lincRNAs, intronic lncRNAs, and anti-sense lncRNAs) were screened based on the locations of the encoded reads. Only transcripts with a length of at least 200 base pairs and multiple exons were selected for further analysis. Transcripts corresponding to known mRNAs and other non-coding RNA species, such as ribosomal RNAs (rRNAs) and transfer RNAs (tRNAs), were filtered out using Cuffcompare. The final set of novel lncRNAs was determined by the intersection of predictions from the CNCI (v.2.0), CPC2 (v.1.0.1), and PLEK (v.1.2) software tools.
This study included five biological replicates, with transcript expression levels quantified by FPKM values. Before performing differential expression analysis, we conducted Shapiro−Wilk normality tests and Levene’s tests for homogeneity of variance on the FPKM values of both mRNAs and lncRNAs. The results indicated that the mRNA data generally satisfied the assumptions of normality and homogeneity of variance, while the lncRNA data in the LP_HY and FP_LY groups did not meet the normality assumption (Supplementary Table S8). Therefore, we applied the non-parametric method DESeq2 for lncRNA analysis to ensure robust results. Transcripts with an absolute log2 fold change (|Log2FC|) greater than 1 and a p-value less than 0.05 were identified as significantly differentially expressed.
2.6. GO and KEGG Enrichment Analysis
The relationship between lncRNAs and potential protein-coding genes was predicted based on the distance and co-expression of lncRNAs. The target genes 100 kb upstream and downstream of each lncRNA were identified as potential cis-elements. The Pearson correlation coefficient method was used to analyze the correlations between lncRNAs and mRNAs among samples. The mRNAs with absolute values of correlation greater than 0.95 were used as trans-target genes for functional enrichment analysis to predict the main functions of the lncRNAs. The online software Metascape (https://metascape.org/gp/index.html, accessed on 5 July 2024) was used for GO and KEGG pathway enrichment analysis.
2.7. Target-Gene Prediction and Network Construction of lncRNA
The lncRNA−mRNA network was constructed based on the targeting relationship, and the lncRNA and its target gene network were visualized using Cytoscape software (v.3.10.1, Cytoscape Consortium, San Diego, CA, USA).
3. Results
3.1. Overview of Hypothalamus Transcriptome Sequencing Data
From the LP_HY, LP_LY, FP_HY, and FP_LY groups, five cDNA libraries were independently constructed for next-generation sequencing (group details provided in Supplementary Table S1). Each sample produced over 14.8 G of clean reads, with mean Q20 and Q30 values of 98.4%, 97.8%, 95.2%, and 93.6%, respectively. The average GC contents were 46.6% and 47.1%. The mean percentages of total and uniquely mapped reads across all samples were 96.51% and 90.26%, respectively. Further details are available in Supplementary Table S2.
3.2. Identification of lncRNA and mRNA
By utilizing the CNCI, CPC2, and PLEK tools, we identified 26,180 novel lncRNA loci and 1769 annotated lncRNAs, as outlined in Supplementary Table S3 (Figure 1A). Intronic lncRNAs were the most prevalent, accounting for 46.7% of the total, followed by lincRNAs at 40.7% and anti-sense lncRNAs at the lowest proportion, 12.6% (Figure 1B). The length of the majority of lncRNAs ranged between 200–3000 base pairs (mean 1839 bp), with exon counts typically ranging from 2–8 (mean 4.8). In comparison, mRNAs were mainly distributed between 1000–6000 base pairs (mean 4458 bp), with exon counts typically between 2–15 (mean 12) (Figure 1C,D, Supplementary Table S4). Expression analysis using Log10(FPKM+1) indicated that mRNA transcripts exhibited higher expression levels in the hypothalamus than did lncRNA transcripts (Figure 1E). The expression levels of transcripts under various experimental conditions were largely consistent across samples (Figure 1F, Supplementary Table S5).
Figure 1.
The expression profiles of lncRNAs and mRNAs in the hypothalamuses of goats. (A) The Venn diagram represents the collective and distinct numbers of lncRNAs identified through coding predictions by CNCI, CPC2, and PLEK. (B) Classification of novel lncRNAs: lincRNA, antisense lncRNA, and intronic lncRNA. (C) Exon-number statistics for mRNAs, novel lncRNAs, and annotated lncRNAs. (D) Length statistics for mRNAs, novel lncRNAs, and annotated lncRNAs. (E) The expression levels of lncRNA transcripts and mRNA transcripts. (F) The expression-level distributions of lncRNAs in different experimental groups.
3.3. Analysis of DE lncRNAs and DE mRNAs
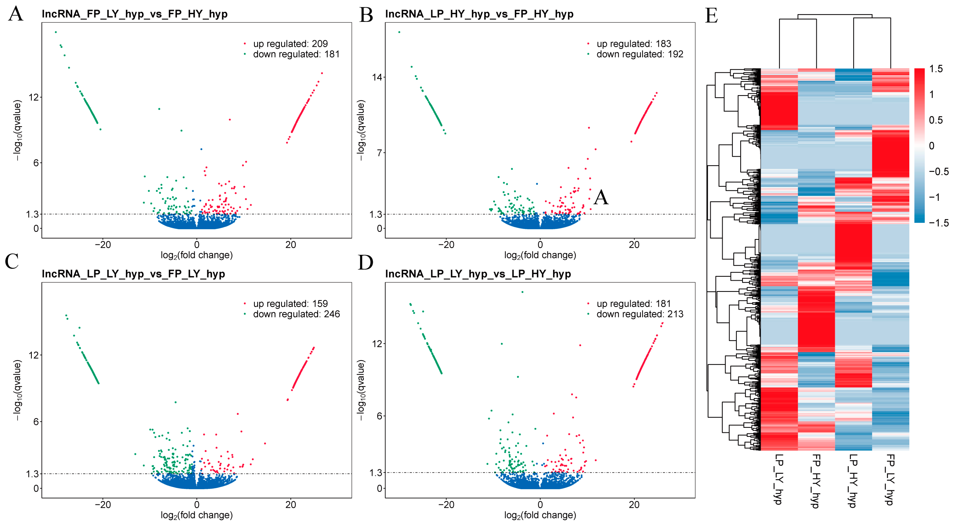
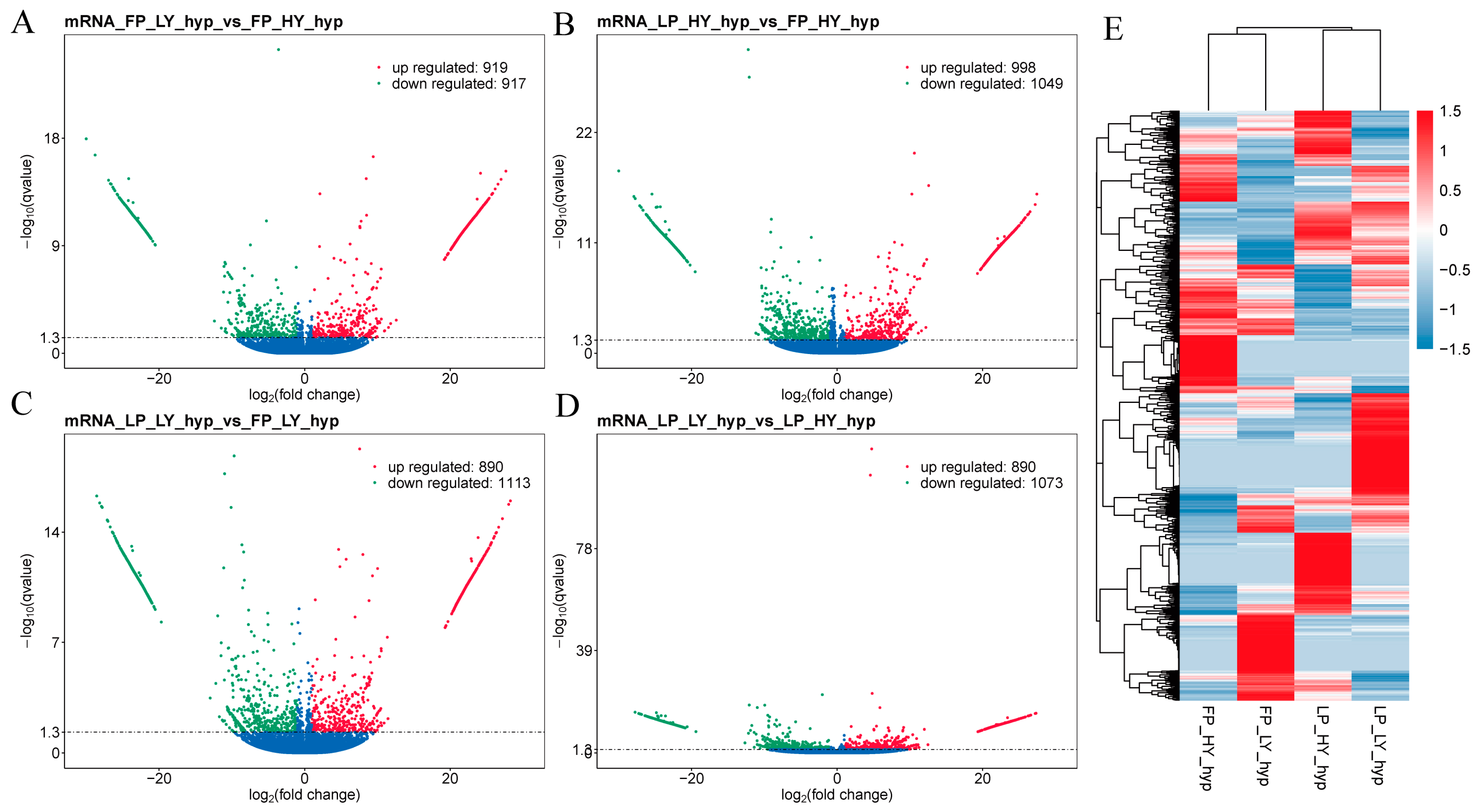
In the comparison FP_LY vs. FP_HY, 390 DE lncRNAs (209 up-regulated and 181 down-regulated, Figure 2A) and 1836 DE mRNAs (919 up-regulated and 917 down-regulated, Figure 3A) were identified. A total of 375 DE lncRNAs (83 up-regulated and 192 down-regulated, Figure 2B) and 2047 DE mRNAs (998 up-regulated and 1049 down-regulated, Figure 3B) were identified in the comparison LP_HY vs. FP_HY. In the comparison LP_LY vs. FP_LY, a total of 405 DE lncRNAs (159 up-regulated and 246 down-regulated, Figure 2C) and 2003 DE mRNAs (890 up-regulated and 1113 down-regulated, Figure 3C) were identified. In the comparison LP_LY vs. LP_HY, a total of 394 DE lncRNAs (181 up-regulated and 213 down-regulated, Figure 2D) and 1963 DE mRNAs (890 up-regulated and 1073 down-regulated, Figure 3D) were identified. Detailed information on the expression of DE lncRNAs between groups is given in Supplementary Table S6, and detailed information on the expression of DE mRNAs is shown in Supplementary Table S7.
Figure 2.
Expression analysis of DE lncRNAs. (A) Volcano diagram of DE lncRNAs in the comparison FP_LY vs. FP_HY. (B) Volcano diagram of DE lncRNAs in the comparison LP_HY vs. FP_HY. (C) Volcano diagram of DE lncRNAs in the comparison LP_LY vs. FP_LY. (D) In the volcanogram of DE lncRNAs in the comparison LP_LY vs. LP_HY, the horizontal line represents q-value < 0.05; red represents up-regulation and green represents down-regulation. (E) Hierarchical clustering analysis of DE lncRNAs in the FP_HY, FP_LY, LP_HY, and LP_LY groups shows that the intensity increased from blue to red, with these colors indicating down-regulation and up-regulation, respectively.
Figure 3.
Expression analysis of DE mRNAs. (A) Volcano diagram of DE mRNAs from the comparison FP_LY vs. FP_HY. (B) DE mRNA volcano plot from the comparison LP_HY vs. FP_HY. (C) Volcano diagram of DE mRNAs from the comparison LP_LY vs. FP_LY. (D) DE mRNA volcano plot from the comparison LP_LY vs. LP_HY, the horizontal line represents q-value < 0.05; with red representing up-regulation and green representing down-regulation. (E) Hierarchical cluster analysis of DE mRNAs in the FP_HY, FP_LY, LP_HY, and LP_LY groups shows that the intensity increased from blue to red, with these colors indicating down-regulation and up-regulation, respectively.
To further evaluate the biological significance of the observed differences, we calculated effect sizes (|Cohen’s d|) for DE mRNA and DE lncRNA comparisons between groups. The effect sizes for DE mRNA comparisons ranged from 0.798 to 1.324, with the largest effect observed in the LP_LY vs. FP_LY comparison. For DE lncRNA comparisons, effect sizes ranged from 0.438 to 0.891, indicating moderate-to-large effects in several groups (Supplementary Table S8). These results suggest that the observed differences are not only statistically significant but also biologically meaningful.
A hierarchical clustering analysis of DE lncRNAs and DE mRNAs in the FP_HY, FP_LY, LP_HY, and LP_LY groups was conducted, and a heatmap was generated. The visualization method was employed to further investigate the rationality of the grouping (refer to Figure 2E and Figure 3E, Supplementary Table S9). When DE mRNAs were analyzed, many genes that have been validated to be associated with reproduction were identified, such as IGF1, PORCN, PRLR, MAPK8, CPEB2, CPEB3, ATF6B, PLCB2, PPP1CB, and CREB3L4.
3.4. GO and KEGG Enrichment Analysis of DE mRNA
Target genes of differentially expressed (DE) mRNAs underwent Gene Ontology (GO) and Kyoto Encyclopedia of Genes and Genomes (KEGG) enrichment analyses, the results of which are presented in Figure 4 and Figure 5 and detailed in Supplementary Table S10. Significant GO terms were identified within the Biological Process (BP), including response to epidermal growth factor, synaptic vesicle localization, and regulation of vesicle-mediated transport. Molecular Function (MF) categories encompass small-molecule binding, tRNA binding, and prosaposin receptor activity. Cellular Component (CC) terms encompass neuron projection, cell projection, and plasma membrane-bounded cell projection. These enrichments are largely associated with neural signal transduction and are hypothesized to contribute to the modulation of reproductive behaviors and hormonal secretions.
Figure 4.
GO and KEGG enrichment analysis of DE mRNAs in the hypothalamus. (A) GO functional analysis of DE mRNAs in the comparison FP_LY vs. FP_HY. (B) KEGG enrichment pathway of DE mRNAs in the comparison FP_LY vs. FP_HY. (C) GO function analysis of DE mRNAs in the comparison LP_HY vs. FP_HY. (D) KEGG enrichment pathway of DE mRNAs in the comparison LP_HY vs. FP_HY.
Figure 5.
GO and KEGG enrichment analysis of DE mRNAs in the hypothalamus. (A) GO function analysis of DE mRNAs in the comparison LP_LY vs. FP_LY. (B) KEGG enrichment pathway of DE mRNAs in the comparison LP_LY vs. FP_LY. (C) GO function analysis of DE mRNAs in the comparison LP_LY vs. LP_HY. (D) KEGG enrichment pathway of DE mRNAs in the comparison LP_LY vs. LP_HY.
KEGG pathway enrichment analysis identified the 15 most significantly enriched pathways. Of particular interest, oocyte meiosis was prominent among the enriched DE mRNAs across all experimental groups, as referenced in Figure 4 and Figure 5 (not displayed in Figure 4B and Figure 5B; comprehensive details are presented in Supplementary Table S11). In the LP_HY vs. FP_HY comparison, reproduction-related pathways included the Wnt signaling pathway, circadian rhythm in flies, the p53 signaling pathway, the Hedgehog signaling pathway in flies, quorum sensing, and ubiquitin-mediated proteolysis (Figure 4D). When LP_LY vs. LP_HY were contrasted, the reproduction-associated pathways identified comprised dorso-ventral axis formation, the phosphatidylinositol signaling system, ubiquitin-mediated proteolysis, and the Hedgehog signaling pathway (Figure 5D). In the FP_LY vs. FP_HY analysis, enrichment was observed for the p53 signaling pathway and the phosphatidylinositol signaling system (Figure 4B). Between LP_LY vs. FP_LY, the Hedgehog signaling pathway and the phosphatidylinositol signaling system were found to be enriched (Figure 5B).
3.5. Construction of lncRNA and mRNA Co-Expression Network
The co-expression network of novel DE lncRNAs and known target DE mRNAs between groups was constructed. It was observed that there was a positive correlation between lncRNAs and mRNAs in each group. The networks were based on the Pearson correlation coefficient (PCC). The LP_HY vs. FP_HY group was subjected to a stringent cutoff (absolute PCC value ≥ 0.4, p-value < 0.05), while the remaining groups were subjected to a more lenient threshold (absolute PCC value ≥ 0.5, p-value < 0.05).
The co-expression network for the FP_LY vs. FP_HY comparison consists of 13 nodes and 16 edges, including associations of XLOC-034812, XLOC-036900, XLOC-092145, XLOC-143947, and XLOC-167751 with IGF1 and ATF6B (Figure 6A). In the LP_HY vs. FP_HY comparison, the network comprises eight nodes and seven edges, highlighting the relationship of PORCN with seven novel lncRNAs (Figure 6B). The LP_LY vs. LP_HY comparison shows a network of 38 nodes and 44 edges, with XLOC-028211 correlated to CPEB2 and PPP1CB (Figure 7). The LP_LY vs. FP_LY comparison reveals a network of 35 nodes and 33 edges, with XLOC-036900, XLOC-092145; XLOC-143947 linked to IGF1, ATF6B, CREB3L4, CPEB2, and CPEB3; and XLOC-101637 associated with MAPK8 and CREB3L4 (Figure 8). Detailed information on these lncRNA−mRNA networks is available in Supplementary Table S12.
Figure 6.
The co-expression networks of lncRNAs and mRNAs. (A) The co-expression network of DE lncRNA and target DE mRNAs in FP_LY vs. FP_HY. (B) The co-expression network of DE lncRNAs and target DE mRNAs of LP_HY vs. FP_HY. The blue triangle represents lncRNAs, and the green circle represents mRNAs; the same below.
Figure 7.
The co-expression network of DE lncRNA and target DE mRNAs in the comparison LP_LY vs. LP_HY was constructed.
Figure 8.
The co-expression network of DE lncRNAs and target DE mRNAs in the comparison LP_LY vs. FP_LY.
4. Discussion
Reproduction in mammals is coordinated by the hypothalamic-pituitary-gonadal (HPG) axis. GnRH, originating from the hypothalamus, regulates the synthesis and secretion of the pituitary gonadotropins FSH and LH and plays a crucial role in the control of reproduction [29]. This study discovered a significant number of mRNAs in various pathways, including the GnRH signaling pathway, prolactin signaling pathway, estrogen signaling pathway, Wnt signaling pathway, oocyte meiosis pathway, and progesterone-mediated oocyte maturation pathway. These findings are consistent with the results of Hou et al. [24] regarding the hypothalamic tissue of Chuanzhong goats with different reproductive capacities. Dong et al. [30] identified that the prolactin signaling pathway in the hypothalamus of Leizhou goats could impact litter size. Similarly, research on the bovine hypothalamus has shown a notable enrichment of target genes of DE lncRNAs in pathways related to secretion of reproductive hormones, such as the GnRH signaling pathway [31]. For example, in the LP_LY vs. FP_LY comparison, IGF1, a critical factor for mammalian follicular development [32], was enriched in the ovarian steroidogenesis pathway. CAMK2G, ITPR2, MAPK8, and CACNA1C are closely associated with neural transmission and signal-transduction processes, showing significant enrichment within the GnRH signaling pathway. Studies have shown that the GnRH signaling pathway regulates the reproductive process by mediating different frequencies of GnRH pulses to cause changes in the secretion patterns of FSH and LH [33,34]. PIK3 is involved in trophoblast differentiation, extravillous trophoblast invasion, and migration [35], ESR1 and PRLR are also essential factors that regulate reproduction. ESR1, PIK3CG, and PIK3CD are enriched in both the prolactin signaling pathway and the estrogen signaling pathway, while PRLR exhibits specific enrichment in the prolactin signaling pathway.
The co-expression analysis of lncRNAs and mRNAs suggests the existence of complex interactions, ranging from one-to-many to many-to-one relationships. Within the FP_LY vs. FP_HY comparison, a positive correlation was observed between the mRNAs IGF1 and ATF6B and the lncRNAs XLOC-034812, XLOC-036900, XLOC-092145, XLOC-143947, and XLOC-167751. Corroborating research has identified IGF1 as a well-established regulatory factor in mammalian follicular development that synergizes with FSH to potentiate its effects [32,36]. In pre-ovulatory follicles of avian species, IGF1 upregulates the expression of genes implicated in steroidogenic processes and the biosynthesis of progesterone and inhibin A [37]. Mani et al. found that IGF1 induces up-regulation of steroidogenic and apoptotic regulatory genes via activation of phosphatidylinositol-dependent kinase/AKT in bovine granulosa cells [32]. Research on induced ovulation in camels has identified a correlation between circulating levels of IGF1 and circulating levels of estrogen (E2) [38]. Consequently, it is posited that a spectrum of lncRNAs, with IGF1 as their target gene, partake in the modulation of an array of reproductive hormones. The activity of IGF1 is conveyed through its cell surface receptor, the insulin-like growth factor 1 receptor (IGF1R), which is localized on theca and granulosa cells of pre-ovulatory follicles in hens, with its expression levels rising in tandem with follicle enlargement [39]. Mice with inactivation of IGF1R in granulosa cells are rendered infertile due to the stagnation of follicular development in the pre-ovulatory phase [40]. In the transcriptomic and proteomic investigation of postpartum ovarian cyclicity cessation in yaks by Huo et al. [41], potential effectors regulating postpartum anestrus in yaks were identified, and the involvement of genes such as ATF6B, as well as that of calmodulins, in governing the status of the luteal phase in the postpartum regulation of estrus was confirmed. This implicates lncRNAs, including XLOC-034812, as possibly being related to the modulation of reproductive hormones, including progesterone, FSH, and E2.
In the comparison between LP_HY vs. FP_HY, PORCN was found to be the target gene of seven lncRNAs, including XLOC-092384, and was enriched in the Wnt signaling pathway. Harwood et al. [42] confirmed the expression of various transcripts and proteins required for WNT pathway activity in developing ovaries, oocytes and preimplantation embryos by RT-PCR and immunofluorescence assay, with results indicating that the Wnt signaling pathway plays an important role in follicular development. The PORCN protein is integral to the Wnt signaling cascade, enabling the secretion of Wnt proteins essential for ectodermal tissue development [43]. The Wnt signaling pathway, modulated by a repertoire of 19 Wnt ligands, serves as a crucial driver for stem cells within the majority of adult mammalian tissues [44]. These Wnt ligands have been demonstrated to be pivotal in the embryonic development of mammals, with PORCN influencing the function of all Wnt ligands [45]. The enzyme PORCN facilitates the palmitoylation of Wnt proteins on serine residues, thereby enhancing their secretion, a process critical for Wnt signal transduction and proper secretion mechanisms [46]. Research by Steffen et al. [47] has established that PORCN is essential for the Wnt3-mediated induction of primitive streak formation within embryonic tissues. This implies that a set of seven lncRNAs, with XLOC-092384 among them, may affect embryonic development by preserving the integrity of the Wnt signaling pathway and modulating the secretion of Wnt proteins.
Furthermore, within the LP_LY vs. LP_HY comparison, CPEB, PLCB2, and PPP1CB were each identified to regulate a subset of 11 lncRNAs, with the lncRNA XLOC-028211 being subject to concurrent regulation by CPEB2 and PPP1CB. CPEB can regulate physiological processes such as germ cell development, cell division, and cell differentiation by regulating the translation process [48,49]. The CPEB2 gene, a member of the CPEB family, facilitates meiotic maturation in porcine oocytes and promotes embryonic development [50]. Furthermore, CPEB2 is crucial for the successful completion of mitotic cell division [51]. PPP1CB is imperative for the maturation of oocytes [52] and has been correlated with the germinal vesicle breakdown, as well as with chromatin condensation during metaphase I and II in murine oocytes [53]. These associations imply that the lncRNA XLOC-028211 could be implicated in the processes of follicular development and maturation. Investigations have confirmed that the expression of the PLCB2 gene is upregulated in the choroid plexus of ovariectomized female rats, and that, conversely, the expression is downregulated by estrogen and progesterone [54]. These findings indicate that a cohort of 11 lncRNAs, XLOC-070756 among them, that interact with PLCB2 may be correlated with the secretion of GnRH, OXT, and E2. Such interactions could be pivotal for the regulation of estrous-cycle stability and of fecundity.
Among the four groups examined, the comparison between the LP_LY and FP_LY groups yielded the most extensive repertoire of target genes associated with reproductive functions. XLOC-036900, XLOC-092145, and XLOC-143947 emerge as crucial nodes within this network, with their associated target genes including IGF1, ATF6B, CREB3L4, CPEB2, and CPEB3. The pivotal roles of ATF6B, IGF1, CPEB2, and CPEB3 in regulating reproductive processes have been elucidated through comparative analyses of FP_LY vs. FP_HY and LP_LY vs. LP_HY. The network also highlights two crucial genes, MAPK8 and PRLR, with MAPK8 acting as a regulator of 10 lncRNAs, including XLOC-101637. The MAPK8 gene has also been identified as a key gene associated with the fertility of multiparous sheep [55]. Research by Wang et al. [56] involved inhibiting or activating the c-Jun N-terminal kinase (JNK) signaling pathway by knocking out or overexpressing MAPK8, respectively, affecting the differentiation of embryonic stem cells. The PRLR regulates a subset of nine lncRNAs, with XLOC-139690 being one of them. The interaction between PRLR and PRL plays a crucial role in mediating biological effects and is involved in various reproductive pathways, significantly impacting reproductive capability [57]. The associations of PRLR with reproductive traits have been extensively documented across various species, including goats [58], sheep [59], pigs [60], and chickens [61]. Overall, the DE lncRNAs and respective target genes identified across the four group comparisons likely work together to modulate the hypothalamic regulation of reproductive functions.
In summary, the DE lncRNAs and their target genes, as identified in our study, may synergistically regulate the hypothalamus to affect the reproductive process of goats. However, the study also has shortcomings in that it is limited to specific goat breeds, which limits the generalisability of the findings. In addition, we relied mainly on transcriptional-level analyses and did not carry out in-depth functional validation of the identified molecules. In the future, we will carry out relevant functional validation of the identified DE lncRNAs to gain a more comprehensive understanding.
5. Conclusions
This study identified key lncRNAs and mRNAs associated with different physiological stages and fecundity levels in the goat hypothalamus, highlighting their potential role in reproductive regulation. These findings highlight the importance of these molecules in regulating the reproductive process and lay the foundation for further exploration. Future studies should focus on functional verification of identified molecules and their interactions to elucidate their exact roles in hypothalamic reproductive regulation. Such work will provide new insights into how to improve the reproductive efficiency of livestock.
Supplementary Materials
The following supporting information can be downloaded at: https://www.mdpi.com/article/10.3390/ani15050754/s1, Table S1: Sample grouping information; Table S2: The information of RNA-seq data; Table S3: CNCI, CPC2 and PLEK detection information; Table S4: mRNA, novel lncRNA and annotated lncRNA information; Table S5: The distribution of lncRNA expression levels in different samples; Table S6: Details of DE lncRNA expression between groups; Table S7: Details of mRNA expression between groups; Table S8: Shapiro-Wilk test, Levene’s test and Cohen’s d value information; Table S9: Hierarchical clustering information of DE lncRNA and DE mRNA in different experimental groups.; Table S10: GO enrichment analysis information; Table S11: KEGG pathway enrichment analysis information; Table S12: Co-expression network information of lncRNA and mRNA.
Author Contributions
Conceptualization, X.H.; methodology, Y.W.; software, C.Z.; validation, X.H., and M.C.; formal analysis, Y.W.; investigation, C.Z.; resources, M.C.; data curation, C.Z.; writing—original draft preparation, Y.W.; writing—review and editing, X.H.; visualization, Y.W.; supervision, X.H.; project administration, X.H. and M.C.; funding acquisition, X.H. and M.C. All authors have read and agreed to the published version of the manuscript.
Funding
This research was funded by the Earmarked Fund for China Agriculture Research System of MOF and MARA (CARS-38), the Agricultural Science and Technology Innovation Program of China (ASTIP-IAS13).
Institutional Review Board Statement
The animal study under a permit (No. IAS2019-63) was reviewed and approved by the Institutional Animal Care and Use Ethics Committee of the Institute of Animal Sciences and Chinese Academy of Agricultural Sciences (IAS-CAAS) (Beijing, China) for all of the experimental procedures mentioned.
Informed Consent Statement
Not applicable.
Data Availability Statement
Due to privacy and ethical considerations, the sequencing data generated in this study have not been deposited into a publicly accessible database. These data contain sensitive information that could potentially compromise the confidentiality of the study participants. Consequently, the data are not publicly available. However, interested researchers may contact the corresponding author to discuss potential data sharing arrangements.
Conflicts of Interest
The authors declare no conflicts of interest.
References
- Lu, C.D. The Role of Goats in the World: Society, Science, and Sustainability. Small Rumin. Res. 2023, 227, 107056. [Google Scholar] [CrossRef]
- Mohammadi, K.; Beigi Nassiri, M.T.; Rahmatnejad, E.; Abdollahi-Arpanahi, R.; Hossaini, S.M.R.; Hagh Nadar, S. Genetic Correlations between Growth and Reproductive Traits in Zandi Sheep. Trop. Anim. Health Prod. 2014, 46, 895–899. [Google Scholar] [CrossRef] [PubMed]
- Pan, S.; Biswas, C.K.; Majumdar, D.; Sengupta, D.; Patra, A.; Ghosh, S.; Haldar, A. Influence of Age, Body Weight, Parity and Morphometric Traits on Litter Size in Prolific Black Bengal Goats. J. Appl. Anim. Res. 2015, 43, 104–111. [Google Scholar] [CrossRef][Green Version]
- Tang, Q.; Zhang, Y.; Yang, Y.; Hu, H.; Lan, X.; Pan, C. The KMT2A Gene: mRNA Differential Expression in the Ovary and a Novel 13-Nt Nucleotide Sequence Variant Associated with Litter Size in Cashmere Goats. Domest. Anim. Endocrinol. 2021, 74, 106538. [Google Scholar] [CrossRef]
- Dong, Z.; Chen, Y. Transcriptomics: Advances and Approaches. Sci. China Life Sci. 2013, 56, 960–967. [Google Scholar] [CrossRef]
- Zi, X.-D.; Huang, L.; Wang, Y.; Lu, J.-Y. Comparative Messenger RNA Expression of FSHβ, LHβ, FSHR, LHR, and ERβ in High and Low Prolific Goat Breeds. Anim. Biotechnol. 2013, 24, 307–311. [Google Scholar] [CrossRef]
- Cao, C.; Ding, Y.; Kong, X.; Feng, G.; Xiang, W.; Chen, L.; Yang, F.; Zhang, K.; Chu, M.; Wang, P.; et al. Reproductive Role of miRNA in the Hypothalamic-Pituitary Axis. Mol. Cell. Neurosci. 2018, 88, 130–137. [Google Scholar] [CrossRef]
- Arat, Ö.; Deveci, Ş.; Özkan, Z.; Can, S. What Is the Effect of the Early Follicular Phase FSH/LH Ratio on the Number of Matureoocytes and Embryo Development? Turk. J. Med. Sci. 2020, 50, 420–425. [Google Scholar] [CrossRef]
- Fatima, L.A.; Evangelista, M.C.; Silva, R.S.; Cardoso, A.P.M.; Baruselli, P.S.; Papa, P.C. FSH Up-Regulates Angiogenic Factors in Luteal Cells of Buffaloes. Domest. Anim. Endocrinol. 2013, 45, 224–237. [Google Scholar] [CrossRef]
- Mattick, J.S.; Rinn, J.L. Discovery and Annotation of Long Noncoding RNAs. Nat. Struct. Mol. Biol. 2015, 22, 5–7. [Google Scholar] [CrossRef]
- Shuman, S. Transcriptional Interference at Tandem lncRNA and Protein-Coding Genes: An Emerging Theme in Regulation of Cellular Nutrient Homeostasis. Nucleic Acids Res. 2020, 48, 8243–8254. [Google Scholar] [CrossRef]
- Pavlaki, I.; Shapiro, M.; Pisignano, G.; Jones, S.M.E.; Telenius, J.; Muñoz-Descalzo, S.; Williams, R.J.; Hughes, J.R.; Vance, K.W. Chromatin Interaction Maps Identify Wnt Responsive Cis-Regulatory Elements Coordinating Paupar-Pax6 Expression in Neuronal Cells. PLoS Genet. 2022, 18, e1010230. [Google Scholar] [CrossRef]
- Hu, K.; Gao, Y.; Xu, Y.; He, C.; Wang, K.; Li, L.; Liao, Y.; Liu, X.; Liang, M. Overexpression of lncRNA-Gm2044 in Spermatogonia Impairs Spermatogenesis in Partial Seminiferous Tubules. Poult. Sci. 2022, 101, 101930. [Google Scholar] [CrossRef] [PubMed]
- Wang, Y.; Hu, S.; Yao, G.; Zhu, Q.; He, Y.; Lu, Y.; Qi, J.; Xu, R.; Ding, Y.; Li, J.; et al. A Novel Molecule in Human Cyclic Endometrium: LncRNA TUNAR Is Involved in Embryo Implantation. Front. Physiol. 2020, 11, 587448. [Google Scholar] [CrossRef]
- Di, R.; Fan, Y.; He, X.; Liu, Q.; Wang, X.; Gong, Y.; Mwacharo, J.M.; Wei, C.; Liu, Y.; Chu, M. Epigenetic Regulation of miR-25 and Lnc107153 on Expression of Seasonal Estrus Key Gene CHGA in Sheep. Biology 2023, 12, 250. [Google Scholar] [CrossRef] [PubMed]
- Wan, Z.; Yang, H.; Cai, Y.; Ma, J.; Cheng, P.; Wang, Z.; Wang, F.; Zhang, Y. Comparative Transcriptomic Analysis of Hu Sheep Pituitary Gland Prolificacy at the Follicular and Luteal Phases. Genes 2022, 13, 440. [Google Scholar] [CrossRef] [PubMed]
- Ryu, Y.H.; Macdonald, P.M. RNA Sequences Required for the Noncoding Function of Oskar RNA Also Mediate Regulation of Oskar Protein Expression by Bicoid Stability Factor. Dev. Biol. 2015, 407, 211–223. [Google Scholar] [CrossRef]
- Battaglia, R.; Vento, M.E.; Borzì, P.; Ragusa, M.; Barbagallo, D.; Arena, D.; Purrello, M.; Di Pietro, C. Non-Coding RNAs in the Ovarian Follicle. Front. Genet. 2017, 8, 57. [Google Scholar] [CrossRef]
- Wang, J.-J.; Niu, M.-H.; Zhang, T.; Shen, W.; Cao, H.-G. Genome-Wide Network of lncRNA-mRNA During Ovine Oocyte Development from Germinal Vesicle to Metaphase II in Vitro. Front. Physiol. 2020, 11, 1019. [Google Scholar] [CrossRef]
- Mao, H.; Chen, L.; Bao, R.; Weng, S.; Wang, M.; Xu, N.; Qi, L.; Wang, J. Mechanisms of Oogenesis-Related Long Non-Coding RNAs in Porcine Ovaries Treated with Recombinant Pig Follicle-Stimulating Hormone. Front. Vet. Sci. 2022, 8, 838703. [Google Scholar] [CrossRef]
- Li, J.; Han, W.; Shen, X.; Han, S.; Ye, H.; Huang, G. DNA Methylation Signature of Long Noncoding RNA Genes during Human Pre-Implantation Embryonic Development. Oncotarget 2017, 8, 56829–56838. [Google Scholar] [CrossRef] [PubMed]
- Nakagawa, S.; Shimada, M.; Yanaka, K.; Mito, M.; Arai, T.; Takahashi, E.; Fujita, Y.; Fujimori, T.; Standaert, L.; Marine, J.-C.; et al. The lncRNA Neat1 Is Required for Corpus Luteum Formation and the Establishment of Pregnancy in a Subpopulation of Mice. Development 2014, 141, 4618–4627. [Google Scholar] [CrossRef]
- Mulvey, B.B.; Olcese, U.; Cabrera, J.R.; Horabin, J.I. An Interactive Network of Long Non-Coding RNAs Facilitates the Drosophila Sex Determination Decision. Biochim. Biophys. Acta 2014, 1839, 773–784. [Google Scholar] [CrossRef] [PubMed]
- Hou, B.; Mao, M.; Dong, S.; Deng, M.; Sun, B.; Guo, Y.; Li, Y.; Liu, D.; Liu, G. Transcriptome Analysis Reveals mRNAs and Long Non-Coding RNAs Associated with Fecundity in the Hypothalamus of High-and Low-Fecundity Goat. Front. Vet. Sci. 2023, 10, 1145594. [Google Scholar] [CrossRef] [PubMed]
- Sun, Z.; Zhang, Z.; Liu, Y.; Ren, C.; He, X.; Jiang, Y.; Ouyang, Y.; Hong, Q.; Chu, M. Integrated Analysis of mRNAs and Long Non-Coding RNAs Expression of Oviduct That Provides Novel Insights into the Prolificacy Mechanism of Goat (Capra hircus). Genes 2022, 13, 1031. [Google Scholar] [CrossRef]
- Du, X.; Liu, Y.; He, X.; Tao, L.; Fang, M.; Chu, M. Uterus Proliferative Period ceRNA Network of Yunshang Black Goat Reveals Candidate Genes on Different Kidding Number Trait. Front. Endocrinol. 2023, 14, 1165409. [Google Scholar] [CrossRef]
- Chen, W.; Li, Z.; Zhong, R.; Sun, W.; Chu, M. Expression Profiles of Oviductal mRNAs and lncRNAs in the Follicular Phase and Luteal Phase of Sheep (Ovis aries) with 2 Fecundity Gene (FecB) Genotypes. G3 Genes Genomes Genet. 2024, 14, jkad270. [Google Scholar] [CrossRef]
- Hu, H.; Jia, Q.; Xi, J.; Zhou, B.; Li, Z. Integrated Analysis of lncRNA, miRNA and mRNA Reveals Novel Insights into the Fertility Regulation of Large White Sows. BMC Genom. 2020, 21, 636. [Google Scholar] [CrossRef]
- Yang, F.; Zhao, S.; Wang, P.; Xiang, W. Hypothalamic Neuroendocrine Integration of Reproduction and Metabolism in Mammals. J. Endocrinol. 2023, 258, e230079. [Google Scholar] [CrossRef]
- Dong, S.; Hou, B.; Yang, C.; Li, Y.; Sun, B.; Guo, Y.; Deng, M.; Liu, D.; Liu, G. Comparative Hypothalamic Transcriptome Analysis Reveals Crucial mRNAs, lncRNAs, and circRNAs Affecting Litter Size in Goats. Genes 2023, 14, 444. [Google Scholar] [CrossRef]
- Zeng, H.; Li, S.; Zhai, Y.; Chang, H.; Han, Z. Preliminary Transcriptome Analysis of Long Noncoding RNA in Hypothalamic-Pituitary-Mammary Gland Axis of Dairy Cows under Heat Stress. Biomolecules 2023, 13, 390. [Google Scholar] [CrossRef] [PubMed]
- Mani, A.M.; Fenwick, M.A.; Cheng, Z.; Sharma, M.K.; Singh, D.; Wathes, D.C. IGF1 induces up-regulation of steroidogenic and apoptotic regulatory genes via activation of phosphatidylinositol-dependent kinase/AKT in bovine granulosa cells. Reproduction 2010, 139, 139–151. [Google Scholar] [CrossRef]
- Xiang, W.; Zhang, B.; Lv, F.; Feng, G.; Chen, L.; Yang, F.; Zhang, K.; Cao, C.; Wang, P.; Chu, M. The potential regulatory mechanisms of the gonadotropin-releasing hormone in gonadotropin transcriptions identified with bioinformatics analyses. Reprod. Biol. Endocrinol. 2017, 15, 46. [Google Scholar] [CrossRef]
- Krsmanovic, L.Z.; Mores, N.; Navarro, C.E.; Arora, K.K.; Catt, K.J. An agonist-induced switch in G protein coupling of the gonadotropin-releasing hormone receptor regulates pulsatile neuropeptide secretion. Proc. Natl. Acad. Sci. USA 2003, 100, 2969–2974. [Google Scholar] [CrossRef] [PubMed]
- Kamei, T.; Jones, S.R.; Chapman, B.M.; MCGonigle, K.L.; Dai, G.; Soares, M.J. The Phosphatidylinositol 3-Kinase/Akt Signaling Pathway Modulates the Endocrine Differentiation of Trophoblast Cells. Mol. Endocrinol. 2002, 16, 1469–1481. [Google Scholar] [CrossRef]
- Kordowitzki, P.; Krajnik, K.; Skowronska, A.; Skowronski, M.T. Pleiotropic Effects of IGF1 on the Oocyte. Cells 2022, 11, 1610. [Google Scholar] [CrossRef]
- Francoeur, L.; Scoville, D.M.; Johnson, P.A. Effect of IGF1 and FSH on the Function of Granulosa Cells from Prehierarchal Follicles in Chickens. Biol. Reprod. 2023, 109, 498–506. [Google Scholar] [CrossRef]
- Gallelli, M.F.; Bianchi, C.; Zampini, E.; Aba, M.; Gambarotta, M.; Miragaya, M. Plasma IGF1 and 17β-Estradiol Concentrations During the Follicular Wave in Llamas. Front. Vet. Sci. 2020, 7, 555261. [Google Scholar] [CrossRef] [PubMed]
- Tosca, L.; Chabrolle, C.; Crochet, S.; Tesseraud, S.; Dupont, J. IGF-1 Receptor Signaling Pathways and Effects of AMPK Activation on IGF-1-Induced Progesterone Secretion in Hen Granulosa Cells. Domest. Anim. Endocrinol. 2008, 34, 204–216. [Google Scholar] [CrossRef]
- Baumgarten, S.; Armouti, M.; Ko, C.; Stocco, C. IGF1R Expression in Ovarian Granulosa Cells Is Essential for Steroidogenesis, Follicle Survival, and Fertility in Female Mice. Endocrinology 2017, 158, 2309–2318. [Google Scholar] [CrossRef]
- Huo, S.; Chen, Z.; Li, S.; Wang, J.; Ma, J.; Yang, Y.; Zhaxi, Y.; Zhao, Y.; Zhang, D.; Long, R. A Comparative Transcriptome and Proteomics Study of Post-Partum Ovarian Cycle Arrest in Yaks (Bos grunniens). Reprod. Domest. Anim. 2022, 57, 292–303. [Google Scholar] [CrossRef] [PubMed]
- Harwood, B.N.; Cross, S.K.; Radford, E.E.; Haac, B.E.; De Vries, W.N. Members of the WNT signaling pathways are widely expressed in mouse ovaries, oocytes, and cleavage stage embryos. Dev. Dyn. 2008, 237, 1099–1111. [Google Scholar] [CrossRef] [PubMed]
- Clements, S.E.; Mellerio, J.E.; Holden, S.T.; McCauley, J.; McGrath, J.A. PORCN Gene Mutations and the Protean Nature of Focal Dermal Hypoplasia. Br. J. Dermatol. 2009, 160, 1103–1109. [Google Scholar] [CrossRef] [PubMed]
- Tribulo, P.; Moss, J.I.; Ozawa, M.; Jiang, Z.; Tian, X.C.; Hansen, P.J. WNT Regulation of Embryonic Development Likely Involves Pathways Independent of Nuclear CTNNB1. Reproduction 2017, 153, 405–419. [Google Scholar] [CrossRef]
- Najdi, R.; Proffitt, K.; Sprowl, S.; Kaur, S.; Yu, J.; Covey, T.; Virshup, D.; Waterman, M. A Uniform Human Wnt Expression Library Reveals a Shared Secretory Pathway and Unique Signaling Activities. Differentiation 2012, 84, 203–213. [Google Scholar] [CrossRef] [PubMed]
- Gao, X.; Hannoush, R.N. Single-Cell Imaging of Wnt Palmitoylation by the Acyltransferase Porcupine. Nat. Chem. Biol. 2014, 10, 61–68. [Google Scholar] [CrossRef]
- Biechele, S.; Cockburn, K.; Lanner, F.; Cox, B.J.; Rossant, J. Porcn-Dependent Wnt Signaling Is Not Required Prior to Mouse Gastrulation. Development 2013, 140, 2961–2971. [Google Scholar] [CrossRef]
- Groisman, I.; Ivshina, M.; Marin, V.; Kennedy, N.J.; Davis, R.J.; Richter, J.D. Control of Cellular Senescence by CPEB. Genes Dev. 2006, 20, 2701–2712. [Google Scholar] [CrossRef][Green Version]
- Wang, X.-P.; Cooper, N.G.F. Comparative in Silico Analyses of Cpeb1–4 with Functional Predictions. Bioinform. Biol. Insights 2010, 4, 61–83. [Google Scholar] [CrossRef]
- Prochazkova, B.; Komrskova, P.; Kubelka, M. CPEB2 Is Necessary for Proper Porcine Meiotic Maturation and Embryonic Development. Int. J. Mol. Sci. 2018, 19, 3138. [Google Scholar] [CrossRef]
- Giangarrà, V.; Igea, A.; Castellazzi, C.L.; Bava, F.-A.; Mendez, R. Global Analysis of CPEBs Reveals Sequential and Non-Redundant Functions in Mitotic Cell Cycle. PLoS ONE 2015, 10, e0138794. [Google Scholar] [CrossRef]
- Labrecque, R.; Fournier, E.; Sirard, M. Transcriptome Analysis of Bovine Oocytes from Distinct Follicle Sizes: Insights from Correlation Network Analysis. Mol. Reprod. Dev. 2016, 83, 558–569. [Google Scholar] [CrossRef] [PubMed]
- Swain, J.E.; Ding, J.; Brautigan, D.L.; Villa-Moruzzi, E.; Smith, G.D. Proper Chromatin Condensation and Maintenance of Histone H3 Phosphorylation during Mouse Oocyte Meiosis Requires Protein Phosphatase Activity. Biol. Reprod. 2007, 76, 628–638. [Google Scholar] [CrossRef]
- Tomás, J.; Santos, C.R.A.; Duarte, A.C.; Maltez, M.; Quintela, T.; Lemos, M.C.; Gonçalves, I. Bitter Taste Signaling Mediated by Tas2r144 Is Down-Regulated by 17β-Estradiol and Progesterone in the Rat Choroid Plexus. Mol. Cell. Endocrinol. 2019, 495, 110521. [Google Scholar] [CrossRef]
- Shariati Gazgazareh, P.; Masoudi, A.A.; Vaez Torshizi, R.; Ehsani, A.; Mosavian, Z. Gene Expression Pattern and Molecular Mechanisms Involved in Shal and Sangsari Sheep Fertility Using RNA-Seq. Reprod. Domest. Anim. 2023, 58, 548–559. [Google Scholar] [CrossRef] [PubMed]
- Wang, Y.; Bi, Y.; Zuo, Q.; Zhang, W.; Li, D.; He, N.; Cheng, S.; Zhang, Y.; Li, B. MAPK8 Regulates Chicken Male Germ Cell Differentiation Through JNK Signaling Pathway. J. Cell. Biochem. 2017, 119, 1548–1557. [Google Scholar] [CrossRef] [PubMed]
- Rens, B.; Evans, G.; Lende, T. Components of Litter Size in Gilts with Different Prolactin Receptor Genotypes. Theriogenology 2003, 59, 915–926. [Google Scholar] [CrossRef]
- An, X.; Hou, J.; Gao, T.; Lei, Y.; Li, G.; Song, Y.; Wang, J.; Cao, B. Single-Nucleotide Polymorphisms g.151435C>T and g.173057T>C in PRLR Gene Regulated by Bta-miR-302a Are Associated with Litter Size in Goats. Theriogenology 2015, 83, 1477–1483. [Google Scholar] [CrossRef]
- Wang, L.P.; Geng, R.Q.; Zhang, X.N.; Sun, W. Identification of SNPs within the PRLR Gene and Effects on Maternal Behavior in Sheep. Genet. Mol. Res. 2015, 14, 17536–17543. [Google Scholar] [CrossRef]
- Mihailov, N.V.; Usatov, A.V.; Getmantseva, L.V.; Bakoev, S.U. Associations between PRLR/AluI Gene Polymorphism with Reproductive, Growth, and Meat Traits in Pigs. Cytol. Genet. 2014, 48, 323–326. [Google Scholar] [CrossRef]
- Hu, S.; Duggavathi, R.; Zadworny, D. Regulatory Mechanisms Underlying the Expression of Prolactin Receptor in Chicken Granulosa Cells. PLoS ONE 2017, 12, e0170409. [Google Scholar] [CrossRef] [PubMed]
Disclaimer/Publisher’s Note: The statements, opinions and data contained in all publications are solely those of the individual author(s) and contributor(s) and not of MDPI and/or the editor(s). MDPI and/or the editor(s) disclaim responsibility for any injury to people or property resulting from any ideas, methods, instructions or products referred to in the content. |
© 2025 by the authors. Licensee MDPI, Basel, Switzerland. This article is an open access article distributed under the terms and conditions of the Creative Commons Attribution (CC BY) license (https://creativecommons.org/licenses/by/4.0/).







