Taurine Alleviates Inflammation, Oxidative Stress, Apoptosis, and Uterus Microbiota Dysregulation of Endometritis by Inhibiting PI3K-AKT/MAPK/NF-κB Pathways in Mice
Simple Summary
Abstract
1. Introduction
2. Materials and Methods
2.1. Chemicals
2.2. Animals and Experiment Design
2.3. Pathological Lesions and Uterine Tissue Evaluation
2.4. Uterine Tissue Section Preparation and Histopathological Analysis
2.5. Myeloperoxidase Activity Assay
2.6. ELISA Assay
2.7. Antioxidant-Related Enzyme Activities Measurement
2.8. TUNEL Assay
2.9. Reverse Transcription Real-Time Quantitative PCR Analysis
2.10. 16S rRNA Sequencing Analysis
2.11. RNA-Sequencing Analysis
2.12. Western Blot Analysis
2.13. Statistical Analysis
3. Results
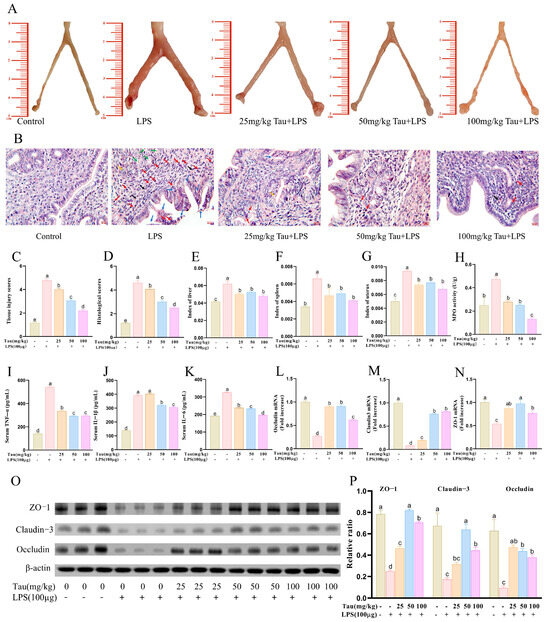
3.1. Taurine Alleviated Pathological Injury and Inflammation in LPS-Induced Endometritis in Mice Through Decreasing MPO Activity and Maintaining Tight Junction Integrity
3.2. Taurine Alleviated Oxidative Stress in LPS-Induced Endometritis in Mice Through Improving Antioxidant Capacities
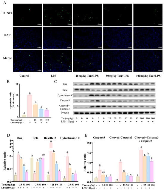
3.3. Taurine Attenuated LPS-Induced Apoptosis in LPS-Induced Endometritis in Mice
3.4. Taurine Regulated Uterus Microbiota Composition in LPS-Induced Mice Endometritis
3.5. The Potential Mechanism of Taurine in LPS-Induced Mice Endometritis Was Analyzed by RNA Sequencing
3.6. Taurine Alleviated LPS-Induced Endometritis in Mice by Inhibiting PI3K-Akt/MAPK/NF-κB Signaling Pathways
4. Discussion
5. Conclusions
Author Contributions
Funding
Institutional Review Board Statement
Informed Consent Statement
Data Availability Statement
Conflicts of Interest
Abbreviations
References
- Umar, T.; Yin, B.; Umer, S.; Ma, X.; Jiang, K.; Umar, Z.; Akhtar, M.; Shaukat, A.; Deng, G. MicroRNA: Could It Play a Role in Bovine Endometritis? Inflammation 2021, 44, 1683–1695. [Google Scholar] [CrossRef] [PubMed]
- Yamamura, F.; Sugiura, T.; Munby, M.; Shiokura, Y.; Murata, R.; Nakamura, T.; Fujiki, J.; Iwano, H. Relationship between Escherichia coli virulence factors, notably kpsMTII, and symptoms of clinical metritis and endometritis in dairy cows. J. Vet. Med. Sci. 2022, 84, 420–428. [Google Scholar] [CrossRef] [PubMed]
- Shaukat, A.; Shaukat, I.; Rajput, S.A.; Shukat, R.; Hanif, S.; Shaukat, I.; Zhang, X.; Chen, C.; Sun, X.; Ye, T.; et al. Ginsenoside Rb1 Mitigates Escherichia coli Lipopolysaccharide-Induced Endometritis through TLR4-Mediated NF-κB Pathway. Molecules 2021, 26, 7089. [Google Scholar] [CrossRef]
- Mohammadgholi, M.; Hosseinimehr, S.J. Crosstalk between Oxidative Stress and Inflammation Induced by Ionizing Radiation in Healthy and Cancerous Cells. Curr. Med. Chem. 2024, 31, 2751–2769. [Google Scholar] [CrossRef]
- Shaito, A.; Aramouni, K.; Assaf, R.; Parenti, A.; Orekhov, A.; Yazbi, A.E.; Pintus, G.; Eid, A.H. Oxidative Stress-Induced Endothelial Dysfunction in Cardiovascular Diseases. Front. Biosci. 2022, 27, 105. [Google Scholar] [CrossRef]
- Missio, D.; Leivas, F.G.; Cibin, F.; Emanuelli, T.; Somacal, S.; Buss, V.; Gasperin, B.; Oliveira, D.E.; Gonçalves, P.B.D.; Ferreira, R. Vitamin E reduces the reactive oxygen species production in dominant follicle during the negative energy balance in cattle. Reprod. Domest. Anim. 2023, 58, 1662–1671. [Google Scholar] [CrossRef]
- Liu, N.; Wang, X.; Shan, Q.; Xu, L.; Li, Y.; Chu, B.; Yang, L.; Wang, J.; Zhu, Y. Lactobacillus rhamnosus Ameliorates Multi-Drug-Resistant Bacillus cereus-Induced Cell Damage through Inhibition of NLRP3 Inflammasomes and Apoptosis in Bovine Endometritis. Microorganisms 2022, 10, 137. [Google Scholar] [CrossRef]
- Yang, L.; Chu, Z.; Liu, M.; Zou, Q.; Li, J.; Liu, Q.; Wang, Y.; Wang, T.; Xiang, J.; Wang, B. Amino acid metabolism in immune cells: Essential regulators of the effector functions, and promising opportunities to enhance cancer immunotherapy. J. Hematol. Oncol. 2023, 16, 59. [Google Scholar] [CrossRef]
- Chen, Q.; Liang, X.; Wu, T.; Jiang, J.; Jiang, Y.; Zhang, S.; Ruan, Y.; Zhang, H.; Zhang, C.; Chen, P.; et al. Integrative analysis of metabolomics and proteomics reveals amino acid metabolism disorder in sepsis. J. Transl. Med. 2022, 20, 123. [Google Scholar] [CrossRef]
- Baliou, S.; Adamaki, M.; Ioannou, P.; Pappa, A.; Panayiotidis, M.I.; Spandidos, D.A.; Christodoulou, I.; Kyriakopoulos, A.M.; Zoumpourlis, V. Protective role of taurine against oxidative stress (Review). Mol. Med. Rep. 2021, 24, 605. [Google Scholar] [CrossRef] [PubMed]
- Qaradakhi, T.; Gadanec, L.K.; Mcsweeney, K.R.; Abraham, J.R.; Apostolopoulos, V.; Zulli, A. The Anti-Inflammatory Effect of Taurine on Cardiovascular Disease. Nutrients 2020, 12, 2847. [Google Scholar] [CrossRef] [PubMed]
- Li, K.; Yang, M.; Jia, L.; Tian, M.; Du, J.; Wu, Y.; Yuan, L.; Li, L.; Ma, Y. The prevention effect of Lactobacillus plantarum 17-5 on Escherichia coli-induced mastitis in mice. Probiotics Antimicrob. Proteins 2023, 15, 1644–1652. [Google Scholar] [CrossRef] [PubMed]
- Guo, J.; Wang, Y.; Jiang, P.; Yao, H.; Zhao, C.; Hu, X.; Cao, Y.; Zhang, N.; Fu, Y.; Shen, H. Sodium butyrate alleviates lipopolysaccharide-induced endometritis in mice through inhibiting inflammatory response. Microb. Pathog. 2019, 137, 103792. [Google Scholar] [CrossRef] [PubMed]
- Su, Y.; Tian, W.; Cheng, L.; Yin, L.; He, X.; Wei, X. Inhibition of IGF2BP1 attenuates the progression of endometriosis through PTBP1. Folia Histochem. Cytobiol. 2024, 62, 25–36. [Google Scholar] [CrossRef] [PubMed]
- Shaukat, A.; Shaukat, I.; Rajput, S.A.; Shukat, R.; Hanif, S.; Huang, S.; Aleem, M.T.; Li, K.; Li, Q.; Chen, C.; et al. Icariin Alleviates Escherichia coli Lipopolysaccharide-Mediated Endometritis in Mice by Inhibiting Inflammation and Oxidative Stress. Int. J. Mol. Sci. 2022, 23, 10219. [Google Scholar] [CrossRef]
- Boutouchent, N.; Vu, T.N.A.; Landraud, L.; Kennedy, S.P. Urogenital colonization and pathogenicity of E. coli in the vaginal microbiota during pregnancy. Sci. Rep. 2024, 14, 25523. [Google Scholar] [CrossRef] [PubMed]
- Wang, Y.; Chen, T.; Gan, Z.; Li, H.; Li, Y.; Zhang, Y.; Zhao, X. Metabolomic analysis of untargeted bovine uterine secretions in dairy cows with endometritis using ultra-performance liquid chromatography/quadrupole time-of-flight mass spectrometry. Res. Vet. Sci. 2021, 139, 51–58. [Google Scholar] [CrossRef]
- Paiano, R.B.; Baruselli, P.S. The use of herbal treatments as alternatives to control uterine diseases in dairy cows. Trop. Anim. Health Prod. 2022, 54, 148. [Google Scholar] [CrossRef]
- Jong, C.J.; Sandal, P.; Schaffer, S.W. The Role of Taurine in Mitochondria Health: More Than Just an Antioxidant. Molecules 2021, 26, 4913. [Google Scholar] [CrossRef]
- Jakaria, M.; Azam, S.; Haque, M.E.; Jo, S.H.; Uddin, M.S.; Kim, I.S.; Choi, D.K. Taurine and its analogs in neurological disorders: Focus on therapeutic potential and molecular mechanisms. Redox Biol. 2019, 24, 101223. [Google Scholar] [CrossRef]
- Jiang, K.; Yang, J.; Song, C.; He, F.; Yang, L.; Li, X. Enforced expression of miR-92b blunts E. coli lipopolysaccharide-mediated inflammatory injury by activating the PI3K/AKT/β-catenin pathway via targeting PTEN. Int. J. Biol. Sci. 2021, 17, 1289–1301. [Google Scholar] [CrossRef] [PubMed]
- Ma, X.; Yin, B.; Guo, S.; Umar, T.; Liu, J.; Wu, Z.; Zhou, Q.; Zahoor, A.; Deng, G. Enhanced Expression of miR-34a Enhances Escherichia coli Lipopolysaccharide-Mediated Endometritis by Targeting LGR4 to Activate the NF-κB Pathway. Oxidative Med. Cell. Longev. 2021, 2021, 1744754. [Google Scholar] [CrossRef]
- Salemi, Z.; Rezaie, A.; Goorani Nejad, S.; Mohammadian, B. Histopathological and cytological analyses of endometrium in water buffaloes (Bubalus bubalis) to detect estrus and endometritis. Vet. Res. Forum 2020, 11, 409–414. [Google Scholar] [CrossRef]
- Adegboyega, P.A.; Pei, Y.; Mclarty, J. Relationship between eosinophils and chronic endometritis. Hum. Pathol. 2010, 41, 33–37. [Google Scholar] [CrossRef]
- Wang, F.; Chen, S.; Deng, L.; Chen, L.; Huang, Y.; Tian, M.; Li, C.; Zhou, X. Protective Effects of Astragaloside IV against LPS-Induced Endometritis in Mice through Inhibiting Activation of the NF-κB, p38 and JNK Signaling Pathways. Molecules 2019, 24, 373. [Google Scholar] [CrossRef]
- Nazmy, M.M.; Noor, N.A.; Mohammed, F.F.; Khadrawy, Y.A.; Radwan, N.M. Taurine protection attenuates bisphenol-A-induced behavioral, neurochemical, and histopathological alterations in male rats. Naunyn-Schmiedeberg’s Arch. Pharmacol. 2025, 398, 8525–8542. [Google Scholar] [CrossRef]
- Surai, P.F.; Earle-Payne, K.; Kidd, M.T. Taurine as a Natural Antioxidant: From Direct Antioxidant Effects to Protective Action in Various Toxicological Models. Antioxidants 2021, 10, 1876. [Google Scholar] [CrossRef]
- Lin, W.; Chen, H.; Chen, X.; Guo, C. The Roles of Neutrophil-Derived Myeloperoxidase (MPO) in Diseases: The New Progress. Antioxidants 2024, 13, 132. [Google Scholar] [CrossRef] [PubMed]
- Peng, J.; Pan, J.; Mo, J.; Peng, Y. MPO/HOCl Facilitates Apoptosis and Ferroptosis in the SOD1(G93A) Motor Neuron of Amyotrophic Lateral Sclerosis. Oxidative Med. Cell. Longev. 2022, 2022, 8217663. [Google Scholar] [CrossRef]
- Hori, H.; Kim, Y. Inflammation and post-traumatic stress disorder. Psychiatry Clin. Neurosci. 2019, 73, 143–153. [Google Scholar] [CrossRef] [PubMed]
- Kiatprasert, P.; Deachapunya, C.; Benjanirat, C.; Poonyachoti, S. Soy isoflavones improves endometrial barrier through tight junction gene expression. Reproduction 2015, 149, 269–280. [Google Scholar] [CrossRef]
- Shi, X.; Xu, T.; Gao, M.; Bi, Y.; Wang, J.; Yin, Y.; Xu, S. Combined exposure of emamectin benzoate and microplastics induces tight junction disorder, immune disorder and inflammation in carp midgut via lysosome/ROS/ferroptosis pathway. Water Res. 2024, 257, 121660. [Google Scholar] [CrossRef]
- Li, M.; Wang, Z.; Qiu, Y.; Fu, S.; Xu, Y.; Han, X.; Phouthapane, V.; Miao, J. Taurine protects blood-milk barrier integrity via limiting inflammatory response in Streptococcus uberis infections. Int. Immunopharmacol. 2021, 101, 108371. [Google Scholar] [CrossRef]
- Li, H.; Chen, H.; Zhang, S.; Wang, S.; Zhang, L.; Li, J.; Gao, S.; Qi, Z. Taurine alleviates heat stress-induced mammary inflammation and impairment of mammary epithelial integrity via the ERK1/2-MLCK signaling pathway. J. Therm. Biol. 2023, 116, 103587. [Google Scholar] [CrossRef]
- Liu, Z.; Yao, X.; Jiang, W.; Li, W.; Zhu, S.; Liao, C.; Zou, L.; Ding, R.; Chen, J. Advanced oxidation protein products induce microglia-mediated neuroinflammation via MAPKs-NF-κB signaling pathway and pyroptosis after secondary spinal cord injury. J. Neuroinflamm 2020, 17, 90. [Google Scholar] [CrossRef] [PubMed]
- Santana-Garrido, Á.; Reyes-Goya, C.; Fernández-Bobadilla, C.; Blanca, A.J.; André, H.; Mate, A.; Vázquez, C.M. NADPH oxidase-induced oxidative stress in the eyes of hypertensive rats. Mol. Vis. 2021, 27, 161–178. [Google Scholar] [PubMed] [PubMed Central]
- Zhang, S.; Li, X.; Yuan, T.; Guo, X.; Jin, C.; Jin, Z.; Li, J. Glutamine inhibits inflammation, oxidative stress, and apoptosis and ameliorates hyperoxic lung injury. J. Physiol. Biochem. 2023, 79, 613–623. [Google Scholar] [CrossRef] [PubMed]
- Grzeszczak, K.; Łanocha-Arendarczyk, N.; Malinowski, W.; Ziętek, P.; Kosik-Bogacka, D. Oxidative Stress in Pregnancy. Biomolecules 2023, 13, 1768. [Google Scholar] [CrossRef] [PubMed]
- Lee, B.; Afshari, N.A.; Shaw, P.X. Oxidative stress and antioxidants in cataract development. Curr. Opin. Ophthalmol. 2024, 35, 57–63. [Google Scholar] [CrossRef]
- He, F.; Ru, X.; Wen, T. NRF2, a Transcription Factor for Stress Response and Beyond. Int. J. Mol. Sci. 2020, 21, 4777. [Google Scholar] [CrossRef]
- Piao, F.; Gao, B.; Yuan, X.; Li, S.; Zhang, C.; Sun, X.; Zhang, Q. Taurine Ameliorates Oxidative Stress in Spinal Cords of Diabetic Rats via Keap1-Nrf2 Signaling. Adv. Exp. Med. Biol. 2022, 1370, 235–242. [Google Scholar] [CrossRef]
- Ghanim, A.M.H.; Farag, M.R.T.; Anwar, M.A.; Ali, N.a.M.; Hawas, M.A.; Elsallab, H.M.E.; Elhendawy, W.A.; Basyouni, L.A.; Refaey, O.A.; Zaki, K.E.; et al. Taurine alleviates kidney injury in a thioacetamide rat model by mediating Nrf2/HO-1, NQO-1, and MAPK/NF-κB signaling pathways. Can. J. Physiol. Pharmacol. 2022, 100, 352–360. [Google Scholar] [CrossRef]
- Wu, P.; Chen, X.; Inam, U.L.; Shi, X.; Zhang, M.; Li, K.; Suleman, R.; Shahbaz, M.; Alam, S.; Piao, F. Taurine Ameliorates High Glucose Induced Apoptosis in HT-22 Cells. Adv. Exp. Med. Biol. 2019, 1155, 889–903. [Google Scholar] [CrossRef]
- Vitale, S.G.; Ferrari, F.; Ciebiera, M.; Zgliczyńska, M.; Rapisarda, A.M.C.; Vecchio, G.M.; Pino, A.; Angelico, G.; Knafel, A.; Riemma, G.; et al. The Role of Genital Tract Microbiome in Fertility: A Systematic Review. Int. J. Mol. Sci. 2021, 23, 180. [Google Scholar] [CrossRef]
- Wang, Y.; Guo, H.; Bai, Y.; Li, T.; Xu, R.; Sun, T.; Lu, J.; Song, Q. Isolation and characteristics of multi-drug resistant Streptococcus porcinus from the vaginal secretions of sow with endometritis. BMC Vet. Res. 2020, 16, 146. [Google Scholar] [CrossRef] [PubMed]
- Liu, J.; Tang, X.; Chen, L.; Zhang, Y.; Gao, J.; Wang, A. Microbiome dysbiosis in patients with chronic endometritis and Clostridium tyrobutyricum ameliorates chronic endometritis in mice. Sci. Rep. 2024, 14, 12455. [Google Scholar] [CrossRef] [PubMed]
- Ding, H.; Wang, Y.; Li, Z.; Li, Q.; Liu, H.; Zhao, J.; Lu, W.; Wang, J. Baogong decoction treats endometritis in mice by regulating uterine microbiota structure and metabolites. Microb. Biotechnol. 2022, 15, 2786–2799. [Google Scholar] [CrossRef] [PubMed]
- Mannaa, M.; Park, A.R.; Kim, J.C.; Seo, Y.S. Microbial allies recruited by Bacillus subtilis JCK-1398 to defend pine trees against pinewood nematode. Sci. Rep. 2025, 15, 9670. [Google Scholar] [CrossRef]
- Juge, N. Microbe Profile: Ruminococcus gnavus: The yin and yang of human gut symbionts. Microbiology 2023, 169, 001383. [Google Scholar] [CrossRef]
- Zhang, Y.; Tu, S.; Ji, X.; Wu, J.; Meng, J.; Gao, J.; Shao, X.; Shi, S.; Wang, G.; Qiu, J.; et al. Dubosiella newyorkensis modulates immune tolerance in colitis via the L-lysine-activated AhR-IDO1-Kyn pathway. Nat. Commun. 2024, 15, 1333. [Google Scholar] [CrossRef]
- Qian, L.; Wang, L.; Zou, Z.; Luan, F.; Cai, X.; Zhou, J.; Zhu, D.; Ye, J.; Dai, C. Distinct composition and metabolic potential of biliary microbiota in patients with malignant bile duct obstruction. Eur. J. Gastroenterol. Hepatol. 2025, 37, 585–593. [Google Scholar] [CrossRef]
- Silipo, A.; Sturiale, L.; De Castro, C.; Lanzetta, R.; Parrilli, M.; Garozzo, D.; Molinaro, A. Structure of the lipopolysaccharide isolated from the novel species Uruburuella suis. Carbohydr. Res. 2012, 357, 75–82. [Google Scholar] [CrossRef]
- Li, Y.; Zhang, Q.; Zhu, L.; Yang, J.; Wei, J.; Li, Y.; Chen, X. Effect of applying oyster shell powder on soil properties and microbial diversity in the acidified soils of pomelo garden. Environ. Microbiome 2025, 20, 57. [Google Scholar] [CrossRef]
- Benga, L.; Sager, M.; Christensen, H. From the [Pasteurella] pneumotropica complex to Rodentibacter spp.: An update on [Pasteurella] pneumotropica. Vet. Microbiol. 2018, 217, 121–134. [Google Scholar] [CrossRef] [PubMed]
- Adhikary, S.; Nicklas, W.; Bisgaard, M.; Boot, R.; Kuhnert, P.; Waberschek, T.; Aalbæk, B.; Korczak, B.; Christensen, H. Rodentibacter gen. nov. including Rodentibacter pneumotropicus comb. nov., Rodentibacter heylii sp. nov., Rodentibacter myodis sp. nov., Rodentibacter ratti sp. nov., Rodentibacter heidelbergensis sp. nov., Rodentibacter trehalosifermentans sp. nov., Rodentibacter rarus sp. nov., Rodentibacter mrazii and two genomospecies. Int. J. Syst. Evol. Microbiol. 2017, 67, 1793–1806. [Google Scholar] [CrossRef] [PubMed]
- Benga, L.; Benten, W.P.; Engelhardt, E.; Gougoula, C.; Sager, M. Spontaneous bacterial and fungal infections in genetically engineered mice: Is Escherichia coli an emerging pathogen in laboratory mouse? Berl. Munch. Tierarztl. Wochenschr 2015, 128, 278–284. [Google Scholar] [PubMed]
- Mäenpää, K.; Wang, S.; Ilves, M.; El-Nezami, H.; Alenius, H.; Sinkko, H.; Karisola, P. Skin microbiota of oxazolone-induced contact hypersensitivity mouse model. PLoS ONE 2022, 17, e0276071. [Google Scholar] [CrossRef] [PubMed]
- Rodrigues, V.F.; Elias-Oliveira, J.; Pereira, Í.S.; Pereira, J.A.; Barbosa, S.C.; Machado, M.S.G.; Carlos, D. Akkermansia muciniphila and gut immune system: A good friendship that attenuates inflammatory bowel disease, obesity, and diabetes. Front. Immunol. 2022, 13, 934695. [Google Scholar] [CrossRef] [PubMed]
- Cani, P.D.; Depommier, C.; Derrien, M.; Everard, A.; de Vos, W.M. Akkermansia muciniphila: Paradigm for next-generation beneficial microorganisms. Nat. Rev. Gastroenterol. Hepatol. 2022, 19, 625–637. [Google Scholar] [CrossRef] [PubMed]
- Zaib, S.; Hayat, A.; Khan, I. Probiotics and their beneficial health effects. Mini-Rev. Med. Chem. 2024, 24, 110–125. [Google Scholar] [CrossRef] [PubMed]
- Mato, E.G.; Montaño-Barrientos, B.J.; Rivas-Mundiña, B.; Aneiros, I.V.; López, L.S.; Posse, J.L.; Lamas, L.M. Anti-caries Streptococcus spp.: A potential preventive tool for special needs patients. Spec. Care Dent. 2024, 44, 813–822. [Google Scholar] [CrossRef] [PubMed]
- Zhao, W.; Luo, H.; Lin, Z.; Huang, L.; Pan, Z.; Chen, L.; Fan, L.; Yang, S.; Tan, H.; Zhong, C.; et al. Wogonin mitigates acetaminophen-induced liver injury in mice through inhibition of the PI3K/AKT signaling pathway. J. Ethnopharmacol. 2024, 332, 118364. [Google Scholar] [CrossRef]
- Kremer, J.L.; Santiago, V.F.; Bongiovani Rodrigues, F.; Auricino, T.B.; Freitas, D.H.O.; Palmisano, G.; Lotfi, C.F.P. Extracellular Matrix Protein Signatures of the Outer and Inner Zones of the Rat Adrenal Cortex. J. Proteome Res. 2024, 23, 3418–3432. [Google Scholar] [CrossRef]
- Carnero, A.; Blanco-Aparicio, C.; Renner, O.; Link, W.; Leal, J.F. The PTEN/PI3K/AKT signalling pathway in cancer, therapeutic implications. Curr. Cancer Drug Targets 2008, 8, 187–198. [Google Scholar] [CrossRef]
- Shorning, B.Y.; Dass, M.S.; Smalley, M.J.; Pearson, H.B. The PI3K-AKT-mTOR Pathway and Prostate Cancer: At the Crossroads of AR, MAPK, and WNT Signaling. Int. J. Mol. Sci. 2020, 21, 4507. [Google Scholar] [CrossRef]
- Zhang, Y.; Lv, Z.; He, Q. Agmatine Alleviates Cisplatin-Induced Ototoxicity by Activating PI3K/AKT Signaling Pathway. eNeuro 2022, 9, 434. [Google Scholar] [CrossRef]
- Sun, H.Z.; Yang, T.W.; Zang, W.J.; Wu, S.F. Dehydroepiandrosterone-induced proliferation of prostatic epithelial cell is mediated by NFKB via PI3K/AKT signaling pathway. J. Endocrinol. 2010, 204, 311–318. [Google Scholar] [CrossRef]
- Wang, J.; Ding, Y.; Wu, Y.; Wang, X. Identification of the complex regulatory relationships related to gastric cancer from lncRNA-miRNA-mRNA network. J. Cell Biochem. 2020, 121, 876–887. [Google Scholar] [CrossRef]
- Nam, O.H.; Kim, J.H.; Kang, S.W.; Chae, Y.K.; Jih, M.K.; You, H.H.; Koh, J.T.; Kim, Y. Ginsenoside Rb1 alleviates lipopolysaccharide-induced inflammation in human dental pulp cells via the PI3K/Akt, NF-κB, and MAPK signalling pathways. Int. Endod. J. 2024, 57, 759–768. [Google Scholar] [CrossRef]
- Jiang, A.; Zhang, Y.; Zhang, X.; Wu, D.; Liu, Z.; Li, S.; Liu, X.; Han, Z.; Wang, C.; Wang, J.; et al. Morin alleviates LPS-induced mastitis by inhibiting the PI3K/AKT, MAPK, NF-κB and NLRP3 signaling pathway and protecting the integrity of blood-milk barrier. Int. Immunopharmacol. 2020, 78, 105972. [Google Scholar] [CrossRef]
- Shi, Y.; Zhong, L.; Fan, Y.; Zhang, J.; Dai, J.; Zhong, H.; Fu, G.; Hu, Y. Taurine inhibits hydrogen peroxide-induced oxidative stress, inflammatory response and apoptosis in liver of Monopterus albus. Fish Shellfish Immunol. 2022, 128, 536–546. [Google Scholar] [CrossRef] [PubMed]
- Naderi, M.; Seyedabadi, M.; Amiri, F.T.; Mohammadi, E.; Akbari, S.; Shaki, F. Taurine protects against perfluorooctanoic acid-induced hepatotoxicity via inhibition of oxidative stress, inflammatory, and apoptotic pathways. Toxicol. Res. 2023, 12, 124–132. [Google Scholar] [CrossRef] [PubMed]






| Genes | Primer Sequence (5′–3′) | Product Sizes (bp) | Gene Bank Accession No. | |
|---|---|---|---|---|
| Col1a1 | F | AGCACGTCTGGTTTGGAGAG | 112 | NM_007742.4 |
| R | GACATTAGGCGCAGGAAGGT | |||
| Pdgfra | F | GCCTGAGCTTTGAGCGACG | 81 | NM_001083316.2 |
| R | AGCTGAGGACCAGAAAGACCT | |||
| Col6a1 | F | AAAGGCACCTACACCGACTG | 135 | NM_009933.5 |
| R | GCATGGTTCCTTGTAGCCCT | |||
| Pdgfrb | F | AGAAGCCACGCTATGAGATCC | 100 | NM_008809.2 |
| R | GAGTCGTAAGGCAACTGCAC | |||
| Col4a1 | F | AACAACGTCTGCAACTTCGC | 136 | NM_009931.2 |
| R | CTTCACAAACCGCACACCTG | |||
| Epha2 | F | ACATCATGGACGACATGCCT | 147 | NM_010139.3 |
| R | TACAGTCTCGCACCGTGAAC | |||
| Hspa1b | F | CACCATCGAGGAGGTGGATTA | 104 | NM_010478.3 |
| R | TTGACAGTAATCGGTGCCCAA | |||
| Lbp | F | GAGGCCTGTGTAAGTGAGCA | 117 | NM_8489.2 |
| R | AAATCACGGTCTCTCCTCGC | |||
| Flnc | F | TGTGGCAGAAGCCTGTAACC | 97 | NM_001081185.2 |
| R | CACCTTGAAGTCAGCCACCT | |||
| Fgfr3 | F | GTGCGATCCACTCCGGC | 115 | NM_001163215.2 |
| R | GCTAGAGCCCAACTCACCAC | |||
| Occludin | F | TCTTTCCTTAGGCGACAGCG | 88 | NM_001360536.1 |
| R | AGATAAGCGAACCTGCCGAG | |||
| ZO-1 | F | AGACGCCCGAGGGTGTAG | 146 | NM_001163574.2 |
| R | TGGGACAAAAGTCCGGGAAG | |||
| Claudin-3 | F | GTAAACAGAGCCGGTTTCGG | 140 | NM_204202.2 |
| R | CACGCGTAACAGGGAGAGAA | |||
| GAPDH | F | AGGTCGGTGTGAACGGATTTG | 164 | NM_001289726.1 |
| R | GGGGTCGTTGATGGCAACA |
| Antibodies | Manufacturers | Catalog Numbers | Dilution Ratios |
|---|---|---|---|
| β-actin | Bioss (Bioss Inc., Woburn, MA, USA) | bs-0061R | 1:5000 |
| p65 | Bioss | bs-0465R | 1:1000 |
| phospho-p65 | Bioss | bs-0982R | 1:1000 |
| IκBα | Bioss | bs-1287R | 1:1000 |
| phospho-IκBα | Bioss | Bsm-52169R | 1:1000 |
| p38 | CST (Cell Signaling Technology, Inc., Danvers, MA, USA) | #8690 | 1:1000 |
| phospho-p38 | CST | #4a511 | 1:1000 |
| ERK | CST | #4695T | 1:1000 |
| phospho-ERK | CST | #4370T | 1:2000 |
| JNK | CST | #9252T | 1:1000 |
| phospho-JNK | CST | #4668T | 1:1000 |
| HO-1 | Bioss | bs-2075R | 1:1000 |
| NQO1 | Bioss | bs-2184R | 1:2000 |
| Keap1 | Bioss | bs-4900R | 1:2000 |
| Nrf2 | Bioss | bs-1074R | 1:500 |
| Bcl-2 | Bioss | bs-4563R | 1:1000 |
| Bax | Bioss | bs-0127R | 1:1000 |
| Caspase-3 | Bioss | bs-0081R | 1:1000 |
| Cleaved-Caspase3 | HUABIO (HUABIO LLC, Fremont, CA, USA) | ET1602-47 | 1:2000 |
| Cytochrome C | Bioss | bsm-52050R | 1:1000 |
| PI3K | GenuIN (Gen-Insight Biotechnology Co., Ltd., Suzhou, China) | 51138 | 1:1000 |
| Phospho-PI3K | GenuIN | U1011 | 1:1000 |
| AKT | Diagbio (Diagbio Technology Co., Ltd., Hangzhou, China) | db11977 | 1:1000 |
| Phospho-AKT | Diagbio | db13991 | 1:1000 |
| Goat Anti-Rabbit IgG H&L, HRP conjugated | Bioss | bs-40295G-HRP | 1:5000 |
Disclaimer/Publisher’s Note: The statements, opinions and data contained in all publications are solely those of the individual author(s) and contributor(s) and not of MDPI and/or the editor(s). MDPI and/or the editor(s) disclaim responsibility for any injury to people or property resulting from any ideas, methods, instructions or products referred to in the content. |
© 2025 by the authors. Licensee MDPI, Basel, Switzerland. This article is an open access article distributed under the terms and conditions of the Creative Commons Attribution (CC BY) license (https://creativecommons.org/licenses/by/4.0/).
Share and Cite
Xiao, J.; Bi, C.; Yang, M.; Chen, C.; Zhao, J.; Huang, X.; Zhang, J.; Yin, B.; Li, K.; Ma, Y. Taurine Alleviates Inflammation, Oxidative Stress, Apoptosis, and Uterus Microbiota Dysregulation of Endometritis by Inhibiting PI3K-AKT/MAPK/NF-κB Pathways in Mice. Animals 2025, 15, 3619. https://doi.org/10.3390/ani15243619
Xiao J, Bi C, Yang M, Chen C, Zhao J, Huang X, Zhang J, Yin B, Li K, Ma Y. Taurine Alleviates Inflammation, Oxidative Stress, Apoptosis, and Uterus Microbiota Dysregulation of Endometritis by Inhibiting PI3K-AKT/MAPK/NF-κB Pathways in Mice. Animals. 2025; 15(24):3619. https://doi.org/10.3390/ani15243619
Chicago/Turabian StyleXiao, Jianxu, Chongliang Bi, Ming Yang, Chen Chen, Juanjuan Zhao, Xiaoqing Huang, Jingyuan Zhang, Buwei Yin, Ke Li, and Yuzhong Ma. 2025. "Taurine Alleviates Inflammation, Oxidative Stress, Apoptosis, and Uterus Microbiota Dysregulation of Endometritis by Inhibiting PI3K-AKT/MAPK/NF-κB Pathways in Mice" Animals 15, no. 24: 3619. https://doi.org/10.3390/ani15243619
APA StyleXiao, J., Bi, C., Yang, M., Chen, C., Zhao, J., Huang, X., Zhang, J., Yin, B., Li, K., & Ma, Y. (2025). Taurine Alleviates Inflammation, Oxidative Stress, Apoptosis, and Uterus Microbiota Dysregulation of Endometritis by Inhibiting PI3K-AKT/MAPK/NF-κB Pathways in Mice. Animals, 15(24), 3619. https://doi.org/10.3390/ani15243619

