Abstract
Although the cystic fibrosis (CF) lung microbiota has been characterized in several studies, little is still known about the temporal changes occurring at the whole microbiome level using untargeted metagenomic analysis. The aim of this study was to investigate the taxonomic and functional temporal dynamics of the lower airway microbiome in a cohort of CF patients. Multiple sputum samples were collected over 15 months from 22 patients with advanced lung disease regularly attending three Italian CF Centers, given a total of 79 samples. DNA extracted from samples was subjected to shotgun metagenomic sequencing allowing both strain-level taxonomic profiling and assessment of the functional metagenomic repertoire. High inter-patient taxonomic heterogeneity was found with short-term compositional changes across clinical status. Each patient exhibited distinct sputum microbial communities at the taxonomic level, and strain-specific colonization of both traditional and atypical CF pathogens. A large core set of genes, including antibiotic resistance genes, were shared across patients despite observed differences in clinical status, and consistently detected in the lung microbiome of all subjects independently from known antibiotic exposure. In conclusion, an overall stability in the microbiome-associated genes was found despite taxonomic fluctuations of the communities.
1. Introduction
The respiratory microbial composition is particularly relevant for CF patients. In fact, bacterial lung infections reduce life expectancy in most individuals with cystic fibrosis (CF) [1]. Many analyses of CF microbiota have been done (see for instance [2,3]). Most of these studies used 16S rRNA gene sequencing, yielding the identities and relative abundances of the taxa present (i.e., the microbiota). However, 16S rRNA based analyses have strong limits in providing strain-level or functional (meaning based on functional genes) information, which are more appropriately gained by metagenomics analyses [4]. Studying the microbial genetic repertoire, e.g., antibiotic resistance and virulence-related genes, with respect to clinical status or treatment can identify mechanisms of microbial persistence and pathogenesis [3,5,6]. However, up to now, most of these studies were cross-sectional, analyzing samples collected at a single time point from individual patients. Longitudinal studies that analyze serial samples obtained from individual patients over time allow a better assessment of the impact of these potentially confounding variables (including patient’s age, sex, lung disease stage, and antibiotic use) in constructing tractable models of the relationship between the dynamics of the lung microbial community and the disease progression. Longitudinal metagenomic investigations on the complete CF microbiome (microbiota and metagenome) are few and on a limited number of patients [7,8,9,10] or focused on specific metabolic functions [11]. The availability of microbiome data from longitudinal studies would allow to gain information for constructing systems-biology based models of microbiome evolution inside the CF patients, of potential relevance for patient’s treatment and prognosis [3].
The aim of this was to increase the knowledge on the temporal dynamics of CF microbiome, to allow gaining information on the whole community changes (as either strains/taxa or microbial functions). We focused on patients with moderate-severe lung disease, chronically infected by Pseudomonas aeruginosa. In fact, in a previous work [12], chronic infection with P. aeruginosa has been found to be associated with dysbiosis in the lungs of patients with CF. The authors suggested that the dominance of one species remodels the lung microbiota and may promote increased severity of CF lung disease. Consequently, patients infected by P. aeruginosa could be a good model for investigating microbiome changes over time in a heavily impacted ecology of the lung microbiome. Moreover, a more detailed taxonomic and functional analysis could help elucidating the mechanisms leading to chronic infection with P. aeruginosa and the microbial factors that contribute to the global changes of their lung microbiome. In the present study, a shotgun metagenomic approach was used [13] to detect the entire sputum microbial genomic repertoire down to the strain level [14].
A cohort of 22 patients with moderate-severe lung disease, grouped according to homozygosity versus heterozygosity for ΔF508 (also known as F508del) in the CFTR gene and chronically infected with P. aeruginosa, was selected and followed over 15 months during which 8 patients underwent exacerbation events. We aimed to determine the composition of sputum microbiomes for these patients when longitudinally sampled during the periods of stability and exacerbation, defining the relationship between clinical status, sputum microbial metabolic gene repertoire, and the antibiotic-resistance (AR) gene composition of sputum bacterial community, providing a previously unknown, high-resolution view of CF sputum microbiome dynamics.
2. Materials and Methods
2.1. Ethics Statement
The study was approved by the Ethics Committees of Children’s Hospital and Research Institute Bambino Gesù (Rome, Italy), Cystic Fibrosis Center, Anna Meyer Children’s University Hospital (Florence, Italy) and G. Gaslini Institute (University of Genoa, Genoa, Italy) [Prot. N. 681 CM of 2 November 2012; Prot. N. 85 of 27 February 2014; Prot. N. FCC 2012 Partner 4-IGG of 18 September 2012]. All participants provided written informed consent before the enrollment in the study. All sputum specimens were produced voluntarily. All procedures were performed in agreement with the “Guidelines of the European Convention on Human Rights and Biomedicine for Research in Children” and the Ethics Committee of the three CF Centers involved. All measures were obtained and processed ensuring patient data protection and confidentiality. Informed written consent was obtained from all participants in the study. Parents gave their consent for minors.
2.2. Characteristics of Enrolled Patients
Twenty-two adolescents and adults with moderate-severe lung disease (15 females and seven males) were enrolled in the study between October 2014 and March 2015 at three Italian CF Center (Table 1). The study subjects were selected based on eligibility criteria that included all of the following: (i) a diagnosis of CF, i.e., a sweat test showing sweat Cl > 60 mmol/L and two known CFTR mutations causing the disease with pancreatic insufficiency (elastase < 5 μg/g/feces) [15], (ii) aged more than six years, i.e., between 11 and 55 years, (iii) chronically infected with Pseudomonas aeruginosa according to the Leeds criteria [16] and iv) decline in %FEV1 in the previous three years before enrollment by measuring the difference between the best %FEV1 registered within the previous year and the best %FEV1 registered two-years before specimen collection, following the criteria previously reported [17]. Clinical status at the time of collection was designated as baseline (BL), when clinically stable and at their clinical and physiological baseline, on treatment (TR), at exacerbation-associated (additional) antibiotic treatments, and at recovery (RC), upon completion of (the additional) antibiotic treatment [18]. Forced expiratory volume in 1 s as a percentage of predicted (%FEV1) [19] were measured according to the American Thoracic Society and European Respiratory Society standards [20]. CFTR genotype, sex, age, and antibiotic treatment for each patient were reported in (Table 1 and Table S1). During serial sampling, data (antibiotic usage and spirometry) were collected.
Table 1.
Characteristics of patients enrolled in the study.
2.3. Sample Collection, Processing, DNA Extraction and Sequencing
A total of 79 sputum samples were obtained by spontaneous expectoration at baseline, exacerbation-associated antibiotic treatments and recovery status. Samples were processed according to standard methods as previously described [5,21]. Respiratory pathogens were identified using the conventional techniques reported in the guidelines, as previously described [21,22]. The number of samples, microbiological status at sampling and samplings following exacerbation events are reported in Table S1. Sputum samples were washed in 5 mL PBS and then centrifuged (3,800 g) for 15 min. Resulting pellets were resuspended in 5–10 mL DNAse buffer (10 mM Tris-HCl pH 7.5; 2.5 mM MgCl2; 0.5 mM CaCl2, pH 6.5) with 7.5 µL of DNAse I (2000 Units/mL) per 1 mL of sample (15U/mL final), incubated for 2 h at 37 °C, and washed twice by pelleting at 3,800 g for 15 min and resuspending in 10 mL SE buffer (75 mM NaCl, 25 mM EDTA, pH 7.5). Pellets were then resuspended in 0.5 mL lysis buffer (20 mM Tris-HCl pH 8.0; 2 mM EDTA pH 8.0; 1% (v/v) Triton; 20 mg/mL Lysozyme final concentration), incubated for 30 min at 37 °C before extracting DNA with the MoBio PowerSoil DNA Isolation kit as per manufacturer’s instructions. Libraries were prepared with the Nextera XT DNA Library Preparation kit (Illumina) and sequenced on the HiSeq2500 apparatus (Illumina). Raw sequence data reported in this study have been deposited in the NCBI “Sequence Read Archive” (SRA) under the project accession PRJNA516870.
2.4. Basic Sequence Analyses
Sequence quality was ensured by trimming reads using StreamingTrim 1.0 [23], with a quality cutoff of 20. Bowtie2 [24] was used to screen out human-derived sequences from metagenomic data with the latest version of the human genome available in the NCBI database (GRCh38) as reference. Sequences displaying a concordant alignment (mate pair that aligns with the expected relative mate orientation and with the expected range of distances between mates) against the human genomes were then removed from all subsequent analyses.
2.5. Taxonomic Classification of Metagenomic Contigs
Assembled contigs were taxonomically classified using BLAST. First, all genomes available for each species detected with MetaPhlAn2 were downloaded from NCBI and used to build a database for each sample. All genomes reporting an identity higher than 90% and a coverage higher than 80% were collected and used for taxonomic classification. Contigs reporting hits with genomes coming from a single species were assigned to that species whereas contigs reporting hits from multiple species were flagged as unknown.
2.6. Bioinformatic and Statistical Analyses
To test for differentially distributed pathways and taxa across exacerbation events and genotypes we used a moderated t-test as implemented in the limma package [25], version 3.34.9. Data obtained with MetaPhlAn2 (taxonomic composition) and HUMAnN2 (pathway composition) were fitted into limma’s model using subjects as blocking variable. Since both software quantify biological units using relative counts (HUMAnN2 uses “copies per million” and MetaPhlAn2 uses percentages) we transformed this data into logarithmic values using the formula: log2(x + 0.1), where x are the relative counts. Obtained p-values were corrected using the Benjamini-Hochberg correction method. A similar approach has been used for antibiotic genes detect along assembled contigs. Here the number of reads that mapped onto each gene was used to estimate differentially abundant genes. Since the number of reads for each sample was variable (the ratio of the largest library size to the smallest was more than 10-fold) we used limma’s voom method [26] to fit our model, as suggested by the author of limma.
Metabolic and regulatory patterns were estimated using HUMAnN2 [27] and considering only those pathways with a coverage value ≥ 80%, whereas the taxonomic microbial community composition was assessed using MetaPhlAn2 [28]. The CARD database [29] was used in combination with the Resistance Gene Identifier (RGI, version 4.0.3) to inspect the distribution of antibiotic resistance gene (AR genes). Strain characterization was performed using StrainPhlAn [30].
Statistical analyses were conducted in the R environment [31] (version 3.4.4) with the help of external packages [25,26,32]. The taxonomical and functional composition on lung microbiome was explored using permutational multivariate analysis of variance (PERMANOVA with 1000 permutations), ‘adonis2’ function of vegan package version 2.5-2; whereas differences in bacterial diversity (Shannon and inverse Simpson) were tested using analysis of covariance (ANCOVA), ‘aov’ function. The model fitted for both analyses was:
where, Status is the exacerbation event, Genotype is the CFTR genotype, Subject is the patient, FEV1 was the forced expiratory volume in 1 s, and days, was the number of days from the enrolment in the study. For the ANCOVA analyses. Tukey’s post hoc tests were performed to test for mean differences within each factor used to build the full model (excluding FEV1 value and days since they were not categorical variable). Ordination analyses were conducted on both taxa (From MetaPhlAn2) and pathways (from HUMAnN2) using the function ‘ordinate’ of the phyloseq package [32] (version 1.23.1) with principle coordinate decomposition method (PCoA) and the Bray-Curtis dissimilarity index. The same index was used to inspect the distribution of samples and compare beta diversity level in both taxonomic composition and pathways.
X ~ Status + Genotype + Subject + FEV1 + days
3. Results
3.1. Population and Sampling
Twenty-two patients with CF were enrolled for a total of 15 females and seven males. The patients were chosen from a larger cohort of patients with moderate-severe lung disease (30 < %FEV1 < 70) and chronically infected by Pseudomonas aeruginosa. During the study period, they were treated with maintenance antibiotics (aerosol) and only a subset (n = 8) received clinical intervention in form of supplementary antibiotics (oral or/and intravenous) for a pulmonary exacerbation (CFPE) (Table 1 and Table S1). The bacterial microbiome was investigated on sputum samples obtained every 3–4 months from 22 individuals along a survey of 15 months. Within the 22 subjects enrolled, two were lost to follow up, 8 underwent episodes of exacerbations, which provided the opportunity to explore the microbiome composition along the events. In total, 79 samples from these 22 subjects were collected and analyzed by a whole metagenomic sequencing approach.
3.2. Airway Microbiomes are Taxonomically Distinct and Show Patient-Specific Strain Colonization
The overall taxonomic representation of the microbiomes from the 79 samples is reported in Figure 1a,b, whereas a summary of obtained reads per sample was reported in Table S2. Firmicutes, Proteobacteria, Bacteroidetes, and Actinobacteria were the most represented phyla. A high relative abundance (49% of total reads) of the “classical” CF bacterial signatures (taxa), such as Staphylococcus aureus and Pseudomonas aeruginosa, Rothia mucilaginosa, and Prevotella melaninogenica (all present in the top-10 species within each phylum, Figure 1b and Table S3), was found.
Figure 1.
Taxonomic distribution in patients enrolled in the study. (a) The taxonomic distribution of all species detected using MetaPhlAn2 was reported in each row of the matrix whereas columns represent samples collected during the study. Colors from dark blue to red were used to report “copies per million” (CPM) values as obtained from HUMAnN2 with black reporting a CPM value of zero. The plot was divided according to patient status: BL, baseline; TR, treatment; RC, recovery. Species were ordered according to their mean abundance and grouped according to their Phylum. (b) The mean abundance value of the top-ten species (if available) detected within each Phylum was reported together with the standard error. The relative abundance of taxa is reported (Abundance %).
Although principal coordinates analysis showed that subjects did not cluster based on treatment events and/or genotype (Figure S1a), the PERMANOVA analysis (Table 2) reported a significant effect of both factors. However, the R2 values, namely the proportion of variance explained by the factor considered, were very low (Table 2, R2 = 0.03 for both factors, p-values < 0.05) probably due to intra-patient heterogeneity. No interaction effect of CFTR genotype on sputum microbiome was found (p-value > 0.05, treatment-genotype interaction effect). Subject effect was predominant with an R2 value of 0.52. Similarly, neither FEV1 nor time showed any significant relationship with taxonomy or functional profile (Table 2). A high fraction (more than 50%) of the total variance can be thus explained by inter-subject variation.
Table 2.
Permutational multivariate analysis of variance on both taxonomic distribution and metabolic pathways.
We then performed a metagenomic data-based strain-level analysis of the sputum microbiomes, by StrainPhlAn, a tool that permits to identify the specific strain of a given species within a metagenome [30]. This analysis demonstrated, in samples from the same patient but at different time points, that bacterial lineages were in general, closely related and tightly clustered together, confirming a patient-specific bacterial colonization and colonizing strain stability over time (Figure 2 and Figure S2).
Figure 2.
Strain-level phylogenetic trees of the main cystic fibrosis (CF) pathogens detected in the study. Phylogenetic trees obtained through StrainPhlAn pipeline were reported for the main pathogenic signatures of CF disease: (a) Pseudomonas aeruginosa; (b) Staphylococcus aureus; (c) Rothia mucilaginosa; (d) Prevotella melaninogenica. Points at the end of each clade are colored according to patients so that two points with the same color, in the same tree, represent the same species in two different time points, for the same patient.
Bacterial diversity measures (Shannon and inverse Simpson indices) varied according to clinical status, genotype, and subject (Figures S3 and S4, Tables S4 and S5). Samples collected during clinical treatments exhibited lower microbial diversity than samples collected at either baseline or recovery visits, highlighting the role of clinical treatments in perturbing CF lung communities as confirmed by the Tukey’s post hoc test.
3.3. Stability and Subject-Specific Distribution Patterns of Metagenomic Functions
The results of functional metagenomic analyses were consistent with the taxonomic findings described above. The list of metabolic pathways identified in metagenomic assemblies is reported in Table S6. The category “Biosynthetic pathways” was the most represented functional category (Figure 3).
Figure 3.
Pathway distribution according to exacerbation events. The pathway distribution was reported for each sample (columns) and for each pathway detected (rows). Colors from dark blue to red were used to report “copies per million” (CPM) values as obtained from HUMAnN2 with black reporting a CPM value of zero. On the right, the percentage of taxa in which each pathway was detected was reported using different colors. The main colors correspond to the Phylum whereas the different shades correspond to the genus detected (if available). BL, baseline; TR, treatment; RC, recovery.
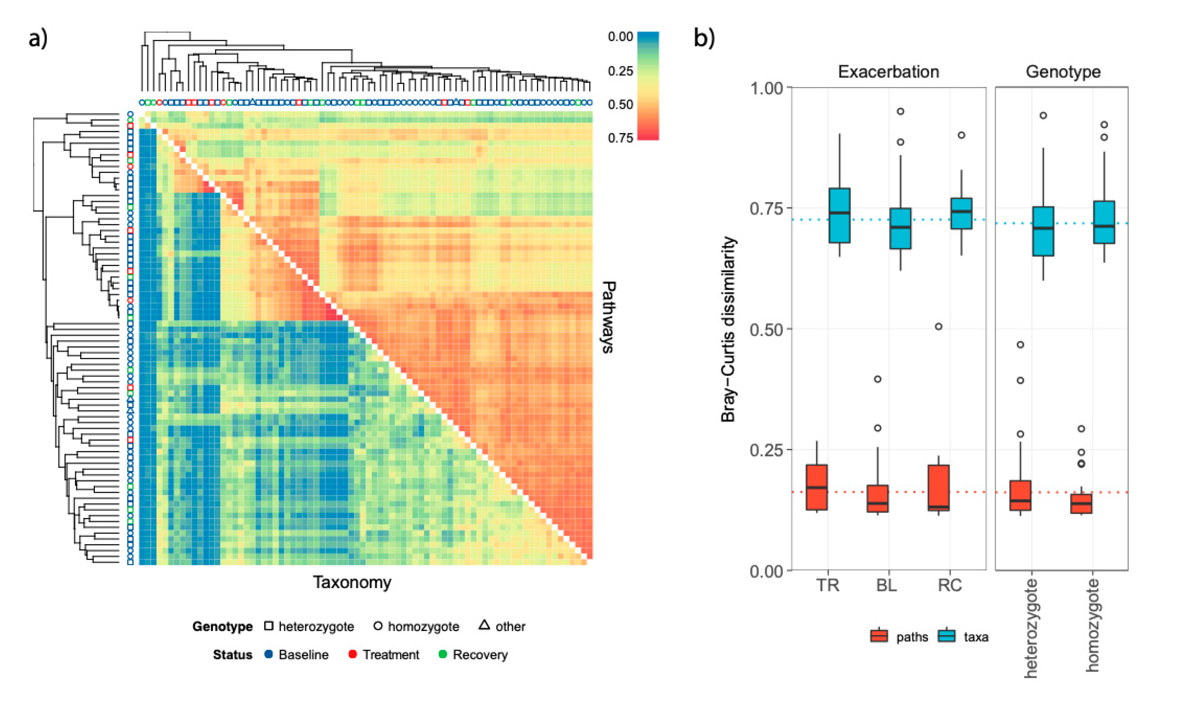
Pathways were mainly detected in members of the phyla Firmicutes and Proteobacteria, followed by Bacteroidetes and Actinobacteria. Exacerbation events and patient genotype significantly impacted pathway distribution (Table 2, R2 values of 0.04 and 0.03 respectively, p-values < 0.05), though with less an effect than that of subject (R2 = 0.48). The sample distribution according to representation and abundance of metabolic pathways was very heterogeneous with no sharp differences according to genotypes or exacerbation events (Figure S1). Alpha diversity of metabolic pathways dropped significantly in samples collected during exacerbation events, but the drop was significant only considering the inverse Simpson index (p-value = 0.036, Figures S3b and S4, Table S5). Comparing beta-diversity values on both taxonomic and functional distribution a lower taxonomic similarity than functional (pathways) was detected (Figure 4 and Table S7).
Figure 4.
Beta diversity analysis on both taxonomic and functional distribution. (a) Hierarchical clustering based on UPGMA method. Clustering was performed on both pathway distribution (the upper triangle) and taxonomic composition of samples (lower triangle). The Bray-Curtis distance was used to compute distances between samples, but it was transformed into similarity value by subtracting 1 before plotting. Thus, red colors represent high similarity values whereas blue colors represent low similarity values. The shape of the points on each tip of trees refers to the genotype whereas the colors refer to the exacerbation events. (b) Results of Tukey’s post hoc test on beta diversity values across patient genotypes and exacerbation events. Contrasts were computed even to test differences between taxonomic distribution and pathways with taxa reporting higher level of beta diversity. Homozygote and heterozygote refer to ΔF508 mutation of CFTR gene. BL, baseline; TR, treatment; RC, recovery. Each box shows the “interquartile range” (IQR) that is the differences between the third and the first quartile of data (the 75th and the 25th percentile). Horizontal bars are medians whereas whiskers represent the minimum and maximum values defined as Q1 – (1.5 × IQR) and Q3 + (1.5 × IQR), respectively.
In other words, metabolic pathways were very consistent across patient status (baseline, treatment recovery) and had even less fluctuations than microbiota composition. This evidence was additionally confirmed by the differential abundance analysis. For contrasts made within each genotype, 40 pathways reported significant differences across exacerbation statuses [p-values < 0.05 and |log(fold-change)| > 5] all in the homozygote group (Figure S5 and Table S8), whereas, considering all samples together, no pathway was found to be more abundant in one condition in respect to another (data not shown). These results confirmed the resilience of the CF microbiome, suggesting that neither clinical change nor antibiotic treatments are accompanied by major changes in sputum microbial functions.
3.4. Resistome Composition through Exacerbation Events and Treatments
Antibiotic resistance genes (ARG) were inspected in relation to treatment events. Mapping of sequence reads to the CARD database resulted allowed to identify resistance-associated genetic determinants representing a range of resistance mechanisms, including antibiotic inactivating enzymes and efflux pumps, and conferring resistance to a number of antibiotic classes, including peptides, aminoglycosides, fluoroquinolones, monobactams, and nitroimidazoles.
Only six types of genes conferring resistance to β-lactamases and multidrug efflux transporters, were found to be affected by an exacerbation condition, all regarding samples from patients heterozygous for ΔF508 whereas, as found for metabolic pathways, no gene was significantly impacted in terms of abundance by antibiotic treatment when considering all samples at once (Figure S6 and Table S9). A similar approach was used to inspect the effect of antibiotic treatment on ARG distribution. ARG were inspected also in relation to the antibiotic treatments reported in Table S1. The class of each antibiotic was correlated to the presence (and the abundance) of genes that may, in principle, confer resistance to antibiotics from the corresponding class. Differential abundance analyses (Table 3 and Figure S7) showed 11 genes affected by antibiotic intake (8 as reduction in abundance, 3 as increase in abundance), suggesting a corresponding decrease in the number of sensitive or increase in abundance of resistant strains. Results showed a large group of ARGs present in most of the samples and that the antibiotic treatment used in each sample was mirrored by the representation of the ARG classes (Figure 5 and Figure S8).
Table 3.
Antibiotic resistance genes differentially distributed depending on drug intake.
Figure 5.
Antibiotic resistance genes map. Antibiotic Resistance Genes (ARGs) were reported in the y-axis whereas samples were reported in the x-axis. Antibiotic classes (both for ARG and for patient treatments) were reported using dots at the end of the heatmap. Hierarchical clustering was computed using the Jaccard index for binary data with the UPGMA method. Red cells correspond to the presence of a gene in samples whereas gray cell correspond to absence. Only genes detected in at least 10% of the subjects were reported.
4. Discussion
Longitudinal studies provide important information on the stability and dynamics of microbial ecosystems [33] As all biotic communities, microbial communities tend to evolve towards a stable composition, either in natural environment or in association with host (as human-associated microbiomes). Changes in the community can be triggered by external conditions, as changes in host physiology (e.g., inflammation status) and/or other perturbations (e.g., antibiotic treatment). Indeed, perturbation studies help to probe community dynamics and resilience and possibly discover new findings for accessing ways for modifying the microbiome [34,35]. Here, we investigated the temporal dynamics of the CF sputum microbiome using shotgun metagenomics, including both periods of stability and respiratory exacerbations. Key questions were (i) what was the composition and stability of the lung microbiome in patients with CF when longitudinally sampled; and (ii) if the clinical status influenced the metabolic repertoire and resistome composition of lung bacterial community. Our results describe a unique examination of the dynamic of the lung microbiome in patients with moderate-severe lung disease carrying the ΔF508 mutation of CFTR gene and containing clinical measurements over a 15-month period.
The sputum microbiomes of CF patients were highly patient-specific, suggesting the host has one of the most important determinants of sputum microbiome composition. Indeed, there was less variation within the same individual at different time points than between different individuals at the same time point, proving some degree of temporal stability of an individual’s sputum microbiome, as indicated by the lack of a time effect on the taxonomic distribution of microbiomes. Moreover, the use of strain-level profiling allowed to monitor the resilience of predominant taxa detected in sputa of CF single patients during the entire study period. Assembly-free strain-level profiling in metagenomes through single nucleotide variants (SNVs) and genomic content has been widely used for comprehensive strain-resolved metagenomics [36]. Data derived from StrainPhlAn, a tool developed for the analysis of human microbiome that permit identification of the specific strain of a given species within a metagenome [30], have been found to correlate with traditional typing methods like MetaMLST, a metagenomic cultivation-free extension of Multi Locus Sequence Typing (MLST) [37].
Our results revealed that the predominant taxa detected in sputa of CF patients exhibited extraordinary resilience, as demonstrated by the presence of the same strains of several species during the entire study period. Resilience at the genus or species level was already known [38,39,40]. However, our approach went further, indicating that even single strains, not just more general taxonomies (as genus or species levels) are stable inside patients. Carmody and colleagues showed a relatively stable sputum community that was often altered during period of exacerbation even in the absence of viral infection or antibiotics only in a small group of patients [41]. A similar result was shown in the work from Fodor and colleagues [40] where, though occasional short-term compositional changes in the airway microbiota were found, the main taxonomic signatures of CF disease were highly stable. Even in other pulmonary diseases, such as non-cystic fibrosis bronchiectasis, respiratory sample bacterial communities showed a conserved structure for long periods of time, as showed in the work by Cox and colleagues where patients were followed for a six-month period [39].
Antibiotic exposure did not result in durable, persistent changes in sputum microbiota; the main taxa linked to CF infection were still present even after aggressive antibiotic treatment. From a taxonomic perspective, samples coming from the same patient clustered together, highlighting the role of the host in bacterial strain selection during the baseline but even during (and after) exacerbation events. Despite this patient-specific colonization, sputum taxonomic composition differed significantly from one subject to another even when sampled at the same time. Though the common CF pathogens were recovered, a notable exception was found for Rothia mucilaginosa. In fact, in contrast with other studies where this species was rarely identified [42,43,44], in our samples, it was detected in high relative abundance. This finding may suggest a potential involvement of R. mucilaginosa in CF microbiome dynamics and pathogenicity, which deserves further attention.
Conversely, microbial functional genetic pathways were more homogeneous across patients. This high conservation could be related to the characteristics of the lung environment itself, such as mucus compositions, nutrient availability, and oxygen levels, which can be broadly similar across patients with a similar clinical status. This finding is consistent with the concept that the function of a biotic community is more conserved than the presence of single members due to functional redundancy of different microbial taxa [45]. From this point of view, the airway microbiome can be considered as performing a similar “ecosystem service”, irrespective of the taxonomy present as pointed out by various authors in other environments [45]. Evidence of functional stability of the human microbiota was previously reported for the gut microbiome [46], indicating that single subjects can be considered to some extent as different ecological niches, inhabited by unique collections of microbial taxa (i.e., strains), but sharing the same set of genes. Investigations on the actual functionality (e.g., by metatranscriptomics) of the identified core-set of genes could provide clues about the genetic function of the microbiome to be targeted in future therapeutic treatments [3].
The finding that CFTR genotypes relate with different representation in some pathways, may suggest that the airways microbiome is influenced by the type of CFTR alteration. However, this hypothesis deserves further attention to clarify a putative role of microbial pathways with respect to the CFTR genotype and vice versa. If confirmed, this hypothesis could offer possible opportunities for treating patients by targeting some CFTR genotype-related microbial metabolism.
Despite a clear effect of antibiotic treatment during (and after) exacerbation periods, the community structure is always recovered with the main pathogenic taxa emerging again. This effect is confirmed by the resistome analysis of CF airway microbiota (i.e., all antibiotic-resistance genes in both pathogenic and non-pathogenic bacteria), by correlation of antibiotic-resistance genes (ARG) distribution and antibiotic intake. In the present study, patients subjected to a given antibiotic treatment did not seem to select bacteria resistant to the antibiotic used but the detection of a resistance genetic determinants seems to be distributed in almost all patients regardless of the treatment. Few studies have characterized the airway resistome associated with the airway microbiome in patients with CF lung disease by shotgun sequencing methods [5,47,48,49,50]. Understanding the impact of antibiotic treatment on the respiratory tract resistome could allow one to have a more in-depth comprehension of emergence and expansion of populations of multi-resistant organisms and spread of genes encoding antimicrobial resistance in CF airway microbiota [51].
5. Conclusions
In conclusion, the temporal dynamics of the sputum microbiome in the largest cohort of patients with CF analyzed so far, showed (i) patient-specific signatures of the airway microbiome at strain-level, (ii) lack of variation in the microbiome across pulmonary exacerbations, and (iii) a core set of antibiotic resistance genes that did not vary by antibiotic intake. While the dynamics of CF sputum microbial composition were highly patient-specific, the overall sputum metagenome composition was stable, showing a high resilience along time and antibiotic exposure. The high degree of redundancy in the CF lung microbiome could testify to ecological aspects connected to the disease that were never considered so far, as the large core-set of genes shared between patients despite observed differences in clinical status or antibiotic treatment. The main conclusion of the present study is that the management of chronic CF infection may be improved by a more patient-specific personalization of clinical care and treatment. In particular, moving away from taxonomic inventories towards gene content of CF microbiome could lead to the identification of the microbial gene repertoire associated with CF lung disease and may provide the clinicians with new biomarkers of CF progression and targets for antibiotic therapy [3,52]. Longitudinal studies of CF airway microbiota will permit to tailor therapeutic interventions and select antibiotic therapies based on the composition and relative abundance of antibiotic resistance genes within the respiratory microbiome.
Supplementary Materials
The following are available online at https://www.mdpi.com/2076-2607/8/7/1003/s1, Figure S1: Ordination analyses based on (a) taxonomic assignments and (b) pathway distribution detected with MetaPhlAn2 and HUMAnN2, respectively, Figure S2: Strain-level phylogenetic trees of all detected microbes in the study, Figure S3: Effect of an exacerbation event (aka different antibiotic treatment) on alpha diversity inspected using both the Shannon index and the inverse Simpson, Figure S4: Effect of genotypes and samples on the bacterial diversity of lung microbiome, Figure S5: Volcano plot reporting results obtained with limma moderated t-test on pathway distribution, Figure S6: Volcano plot reporting results obtained with limma moderated t-test on resistance gene distribution, Figure S7: Effect of the antibiotic intake on the distribution of antibiotic resistance genes, Figure S8: Antibiotic resistance map of each sample included in the study; Table S1: Samples and patients’ characteristics for each sample collected during the study, Table S2: Number of reads for each sample, Table S3: Summary of all species detected with a mean abundance higher than 0.2%, Table S4: Analysis of variance on alpha diversity indices, Table S5: Tukey post hoc test on alpha diversity indices, Table S6: List of metabolic pathways identified in assembled reads, Table S7: Tukey post hoc test on Sorensen similarity index, Table S8: Metabolic pathways differentially distributed across treatment statuses, Table S9: Antibiotic resistance genes differentially distributed across treatment statuses.
Author Contributions
Conceptualization, A.B., G.T., V.L., E.F. and A.M.; methodology, G.B., D.D., F.A., F.D.C., E.V.F. and P.M.; formal analysis, G.B. and F.D.C.; investigation, G.B., A.M. and A.B.; resources, N.S.; data curation, G.B., D.D., F.A., E.F, F.D.C. and P.M.; writing—original draft preparation, G.B., A.M., A.B.; writing—review and editing, G.B., A.M., A.B.; validation, G.T., D.D., F.A., N.S., V.L., E.F., P.M., R.C., supervision, G.T., N.S., V.L., E.F., A.N., A.M. and A.B.; funding acquisition, A.B. All authors have read and agreed to the published version of the manuscript.
Funding
This study was supported by Italian Grants funded by the Italian Cystic Fibrosis Research Foundation (FFC) (http://www.fibrosicisticaricerca.it/) to Annamaria Bevivino: Project n. FFC#14/2015 with the contribution of “Delegazione FFC di Latina”, “Latteria Montello Nonno Nanni”, and “Gruppo di Sostegno FFC Valle Scrivia Alessandria”), and Project n. FFC#19/2017 with the contribution of “Delegazione FFC Lago di Garda con i Gruppi di Sostegno FFC di Chivasso, dell’Isola Bergamasca, di Arezzo”. Giovanni Bacci was supported by a postdoctoral fellowship by Italian Cystic Fibrosis Research Foundation.
Acknowledgments
We greatly acknowledge Professor Luke Hoffman (University of Washington, School of Medicine, Seattle, WA, USA) for critically reading and reviewing the earlier drafts of the manuscript. We also thank the Italian Cystic Fibrosis Research Foundation (FCC) (https://www.fibrosicisticaricerca.it) for financial support and administrative tasks, and the medical student Marta Maggisano (Sant’Andrea Hospital, Sapienza University of Rome, Rome, Italy) for the stimulating discussion. We would like to express their gratitude to Ricciotti Gabriella (Children’s Hospital and Research Institute Bambino Gesù, Rome), Tuccio Vanessa (Children’s Hospital and Research Institute Bambino Gesù, Rome) and Campana Silvia (Cystic Fibrosis Center, Anna Meyer Children’s University Hospital, Department of Pediatrics Medicine, Florence) for their technical support.
Conflicts of Interest
The authors declare no conflict of interest. The funders had no role in the design of the study; in the collection, analyses, or interpretation of data; in the writing of the manuscript, or in the decision to publish the results.
Availability of Data and Material
All data generated or analyzed during this study are included in this article. Raw sequence data reported in this study have been deposited in the NCBI “Sequence Read Archive” (SRA) under the project accession PRJNA516870.
References
- Knapp, E.A.; Fink, A.K.; Goss, C.H.; Sewall, A.; Ostrenga, J.; Dowd, C.; Elbert, A.; Petren, K.M.; Marshall, B.C. The Cystic Fibrosis Foundation Patient Registry. Design and methods of a national observational disease registry. Ann. Am. Thorac. Soc. 2016, 13, 1014–1015. [Google Scholar] [CrossRef] [PubMed]
- Cuthbertson, L.; Walker, A.W.; Oliver, A.E.; Rogers, G.B.; Rivett, D.W.; Hampton, T.H.; Ashare, A.; Elborn, J.S.; De Soyza, A.; Carroll, M.P.; et al. Lung function and microbiota diversity in cystic fibrosisl. Microbiome 2020, 8, 1–13. [Google Scholar] [CrossRef] [PubMed]
- Bevivino, A.; Bacci, G.; Drevinek, P.; Nelson, M.T.; Hoffman, L.; Mengoni, A. Deciphering the Ecology of Cystic Fibrosis Bacterial Communities: Towards Systems-Level Integration. Trends Mol. Med. 2019, 25, 1110–1122. [Google Scholar] [CrossRef] [PubMed]
- Qin, J.; Li, R.; Raes, J.; Arumugam, M.; Burgdorf, K.S.; Manichanh, C.; Nielsen, T.; Pons, N.; Levenez, F.; Yamada, T.; et al. A human gut microbial gene catalogue established by metagenomic sequencing. Nature 2010, 464, 59–65. [Google Scholar] [CrossRef]
- Bacci, G.; Mengoni, A.; Fiscarelli, E.; Segata, N.; Taccetti, G.; Dolce, D.; Paganin, P.; Morelli, P.; Tuccio, V.; De Alessandri, A.; et al. A different microbiome gene repertoire in the airways of cystic fibrosis patients with severe lung disease. Int. J. Mol. Sci. 2017, 18, 1654. [Google Scholar] [CrossRef]
- Franzosa, E.A.; Morgan, X.C.; Segata, N.; Waldron, L.; Reyes, J.; Earl, A.M.; Giannoukos, G.; Boylan, M.R.; Ciulla, D.; Gevers, D.; et al. Relating the metatranscriptome and metagenome of the human gut. Proc. Natl. Acad. Sci. USA 2014, 111, E2329–E2338. [Google Scholar] [CrossRef]
- Willner, D.; Daly, J.; Whiley, D.; Grimwood, K.; Wainwright, C.E.; Hugenholtz, P. Comparison of DNA extraction methods for microbial community profiling with an application to pediatric bronchoalveolar lavage samples. PLoS ONE 2012, 7, e34605. [Google Scholar] [CrossRef]
- Lim, Y.W.; Evangelista, J.S.; Schmieder, R.; Bailey, B.; Haynes, M.; Furlan, M.; Maughan, H..; Edwards, R.; Rohwer, F.; Conradet, D.; et al. Clinical insights from metagenomic analysis of sputum samples from patients with cystic fibrosis. J. Clin. Microbiol. 2014, 52, 425–437. [Google Scholar] [CrossRef]
- Willner, D.; Haynes, M.R.; Furlan, M.; Hanson, N.; Kirby, B.; Lim, Y.W.; Rainey, P.B.; Schmieder, R.; Youle, M.; Conrad, D.; et al. Case studies of the spatial heterogeneity of DNA viruses in the cystic fibrosis lung. Am. J. Respir Cell Mol. Biol. 2012, 46, 127–131. [Google Scholar] [CrossRef]
- Whelan, F.J.; Heirali, A.A.; Rossi, L.; Rabin, H.R.; Parkins, M.D.; Surette, M.G. Longitudinal sampling of the lung microbiota in individuals with cystic fibrosis. PLoS ONE 2017, 12, e0172811. [Google Scholar] [CrossRef]
- Whiteson, K.L.; Meinardi, S.; Lim, Y.W.; Schmieder, R.; Maughan, H.; Quinn, R.; Blake, D.R.; Conrad, D.; Rohwer, F. Breath gas metabolites and bacterial metagenomes from cystic fibrosis airways indicate active pH neutral 2,3-butanedione fermentation. ISME J. 2014, 8, 1247–1258. [Google Scholar] [CrossRef] [PubMed]
- Boutin, S.; Graeber, S.Y.; Stahl, M.; Dittrich, A.S.; Mall, M.A.; Dalpke, A.H. Chronic but not intermittent infection with Pseudomonas aeruginosa is associated with global changes of the lung microbiome in cystic fibrosis. Eur. Respir. J. 2017, 50, 1701086. [Google Scholar] [CrossRef] [PubMed]
- Quince, C.; Walker, A.W.; Simpson, J.T.; Loman, N.J.; Segata, N. Shotgun metagenomics, from sampling to analysis. Nat. Biotechnol. 2017, 35, 833–844. [Google Scholar] [CrossRef] [PubMed]
- Scholz, M.; Ward, D.V.; Pasolli, E.; Tolio, T.; Zolfo, M.; Asnicar, F.; Truong, D.T.; Tett, A.; Morrow, A.L.; Segata, N. Strain-level microbial epidemiology and population genomics from shotgun metagenomics. Nat. Methods 2016, 13, 435–438. [Google Scholar] [CrossRef]
- Farrell, P.M.; White, T.B.; Ren, C.L.; Hempstead, S.E.; Accurso, F.; Derichs, N.; Howenstine, M.; McColley, S.A.; Rock, M.; Rosenfeld, M.; et al. Diagnosis of Cystic Fibrosis: Consensus Guidelines from the Cystic Fibrosis Foundation. J. Pediatr. 2017, 181, S4–S15. [Google Scholar] [CrossRef]
- Proesmans, M.; Balinska-Miskiewicz, W.; Dupont, L.; Bossuyt, X.; Verhaegen, J.; Høiby, N.; de Boeck, K. Evaluating the ‘Leeds criteria’ for Pseudomonas aeruginosa infection in a cystic fibrosis centre. Eur. Respir. J. 2006, 27, 937–943. [Google Scholar] [CrossRef]
- Bacci, G.; Paganin, P.; Lopez, L.; Vanni, C.; Dalmastri, C.; Cantale, C.; Daddiego, L.; Perrotta, G.; Dolce, D.; Morelli, P.; et al. Pyrosequencing Unveils Cystic Fibrosis Lung Microbiome Differences Associated with a Severe Lung Function Decline. PLoS ONE 2016, 11, e0156807. [Google Scholar]
- Flume, P.A.; Mogayzel, P.J.; Robinson, K.A.; Goss, C.H.; Rosenblatt, R.L.; Kuhn, R.J.; Marshall, B.C.; Clinical Practice Guidelines for Pulmonary Therapies Committee. Cystic fibrosis pulmonary guidelines: Treatment of pulmonary exacerbations. Am. J. Respir. Crit. Care Med. 2009, 180, 802–808. [Google Scholar] [CrossRef]
- Taylor-Robinson, D.; Whitehead, M.; Diderichsen, F.; Olesen, H.V.; Pressler, T.; Smyth, R.L.; Diggle, P. Understanding the natural progression in %FEV1 decline in patients with cystic fibrosis: A longitudinal study. Thorax 2012, 67, 860–866. [Google Scholar] [CrossRef]
- Kerem, E.; Conway, S.; Elborn, S.; Heijerman, H.; Consensus Committee. Standards of care for patients with cystic fibrosis: A European consensus. J. Cyst, Fibros 2005, 4, 7–26. [Google Scholar] [CrossRef]
- Paganin, P.; Fiscarelli, E.V.; Tuccio, V.; Chiancianesi, M.; Bacci, G.; Morelli, P.; Dolce, D.; Dalmastri, C.; De Alessandri, A.; Lucidi, V.; et al. Changes in Cystic Fibrosis Airway Microbial Community Associated with a Severe Decline in Lung Function. PLoS ONE 2015, 10, e0124348. [Google Scholar] [CrossRef] [PubMed]
- Farrell, P.M.; Rosenstein, B.J.; White, T.B.; Accurso, F.J.; Castellani, C.; Cutting, G.R.; Durie, P.R.; Legrys, V.A.; Massie, J.; Parad, R.B.; et al. Guidelines for diagnosis of cystic fibrosis in newborns through older adults: Cystic Fibrosis Foundation consensus report. J. Pediatr. 2008, 153, S4–S14. [Google Scholar] [CrossRef] [PubMed]
- Bacci, G.; Bazzicalupo, M.; Benedetti, A.; Mengoni, A. StreamingTrim 1.0: A Java software for dynamic trimming of 16S rRNA sequence data from metagenetic studies. Mol. Ecol. Resour. 2014, 14, 426–434. [Google Scholar] [CrossRef] [PubMed]
- Langmead, B.; Salzberg, S.L. Fast gapped-read alignment with Bowtie 2. Nat. Methods 2012, 9, 357–359. [Google Scholar] [CrossRef] [PubMed]
- Ritchie, M.E.; Phipson, B.; Wu, D.; Hu, Y.; Law, C.W.; Shi, W.; Smyth, G.K. Limma powers differential expression analyses for RNA-sequencing and microarray studies. Nucleic Acids Res. 2015, 43, e47. [Google Scholar] [CrossRef] [PubMed]
- Law, C.W.; Chen, Y.; Shi, W.; Smyth, G.K. Voom: Precision weights unlock linear model analysis tools for RNA-seq read counts. Genome Biol. 2014, 15, R29. [Google Scholar] [CrossRef] [PubMed]
- Abubucker, S.; Segata, N.; Goll, J.; Schubert, A.M.; Izard, J.; Cantarel, B.L.; Rodriguez-Mueller, B.; Zucker, J.; Thiagarajan, M.; Henrissat, B.; et al. Metabolic reconstruction for metagenomic data and its application to the human microbiome. PLoS Comput. Biol. 2012, 8, e1002358. [Google Scholar] [CrossRef]
- Truong, D.T.; Franzosa, E.A.; Tickle, T.L.; Scholz, M.; Weingart, G.; Pasolli, E.; Tett, A.; Huttenhower, C.; Segatal, N. MetaPhlAn2 for enhanced metagenomic taxonomic profiling. Nat. Methods 2015, 12, 902–903. [Google Scholar] [CrossRef]
- Jia, B.; Raphenya, A.R.; Alcock, B.; Waglechner, N.; Guo, P.; Tsang, K.K.; Lago, B.A.; Dave, B.M.; Pereira, S.; Sharma, A.N.; et al. CARD 2017: Expansion and model-centric curation of the comprehensive antibiotic resistance database. Nucleic Acids Res. 2017, 45, D566–D573. [Google Scholar] [CrossRef]
- Truong, D.T.; Tett, A.; Pasolli, E.; Huttenhower, C.; Segata, N. Microbial strain-level population structure and genetic diversity from metagenomes. Genome Res. 2017, 27, 626–638. [Google Scholar] [CrossRef]
- R Development Core Team. R: A Language and Environment for Statistical Computing; R Foundation for Statistical Computing: Vienna, Austria, 2012; Available online: http://www.R-project.org/ (accessed on 25 May 2020).
- McMurdie, P.J.; Holmes, S. Phyloseq: An R Package for Reproducible Interactive Analysis and Graphics of Microbiome Census Data. PLoS ONE 2013, 8, e61217. [Google Scholar] [CrossRef]
- Faust, K.; Lahti, L.; Gonze, D.; de Vos, W.M.; Raes, J. Metagenomics meets time series analysis: Unraveling microbial community dynamics. Curr. Opin. Microbiol. 2015, 25, 56–66. [Google Scholar] [CrossRef] [PubMed]
- Shade, A.; Peter, H.; Allison, S.D.; Baho, D.L.; Berga, M.; Bürgmann, H.; Huber, D.H.; Langenheder, S.; Lennon, J.T.; Martiny, J.B.H.; et al. Fundamentals of Microbial Community Resistance and Resilience. Front. Microbiol. 2012, 3, 417. [Google Scholar] [CrossRef]
- Lozupone, C.A.; Stombaugh, J.I.; Gordon, J.I.; Jansson, J.K.; Knight, R. Diversity, stability and resilience of the human gut microbiota. Nature 2012, 489, 220–230. [Google Scholar] [CrossRef] [PubMed]
- Segata, N. On the Road to Strain-Resolved Comparative Metagenomics. mSystems 2018, 3. [Google Scholar] [CrossRef]
- Zolfo, M.; Asnicar, F.; Manghi, P.; Pasolli, E.; Tett, A.; Segata, N. Profiling microbial strains in urban environments using metagenomic sequencing data. Biol. Direct. 2018, 13, 1–13. [Google Scholar] [CrossRef]
- Carmody, L.A.; Zhao, J.; Kalikin, L.M.; LeBar, W.; Simon, R.H.; Venkataraman, A.; Schmidt, T.M.; Abdo, Z.; Schloss, P.D.; LiPuma, J.J. The daily dynamics of cystic fibrosis airway microbiota during clinical stability and at exacerbation. Microbiome 2015, 3, 12. [Google Scholar] [CrossRef]
- Cox, M.J.; Turek, E.M.; Hennessy, C.; Mirza, G.K.; James, P.L.; Coleman, M.; Jones, A.; Wilson, R.; Bilton, D.; Cookson, W.O.C.; et al. Longitudinal assessment of sputum microbiome by sequencing of the 16S rRNA gene in non-cystic fibrosis bronchiectasis patients. PLoS ONE 2017, 12, e0170622. [Google Scholar] [CrossRef]
- Fodor, A.A.; Klem, E.R.; Gilpin, D.F.; Elborn, J.S.; Boucher, R.C.; Tunney, M.M.; Wolfgang, M.C. The Adult Cystic Fibrosis Airway Microbiota Is Stable over Time and Infection Type, and Highly Resilient to Antibiotic Treatment of Exacerbations. PLoS ONE 2012, 7, e45001. [Google Scholar] [CrossRef] [PubMed]
- Carmody, L.A.; Zhao, J.; Schloss, P.D.; Petrosino, J.F.; Murray, S.; Young, V.B.; Li, J.Z.; LiPuma, J.J. Changes in Cystic Fibrosis Airway Microbiota at Pulmonary Exacerbation. Ann. Am. Thorac. Soc. 2013, 10, 179–187. [Google Scholar] [CrossRef] [PubMed]
- Zemanick, E.T.; Wagner, B.D.; Robertson, C.E.; Ahrens, R.C.; Chmiel, J.F.; Clancy, J.P.; Gibson, R.L.; Harris, W.T.; Kurland, G.; Laguna, T.A.; et al. Airway microbiota across age and disease spectrum in cystic fibrosis. Eur. Respir. J. 2017, 50, 1700832. [Google Scholar] [CrossRef] [PubMed]
- Carmody, L.A.; Caverly, L.J.; Foster, B.K.; Rogers, M.A.M.; Kalikin, L.M.; Simon, R.H.; VanDevanter, D.R.; LiPuma, J.J. Fluctuations in airway bacterial communities associated with clinical states and disease stages in cystic fibrosis. PLoS ONE 2018, 13, e0194060. [Google Scholar] [CrossRef] [PubMed]
- Lim, Y.W.; Schmieder, R.; Haynes, M.; Willner, D.; Furlan, M.; Youle, M.; Abbott, K.; Edwards, R.; Evangelista, J.; Conrad, D.; et al. Metagenomics and metatranscriptomics: Windows on CF-associated viral and microbial communities. J. Cyst. Fibros. 2013, 12, 154–164. [Google Scholar] [CrossRef] [PubMed]
- Doolittle, W.F.; Booth, A. It’s the song, not the singer: An exploration of holobiosis and evolutionary theory. Biol. Philos. 2016, 32, 5–24. [Google Scholar] [CrossRef]
- Thaiss, C.A.; Itav, S.; Rothschild, D.; Meijer, M.; Levy, M.; Moresi, C.; Dohnalová, L.; Braverman, S.; Rozin, S.; Malitsky, S.; et al. Persistent microbiome alterations modulate the rate of post-dieting weight regain. Nature 2016, 540, 1–27. [Google Scholar] [CrossRef]
- Allemann, A.; Kraemer, J.G.; Korten, I.; Ramsey, K.; Casaulta, C.; Wüthrich, D.; Ramette, A.; Endimiani, A.; Latzin, P.; Hilty, M. Nasal resistome development in infants with cystic fibrosis in the first year of life. Front. Microbiol. 2019, 10, 212. [Google Scholar] [CrossRef]
- Feigelman, R.; Kahlert, C.R.; Baty, F.; Rassouli, F.; Kleiner, R.L.; Kohler, P.; Brutsche, M.H.; von Mering, C. Sputum DNA sequencing in cystic fibrosis: Non-invasive access to the lung microbiome and to pathogen details. Microbiome 2017, 5, 20. [Google Scholar] [CrossRef]
- López-Causapé, C.; Cabot, G.; del Barrio-Tofiño, E.; Oliver, A. The versatile mutational resistome of Pseudomonas aeruginosa. Front. Microbiol. 2018, 9, 685. [Google Scholar] [CrossRef]
- López-Causapé, C.; Oliver, A. Insights into the evolution of the mutational resistome of Pseudomonas aeruginosa in cystic fibrosis. Future Microbiol. 2017, 12, 1445–1448. [Google Scholar] [CrossRef]
- Taylor, S.L.; Leong, L.E.X.; Mobegi, F.M.; Choo, J.M.; Burr, L.D.; Wesselingh, S.; Rogers, G.B. Understanding the impact of antibiotic therapies on the respiratory tract resistome: A novel pooled-template metagenomic sequencing strategy. Multidiscip. Respir. Med. 2018, 13, 30. [Google Scholar] [CrossRef]
- Françoise, A.; Héry-Arnaud, G. The Microbiome in Cystic Fibrosis Pulmonary Disease. Genes (Basel) 2020, 11, 536. [Google Scholar] [CrossRef] [PubMed]
© 2020 by the authors. Licensee MDPI, Basel, Switzerland. This article is an open access article distributed under the terms and conditions of the Creative Commons Attribution (CC BY) license (http://creativecommons.org/licenses/by/4.0/).




