Abstract
Cytochrome P450 monooxygenases (CYPs) are ubiquitous throughout the tree of life and play diverse roles in metabolism including the synthesis of secondary metabolites as well as the degradation of recalcitrant organic substrates. The genomes of budding yeasts (phylum Ascomycota, sub-phylum Saccharomycotina) typically contain fewer families of CYPs than filamentous fungi. There are currently five CYP families among budding yeasts with known function while at least another six CYP families with unknown function (“orphan CYPs”) have been described. The current study surveyed the genomes of 372 species of budding yeasts for CYP-encoding genes in order to determine the taxonomic distribution of individual CYP families across the sub-phylum as well as to identify novel CYP families. Families CYP51 and CYP61 (represented by the ergosterol biosynthetic genes ERG11 and ERG5, respectively) were essentially ubiquitous among the budding yeasts while families CYP52 (alkane/fatty acid hydroxylases), CYP56 (N-formyl-l-tyrosine oxidase) displayed several instances of gene loss at the genus or family level. Phylogenetic analysis suggested that the three orphan families CYP5217, CYP5223 and CYP5252 diverged from a common ancestor gene following the origin of the budding yeast sub-phylum. The genomic survey also identified eight CYP families that had not previously been reported in budding yeasts.
1. Introduction
The budding yeasts (phylum Ascomycota, sub-phylum Saccharomycotina) comprise over 1000 described species of predominantly unicellular fungi that include many species of industrial or medical importance [1]. At present, more than 350 species of budding yeasts have been subjected to genome sequencing. Although the gene content of a haploid budding yeast genome is fairly constant with average gene number of 6000–7000 [2], there exists significant diversity of gene inventory between yeast lineages at both the genus and family level [3]. While most genes of the common baker’s yeast Saccharomyces cerevisiae have established functions, the functions of the vast majority of genes that do not occur in Sac. cerevisiae remain to be determined. The assignment of biological functions to such “orphan genes” [4] remains the primary challenge of budding yeast genomics.
Cytochrome P450 monooxygenases (CYPs) are a large family of heme-thiolate enzymes (Pfam accession 00067) that are found throughout the tree of life [5]. Among the fungi, CYPs are involved in many metabolic processes including the synthesis of secondary metabolites as well as the degradation of complex organic substrates and xenobiotics. Budding yeast genomes contain relatively few CYP genes as a percentage of the total gene content compared to filamentous ascomycete and basidiomycete fungi [6]. Two possible reasons for this lower proportion of CYP-encoding genes is the limited number of metabolic pathways for secondary metabolite synthesis and complex substrate degradation within the budding yeast sub-phylum.
All CYPs are divided into ten distinct classes depending on the protein components involved in electron transfer to the CYP catalytic subunit [7]. Three classes of CYPs have been described in the fungi of which class II CYPs are the most common. Class II CYPs are membrane-bound proteins that are localized to the endoplasmatic reticulum and act in concert with an FMN/FAD-containing CYP reductase (CPR) and in some cases also a cytochrome b5 subunit [6]. CYPs are further classified into individual families based on amino acid sequence identity with the family inclusion threshold set at 40% sequence identity [8].
Among the budding yeasts there are currently five CYP families whose functions have been established through biochemical or genetic means, or both. The CYP51 and CYP61 family enzymes lanosterol 14α-demethylase and Δ22-sterol desaturase (encoded by the genes ERG11 and ERG5, respectively) are components of the ergosterol biosynthetic pathway [9,10] (Figure 1a,b). The DIT2 gene encodes a CYP56 family enzyme involved in the synthesis of ll-N,N’-bisformyl dityrosine [9] (Figure 1c), which is a component of the outer spore wall [10]. The CYP52 family consists of alkane and fatty acid hydroxylases (Figure 1d–f, encoded by the ALK genes), which are involved in the assimilation of alkanes as carbon sources [11] as well as synthesis of extracellular biosurfactants called sophorolipids [12]. Finally, the CYP5251 family consists of pulcherrimic acid synthase (Figure 1g, encoded by the PUL2 gene), which is involved in the biosynthesis of the siderophore pulcherrimin [13,14]. In addition to these five CYP families, yeast “orphan” CYP families have been identified whose functions remain to be determined. Previously reported orphan CYP families among budding yeasts include CYP501, CYP504, CYP548, CYP5217, CYP5223 and CYP5252 [15,16,17].
Figure 1.
Currently known cytochrome P450 monooxygenase (CYP) enzymatic activities among budding yeasts: (a) Δ22-sterol desaturase; (b) 14α-lanosterol demethylase; (c) N-formyl-l-tyrosine oxidase; (d) n-alkane hydroxylase; (e) fatty acid ω-hydroxylase; (f) fatty acid (ω-1)-hydroxylase; (g) pulcherrimic acid synthase.
The aim of the present study was to conduct a comprehensive survey of CYP genes among budding yeast genomes to firstly identify what CYP families occur within the sub-phylum Saccharomycotina and secondly establish how these families are distributed between different budding yeast lineages. This information will provide an overview that will ultimately guide future efforts to establish functions of budding yeast orphan CYPs.
2. Materials and Methods
2.1. Sequence Retrieval
A core set of budding yeast cytochrome P450 monooxygenase (CYP) protein sequences in GenBank were collected through a PSI-BLAST search using the Sac. cerevisiae Erg5 sequence (GenBank protein accession NP_013728) as a query against the nr and refseq_protein databases constrained to sub-phylum Saccharomycotina (taxid:147537) with the E value inclusion threshold set to 10−10. The search was repeated until no new sequences were identified. Identification of CYP protein sequences in the species Blastobotrys adeninivorans, Lachancea kluyveri, Lachancea waltii, Nakaseomyces bacillisporus, Nakaseomyces bracarensis, Nakaseomyces castellii, Nakaseomyces delphensis, Nakaseomyces nivariensis, and Torulaspora microellipsoides were carried out using the GRYC BLAST server (http://igenolevures.org/). CYP families that appeared to be absent in annotated yeast genomes through BLASTP searches were further confirmed by TBLASTN searches against the GenBank reference sequence genomic database and the whole genome shotgun contig (wgs) database (E value cutoff 10−6) using representative query sequences for each CYP family (Table 1). In yeast species whose genomes currently lack gene annotations, CYP protein sequences were identified through TBLASTN searches against the GenBank wgs database (E value cutoff 10−6) using representative query sequences for each CYP family (Table 1). Protein sequences were extracted from genomic data using the NCBI ORFfinder server (https://www.ncbi.nlm.nih.gov/orffinder/) with the corresponding translation table selected. All protein sequences were checked for possible prediction errors such as N-terminal truncations or extensions as well as intron prediction artifacts by multiple sequence alignment with MAFFT [18] (http://mafft.cbrc.jp/alignment/server/index.html) using the G-INS-i alignment strategy. CYP sequences that displayed sequence identity equal or above 40% when aligned to the CYP query sequence were automatically assigned to the same CYP family as the query sequence. CYP sequences that displayed sequence identity below 40% when aligned to the CYP query sequence were subjected to phylogenetic analysis to ascertain its CYP genealogy as described in the section below.
Table 1.
CYP family reference sequences.
2.2. Phylogenetic Analysis
Protein sequences were aligned in MAFFT as described above. Selection of sequence positions suitable for phylogenetic analysis was carried out in GBlocks [19] (http://molevol.ibmb.csic.es/Gblocks_server/) with the settings for smaller final blocks and less strict flanking positions enabled. The resulting amino acid positions were then used to construct maximum likelihood trees using PhyML v. 3 [20] (http://www.atgc-montpellier.fr/phyml/) with 1000 bootstrap replicates. The substitution model for each phylogenetic analysis was estimated using SMS [21]. All phylogenetic analyses within the present study converged on a LG substitution model [22] with a proportion of invariant sites and gamma-distributed substitution rates (I + Γ). Trees were visualized using FigTree v. 1.4.2 (http://tree.bio.ed.ac.uk/software/figtree/).
3. Results
3.1. Sequence Collection and Initial Sorting
Compilation of budding yeast CYP protein sequences were carried out in two phases. The first phase involved the collection of budding CYP sequences within the NCBI GenBank protein database using a PSI-BLAST search with the Sac. cerevisiae Erg5 sequence as the query. This core set of budding yeast CYP sequences were then preliminarily sorted into CYP families based on a 40% sequence identity threshold against the CYP reference sequences in Table 1. Any protein sequences that did not satisfy the 40% sequence identity threshold were further queried against the Aspergillus nidulans protein complement within GenBank to identify matches against the Asp. nidulans CYPome reference set [23]. The second phase consisted of TBLATSN searches using the CYP reference proteins against individual budding yeast genomes. Significant hits were translated in silico and sorted as described above. In order to place the budding yeast CYP family inventory in a meaningful taxonomic context, a higher-order classification scheme based on the translation of the codon CUG [24], which is roughly equivalent to the taxonomic rank of order, was used. The budding yeast CYP gene inventory (CYPome) at the taxonomic rank of genus is summarized in Figure 2.
Figure 2.
Taxonomic distribution of CYP families among the budding yeasts. Genera are organized with respect to clade [24]. The number of species surveyed within each genus (n) is indicated. The color of circles represent the occurrence of each CYP category (either individual CYP families or larger clusters of related CYP families) within each individual genus. Suspected pseudogenes were scored as “absent”. The CYP category “other” denotes CYP families detected exclusively in a small number of basal budding yeast genera. These CYP families are described in greater detail in Table 2.
Sequences belonging to families CYP51 (ERG11), CYP52 (ALK), CYP56 (DIT2), CYP61 (ERG5) and CYP5251 (PUL2) could be assigned with high confidence. The CYP51 family, which is represented by the essential ergosterol biosynthetic enzyme lanosterol 14α-demethylase [25], was detected in all surveyed genomes. CYP61, which is represented by the non-essential ergosterol biosynthetic enzyme Δ22-sterol destaurase [26], was detected in all but the three species Eremothecium coryli, Eremothecium cymbalariae and Eremothecium sinecaudum. Both the CYP51 and CYP61 families would typically be represented by a single gene copy per haploid genome. Some notable exceptions included Alloascoidea hylecoeti (three CYP51/ERG11 gene copies), Blastobotrys proliferans (at least six CYP61/ERG5 gene copies) and Ogataea trehaloabstinens (three CYP61/ERG5 and two CYP51/ERG11 gene copies, respectively).
The CYP56 family (DIT2) was ubiquitous in the Leu1 clade, occurred in the majority of genera within the Ser1 clade but was completely absent in clades Ala, Leu2 and Ser2. There were sporadic occurrences of CYP56/DIT2 in the basal Leu0 clade. In all DIT2-containing genomes, the DIT2 gene co-occurred together with DIT1 gene in an antiparallel orientation so that the two genes shared a common promoter. The Geotrichum candidum genome contained a second DIT1 copy (GenBank protein accession CDO53799), which did not co-occur with a DIT2 gene. All yeast genomes that lacked the DIT2 gene also lacked the DIT1 gene.
The CYP52 family (ALK) occurred with high frequency in clades Leu0 and Ser1 while being completely absent in clades Ala, Leu1 and Leu2. Interestingly, only one of seven species within the Ser2 clade (encompassing families Ascoideaceae and Saccharomycopsidaceae)—Saccharomycopsis fodiens—possessed CYP52-encoding genes. In terms of gene copy number, the CYP52 family displayed the highest gene copy numbers of all budding yeast CYP families with over ten gene copies per haploid genome observed in several species (Figure 3).
Figure 3.
Average gene copy number of CYP52 family genes per haploid genome among budding yeasts. Genus names are color-coded with respect to clade [24]. The number of species surveyed within each genus (n) is indicated. Error bars indicate one standard deviation.
Family CYP5251 (PUL2) displayed only sporadic occurrences among budding yeast genomes, which is consistent with previous reports [13]. As expected, the PUL2 gene co-occurred with the PUL1 gene, which is thought to catalyze the first step of pulcherrimin synthesis through the conversion of leucine into cyclodileucine [14].
Orphan families CYP501 and CYP504 appeared closely related and in some cases protein sequences could not be unambiguously assigned to either CYP family based on the 40% sequence identity threshold. Such was the case with the Geo. candidum GECA02s04597g gene product (GenBank protein accession CDO52018), which displayed 36% and 28% sequence identity to the CYP504 and CYP501 reference sequences, respectively. Some more divergent sequences were even more difficult to assign as in the case of the predicted products of the Wickerhamiella sorbophila B9G98_03152 and Pachysolen tannophilus PACTADRAFT_3984 genes (GenBank protein accessions XP_024665477 and ODV94023, respectively), which displayed essentially equal sequence identities to either CYP reference sequence for families CYP501 and CYP504. Therefore, all sequences displaying affinity to either the CYP501 or CYP504 families were sorted into a single category for further characterization by phylogenetic analysis.
A similar dilemma arose when attempting to assign CYP sequences to orphan families CYP5217, CYP5223 and CYP5252. For example, the Lipomyces starkeyi LIPSTDRAFT_70552 gene product (GenBank protein accession ODQ73543) displayed roughly equal sequence identity (32–34%) to the CYP reference sequences for families CYP5217, CYP5223 and CYP5252. The close relationship between these three CYP families therefore necessitated a common sorting bin, which was designated “CYP52XX” to accommodate all three CYP families as well as any closely related sequences that could not be unambiguously assigned to any of the three families. (It should be noted that the founding member of family CYP5252, which is found in the genome of Kluyveromyces lactis—GenBank protein accession XP_453580—appears to be a pseudogene that has resulted in a predicted protein sequence with a 163-amino acid N-terminal truncation.)
One CYP protein sequence (GenBank protein accession ODV87035) from Ogataea arabinofermentans could not be unambiguously assigned to any of the CYP families that had previously been recognized among budding yeasts [15,16,17]. The O. arabinofermentans protein sequence was 56% identical and 71% similar to the Asp. nidulans hypothetical protein An7359 (GenBank protein accession XP_680628), which has been assigned to the CYP5078 family [23]. TBLASTN searches with the O. arabinofermentans protein sequence against translated budding yeast draft genomes revealed putative CYP5078-encoding genes within several species of the genera Ambrosiozyma, Ogataea, Peterozyma and Sporopachydermia as well as the single species Lipomyces suomiensis within the genus Lipomyces.
TBLASTN searches against translated budding yeast draft genomes using representative protein sequences for families CYP548, CYP5217, CYP5223 and CYP5252 consistently identified related but divergent putative CYP sequences in the species Blastobotrys americana, Blastobotrys peoriensis, Diddensiella caesifluorescens and Lipomyces kononenkoae. The top Asp. nidulans BLASTP hit for all four predicted sequences was the An5837 protein (GenBank protein accession XP_663441) with sequence identities ranging from 31 to 38%. The An5837 protein has previously been assigned to the CYP630 family [23]. Even though the sequence similarity threshold was below 40%, these four sequences were designated “CYP630-like” as the author was reluctant to define any new CYP families in the present study as will be expanded on in the discussion.
The remaining CYP sequences, which could not be directly assigned to any of the previously described CYP families in the budding yeasts (and therefore collectively referred to as “other” in Figure 2), were all found in species from basal lineages in the Leu0 clade such as Geo. candidum, Lip. starkeyi and Tortispora caseinolytica. These CYP sequences could be resolved into at least six groups based on simple pairwise similarity comparisons (Table 2). TBLASTN searches against budding yeast draft genomes in the NCBI wgs database confirmed that these sequences appeared to be exclusive to the basal clade Leu0 families Dipodascaceae, Lipomycetaceae and Trigonopsidaceae with high-scoring TBLASTN hits against draft genomes the genera Lipomyces, Magnusiomyces/Saprochaete and Trigonopsis Three of the groups (II, IV and VI in Table 2) could be directly assigned to CYP families based on sequence identity to Asp. nidulans CYPs [23]. Two additional groups (I and III) could be associated with previously described CYPs in Asp. nidulans while the last group (V) was too divergent to be able to confidently assign a tentative CYP family association. Of the six groups identified, group VI (family CYP505) was particularly worthy of mention as this family comprises class III CYPs where an N-terminal fatty acid hydroxylase domain is directly fused to a C-terminal CPR domain [27], which makes the enzyme catalytically self-sufficient [28]. In the filamentous fungus Fusarium oxysporum, the CYP505 gene product (P450foxy, GenBank protein accession BAA82526) catalyzes ω-1/ω-3 hydroxylation of fatty acids [28]. The only other budding yeast genomes besides Lip. starkeyi to possess a CYP505-encoding gene were those of the closely related species Lip. kononenkoae and Lipomyces lipofer. It should be noted that the production of extracellular ω-3 hydroxylated fatty acids—so-called oxylipins—have previously been reported in species belonging to the family Lipomycetaceae [29,30].
Table 2.
CYP genes in basal budding yeast taxa.
3.2. Phylogenetic Analyses
With the exception of families CYP51 and CYP61, all remaining CYP families and associated sequences were not ubiquitous throughout the budding yeast sub-phylum. Phylogenetic analysis was therefore employed to investigate whether individual CYP families appeared to have been lost in specific lineages or whether there was any evidence that they had been acquired through horizontal gene transfer (HGT) events. In addition, the current study found that the 40% protein sequence identity threshold for CYP family assignment had not been able to confidently classify a significant number of predicted CYP protein sequences. Phylogenetic analysis was therefore used in this context to better resolve predicted CYP protein sequences into previously described CYP families.
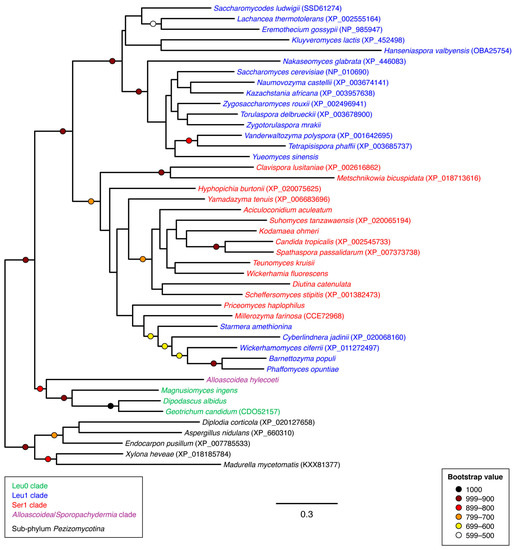
Phylogenetic analysis of CYP56 family protein sequences (Figure 4) was consistent with the presence of a CYP56 family gene (DIT2) in the common ancestor of budding yeasts with subsequent loss of the DIT2 gene from several lineages such as the entirety of clades Ala, Leu2 and Ser2 as well as individual genera within the Leu0 clade. The function of the Dit2 N-formyl l-tyrosine oxidase in Sac. cerevisiae is to synthesize a dityrosine precursor that then becomes incorporated into the outer spore wall [9,10]. The DIT2 gene has also been shown to be essential for chlamydospore formation in Candida albicans [31]. The absence of DIT2 homologs in the genomes of genera within clades Ala, Leu0, Leu2 and Ser2 would therefore predict that the mature spore from these lineages lack an outer dityrosine layer. However, the author was unable to find any literature regarding spore wall composition in any CYP56-negative lineages.
Figure 4.
Unrooted phylogram of CYP56 gene products in representative species of sub-phylum Saccharomycotina as well as selected non-Saccharomycotina species. Individual species are color-coded with respect to clade [24]. The analysis was based on 327 aligned amino acid positions of the corresponding proteins. Colored circles represent branch support with the color indicating the proportion of retained nodes among 1000 bootstrap replicates. Branches lacking circles indicate branch support less than 500. Accession numbers for individual protein sequences are displayed when available. Protein sequences lacking accession numbers were derived through conceptual translation of genomic sequences. (Genomic coordinates for protein sequences derived through conceptual translation of genomic sequences are listed in Table A1 of Appendix A).
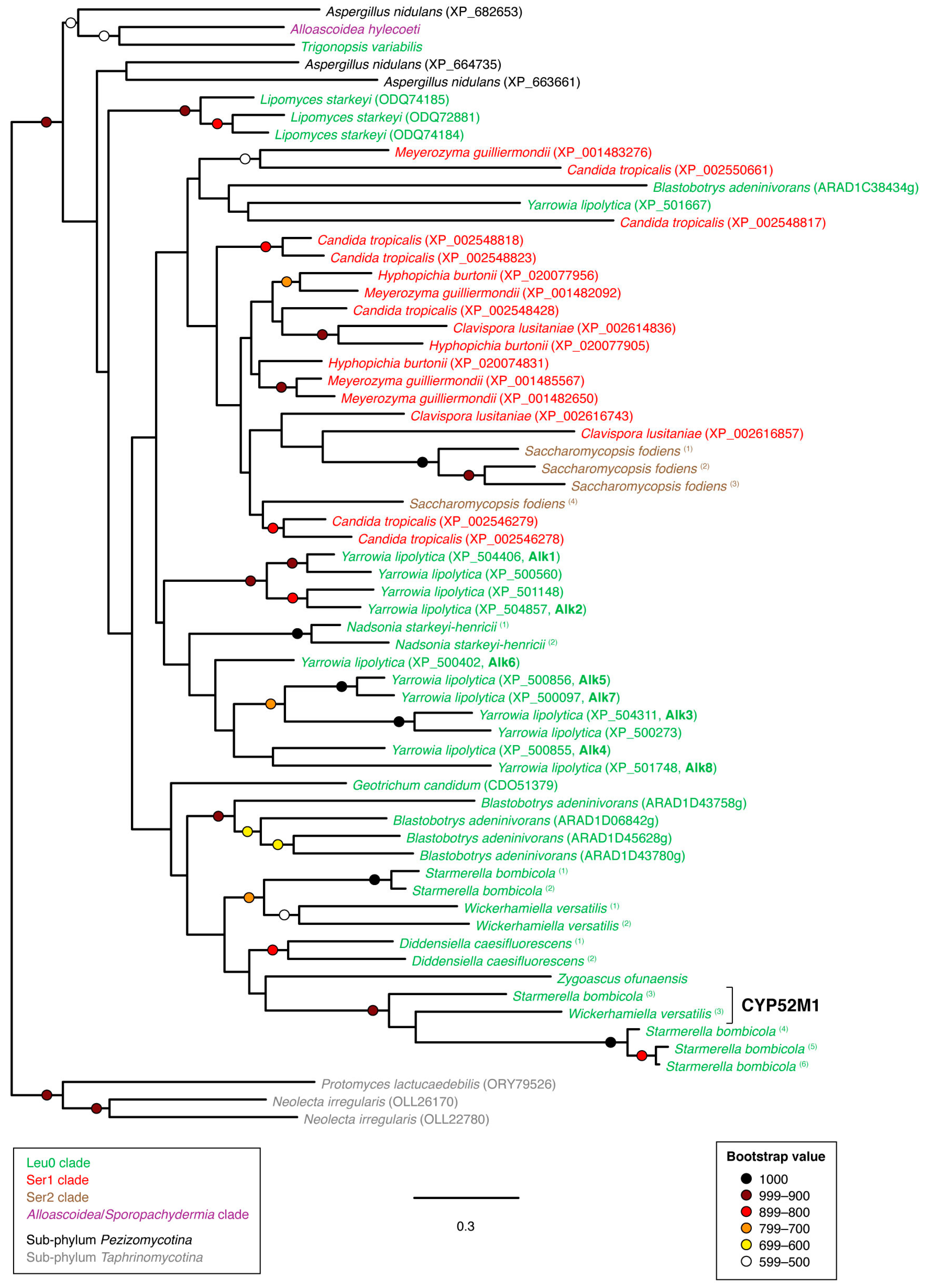
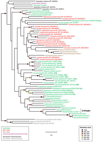
Budding yeast protein sequences belonging to the CYP52 family could not be resolved into a single, well-supported clade by phylogenetic analysis (Figure 5). The relatively high rate of evolution in this particular CYP family made resolution of relationships difficult overall as reflected by the low number of strongly supported tree nodes.
Figure 5.
Unrooted phylogram of CYP52 gene products in representative species of sub-phylum Saccharomycotina as well as selected non-Saccharomycotina species. Individual species are color-coded with respect to clade [24]. The analysis was based on 309 aligned amino acid positions of the corresponding proteins. Colored circles represent branch support with the color indicating the proportion of retained nodes among 1000 bootstrap replicates. Branches lacking circles indicate branch support less than 500. Accession numbers for individual protein sequences are displayed when available. Protein sequences lacking accession numbers were derived through conceptual translation of genomic sequences. Named protein sequences are indicated in bold font. (Genomic coordinates for protein sequences derived through conceptual translation of genomic sequences are listed in Table A1 of Appendix A).
Sophorolipid synthesis in the yeast Starmerella bombicola has been shown to involve a specific CYP52 gene, which has been designated CYP52M1 (GenBank protein accession ACD75398) [12]. It has further been shown that the Sta. bombicola CYP52M1-encoding gene is situated within a sophorolipid biosynthetic gene cluster [32], which also encodes a putative sophorolipid efflux pump (GenBank protein accession AET14838), an acetyltransferase (GenBank protein accession AEK28753) [33] and two UDP-glucosyltransferases that are the products of the genes UGTA1 (GenBank protein accession ADT71702) [34] and UGTB1 (GenBank protein accession ADT71703) [35]. Homologous sequences to UGTA1 and UGTB1 could be detected in two other species of Starmerella as well as in Wickerhamiella versatilis. In all three species, the UDP-glucosyltransferase homologs were also located in putative sophorolipid biosynthetic gene clusters (Figure 6a,b). In the case of the gene cluster in W. versatilis, there appeared to have been some rearrangement of the component genes, which included a second acetyltransferease gene (Figure 6b). The putative sophorolipid biosynthetic gene cluster in W. versatilis also contained a putative β-ureidopropionase/β-alanine synthase (PYD3), which is normally involved in the catabolism of dihydropyrimidines [36]. It remains to be determined whether this gene can also play a role in sophorolipid biosynthesis. Notably, the predicted protein sequence of the W. versatilis CYP52-encoding gene within the putative gene cluster formed a well-supported clade that included the Sta. bombicola CYP52M1 sequence (Figure 5). It was also notable that no UDP-glucosyltransferase homologs could be detected in the genome of Starmerella apicola strain NRRL Y-2481, even though this particular strain has previously been shown to be a significant sophorolipid-producer [37]. One possibility is that Sta. apicola employs a different family of glucosyltransferases for sophorolipid biosynthesis. This appears to be the case for the sophorolipid-producing yeast Wickerhamiella domercqiae, whose genome also lacks homologs of UGTA1 and UGTB1 but has been shown to produce glucose-containing sophorolipids [38]. None of the CYP52-encoding genes in Sta. apicola (four copies) or W. domercqiae (two copies) were immediately adjacent to a predicted glucosyltransferase, a predicted acetyltransferase or a predicted efflux pump. This would suggest either that sophorolipid biosynthetic genes are not clustered in these two species or that the CYP52 component is not situated within a gene cluster, should they exist.
Figure 6.
CYP-containing sophorolipid biosynthetic gene clusters in Starmerella and Wickerhamiella species. Genomic accession numbers and corresponding genomic sequence coordinates are indicated. (a) conserved sophorolipid biosynthetic gene clusters within the genus Starmerella; (b) putative sophorolipid biosynthetic gene cluster in the species W. versatilis.
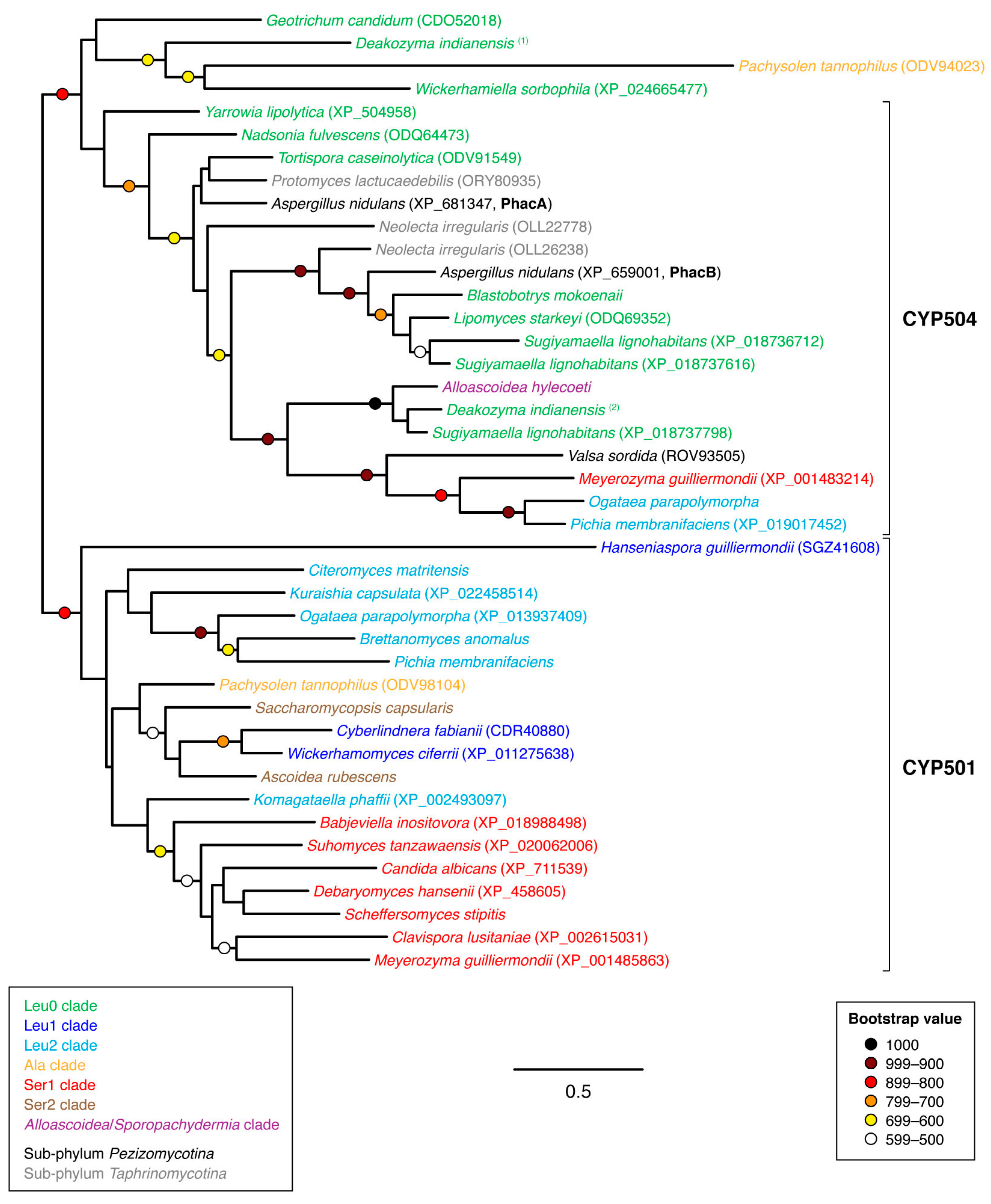
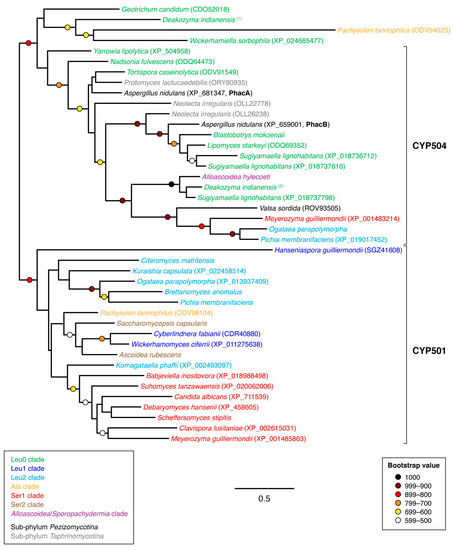
The families CYP501 and CYP504 could be resolved reasonably well by phylogenetic analysis although some divergent sequences from Deakozyma indianensis, Geo. candidum, Pac. tannophilus and Wickerhamiella sorbophila made precise circumscription of each family difficult (Figure 7). Family assignments as shown in Figure 7 were therefore guided by previous assignments of CYP family within the budding yeasts [15,16,17]. At present, there are no published reports on the biological functions of either CYP family in budding yeasts. It was notable that the budding yeast CYP504 protein sequences did not form a monophyletic clade within the family but instead was interspersed with CYP504 protein sequences from the other two ascomycete sub-phyla Pezizomycotina and Taphrinomycotina. This raises the possibility of potential HGT events between other ascomycete lineages and the budding yeasts.
Figure 7.
Unrooted phylogram of CYP501 and CYP504 gene products in representative species of sub-phylum Saccharomycotina as well as selected non-Saccharomycotina species. Individual species are color-coded with respect to clade [24]. The analysis was based on 252 aligned amino acid positions of the corresponding proteins. Colored circles represent branch support with the color indicating the proportion of retained nodes among 1000 bootstrap replicates. Branches lacking circles indicate branch support less than 500. Accession numbers for individual protein sequences are displayed when available. Protein sequences lacking accession numbers were derived through conceptual translation of genomic sequences. Named protein sequences are indicated in bold font. (Genomic coordinates for protein sequences derived through conceptual translation of genomic sequences are listed in Table A1 of Appendix A).
The Asp. nidulans CYP504 genes phacA and phacB have previously been shown to encode a phenylacetate 2-hydroxylase and a 3-hydroxyphenylacetate/3,4-dihydroxyphenylacetate 6-hydroxylase, respectively [39,40]. Both these enzymes participate in the catabolism of the aromatic amino acids phenylalanine and tyrosine through the homogentisate pathway. These enzymes also enable the use of externally provided phenylacetate and its hydroxylated variants as carbon sources. Catabolism of the carbon skeleton of phenylalanine and tyrosine has yet to be investigated in budding yeasts. Nevertheless the homogentisate pathway enzyme 4-hydroxyphenylpyruvate dioxygenase (HPPD) appears to be conserved in most budding yeast species with the exception of the family Saccharomycetaceae. This could indicate that these two CYP families may play a role in phenylalanine and tyrosine catabolism. However, it should be noted that families CYP501 and CYP504 were absent in the species Saccharomycodes lugwigii and Middelhovenomyces tepae as well as all surveyed species of the genus Starmerella and some species of the genus Wickerhamiella, all of which possess a putative HPPD gene. The utilization of phenylacetate and its hydroxylated variants as carbon sources have previously been reported in the genera Blastobotrys and Geotrichum [41].
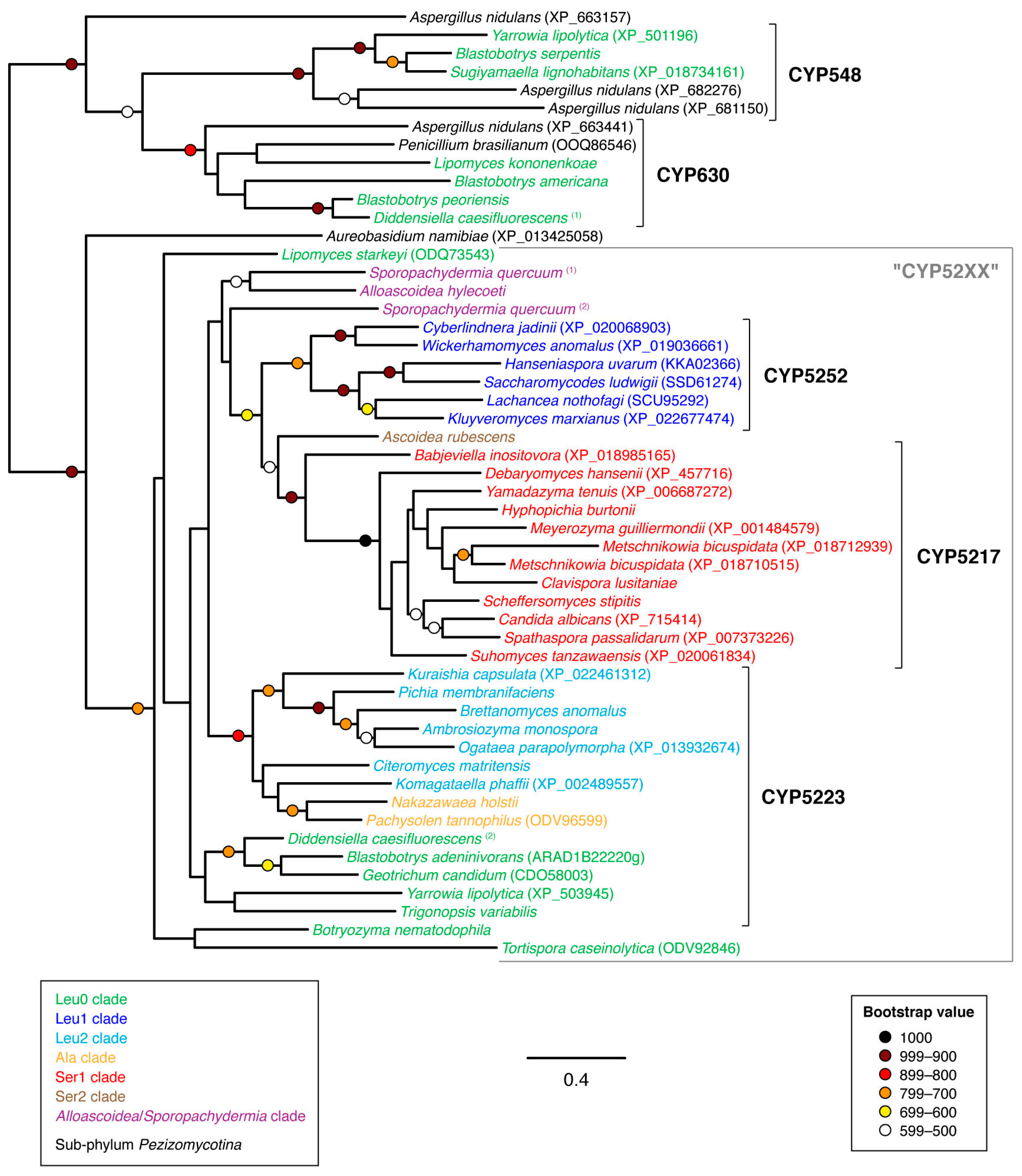
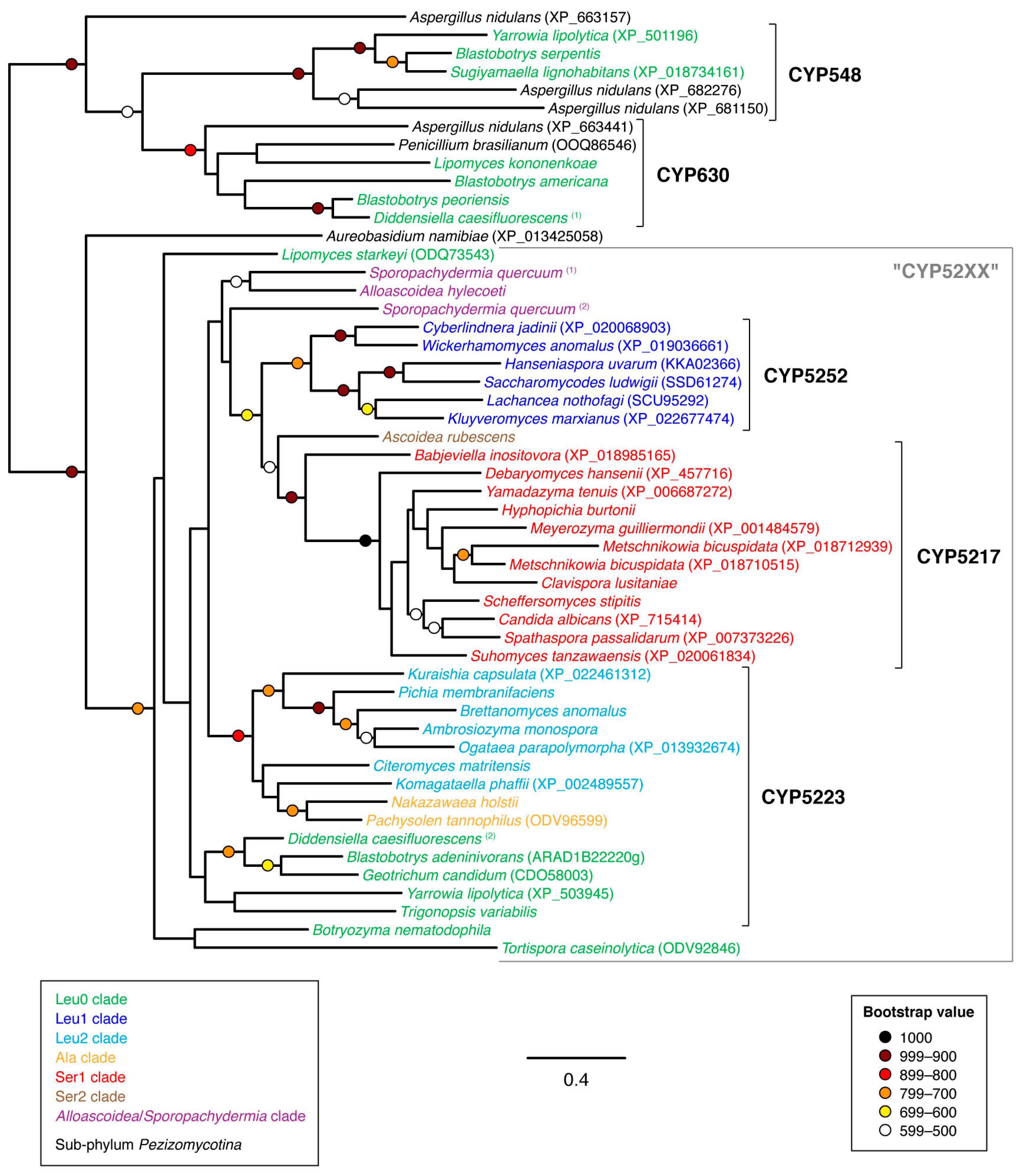
Families CYP548 and CYP630 displayed moderate sequence similarity with the “CYP52XX” cluster (families CYP5217, CYP5223, CYP5252 and associated sequences) and together could produce a multiple sequence alignment of reasonable quality, which suggests that these families may be neighboring taxa. Family CYP5078 also displayed moderate sequence similarity with families CYP548 and CYP630 as well as the “CYP52XX” cluster but could not produce a multiple sequence alignment of sufficient quality to generate an informative phylogeny. The non-overlapping taxonomic distribution of the CYP families CYP5217 (Ser1 clade), CYP5223 (Ala, Leu0 and Leu2 clades) and CYP5252 (Leu1 clade) suggested that all three families were descended from a rapidly evolving budding yeast-specific “proto-CYP”. This was supported by phylogenetic analysis, which produced a well-supported clade of all three CYP families with associated sequences from more basal budding yeast taxa (Figure 8). Families CYP548 and CYP630 also displayed well-supported clades adjacent to the “CYP52XX” cluster. Since both CYP548 and CYP630 were exclusive to genera within the basal Leu0 clade of the budding yeasts, this suggested that both were present in the last common ancestor of all budding yeasts followed by subsequent loss of both CYP families within the majority of clades.
Figure 8.
Unrooted phylogram of CYP548, CYP630, CYP5217, CYP5223, CYP5252 and associated gene products in representative species of sub-phylum Saccharomycotina as well as selected non-Saccharomycotina species. Individual species are color-coded with respect to clade [24]. The analysis was based on 217 aligned amino acid positions of the corresponding proteins. Colored circles represent branch support with the color indicating the proportion of retained nodes among 1000 bootstrap replicates. Branches lacking circles indicate branch support less than 500. Accession numbers for individual protein sequences are displayed when available. Protein sequences lacking accession numbers were derived through conceptual translation of genomic sequences. (Genomic coordinates for protein sequences derived through conceptual translation of genomic sequences are listed in Table A1 of Appendix A).
Phylogenetic analysis of CYP5078 family gene products failed to produce a monophyletic clade encompassing all budding yeasts to the exclusion of other ascomycete fungi (Figure 9). In fact, budding yeast CYP5078 proteins were separated into four well-supported clades interspersed with non-Saccharomycotina sequences. This raises the possibility that some of these occurrences within the sub-phylum Saccharomycotina may be the result of HGT events from filamentous ascomycetes (sub-phylum Pezizomycotina).
Figure 9.
Unrooted tree of CYP5078 gene products in representative species of sub-phylum Saccharomycotina as well as selected non-Saccharomycotina species. Individual species are color-coded with respect to clade [24]. The analysis was based on 403 aligned amino acid positions of the corresponding proteins. Colored circles represent branch support with the color indicating the proportion of retained nodes among 1000 bootstrap replicates. Branches lacking circles indicate branch support less than 500. Accession numbers for individual protein sequences are displayed when available. Protein sequences lacking accession numbers were derived through conceptual translation of genomic sequences. (Genomic coordinates for protein sequences derived through conceptual translation of genomic sequences are listed in Table A1 of Appendix A).
4. Discussion
The purpose of the current study was to map the budding yeast CYPome in order to gain a better understanding of CYP family diversity and distribution within this sub-phylum. With this information in hand, it will now be possible to design a more targeted strategy for functional characterization of orphan CYPs among budding yeasts. The updated list of orphan CYP families within sub-phylum Saccharomycotina (including basal lineages) currently stands at 14 CYP family (or CYP family-like) categories: CYP59-like, CYP501, CYP504, CYP505 (class III putative fatty acid ω-1/ω-3 hydroxylase), CYP540, CYP548, CYP617-like, CYP630, CYP677, CYP5078, CYP5217, CYP5223 and CYP5252 as well as the divergent “group V” CYPs in basal budding yeast lineages (Table 2). Based on phylogenetic analysis, families CYP5217, CYP5223 and CYP5252 form a well-supported monophyletic clade, suggesting accelerated evolution within these CYP families. Phylogenetic analysis also revealed some notable instances where budding yeast CYP gene products were not resolved into well-supported monophyletic clades, which was observed in families CYP52 (Figure 5), CYP504 (Figure 7) and CYP5078 (Figure 9). The current dataset was not robust enough to make a confident determination on whether the observed topologies are the result of selective gene losses or HGT events. Further genomic sequences will hopefully shed more light on these observations.
The exceptionally wide substrate range of CYP superfamily enzymes is reflected in the very high degree of sequence variability between individual CYP families. The only significant sequence conservation observed among all CYPs is a set of four motifs dedicated to binding and stabilizing the heme moiety [17]. As a consequence, there is a rapid loss of phylogenetic signal between CYP families, which complicates any effort at reconstructing the evolutionary history between more divergent CYP families. This sequence variability also necessitates highly sensitive sequence analysis tools such as the position-specific scoring matrices employed by the PSI-BLAST algorithm for the identification of novel CYP families. The author does not exclude the possibility that additional CYP families remain to be identified among already sequenced genomes. The sequence retrieval strategy employed in the current study relies extensively on already existing protein sequences within GenBank. Highly divergent CYP families within yeast draft genomes that currently lack gene annotations are therefore likely to be missed using the sequence retrieval approach described here. This is especially the case for basal yeast lineages within the Leu0 clade whose genes are more likely to contain introns and therefore TBLASTN searches against such genomes are expected to produce truncated hits with lower statistical significance than would be expected from sequence similarity searches against genomes containing predominantly single-exon genes. It is therefore essential that all budding yeast genomes be properly annotated and that the predicted gene products of each genome be included in the GenBank protein database.
Throughout the present study, the author has been reluctant to define and name new CYP families as it may be counterproductive to functional annotation efforts. The designation of CYP family carries the implication that members within the same family broadly share the same enzymatic function while those sequences below the 40% sequence identity threshold do not. At present, there is no experimental data to either support or reject this notion. An additional classification system has been described that further classifies CYP families into clans [42] but the criteria for inclusion within a specific clan are less well defined. The utility of the current CYP nomenclature system for the assignment of gene function is also severely limited by the general lack of genetic and biochemical data for the vast majority of CYP families.
As demonstrated by the apparent monophyly of families CYP5217, CYP5223 and CYP5252 within the budding yeasts (Figure 8), the enthusiasm to name new CYP families in the absence of phylogenetic analysis can give a misleading impression of CYP family diversity, especially in the case of rapidly evolving CYP families. The CYP family naming convention also becomes problematic in the case of yeast lineages that display accelerated rates of evolution. For example, a sub-set of species within the genus Hanseniaspora has been reported to evolve at a faster rate following losses of genes involved with genome integrity [43]. The CYP501-like gene product (GenBank protein accession SGZ41608) from one such species—Hanseniaspora guilliermondii—displayed only 25% sequence identity with CYP501 reference sequence from Meyerozyma guilliermondii, yet the Han. guilliermondii sequence could be confidently placed within the CYP501 clade through phylogenetic circumscription (Figure 7). Likewise, the CYP5252-like gene product from Hanseniaspora uvarum (GenBank protein accession KKA02366) displayed 36% sequence identity with the Cyberlindnera fabianii CYP5252 reference sequence but phylogenetic analysis placed the Han. uvarum sequence confidently within the CYP5252 family clade (Figure 8).
The results presented in the current study would argue for a CYP family classification system based on phylogenetic circumscription similar to what has previously been proposed for the clan nomenclature system. The author does not suggest a full-scale revamp of the CYP nomenclature system but would nevertheless stress the prioritization of functional characterization of already named CYP families over the continued rush to name new CYP families among the exponentially growing number of sequenced genomes. Functional characterization by biochemical and genetic means will ultimately enable better evaluation of the current CYP nomenclature system.
From a biotechnological view, budding yeasts may seem like a poor source of novel CYPs for industrial and synthetic biology applications. However, it precisely the scarcity of endogenous CYPs that have made budding yeasts a good heterologous expression system for functional characterization of eukaryotic CYPs [44]. The common baker’s yeast Sac. cerevisiae is by far the most versatile eukaryotic model system today and contains only three endogenous CYPs—CYP61 (ERG5), CYP51 (ERG11) and CYP56 (DIT2). This fact makes Sac. cerevisiae a good synthetic biology platform for production of bioactive compounds whose biosynthesis depend CYP activity as there is little risk of unwanted side reactions caused by endogenous CYP activity.
Funding
This research received no external funding.
Conflicts of Interest
The author declares no conflict of interest.
Appendix A
Table A1.
Genomic sequences used for conceptual translation into protein sequences for phylogenetic analysis. Numbers in parentheses refers to numbered sequences in the corresponding figures.
Table A1.
Genomic sequences used for conceptual translation into protein sequences for phylogenetic analysis. Numbers in parentheses refers to numbered sequences in the corresponding figures.
| Species | Genomic Accession 1 | Strand | Coordinates |
|---|---|---|---|
| CYP56 | |||
| Aciculoconidium aculeatum | PPJB01000050 2 | + | 74966–76441 |
| Alloascoidea hylecoeti | BCKZ01000006 | − | 381233–382128, 382188–382782 |
| Barnettozyma populi | PPLZ02000015 | + | 151344–152804 |
| Dipodascus albidus | PPJE01000011 | + | 4500–5072, 5133–5489, 5549–6016, 6083–6148 |
| Diutina catenulata | PJEZ01000006 2 | + | 67720–69054 |
| Kodamaea ohmeri | PPNN01000011 2 | − | 275828–277339 |
| Magnusiomyces ingens | UIDE01000004 | − | 435148–435696, 435779–436135, 436192–436770 |
| Priceomyces haplophilus | BCIF01000002 2 | + | 1110008–1111489 |
| Phaffomyces opuntiae | PPNH01000004 | − | 4783–6303 |
| Starmera amethionina | PPNC01000057 | + | 57884–59377 |
| Teunomyces kruisii | PPLR01000028 2 | + | 76692–78167 |
| Wickerhamia fluorescens | BCGE01000005 2 | − | 792413–793876 |
| Yueomyces sinensis | PPMT01000005 | − | 193708–195165 |
| Zygotorulaspora mrakii | PPHZ01000005 | + | 324089–325603 |
| CYP52 | |||
| Alloascoidea hylecoeti | BCKZ01000001 | − | 888959–890518 |
| Diddensiella caesifluorescens (1) | PPJD01000017 | + | 195224–196783 |
| Diddensiella caesifluorescens (2) | PPJD01000017 | + | 197357–198934 |
| Nadsonia starkeyi-henricii (1) | QBLK01000108 | − | 23137–24687 |
| Nadsonia starkeyi-henricii (2) | QBLK01000108 | − | 21081–22637 |
| Saccharomycopsis fodiens (1) | JNFV01000009 2 | − | 683357–684952 |
| Saccharomycopsis fodiens (2) | JNFV01000003 2 | + | 6643–8226 |
| Saccharomycopsis fodiens (3) | JNFV01000009 2 | + | 7380–8951 |
| Saccharomycopsis fodiens (4) | JNFV01000001 2 | + | 2891–4453 |
| Starmerella bombicola (1) | NRDR01000004 | − | 591579–593135 |
| Starmerella bombicola (2) | NRDR01000004 | − | 318040–319596 |
| Starmerella bombicola (3) | NRDR01000025 | + | 62522–64117 |
| Starmerella bombicola (4) | NRDR01000003 | − | 308477–310045 |
| Starmerella bombicola (5) | NRDR01000005 | − | 9970–11538 |
| Starmerella bombicola (6) | NRDR01000005 | − | 6608–8176 |
| Trigonopsis variabilis | PPXM02000002 | − | 1137995–1139512 |
| Wickerhamiella versatilis (1) | NRED01000001 | − | 1258441–1259970 |
| Wickerhamiella versatilis (2) | NRED01000011 | − | 25516–27039 |
| Wickerhamiella versatilis (3) | NRED01000004 | + | 480766–482298 |
| Zygoascus ofunaensis | PPMC02000012 | − | 276041–277603 |
| CYP501, CYP504 | |||
| Alloascoidea hylecoeti | BCKZ01000004 | − | 123913–125610 |
| Ascoidea rubescens | NW_017962913 2 | + | 1016180–1017844 |
| Blastobotrys mokoenaii | PPJM02000008 | − | 17335–18903 |
| Brettanomyces anomalus | LCTY01000003 | − | 955844–957598 |
| Citeromyces matritensis | PPHV01003366 | + | 46403–47908 |
| Deakozyma indianensis (1) | PPLG02000002 | + | 204898–206562 |
| Deakozyma indianensis (2) | PPLG02000014 | − | 73651–75282 |
| Ogataea parapolymorpha | NC_027864 | − | 1260033–1261667 |
| Pichia membranifaciens | NW_017566986 | − | 510782–512500 |
| Saccharomycopsis capsularis | PPIG01000060 2 | + | 55413–56858 |
| Scheffersomyces stipitis | NC_009047 2 | − | 132488–134149 |
| CYP548, CYP630, CYP5217, CYP5223, CYP5252 | |||
| Alloascoidea hylecoeti | BCKZ01000023 | − | 227089–228648 |
| Ambrosiozyma monospora | BCIP01000010 | − | 36354–38219 |
| Ascoidea rubescens | NW_017962915 2 | − | 986327–988084 |
| Blastobotrys americana | PPJN02000012 | + | 34235–35698 |
| Blastobotrys peoriensis | PPJJ02000009 | − | 104592–106094 |
| Blastobotrys serpentis | PPJG01000004 | − | 306605–308191 |
| Botryozyma nematodophila | PPJC01001041 | − | 443–1888 |
| Brettanomyces anomalus | LCTY01000007 | + | 286500–288059 |
| Citeromyces matritensis | PPHV01003001 | − | 5839–7305 |
| Clavispora lusitaniae | NW_003101576 2 | − | 792130–793887 |
| Diddensiella caesifluorescens (1) | PPJD01000014 | + | 6451–7920 |
| Diddensiella caesifluorescens (2) | PPJD01000011 | − | 56654–58084 |
| Hyphopichia burtonii | NW_017963729 2 | + | 1954183–1955925 |
| Lipomyces kononenkoae | PPJW01000001 | + | 112103–112111, 112147–112381, 112443–113550, 113613–113838 |
| Nakazawaea holstii | PPKU01000003 3 | + | 174994–176508 |
| Pichia membranifaciens | NW_017566985 | + | 474706–476289 |
| Scheffersomyces stipitis | NC_009047 2 | + | 1074603–1076360 |
| Sporopachydermia quercuum (1) | BCGN01000006 | − | 1022779–1024251 |
| Sporopachydermia quercuum (2) | BCGN01000011 | + | 318748–320439 |
| Trigonopsis variabilis | PPXM02000001 | − | 657214–658683 |
| CYP5078 | |||
| Ambrosiozyma kashinagacola | BCGA01000001 | + | 1475803–1477413 |
| Ambrosiozyma maleeae | PPLV01000007 | + | 15809–17437 |
| Ambrosiozyma oregonensis | PPKY02000013 | + | 3245–4852 |
| Ambrosiozyma philentoma | PPKZ02000016 | − | 79288–80895 |
| Ambrosiozyma pseudovanderkliftii | PPLW02000009 | − | 377701–379308 |
| Ambrosiozyma vanderkliftii | PPHW01000114 | − | 32141–33748 |
| Lipomyces suomiensis (1) | PPJQ02000001 | + | 628395–629990 |
| Lipomyces suomiensis (2) | PPJQ02000011 | − | 223225–224796 |
| Lipomyces suomiensis (3) | PPJQ02000011 | + | 248970–249275, 249341–249604, 249662–250591 |
| Lipomyces suomiensis (4) | PPJQ02000063 | + | 4147–4461, 4542–4781, 4846–5757 |
| Ogataea glucozyma | PPKO01000004 | + | 345713–347290 |
| Ogataea henricii | PPHT01000003 | + | 42457–44139 |
| Ogataea methylivora | PPKQ01000003 | + | 112748–114325 |
| Ogataea populi-albae | PPIX02000004 | + | 115779–117362 |
| Ogataea trehaloabstinens | PPKJ01000015 | + | 25059–26642 |
| Ogataea zsoltii | PPKH02000011 | − | 45513–47093 |
| Peterozyma toletana | PPKG01000007 3 | − | 78966–80543 |
| Peterozyma xylosa | PPKF01000009 3 | − | 77489–79066 |
| Sporopachydermia lactativora (1) | PPID01000125 | − | 23315–24868 |
| Sporopachydermia lactativora (2) | PPID01000036 | + | 26664–28286 |
| Sporopachydermia quercuum | BCGN01000002 | + | 250317–251900 |
1 Translation table 1 was used unless otherwise indicated. 2 Translation table 12. 3 Translation table 27.
References
- Hittinger, C.T.; Rokas, A.; Bai, F.Y.; Boekhout, T.; Gonçalves, P.; Jeffries, T.W.; Kominek, J.; Lachance, M.A.; Libkind, D.; Rosa, C.A.; et al. Genomics and the making of yeast biodiversity. Curr. Opin. Genet. Dev. 2015, 35, 100–109. [Google Scholar] [CrossRef]
- Riley, R.; Haridas, S.; Wolfe, K.H.; Lopes, M.R.; Hittinger, C.T.; Göker, M.; Salamov, A.A.; Wisecaver, J.H.; Long, T.M.; Calvey, C.H.; et al. Comparative genomics of biotechnologically important yeasts. Proc. Natl. Acad. Sci. USA 2016, 113, 9882–9887. [Google Scholar] [CrossRef] [PubMed]
- Shen, X.X.; Opulente, D.A.; Kominek, J.; Zhou, X.; Steenwyk, J.L.; Buh, K.V.; Haase, M.A.B.; Wisecaver, J.H.; Wang, M.; Doering, D.T.; et al. Tempo and mode of genome evolution in the budding yeast subphylum. Cell 2018, 175, 1533–1545. [Google Scholar] [CrossRef] [PubMed]
- Hanson, A.D.; Pribat, A.; Waller, J.C.; de Crécy-Lagard, V. ‘Unknown’ proteins and ‘orphan’ enzymes: The missing half of the engineering parts list--and how to find it. Biochem. J. 2009, 425, 1–11. [Google Scholar] [CrossRef] [PubMed]
- Nelson, D.R. Cytochrome P450 diversity in the tree of life. Biochim. Biophys. Acta Proteins Proteom. 2018, 1866, 141–154. [Google Scholar] [CrossRef] [PubMed]
- Crešnar, B.; Petrič, S. Cytochrome P450 enzymes in the fungal kingdom. Biochim. Biophys. Acta 2011, 1814, 29–35. [Google Scholar] [CrossRef] [PubMed]
- Hannemann, F.; Bichet, A.; Ewen, K.M.; Bernhardt, R. Cytochrome P450 systems—Biological variations of electron transport chains. Biochim. Biophys. Acta 2007, 1770, 330–344. [Google Scholar] [CrossRef]
- Nebert, D.W.; Nelson, D.R.; Coon, M.J.; Estabrook, R.W.; Feyereisen, R.; Fujii-Kuriyama, Y.; Gonzalez, F.J.; Guengerich, F.P.; Gunsalus, I.C.; Johnson, E.F.; et al. The P450 superfamily: Update on new sequences, gene mapping, and recommended nomenclature. DNA Cell Biol. 1991, 10, 1–14. [Google Scholar] [CrossRef]
- Kelly, S.L.; Lamb, D.C.; Corran, A.J.; Baldwin, B.C.; Parks, L.W.; Kelly, D.E. Purification and reconstitution of activity of Saccharomyces cerevisiae P450 61, a sterol delta 22-desaturase. FEBS Lett. 1995, 377, 217–220. [Google Scholar] [CrossRef]
- Turi, T.G.; Kalb, V.F.; Loper, J.C. Cytochrome P450 lanosterol 14 alpha-demethylase (ERG11) and manganese superoxide dismutase (SOD1) are adjacent genes in Saccharomyces cerevisiae. Yeast 1991, 7, 627–630. [Google Scholar] [CrossRef]
- Briza, P.; Eckerstorfer, M.; Breitenbach, M. The sporulation-specific enzymes encoded by the DIT1 and DIT2 genes catalyze a two-step reaction leading to a soluble ll-dityrosine-containing precursor of the yeast spore wall. Proc. Natl. Acad. Sci. USA 1994, 91, 4524–4528. [Google Scholar] [CrossRef] [PubMed]
- Briza, P.; Winkler, G.; Kalchhauser, H.; Breitenbach, M. Dityrosine is a prominent component of the yeast ascospore wall. A proof of its structure. J. Biol. Chem. 1986, 261, 4288–4294. [Google Scholar] [PubMed]
- Sanglard, D.; Loper, J.C. Characterization of the alkane-inducible cytochrome P450 (P450alk) gene from the yeast Candida tropicalis: Identification of a new P450 gene family. Gene 1989, 76, 121–136. [Google Scholar] [CrossRef]
- Van Bogaert, I.N.; De Mey, M.; Develter, D.; Soetaert, W.; Vandamme, E.J. Importance of the cytochrome P450 monooxygenase CYP52 family for the sophorolipid-producing yeast Candida bombicola. FEMS Yeast Res. 2009, 9, 87–94. [Google Scholar] [CrossRef] [PubMed]
- Krause, D.J.; Kominek, J.; Opulente, D.A.; Shen, X.X.; Zhou, X.; Langdon, Q.K.; DeVirgilio, J.; Hulfachor, A.B.; Kurtzman, C.P.; Rokas, A.; et al. Functional and evolutionary characterization of a secondary metabolite gene cluster in budding yeasts. Proc. Natl. Acad. Sci. USA 2018, 115, 11030–11035. [Google Scholar] [CrossRef] [PubMed]
- Gore-Lloyd, D.; Sumann, I.; Brachmann, A.O.; Schneeberger, K.; Ortiz-Merino, R.A.; Moreno-Beltrán, M.; Schläfli, M.; Kirner, P.; Santos Kron, A.; Rueda-Mejia, M.P.; et al. Snf2 controls pulcherriminic acid biosynthesis and antifungal activity of the biocontrol yeast Metschnikowia pulcherrima. Mol. Microbiol. 2019, 112, 317–332. [Google Scholar] [CrossRef]
- Nelson, D.R. The cytochrome p450 homepage. Hum. Genom. 2009, 4, 59–65. [Google Scholar]
- Moktali, V.; Park, J.; Fedorova-Abrams, N.D.; Park, B.; Choi, J.; Lee, Y.H.; Kang, S. Systematic and searchable classification of cytochrome P450 proteins encoded by fungal and oomycete genomes. BMC Genom. 2012, 13, 525. [Google Scholar] [CrossRef]
- Chen, W.; Lee, M.K.; Jefcoate, C.; Kim, S.C.; Chen, F.; Yu, J.H. Fungal cytochrome P450 monooxygenases: Their distribution, structure, functions, family expansion, and evolutionary origin. Genome Biol. Evol. 2014, 6, 1620–1634. [Google Scholar] [CrossRef]
- Katoh, K.; Kuma, K.; Toh, H.; Miyata, T. MAFFT version 5: Improvement in accuracy of multiple sequence alignment. Nucleic Acids Res. 2005, 33, 511–518. [Google Scholar] [CrossRef]
- Castresana, J. Selection of conserved blocks from multiple alignments for their use in phylogenetic analysis. Mol. Biol. Evol. 2000, 17, 540–552. [Google Scholar] [CrossRef] [PubMed]
- Guindon, S.; Dufayard, J.F.; Lefort, V.; Anisimova, M.; Hordijk, W.; Gascuel, O. New algorithms and methods to estimate maximum-likelihood phylogenies: Assessing the performance of PhyML 3.0. Syst. Biol. 2010, 59, 307–321. [Google Scholar] [CrossRef] [PubMed]
- Lefort, V.; Longueville, J.E.; Gascuel, O. SMS: Smart Model Selection in PhyML. Mol. Biol. Evol. 2017, 34, 2422–2424. [Google Scholar] [CrossRef]
- Le, S.; Gascuel, O. An improved general amino-acid replacement matrix. Mol. Biol. Evol. 2008, 25, 1307–1320. [Google Scholar] [CrossRef] [PubMed]
- Kelly, D.E.; Krasevec, N.; Mullins, J.; Nelson, D.R. The CYPome (Cytochrome P450 complement) of Aspergillus nidulans. Fungal Genet. Biol. 2009, 46, S53–S61. [Google Scholar] [CrossRef]
- Krassowski, T.; Coughlan, A.Y.; Shen, X.X.; Zhou, X.; Kominek, J.; Opulente, D.A.; Riley, R.; Grigoriev, I.V.; Maheshwari, N.; Shields, D.C.; et al. Evolutionary instability of CUG-Leu in the genetic code of budding yeasts. Nat. Commun. 2018, 9, 1887. [Google Scholar] [CrossRef]
- Kitazume, T.; Takaya, N.; Nakayama, N.; Shoun, H. Fusarium oxysporum fatty-acid subterminal hydroxylase (CYP505) is a membrane-bound eukaryotic counterpart of Bacillus megaterium cytochrome P450BM3. J. Biol. Chem. 2000, 275, 39734–39740. [Google Scholar] [CrossRef]
- Nakayama, N.; Takemae, A.; Shoun, H. Cytochrome P450foxy, a catalytically self-sufficient fatty acid hydroxylase of the fungus Fusarium oxysporum. J. Biochem. 1996, 119, 435–440. [Google Scholar] [CrossRef]
- Venter, P.; Kock, J.L.; Kumar, G.S.; Botha, A.; Coetzee, D.J.; Botes, P.J.; Bhatt, R.K.; Falck, J.R.; Schewe, T.; Nigam, S. Production of 3R-hydroxy-polyenoic fatty acids by the yeast Dipodascopsis uninucleata. Lipids 1997, 32, 1277–1283. [Google Scholar] [CrossRef]
- Smith, D.P.; Kock, J.L.F.; van Wyk, P.W.J.; Venter, P.; Coetzee, D.J.; van Heerden, E.; Linke, D.; Nigam, S. The occurrence of 3-hydroxy oxylipins in the ascomycetous yeast family Lipomycetaceae. S. Afr. J. Sci. 2000, 96, 247–249. [Google Scholar]
- Melo, N.R.; Moran, G.P.; Warrilow, A.G.; Dudley, E.; Smith, S.N.; Sullivan, D.J.; Lamb, D.C.; Kelly, D.E.; Coleman, D.C.; Kelly, S.L. CYP56 (Dit2p) in Candida albicans: Characterization and investigation of its role in growth and antifungal drug susceptibility. Antimicrob. Agents Chemother. 2008, 52, 3718–3724. [Google Scholar] [CrossRef] [PubMed]
- Van Bogaert, I.N.; Holvoet, K.; Roelants, S.L.; Li, B.; Lin, Y.C.; Van de Peer, Y.; Soetaert, W. The biosynthetic gene cluster for sophorolipids: A biotechnological interesting biosurfactant produced by Starmerella bombicola. Mol. Microbiol. 2013, 88, 501–509. [Google Scholar] [CrossRef] [PubMed]
- Saerens, K.M.; Saey, L.; Soetaert, W. One-step production of unacetylated sophorolipids by an acetyltransferase negative Candida bombicola. Biotechnol. Bioeng. 2011, 108, 2923–2931. [Google Scholar] [CrossRef] [PubMed]
- Saerens, K.M.; Roelants, S.L.; Van Bogaert, I.N.; Soetaert, W. Identification of the UDP-glucosyltransferase gene UGTA1, responsible for the first glucosylation step in the sophorolipid biosynthetic pathway of Candida bombicola ATCC 22214. FEMS Yeast Res. 2011, 11, 123–132. [Google Scholar] [CrossRef] [PubMed]
- Saerens, K.M.; Zhang, J.; Saey, L.; Van Bogaert, I.N.; Soetaert, W. Cloning and functional characterization of the UDP-glucosyltransferase UgtB1 involved in sophorolipid production by Candida bombicola and creation of a glucolipid-producing yeast strain. Yeast 2011, 28, 279–292. [Google Scholar] [CrossRef] [PubMed]
- Gojković, Z.; Sandrini, M.P.; Piskur, J. Eukaryotic beta-alanine synthases are functionally related but have a high degree of structural diversity. Genetics 2001, 158, 999–1011. [Google Scholar] [PubMed]
- Kurtzman, C.P.; Price, N.P.; Ray, K.J.; Kuo, T.M. Production of sophorolipid biosurfactants by multiple species of the Starmerella(Candida) bombicola yeast clade. FEMS Microbiol. Lett. 2010, 311, 140–146. [Google Scholar] [CrossRef] [PubMed]
- Chen, J.; Song, X.; Zhang, H.; Qu, Y.B.; Miao, J.Y. Production, structure elucidation and anticancer properties of sophorolipid from Wickerhamiella domercqiae. Enzyme Microb. Technol. 2006, 39, 501–506. [Google Scholar] [CrossRef]
- Mingot, J.M.; Peñalva, M.A.; Fernández-Cañón, J.M. Disruption of phacA, an Aspergillus nidulans gene encoding a novel cytochrome P450 mono-oxygenase catalyzing phenylacetate 2-hydroxylation, resulting in penicillin overproduction. J. Biol. Chem. 1999, 274, 14545–14550. [Google Scholar] [CrossRef]
- Ferrer-Sevillano, F.; Fernández-Cañón, J.M. Novel phacB-encoded cytochrome P450 monooxygenase from Aspergillus nidulans with 3-hydroxyphenylacetate 6-hydroxylase and 3, 4-dihydroxyphenylacetate 6-hydroxylase activities. Eukaryot. Cell 2007, 6, 514–520. [Google Scholar] [CrossRef]
- Middelhoven, W.J. Catabolism of benzene compounds by ascomycetous and basidiomycetous yeasts and yeastlike fungi. A literature review and an experimental approach. Antonie Van Leeuwenhoek 1993, 63, 125–144. [Google Scholar] [CrossRef]
- Nelson, D.R. Metazoan cytochrome P450 evolution. Comp. Biochem. Physiol. C Pharmacol. Toxicol. Endocrinol. 1998, 121, 15–22. [Google Scholar] [CrossRef]
- Steenwyk, J.L.; Opulente, D.A.; Kominek, J.; Shen, X.X.; Zhou, X.; Labella, A.L.; Bradley, N.P.; Eichman, B.F.; Čadež, N.; Libkind, D.; et al. Extensive loss of cell-cycle and DNA repair genes in an ancient lineage of bipolar budding yeasts. PLoS Biol. 2019, 17, e3000255. [Google Scholar] [CrossRef]
- Hausjell, J.; Halbwirth, H.; Spadiut, O. Recombinant production of eukaryotic cytochrome P450s in microbial cell factories. Biosci. Rep. 2018, 38, BSR20171290. [Google Scholar] [CrossRef]
© 2019 by the author. Licensee MDPI, Basel, Switzerland. This article is an open access article distributed under the terms and conditions of the Creative Commons Attribution (CC BY) license (http://creativecommons.org/licenses/by/4.0/).








