Abstract
Synechococcus plays a pivotal role in the marine biogeochemical cycle. Advances in isolation techniques and high-throughput sequencing have expanded our understanding of the diversity of the Synechococcus community. However, their genomic diversity, functional dynamics and seasonal variations in the coastal waters are still not well known. Here, seawater samples were collected seasonally (March, June, August, December) from three stations in the coastal waters of Xiamen. Using fluorescence-activated cell sorting (FACS), we isolated 1000 Synechococcus cells per sample and performed ITS amplicon sequencing and metagenomic sequencing to analyze the seasonal variations in community structure and functional genes of Synechococcus. Firstly, we conducted a comparative analysis of in situ data and FACS data from three sampling sites in August. FACS samples revealed low-abundance Synechococcus strains underdetected by in situ samples. In addition, 24 clades representing Synechococcus subclusters S5.1, S5.2, and S5.3 were detected from three in situ samples and twelve FACS samples, suggesting the high diversity of Synechococcus in the coastal waters of Xiamen. Furthermore, the Synechococcus community displayed pronounced seasonal variations, and temperature significantly influenced the variations in Synechococcus community composition. Additionally, Synechococcus populations exhibit seasonal functional dynamics, with enhanced metabolic activity in summer characterized by higher numbers of functional genes associated with metabolic pathways compared to winter samples. Altogether, this study underscored the significance of FACS and high-throughput sequencing to reveal the diversity and functional dynamics of Synechococcus.
1. Introduction
The Synechococcus genus of cyanobacteria, a key photosynthetic autotroph, is ubiquitous on Earth. It significantly contributes to approximately 20% of primary productivity in oceans, and Synechococcus interactions with microbial heterotrophs partly underlie the marine microbial food loop [1,2]. Dissolved organic matter (DOM) released from Synechococcus directly links the carbon fixed by primary producers to the marine DOM pool, playing a vital role in marine carbon cycles and biogeochemical processes [3]. Synechococcus is particularly abundant in marine environments, with concentrations reaching up to 106 cells/mL in coastal and up-welling areas [4,5]. Phylogenetic analysis of the 16S rRNA gene reveals three major subclusters within Synechococcus: S5.1, S5.2, and S5.3, showcasing rich diversity. Further characterization of Synechococcus phylogenetic diversity can be achieved using the16S-23S internal transcribed spacer (ITS) region and marker genes such as cpeA, narB, ntcA, petB, rbcL, and rpoC1 [6,7]. Existing studies have confirmed the identification of over twenty clades across the three subclusters [8,9]. The phylogenetic diversity of Synechococcus may represent physiological or ecological diversity. For instance, strains from clade III exhibit unique motility characteristics, while clades CRD2 and XV may have limited growth on nitrate or reduced growth rates [10,11]. Although different clades display distinct ecological diversity, the coexistence of various Synechococcus clades is commonly observed in certain marine regions [12,13].
Alterations in the marine environment, such as temperature, nutrient availability, light conditions and so on, are bound to result in the change and adaptation of biological populations. Microbial community structures in a given study area are often influenced by environmental factors [14,15], and Synechococcus populations are no exception, exhibiting dynamic variations in both temporal and spatial scales [16]. Synechococcus exhibits remarkable adaptability to environmental factors, particularly in adapting to temperature changes, so the abundance and proportion in the phytoplankton community may rise even further [17,18]. Environmental fluctuations drive dynamic modifications in physiological and gene regulation of Synechococcus and may further lead to its adaptive evolution [19].
The common approach for studying microorganisms is laboratory cultivation. However, the cultivable fraction of microorganisms, particularly in marine environments, is limited due to the constraints of cultivation conditions [20]. As a result, the information obtained from laboratory-cultivated Synechococcus is limited. Advancements in high-throughput sequencing have enabled the acquisition of more Synechococcus sequences, thereby enhancing our comprehension of its diversity and ecological function. Metagenomic sequencing has been widely used for studying microbial community across various environments, including oceans, soils, polar regions, and deep-sea trenches [21,22,23]. It is commonly used to assess overall biodiversity and metabolic functions in specific regions. However, this method often overlooks low-abundance, rare species that may play significant roles in biogeochemical cycles. Fluorescence-activated cell sorting (FACS) is an advanced technique based on flow cytometry that enables the detection and sorting of cells from complex microbial samples using fluorescent signals [24,25]. By directly sorting single Synechococcus cell from seawater by FACS and subsequently conducting axenic pure cultures, the diversity of cultivable Synechococcus in the laboratory can be expanded [26]. Meanwhile, FACS could capture low-abundant species or specific cells group in complex communities through cell sorting [24,27,28]. Isolating Synechococcus cells and performing DNA extraction and high-throughput sequencing on them may enhance the recovery of low-abundant species from metagenomes by simplifying the composition of the target microbial community.
However, FACS coupled with high-throughput sequencing for analyzing the community structure and functional genes of Synechococcus, remains underexplored. In addition, comparative analysis of Synechococcus between the sequencing results of sorted cells and those from in situ samples has not been conducted. To fill this gap, seawater samples were collected from three stations in the coastal waters of Xiamen in summer (June and August) and winter (March and December). FACS was used to isolate Synechococcus cells, which were then subjected to DNA extraction and ITS amplicon sequencing, as well as metagenomic sequencing, to analyze the seasonal variations in community structure and functional genes of the Synechococcus community. Our previous studies have investigated the genomics of environmental adaptation in marine Synechococcus by merging the FACS samples and the in situ samples [29]. However, this paper analyzes the seasonal variations in Synechococcus using twelve FACS samples and also adds comparative analysis of three FACS samples and three in situ samples in August. This study reinforced the significance of combining FACS with high-throughput sequencing in studying community variations and functional dynamics and advanced our understanding of coastal Synechococcus diversity.
2. Material and Methods
2.1. Study Area, Sample Collection and Cell Sorting
Xiamen, a subtropical island in China’s southeast, experiences humid summers and dry winters. It is bordered by the Taiwan Strait to the southeast and the Jiulong River to the southwest. The coastal seawater of Xiamen Island exhibits dynamic environments, shaped by freshwater input from Jiulong River, seawater from the South China Sea, and human activities [30,31]. Under the influence of tides, river inputs, and human activities, this complex and dynamic coastal hydrology significantly affects the diversity of Synechococcus in the area. However, there has been no investigation of the temporal variations in the Synechococcus community in this area.
We sampled seawater at three distinct coastal stations on Xiamen Island (Figure S1). Station S03 (118.02° E, 24.42° N), at the mouth of the Jiulong River, is significantly influenced by the freshwater discharge with high nutrient concentration [30]. Station S07 (118.24° E, 24.49° N) is influenced by the saline water from the South China Sea. Station S12 (118.15° E, 24.59° N) is positioned to the north and close to Tongan Bay. Seawater samples were collected from three stations in March and December 2019, and June and August 2020. Summer samples include those collected in June and August, while winter samples encompass those gathered in December and March. Surface seawater was obtained using sterile bottles and prefiltered through a 20 μm sieve silk. At each site, 2 L of pre-filtered surface seawater were collected, temporarily stored at 4 °C in the dark. After completing sampling at three sites, the samples were immediately transferred to the laboratory for DNA extraction. Meanwhile, a final concentration of 10% v/v glycerol was added to 2 mL of prefiltered surface seawater as a cryoprotectant, then stored at −80 °C for FACS analysis.
Twelve seawater samples were later thawed, and 1000 Synechococcus cells were separately isolated from each sample using a FACS Aria flow cytometer (BD Bioscience, San Jose, CA, USA). The cytometer was equipped with a solid-state laser that provided 13 mW at 488 nm and was fitted with a standard filter setup. Subsequently, the cytometer was configured in purity mode to sort Synechococcus cells. The sorting gates were determined based on the population observed in forward scatter (FSC, which serves as a proxy for cell size) and autofluorescence (PerCP, representing chlorophyll autofluorescence) [29]. And, DNA was extracted from the Synechococcus cells and sequenced, resulting in twelve FACS data. Meanwhile, DNA was directly extracted from the in situ seawater samples from three stations in August and sequenced to obtain three in situ data. Thus, this study comprises twelve FACS data and three in situ data (Figure 1).
Figure 1.
FACS experimental design and high-throughput sequencing workflow. Three in situ samples and twelve FACS samples were collected from three stations during March, June, August and December.
2.2. Environmental Parameter Measurements
During the sampling months of March, August, and December, we measured surface seawater temperature, dissolved oxygen, pH, and salinity at three sampling stations using a YSI meter. To address the loss of environmental data in June, surface seawater temperature, dissolved oxygen, pH, and salinity were measured at three existing sampling sites in October. Concurrently, in sampling months (March, June, August, and December), we collected 200 mL of prefiltered surface seawater from each station into sterile bottles for the determination of nitrogen and phosphorus salt concentrations using a PowerMon Kolorimeter AA3 (Bran + Luebbe, Charlotte, NC, USA). Additionally, 1.5 mL of prefiltered surface seawater was transferred into sterile frozen tubes. A final concentration of 1% glutaraldehyde was added, mixed thoroughly, and the samples were stored in liquid nitrogen for subsequent measurement of Synechococcus abundance, and measured as previously described [32].
2.3. DNA Extraction and Sequencing Data Treatment
DNA was extracted from Synechococcus cells isolated by FACS using the Single Cell Kit (Vazyme, Nanjing, China), which is effective for a range of starting cell numbers between 0 and 1000. Meanwhile, in August, 2 L of prefiltered surface seawater from each of the three stations was separately passed through a 0.22 μm polycarbonate membrane. (47 mm, Millipore, Burlington, MA, USA). Polycarbonate membranes, widely used in seawater sample pretreatment and DNA extraction, can effectively retain microbial cells and enhance DNA recovery and purity. The three membranes were then stored at −80 °C for DNA extraction. DNA extraction was conducted on 0.22 μm polycarbonate membranes using the HiPure Soil DNA 96 Kit (Magen, Guangzhou, China). The extracted DNA of twelve FACS samples and three in situ samples was assessed the quality and concentration using a QSEP100 bioanalyzer (BiOptic Inc., New Taipei City, Taiwan) and Qubit 3.0, respectively. Then, DNA libraries were subjected to 2 × 150 bp paired-end sequencing on the Illumina HiSeq platform (Illumina, San Diego, CA, USA). In this study, data preprocessing was carried out as described in previous research [29], where Synechococcus-classified sequences (scaffolds ≥ 1 kb) from twelve FACS samples were annotated using the KEGG database to analyze seasonal variations in functional genes. We assessed Synechococcus community composition in samples by using the ITS region amplicon sequencing. Amplification of Synechococcus ITS sequences was performed using primers 16S-F (TGGATCACCTCCTAACAGGG) and 23S-R (CCTTCATCGCCTCTGTGTGCC) [33]. The amplicons were sequenced on the PacBio platform, generating sequences that were subsequently quality-controlled by Cutadapt (v1.9.1). Unique sequences were identified to determine representative sequences of operational taxonomic units (OTUs) by Vsearch (v1.9.6) [34]. All effective reads were aligned with representative sequences by Qiime (v1.9.1), and those with over 97% similarity were grouped into the same OTU, creating abundance table [35]. This is based on widely accepted practices in microbial ecology.
2.4. Community Composition Analysis
Firstly, the Qiime plugin was used to classify all OTUs with the SILVA ribosomal RNA database. To explore Synechococcus diversity, OTUs were filtered to retain only those classified within the phylum cyanobacteria. Then, representative sequences of all cyanobacteria OTUs were assigned to cyanobacteria ecotypes by BLASTN against the reference database with >90% identity and >50% coverage. The similarity and coverage thresholds for ecotype classification were stringently set due to the pre-screening of non-cyanobacterial sequences. These thresholds were referenced from relevant literature [36]. The construction of the reference database is derived from multiple literature sources [8,29,36]. In our previous study, a phylogenetic tree has been constructed and two previously undefined clades (XM1 and XM2) were identified, and these two clades were included in the reference database [29].
2.5. Statistical Analysis
We used R package ggplot2 for Pearson correlation analysis and significance testing between Synechococcus abundance and environmental factors. Alpha diversity of the Synechococcus community in the coastal waters of Xiamen was analyzed with Qiime (v1.9.1) through random sequence sampling. Principal coordinate analysis (PCoA) was performed at the OTU level, permutation multivariate analysis of variance (PERMANOVA) was applied to assess differences in community composition across samples, with 999 permutations for significance testing [37]. To evaluate the relationship between clades distribution and environmental variables, Redundancy analysis (RDA) was performed using CANOCO V5.0. Phylogenetic clade proportions were Hellinger-transformed [9], which can effectively mitigate the impact of “0” values in species abundance data on the analysis. Environmental variables were log-transformed to transform variables to approximate normal distribution, reducing the impact of outliers on analysis. The statistical significance of explanatory variables was determined through a Monte Carlo test.
3. Results
3.1. Environmental Parameters and Synechococcus Abundance Around Xiamen Island
From March 2019 to October 2020, surface seawater samples were collected to measure environmental parameters and Synechococcus abundance. Environmental factors showed distinct temporal and spatial patterns (Figure 2a). Water temperature was consistent across all stations. In March, temperatures were slightly lower than in December, reflecting the colder winter marine conditions, whereas June and August exhibited higher temperatures, indicative of the summer season. Seawater temperatures ranged from 16.4 °C to 30.7 °C. Except for a slightly lower pH at station S03 in October, pH levels were similar across stations. Dissolved oxygen levels were consistent, lower in summer and higher in winter. Station S03, influenced by freshwater input, had lower inorganic salt concentrations. In contrast to the typical seasonal trend, S03 showed an unusual increase in inorganic salt concentration in December. Freshwater influx also brought nutrients, leading to higher NO2− + NO3− and PO4− concentrations at S03 compared to other stations.
Figure 2.
Temperature, Salinity, pH and DO from March to December 2019 and August to October 2020. NO2−, NO3−, P and Syn data are presented from March and December 2019, and June and August 2020 (a). Syn indicates the abundance of Synechococcus, while P indicates the concentration of PO4−. Pearson correlations between environmental factors and Synechococcus abundance (b). Square color represents a positive or negative correlation, and square size represents the correlation coefficient. *, p < 0.05; ***, p < 0.001.
Synechococcus abundance exhibited clear temporal and spatial patterns, with higher levels at S03. Peak abundance occurred in summer, with S03 in August reaching 3.46 × 104 cells/mL. Synechococcus abundance decreased in winter, with the lowest at S12 in March, at 2.65 × 103 cells/mL. Pearson correlation analysis was performed between environmental parameters and Synechococcus abundance for the months of March, August, and December. A significant positive correlation was detected between temperature and Synechococcus abundance (p < 0.001), and a positive correlation between NO2− concentration and abundance (p < 0.05) (Figure 2b). Significant correlations were also observed among environmental variables, notably between nutrient and salt concentrations.
3.2. Comparative Analysis of Synechococcus Community Composition
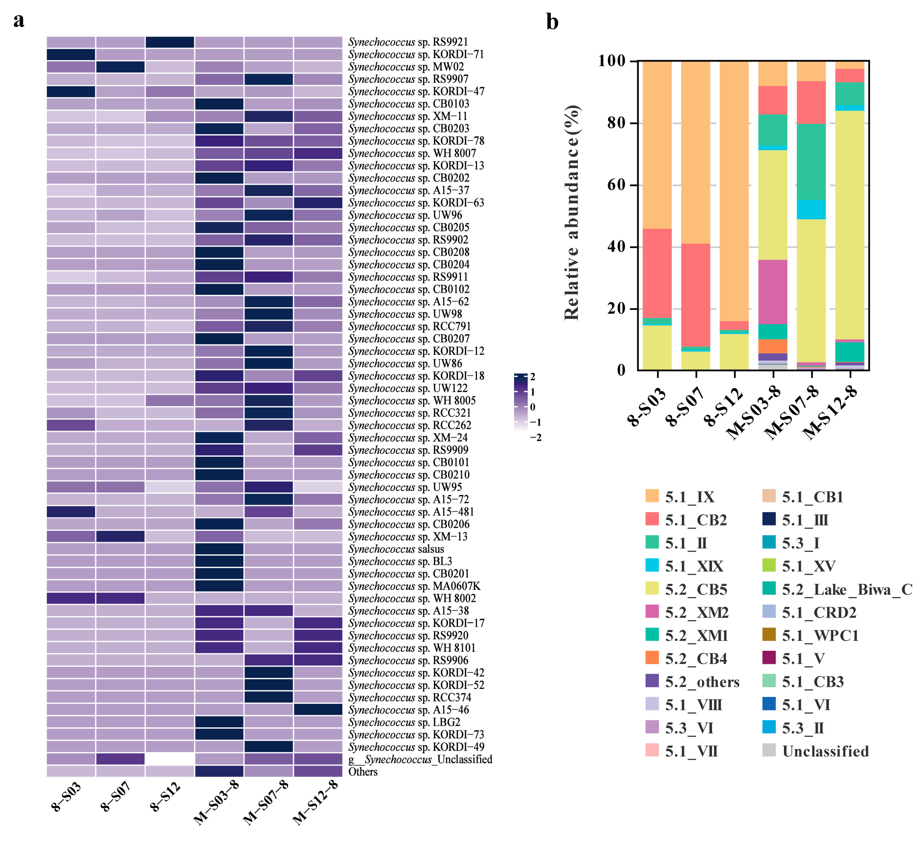
A total of 12,777 OTUs (73,710 reads) were detected from 15 samples (three in situ samples and twelve FACS samples) in the coastal waters of Xiamen. Of these, 324 OTUs (2219 reads, 3%) not assigned to the phylum cyanobacteria were discarded. The comparison results of the representative sequences of OTUs with the reference database indicate that 12,348 OTUs (71,342 reads) of cyanobacteria were classified into S5.1, S5.2 and S5.3 of Synechococcus, and 105 OTUs (149 reads) were unclassified. In August, 10,251 reads (35%) classified as Synechococcus strains, 17,559 reads (60%) assigned to unclassified Synechococcus strains, and 1647 reads (5%) not assigned to Synechococcus from three in situ samples and three FACS samples. While most Synechococcus strains were detected in the three in situ samples with lower or absent abundance in the three FACS samples in August, several strains, such as Synechococcus sp. KORDI-71, Synechococcus sp. KORDI-47, Synechococcus sp. MW02, and Synechococcus sp. RS9921, exhibited higher relative abundance in the FACS samples (Figure 3a). Additionally, Synechococcus sp. WH 8002 was unique to the FACS samples, and underdetected in the in situ samples.
Figure 3.
Relative abundance of Synechococcus strains (a) and clades (b) at each station in August. 8-S03, 8-S07, 8-S12 represent the FACS samples; M-S03-8, M-S07-8, and M-S12-8 represent the in situ samples.
The in situ samples from three stations identified 22 clades of marine Synechococcus in August, whereas FACS samples from the same stations detected only 8 clades (Figure 3b). The core clades detected in the FACS samples were IX, CB2, and CB5, and these core clades were also detected in the in situ samples. In addition, in situ samples detected a high portion of the clade II. The Shannon diversity index detected in the in situ samples varied from 9.57 (S12) to 10.21 (S03), contrasting with the range of 3.52 (S12) to 6.58 (S03) for FACS samples in the coastal waters of Xiamen in August (Figure S2).
3.3. Synechococcus Diversity and Their Seasonal Variations
During winter (December and March) and summer (June and August), a total of 17 Synechococcus clades from three subclusters (S5.1, S5.2 and S5.3) were identified at three stations by twelve FACS samples. S5.1 and S5.2 were the most prevalent, with core clades including IX, CB2, XIX, II, and CB5 (Figure 4a). S5.1 dominated in winter, with XIX and II as core clades. However, high levels of IX and XM1 were unique to station S03 in December. In summer, S5.1 and S5.2 dominated, IX, CB2 and CB5 were core clades. The coastal waters of Xiamen shared eight Synechococcus clades between summer and winter samples, with eight unique clades in winter and three unique clades in summer (Figure 4b).
Figure 4.
Relative abundance of Synechococcus clades at different stations (months) (a). Venn diagram of Synechococcus clades in winter and summer (b). PCoA exhibits the variation in Synechococcus community at the operational taxonomic units (OTUs) level across different stations and months (c). The term “Summer” represents the FACS samples from June and August, “in situ Summer” represents the in situ samples from August, and “Winter” represents the FACS samples from December and March.
PCoA revealed that the Synechococcus community composition between summer and winter samples exhibited significant differences, with the PCo1 and PCo2 axes collectively explaining 33.7% of the variations in community composition (p < 0.001) (Figure 4c). The summer group included FACS samples from three stations in June and August, demonstrating consistent Synechococcus composition. Conversely, the winter group comprised FACS samples from the same stations in March and December, also showing similar Synechococcus composition, except for the 12-S03 and 12-S12 samples in December, which diverged possibly due to environmental fluctuations. In the coastal waters of Xiamen Island, the Shannon diversity index of the Synechococcus community varied between 3.52 and 7.73 during four seasonal sampling months revealed by FACS data, while the ACE richness index spanned from 1600 to 5229 (Figure S3). The highest Shannon diversity was observed at station S03 in March, and the highest ACE richness was recorded at station S12 in December.
3.4. Relationship Between Synechococcus Clades and Environmental Factors
RDA was used to analyze the relationship between Synechococcus clades and environmental factors. The first two axes of RDA accounted for 83.86% of the variations in Synechococcus clades composition in the coastal waters of Xiamen (Figure 5). Temperature was identified as the most influential factor, affecting Synechococcus community structure (Monte Carlo test; p < 0.01) and explaining 52.2% of the variations in clade composition. Clade IX and CB5 were positively correlated with temperature. Winter samples, with the exception of 12-S03, clustered on the right side and were separated from the summer samples.
Figure 5.
RDA showed the relationship between environmental factors and Synechococcus clades. **, Environmental factors and clade changes were significantly correlated (p < 0.01).
3.5. Synechococcus Metabolic Pathways and Their Seasonal Variations
Here, we employed the KEGG database to annotate functional genes of twelve FACS samples collected from the coastal waters of Xiamen, and a total of 219 different functional genes were annotated. The results demonstrated that in the summer samples, the number of functional genes associated with amino sugar and nucleotide sugar metabolism was the highest, which was significantly greater than that in the winter samples (Figure 6). In the winter samples, the functional genes related to photosynthesis were the most abundant, but the number was still lower than that in the summer samples. Moreover, across both seasons, genes related to porphyrin and chlorophyll metabolism, two-component systems, and ABC transporters maintained relatively high numbers. However, for the majority of metabolic pathways, the number of relevant functional genes was higher in summer.
Figure 6.
The top 20 metabolic pathways ranked by the number of associated functional genes in winter and summer samples.
4. Discussion
4.1. Detection of Low-Abundance Synechococcus Strains by Combining FACS with High-Throughput Sequencing
Metagenomics provides a comprehensive approach to uncovering the genomic, metabolic, and phylogenetic diversity of the Synechococcus community [38,39]. Yet, metagenomic methods often fail to elucidate lower abundance members of microbial community. Combining cell sorting with metagenomic sequencing may improve the genome recovery of low-abundant species from complex communities [27]. Here, some strains of Synechococcus that are rarely detected or absent in the in situ samples were detected in the FACS samples (Figure 3a). These results demonstrate that FACS decreases the complexity of environmental microbial communities through cell sorting, offering a distinct advantage for investigating rare and low-abundance species in marine environments. This finding is consistent with another study of soil, which has shown that targeting sorting and high-throughput sequencing could detect rare species [40]. While FACS and ITS amplicon sequencing may be beneficial for examining low-abundance Synechococcus, its limitation lies in sorting only 1000 cells, which leads to a lower sequencing depth. Therefore, the diversity and richness of the Synechococcus community in the FACS samples are substantially lower compared to the in situ samples (Figure S2). Meanwhile, Synechococcus sp. WH 8002 was uniquely detected in the FACS samples. This may be attributed to the potential biases introduced by FACS, as well as its advantages in isolating specific strains. However, while in situ sequencing may not detect low-abundance strains, FACS data could complement several findings, thereby enhancing our understanding of microbial diversity in marine environments. Consequently, combining FACS with ITS amplicon sequencing may be a valuable tool for analyzing marine microbial diversity.
Core clades IX, CB2, and CB5, detected in the FACS samples, are also present in the in situ samples, but there are discrepancies in their relative proportion (Figure 3b). Additionally, some clades that are abundant in the in situ samples, such as II and XM2, are barely detected in the FACS samples, possibly due to differences in sampling depth. For instance, on the southern California coast, the read ratios of clade I and clade IV in the rpoC1 library were different from those in the ITS amplicon library [36]. Moreover, substantial differences in Synechococcus community composition are observed when comparing DNA and cDNA sequences [9].
4.2. Seasonal Variations in Synechococcus and Their Relationship with Environmental Factors
Marine Synechococcus exhibits high genetic diversity, with over 20 clades identified worldwide. Typically, marine regions host about 6 to 13 clades [41,42]. Estuaries, characterized by complex hydrological conditions, often have a high abundance of Synechococcus. For instance, in Hong Kong’s estuary, 17 Synechococcus clades were identified through environmental rpoC1 gene sequencing, along with cyanobacteria and freshwater Synechococcus [43]. In this study, twelve FACS samples and three in situ samples identified 24 distinct clades within three sub-clusters (S5.1, S5.2, S5.3) in the coastal waters of Xiamen. This finding highlights the high diversity of Synechococcus in this area. The distribution of Synechococcus extends from the equator to the poles, and from shore to open oceans. S5.1 is globally widespread, S5.2 is typically detected in estuary and freshwater environment, and S5.3 is more abundant only in the oligo-trophic or warm open oceans [19,44]. Our study aligned with the known distribution patterns of Synechococcus, S5.1 was the most prevalent in all samples, S5.2 was abundant only in summer samples, and S5.3 showed consistently low abundance in all samples (Figure 4a). Seasonal and spatial variations in Synechococcus community were detected in multiple marine areas [9,45]. Our study also confirmed significant seasonal variations in Synechococcus community composition in the coastal waters of Xiamen by combining FACS with ITS amplicon sequencing. II and XIX were core clades in winter waters, IX, CB2 and CB5 were core clades in summer waters (Figure 4a). Clade XIX is a newly identified lineage of Synechococcus in 2012, with a limited oceanic distribution [46]. Clade XIX only appears in particular sea areas and confirming if this distribution indicates a specific niche adaptation requires further investigation [19]. However, our results showed that this clade had high abundance during winter in the coastal waters of Xiamen, which might increase our understanding that strains of this clade prefer coastal winter environment.
Environmental changes can affect the physiology and gene expression of Synechococcus, potentially driving its adaptive evolution [19]. The phylogenetic diversity of Synechococcus represents physiological or ecological diversity, with different evolutionary lineages occupying distinct ecological niches. Consequently, changes in environmental conditions could lead to variations in the community composition of Synechococcus. Environmental conditions partly determine the community composition of Synechococcus, Prochlorococcus, and other small phytoplankton in the study area [47,48]. In the coastal waters of Xiamen, temperature is a significant factor influencing Synechococcus community composition (p < 0.01, Figure 5), and a temperature-influencing pattern has been observed globally [49]. Additionally, salinity, nutrients, iron availability and chlorophyll content significantly impact the distribution of Synechococcus various clades [50,51]. For instance, a shift in dominance from freshwater Synechococcus to the combination of phylogenetic subcluster 5.2 and freshwater Synechococcus occurs as salinity increases in salt-wedge estuaries [44]. In our study, in December, a notable rise in inorganic salt concentration at station S03 potentially stimulated the growth of the XM1 clade of phylogenetic subcluster 5.2.
The niche partitioning among Synechococcus populations in both typical and specialized marine environments is governed by their adaptive mechanisms, which operate through environmental restrictions on the expression and regulation of functional genes and concomitant shifts in ecological functions [19]. Our study revealed that the most enriched metabolic pathways in Synechococcus populations from Xiamen coastal waters were amino sugar and nucleotide sugar metabolism, photosynthesis, porphyrin and chlorophyll metabolism, two-component systems and ABC transporters. Notably, summer samples exhibited a significantly higher number of functional genes associated with these pathways compared to winter samples (Figure 6). This may be related to the high temperature and strong sunlight in summer. Temperature directly affects phytoplankton by influencing their growth and metabolic rates [52,53]. In summer, high light intensity and elevated temperature stimulate the expression of functional genes related to photosynthesis and pigment metabolism in Synechococcus populations, enabling them to maximize the utilization of light energy for growth and metabolism. The high temperature in summer promotes the growth of Synechococcus [54,55] and may accelerate the metabolic rate of cells, resulting in increased expression of functional genes related to energy metabolism and substance synthesis in summer. For example, the high abundance of Synechococcus in summer requires substantial amounts of amino sugar and nucleotide sugar to construct new cellular structures. In contrast, the low temperatures in winter may restrict the physiological activities of Synechococcus cells, leading to a decrease in the expression of most functional genes. In summer, microbial communities may enhance certain metabolic pathways through interspecies synergies or competition. Synechococcus coexists and competes with various microalgae, some metabolites of Synechococcus, such as fatty acids, hydrocarbons, phenols, terpenes, and indoles, can act as allelochemicals to inhibit the growth of competing species [19,56]. Our results revealed that the biosynthesis pathways of ubiquinone and other terpenoid-quinones biosynthesis were among the top 20 metabolic pathways in the Synechococcus community, and the number of relevant functional genes associated with this pathway was significantly higher in summer. Meanwhile, higher nutrient concentrations in summer seawater may also boost Synechococcus community growth and metabolism, and our study detected higher nitrogen and phosphorus concentrations in summer seawater samples, particularly at site S03. In total, Synechococcus populations adapt to seasonal environmental changes by regulating the expression of different functional genes to maintain cell growth, metabolism, and survival.
Our research on marine Synechococcus diversity and its environmental responses offers insights for broader marine ecosystem studies. Understanding Synechococcus diversity and its seasonal and environmentally driven changes can refine models of marine productivity and carbon sinks, which is crucial for the oceanic carbon cycle and other biogeochemical processes. Meanwhile, the seasonal dynamics of Synechococcus communities and their metabolic responses to environmental factors like temperature and nutrients can guide future research on ecological adaptation mechanisms in marine microbes. This is essential for predicting the impacts of climate change on marine ecosystems.
5. Conclusions
Overall, this study combined FACS with high-throughput sequencing to analyze the seasonal variations in community structure and functional genes of Synechococcus in the coastal waters of Xiamen. FACS and ITS amplicon sequencing could detect several low-abundance Synechococcus strains underdetected by the in situ samples. FACS data revealed seasonal variations in the Synechococcus community composition in these waters concurrently, significantly correlated with temperature. Furthermore, FACS and metagenomic sequencing revealed that the predominant metabolic pathways of Synechococcus populations, with Synechococcus exhibiting enhanced metabolic activity during summer. In total, FACS combined with high-throughput sequencing offers new insights into microbial community research. This study reveals seasonal Synechococcus community changes, enhancing our understanding of how they respond to environmental changes in community composition and metabolic activities. As key marine primary producers, Synechococcus community structure and functional variations directly impact marine ecosystem health and are crucial for grasping oceanic carbon cycling and other biogeochemical processes. Future research could expand the sampling scale to analyze the effects of other environmental factors on Synechococcus communities. Additionally, the integration of FACS with high-throughput sequencing could be applied to the study of other microbial communities.
Supplementary Materials
The following supporting information can be downloaded at: https://www.mdpi.com/article/10.3390/microorganisms13040764/s1, Figure S1: Three sampling stations in the coastal waters of Xiamen Island, China; Figure S2: The Shannon diversity index (a) and ACE index (b) of the Synechococcus community of three stations in August; Figure S3: The Shannon diversity index (a) and ACE index (b) of the Synechococcus community at different stations (months).
Author Contributions
All authors contributed to the study conception and design. Y.L. and T.L. designed, supervised this work and offered funding support. Z.S. performed the bioinformatic analysis and manuscript writing. T.Z. performed material preparation, data collection. A.M., M.W. and N.J. revised the manuscript and offered funding support. All authors have read and agreed to the published version of the manuscript.
Funding
This work was supported by the Natural Science Foundation of China (No. 42188102, 42120104006 and 42176111), Ocean Negative Carbon Emissions (ONCE) Program and the Fundamental Research Funds for the Central Universities (202172002, 201812002 and 202072001).
Institutional Review Board Statement
Not applicable.
Informed Consent Statement
Not applicable.
Data Availability Statement
The ITS amplicon sequencing raw data that support the conclusion of this study are deposited in the NCBI database under BioProject ID PRJNA1117049, and metagenome data under BioProject ID PRJNA1030774.
Acknowledgments
We thank the support of the high-performance server of the Center for High-Performance Computing and System Simulation, Pilot National Laboratory for Marine Science and Technology (Qingdao), the computing resources provided by IEMB-1, a high-performance computing cluster operated by the Institute of Evolution and Marine Biodiversity, and Marine Big Data Center of Institute for Advanced Ocean Study of Ocean University of China.
Conflicts of Interest
The authors declare no conflict of interest.
References
- Flombaum, P.; Gallegos, J.L.; Gordillo, R.A.; Rincón, J.; Zabala, L.L.; Jiao, N.A.Z.; Karl, D.M.; Li, W.K.W.; Lomas, M.W.; Veneziano, D.; et al. Present and future global distributions of the marine Cyanobacteria Prochlorococcus and Synechococcus. Proc. Natl. Acad. Sci. USA 2013, 110, 9824–9829. [Google Scholar] [PubMed]
- Guidi, L.; Chaffron, S.; Bittner, L.; Eveillard, D.; Larhlimi, A.; Roux, S.; Darzi, Y.; Audic, S.; Berline, L.; Brum, J.R.; et al. Plankton networks driving carbon export in the oligotrophic ocean. Nature 2016, 532, 465–470. [Google Scholar] [PubMed]
- Zhao, Z.; Gonsior, M.; Schmitt-Kopplin, P.; Zhan, Y.; Chen, F. Microbial transformation of virus-induced dissolved organic matter from picocyanobacteria: Coupling of bacterial diversity and DOM chemodiversity. ISME J. 2019, 13, 2551–2565. [Google Scholar] [PubMed]
- Wang, K.; Wommack, K.E.; Chen, F. Abundance and Distribution of Synechococcus spp. and Cyanophages in the Chesapeake Bay. Appl. Environ. Microbiol. 2011, 77, 7459–7468. [Google Scholar]
- Xia, X.M.; Liu, H.B.; Choi, D.H.; Noh, J.H. Variation of Synechococcus Pigment Genetic Diversity Along Two Turbidity Gradients in the China Seas. Microb. Ecol. 2018, 75, 10–21. [Google Scholar]
- Ahlgren, N.A.; Rocap, G. Diversity and distribution of marine Synechococcus: Multiple gene phylogenies for consensus classification and development of qPCR assays for sensitive measurement of clades in the ocean. Front. Microbiol. 2012, 3, 24. [Google Scholar]
- Scanlan, D.J.; Ostrowski, M.; Mazard, S.; Dufresne, A.; Garczarek, L.; Hess, W.R.; Post, A.F.; Hagemann, M.; Paulsen, I.; Partensky, F. Ecological Genomics of Marine Picocyanobacteria. Microbiol. Mol. Biol. Rev. 2009, 73, 249–299. [Google Scholar]
- Zhang, J.D.; Li, F.R.; Long, L.J.; Huang, S.J. Quantification of Marine Picocyanobacteria on Water Column Particles and in Sediments Using Real-Time PCR Reveals Their Role in Carbon Export. mSphere 2022, 7, 15. [Google Scholar]
- Wang, T.; Xia, X.M.; Chen, J.W.; Liu, H.B.; Jing, H.M. Spatio-Temporal Variation of Synechococcus Assemblages at DNA and cDNA Levels in the Tropical Estuarine and Coastal Waters. Front. Microbiol. 2022, 13, 15. [Google Scholar]
- Ahlgren, N.A.; Rocap, G. Culture isolation and culture-independent clone libraries reveal new marine Synechococcus ecotypes with distinctive light and N physiologies. Appl. Environ. Microbiol. 2006, 72, 7193–7204. [Google Scholar]
- Toledo, G.; Palenik, B.; Brahamsha, B. Swimming marine Synechococcus strains with widely different photosynthetic pigment ratios form a monophyletic group. Appl. Environ. Microbiol. 1999, 65, 5247–5251. [Google Scholar] [PubMed]
- Chen, F.; Wang, K.; Kan, J.J.; Suzuki, M.T.; Wommack, K.E. Diverse and unique picocyanobacteria in Chesapeake Bay, revealed by 16S-23S rRNA internal transcribed Spacer sequences. Appl. Environ. Microbiol. 2006, 72, 2239–2243. [Google Scholar] [PubMed]
- Post, A.F.; Penno, S.; Zandbank, K.; Paytan, A.; Huse, S.M.; Welch, D.M. Long term seasonal dynamics of Synechococcus population structure in the Gulf of Aqaba, Northern Red Sea. Front. Microbiol. 2011, 2, 12. [Google Scholar]
- Azam, F.; Malfatti, F. Microbial structuring of marine ecosystems. Nat. Rev. Microbiol. 2007, 5, 782–791. [Google Scholar]
- Chen, Y.J.; Leung, P.M.; Cook, P.L.M.; Wong, W.W.; Hutchinson, T.; Eate, V.; Kessler, A.J.; Greening, C. Hydrodynamic disturbance controls microbial community assembly and biogeochemical processes in coastal sediments. ISME J. 2022, 16, 750–763. [Google Scholar]
- Mackey, K.R.M.; Hunter-Cevera, K.; Britten, G.L.; Murphy, L.G.; Sogin, M.L.; Huber, J.A. Seasonal Succession and Spatial Patterns of Synechococcus Microdiversity in a Salt Marsh Estuary Revealed through 16S rRNA Gene Oligotyping. Front. Microbiol. 2017, 8, 11. [Google Scholar]
- Li, J.J.; Jiang, X.; Jing, Z.Y.; Li, G.; Chen, Z.Z.; Zhou, L.B.; Zhao, C.Y.; Liu, J.X.; Tan, Y.H. Spatial and seasonal distributions of bacterioplankton in the Pearl River Estuary: The combined effects of riverine inputs, temperature, and phytoplankton. Mar. Pollut. Bull. 2017, 125, 199–207. [Google Scholar]
- Fernández-González, C.; Pérez-Lorenzo, M.; Pratt, N.; Moore, C.M.; Bibby, T.S.; Marañón, E. Effects of Temperature and Nutrient Supply on Resource Allocation, Photosynthetic Strategy, and Metabolic Rates of Synechococcus sp. J. Phycol. 2020, 56, 818–829. [Google Scholar]
- Wang, T.; Li, J.L.; Jing, H.M.; Qin, S. Picocyanobacterial synechococcus in marine ecosystem: Insights from genetic diversity, global distribution, and potential function. Mar. Environ. Res. 2022, 177, 11. [Google Scholar]
- Joint, I.; Mühling, M.; Querellou, J. Culturing marine bacteria—An essential prerequisite for biodiscovery. Microb. Biotechnol. 2010, 3, 564–575. [Google Scholar]
- Han, M.A.X.; Sun, J.H.; Yang, Q.W.; Liang, Y.T.; Jiang, Y.; Gao, C.; Gu, C.X.; Liu, Q.; Chen, X.C.; Liu, G.; et al. Spatiotemporal Dynamics of Coastal Viral Community Structure and Potential Biogeochemical Roles Affected by an Ulva prolifera Green Tide. mSystems 2023, 8, 14. [Google Scholar]
- Cao, S.N.; Zhang, W.P.; Ding, W.; Wang, M.; Fan, S.; Yang, B.; McMinn, A.; Wang, M.; Xie, B.B.; Qin, Q.L.; et al. Structure and function of the Arctic and Antarctic marine microbiota as revealed by metagenomics. Microbiome 2020, 8, 47. [Google Scholar]
- Gao, C.; Liang, Y.T.; Jiang, Y.; Paez-Espino, D.; Han, M.A.X.; Gu, C.X.; Wang, M.W.; Yang, Y.M.; Liu, F.J.; Yang, Q.W.; et al. Virioplankton assemblages from challenger deep, the deepest place in the oceans. iScience 2022, 25, 24. [Google Scholar]
- Roth-Rosenberg, D.; Aharonovich, D.; Luzzatto-Knaan, T.; Vogts, A.; Zoccarato, L.; Eigemann, F.; Nago, N.; Grossart, H.P.; Voss, M.; Sher, D. Prochlorococcus Cells Rely on Microbial Interactions Rather than on Chlorotic Resting Stages To Survive Long-Term Nutrient Starvation. mBio 2020, 11, 13. [Google Scholar]
- Wu, Z.; Aharonovich, D.; Roth-Rosenberg, D.; Weissberg, O.; Luzzatto-Knaan, T.; Vogts, A.; Zoccarato, L.; Eigemann, F.; Grossart, H.P.; Voss, M.; et al. Single-cell measurements and modelling reveal substantial organic carbon acquisition by Prochlorococcus. Nat. Microbiol 2022, 7, 2068–2077. [Google Scholar]
- Lindstrom, S.; Andersson-Svahn, H. Single-cell culture in microwells. Methods Mol. Biol. 2012, 853, 41–52. [Google Scholar]
- Abdulkadir, N.; Saraiva, J.P.; Schattenberg, F.; Toscan, R.B.; Correa, F.B.; Harms, H.; Müller, S.; da Rocha, U.N. Combining Flow Cytometry and Metagenomics Improves Recovery of Metagenome-Assembled Genomes in a Cell Culture from Activated Sludge. Microorganisms 2023, 11, 175. [Google Scholar] [CrossRef]
- McKay, L.J.; Smith, H.J.; Barnhart, E.P.; Schweitzer, H.D.; Malmstrom, R.R.; Goudeau, D.; Fields, M.W. Activity-based, genome-resolved metagenomics uncovers key populations and pathways involved in subsurface conversions of coal to methane. ISME J. 2022, 16, 915–926. [Google Scholar]
- Zhang, T.; Zhou, K.; Wang, Y.H.; Xu, J.X.; Zheng, Q.; Luo, T.W.; Jiao, N.Z. Genomic insights into the adaptation of Synechococcus to the coastal environment on Xiamen. Front. Microbiol. 2023, 14, 11. [Google Scholar]
- Wang, Y.; Liu, Y.T.; Wang, J.N.; Luo, T.W.; Zhang, R.; Sun, J.; Zheng, Q.; Jiao, N.Z. Seasonal dynamics of bacterial communities in the surface seawater around subtropical Xiamen Island, China, as determined by 16S rRNA gene profiling. Mar. Pollut. Bull. 2019, 142, 135–144. [Google Scholar]
- Hu, A.Y.; Yang, X.Y.; Chen, N.W.; Hou, L.Y.; Ma, Y.; Yu, C.P. Response of bacterial communities to environmental changes in a mesoscale subtropical watershed, Southeast China. Sci. Total Environ. 2014, 472, 746–756. [Google Scholar] [PubMed]
- Jiao, N.Z.; Yang, Y.H.; Hong, N.; Ma, Y.; Harada, S.; Koshikawa, H.; Watanabe, M. Dynamics of autotrophic picoplankton and heterotrophic bacteria in the East China Sea. Cont. Shelf Res. 2005, 25, 1265–1279. [Google Scholar]
- Cai, H.Y.; Wang, K.; Huang, S.J.; Jiao, N.Z.; Chen, F. Distinct Patterns of Picocyanobacterial Communities in Winter and Summer in the Chesapeake Bay. Appl. Environ. Microbiol. 2010, 76, 2955–2960. [Google Scholar] [PubMed]
- Rognes, T.; Flouri, T.; Nichols, B.; Quince, C.; Mahé, F. VSEARCH: A versatile open source tool for metagenomics. PeerJ 2016, 4, 22. [Google Scholar]
- Caporaso, J.G.; Kuczynski, J.; Stombaugh, J.; Bittinger, K.; Bushman, F.D.; Costello, E.K.; Fierer, N.; Peña, A.G.; Goodrich, J.K.; Gordon, J.I.; et al. QIIME allows analysis of high-throughput community sequencing data. Nat. Methods 2010, 7, 335–336. [Google Scholar]
- Nagarkar, M.; Wang, M.; Valencia, B.; Palenik, B. Spatial and temporal variations in Synechococcus microdiversity in the Southern California coastal ecosystem. Environ. Microbiol. 2021, 23, 15. [Google Scholar]
- Wang, T.; Chen, X.; Li, J.L.; Qin, S. Phylogenetic Structure of Synechococcus Assemblages and Its Environmental Determinants in the Bay and Strait Areas of a Continental Sea. Front. Microbiol. 2022, 13, 14. [Google Scholar]
- Sharpe, G.; Zhao, L.; Meyer, M.G.; Gong, W.D.; Burns, S.M.; Tagliabue, A.; Buck, K.N.; Santoro, A.E.; Graff, J.R.; Marchetti, A.; et al. Synechococcus nitrogen gene loss in iron-limited ocean regions. ISME Commun. 2023, 3, 11. [Google Scholar]
- Cabello-Yeves, P.J.; Haro-Moreno, J.M.; Martin-Cuadrado, A.B.; Ghai, R.; Picazo, A.; Camacho, A.; Rodriguez-Valera, F. Novel Synechococcus Genomes Reconstructed from Freshwater Reservoirs. Front. Microbiol. 2017, 8, 13. [Google Scholar]
- Li, H.Z.; Yang, K.; Liao, H.; Lassen, S.B.; Su, J.Q.; Zhang, X.; Cui, L.; Zhu, Y.G. Active antibiotic resistome in soils unraveled by single-cell isotope probing and targeted metagenomics. Proc. Natl. Acad. Sci. USA 2022, 119, 10. [Google Scholar]
- Choi, D.H.; Noh, J.H. Phylogenetic diversity of Synechococcus strains isolated from the East China Sea and the East Sea. FEMS Microbiol. Ecol. 2009, 69, 439–448. [Google Scholar] [PubMed]
- Hunter-Cevera, K.R.; Post, A.F.; Peacock, E.E.; Sosik, H.M. Diversity of Synechococcus at the Martha’s Vineyard Coastal Observatory: Insights from Culture Isolations, Clone Libraries, and Flow Cytometry. Microb. Ecol. 2016, 71, 276–289. [Google Scholar] [PubMed]
- Xia, X.M.; Vidyarathna, N.K.; Palenik, B.; Lee, P.; Liu, H.B. Comparison of the Seasonal Variations of Synechococcus Assemblage Structures in Estuarine Waters and Coastal Waters of Hong Kong. Appl. Environ. Microbiol. 2015, 81, 7644–7655. [Google Scholar] [PubMed]
- Xia, X.M.; Guo, W.; Tan, S.J.; Liu, H.B. Synechococcus Assemblages across the Salinity Gradient in a Salt Wedge Estuary. Front. Microbiol. 2017, 8, 12. [Google Scholar]
- Laber, C.P.; Pontiller, B.; Bunse, C.; Osbeck, C.M.G.; Perez-Martinez, C.; Di Leo, D.; Lundin, D.; Legrand, C.; Pinhassi, J.; Farnelid, H. Seasonal and Spatial Variations in Synechococcus Abundance and Diversity Throughout the Gullmar Fjord, Swedish Skagerrak. Front. Microbiol. 2022, 13, 15. [Google Scholar]
- Huang, S.J.; Wilhelm, S.W.; Harvey, H.R.; Taylor, K.; Jiao, N.Z.; Chen, F. Novel lineages of Prochlorococcus and Synechococcus in the global oceans. ISME J. 2012, 6, 285–297. [Google Scholar]
- Wang, F.; Guo, S.J.; Liang, J.H.; Sun, X.X. Water column stratification governs picophytoplankton community structure in the oligotrophic eastern Indian ocean. Mar. Environ. Res. 2023, 189, 11. [Google Scholar]
- Chaouni, B.; Azami, A.I.; Raoui, S.; Amzazi, S.; Nejjari, C.; Bakkali, F.; Zaid, E.; Hamamouch, N.; Amaral-Zettler, L.; Ghazal, H. Spatio-temporal patterns of Synechococcus oligotypes in Moroccan lagoonal environments. Sci. Rep. 2023, 13, 11. [Google Scholar]
- Doré, H.; Leconte, J.; Guyet, U.; Breton, S.; Farrant, G.K.; Demory, D.; Ratin, M.; Hoebeke, M.; Corre, E.; Pitt, F.D.; et al. Global Phylogeography of Marine Synechococcus in Coastal Areas Reveals Strong Community Shifts. mSystems 2022, 7, 14. [Google Scholar] [CrossRef]
- Sohm, J.A.; Ahlgren, N.A.; Thomson, Z.J.; Williams, C.; Moffett, J.W.; Saito, M.A.; Webb, E.A.; Rocap, G. Co-occurring Synechococcus ecotypes occupy four major oceanic regimes defined by temperature, macronutrients and iron. ISME J. 2016, 10, 333–345. [Google Scholar]
- Ahlgren, N.A.; Belisle, B.S.; Lee, M.D. Genomic mosaicism underlies the adaptation of marine Synechococcus ecotypes to distinct oceanic iron niches. Environ. Microbiol. 2020, 22, 1801–1815. [Google Scholar] [CrossRef] [PubMed]
- Chen, B.Z.; Liu, H.B.; Huang, B.Q.; Wang, J. Temperature effects on the growth rate of marine picoplankton. Mar. Ecol.-Prog. Ser. 2014, 505, 37–47. [Google Scholar]
- Eppley, R.W. Temperature and Phytoplankton Growth in the Sea. Fish. Bull. 1972, 70, 1063–1085. [Google Scholar]
- Moisan, T.A.; Blattner, K.L.; Makinen, C.P. Influences of temperature and nutrients on Synechococcus abundance and biomass in the southern Mid-Atlantic Bight. Cont. Shelf Res. 2010, 30, 1275–1282. [Google Scholar]
- Agawin, N.S.R.; Duarte, C.M.; Agusti, S. Growth and abundance of Synechococcus sp. in a Mediterranean Bay: Seasonality and relationship with temperature. Mar. Ecol.-Prog. Ser. 1998, 170, 45–53. [Google Scholar]
- Sliwinska-Wilczewska, S.; Felpeto, A.B.; Mozdzen, K.; Vasconcelos, V.; Latala, A. Physiological Effects on Coexisting Microalgae of the Allelochemicals Produced by the Bloom-Forming Cyanobacteria Synechococcus sp. and Nodularia Spumigena. Toxins 2019, 11, 712. [Google Scholar] [CrossRef]
Disclaimer/Publisher’s Note: The statements, opinions and data contained in all publications are solely those of the individual author(s) and contributor(s) and not of MDPI and/or the editor(s). MDPI and/or the editor(s) disclaim responsibility for any injury to people or property resulting from any ideas, methods, instructions or products referred to in the content. |
© 2025 by the authors. Licensee MDPI, Basel, Switzerland. This article is an open access article distributed under the terms and conditions of the Creative Commons Attribution (CC BY) license (https://creativecommons.org/licenses/by/4.0/).





