Heritage Conservation and Environmental Protection: Conflicting Interests in a Case Study of Historic Box-Type Windows
Abstract
1. Introduction
1.1. Context and Interdisciplinary Relevance
1.2. Focus on Historic Windows
1.3. Prior Research
1.4. Research Gap and Objectives
1.5. Contributions and Structure
2. Materials and Methods
- Definition of a model window;
- Energy flow through the model window;
- Life cycle assessment of defined scenarios.
2.1. Model Window
2.2. Energy Demand
2.3. Life Cycle Assessment
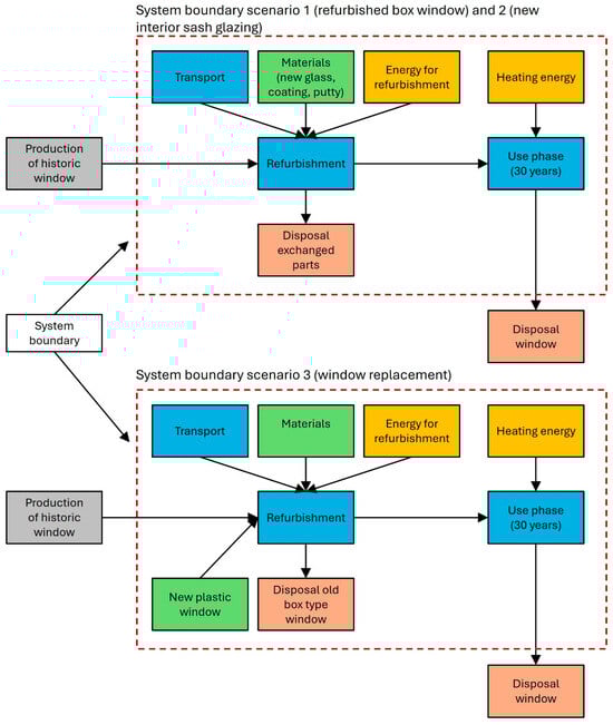
2.3.1. Goal and Scope
2.3.2. Functional Unit
2.3.3. Impact Categories
2.3.4. Data Sources and Modelling Software
2.3.5. Scenarios
- Scenario 1, Refurbished box-type window—Minor repairs, glass replacement of a broken pane, and oil-based paint restoration.
- Scenario 2, New interior glazing—Upgrading inner glazing with low-emissivity glass (low-e glass) and sealing improvements.
- Scenario 3, full window replacement—Installing a modern plastic window with triple glazing.
2.3.6. End-of-Life Modeling
2.3.7. Life Cycle Inventory
2.3.8. Life Cycle Impact Assessment
3. Results
3.1. Life Cycle Impact Assessment
3.1.1. Acidification and Climate Change
3.1.2. Ecotoxicity and Human Toxicity
3.1.3. Land Use
3.1.4. Ozone Depletion
3.1.5. Photochemical Ozone Formation
3.1.6. Fossil Resource Consumption
3.1.7. Mineral and Metal Resource Consumption
3.2. Sensitivity Analysis
4. Discussion
5. Conclusions
Author Contributions
Funding
Data Availability Statement
Conflicts of Interest
Abbreviations
| LCA | Life Cycle Assessment |
| GWP | Global Warming Potential |
| PVC | Polyvinyl Chloride |
| LCI | Life Cycle Inventory |
| ADP | Acidification Potential |
| ECOTOX | Ecotoxicity |
| LU | Land Use |
| ODP | Ozone Depletion Potential |
| POF | Photochemical Ozone Formation |
| FRD | Fossil Resource Depletion |
| MRD | Mineral Resource Depletion |
References
- Guidetti, E.; Ferrara, M. Embodied energy in existing buildings as a tool for sustainable intervention on urban heritage. Sustain. Cities Soc. 2023, 88, 104284. [Google Scholar] [CrossRef]
- Bronin, S.C. Aligning Historic Preservation and Energy Efficiency: Legal Reforms to Support the Greenest Buildings; University of Pennsylvania: Philadelphia, PA, USA, 2021. [Google Scholar]
- Bullen, P.A.; Love, P.E. Adaptive reuse of heritage buildings. Struct. Surv. 2011, 29, 411–421. [Google Scholar] [CrossRef]
- Power, A. Does demolition or refurbishment of old and inefficient homes help to increase our environmental, social and economic viability? Energy Policy 2008, 36, 4487–4501. [Google Scholar] [CrossRef]
- Fouseki, K.; Cassar, M. Energy Efficiency in Heritage Buildings—Future Challenges and Research Needs. Hist. Environ. Policy Pract. 2014, 5, 95–100. [Google Scholar] [CrossRef]
- Brandl, D.; Mach, T.; Grobbauer, M.; Ruisinger, U.; Hochenauer, C. Analysis of the thermal behavior of historical box type windows for renovation concepts with CFD. In Sustainable Buildings-Construction Products & Technologies Proceedings of the Sustainable Building Conference 2013, Graz University of Technology, Austria, 25–28 September 2013; Höfler, K., Maydl, P., Passer, A., Eds.; Verlag der Technischen Universität Graz: Graz, Austria, 2013; ISBN 9783851252996. [Google Scholar]
- Bundesdenkmalamt. Rechtskräftig unter Denkmalschutz Stehende Unbewegliche Objekte im Jahr 2023—Auswertung aus der Denkmaldatenbank (HERIS). Available online: https://www.bda.gv.at/ueber-uns/zahlen-daten-fakten.html (accessed on 1 September 2025).
- Statistik Austria. Gebäudebestand-Baualtersstruktur. Available online: https://www.statistik.at/statistiken/bevoelkerung-und-soziales/wohnen/gebaeudebestand (accessed on 14 December 2024).
- Rexroth, S.; Mertes, A.; Thurow, K.; Rexroth, S.; Mertes, A.; Thurow, K. Verglasungssysteme Für Fenstersanierungen Im Berliner Gebäudebestand-Energie, CO2 Und Wirtschaftlichkeit Im Einklang—Teil 1: Zusammenfassung Der Energetischen Betrachtungen; Hochschule für Technik und Wirtschaft (HTW) Berlin: Berlin, Germany, 2020. [Google Scholar]
- Bartolucci, B.; Frasca, F.; Flores-Colen, I.; Bertolin, C.; Siani, A.M. Key Performance Indicators: Their use in the energy efficiency retrofit for historic buildings. Procedia Struct. Integr. 2024, 55, 110–118. [Google Scholar] [CrossRef]
- Carlisle, S.; Friedlander, E. The influence of durability and recycling on life cycle impacts of window frame assemblies. Int. J. Life Cycle Assess. 2016, 21, 1645–1657. [Google Scholar] [CrossRef]
- Litti, G.; Audenaert, A.; Lavagna, M. Life cycle operating energy saving from windows retrofitting in heritage buildings accounting for technical performance decay. J. Build. Eng. 2018, 17, 135–153. [Google Scholar] [CrossRef]
- Coillot, M.; El Mankibi, M.; Cantin, R. Heating, ventilating and cooling impacts of double windows on historic buildings in Mediterranean area. Energy Procedia 2017, 133, 28–41. [Google Scholar] [CrossRef]
- Yuk, H.; Choi, J.Y.; Yang, S.; Kim, S. Balancing preservation and utilization: Window retrofit strategy for energy efficiency in historic modern building. Build. Environ. 2024, 259, 111648. [Google Scholar] [CrossRef]
- Elnaggar, A. Nine principles of green heritage science: Life cycle assessment as a tool enabling green transformation. Herit. Sci. 2024, 12, 7. [Google Scholar] [CrossRef]
- Wood, C.; Bordass, B.; Baker, P. Research into the Thermal Performance of Traditional Windows: Timber Sash Windows; Historic England: London, UK, 2009. [Google Scholar]
- Pampuri, L.; Caputo, P.; Valsangiacomo, C. Effects of buildings’ refurbishment on indoor air quality. Results of a wide survey on radon concentrations before and after energy retrofit interventions. Sustain. Cities Soc. 2018, 42, 100–106. [Google Scholar] [CrossRef]
- Kain, G.; Idam, F.; Hunger, P.; Bonfert, S. Die Dämmwirkung von Kastenfenstern—Untersuchungen am Prüfstand und in der Praxis. Bauphysik 2024, 46, 222–229. [Google Scholar] [CrossRef]
- Cuce, E. Role of airtightness in energy loss from windows: Experimental results from in-situ tests. Energy Build. 2017, 139, 449–455. [Google Scholar] [CrossRef]
- Wehle, B.; Geyer, C.; Hernandez, A. Schall-und Luftdichtheit von Fenstern in der Renovation. In 10. HolzbauSpezial Bauphysik & Gebäudetechnik; Forum Holzbau: Frasdorf, Germany, 2019; pp. 3–12. [Google Scholar]
- Bichlmair, S.; Krus, M.; Milch, C. Energetische Fenstersanierung im Altbau und Denkmal—Hygrothermische Aspekte am Kastenfenster. In Denkmal und Energie 2021; Weller, B., Scheuring, L., Eds.; Springer Fachmedien Wiesbaden: Wiesbaden, Germany, 2021; pp. 205–217. ISBN 978-3-658-32247-2. [Google Scholar]
- Souviron, J.; van Moeseke, G.; Khan, A.Z. Analysing the environmental impact of windows: A review. Build. Environ. 2019, 161, 106268. [Google Scholar] [CrossRef]
- Citherlet, S.; Di Guglielmo, F.; Gay, J.-B. Window and advanced glazing systems life cycle assessment. Energy Build. 2000, 32, 225–234. [Google Scholar] [CrossRef]
- Ajayi, S.O.; Oyedele, L.O.; Ilori, O.M. Changing significance of embodied energy: A comparative study of material specifications and building energy sources. J. Build. Eng. 2019, 23, 324–333. [Google Scholar] [CrossRef]
- European Aluminium. Circular Aluminium Action Plan: A Strategy for Achieving Aluminium’s Full Potential for Circular Economy by 2030. Available online: https://european-aluminium.eu/wp-content/uploads/2022/08/european-aluminium-circular-aluminium-action-plan.pdf (accessed on 13 September 2025).
- Asdrubali, F.; Roncone, M.; Grazieschi, G. Embodied Energy and Embodied GWP of Windows: A Critical Review. Energies 2021, 14, 3788. [Google Scholar] [CrossRef]
- Sphera Solutions GmbH. PBP-GaBi Software System; University of Stuttgart: Leinfelden-Echterdingen, Gemany, 2011. [Google Scholar]
- Plastics Europe. Building and Construction. Available online: https://plasticseurope.org/plastics-explained/plastics-in-use/building-and-construction/ (accessed on 13 September 2025).
- Stichnothe, H.; Azapagic, A. Life cycle assessment of recycling PVC window frames. Resour. Conserv. Recycl. 2013, 71, 40–47. [Google Scholar] [CrossRef]
- Di Giovanni, G.; Laurini, E. Sustainable Procedures for the Recycling of Waste Building Materials: The Creative Recycling of Window Frames. Sustainability 2025, 17, 1793. [Google Scholar] [CrossRef]
- Griffiths, P.W.; Eames, P.C.; Lo, S.N.; Norton, B. Energy and environmental life-cycle analysis of advanced windows. Renew. Energy 1996, 8, 219–222. [Google Scholar] [CrossRef]
- Strzałka-Rogal, D. Historical windows and their impact on the energy balance of the building. Architectus 2024, 2, 65–71. [Google Scholar] [CrossRef]
- Kain, G.; Gschwandtner, F.; Idam, F. Der Wärmedurchgang bei Doppelfenstern—Konzept zur In-situ-Bewertung historischer Konstruktionen. Bauphysik 2017, 39, 144–147. [Google Scholar] [CrossRef]
- ÖNORM EN ISO 10077-1; Wärmetechnisches Verhalten von Fenstern. Türen und Abschlüssen—Berechnung des Wärmedurchgangskoeffizienten—Teil 1: Allgemeines. Austrian Standards: Vienna, Austria, 2020.
- Formayer, H.; Leidinger, D.; Nadeem, I. Klimaszenarien für das 21. Jahrhundert in Oberösterreich. Available online: https://www.doris.at/themen/umwelt/pdf/clairisa/coin/Methodik_Klimaszenarien.pdf (accessed on 3 September 2025).
- Statistik Austria. Energieeinsatz Der Haushalte. Available online: https://www.statistik.at/statistiken/energie-und-umwelt/energie/energieeinsatz-der-haushalte (accessed on 6 November 2024).
- Austrian Federal Ministry for Economic Affairs, Energy and Tourism. Where Does Austrian’s Electricity Come From? Available online: https://energie.gv.at/versorgung/woher-kommt-oesterreichs-strom (accessed on 13 September 2025).
- ÖNORM EN ISO 14040; Environmental Management-Life Cycle Assessment—Principles and Framework. Austrian Standards International: Vienna, Austria, 2021.
- Wernet, G.; Bauer, C.; Steubing, B.; Reinhard, J.; Moreno-Ruiz, E.; Weidema, B. The ecoinvent database version 3 (part I): Overview and methodology. Int. J. Life Cycle Assess. 2016, 21, 1218–1230. [Google Scholar] [CrossRef]
- EPDDENMARK. EPD 1 Liter 84/Ordkløveri Outdoor Linseed Oil Paint. Available online: https://www.epddanmark.dk/media/0yedbvoa/md-23213-en.pdf (accessed on 28 August 2025).
- Zach, S. Glasqualitäten für die Restaurierung historischer Kastenfenster [E-Mail]. 2024. [Google Scholar]
- Eichendorf, M. Sanierung und Reparatur-4 mm K Glas. Available online: https://www.der-fenstersanierer.de/ (accessed on 3 September 2025).
- Glaswelt. Denkmalschutz als Stufenlösung. Renovation von Verbund- und Kastenfenstern. Glaswelt 1997, 11, 62–63. [Google Scholar]
- Kain, G.; Idam, F. Report on Building Physics Issues in Historic Windows: Developed in cooperation with the Committee ‘Historic Buildings’ of the Chamber of Architects and Consulting Engineers for Vienna, Lower Austria, and Burgenland. 2023; (unpublished, available upon request from the authors). [Google Scholar]
- Miliute-Plepiene, J.; Fråne, A.; Almasi, A.M. Overview of polyvinyl chloride (PVC) waste management practices in the Nordic countries. Clean. Eng. Technol. 2021, 4, 100246. [Google Scholar] [CrossRef]
- Drewello, R.; Kilian, R.; Bichlmair, S.; Milch, C.; Lenz, K.; Fischer, M. Leitfaden zur Energetischen Ertüchtigung von Bestandsfenstern und Gläsern in Historischer Bausubstanz als Beitrag zum Klimaschutz. Available online: https://www.denkmalpflege.fraunhofer.de/content/dam/ibp/denkmalpflege/de/4Wissensammelnundvermitteln/43_Mediathek/421_Informationsmaterial/2021-05-31_KlimaGlas_Leitfaden_final.pdf (accessed on 7 November 2024).
- BMWSB. ÖKOBAUDAT-Informationsportal Nachhaltiges Bauen. Available online: https://www.oekobaudat.de/ (accessed on 5 August 2024).
- Mahmoud, M.; Ramadan, M.; Naher, S.; Pullen, K.; Olabi, A.-G. The impacts of different heating systems on the environment: A review. Sci. Total Environ. 2021, 766, 142625. [Google Scholar] [CrossRef]
- Roux, C.; Schalbart, P.; Assoumou, E.; Peuportier, B. Integrating climate change and energy mix scenarios in LCA of buildings and districts. Appl. Energy 2016, 184, 619–629. [Google Scholar] [CrossRef]
- Palacios-Munoz, B.; Peuportier, B.; Gracia-Villa, L.; López-Mesa, B. Sustainability assessment of refurbishment vs. new constructions by means of LCA and durability-based estimations of buildings lifespans: A new approach. Build. Environ. 2019, 160, 106203. [Google Scholar] [CrossRef]
- Kain, G.; Scheck, P.; Idam, F. Kastenfenster mit isolierverglastem Innenflügel-hygrothermische Zusammenhänge. Bauphysik 2025, 47, 124–131. [Google Scholar] [CrossRef]
- Sällström Eriksson, L.; Lidelöw, S. Maintaining or replacing a building’s windows: A comparative life cycle study. IJBPA 2024, 43, 766–786. [Google Scholar] [CrossRef]
- Tushar, Q.; Bhuiyan, M.A.; Zhang, G. Energy simulation and modeling for window system: A comparative study of life cycle assessment and life cycle costing. J. Clean. Prod. 2022, 330, 129936. [Google Scholar] [CrossRef]
- Kim, S.-S.; Kang, D.-H.; Choi, D.-H.; Yeo, M.-S.; Kim, K.-W. Comparison of strategies to improve indoor air quality at the pre-occupancy stage in new apartment buildings. Build. Environ. 2008, 43, 320–328. [Google Scholar] [CrossRef]
- Lorenz, W.E.; Andres, J.; Frank, G. Fractal Aesthetics in Architecture. Appl. Math. Inf. Sci. 2017, 11, 971–981. [Google Scholar] [CrossRef]
- Gehl, J. Life Between Buildings: Using Public Space, 1st ed.; Island Press: Washington, DC, USA, 2011; ISBN 9781610910231. [Google Scholar]


















| Module A | Module B | Module C | Module D | |
| Production | Erection of building | Use | Disposal | Benefits and burdens outside the system boundaries |
| A1–A3 | A4–A5 | B1–B7 | C1–C4 | D |
| A1 Raw material provision A2 Transport A3 Building material production | A4 Transport A5 Construction/Mounting | B1 Use B2 Maintenance B3 Repair B4 Replacement B5 Conversion/renewal | C1 Demolition C2 Transport C3 Waste management C4 Landfilling | D Reuse, recovery, recycling potential |
| B6 Operational energy use B7 Operational water use |
| Life Cycle Phase | Input | Amount | Unit | Database Source |
|---|---|---|---|---|
| A4 | Transport of sashes to workshop and back | 2500.00 | kg⋅km | Sphera |
| B3 | Linseed oil | 0.02 | kg | Sphera (rapeseed oil production) |
| Linseed oil putty | 0.26 | kg | Sphera (rapeseed oil production) | |
| Electricity | 0.22 | kWh | Sphera (Austrian electricity mix) | |
| Float glass (thickness 3 mm, 0.20 m2, 2.5 kg/m2, and per mm thickness) | 1.50 | kg | Sphera | |
| B5 | Linseed oil | 0.04 | kg | Sphera (rapeseed oil production) |
| Linseed oil paint | 1.40 | kg | Sphera (rapeseed oil production) | |
| B6 | Thermal energy for heating (U-value 2.55) | 12,364.00 | kWh | Sphera (Austrian national mix processes for thermal heat from natural gas, heavy fuel oil, and solid biomass) |
| C1 | Electricity | 1.00 | kWh | Sphera (Austrian electricity mix) |
| C2 | Transport demolition material (1.5 kg glass pane × 50 km) | 76.5 | kg⋅km | Sphera |
| C4 | Disposal old glass pane (landfill) | 1.50 | kg | Sphera |
| Life Cycle Phase | Input | Amount | Unit | Database Source |
|---|---|---|---|---|
| A4 | Transport of sashes to workshop and back | 2500.00 | kg⋅km | Sphera |
| B5 | Linseed oil | 0.15 | kg | Sphera (rapeseed oil production) |
| Linseed oil putty | 2.65 | kg | Sphera (rapeseed oil production) | |
| Electricity | 11.72 | kWh | Sphera (Austrian electricity mix) | |
| K-glass (thickness 3 mm, 0.20 m2, 2.5 kg/m2, and per mm thickness) | 8.94 | kg | Sphera (float glass production) | |
| Linseed oil paint | 1.40 | kg | Sphera (rapeseed oil production) | |
| Spruce wood | 0.003 | m3 | Ecoinvent (sawn softwood) | |
| Silicone sealant (8.86 linear meters, assumption: 0.05 kg/m) | 0.44 | kg | Sphera | |
| B6 | Thermal energy for heating (U-value 1.80) | 8727.00 | kWh | Sphera (Austrian national mix processes for thermal heat from natural gas, heavy fuel oil, and solid biomass) |
| C1 | Electricity | 1.00 | kWh | Sphera (Austrian electricity mix) |
| C2 | Transport demolition material (8.94 kg glass pane × 50 km) | 447.00 | kg⋅km | Sphera |
| C4 | Disposal old glass pane (landfill) | 8.94 | kg | Sphera |
| Life Cycle Phase | Input | Amount | Unit | Database Source |
|---|---|---|---|---|
| Plastic window | 1.830 | m2 | [47] | |
| A4 | Electricity | 1.00 | kWh | Sphera (Austrian electricity mix) |
| B6 | Thermal energy for heating (U-value 1.35) | 6545.00 | kWh | Sphera (Austrian national mix processes for thermal heat from natural gas, heavy fuel oil, and solid biomass) |
| C1 | Electricity | 1.00 | kWh | Sphera (Austrian electricity mix) |
| C2 | Transport demolition material (96 kg window × 50 km) | 4800.00 | kg⋅km | Sphera |
| C4 | Disposal of old window pane (landfill) | 17.00 | kg | Sphera |
| Disposal of wooden components (thermal recovery, including paints and varnishes) | 73.80 | kg | Sphera | |
| Disposal steel fittings | 5.20 | kg | Sphera |
Disclaimer/Publisher’s Note: The statements, opinions and data contained in all publications are solely those of the individual author(s) and contributor(s) and not of MDPI and/or the editor(s). MDPI and/or the editor(s) disclaim responsibility for any injury to people or property resulting from any ideas, methods, instructions or products referred to in the content. |
© 2025 by the authors. Licensee MDPI, Basel, Switzerland. This article is an open access article distributed under the terms and conditions of the Creative Commons Attribution (CC BY) license (https://creativecommons.org/licenses/by/4.0/).
Share and Cite
Kain, G.; Idam, F.; Brunnhuber, N.; Salhofer, S. Heritage Conservation and Environmental Protection: Conflicting Interests in a Case Study of Historic Box-Type Windows. Buildings 2025, 15, 4394. https://doi.org/10.3390/buildings15234394
Kain G, Idam F, Brunnhuber N, Salhofer S. Heritage Conservation and Environmental Protection: Conflicting Interests in a Case Study of Historic Box-Type Windows. Buildings. 2025; 15(23):4394. https://doi.org/10.3390/buildings15234394
Chicago/Turabian StyleKain, Günther, Friedrich Idam, Nadine Brunnhuber, and Stefan Salhofer. 2025. "Heritage Conservation and Environmental Protection: Conflicting Interests in a Case Study of Historic Box-Type Windows" Buildings 15, no. 23: 4394. https://doi.org/10.3390/buildings15234394
APA StyleKain, G., Idam, F., Brunnhuber, N., & Salhofer, S. (2025). Heritage Conservation and Environmental Protection: Conflicting Interests in a Case Study of Historic Box-Type Windows. Buildings, 15(23), 4394. https://doi.org/10.3390/buildings15234394

