Abstract
This study proposes a unified span–depth ratio model aimed at optimizing the minimum thickness of reinforced concrete flat plate slabs, addressing the limitations of the simplified span-to-depth ratio provisions in ACI 318. The existing code does not fully consider critical parameters such as panel aspect ratio, reinforcement ratio, support conditions, concrete strength, and long-term deflections due to creep and shrinkage. To overcome these shortcomings, a generalized analytical model is developed based on fundamental deflection theory, incorporating both immediate and time-dependent behaviors. The model is validated through numerical simulations applied to interior, edge, and corner slab panels subjected to various geometric configurations, loading scenarios, and reinforcement levels. Results from the parametric study indicate that deflection control improves significantly with higher reinforcement ratios and lower aspect ratios, leading to more efficient slab designs. Comparisons with ACI 318 guidelines reveal that the proposed model provides enhanced accuracy, particularly for irregular slab geometries and stringent deflection limits (e.g., L/480). The findings highlight that conventional code-based thickness limits may underestimate slab depth requirements in many practical scenarios. The study advocates for integrating deflection-based considerations into the preliminary design stage, offering structural engineers a more robust and practical tool to ensure serviceability while optimizing material use.
1. Introduction
Deflection control in different building codes and standards are determined using two approaches; (indirect method), by assuming suitable upper limits on the depth–span ratio which is satisfactory for many cases of spans, load distribution, member size and properties, and (direct method) by calculating the deflection for the actual case and compare the results with the specific limitations that permitted by the codes and standards.
Generally, the deflection is determined when the member is loaded by the normal full-service load to ensure that stresses in the stream fiber in both steel and concrete remain in elastic range, i.e., the un-cracked section properties are used to calculate the immediate deflection [1,2,3,4,5,6,7,8,9,10,11].
Deflection is a function of the load which on the member, span length, cross section property (moment of inertia), material property (modulus of elasticity) and boundary conditions. The elastic deflection can be expressed in the following form:
ACI-code [1] provides the minimum depth for one-way slabs and beams, for non-prestressed members, normal concrete weight (γc = 145 pcf or 2320 kg/m3) and steel yielding strength (fy = 60,000 psi or 414 MPa).
Correction factor of (1.65–0.005 γc) ≥ 1.09 is used for light weight concrete with density in the range (90–115 pcf or 1440–1840 kg/m3), and (0.4 + fy/100,000) is used for steel yielding strength other than (60,000 psi). Table 1 shows the minimum thickness of one-way slab.
Table 1.
Minimum thickness of one-way slab as per ACI 318-25.
ACI-code [1] established minimum thickness for two-way slabs designed by the equivalent frame method or the direct design method; simplified criteria are included for slabs without interior beam, i.e., flat slab and flat plates slabs, while more complicated limit equations are applied for slabs with beams between supports on all sides.
The calculated deflection must be less than the specified code limits shown in Table 3. Table 2 shows the minimum thicknesses of slabs without interior beams (flat slabs and flat plate slabs with and without edge beams for slabs with and without drop panels); as shown there is no indication to the slab panel aspect ratio, dead and live load subjected on the slab, concrete compressive strength, support rotation and amount of reinforcement, also there is no attention to time (long term deflection). The beams were referenced to establish the theoretical foundation of span–depth ratio development in structural elements.
Table 2.
Minimum thickness of slabs without interior beams, ACI-code [1].
In this research, the general equation of the minimum thickness (span–depth ratio) is derived to determine minimum thickness of flat plate slab on the basis of controlling the maximum central deflection within the specified maximum permissible deflection given by ACI–code, Table 3. The model’s equation includes the effect of slab panel aspect ratio, amount of steel reinforcement, concrete compressive strength, support rotation, live and dead loads applied on the slab, and effect of long-term deflection.
Table 3.
Maximum permissible calculated deflections.
Lee et al. [12] compared the deflection and minimum thickness that obtained by different codes and standards, they concluded that the CSA and ACI provisions have limited application, and they recommended an equation for calculating the minimum thickness. Read and Thomoson [13] presented an approximate depth–span ratio for the preliminary design specification in terms of () rather than () to include the effect of steel stress. Shehata et al. [14] presented a theoretical study for the minimum steel ratio that is required for bending shear and torsion for beams with different concrete strengths. Ho et al. [15] developed a simplified method for providing minimum flexural ductility and evaluation of maximum values of tension steel ratio and neutral axis depth corresponding to the proposed minimum curvature ductility factor for various concrete grades and steel yielding strengths. Akmaluddin [16] presented an improvement model of the effective moment of inertia to predict the short-term deflection of reinforced light weight concert beam. The proposed model is verified and compared with the experimental results and in some cases have similar trends to the ACI and SNI provisions. Orvin and Anik [17] determined the minimum thickness of reinforced concrete slabs to resist undesirable vibration, and compare the results with other study.
Zahid and Khan, Ghalla et al. and Elsamak et al. [18,19,20,21] conclude that ACI minimum thickness limits is not satisfactory for vibration. Three-dimensional finite element modeling is carried out to study the natural floor vibration and the results are verified by ANSYS 18.1 model and ETABS modeling. Several parameters such as slab thickness, span length and floor panel aspect ratio are taken into consideration. Islamkhan et al. [22,23] investigated reinforced concrete building analysis using three-dimensional finite element modeling to determine the minimum slab thickness to prevent undesirable vibration. The developed finite element model is applied on post experiments which validated the applicability of the model for further parametric study. Different slab thickness, span length and floor aspect ratio are studied. An empirical equation is suggested which provides minimum slab thickness of a short–span reinforced concrete building. Sarkawt and Bahman and Lee et al. [24,25] examine how aspect ratio, concrete strength grade, and live load affect the long-term deflection of corner flat plate floor panels without edge beams. It highlights the oversight of aspect ratio in five national codes when determining minimum slab thickness and aims to identify a “slab reference span” for calculating deflection. Using finite element analysis with varying parameters according to ACI 318 recommendations, including long span length, aspect ratio, thickness, concrete grade and live load, deflection calculations were performed. Findings reveal that the aspect ratio parameter has the most significant impact on long-term deflection, yet it is disregarded by all five codes. While ACI 318 provisions generally meet L/360 and L/240 deflection limits for typical spans and concrete grades, they often fail to satisfy the L/480 limit.
Elgohary and El Zareef [26] conducted a study to assess the validation of long-term deflection limitations outlined in the ACI 318-25 [1] Code across a broad spectrum of span lengths for two-way flat slabs, both with and without drop panels. The first phase of their investigation involved nonlinear finite element analysis of 63 flat slabs without drop panels and 63 flat slabs with drop panels using the SAFE 2000 commercial software. In the second phase, the researchers proposed adjustments to the minimum slab thickness to ensure compliance with permissible deflection criteria. They recommended minimum thickness limits for flat slabs ranging from Ln/30 to Ln/19.9 for those without drop panels and from Ln/33 to Ln/21.2 for those with drop panels. This research identifies these deficiencies and proposes a generalized model that predicts the required minimum thickness of flat plate slabs while satisfying deflection limits prescribed by the ACI code. The model is developed through theoretical analysis and validated using numerical examples for various slab configurations.
2. Theoretical Background
The deflection of flat plate slabs can be evaluated using either the Direct Design Method or the Equivalent Frame Method. In this approach, the slab panel is subdivided into column strips and middle strips, and the longitudinal and transverse moment distribution coefficients are provided in Table 4 and Table 5.
Table 4.
Distribution factors for static moment Mo based on slab edge conditions and support configurations [1].
Table 5.
Distribution factors for static moment Mo based on span aspect ratio (L2/L1) and support conditions [1].
The deflection calculations consider the deformation of each typical region in one direction at a time, after which the contributions from each direction are added to obtain the total deflection at any point. The total deflection at mid-span deflection of the column strip in one direction and that of the middle strip in the other direction [27,28], as shown in Figure 1 [2].
Figure 1.
Basis of equivalent frame method for deflection analysis: (a) X-direction bending; (b) Y-direction bending; (c) combined bending [2].
The following Equations (2)–(32), as mentioned in [2], are used to calculate the deflection analysis:
whichever is greater. The reference deflection for fully fixed supports can be determined as:
where
Δmax = Δcx + Δmy
or = Δcy+ Δmx
- W: is the load on the slab per unit area;
- Iframe: is the moment of inertia of the full width panel.
The deflection of column and middle strip are determined by multiplying the reference deflection by the ratio of the moment of inertia and ratio of moment distribution.
where φc and φm are the average transverse moment coefficient of column and middle strip, which are shown in Table 5.
Including the rotation of supports, the deflection due to the support rotation can be determined by the moment–area method; the mid-span deflection of the equivalent frame can be determined as the following:
where
θ = support rotation (rad.);
Kec = Stiffness of equivalent column;
Mnet = net moment difference at the support between left and right of column.
For external support,
where
Mnet = 0.16Mo
Stiffness of equivalent column is determined using equivalent frame method as following:
where
- Kc = stiffness of the column = (4EI/L);
- Kt = torsional stiffness of the edge beam.
- Ec = modulus of elasticity of the concrete;
- C2 = column size in direction L2.
- x = is the smaller dimension of the cross section;
- y = is the larger dimension of the cross section.
The total deflection at mid-span of the column and middle strip is the sum of the deflection due to the load and the rotation of the support at the left and right ends of the span.
where (r) refers to right and refers to left of the support.
The rotation at the interior column, i.e., right end of the support, may be considered negligible, while the rotation at the left exterior column cannot be negligible and must be included; in this case the deflection of the column and middle strip becomes the following:
To include the effect of reinforcement, a transformed uncracked section is used to determine the depth of neutral axis and moment of inertia of the slab cross section.
For a rectangular cross section with steel reinforcement (As) shown in Figure 2, As = ρbd, Let d = 0.85 h, Neutral axis depth:
where
where
y′ = φy h
λR = 1+ 12(φy − 0.5)2 + 10.2 (n − 1) ρ (0.85 − φy)2
Figure 2.
Slab cross section.
For a flat plate slab panel with dimensions (L1 and L2), the width of column strips = L2/2 and width of middle strip = L2/2; h = depth of the slab.
The long-term deflection resulting from the combined effects of creep and shrinkage can be estimated by multiplying the immediate (short-term) deflection by a time-dependent factor, as specified in ACI 318-25 (Clause 24.2.4.1.1). This codified approach is widely adopted in design practice due to its simplicity and its consideration of the reinforcement ratio through the use of the following factor:
where
Figure 3. Multiplier for time dependent deflection (ξ) [1].- As′: is steel reinforcement in compression zone;
For a slab without compression zone reinforcement, ′ = 0, thus λt = ξ.
For long duration, beyond (5 years), ξ = 2, the long-term coefficient factor is λt = 2, which is used with sustained or dead load, while the deflection due to live load is immediate or short-term deflection.
The immediate deflection for column and middle strips due to live and dead loads are determined using Equations (15) and (16), then the total deflection using equation (1 or 2).
Equation (22) assumes linear superposition of short-term and long-term deflections as per ACI 318 guidance. While nonlinear creep effects may influence deflection over time, especially in high-stress or humidity-variable environments, this study adopts the simplified multiplier method (λt = 3) for sustained loads in accordance with standard design practices.
The long-term deflection (Δmax t) is compared with the permissible ACI-Code maximum deflection shown in Table 3 [1,2]. In this study the derivation is based on the maximum limit L/360 and L/480.
Taking deflection of the column strip in x-direction (L1), and the middle strip in y-direction (L2):
where
where fc′ is in MPa.
λR = 1+ 12(φy − 0.5)2 + 10.2 (n − 1) ρ (0.85 − φy)2
Subsisting Equations (23) and (24) in (25):
For column and middle strips of width (L2/2), the moment of inertia .
Substituting Icol. and Imid. into Equation (21), and after some procedures of simplification and re-arrangements, to determine the minimum slab thickness satisfying the deflection criteria, Equation (26) is reformulated by substituting expressions for load-induced and rotational deflections in terms of geometric and material properties. Grouping the terms appropriately and isolating the span-to-depth ratio L1h, a generalized form is obtained, expressed as Equation (27), where the coefficient N is defined by Equation (28). This formulation accounts for concrete properties, load magnitude, moment distribution factors φcx and φmy, as well as support rotation effects. The maximum thickness of the flat plates can be determined as the following:
where
where
- β = aspect ratio of the slab (L1/L2);
- WDL = dead load of the slab (N/mm2);
- φt = long term deflection factor = 3 + (WLL/Wd.L);
- λR = Effect of the steel reinforcement;
- θx = rotation of the exterior support in x-direction (rad);
- θy = rotation of the exterior support in x-direction (rad).
When the maximum deflection limit is taken as (L2/360), Equation (24) changed to the following equation:
Equation (29) can be written in the following general form:
α1 and α2 are coefficients depending on the maximum deflection limit given in Table 3 and determined from the following Table 6.
Table 6.
Value of the coefficient α1 and α2 in Equations (30) and (31).
Value of the column strip moment coefficient (Φc) and middle strip moment (Φm) are determined for external, internal and edge panel, based on
- − For external panel without edge beam:
αL2/L1 = 0 & for all values of L2/L1
| Case | φc |
| Interior negative moment −MI | 75% |
| Exterior negative moment −ME | 100% |
| Positive moment +M | 60% |
Avg. , .
- − For an internal panel without an edge beam
αL2/L1 = 0
| case | φc |
| −MI | 75% |
| +M | 60% |
Avg. , .
- − Edge panel without an edge beam
X-direction
| case | φc |
| −MI | 75% |
| −ME | 10% |
| +M | 60% |
Avg. , .
Y-direction
| case | φc |
| −M | 75% |
| +M | 60% |
Avg. , .
For an external panel with an edge beam, following the same procedures of derivation, and taking the parameter (α) as the ratio between moment of inertia of column and middle strip.
The following general equation is obtained to predict the span thickness ratio of an external panel flat slab with edge beams.
α1 and α2 are coefficients depend on the ACI maximum deflection limit as shown in the Table 7
Table 7.
Value of the coefficient α1 and α2 in Equation (27).
Table A1 shows the results of (N = Ln/hf) obtained from Equation (32) for concrete compressive strength (fc′ = 28 MPa), steel yielding strength (fy = 420 MPa), for slab aspect, α = 3, ratio (β = 1.0, 1.5 and 2.0) and different reinforcement ratio (ρ/ρb).
3. Validation and Results
Equation (31) is applied for exterior, interior and edge flat slab panels for different values of slab aspect ratio (β), support rotation (θ) and different reinforcement ration (ρ/ρb).
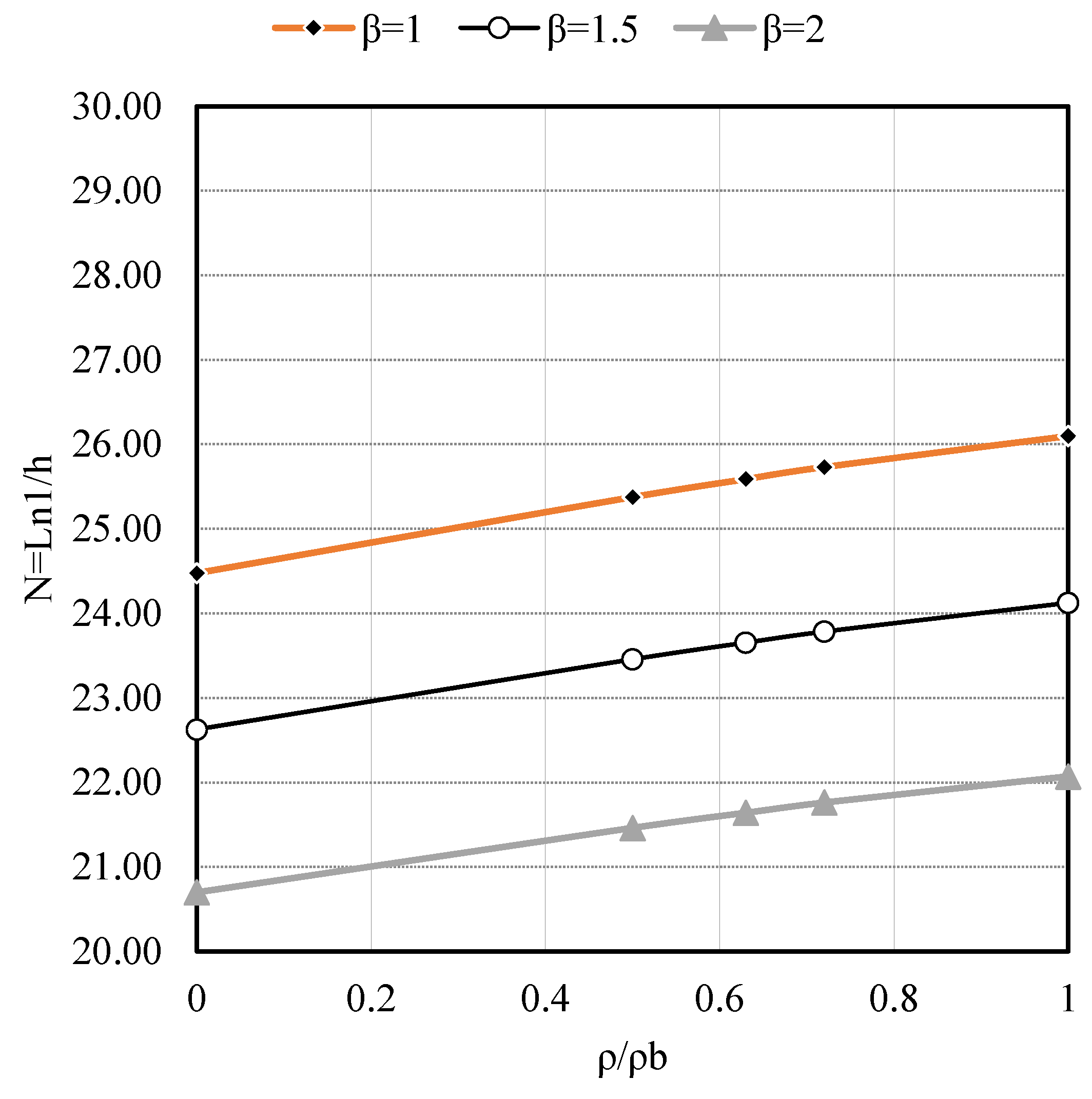
- Figure A3, Figure A4 and Figure A5 clearly illustrate the impact of the reinforcement ratio on the required span–depth ratio (N = L/h) for external slab panels with different aspect ratios β = 1.0, 1.5, and 2.0). As reinforcement increases from β = 0 to 1.0, the required slab thickness consistently decreases, demonstrating the effectiveness of higher steel content in reducing deflection. Notably, for B = 2.0, the effect is more pronounced, indicating greater sensitivity of slender slabs to reinforcement changes.
- Figure A6, Figure A7 and Figure A8 highlight that the span–depth ratio decreased with increasing the aspect ratio of the slab (β), i.e., greater thickness is required when the aspect ratio (β) increased from 1 to 2, or in other words, a rectangular slab with (β = 2) required greater thickness than a square slab (β = 1.0); the same conclusion is obtained at support rotation (θ = 0, 0.001 and 0.002).
- Figure A9 and Figure A10 show that the span–depth ratio (N) in an interior slab panel is greater than exterior (corner) and edge panels, i.e., exterior (corner) and edge panels required greater thickness than an interior panel, as expected. This behavior is true for any value of the slab aspect ratio (β) and support rotation (θ).
4. Numerical Examples
The following numerical examples are solved to verify and check the result of the span/depth ratio (N) equation
4.1. Example 1
For a corner panel with central dimensions (L1 = 9.0 m (x-direction) and L2 = 6.0 m (y-direction) subjected to dead load of (10 kN/m2) and live load of (20 kN/m2), the slab is reinforced with steel reinforcement ratio (ρ/ρb = 0.5). Concrete compressive strength (fc′ = 28 MPa and steel yield strength fy = 420 MPa), find the minimum thickness required to control the maximum central deflection within the maximum deflection limit (Ln/480), column dimensions (500 × 500) mm.
- Solution:
The minimum thickness of flat slabs given in ACI-Code [1] are shown in Table 4. As shown the limits are (Ln/30) for an exterior panel without edge beams and (Ln/33) for interior panels for steel yield strength (fy = 420 MPa); there is no indication to the aspect ratio of the panel, rotation of supports and the steel reinforcement ratio—that is the reason for this study. The general equation of the span–depth ratio (N) is derived on the bases to control the maximum deflection within the maximum ACI-Code deflection limits given in Table 3.
The span–depth ratio (N) determined in Table 4, Table 5 and Table 6 are less than ACI code value (300 and 33); this means that ACI–minimum thickness is not adequate for maximum deflection, and a greater thickness of slab is required to control the deflection within the maximum ACI-Code limit. In this example, the effect of torsional stiffness from adjacent slab panels was not included, assuming a free-edge condition. This conservative assumption is representative of edge and corner slab behavior without adjacent continuity. In practice, torsional contributions from surrounding slabs or beams could further reduce deflection, especially when edge beams or orthogonal slab spans provide rotational restraint. The detailed layout of the corner slab panel is presented in Figure 4.
| fc′ = 28 MPa fy = 420 MPa β = 9/6 = 1.5 ρ/ρb = 0.5 Wd.l = 10 kN/m2 = 0.01 N/mm2 WL.L = 20 kN/m2 = 0.02 N/mm2 Assume θx = θy = 0.002 This value reflects an upper-bound estimate based on typical flat slab behavior without edge beams, as observed in validated analytical studies [24,25], and ensures conservative thickness design with respect to ACI deflection limits. From Table A1; hmin = L1/21.9867 = 8500/21.9867 = 386.60 mm ≈ 400 mm - Y-direction: Figure 4b =1.6 × 1010 mm4 - X-direction: Figure 4c =1.6 × 1010 mm4 =3.2 × 1010 mm4 = 25,028.8 MPa For a symmetric external panel; φc = 0.7375; φm = 0.2625; Y-direction For a symmetric external panel; φc = 0.7375; φm = 0.2625; Thuds: Δmax = 1.572 mm Using X-direction: For column (500 × 500) mm & height = 4.0 m Ic = 500 × 5004/12 = 5.2083 × 109 mm4 Kc = 4EI/L = 4 × (5.2083 × 109) (25,028.8)/4000 = 1.3036 × 1011 mm4 C = (1 − 0.63(400/500)) 4003 × 500/3 = 5.29 × 109 mm4 = 2.579 × 1011 N.mm = 0.16 Mo = 0.532 mm - In y-direction =1.5717 × 1011 N.mm = 0.16Mo = 0.2626 mm Short term deflection Or = 0.93 + 0.532 + 0.2626 = 1.7246 mm Short term deflection ) = 3.0, For ; Or = 5(1.7246) = 8.623 mm [Ln2/480 = 5500/480 = 11.458 mm] 11.833 ≈ 11.458 o.k. |

Figure 4.
Detailed layout of the corner slab panel and sections. (a) Corner slab panel, (b) column strip and middle strip section y axis, (c) column strip and middle strip section x axis, (d) torsional constant.
To verify the results of the equation slabs with edge beams, the previous example is solved again with an external edge beam.
4.2. Example 2
For an external (corner) panel, as in the previous example 1, the edge beam dimensions (500 × 700) mm, slab dimension (hf = 250 mm) was tried for calculation of (α), for the column strip shown in the Figure 5.
Figure 5.
Detailed layout of external (corner) slab panel and sections. (a) Corner slab panel, (b) slab-beam section I, (c) slab-beam section II, (d) torsional constant.
- y′ = 256.25 mm
- Icx = 2.303 × 1010 mm4
| For the middle strips in y-direction (width = 6.0 m), the moment of inertia Imy = 7.8125 × 109 mm4 = 2.944 say 3.0 For the slab with reinforcement ρ/ρb = 0.5 and taking θx = θy = 0.0005 for 1st estimation of the span–depth ratio. φy = 0.52718 and λR = 1.11415 N = 27.957 ≈ 28 hf = Ln/28 = 8500/28 = 303.57 mm ~310 mm Take hf = 310 mm Checking the maximum deflection = 25,028.8 MPa x-direction: for column strip (L2/4 = 1.5 m) and with edge beam (500 × 700 mm) y′ = 256.25 mm Icx = 2.303 × 1010 mm4 For middle strip width (6.0 m) Imy = 1.49 × 1010 mm4 Y-direction: For same edge beams & column strip width, Icy = 2.3031010 mm4. Calculation of the end rotations X-direction For the edge beam, the section is divided in a manner to maximize the torsional constant (C), as the following C = (1 − 0.63(x/y))x3y/3 C1 = (1 − 0.63(500/700))5003(700)/3 = 1.604 × 109 mm4 C2 = (1 − 0.63(310/390))3103(390)/3 = 1.933 × 109 mm4 C = C1+ C2 = 1.797 × 1010 mm4 Or =8.759 × 1011 N.mm Taking column size (500 × 500) mm and height (4.0 m) Ic =5.208 × 109 mm4, Kc = 4EI/L = 1.3036 × 1011 mm4 = 0.16Mo = 0.405 mm - in y-direction = 5.339 × 1011 N.mm = 0.16Mo = 0.179 mm Taking the maximum value in both directions Taking the effect of long term of d.L after (5 years) and adding the effect of live load The ACI-Code maximum limit = Ln2/480 = 5500/480 = 11.458 mm (The thickness (310 mm) satisfy the deflection control limit of ACI-Code. |
5. Conclusions
In this research, a comprehensive and unified span–depth ratio equation has been successfully derived to accurately determine the minimum thickness for flat plate slabs, addressing the limitations inherent in existing ACI-Code provisions. Unlike traditional methodologies, the proposed equation incorporates crucial parameters such as slab panel aspect ratio, steel reinforcement ratio, concrete compressive strength, applied loads, and long-term deflection effects, thereby enhancing the precision of deflection control. Through extensive analysis and numerical validation, it was demonstrated that the required slab thickness increases notably with larger aspect ratios and support rotations, underscoring their critical influence on slab design. This study focuses solely on deflection-based serviceability criteria and does not address strength limit states such as punching shear. Designers are advised to verify punching shear capacity separately in accordance with ACI 318 requirements.
Conversely, higher reinforcement ratios consistently allowed for reduced slab thickness, highlighting the structural efficiency achieved by optimal reinforcement. Comparative analyses revealed that interior slab panels generally require thinner sections compared to exterior and edge panels, emphasizing the importance of localized design considerations. Ultimately, this study provides engineers with a robust, versatile equation, facilitating more accurate design decisions that conform to the permissible deflection limits prescribed by ACI standards. Although the proposed model demonstrates strong numerical consistency with ACI limits and previous literature, future research will incorporate experimental or field validation to further establish its accuracy under real-world conditions. This paper focuses on serviceability behavior (i.e., deflection) rather than failure modes. As such, flexural failure, punching shear, and other strength-related mechanisms are not explicitly addressed. Future extensions of this work may integrate boundary condition modeling with structural failure analysis for a more comprehensive design framework. This innovative approach not only improves structural performance but also ensures economic efficiency and sustainability in modern concrete slab construction practices.
Funding
This research received no external funding.
Data Availability Statement
The original contributions presented in this study are included in the article. Further inquiries can be directed to the corresponding author.
Conflicts of Interest
The author declares no conflicts of interest.
Appendix A
Table A1, Table A2, Table A3 and Table A4 provide detailed numerical outputs for the parametric analysis.
Minimum span/thickness ratio (N) for panel slab and maximum deflection.
Table A1.
Minimum span/thickness ratio (N) for external panel slab and maximum deflection limit (Ln/480), N = L/h.
Table A1.
Minimum span/thickness ratio (N) for external panel slab and maximum deflection limit (Ln/480), N = L/h.
| WDL (N/mm) = | 0.01 | ||||||
| WLL (N/mm) = | 0.02 | ||||||
| β = L1/L2 | 1 | ||||||
| fc′ (Mpa) = | 28 | ||||||
| Ψc = | 0.7375 | ||||||
| Ψm = | 0.2625 | ||||||
| β = L1/L2 | 1 | θ = 0 | θ = 0.0005 | θ = 0.001 | θ = 0.0015 | θ = 0.002 | |
| θ = | 0 | 0.0005 | 0.001 | 0.0015 | 0.002 | ||
| ρ | ρ/ρb | λR | N | N | N | N | N |
| 0 | 0 | 1 | 25.5425 | 25.0211 | 24.4770 | 23.9075 | 23.3096 |
| 0.5ρb | 0.5 | 1.11426 | 26.4805 | 25.9399 | 25.3758 | 24.7855 | 24.1656 |
| ρt | 0.63 | 1.1426 | 26.7031 | 26.1580 | 25.5891 | 24.9938 | 24.3687 |
| ρmax | 0.72 | 1.1617 | 26.8511 | 26.3029 | 25.7309 | 25.1323 | 24.5038 |
| ρb | 1 | 1.212 | 27.2331 | 26.6772 | 26.0971 | 25.4899 | 24.8524 |
| β = L1/L2 | 1.5 | ||||||
| ρ | ρ/ρb | λR | N | N | N | N | N |
| 0 | 0 | 1 | 23.8853 | 23.2726 | 22.6258 | 21.9398 | 21.2079 |
| 0.5ρb | 0.5 | 1.11426 | 24.7624 | 24.1272 | 23.4567 | 22.7454 | 21.9867 |
| ρt | 0.63 | 1.1426 | 24.9706 | 24.3301 | 23.6539 | 22.9366 | 22.1715 |
| ρmax | 0.72 | 1.1617 | 25.1090 | 24.4649 | 23.7849 | 23.0637 | 22.2944 |
| ρb | 1 | 1.212 | 25.4663 | 24.8130 | 24.1234 | 23.3919 | 22.6116 |
| β = L1/L2 | 2 | ||||||
| ρ | ρ/ρb | λR | N | N | N | N | N |
| 0 | 0 | 1 | 22.1156 | 21.4311 | 20.6999 | 19.9131 | 19.0586 |
| 0.5ρb | 0.5 | 1.11426 | 22.9277 | 22.2181 | 21.4601 | 20.6443 | 19.7585 |
| ρt | 0.63 | 1.1426 | 23.1204 | 22.4049 | 21.6405 | 20.8179 | 19.9246 |
| ρmax | 0.72 | 1.1617 | 23.2485 | 22.5291 | 21.7604 | 20.9333 | 20.0350 |
| ρb | 1 | 1.212 | 23.5794 | 22.8496 | 22.0700 | 21.2311 | 20.3201 |
Table A2.
Minimum span/thickness ratio (N) for Internal panel slab and maximum deflection limit (Ln/480), N = L/h.
Table A2.
Minimum span/thickness ratio (N) for Internal panel slab and maximum deflection limit (Ln/480), N = L/h.
| WDL (N/mm) = | 0.01 | ||||||
| WLL (N/mm) = | 0.02 | ||||||
| β = L1/L2 | 1 | ||||||
| fc′ (Mpa) = | 28 | ||||||
| Ψc = | 0.675 | ||||||
| Ψm = | 0.325 | ||||||
| θ = 0 | θ = 0.0005 | θ = 0.001 | θ = 0.0015 | θ = 0.002 | |||
| θ = | 0 | 0.0005 | 0.001 | 0.0015 | 0.002 | ||
| ρ | ρ/ρb | λR | N | N | N | N | N |
| 0 | 0 | 1 | 25.5425 | 25.0211 | 24.4770 | 23.9075 | 23.3096 |
| 0.5ρb | 0.5 | 1.11426 | 26.4805 | 25.9399 | 25.3758 | 24.7855 | 24.1656 |
| ρt | 0.63 | 1.1426 | 26.7031 | 26.1580 | 25.5891 | 24.9938 | 24.3687 |
| ρmax | 0.72 | 1.1617 | 26.8511 | 26.3029 | 25.7309 | 25.1323 | 24.5038 |
| ρb | 1 | 1.212 | 27.2331 | 26.6772 | 26.0971 | 25.4899 | 24.8524 |
| β = L1/L2 | 1.5 | ||||||
| ρ | ρ/ρb | λR | N | N | N | N | N |
| 0 | 0 | 1 | 24.3310 | 23.7068 | 23.0479 | 22.3491 | 21.6036 |
| 0.5ρb | 0.5 | 1.11426 | 25.2244 | 24.5774 | 23.8943 | 23.1698 | 22.3969 |
| ρt | 0.63 | 1.1426 | 25.4365 | 24.7840 | 24.0952 | 23.3646 | 22.5852 |
| ρmax | 0.72 | 1.1617 | 25.5775 | 24.9213 | 24.2287 | 23.4940 | 22.7103 |
| ρb | 1 | 1.212 | 25.9414 | 25.2759 | 24.5735 | 23.8284 | 23.0335 |
| β = L1/L2 | 2 | ||||||
| ρ | ρ/ρb | λR | N | N | N | N | N |
| 0 | 0 | 1 | 22.6651 | 21.9637 | 21.2143 | 20.4079 | 19.5322 |
| 0.5ρb | 0.5 | 1.11426 | 23.4974 | 22.7702 | 21.9934 | 21.1574 | 20.2495 |
| ρt | 0.63 | 1.1426 | 23.6950 | 22.9617 | 22.1783 | 21.3352 | 20.4197 |
| ρmax | 0.72 | 1.1617 | 23.8263 | 23.0889 | 22.3012 | 21.4535 | 20.5329 |
| ρb | 1 | 1.212 | 24.1653 | 23.4174 | 22.6185 | 21.7587 | 20.8250 |
Table A3.
Minimum span/thickness ratio (N) for edge panel slab and maximum deflection limit (Ln/480), N = L/h.
Table A3.
Minimum span/thickness ratio (N) for edge panel slab and maximum deflection limit (Ln/480), N = L/h.
| WDL (N/mm) = | 0.01 | ||||||
| WLL (N/mm) = | 0.02 | ||||||
| β = L1/L2 | 1 | ||||||
| fc′ (Mpa) = | 28 | ||||||
| Ψc = | 0.7375 | ||||||
| Ψm = | 0.325 | ||||||
| θ = 0 | θ = 0.0005 | θ = 0.001 | θ = 0.0015 | θ = 0.002 | |||
| θ = | 0 | 0.0005 | 0.001 | 0.0015 | 0.002 | ||
| ρ | ρ/ρb | λR | N | N | N | N | N |
| 0 | 0 | 1 | 25.0315 | 24.5205 | 23.9873 | 23.4293 | 22.8433 |
| 0.5ρb | 0.5 | 1.11426 | 25.9507 | 25.4210 | 24.8682 | 24.2896 | 23.6821 |
| ρt | 0.63 | 1.1426 | 26.1689 | 25.6347 | 25.0772 | 24.4938 | 23.8812 |
| ρmax | 0.72 | 1.1617 | 26.3139 | 25.7767 | 25.2162 | 24.6295 | 24.0135 |
| ρb | 1 | 1.212 | 26.6883 | 26.1435 | 25.5750 | 24.9800 | 24.3552 |
| β = L1/L2 | 1.5 | ||||||
| ρ | ρ/ρb | λR | N | N | N | N | N |
| 0 | 0 | 1 | 23.7072 | 23.0990 | 22.4570 | 21.7761 | 21.0497 |
| 0.5ρb | 0.5 | 1.11426 | 24.5777 | 23.9473 | 23.2817 | 22.5758 | 21.8227 |
| ρt | 0.63 | 1.1426 | 24.7844 | 24.1486 | 23.4774 | 22.7656 | 22.0061 |
| ρmax | 0.72 | 1.1617 | 24.9217 | 24.2824 | 23.6075 | 22.8917 | 22.1281 |
| ρb | 1 | 1.212 | 25.2763 | 24.6279 | 23.9435 | 23.2174 | 22.4429 |
| β = L1/L2 | 2 | ||||||
| ρ | ρ/ρb | λR | N | N | N | N | N |
| 0 | 0 | 1 | 22.0413 | 21.3592 | 20.6304 | 19.8462 | 18.9946 |
| 0.5ρb | 0.5 | 1.11426 | 22.8507 | 22.1435 | 21.3880 | 20.5750 | 19.6921 |
| ρt | 0.63 | 1.1426 | 23.0428 | 22.3297 | 21.5678 | 20.7480 | 19.8577 |
| ρmax | 0.72 | 1.1617 | 23.1705 | 22.4534 | 21.6873 | 20.8630 | 19.9677 |
| ρb | 1 | 1.212 | 23.5002 | 22.7729 | 21.9959 | 21.1598 | 20.2518 |
Table A4.
Minimum span/thickness ratio (N) for slab with edge beams.
Table A4.
Minimum span/thickness ratio (N) for slab with edge beams.
| External Slab Panel | |||||||
|---|---|---|---|---|---|---|---|
| Maximum deflection limit (Ln/480) | |||||||
| WDL (N/mm2) = | 0.01 | ||||||
| WLL (N/mm2) = | 0.02 | ||||||
| β = L1/L2 | 1 | ||||||
| fc′ (Mpa) = | 28 | ||||||
| Ψc = | 0.7375 | ||||||
| Ψm = | 0.2625 | ||||||
| A = | 3 | ||||||
| β = 1 | θ = 0 | θ = 0.0005 | θ = 0.001 | θ = 0.0015 | θ = 0.002 | ||
| θ = | 0 | 0.0005 | 0.001 | 0.0015 | 0.002 | ||
| ρ | ρ/ρb | λR | N | N | N | N | N |
| 0 | 0 | 1 | 21.6328 | 21.1912 | 20.7304 | 20.2481 | 19.7417 |
| 0.5ρb | 0.5 | 1.11426 | 22.4272 | 21.9694 | 21.4916 | 20.9916 | 20.4666 |
| ρt | 0.63 | 1.1426 | 22.6158 | 22.1541 | 21.6723 | 21.1681 | 20.6387 |
| ρmax | 0.72 | 1.1617 | 22.7411 | 22.2768 | 21.7924 | 21.2854 | 20.7531 |
| ρb | 1 | 1.212 | 23.0647 | 22.5938 | 22.1025 | 21.5883 | 21.0484 |
| β = L1/L2 | 1.5 | ||||||
| ρ | ρ/ρb | λR | N | N | N | N | N |
| 0 | 0 | 1 | 27.6780 | 26.9680 | 26.2185 | 25.4235 | 24.5754 |
| 0.5ρb | 0.5 | 1.11426 | 28.6944 | 27.9583 | 27.1813 | 26.3571 | 25.4778 |
| ρt | 0.63 | 1.1426 | 28.9356 | 28.1933 | 27.4098 | 26.5787 | 25.6920 |
| ρmax | 0.72 | 1.1617 | 29.0959 | 28.3496 | 27.5617 | 26.7259 | 25.8344 |
| ρb | 1 | 1.212 | 29.5100 | 28.7530 | 27.9538 | 27.1062 | 26.2020 |
| β = L1/L2 | 2 | ||||||
| ρ | ρ/ρb | λR | N | N | N | N | N |
| 0 | 0 | 1 | 30.2581 | 29.3217 | 28.3213 | 27.2448 | 26.0757 |
| 0.5ρb | 0.5 | 1.11426 | 31.3693 | 30.3984 | 29.3613 | 28.2452 | 27.0332 |
| ρt | 0.63 | 1.1426 | 31.6330 | 30.6540 | 29.6082 | 28.4827 | 27.2605 |
| ρmax | 0.72 | 1.1617 | 31.8083 | 30.8239 | 29.7722 | 28.6405 | 27.4115 |
| ρb | 1 | 1.212 | 32.2609 | 31.2625 | 30.1959 | 29.0481 | 27.8016 |
Appendix B
Effect of the reinforcement indices ratio on the minimum thickness ratio.
Figure A1.
Effect of the reinforcement indices ratio on the minimum thickness ratio N = L1/h for external flat plate slab panel (β = 1).
Figure A1.
Effect of the reinforcement indices ratio on the minimum thickness ratio N = L1/h for external flat plate slab panel (β = 1).

Figure A2.
Effect of the reinforcement indices ratio on the minimum thickness ratio N = L1/h for external flat plate slab panel (β = 1.5).
Figure A2.
Effect of the reinforcement indices ratio on the minimum thickness ratio N = L1/h for external flat plate slab panel (β = 1.5).

Figure A3.
Effect of the reinforcement indices ratio on the minimum thickness ratio N = L1/h for external flat plate slab panel (β = 2).
Figure A3.
Effect of the reinforcement indices ratio on the minimum thickness ratio N = L1/h for external flat plate slab panel (β = 2).

Figure A4.
Effect of the reinforcement indices ratio on the minimum thickness ratio N = L1/h for external flat plate slab panel (θ = 0).
Figure A4.
Effect of the reinforcement indices ratio on the minimum thickness ratio N = L1/h for external flat plate slab panel (θ = 0).

Figure A5.
Effect of the reinforcement indices ratio on the minimum thickness ratio N = L1/h for external flat plate slab panel (θ = 0.001).
Figure A5.
Effect of the reinforcement indices ratio on the minimum thickness ratio N = L1/h for external flat plate slab panel (θ = 0.001).

Figure A6.
Effect of the reinforcement indices ratio on the minimum thickness ratio N = L1/h for external flat plate slab panel (θ = 0.002).
Figure A6.
Effect of the reinforcement indices ratio on the minimum thickness ratio N = L1/h for external flat plate slab panel (θ = 0.002).

Figure A7.
Effect of the reinforcement indices ratio on the minimum thickness ratio N = L1/h for flat plate slab panel (β = 1.5, θ = 0.001).
Figure A7.
Effect of the reinforcement indices ratio on the minimum thickness ratio N = L1/h for flat plate slab panel (β = 1.5, θ = 0.001).

Figure A8.
Effect of the reinforcement indices ratio on the minimum thickness ratio N = L1/h for flat plate slab panel (β = 2, θ = 0.001).
Figure A8.
Effect of the reinforcement indices ratio on the minimum thickness ratio N = L1/h for flat plate slab panel (β = 2, θ = 0.001).

Figure A9.
Effect of the reinforcement indices ratio on the minimum thickness ratio N = L1/h for flat plate slab panel (β = 1.5, θ = 0.002).
Figure A9.
Effect of the reinforcement indices ratio on the minimum thickness ratio N = L1/h for flat plate slab panel (β = 1.5, θ = 0.002).

Figure A10.
Effect of the reinforcement indices ratio on the minimum thickness ratio N = L1/h for flat plate slab panel (β = 2, θ = 0.002).
Figure A10.
Effect of the reinforcement indices ratio on the minimum thickness ratio N = L1/h for flat plate slab panel (β = 2, θ = 0.002).

References
- ACI 318-25; Building Code Requirements for Structural Concrete and Commentary. American Concrete Institute: Farmington Hills, MI, USA, 2025.
- Darwin, D.; Dolon, C.W.; Nilson, A.H. Design of Concrete Structures, 15th ed.; McGraw Hill Education (India) Private Limited: Chennai, India, 2016; 786p. [Google Scholar]
- Wight, J.K.; mac Gregor, J.G. Reinforced Concrete Materials and Design, 5th ed.; Pearson Prentice Hall: Hoboken, NJ, USA, 2009; 1128p. [Google Scholar]
- Mc Cormac JCand Nelson, J.K. Design of Reinforced Concrete, 7th ed.; John Wiley & Sons: Hoboken, NJ, USA, 2006; 721p. [Google Scholar]
- Ghali, A.; Faure, R.; Elbadry, M. Concrete Structures, 3rd ed.; E & FN Epson: London, UK, 2002; 584p. [Google Scholar]
- Jiang, W.; Zheng, X. Applied research on the minimum thickness of leveling layer of non-adhesive flat extruded board system. Appl. Sci. 2022, 12, 4673. [Google Scholar] [CrossRef]
- Wang, J.; Kusunoki, K. An Effective Beam Width Model of Slab in Thick Wall-Thick Slab Joints Subjected to Lateral Forces. Appl. Sci. 2022, 12, 4600. [Google Scholar] [CrossRef]
- Hwang, H.J.; Ma, G. Minimum thickness of flat plates considering construction load effect. Structural Engineering and Mechanics. Struct. Eng. Mech. 2019, 69, 1–10. [Google Scholar]
- Aidy, A.; Rady, M.; Mashhour, I.M.; Mahfouz, S.Y. Structural design optimization of flat slab hospital buildings using genetic algorithms. Buildings 2022, 12, 2195. [Google Scholar] [CrossRef]
- Al-Zahra, B.I.A.; Alwash, M.; Baiee, A.; Shubbar, A.A. Limitations on ACI code minimum thickness requirements for flat slab. Civ. Eng. J. 2021, 7, 1918–1932. [Google Scholar] [CrossRef]
- Stochino, F.; Lopez Gayarre, F. Reinforced concrete slab optimization with simulated annealing. Appl. Sci. 2019, 9, 3161. [Google Scholar] [CrossRef]
- Lee, Y.H.; Kim, M.S.; Lee, J.; Scanion, A. Comparison of Minimum Thickness Provisions for Concrete Beams in Building Codes and Standard. Can. J. Civ. Eng. 2013, 6, 595–602. [Google Scholar] [CrossRef]
- Beal, A.N.; Thomoson, R.H. Span/Depth ratio for Concrete Beams and Slabs. Struct. Eng. 1983, 61A, 1–8. [Google Scholar]
- Shelata, I.A.E.M.; Shelata, L.C.D.; Garcia, S.L.G. Minimum Steel ratios in Reinforced Concrete Beams Made of Concrete with Different Strength-Theoreticcal Approach. Mater. Struct. 2003, 63, 3–11. [Google Scholar]
- Ho, J.C.M.; Kwan, A.K.H.; Pam, H.J. Minimum Flexural Ductility Design of High Strength Concrete Beams. Mag. Concr. Res. 2004, 56, 13–22. [Google Scholar] [CrossRef]
- Akmalnddin, A. Effect of Tensile Reinforced Ratio on the Effective Moment of Inertia of Reinforced Light Weight Concrete Beams for Short Term Deflection Calculation. ITB J. Eng. Sci. 2011, 43, 209–226. [Google Scholar] [CrossRef][Green Version]
- Oruin, M.M.; Anik, K.A. Minimum Slab Thickness Reqirement of RCC Slab in Order to Prevent Undesirable Floor Vibration. Int. J. Advaces Mech. Civ. Eng. 2016, 3, 2394–2827. [Google Scholar]
- Zahid, T.B.; Amanat, K.M. Minimum thickness of solid concrete floor slab with column line beams to avoid walking vibration discomfort. Struct. Concr. 2022, 23, 3511–3520. [Google Scholar] [CrossRef]
- Ghalla, M.; Badawi, M.; Hu, J.W.; Elsamak, G.; Mlybari, E.A.; Emara, M. Ultimate performance of two-way reinforced concrete flat slabs enhanced by SHCC drop panels mitigating punching failure. J. Build. Eng. 2025, 99, 111574. [Google Scholar] [CrossRef]
- Ghalla, M.; Mansour, W.; Li, W.; Wang, P.; Badawi, M.; El Zareef, M.A. Enhancing the punching performance of two-way RC flat slabs using different configurations of embedded aluminum sections: Experimental program and numerical analysis. Constr. Build. Mater. 2024, 434, 136737. [Google Scholar] [CrossRef]
- Elsamak, G.; Ghalla, M.; Badawi, M.; Albogami, A.; Tawfik, T.A.; Shahin, R.I. Anchored and Epoxied Ferrocement Strips for Improving Flexural Performance of Two-Way Reinforced Concrete Slabs. Case Stud. Constr. Mater. 2025, 22, e04314. [Google Scholar] [CrossRef]
- Islamkhan, M.R.; Hakimkhan, Z.; Raiyan, M.F.; Amanat, K.M. Minimum Slab Thickness of RC Slab to Pevent Undesirable Floor Vibration. In Proceedings of the 2013 World Conference on Advance in Structural Engineering and Mechanics (ASEM13), Jeju, Korea, 8–12 September 2013; pp. 1886–1899. [Google Scholar]
- Heneash, U.; Ghalla, M.; Tawfik, T.A.; Elsamak, G.; Emara, M.; Basha, A. Impact of various dowel bars techniques in joints of plain concrete connected rigid pavements: Experimental and numerical investigations. Results Eng. 2025, 25, 103858. [Google Scholar] [CrossRef]
- Sarkawt, A.H.; Bahman, O.T. Aspect Ratio Consideration in Flat Plate Concrete Slab Deflection. Zanco J. Pure Appl. Sci. 2020, 32, 62–77. [Google Scholar]
- Lee, Y.H.; Scanlon, A. Comparison of One-and Two-Way Slab Minimum Thickness Provisions in Building Codes and Standards. ACI Struct. J. 2010, 107, 157–163. [Google Scholar]
- Elgohary, H.A.; El Zareef, M.A. Refined span-to-depth ratio expressions for one-way slabs aligned with ACI-318 deflection limits. J. Umm Al-Qura Univ. Eng. Archit. 2025, 16, 361–369. [Google Scholar] [CrossRef]
- El Zareef, M.A.; Ghalla, M.; Hu, J.W.; Elbisy, A.M. Machine learning approaches for estimating concrete shear strength in FRP reinforced members without shear reinforcement. Steel Compos. Struct. 2024, 53, 327. [Google Scholar]
- Elsamak, G.; Alkhawaldeh, A.A.; Badawi, M.; Alshammari, E.; Tawfik, T.A.; Ghalla, M. Externally bonded and anchored engineered cementitious composite and glass fiber mesh strips for enhancing defected RC beams in shear. Case Stud. Constr. Mater. 2025, 22, e04385. [Google Scholar] [CrossRef]
Disclaimer/Publisher’s Note: The statements, opinions and data contained in all publications are solely those of the individual author(s) and contributor(s) and not of MDPI and/or the editor(s). MDPI and/or the editor(s) disclaim responsibility for any injury to people or property resulting from any ideas, methods, instructions or products referred to in the content. |
© 2025 by the author. Licensee MDPI, Basel, Switzerland. This article is an open access article distributed under the terms and conditions of the Creative Commons Attribution (CC BY) license (https://creativecommons.org/licenses/by/4.0/).





