Interrelations of the Factors Influencing the Whole-Life Cost Estimation of Buildings: A Systematic Literature Review
Abstract
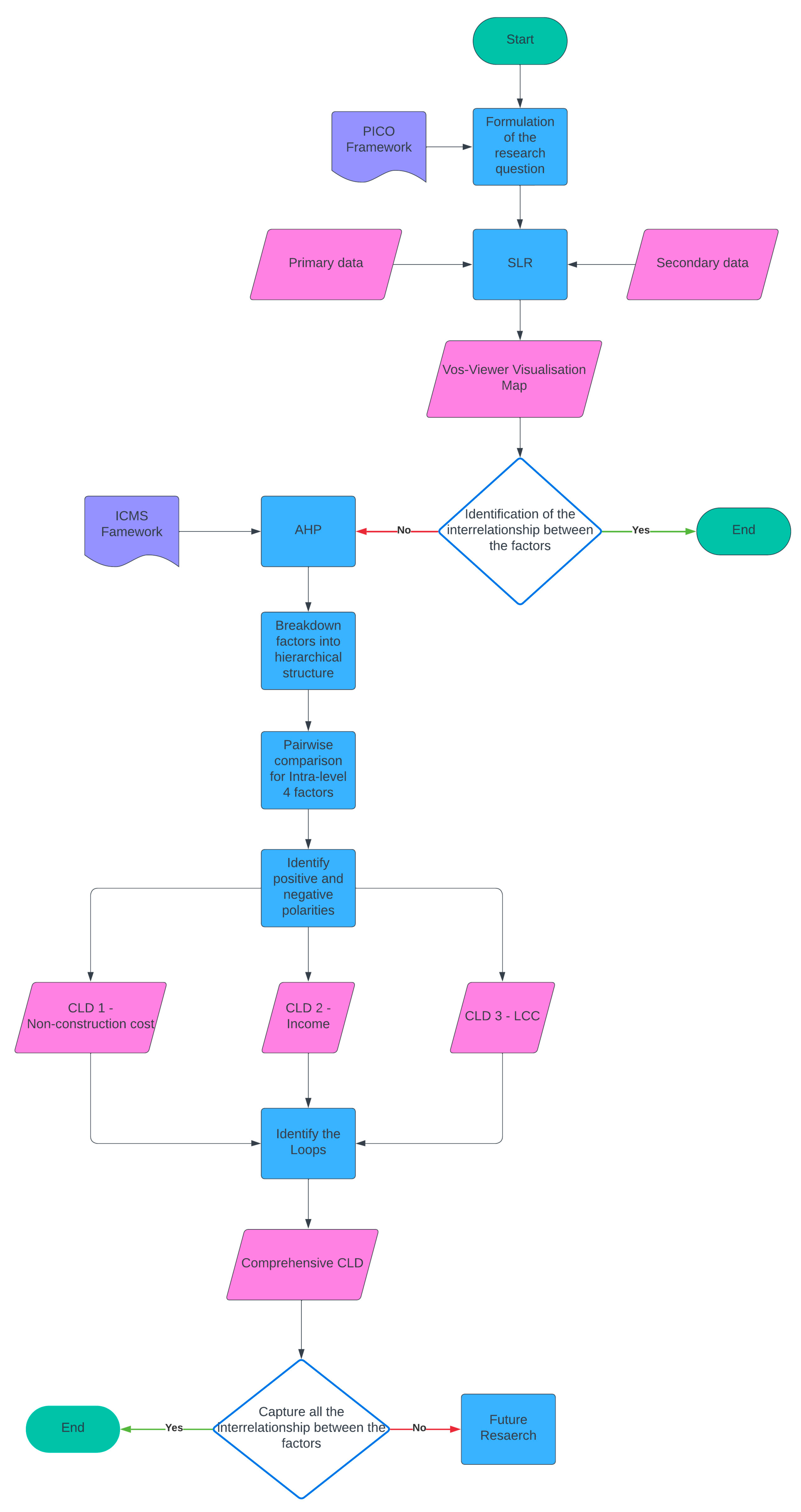
1. Introduction
2. Research Methods
3. Results
4. Discussion
- Estimated annual occupancy hours and building type/functionality.
- Construction technology and building type/functionality.
- Variations in various costs and risk allowances.
- Variation in various costs, level of uncertainty and risk allowances.
- Government regulations, taxation, rate of interest and foreign exchange.
5. Conclusions
Author Contributions
Funding
Data Availability Statement
Conflicts of Interest
Appendix A. Factors Influencing WLC
| Item | Author | Origin | Year | Factors | ||||||||||||||||||||||||||||||||||||||||||||||||||
| Building Type/Functionality | Building Element/Orientation | No. of Floors/Height/Level above and below Ground | Construction Technology | Energy Saving Measures and Cost | Shape of Facility | Estimated Annual Occupancy Hours | Gross Floor Area | Location | Context or Purpose Determined by Stakeholders | Design Inputs | Method of Financing | Carbon sequestration | Government Regulations/Fees | Environmental Cost | Externalities | Upfront Acquisition Cost | Construction Cost | Residual Value | Maintenance Cost | Operation Cost/Renewal Cost | Disposal/End-of-Life Cost | Demand and Supply of Materials | Materials Availability/Service Life | Real Cost | Nominal Cost | Time Value of Money | Discount Rate | Income Generated from the Asset | Taxation | Inflation | Rate of Interest | Foreign Exchange | Building Life | Period of Analysis | Legislative, Statutory or Economic Changes | Technology and Tools | Environmental Impact Evaluation | Green Building Certification Cost | Variations in Various Cost | Replacement Frequency | Maintenance Frequency | Consideration of Design Alternatives | Renewable Resources Used | Level of Uncertainty | Risk Allowances | Waste Management Cost | Continuity of Supply Chain | Seismic Resistance | Fire Resistance | Insurances | ||||
| 1 | [57] | Egypt | 2019 | ✓ | ✓ | ✓ | ✓ | ✓ | ✓ | ✓ | ✓ | ✓ | ✓ | ✓ | ✓ | ✓ | ✓ | ✓ | ✓ | ✓ | ✓ | ✓ | ||||||||||||||||||||||||||||||||
| 2 | [58] | Nigeria | 2013 | ✓ | ✓ | ✓ | ✓ | ✓ | ✓ | ✓ | ✓ | ✓ | ✓ | |||||||||||||||||||||||||||||||||||||||||
| 3 | [59] | Nigeria | 2022 | ✓ | ✓ | ✓ | ✓ | ✓ | ✓ | ✓ | ✓ | ✓ | ✓ | ✓ | ✓ | ✓ | ✓ | ✓ | ||||||||||||||||||||||||||||||||||||
| 4 | [60] | USA | 2022 | ✓ | ✓ | ✓ | ✓ | ✓ | ✓ | ✓ | ✓ | ✓ | ✓ | ✓ | ✓ | ✓ | ✓ | ✓ | ✓ | ✓ | ✓ | |||||||||||||||||||||||||||||||||
| 5 | [9] | UK | 2015 | ✓ | ✓ | ✓ | ✓ | ✓ | ✓ | ✓ | ✓ | ✓ | ✓ | ✓ | ✓ | ✓ | ✓ | ✓ | ✓ | ✓ | ✓ | ✓ | ✓ | ✓ | ✓ | ✓ | ✓ | ✓ | ||||||||||||||||||||||||||
| 6 | [61] | Malaysia | 2012 | ✓ | ✓ | ✓ | ✓ | ✓ | ✓ | ✓ | ✓ | ✓ | ✓ | |||||||||||||||||||||||||||||||||||||||||
| 7 | [62] | Nigeria | 2018 | ✓ | ✓ | ✓ | ✓ | ✓ | ✓ | |||||||||||||||||||||||||||||||||||||||||||||
| 8 | [42] | Australia | 2021 | ✓ | ✓ | ✓ | ✓ | ✓ | ✓ | ✓ | ✓ | ✓ | ✓ | ✓ | ✓ | ✓ | ✓ | ✓ | ✓ | ✓ | ✓ | ✓ | ✓ | ✓ | ||||||||||||||||||||||||||||||
| 9 | [63] | UK | 2008 | ✓ | ✓ | ✓ | ✓ | ✓ | ✓ | ✓ | ✓ | ✓ | ✓ | ✓ | ✓ | ✓ | ✓ | ✓ | ✓ | ✓ | ✓ | |||||||||||||||||||||||||||||||||
| 10 | [47] | UK | 2012 | ✓ | ✓ | ✓ | ✓ | ✓ | ✓ | ✓ | ✓ | ✓ | ✓ | ✓ | ✓ | ✓ | ✓ | ✓ | ✓ | ✓ | ✓ | ✓ | ✓ | ✓ | ✓ | ✓ | ✓ | ✓ | ✓ | |||||||||||||||||||||||||
| 11 | [46] | Greece | 2015 | ✓ | ✓ | ✓ | ✓ | ✓ | ✓ | ✓ | ✓ | ✓ | ✓ | |||||||||||||||||||||||||||||||||||||||||
| 12 | [64] | France | 2013 | |||||||||||||||||||||||||||||||||||||||||||||||||||
| 13 | [65] | UK | 2008 | ✓ | ✓ | ✓ | ✓ | ✓ | ✓ | ✓ | ✓ | ✓ | ✓ | ✓ | ✓ | ✓ | ✓ | ✓ | ✓ | ✓ | ✓ | |||||||||||||||||||||||||||||||||
| 14 | [55] | NZ | 2016 | ✓ | ✓ | ✓ | ✓ | ✓ | ✓ | ✓ | ✓ | ✓ | ✓ | ✓ | ||||||||||||||||||||||||||||||||||||||||
| 15 | [66] | Canada | 2016 | ✓ | ✓ | ✓ | ✓ | ✓ | ✓ | |||||||||||||||||||||||||||||||||||||||||||||
| 16 | [67] | Hong Kong | 2007 | ✓ | ✓ | |||||||||||||||||||||||||||||||||||||||||||||||||
| 17 | [68] | Serbia | 2014 | ✓ | ✓ | ✓ | ✓ | ✓ | ✓ | ✓ | ✓ | ✓ | ✓ | ✓ | ✓ | ✓ | ✓ | ✓ | ✓ | |||||||||||||||||||||||||||||||||||
| 18 | [69] | France | 2020 | ✓ | ✓ | ✓ | ✓ | ✓ | ✓ | ✓ | ✓ | |||||||||||||||||||||||||||||||||||||||||||
| 19 | [70] | Ghana | 2021 | ✓ | ✓ | ✓ | ✓ | ✓ | ✓ | ✓ | ✓ | ✓ | ✓ | ✓ | ✓ | ✓ | ✓ | ✓ | ✓ | |||||||||||||||||||||||||||||||||||
| 20 | [71] | The Netherlands | 2014 | ✓ | ✓ | ✓ | ✓ | ✓ | ✓ | ✓ | ✓ | ✓ | ✓ | ✓ | ✓ | |||||||||||||||||||||||||||||||||||||||
| 21 | [72] | China | 2023 | ✓ | ✓ | |||||||||||||||||||||||||||||||||||||||||||||||||
| 22 | [73] | Australia | 2005 | ✓ | ✓ | ✓ | ✓ | ✓ | ✓ | ✓ | ✓ | ✓ | ✓ | ✓ | ✓ | ✓ | ✓ | ✓ | ✓ | |||||||||||||||||||||||||||||||||||
| 23 | [50] | Malaysia | 2014 | ✓ | ✓ | ✓ | ✓ | ✓ | ✓ | ✓ | ✓ | ✓ | ✓ | ✓ | ||||||||||||||||||||||||||||||||||||||||
| 24 | [48] | Egypt | 2022 | ✓ | ✓ | ✓ | ✓ | ✓ | ✓ | ✓ | ✓ | ✓ | ✓ | ✓ | ✓ | ✓ | ✓ | ✓ | ||||||||||||||||||||||||||||||||||||
| 25 | [5] | UK | 2002 | ✓ | ✓ | ✓ | ✓ | ✓ | ✓ | ✓ | ✓ | ✓ | ✓ | ✓ | ✓ | ✓ | ✓ | |||||||||||||||||||||||||||||||||||||
| 26 | [74] | UK | 2015 | ✓ | ✓ | ✓ | ✓ | ✓ | ✓ | |||||||||||||||||||||||||||||||||||||||||||||
| 27 | [75] | EU | 2018 | ✓ | ✓ | ✓ | ✓ | ✓ | ✓ | ✓ | ✓ | ✓ | ✓ | ✓ | ✓ | ✓ | ✓ | ✓ | ✓ | ✓ | ✓ | |||||||||||||||||||||||||||||||||
| 28 | [76] | UK | 2004 | ✓ | ✓ | ✓ | ✓ | ✓ | ✓ | ✓ | ✓ | |||||||||||||||||||||||||||||||||||||||||||
| 29 | [77] | UK | 2023 | ✓ | ✓ | ✓ | ✓ | ✓ | ✓ | ✓ | ✓ | ✓ | ✓ | ✓ | ✓ | ✓ | ✓ | ✓ | ✓ | |||||||||||||||||||||||||||||||||||
| 30 | [78] | Australia | 2021 | ✓ | ✓ | ✓ | ✓ | ✓ | ✓ | ✓ | ✓ | ✓ | ✓ | |||||||||||||||||||||||||||||||||||||||||
| 31 | [79] | Singapore | 2016 | ✓ | ✓ | ✓ | ✓ | ✓ | ✓ | ✓ | ✓ | ✓ | ✓ | ✓ | ✓ | |||||||||||||||||||||||||||||||||||||||
| 32 | [80] | Australia | 2021 | ✓ | ✓ | ✓ | ✓ | ✓ | ✓ | ✓ | ✓ | |||||||||||||||||||||||||||||||||||||||||||
| 33 | [81] | Canada | 2012 | ✓ | ✓ | ✓ | ✓ | ✓ | ✓ | ✓ | ✓ | ✓ | ✓ | |||||||||||||||||||||||||||||||||||||||||
| 34 | [82] | UK | 2012 | ✓ | ✓ | ✓ | ✓ | ✓ | ✓ | ✓ | ✓ | ✓ | ✓ | ✓ | ✓ | ✓ | ✓ | ✓ | ✓ | ✓ | ✓ | |||||||||||||||||||||||||||||||||
| 35 | [12] | Canada | 2015 | ✓ | ✓ | ✓ | ✓ | ✓ | ✓ | ✓ | ✓ | ✓ | ✓ | ✓ | ✓ | |||||||||||||||||||||||||||||||||||||||
| 36 | [83] | UK | 2005 | ✓ | ✓ | ✓ | ✓ | ✓ | ✓ | ✓ | ✓ | ✓ | ||||||||||||||||||||||||||||||||||||||||||
| 37 | [39] | UK | 2021 | ✓ | ✓ | ✓ | ✓ | ✓ | ✓ | ✓ | ✓ | ✓ | ✓ | ✓ | ✓ | ✓ | ✓ | ✓ | ✓ | ✓ | ✓ | ✓ | ✓ | ✓ | ✓ | ✓ | ✓ | ✓ | ✓ | |||||||||||||||||||||||||
| 38 | [84] | Saudi Arabia | 2021 | ✓ | ✓ | ✓ | ✓ | ✓ | ✓ | ✓ | ||||||||||||||||||||||||||||||||||||||||||||
| 39 | [85] | Nigeria | 2018 | ✓ | ✓ | ✓ | ✓ | ✓ | ✓ | ✓ | ✓ | ✓ | ✓ | |||||||||||||||||||||||||||||||||||||||||
| 40 | [86] | Australia | 2019 | ✓ | ✓ | |||||||||||||||||||||||||||||||||||||||||||||||||
| 41 | [87] | The Netherlands | 2022 | ✓ | ✓ | ✓ | ✓ | ✓ | ✓ | ✓ | ✓ | ✓ | ✓ | ✓ | ||||||||||||||||||||||||||||||||||||||||
| 42 | [88] | UK | 2001 | ✓ | ✓ | ✓ | ✓ | ✓ | ✓ | ✓ | ✓ | ✓ | ✓ | ✓ | ✓ | |||||||||||||||||||||||||||||||||||||||
| 43 | [89] | Switzerland | 2022 | ✓ | ✓ | ✓ | ||||||||||||||||||||||||||||||||||||||||||||||||
| 44 | [15] | Australia | 2017 | ✓ | ✓ | ✓ | ||||||||||||||||||||||||||||||||||||||||||||||||
| 45 | [4] | UK | 2003 | ✓ | ✓ | ✓ | ✓ | ✓ | ✓ | ✓ | ✓ | ✓ | ✓ | ✓ | ✓ | ✓ | ✓ | ✓ | ✓ | ✓ | ✓ | |||||||||||||||||||||||||||||||||
| 46 | [54] | UK | 2009 | ✓ | ✓ | ✓ | ✓ | ✓ | ✓ | ✓ | ✓ | ✓ | ✓ | ✓ | ✓ | |||||||||||||||||||||||||||||||||||||||
| 47 | [90] | The Netherlands | 2009 | ✓ | ✓ | ✓ | ✓ | ✓ | ✓ | ✓ | ✓ | |||||||||||||||||||||||||||||||||||||||||||
| 48 | [91] | UK | 2013 | ✓ | ✓ | ✓ | ✓ | ✓ | ✓ | ✓ | ||||||||||||||||||||||||||||||||||||||||||||
| 49 | [92] | China | 2014 | ✓ | ✓ | ✓ | ✓ | ✓ | ✓ | ✓ | ✓ | ✓ | ✓ | |||||||||||||||||||||||||||||||||||||||||
| 50 | [49] | Canada | 2017 | ✓ | ✓ | ✓ | ✓ | ✓ | ✓ | ✓ | ✓ | ✓ | ✓ | |||||||||||||||||||||||||||||||||||||||||
| 51 | [93] | Japan | 2005 | ✓ | ✓ | ✓ | ✓ | ✓ | ✓ | ✓ | ✓ | ✓ | ✓ | ✓ | ✓ | ✓ | ✓ | ✓ | ✓ | ✓ | ✓ | |||||||||||||||||||||||||||||||||
| 52 | [94] | Nigeria | 2021 | ✓ | ✓ | ✓ | ✓ | ✓ | ✓ | ✓ | ✓ | ✓ | ✓ | ✓ | ✓ | ✓ | ✓ | ✓ | ✓ | ✓ | ||||||||||||||||||||||||||||||||||
| 53 | [95] | Jordan | 2021 | ✓ | ||||||||||||||||||||||||||||||||||||||||||||||||||
| 54 | [96] | Hungary | 2022 | ✓ | ✓ | ✓ | ✓ | ✓ | ✓ | ✓ | ✓ | ✓ | ✓ | |||||||||||||||||||||||||||||||||||||||||
| 55 | [6] | UK | 2007 | ✓ | ✓ | ✓ | ✓ | ✓ | ✓ | ✓ | ✓ | ✓ | ✓ | ✓ | ✓ | ✓ | ✓ | ✓ | ✓ | ✓ | ||||||||||||||||||||||||||||||||||
| 56 | [97] | Nigeria | 2006 | ✓ | ✓ | ✓ | ✓ | ✓ | ✓ | ✓ | ||||||||||||||||||||||||||||||||||||||||||||
| 57 | [98] | Italy | 2020 | ✓ | ✓ | ✓ | ✓ | ✓ | ✓ | ✓ | ✓ | |||||||||||||||||||||||||||||||||||||||||||
| 58 | [99] | Sri Lanka | 2019 | ✓ | ✓ | ✓ | ✓ | ✓ | ||||||||||||||||||||||||||||||||||||||||||||||
| 59 | [100] | Republic of Korea | 2009 | ✓ | ✓ | ✓ | ✓ | ✓ | ✓ | ✓ | ✓ | ✓ | ✓ | ✓ | ✓ | ✓ | ✓ | ✓ | ||||||||||||||||||||||||||||||||||||
| 60 | [21] | Canada | 2009 | ✓ | ✓ | ✓ | ✓ | ✓ | ✓ | ✓ | ✓ | ✓ | ✓ | ✓ | ||||||||||||||||||||||||||||||||||||||||
| 61 | [101] | UK | 2007 | ✓ | ✓ | ✓ | ||||||||||||||||||||||||||||||||||||||||||||||||
| 62 | [102] | Saudi Arabia | 2017 | ✓ | ✓ | ✓ | ✓ | ✓ | ✓ | ✓ | ✓ | |||||||||||||||||||||||||||||||||||||||||||
| 63 | [103] | Australia | 2016 | ✓ | ✓ | ✓ | ✓ | ✓ | ✓ | ✓ | ✓ | |||||||||||||||||||||||||||||||||||||||||||
| 64 | [51] | Malaysia | 2016 | ✓ | ✓ | ✓ | ✓ | ✓ | ✓ | ✓ | ✓ | ✓ | ✓ | ✓ | ✓ | ✓ | ✓ | ✓ | ✓ | ✓ | ||||||||||||||||||||||||||||||||||
| 65 | [43] | UK | 2016 | ✓ | ✓ | ✓ | ✓ | ✓ | ✓ | ✓ | ✓ | ✓ | ✓ | ✓ | ✓ | ✓ | ✓ | ✓ | ✓ | ✓ | ✓ | |||||||||||||||||||||||||||||||||
| 66 | [104] | UK | 2021 | ✓ | ✓ | ✓ | ✓ | ✓ | ✓ | ✓ | ✓ | ✓ | ✓ | ✓ | ✓ | ✓ | ✓ | ✓ | ✓ | ✓ | ✓ | ✓ | ✓ | ✓ | ✓ | ✓ | ✓ | ✓ | ✓ | ✓ | ||||||||||||||||||||||||
| 67 | [17] | Finland | 2013 | ✓ | ✓ | ✓ | ✓ | ✓ | ✓ | ✓ | ✓ | ✓ | ✓ | ✓ | ✓ | ✓ | ||||||||||||||||||||||||||||||||||||||
| 68 | [105] | Czech Republic | 2018 | ✓ | ✓ | ✓ | ✓ | ✓ | ||||||||||||||||||||||||||||||||||||||||||||||
| 69 | [7] | UK | 2011 | ✓ | ✓ | ✓ | ✓ | ✓ | ✓ | ✓ | ✓ | ✓ | ✓ | |||||||||||||||||||||||||||||||||||||||||
| 70 | [106] | Ireland | 2022 | ✓ | ✓ | ✓ | ✓ | ✓ | ✓ | ✓ | ✓ | ✓ | ✓ | ✓ | ✓ | |||||||||||||||||||||||||||||||||||||||
| 71 | [107] | UK | 2021 | ✓ | ✓ | ✓ | ✓ | ✓ | ✓ | ✓ | ✓ | ✓ | ✓ | ✓ | ✓ | ✓ | ✓ | ✓ | ✓ | ✓ | ✓ | ✓ | ✓ | ✓ | ✓ | |||||||||||||||||||||||||||||
| 72 | [108] | UK | 2003 | ✓ | ✓ | ✓ | ✓ | ✓ | ✓ | ✓ | ✓ | ✓ | ||||||||||||||||||||||||||||||||||||||||||
| 73 | [109] | USA | 2010 | ✓ | ✓ | ✓ | ✓ | ✓ | ✓ | ✓ | ✓ | ✓ | ||||||||||||||||||||||||||||||||||||||||||
| 74 | [110] | Portugal | 2013 | ✓ | ✓ | ✓ | ✓ | ✓ | ✓ | ✓ | ✓ | ✓ | ✓ | |||||||||||||||||||||||||||||||||||||||||
| 75 | [111] | UK | 2002 | ✓ | ✓ | ✓ | ✓ | ✓ | ✓ | |||||||||||||||||||||||||||||||||||||||||||||
| 76 | [112] | Sweden | 2000 | ✓ | ✓ | |||||||||||||||||||||||||||||||||||||||||||||||||
| 77 | [113] | Canada | 2018 | ✓ | ✓ | ✓ | ✓ | ✓ | ✓ | ✓ | ✓ | ✓ | ✓ | |||||||||||||||||||||||||||||||||||||||||
| 78 | [114] | NZ | 2015 | ✓ | ✓ | ✓ | ✓ | ✓ | ✓ | ✓ | ✓ | ✓ | ✓ | |||||||||||||||||||||||||||||||||||||||||
| 79 | [52] | USA | 2023 | ✓ | ✓ | ✓ | ✓ | ✓ | ✓ | ✓ | ✓ | ✓ | ✓ | ✓ | ✓ | ✓ | ✓ | ✓ | ✓ | ✓ | ✓ | |||||||||||||||||||||||||||||||||
| 80 | [13] | China | 2016 | ✓ | ✓ | ✓ | ✓ | ✓ | ✓ | ✓ | ||||||||||||||||||||||||||||||||||||||||||||
| 81 | [115] | China | 2018 | ✓ | ✓ | ✓ | ✓ | ✓ | ✓ | ✓ | ||||||||||||||||||||||||||||||||||||||||||||
| 82 | [116] | Sri Lanka | 2019 | ✓ | ✓ | ✓ | ✓ | ✓ | ✓ | ✓ | ✓ | ✓ | ✓ | |||||||||||||||||||||||||||||||||||||||||
| 83 | [117] | UK | 2013 | ✓ | ✓ | ✓ | ✓ | ✓ | ✓ | ✓ | ✓ | ✓ | ✓ | |||||||||||||||||||||||||||||||||||||||||
| 84 | [118] | UK | 2019 | ✓ | ✓ | ✓ | ✓ | ✓ | ✓ | ✓ | ✓ | ✓ | ✓ | ✓ | ✓ | ✓ | ✓ | ✓ | ✓ | ✓ | ||||||||||||||||||||||||||||||||||
| Totals | 21 | 16 | 14 | 13 | 10 | 6 | 7 | 17 | 14 | 10 | 11 | 1 | 8 | 28 | 9 | 4 | 41 | 71 | 56 | 77 | 74 | 72 | 1 | 25 | 9 | 10 | 45 | 41 | 25 | 21 | 21 | 13 | 1 | 34 | 37 | 8 | 4 | 16 | 4 | 3 | 14 | 15 | 2 | 2 | 3 | 16 | 16 | 2 | 1 | 1 | 3 | |||
Appendix B. Retrieved Articles
| Item | Author | Title | Origin | Year | 
| 1 | (AbouHamad & Abu-Hamd, 2019) [57] | Framework for construction system selection based on life cycle cost and sustainability assessment. | Egypt | 2019 | 
| 2 | (Ade-Ojo & Fasuyi, 2013) [58] | Cost-In-Use: A panacea for sustainable building development in Nigeria. | Nigeria | 2013 | 
| 3 | (Aderogba et al., 2022) [59] | Mass Residential Housing Projects and Sustainable Construction Practices. | Nigeria | 2022 | 
| 4 | (Ashtiani & Muench, 2022) [60] | Using construction data and whole life cycle assessment to establish sustainable roadway performance benchmarks. | USA | 2022 | 
| 5 | (Ashworth & Perera, 2015) [9] | Cost Studies of Buildings. | UK | 2015 | 
| 6 | (Aziz, 2012) [61] | Comparing Conventional to Industrialized Building System Construction Costing: A Case Study of School Building Projects. | Malaysia | 2012 | 
| 7 | (BAKARE, 2018) [62] | AN INVESTIGATION ON COMPARATIVE USE OF LIGHT GAUGE STEEL CONSTRUCTION OVER CONCRETE WORKS DEPARTMENT OF CIVIL ENGINEERING. | Nigeria | 2018 | 
| 8 | (Ballesty, 2021) [42] | Life Cycle Cost Analysis Information Paper. | Australia | 2021 | 
| 9 | (BCIS, 2008) [63] | Standardised Method of Life Cycle Costing for Construction Procurement. | UK | 2008 | 
| 10 | (BCIS, 2012) [47] | Elemental Standard Form of Cost Analysis. | UK | 2012 | 
| 11 | (Bekas et al., 2015) [46] | Life Cycle Analysis and Optimisation of a Steel Building. | Greece | 2015 | 
| 12 | (Bernard et al., 2013) [64] | Product Lifecycle Management for Society. | France | 2013 | 
| 13 | (Boussabaine & Kirkham, 2008) [65] | Whole lifecycle costing: risk and risk responses. | UK | 2008 | 
| 14 | (BRANZ, 2016) [55] | Study Report SR350 New Zealand whole-building whole-of-life framework: Development of reference office buildings for use in early design. | New Zealand | 2016 | 
| 15 | (CACQS, 2016) [66] | Cost Managemnt Best Practice Guide. T. C. A. o. C. Q. Surveyors. | Canada | 2016 | 
| 16 | (Chau et al., 2007) [67] | Environmental impacts of building materials and building services components for commercial buildings in Hong Kong. | Hong Kong | 2007 | 
| 17 | (Ćirović et al., 2014) [68] | FINANCIAL VALUATION OF CONSTRUCTION INVESTMENT IN SERBIA. | Serbia | 2014 | 
| 18 | (Colli et al., 2020) [69] | Investigating eco-efficiency procedure to compare refurbishment scenarios with different insulating materials. | France | 2020 | 
| 19 | (Dafeamekpor et al., 2021) [70] | Theoretical framework for assessing self-help housing projects affordability. Sustainable Education and Development. | Ghana | 2021 | 
| 20 | (de Jong & Arkesteijn, 2014) [71] | Life cycle costs of Dutch school buildings. | The Netherlands | 2014 | 
| 21 | (Dong et al., 2023) [72] | Life Cycle Sustainability Assessment of Building Construction: A Case Study in China. | China | 2023 | 
| 22 | (dsr.wa.gov.au, 2005) [73] | A guide for sport and recreation facilities owners and managers. | Australia | 2005 | 
| 23 | (Ebrahimi et al., 2014) [50] | Lifecycle framework for sustainable residential buildings in Malaysia. | Malaysia | 2014 | 
| 24 | (El Hadidi et al., 2022) [48] | EVALUATION OF A BUILDING LIFE CYCLE COST (LCC) CRITERIA IN EGYPT USING THE ANALYTIC HIERARCHY PROCESS (AHP). | Egypt | 2022 | 
| 25 | (El-Haram et al., 2002) [5] | Development of a generic framework for collecting whole-life cost data for the building industry. | UK | 2002 | 
| 26 | (Estébanez et al., 2015) [74] | An Integrated Aerospace Requirement Setting and Risk Analysis Tool for Life Cycle Cost Reduction and System Design Improvement. | UK | 2015 | 
| 27 | (Estevan et al., 2018) [75] | Life Cycle Costing State of the art report. | EU | 2018 | 
| 28 | (Fairey et al., 2004) [76] | Financial analysis and investment appraisal. | UK | 2004 | 
| 29 | (FIFE) [77] | whole life costing (+ CO2) user guide. | UK | 2023 | 
| 30 | (Figueiredo et al., 2021) [78] | Sustainable material choice for construction projects: A Life Cycle Sustainability Assessment framework based on BIM and Fuzzy-AHP. | Australia | 2021 | 
| 31 | (Goh, 2016) [79] | Designing a whole-life building cost index in Singapore. | Singapore | 2016 | 
| 32 | (Gov.au, 2021) [80] | Whole-of-Life Costing Guideline. | Australia | 2021 | 
| 33 | (Gov.ca, 2012) [81] | Next Generation Fighter Capability: Life Cycle Cost Framework. | Canada | 2012 | 
| 34 | (Henjewele et al., 2012) [82] | Analysis of factors affecting value for money in UK PFI projects. | UK | 2012 | 
| 35 | (Hossaini et al., 2015) [12] | AHP-based life cycle sustainability assessment (LCSA) framework: a case study of six-storey wood frame and concrete frame buildings in Vancouver. | Canada | 2015 | 
| 36 | (Hunter et al., 2005) [83] | A whole life costing input tool for surveyors in UK local government. | UK | 2005 | 
| 37 | (ICMS, 2021) [39] | ICMS: Global Consistency in Presenting Construction Life Cycle Costs and Carbon Emissions. | UK | 2021 | 
| 38 | (ISBD, 2021) [84] | Guidance Note for the use of Lifecycle Costing (LCC) in Procurement of Goods and Works Contract for IsDB- financed Projects. | Saudi Arabia | 2021 | 
| 39 | (Izobo-Martins et al., 2018) [85] | Architects’ View on Design Consideration that Can Reduce Maintenance Cost. | Nigeria | 2018 | 
| 40 | (Janjua et al., 2019) [86] | Sustainability assessment of a residential building using a life cycle assessment approach. | Australia | 2019 | 
| 41 | (Jansen et al., 2020) [87] | A circular economy life cycle costing model (CE-LCC) for building components. | The Netherlands | 2022 | 
| 42 | (Johansson, 2001) [88] | A MODULARISATION APPROACH TO HOUSING. | UK | 2001 | 
| 43 | (Junior et al., 2022) [89] | Product Lifecycle Management. Green and Blue Technologies to Support Smart and Sustainable Organizations. | Switzerland | 2022 | 
| 44 | (Khatri & Moore, 2017) [15] | Achieving Low Life Cycle Cost. | Australia | 2017 | 
| 45 | (Kishk et al., 2003) [4] | Whole life costing in construction: a state of the art review. | UK | 2003 | 
| 46 | (Manewa et al., 2009) [54,90] | The paradigm shift towards whole life analysis in adaptable buildings. | UK | 2009 | 
| 47 | (Manewa, 2009) [90] | Towards economic sustainability through adaptable buildings. | The Netherlands | 2009 | 
| 48 | (Meng & Harshaw, 2013) [91] | The application of whole-life costing in PFI/PPP projects. | UK | 2013 | 
| 49 | (Mills, 2014) [92] | Smart and Sustainable Built Environment. | China | 2014 | 
| 50 | (Moges et al., 2017) [49] | Review and recommendations for Canadian LCCA guidelines. | Canada | 2017 | 
| 51 | (Motooka et al., 2005) [93] | Small House Projects in Japan Housing Experiments for Open-Building Concept. | Japan | 2005 | 
| 52 | (Nalaya, 2021) [94] | WHOLE LIFE COSTING PRACTICES EMPLOYED BY DESIGN TEAMS OF BUILDING CONSTRUCTION PROJECTS IN ABUJA, NIGERIA. | Nigeria | 2021 | 
| 53 | (Nasereddin & Price, 2021) [95] | Addressing the capital cost barrier to sustainable construction. | Jordan | 2021 | 
| 54 | (OECD, 2022) [96] | Life-Cycle Costing in Public Procurement in Hungary. | Hungary | 2022 | 
| 55 | (OGC, 2007) [6] | Whole-life costing and cost management (Achieving Excellence in Construction Procurement Guide). | UK | 2007 | 
| 56 | (Onukwube, 2006) [97] | Whole–Life Costing and Cost Management Framework for Construction Projects in Nigeria. | Nigeria | 2006 | 
| 57 | (Paganin et al., 2020) [98] | An integrated decision support system for the sustainable evaluation of pavement technologies. | Italy | 2020 | 
| 58 | (Parameswaran et al., 2019) [99] | Analysing the Impact of Location Factors on Building Construction Cost in Sri Lanka. | Sri Lanka | 2019 | 
| 59 | (Park, 2009) [100] | Whole life performance assessment: Critical success factors. | Republic of Korea | 2009 | 
| 60 | (Perera et al., 2009) [21] | Life cycle costing in sustainable public procurement: A question of value. | Canada | 2009 | 
| 61 | (Phillips et al., 2007) [101] | The development of a tender analysis support tool for use in social housing best value procurement. | UK | 2007 | 
| 62 | (QABAJA, 2017) [102] | APPLICATION LIFE CYCLE COST ANALYSIS IN THE BUILDING SECTOR IN SAUDI ARABIA. | Saudi Arabia | 2017 | 
| 63 | (QTC, 2016) [103] | Whole-Of-Life Costing: A quick guide for elected officials and staff. | Australia | 2016 | 
| 64 | (Rahim et al., 2016) [51] | Implementation of life cycle costing in enhancing value for money of projects. | Malaysia | 2016 | 
| 65 | (RICS, 2016) [43] | Life Cycle Costing. | UK | 2016 | 
| 66 | (RICS, 2021) [104] | NRM3: Order of cost estimating and cost planning for building maintenance works. | UK | 2021 | 
| 67 | (Ristimäki et al., 2013) [17] | Combining life cycle costing and life cycle assessment for an analysis of a new residential district energy system design. | Finland | 2013 | 
| 68 | (Schneiderova-Heralova, 2018) [105] | Life Cycle Cost Optimisation Within Decision Making on Alternative Designs of Public Buildings. | Czech Republic | 2018 | 
| 69 | (SCI-Network, 2011) [7] | Whole Life Costing. | UK | 2011 | 
| 70 | (SCSI, 2022) [106] | Guide to Life Cycle Costing. | Ireland | 2022 | 
| 71 | (SFT, 2016) [107] | Whole Life Appraisal Tool for the Built Environment. | UK | 2021 | 
| 72 | (Shabha, 2003) [108] | A low-cost maintenance approach to high-rise flats. | UK | 2003 | 
| 73 | (Shankar Kshirsagar et al., 2010) [109] | Suitability of life cycle cost analysis (LCCA) as asset management tools for institutional buildings. | USA | 2010 | 
| 74 | (Silvestre et al., 2013) [110] | From the new European Standards to an environmental, energy and economic assessment of building assemblies from cradle to cradle. | Portugal | 2013 | 
| 75 | (Sohlenius & Johansson, 2002) [111] | A framework for decision-making in construction–based on Axiomatic Design. | UK | 2002 | 
| 76 | (Sterner, 2000) [11] | Lifecycle costing and its use in the Swedish building sector. | Sweden | 2000 | 
| 77 | (Teshnizi et al., 2018) [113] | Lessons learned from life cycle assessment and life cycle costing of two residential towers at the University of British Columbia. | Canada | 2018 | 
| 78 | (treasury.govt.nz, 2015) [114] | The whole of Life Costs Guidance | New Zealand | 2015 | 
| 79 | (Vasishta et al., 2023) [52] | Comparative life cycle assessment (LCA) and life cycle cost analysis (LCCA) of precast and cast–in–place buildings in the United States. | USA | 2023 | 
| 80 | (Wang, 2016) [13] | The application of the life cycle cost concept in government procurement. | China | 2016 | 
| 81 | (Wang, 2018) [115] | Life Cycle Cost Management of Fixed Assets in Chinese Power Grid Enterprises. | China | 2018 | 
| 82 | (Withanage et al., 2019) [116] | Financial viability of using green roofing in residential buildings. | Sri Lanka | 2019 | 
| 83 | (Zahirah et al., 2013) [117] | Soft cost elements that affect developers’ decision to build green. | UK | 2013 | 
| 84 | (Zanni et al., 2019) [118] | Standardisation of whole-life cost estimation for early design decision-making utilising BIM. | UK | 2019 | 
Appendix C. Pairwise Comparison
| Pairwise Comparison for Polarity | Building Type/Functionality | Building Element/Orientation | No. of Floors/Height/Level above and below Ground | Construction Technology | Energy Saving Measures and Cost | Shape of Facility | Estimated Annual Occupancy Hours | Gross Floor Area (GFA) | Location | Context or Purpose Determined by Stakeholders | Design Inputs | Method of Financing | Carbon Sequestration | Government Regulations | Environmental Cost | Externalities | Residual Value | Demand and Supply of Materials | Materials Availability/Service Life | Real Cost | Nominal Cost | Time Value of Money | Discount Rate | Income Generates from the Asset | Taxation | Inflation | Rate of interest | Foreign Exchange | Building Life | Period of Analysis | Legislative, Statutory or Economic Changes | Technology and Tools | Environmental Impact Evaluation | Green Building Certification Cost | Variation in Various Cost | Replacement Frequency | Maintenance Frequency | Consideration of Design Alternatives | Renewable Resources Used | Level of Uncertainty | Risk Allowances | Waste Management Cost | Continuity of Supply Chain | Seismic Resistance | Fire Resistance | Insurances | 
| Building type/functionality | Figueiredo, 21 +ve | Shankar, 10 +ve | Figueiredo, 21 +veShankar, 10 +ve | Figueiredo, 21 +ve | Figueiredo, 21 +ve | |||||||||||||||||||||||||||||||||||||||||
| Building element/orientation | Teshnizi, 18 +veVasishta, 23 +ve | |||||||||||||||||||||||||||||||||||||||||||||
| No. of floors/height/level above and below ground/size | ||||||||||||||||||||||||||||||||||||||||||||||
| Construction technology | Motooka, 05 +ve | Motooka, 05 +ve | Motooka, 05 +ve | Motooka, 05 +ve | Motooka, 05 +ve | Motooka, 05 +ve | ||||||||||||||||||||||||||||||||||||||||
| Energy saving measures and cost | Ristimäki, 13 +ve | Ristimäki, 13 +ve | Ristimäki, 13 +ve | Ristimäki, 13 +ve | Ristimäki, 13 +ve | Ristimäki, 13 +ve | Ristimäki, 13 +ve | |||||||||||||||||||||||||||||||||||||||
| Shape of facility | ||||||||||||||||||||||||||||||||||||||||||||||
| Estimated annual occupancy hours | ||||||||||||||||||||||||||||||||||||||||||||||
| GFA | ||||||||||||||||||||||||||||||||||||||||||||||
| Location | moges, 17 +ve | |||||||||||||||||||||||||||||||||||||||||||||
| Context or purpose determined by stakeholders | ||||||||||||||||||||||||||||||||||||||||||||||
| Design inputs | Motooka, 05 +ve | Motooka, 05 +ve | Motooka, 05 +ve | Motooka, 05 +ve | Motooka, 05 +ve | Motooka, 05 +ve | Manewa, 09 +ve | |||||||||||||||||||||||||||||||||||||||
| Method of financing | Ćirović, 14 +veAshworth, 15 +veAshworth, 15 +veRICS, 16 +veRICS, 21 +veBoussabaine, 08 +ve | Ashworth, 15 +veRICS, 16 +veRICS, 21 +veBCIS, 12 +ve | Ashworth, 15 +veRICS, 16 +veRICS, 21 +veBCIS, 12 +ve | Ashworth, 15 +veRICS, 16 +veRICS, 21 +veBCIS, 12 +ve | Ashworth, 15 +veRICS, 16 +veRICS, 21 +veBCIS, 12 +ve | |||||||||||||||||||||||||||||||||||||||||
| Carbon sequestration | Teshnizi, 18 +veVasishta, 23 +ve | |||||||||||||||||||||||||||||||||||||||||||||
| Government regulations/fees | Ashworth, 15 +veRICS, 16 +veRICS, 21 +veBCIS, 12 +ve | |||||||||||||||||||||||||||||||||||||||||||||
| Environmental cost | Vasishta, 23 +ve | Silvestre, 13 −ve | ||||||||||||||||||||||||||||||||||||||||||||
| Externalities | ||||||||||||||||||||||||||||||||||||||||||||||
| Residual value | Figueiredo, 21 +veAshworth, 15 +veRICS, 16 +veRICS, 21 +veBCIS, 12 +ve | Bekas, 15 +ve | Ristimäki, 13 +ve | Moges, 17 −ve | Ashworth, 15 +veRICS, 16 +veRICS, 21 +ve | Ebrahimi, 14 +veRahim, 16 +ve | Peganin, 20 −veAshworth, 15 −veRICS, 16 −veRICS, 21 −veBCIS, 12 −ve | Gov, 21 −veEl Hadidi, 22 −ve | Gov, 21 −veEl Hadidi, 22 −ve | QTC, 16 −veDSR, 05 −veGov, 21 −ve | ||||||||||||||||||||||||||||||||||||
| Demand and supply of materials | Gov, 21 +ve | Gov, 21 +veAshworth, 15 +veRICS, 16 +ve | Janjua, 19 +ve | Gov, 21 +ve | ||||||||||||||||||||||||||||||||||||||||||
| Materials availability/service life | Chua, 07 +ve | Janjua, 19 +ve | Colli, 20 +veChua, 07 +ve | Chua, 07 +ve | ||||||||||||||||||||||||||||||||||||||||||
| Real cost | Ashworth, 15 +veRICS, 16 +veRICS, 21 +ve | |||||||||||||||||||||||||||||||||||||||||||||
| Nominal cost | Ashworth, 15 +veRICS, 16 +veRICS, 21 +ve | |||||||||||||||||||||||||||||||||||||||||||||
| Time value of money | Ballesty, 21 +veGov, 21 +veSCSI, 22 +veAshworth, 15 +veRICS, 16 +veRICS, 21 +veBoussabaine, 08 +veBCIS, 12 +veKishk, 03 +ve | SCSI, 22 +ve | Peganin, 20 +ve | SCSI, 22 +ve | SCSI, 22 +veGov.ca, 18 +veICMS, 21 +ve | |||||||||||||||||||||||||||||||||||||||||
| Discount rate | Hunter, 05 +ve | Ballesty, 21 +veMoges, 17 +veKishk, 03 +ve | ||||||||||||||||||||||||||||||||||||||||||||
| Income generates from the asset | BCIS, 08 +ve | Hunter, 05 +ve | ||||||||||||||||||||||||||||||||||||||||||||
| Taxation | RICS, 16 +veAshworth, 15 +veRICS, 16 +veRICS, 21 +veBCIS, 12 +ve | Ashworth, 15 +veRICS, 16 +ve | Ashworth, 15 +veRICS, 16 +veRICS, 21 +veBCIS, 12 +ve | |||||||||||||||||||||||||||||||||||||||||||
| Inflation | Gov.ca, 18 +veAshworth, 15 +veRICS, 16 +veRICS, 21 +veBCIS, 12 +ve | Ashworth, 15 +veRICS, 16 +veRICS, 21 +veBCIS, 12 +ve | ||||||||||||||||||||||||||||||||||||||||||||
| Rate of interest | Kishk, 03 +ve | Hunter, 05 +ve | Ashworth, 15 +veRICS, 16 +veRICS, 21 +ve | Ashworth, 15 +veRICS, 16 +veRICS, 21 +ve | Manewa, 09 +ve | Manewa, 09 +ve | ||||||||||||||||||||||||||||||||||||||||
| Foreign exchange | Gov.ca, 18 +ve | |||||||||||||||||||||||||||||||||||||||||||||
| Building life | Janjua, 19 +veAbouHamad, 19 +veGoh, 16 +ve | Janjua, 19 +veTeshnizi, 18 +ve | Janjua, 19 +ve | Ashworth, 15 +ve | Janjua, 19 +ve | Manewa, 09 +ve | Ashworth, 15 +veRICS, 16 +veRICS, 21 +ve | Ashworth, 15 +veRICS, 16 +veRICS, 21 +ve | Janjua, 19 +ve | Janjua, 19 +veBallesty, 21 +ve | Ashworth, 15 +veRICS, 16 +veRICS, 21 +veBCIS, 12 +ve | |||||||||||||||||||||||||||||||||||
| Period of analysis | Janjua, 19 +ve | |||||||||||||||||||||||||||||||||||||||||||||
| Legislative, statutory or economic changes | ||||||||||||||||||||||||||||||||||||||||||||||
| Technology and tools | Ćirović, 14 +ve | |||||||||||||||||||||||||||||||||||||||||||||
| Environmental impact evaluation | Hossaini, 15 −ve | Nasereddin, 21 +ve | ||||||||||||||||||||||||||||||||||||||||||||
| Green building certification cost | Nasereddin, 21 +ve | |||||||||||||||||||||||||||||||||||||||||||||
| Variation in various cost | ||||||||||||||||||||||||||||||||||||||||||||||
| Replacement frequency | Ashworth, 15 +veRICS, 16 +veRICS, 21 +veBCIS, 12 +ve | |||||||||||||||||||||||||||||||||||||||||||||
| Maintenance frequency | Ashworth, 15 +veRICS, 16 +veRICS, 21 +veBCIS, 12 +ve | |||||||||||||||||||||||||||||||||||||||||||||
| Consideration of design alternatives | AbouHamad, 19 +ve | AbouHamad, 19 +ve | AbouHamad, 19 +ve | Schneiderova, 18 +ve | Schneiderova, 18 +ve | Schneiderova, 18 +ve | Ashworth, 15 +veRICS, 16 +veRICS, 21 +veBCIS, 12 +ve | Schneiderova, 18 +ve | Schneiderova, 18 +ve | Rahim, 16 +ve | ||||||||||||||||||||||||||||||||||||
| Renewable resources used | BRANZ, 16 +ve | BRANZ, 16 +ve | BRANZ, 16 +veRistimäki, 13 +ve | BRANZ, 16 +ve | BRANZ, 16 +ve | BRANZ, 16 +ve | ||||||||||||||||||||||||||||||||||||||||
| Level of uncertainty | moges, 17 +ve | Gov.ca, 18 +veAshworth, 15 +veRICS, 16 +veRICS, 21 +ve BCIS, 12 +ve | Ashworth, 15 +veRICS, 16 +veRICS, 21 +veBCIS, 12 +ve | |||||||||||||||||||||||||||||||||||||||||||
| Risk allowances | Ashworth, 15 +veRICS, 16 +veRICS, 21 +veBCIS, 12 +ve | Ashworth, 15 +veRICS, 16 +veRICS, 21 +veBCIS, 12 +ve | ||||||||||||||||||||||||||||||||||||||||||||
| Waste management cost | Rahim, 16 +ve | Ebrahimi, 14 +ve | ||||||||||||||||||||||||||||||||||||||||||||
| Continuity of supply chain | ||||||||||||||||||||||||||||||||||||||||||||||
| Seismic resistance | Hossaini, 15 +ve | |||||||||||||||||||||||||||||||||||||||||||||
| Fire resistance | Hossaini, 15 +ve | |||||||||||||||||||||||||||||||||||||||||||||
| Insurances | ||||||||||||||||||||||||||||||||||||||||||||||
| Positive polarities are represented in blue and negative in red | ||||||||||||||||||||||||||||||||||||||||||||||
References
- Robinson, G.; Leonard, J.; Whittington, T. Future of Construction: A Global Forecast for Construction to 2030; Future of Construction; Oxford Economics: London, UK, 2021. [Google Scholar]
- stats.govt.nz. Building Statistics for the Building and Construction Activity Happening Across New Zealand. 2023. Available online: https://www.stats.govt.nz/topics/building (accessed on 21 June 2023).
- BDO (Ed.) A Construction Sector Taking Control of an Uncertain Future; BDO: Manila, Philippines, 2023. [Google Scholar]
- Kishk, M.; Al-Hajj, A.; Pollock, R.; Aouad, G.; Bakis, N.; Sun, M. Whole Life Costing in Construction: A State of the Art Review; Royal Institution of Chartered Surveyors (RICS): London, UK, 2003. [Google Scholar]
- El-Haram, M.A.; Marenjak, S.; Horner, M.W. Development of a generic framework for collecting whole life cost data for the building industry. J. Qual. Maint. Eng. 2002, 8, 144–151. [Google Scholar] [CrossRef]
- OGC. Whole-life costing and cost management. In Achieving Excellence in Construction Procurement Guide; Office of Government Commerce: London, UK, 2007. [Google Scholar]
- SCI-Network. Whole Life Costing; Sustainable Construction & Innovation through Procurement: London, UK, 2011. [Google Scholar]
- BSI. Buildings and Constructed Assets. Service Life Planning—Life Cycle Costing; BSI: London, UK, 2008. [Google Scholar]
- Ashworth, A.; Perera, S. Cost Studies of Buildings; CRC Press LLC: London, UK, 2015. [Google Scholar]
- Trusson, M. Whole Life Costing for Sustainable Building; CRC Press LLC: Milton, UK, 2019. [Google Scholar]
- Cole, R.J.; Sterner, E. Reconciling theory and practice of life-cycle costing. Build. Res. Inf. 2000, 28, 368–375. [Google Scholar] [CrossRef]
- Hossaini, N.; Reza, B.; Akhtar, S.; Sadiq, R.; Hewage, K. AHP based life cycle sustainability assessment (LCSA) framework: A case study of six storey wood frame and concrete frame buildings in Vancouver. J. Environ. Plan. Manag. 2015, 58, 1217–1241. [Google Scholar] [CrossRef]
- Wang, X.-H. The application of the life cycle cost concept in government procurement. In Proceedings of the 2016 International Conference on Civil, Transportation and Environment, Guangzhou, China, 30–31 January 2016; Atlantis Press: Amsterdam, The Netherlands, 2016; pp. 616–619. [Google Scholar]
- Flanagan, R.; Jewell, C. Whole Life Appraisal for Construction; John Wiley & Sons: Hoboken, NJ, USA, 2008. [Google Scholar]
- Khatri, R.; Moore, M. Achieving Low Life Cycle Cost. In Proceedings of the 2017 10th Austroads Bridge Conference, Melbourne, VIC, Australia, 3–6 April 2017. [Google Scholar]
- Opoku, A. The application of whole life costing in the UK construction industry: Benefits and barriers. Int. J. Archit. Eng. Constr. 2013, 2, 35–42. [Google Scholar] [CrossRef]
- Ristimäki, M.; Säynäjoki, A.; Heinonen, J.; Junnila, S. Combining life cycle costing and life cycle assessment for an analysis of a new residential district energy system design. Energy 2013, 63, 168–179. [Google Scholar] [CrossRef]
- RTO. Methods and Models for Life Cycle Costing; NATO: Brussels, Belgium, 2007.
- Bull, J. The Way Ahead for Life Cycle Costing in the Construction Industry; Bull, J.W., Ed.; Life Cycle Costing for Construction; Blackie Academic & Professional: Glasgow, UK, 1993. [Google Scholar]
- Oduyemi, O.; Okoroh, M.; Dean, A. Barriers to life cycle costing usage. In Proceedings of the 30th Annual ARCOM Conference, Portsmouth, UK, 1–3 September 2014; pp. 1–3. [Google Scholar]
- Perera, O.; Morton, B.; Perfrement, T. Life Cycle Costing in Sustainable Public Procurement: A Question of Value; IISD: Winnipeg, MB, Canada, 2009. [Google Scholar]
- Sherburn, S.; Bromley, C.; Bannister, S.; Sewell, S.; Bourguignon, S. New Zealand geothermal induced seismicity: An overview. In Proceedings of the World Geothermal Congress, Melbourne, Australia, 16–24 April 2015. [Google Scholar]
- Nationalgeographic. Plate Tectonics and the Ring of Fire. 2023. Available online: https://education.nationalgeographic.org/resource/plate-tectonics-ring-fire/ (accessed on 5 May 2023).
- McSaveney, E. Earthquakes—Living with earthquakes. In Te Ara—The Encyclopedia of New Zealand; Te Ara: Wellington, New Zealand, 2017. [Google Scholar]
- MSC. Weather. Outdoor Safety. 2023. Available online: https://www.mountainsafety.org.nz/learn/skills/weather/ (accessed on 4 July 2023).
- nzherald.co.nz. Climate Change Costs NZ in Droughts, Floods—Victoria University, in NZ Herald; NZ Herald: Auckland, New Zealand, 2020. [Google Scholar]
- NIWA. Overview of New Zealand’s Climate. Education and Training. 2023. Available online: https://niwa.co.nz/about/our-company (accessed on 4 July 2023).
- Chatterton, J.; Viavattene, C.; Morris, J.; Penning-Rowsell, E.; Tapsell, S. The Costs of the Summer 2007 Floods in England; UK Environment Agency: Bristol, UK, 2010. [Google Scholar]
- Clemo, K. Preparing for climate change: Insurance and small business. Geneva Pap. Risk Insur.-Issues Pract. 2008, 33, 110–116. [Google Scholar] [CrossRef]
- BRE Group. Whole Life Costing and Performance (WLC). 2022. Available online: https://bregroup.com/whole-life-costing/ (accessed on 24 June 2023).
- Kloda, L.A.; Boruff, J.T.; Cavalcante, A.S. A comparison of patient, intervention, comparison, outcome (PICO) to a new, alternative clinical question framework for search skills, search results, and self-efficacy: A randomized controlled trial. J. Med. Libr. Assoc. JMLA 2020, 108, 185. [Google Scholar] [CrossRef]
- Rother, E.T. Systematic literature review X narrative review. Acta Paul. Enferm. 2007, 20, v–vi. [Google Scholar] [CrossRef]
- O’Brien, A.M.; Mc Guckin, C. The Systematic Literature Review Method: Trials and Tribulations of Electronic Database Searching at Doctoral Level; Sage: London, UK, 2016. [Google Scholar]
- Distiller, S.R. Strengths and Weaknesses of Systematic Reviews. Systematic Review. 2023. Available online: https://www.distillersr.com/resources/systematic-literature-reviews/strengths-and-weaknesses-of-systematic-reviews (accessed on 19 July 2023).
- Larsson, N.; Clark, J. Incremental costs within the design process for energy efficient buildings. Build. Res. Inf. 2000, 28, 413–418. [Google Scholar] [CrossRef]
- Rotimi, F.E.; Almughrabi, F.M.; Samarasinghe, D.A.S.; Silva, C. Specific skill requirements within prefabricated residential construction: Stakeholders’ perspectives. Buildings 2022, 12, 43. [Google Scholar] [CrossRef]
- Vaidya, O.S.; Kumar, S. Analytic hierarchy process: An overview of applications. Eur. J. Oper. Res. 2006, 169, 1–29. [Google Scholar]
- Saaty, T.L. Decision making with the analytic hierarchy process. Int. J. Serv. Sci. 2008, 1, 83–98. [Google Scholar] [CrossRef]
- ICMS. ICMS: Global Consistency in Presenting Construction Life Cycle Costs and Carbon Emissions. In ICMS Coalition; ICMS: London, UK, 2021. [Google Scholar]
- Tip, T. Guidelines for drawing causal loop diagrams. Syst. Think. 2011, 22, 5–7. [Google Scholar]
- Van Eck, N.; Waltman, L. Software survey: VOSviewer, a computer program for bibliometric mapping. Scientometrics 2010, 84, 523–538. [Google Scholar] [CrossRef]
- Ballesty, S. Life Cycle Cost Analysis Information Paper. In Built Environment Economist; Australian Institute of Quantity Surveyors: Sydney, Australia, 2021. [Google Scholar]
- RICS. Life Cycle Costing; Royal Institute of Chartered Surveyors: London, UK, 2016. [Google Scholar]
- Cook, T.; Hahn, T. The information content of discount rate announcements and their effect on market interest rates. J. Money Credit Bank. 1988, 20, 167–180. [Google Scholar] [CrossRef]
- Beer, S.; Griffiths, M.; Klemm, A. Tax Distortions from Inflation: What are They? How to Deal with Them? Public Sect. Econ. 2023, 47, 353–386. [Google Scholar] [CrossRef]
- Bekas, G.; Kaziolas, D.; Stavroulakis, G. Life Cycle Analysis and Optimization of a Steel Building. In Engineering and Applied Sciences Optimization: Dedicated to the Memory of Professor MG Karlaftis; Springer: Berlin/Heidelberg, Germany, 2015; pp. 385–398. [Google Scholar]
- BCIS. Elemental Standard Form of Cost Analysis; Building Cost Information Service of RICS: London, UK, 2012. [Google Scholar]
- El Hadidi, O.; Meshref, A.; El-Dash, K.; Basiouny, M. Evaluation of a building Life Cycle Cost (LCC) criteria in Egypt using the Analytic Hierarchy Process (AHP). Int. J. Anal. Hierarchy Process 2022, 14. [Google Scholar] [CrossRef]
- Moges, M.; Ayed, A.; Viecili, G.; Abd El Halim, A. Review and recommendations for Canadian LCCA guidelines. In Proceedings of the TAC 2017: Investing in Transportation: Building Canada’s Economy—2017 Conference and Exhibition of the Transportation Association of Canada, St. John’s, NL, Canada, 24–27 September 2017. [Google Scholar]
- Ebrahimi, M.; Rahman, H.A.; Mohd-Rahim, F.A.; Chen, W. Lifecycle framework for sustainable residential buildings in Malaysia. Open House Int. 2014, 39, 14–27. [Google Scholar] [CrossRef]
- Rahim, F.A.M.; Muzafar, S.A.; Zakaria, N.; Zainon, N.; Johari, P.A. Implementation of life cycle costing in enhancing value for money of projects. Int. J. Prop. Sci. 2016, 6. [Google Scholar] [CrossRef]
- Vasishta, T.; Mehany, M.H.; Killingsworth, J. Comparative life cycle assesment (LCA) and life cycle cost analysis (LCCA) of precast and cast–in–place buildings in United States. J. Build. Eng. 2023, 67, 105921. [Google Scholar] [CrossRef]
- ISO-15686; Buildings and Constructed Assets—Service Life Planning—Part 5: Life-Cycle Costing, in British Standards. BSI: Lugano, Switzerland, 2017; p. 56.
- Manewa, R.M.A.S.; Pasquire, C.L.; Gibb, A.G.; Schmidt-III, R.O.B.E.R.T. Paradigm Shift towards Whole Life Analysis in Adaptable Buildings; LJMU Research Groups: Liverpool, UK, 2009. [Google Scholar]
- BRANZ. Study Report SR350 New Zealand Whole-Building Whole-of-Life Framework: Development of Reference Office Buildings for Use in Early Design; BRANZ: Judgeford, New Zealand, 2016. [Google Scholar]
- Fregonara, E.; Giordano, R.; Ferrando, D.G.; Pattono, S. Economic-environmental indicators to support investment decisions: A focus on the buildings’ end-of-life stage. Buildings 2017, 7, 65. [Google Scholar] [CrossRef]
- AbouHamad, M.; Abu-Hamd, M. Framework for construction system selection based on life cycle cost and sustainability assessment. J. Clean. Prod. 2019, 241, 118397. [Google Scholar] [CrossRef]
- Ade-Ojo, C.O.; Fasuyi, O.A. Cost-In-Use: A panacea for sustainable building development in Nigeria. Int. J. Bus. Manag. Invent. 2013, 2, 1–5. [Google Scholar]
- Aderogba, A.M.; Faremi, O.O.; Ajayi, O.O. Mass Residential Housing Projects and Sustainable Construction Practices. ECS Trans. 2022, 107, 925. [Google Scholar] [CrossRef]
- Ashtiani, M.Z.; Muench, S.T. Using construction data and whole life cycle assessment to establish sustainable roadway performance benchmarks. J. Clean. Prod. 2022, 380, 135031. [Google Scholar] [CrossRef]
- Aziz, Z.A. Comparing Conventional to Industrialised Building System Construction Costing: A Case Study of School Building Projects. Ph.D. Thesis, Universiti Teknologi Malaysia, Skudai, Malaysia, 2012. [Google Scholar]
- Bakare, H.A. An Investigation on Comparative Use of Light Gauge Steel Construction over Concrete Works. Ph.D. Thesis, Department of Civil Engineering, Faculty of Engineering and Technology, University of Ilorin, Ilorin, Nigeria, 2018. [Google Scholar]
- BCIS. Standardized Method of Life Cycle Costing for Construction Procurement; Service Life Planning; Building Cost Information Service: London, UK, 2008. [Google Scholar]
- Bernard, A.; Rivest, L.; Dutta, D. Product Lifecycle Management for Society. In Proceedings of the 10th IFIP WG 5.1 International Conference, PLM 2013, Nantes, France, 8–10 July 2013; Proceedings. Springer: Berlin/Heidelberg, Germany, 2013; Volume 409. [Google Scholar]
- Boussabaine, A.; Kirkham, R. Whole Life-Cycle Costing: Risk and Risk Responses; John Wiley & Sons: Hoboken, NJ, USA, 2008. [Google Scholar]
- CACQS. Cost Managemnt Best Practice Guide; The Canadian Association of Consulting Quantity Surveyors: Simcoe County, ON, Canada, 2016. [Google Scholar]
- Chau, C.K.; Yik, F.W.H.; Hui, W.K.; Liu, H.C.; Yu, H.K. Environmental impacts of building materials and building services components for commercial buildings in Hong Kong. J. Clean. Prod. 2007, 15, 1840–1851. [Google Scholar] [CrossRef]
- Ćirović, G.; Mitrović, S.; Nikolić, D. Financial Valuation of Construction Investment in Serbia. In Proceedings of the International Scientific Conference People, Buildings and Environment 2014 (PBE2014), Kroměříž, Czech Republic, 15–17 October 2014. [Google Scholar]
- Colli, C.; Bataille, A.; Antczak, E. Investigating eco-efficiency procedure to compare refurbishment scenarios with different insulating materials. Procedia CIRP 2020, 90, 322–327. [Google Scholar] [CrossRef]
- Dafeamekpor, C.A.; Adjei-Kumi, T.; Nani, G.; Kissi, E. Theoretical framework for assessing self-help housing projects affordability. In Sustainable Education and Development 9; Springer: Berlin/Heidelberg, Germany, 2021. [Google Scholar]
- De Jong, P.; Arkesteijn, M. Life cycle costs of Dutch school buildings. J. Corp. Real Estate 2014, 16, 220–234. [Google Scholar] [CrossRef]
- Dong, Y.; Liu, P.; Hossain, M.U. Life Cycle Sustainability Assessment of Building Construction: A Case Study in China. Sustainability 2023, 15, 7655. [Google Scholar] [CrossRef]
- Department of Local Government, Sport and Cultural Industries. A Guide for Sport and Recreation Facilities Owners and Managers; Department of Sport and Recreation: Leederville, Australia, 2005. [Google Scholar]
- Estébanez, L.R.; Shehab, E.; Sydor, P.; Mackley, T.; John, P.; Harrison, A. An Integrated Aerospace Requirement Setting and Risk Analysis Tool for Life Cycle Cost Reduction and System Design Improvement. Procedia CIRP 2015, 38, 78–83. [Google Scholar] [CrossRef][Green Version]
- Estevan, H.; Schaefer, B.; Adell, A. Life Cycle Costing State of the Art Report; SPP Regions: Freiburg, Germany, 2018. [Google Scholar]
- Fairey, V.; Tennyson, A.; Hall, L. Financial analysis and investment appraisal. In Intelligent Buildings; Thomas Telford: Telford, UK, 2004; p. 191. [Google Scholar]
- FIFE. Whole Life Costing (+CO2) User Guide; The Forum for the Future: London, UK. Available online: https://www.reading.ac.uk/procurement/-/media/project/functions/procurement/documents/procwlcmodelguidancepdfpdf?la=en&hash=265162D036EDE09169862E75B817EA23 (accessed on 3 March 2024).
- Figueiredo, K.; Pierott, R.; Hammad, A.W.; Haddad, A. Sustainable material choice for construction projects: A Life Cycle Sustainability Assessment framework based on BIM and Fuzzy-AHP. Build. Environ. 2021, 196, 107805. [Google Scholar] [CrossRef]
- Goh, B.H. Designing a whole-life building cost index in Singapore. Built Environ. Proj. Asset Manag. 2016, 6, 159–173. [Google Scholar] [CrossRef]
- Gov.au. Whole-of-Life Costing Guideline; Services, P., Ed.; Government of South Australia: Adelaide, Australia, 2021.
- Gov.ca. Next Generation Fighter Capability: Life Cycle Cost Framework; Secretariat, T.B., Ed.; Government of Canada: Ottawa, ON, Canada, 2012.
- Henjewele, C.; Sun, M.; Fewings, P. Analysis of factors affecting value for money in UK PFI projects. J. Financ. Manag. Prop. Constr. 2012, 17, 9–28. [Google Scholar] [CrossRef]
- Hunter, K.; Hari, S.; Kelly, J. A whole life costing input tool for surveyors in UK local government. Struct. Surv. 2005, 23, 346–358. [Google Scholar] [CrossRef]
- ISBD. Guidance Note for Use of Life-Cycle Costing (LCC) in Procurement of Goods and Works Contract for ISDB—Financed Projects; Islamic Development Bank: Jeddah, Saudi Arabia, 2021. [Google Scholar]
- Izobo-Martins, O.O.; Eghosa, E.; Emmanuel, A.-V.K. Architects’ View on Design Consideration that Can Reduce Maintenance Cost. Mediterr. J. Soc. Sci. 2018, 9, 193. [Google Scholar] [CrossRef][Green Version]
- Janjua, S.; Sarker, P.; Biswas, W. Sustainability assessment of a residential building using a life cycle assessment approach. Chem. Eng. Trans. 2019, 72, 19–24. [Google Scholar]
- Jansen, B.W.; van Stijn, A.; Gruis, V.; van Bortel, G. A circular economy life cycle costing model (CE-LCC) for building components. Resour. Conserv. Recycl. 2020, 161, 104857. [Google Scholar] [CrossRef]
- Johansson, C. A Modularization Approach to Housing; Association of Researchers in Construction Management: Reading, UK, 2001. [Google Scholar]
- Bouras, A.; Júnior, O.C.; Noël, F.; Rivest, L. Product Lifecycle Management. Green and Blue Technologies to Support Smart and Sustainable Organizations. In Proceedings of the 18th IFIP WG 5.1 International Conference, PLM 2021, Curitiba, Brazil, 11–14 July 2021; Revised Selected Papers. Springer Nature: Berlin/Heidelberg, Germany, 2022. Part I. Volume 639. [Google Scholar]
- Manewa, A. Towards economic sustainability through adaptable buildings. In Smart Building in a Changing Climate; van den Dobbelsteen, A., van Dorst, M., van Timmeren, A., Eds.; Citeseer: Pittsburgh, PA, USA, 2009. [Google Scholar]
- Meng, X.; Harshaw, F. The application of whole life costing in PFI/PPP projects. In Proceedings of the 29th Annual ARCOM Conference, Reading, UK, 2–4 September 2013; Association of Researchers in Construction Management: Reading, UK, 2013; pp. 2–4. [Google Scholar]
- Mills, X.Z.R.R.A. Smart and Sustainable Built Environment. Environment 2014, 3, 261–274. [Google Scholar]
- Motooka, N.; Murakami, S.; Tobe, E. Small House Projects in Japan Housing Experiments for Open-Building Concept. Open House Int. 2005, 30, 88–94. [Google Scholar] [CrossRef]
- Nalaya, E.N. Whole Life Costing Practices Employed by Design Teams of Building Construction Projects in Abuja, Nigeria. Ph.D. Thesis, Federal University of Technology, Minna, Nigeria, 2021. [Google Scholar]
- Nasereddin, M.; Price, A. Addressing the capital cost barrier to sustainable construction. Dev. Built Environ. 2021, 7, 100049. [Google Scholar] [CrossRef]
- OECD. Life-Cycle Costing in Public Procurement in Hungary; OECD: Paris, France, 2022. [Google Scholar]
- Onukwube, H. Whole–Life Costing and Cost Management Framework for Construction Projects in Nigeria. In Proceedings of the Symposium on Sustainability and Value through Construction Procurement, Salford, UK, 26 November 2006; p. 390. [Google Scholar]
- Paganin, G.; Dell’Ovo, M.; Oppio, A.; Torrieri, F. An integrated decision support system for the sustainable evaluation of pavement technologies. Values Funct. Future Cities 2020, 117–141. [Google Scholar]
- Parameswaran, T.; Jayawickrama, T.; Melagoda, D. Analyzing the Impact of Location Factors on Building Construction Cost in Sri Lanka. In Proceedings of the International Conference on Industrial Engineering and Operations Management, Bangkok, Thailand, 5–7 March 2019. [Google Scholar]
- Park, S.H. Whole life performance assessment: Critical success factors. J. Constr. Eng. Manag. 2009, 135, 1146–1161. [Google Scholar] [CrossRef]
- Phillips, S.; Dainty, A.; Price, A. The development of a tender analysis support tool for use in social housing best value procurement. In Proceedings of the 23rd Annual ARCOM Conference, Belfast, UK, 3–5 September 2007. [Google Scholar]
- Qabaja, M.S.A. Application Life Cycle Cost Analysis in the Building Sector in Saudi Arabia. Ph.D. Thesis, The Graduate School of Applied Sciences of Near East University, Nicosia, Cyprus, 2017. [Google Scholar]
- QTC. Whole-of-Life Costing: A Quick Guide for Elected Officials and Staff; Queensland Treasury Corporation: Brisbane, Australia, 2016. [Google Scholar]
- RICS. NRM3: Order of Cost Estimating and Cost Planning for Building Maintenance Works in Guidance Note; Royal Institute of Chartered Surveyors: London, UK, 2021. [Google Scholar]
- Schneiderova-Heralova, R. Importance of life cycle costing for construction projects. Eng. Rural Dev. 2018, 17, 1223–1227. [Google Scholar]
- SCSI. Guide to Life Cycle Costing; RICS: Dublin, Ireland, 2022. [Google Scholar]
- SFT. Whole Life Appraisal Tool for the Built Environment; Scottish Futures Trust: London, UK, 2016. [Google Scholar]
- Shabha, G. A low-cost maintenance approach to high-rise flats. Facilities 2003, 21, 315–322. [Google Scholar] [CrossRef]
- Shankar Kshirsagar, A.; El-Gafy, M.A.; Sami Abdelhamid, T. Suitability of life cycle cost analysis (LCCA) as asset management tools for institutional buildings. J. Facil. Manag. 2010, 8, 162–178. [Google Scholar] [CrossRef]
- Silvestre, J.D.; de Brito, J.; Pinheiro, M.D. From the new European Standards to an environmental, energy and economic assessment of building assemblies from cradle-to-cradle (3E-C2C). Energy Build. 2013, 64, 199–208. [Google Scholar] [CrossRef]
- Sohlenius, U.; Johansson, C. A framework for decision making in construction–based on Axiomatic Design. In Proceedings of the Second International Conference on Axiomatic Design, Cambridge, MA, USA, 10–11 June 2002; pp. 10–11. [Google Scholar]
- Sterner, E. Life-cycle costing and its use in the Swedish building sector. Build. Res. Inf. 2000, 28, 387–393. [Google Scholar] [CrossRef]
- Teshnizi, Z.; Pilon, A.; Storey, S.; Lopez, D.; Froese, T.M. Lessons learned from life cycle assessment and life cycle costing of two residential towers at the University of British Columbia. Procedia CIRP 2018, 69, 172–177. [Google Scholar] [CrossRef]
- treasury.govt.nz. Whole of Life Costs Guidance, in Guide; The Treasury: Wellington, New Zealand, 2015.
- Wang, Y. Life Cycle Cost Management of Fixed Assets in Chinese Power Grid Enterprises. In Proceedings of the 2018 3rd International Conference on Education, E-learning and Management Technology (EEMT 2018), Bangkok, Thailand, 29–31 October 2018; Atlantis Press: Amsterdam, The Netherlands, 2018; pp. 307–311. [Google Scholar]
- Withanage, I.M.; Zainudeen, N.; Nadeeshani, M. Financial Viability of Using Green Roofing in Residential Buildings. 2019. Available online: http://dl.lib.mrt.ac.lk/handle/123/15307 (accessed on 3 March 2024).
- Zahirah, N.; Abidin, N.Z.; Nuruddin, A.R. Soft cost elements that affect developers’ decision to build green. Int. J. Civ. Environ. Eng. 2013, 7, 768–772. [Google Scholar]
- Zanni, M.; Sharpe, T.; Lammers, P.; Arnold, L.; Pickard, J. Standardization of whole life cost estimation for early design decision-making utilizing BIM. In Advances in Informatics and Computing in Civil and Construction Engineering, Proceedings of the 35th CIB W78 2018 Conference: IT in Design, Construction, and Management, Chicago, IL, USA, 1–3 October 2018; Springer: Berlin/Heidelberg, Germany, 2019; pp. 773–779. [Google Scholar]











| Database | Search Strings | Inclusions | Exclusions | Without Filters | Range (2000–2023) | 
|---|---|---|---|---|---|
| Scopus | “Whole Life Cost” OR “WLC” AND “Construction” AND “Factors” | Subject Area—Engineering Language—English | Review articles | 24 | 24 | 
| ScienceDirect | “Whole Life Cost” OR “WLC” AND “Construction” AND “Factors” | Subject Area—Engineering Language—English | Review articles Book review Product review | 50 | 50 | 
| Emerald Insight | Abstract: “whole life cost” OR (abstract: “wlc”) AND (abstract: “construction”) AND (abstract: “factors”) | Access—Only content that I have accessed Content Type—Articles | Review articles | 105 | 105 | 
| Springer Link | “Construction” AND “factors” AND “Whole life cost” | Discipline—Engineering Subdiscipline—Building Construction and Design | Reference work entry Reference work | 42 | 36 | 
| Google Scholar | “Construction” AND “factors” “Whole Life Cost” | Only in title | Review articles | 115 | 115 | 
| Other databases | Nil | All other databases are excluded due to article retrieval limitations | |||
| Total | 336 | 330 | 
| Sr. No | Factors | Rank | 
|---|---|---|
| 1 | Maintenance cost | 77 | 
| 2 | Operation cost/renewal cost | 74 | 
| 3 | Disposal/end-of-life cost | 72 | 
| 4 | Construction cost | 71 | 
| 5 | Residual value | 56 | 
| 6 | Time value of money | 45 | 
| 7 | Upfront acquisition cost | 41 | 
| 8 | Discount rate | 41 | 
| 9 | Period of analysis | 37 | 
| 10 | Building life | 34 | 
| 11 | Government regulations/fees | 28 | 
| 12 | Materials availability/service life | 25 | 
| 13 | Income generated from the asset | 25 | 
| 14 | Building type/functionality | 21 | 
| 15 | Taxation | 21 | 
| 16 | Inflation | 21 | 
| 17 | Gross floor area | 17 | 
| 18 | Building element/orientation | 16 | 
| 19 | Environmental impact evaluation | 16 | 
| 20 | Risk allowances | 16 | 
| 21 | Waste management cost | 16 | 
| 22 | Maintenance frequency | 15 | 
| 23 | No. of floors/height/level above and below ground | 14 | 
| 24 | Location | 14 | 
| 25 | Replacement frequency | 14 | 
| 26 | Construction technology | 13 | 
| 27 | Rate of interest | 13 | 
| 28 | Design inputs | 11 | 
| 29 | Energy saving measures and cost | 10 | 
| 30 | Context or purpose determined by stakeholders | 10 | 
| 31 | Nominal cost | 10 | 
| 32 | Environmental cost | 9 | 
| 33 | Real cost | 9 | 
| 34 | Carbon sequestration | 8 | 
| 35 | Legislative, statutory or economic changes | 8 | 
| 36 | Estimated annual occupancy hours | 7 | 
| 37 | Shape of facility | 6 | 
| 38 | Externalities | 4 | 
| 39 | Technology and tools | 4 | 
| 40 | Green building certification cost | 4 | 
| 41 | Variations in various cost | 3 | 
| 42 | Level of uncertainty | 3 | 
| 43 | Insurances | 3 | 
| 44 | Consideration of design alternatives | 2 | 
| 45 | Renewable resources used | 2 | 
| 46 | Continuity of supply chain | 2 | 
| 47 | Method of financing | 1 | 
| 48 | Demand and supply of materials | 1 | 
| 49 | Foreign exchange | 1 | 
| 50 | Seismic resistance | 1 | 
| 51 | Fire resistance | 1 | 
| Disclaimer/Publisher’s Note: The statements, opinions and data contained in all publications are solely those of the individual author(s) and contributor(s) and not of MDPI and/or the editor(s). MDPI and/or the editor(s) disclaim responsibility for any injury to people or property resulting from any ideas, methods, instructions or products referred to in the content. | 
© 2024 by the authors. Licensee MDPI, Basel, Switzerland. This article is an open access article distributed under the terms and conditions of the Creative Commons Attribution (CC BY) license (https://creativecommons.org/licenses/by/4.0/).
Share and Cite
Samarasekara, H.M.S.N.; Purushothaman, M.B.; Rotimi, F.E. Interrelations of the Factors Influencing the Whole-Life Cost Estimation of Buildings: A Systematic Literature Review. Buildings 2024, 14, 740. https://doi.org/10.3390/buildings14030740
Samarasekara HMSN, Purushothaman MB, Rotimi FE. Interrelations of the Factors Influencing the Whole-Life Cost Estimation of Buildings: A Systematic Literature Review. Buildings. 2024; 14(3):740. https://doi.org/10.3390/buildings14030740
Chicago/Turabian StyleSamarasekara, Herath Mudiyanselage Samadhi Nayanathara, Mahesh Babu Purushothaman, and Funmilayo Ebun Rotimi. 2024. "Interrelations of the Factors Influencing the Whole-Life Cost Estimation of Buildings: A Systematic Literature Review" Buildings 14, no. 3: 740. https://doi.org/10.3390/buildings14030740
APA StyleSamarasekara, H. M. S. N., Purushothaman, M. B., & Rotimi, F. E. (2024). Interrelations of the Factors Influencing the Whole-Life Cost Estimation of Buildings: A Systematic Literature Review. Buildings, 14(3), 740. https://doi.org/10.3390/buildings14030740
 
        




 
       