Abstract
This study presents a comprehensive design and calculation methodology for prefabricated expansion foundations of onshore wind turbines, addressing the critical need for modular construction while ensuring structural integrity. The proposed approach encompasses both overall structural performance verification and connection joint design, considering the stiffness reduction effects of modularization. A novel punching shear capacity checking method is developed specifically for assembled expansion foundations, incorporating joint weakening factors. The research establishes equilibrium equations and verification formulas for splice joints under different loading conditions, demonstrating that the shear amplification factor at joints varies with local compressive stress. The analytical results demonstrate several key findings: (1) the derived maximum joint shear formula shows excellent agreement with finite element results across various load conditions (R2 = 0.99906); (2) the optimized shear key configuration increases the joint’s load-bearing capacity by 35% compared to conventional designs; and (3) the developed Python-based calculation system reduces the design time by 60% while maintaining accuracy within 5% of detailed FEM analysis. These quantitative outcomes validate the effectiveness of the proposed methodology and provide practical guidelines for implementing modular construction in wind energy infrastructure.
1. Introduction
Gravity-based expansion foundations are widely recognized for their high load-bearing capacity and relatively simple construction process [1,2,3], making them the primary foundation type for onshore wind turbines. These foundations are mainly constructed as cast-in-place reinforced concrete structures [4,5], which are characterized by low construction efficiency. To address this limitation, the development of prefabricated and assembled foundations has become necessary to enhance on-site construction efficiency [6]. Compared to cast-in-place reinforced concrete (RC) foundations, the design of prefabricated and assembled RC foundations presents unique challenges. Specifically, the structural performance of onshore wind turbine foundations must be evaluated using key mechanical performance indicators. These involve stability assessments, including the evaluation of overturning resistance, sliding resistance, and the interaction between the foundation and the subsoil. Additionally, the system includes analyses of internal forces, such as bending capacity, shear capacity, punching shear capacity, and localized compressive stress [7,8,9]. Additionally, the evaluation of stochastic settlement remains an important consideration in foundation design [10,11]. Currently, design methodologies for modular foundations are largely based on recommendations for cast-in-place integral foundations, with limited consideration of the influence of connection joints on the overall structural performance of modular wind turbine foundations [12,13,14]. As a result, the design and calculation methods for modular wind turbine foundations remain an area of ongoing research and development.
Finite element analysis is a fundamental approach for evaluating the performance of large concrete structures. The performance analysis of prefabricated foundations typically involves structural performance evaluation, joint stress analysis, and foundation soil stress analysis. Among these, the stress analysis of the foundation soil is similar to that of cast-in-place concrete foundations and is, therefore, not discussed in this study. In recent years, considerable advances have been made in the structural optimization and performance analysis of disc-shaped extended foundations. Zhang et al. [15], based on the geometric and load characteristics of circular expansion foundations for onshore wind turbines, combined the E. Reissner and R. D. Mindlin plate bending theories to calculate the internal forces of the foundation base plate using the constant variation and iterative method. Chris Horgan [16] analyzed the mechanical performance of onshore wind turbine foundations under wind loading, identified as the primary driving load, and proposed optimization strategies for foundation design. McAlorum et al. [17] introduced a novel method for classifying crack degradation types by analyzing crack development and deterioration in onshore wind turbine foundations
Mises stress distribution analysis remains a critical tool in structural evaluation. Xiao [18] investigated the stress mechanisms of wind turbine foundation models using ABAQUS 2024 software. The study revealed, through the examination of Mises stress, circumferential stress, longitudinal stress, radial stress, and deformation characteristics of concrete and reinforcing steel, that dynamic wind loads significantly impact foundation responses, especially for foundations on weak soils. Zhou et al. [19] monitored foundation stress, settlement, and dynamic contact pressure at various positions of shallow foundations. Their findings revealed that dynamic wind loads have a significant impact on foundation responses, particularly for foundations constructed on weak soils. These studies collectively highlight advancements in understanding and optimizing the structural behavior of wind turbine foundations, with a focus on improving performance under complex load conditions.
In the field of foundation structure testing, Chi Hongming and Shi Botao [20] combined experimental testing with computational simulations using ABAQUS software to conduct a comprehensive analysis of pedestal cracks in onshore wind turbine foundations. Based on their findings, they proposed relevant remedial measures. Dal et al. [21] conducted an investigation into the impact of extreme wind conditions, simulated using a 1:15-scale steel tower model of wind turbines, in which three pairs of foundation specimens with varying reinforcement configurations were tested. The findings revealed that the reinforcement arrangements under analysis exhibited comparable performance characteristics and strengths, with all configurations substantially surpassing the design load requirements.
Given the large volume of wind turbine concrete foundations, modularization has become an essential technical approach for assembly. However, research on modular assembly methods and the key design technologies for modular elements in wind turbine concrete foundations remains relatively limited [22]. Modularization is increasingly recognized as a critical trend in the development of large-scale concrete structures. Jiale Li [23] explored modular decomposition schemes for offshore wind power floating foundations, integrating prefabricated concrete floating boxes with other components of the floating foundation through an assembly-based construction method. Wenshao Xin et al. [24] developed a foundation form for onshore wind turbines in cold regions, incorporating an anti-freezing shell into a non-dismantling membrane foundation design.
This study focuses on developing a design and calculation system for onshore wind turbine assembly-type expansion foundation forms. The proposed system is developed to assess the performance and design methodology of cast-in-place integral expanded foundation structures. It incorporates equations for evaluating the force behavior and load-bearing capacity of connection joints subjected to bending and shear forces. The system addresses key stability parameters, such as overturning resistance, sliding resistance, and foundation uplift, along with critical load-bearing capacity factors, including shear strength, bending strength, and punching shear resistance [25,26,27,28]. Additionally, Python programming is employed to compile calculation codes, enabling the preliminary design of assembly-type expansion foundation joints and the rapid analysis of their structural performance [29,30,31,32].
2. Structural Verification Process of Assembled RC Expansion Foundation
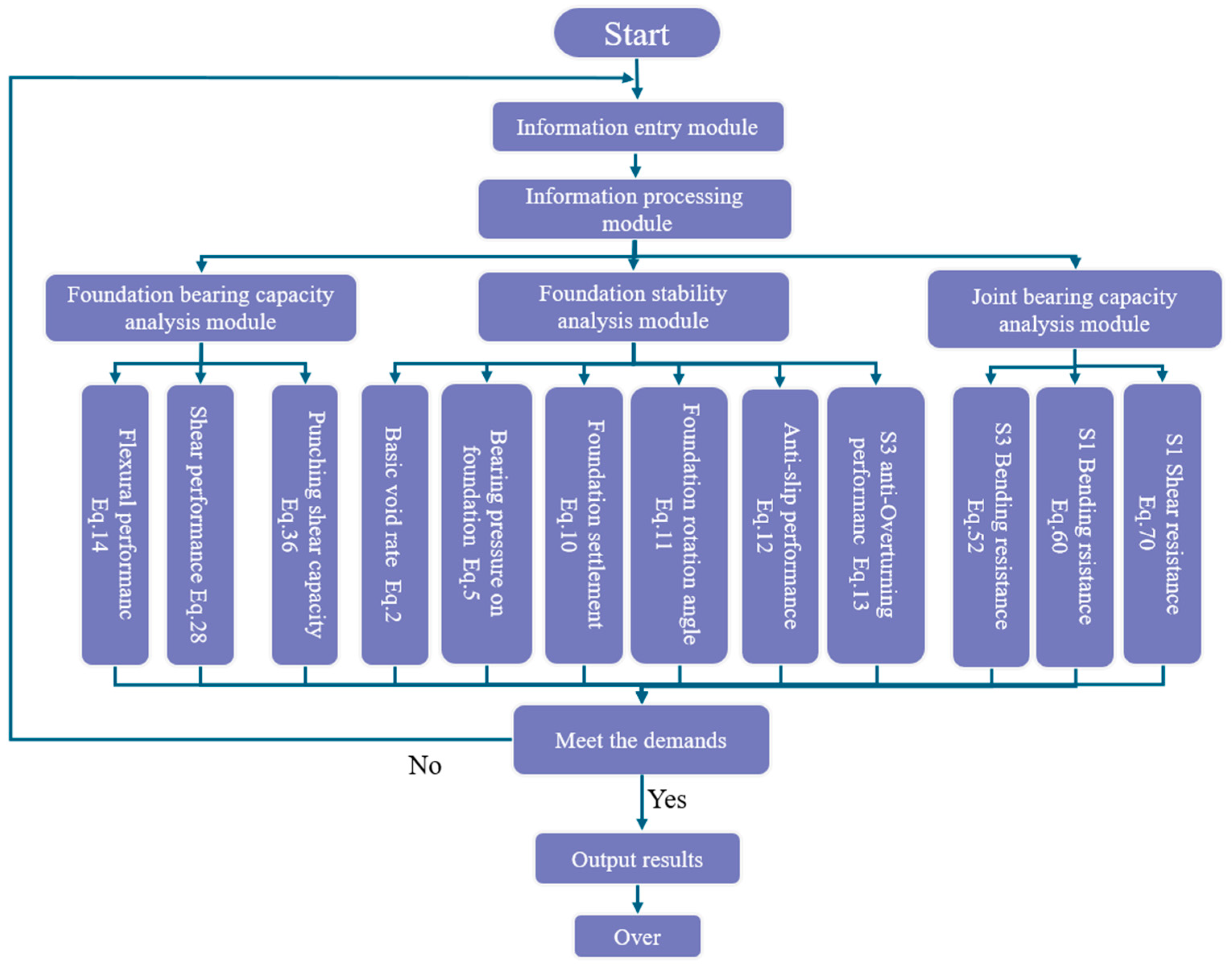
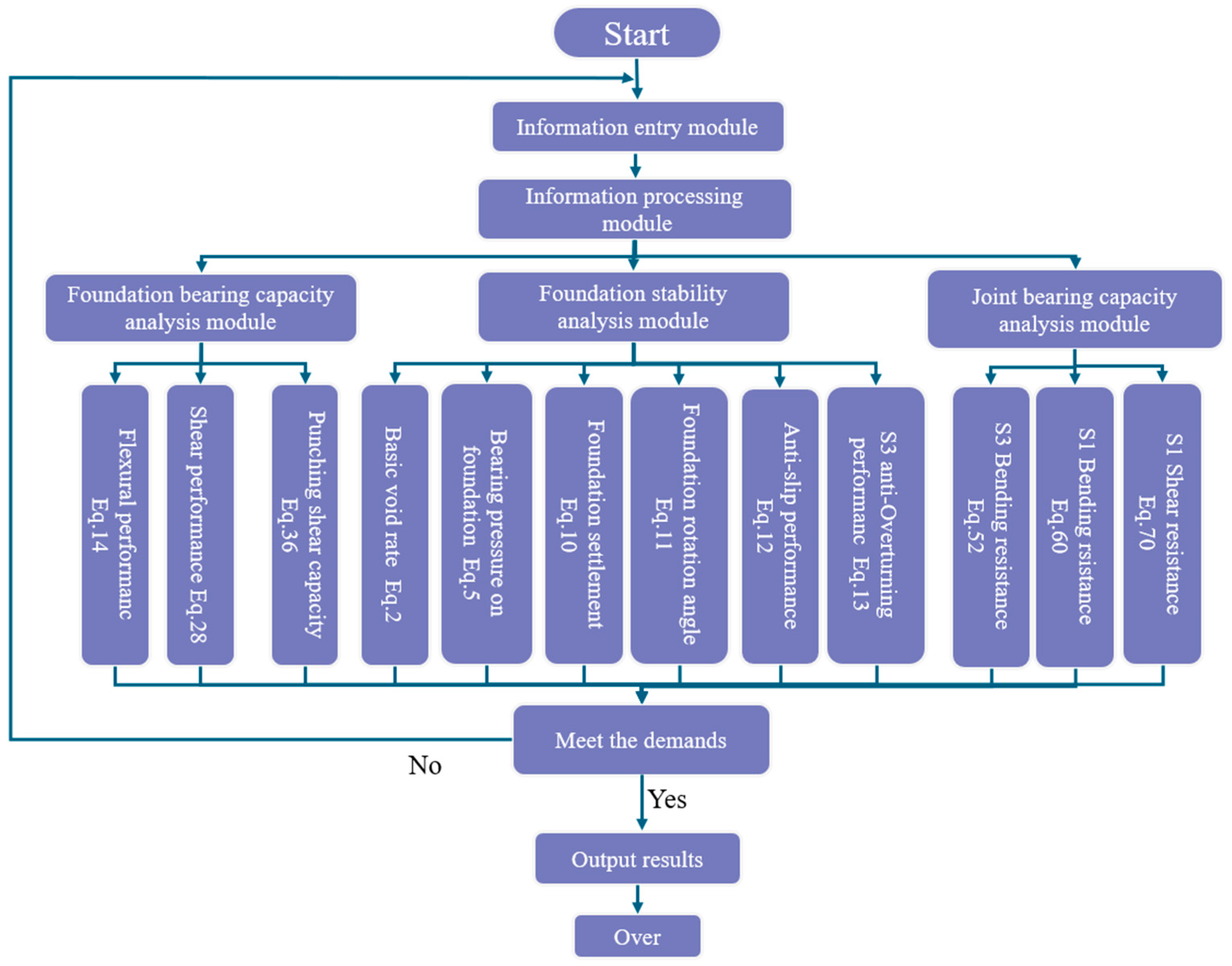
The calculation flow chart is shown in Figure 1.
Figure 1.
Programmed flow chart.
2.1. Basic Concepts of Prefabricated Expansion Foundation
The structural geometry and dimensions of the prefabricated foundation are designed to match those of the cast-in-place integral RC foundation. Modular decomposition is determined based on transportation and lifting requirements while adhering to the principle of minimizing modularity. The structure is connected circumferentially using a prestressed system. To meet the requirements of the assembly and construction process, a localized steel plate–RC composite structure is incorporated, as illustrated in Figure 2.
Figure 2.
Schematic diagram of prefabricated wind tower foundation. (a) Integral expansion foundation. (b) Modular decomposition of structure. (c) Assembly foundation diagram.
2.2. Basic Content of Structural Verification
The design and verification of the integral structure of a wind turbine foundation primarily involve six key aspects: maximum rotation angle, maximum vertical displacement, foundation void rate, foundation bearing capacity, overturning resistance, and sliding resistance. For prefabricated RC foundation structures, the verification process must not only include these fundamental aspects of integral foundation structure evaluation but also ensure that the performance requirements for connection joints are met.
2.2.1. Load-Bearing Capacity and Foundation Void Ratio
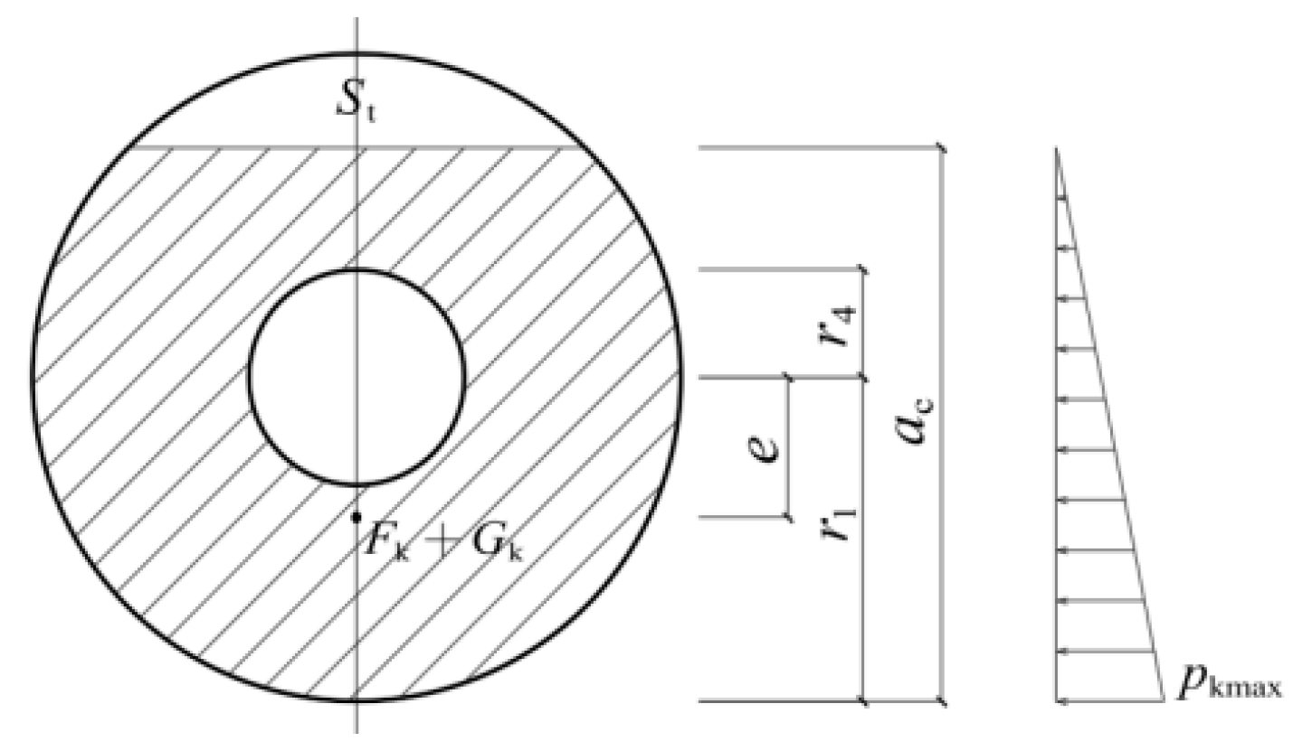
A base void area diagram is shown in Figure 3.
Figure 3.
Schematic diagram of foundation void area. Where Fk represents the vertical force acting on the upper surface of the foundation (N); Gk denotes the total weight of the foundation and the backfill soil (N); St is the foundation void area; r1 and r4 are the base outer and inner diameter, respectively (m); ac is the area width of the foundation compression zone; pkmax is the maximum compressive stress endured by the foundation soil.
Under service limit state conditions, the foundation uplift area must comply with the requirements specified in Equation (1).
The foundation uplift rate under ultimate limit state conditions should satisfy the criteria established in Equation (2).
in which ρt is the calculation method of the foundation void ratio; θ is the inclined angle (rad) and can be written as
with
Here, τ is a coefficient.
Additionally, the average compressive stress of the foundation must meet the requirements outlined in Equation (5), while the maximum compressive stress should not exceed 1.2-times the characteristic value of the foundation bearing strength.
where pk is the average foundation compressive stress. ƒak denotes the characteristic capacity of the foundation to bear loads.
In accordance with the r requirements for the foundation’s load-bearing ability and the foundation’s void ratio, the calculation formula pkmax is shown in Equation (6).
in which is a coefficient.
2.2.2. Highest Vertical Movement and Rotational Angle of the Foundation
The highest vertical movement (s) of the assembled expansion wind turbine foundation can be determined using Equation (7), while the highest rotation angle ϕr can be calculated using Equation (8). These calculations are based on the established requirements for foundation settlement and rotational constraints.
Here, s represents the foundation settlement calculated using the layer-wise summation method, where ϕs denotes the empirical factor for calculating foundation settlement, n represents the total number of layers in the foundation settlement division, p0 indicates the additional compressive stress at the foundation bottom, Esi represents the soil layer’s modulus of compression i, zi denotes the distance from the soil layer i to the foundation base, and ai represents the average additional stress coefficient of layer i soil.
For the assembly-type expansion foundation, both the maximum vertical displacement and the maximum rotation angle must satisfy the requirements specified in Equations (9) and (10).
where [s] represents the maximum allowable vertical displacement and [ϕr] denotes the maximum allowable rotation. For normal operating conditions, [s] is 25 mm, and for the extreme load conditions, [s] is 100 mm, [ϕr] is 0.3%.
2.2.3. Anti-Overturning and Anti-Slip
The verification formula for the anti-overturning performance of the assembly-type expansion wind turbine foundation is provided in Equation (11), while the verification formula for the anti-slip performance is presented in Equation (12).
in which γ0 is a factor for the importance of the structure; Fs is sliding force; γds is anti-slip safety factor, set to 1.3; FR is the anti-sliding force; Ms is the overturning moment; γdr is the factor of safety against overturning, set to 1.6; MR is the anti-overturning moment.
3. Checking Overall Bearing Capacity of Assembled Expansion Foundation
The complete bearing strength assessment of the assembled expansion foundation encompasses three main components: shear resistance, bending resistance, and punching resistance. The presence of splicing joints between assembled modules may reduce the overall foundation stiffness compared to a cast-in-place integral expansion foundation. Therefore, this section proposes a specialized bearing capacity calculation method to ensure structural reliability for this assembled expansion foundation configuration.
3.1. Bending Capacity
The analysis of bottom circumferential steel reinforcement configuration in the cast-in-place integral expansion foundation slab is conducted by examining a one-radian foundation unit. The calculation formula of the radial bending moment MR is visible, and the calculation formula of the compressive stress pmid at the midpoint of the tapered section of the foundation is visible.
Since the splice joints of the assembled structure expansion foundation are arranged radially, the radial flexural bearing capacity can be considered negligible. The reinforcement requirements for the prefabricated foundation slab can be determined by analyzing the radial bending moment of the unit radian foundation, following the same approach used in cast-in-place integral expansion tower foundations. Further details of this analysis are not discussed here.
3.2. Shear Bearing Capacity
The expansion foundation slab is treated as a general plate bending member without stirrups or bent steel bars. The shear capacity of the inclined section should be verified using Equation (15).
where V represents the design value of maximum shear force on the inclined section (kN); βh is a coefficient determined by the height of the shear section (when h0 is less than or equal to 800 mm, use 800 mm; when h0 exceeds 2000 mm, use 2000 mm); b denotes the section width (m); and h0 represents the effective depth of the section (m).
When the cast-in-place integral expansion foundation is divided radially into pedestal units, each pedestal unit takes on a strip-like shape, as illustrated in Figure 4. As a result, for the assembly-type foundation structure, the reinforcement configuration changes. Specifically, the reinforcement pattern for slab elements transitions into a reinforcement configuration resembling that of irregular beams.
Figure 4.
Schematic diagram of pile cap unit.
This section presents a calculation method for determining the shear strength of the inclined section of a special-shaped beam with a variable cross-section in the foundation cap unit, along with its stirrup configuration. This method is based on the calculation approach used for the shear bearing capacity of rectangular section beams. Figure 5 illustrates a schematic diagram of the calculated sections corresponding to each shear design value, where Figure 5a shows a section diagram and Figure 5b presents a top view and calculated section schematic. The positions of calculated sections are denoted as x = x1, x2, x3,..., with an inclination angle φ of 60°.
Figure 5.
Schematic diagram of calculation section of foundation shear bearing capacity. (a) Foundation cross-section. (b) Foundation top view and calculation cross-section schematic.
For any section x = xi, the calculated shear capacity area of the foundation corresponds to the region on the right side of Figure 5b. The total area, denoted as Si, consists of a rectangular area S1 and an arc area S2. To achieve a more accurate calculation of the arc area S2, Figure 6a provides a schematic representation of the inclined line at the position of the variable cross-section of the foundation, based on a rectangular coordinate system. In this schematic, the z-axis intercept is a, the x-axis intercept is b, and the inclination angle is α. When the inclined line is rotated 360° around the z-axis, it generates a conical surface, as illustrated in Figure 6b.
Figure 6.
Schematic diagram of foundation inclined section inclined line. (a) Inclination line of foundation section. (b) Conical surface after rotation of inclination line.
The slope angle α calculation formula is expressed in Equation (17), while the effective height h0,i corresponding to section x = xi is given in Equation (18), and the calculation formula for xi is presented in Equation (19).
The calculation formula for half the length ci of the base corresponding to the curved area S2 can be seen in Equation (20).
The mathematical formula for the conical surface formed by the rotation of the inclined line of the foundation’s inclined cross-section can be seen in Equation (21).
After simplification, the relationship for z can be obtained, as shown in Equation (22).
Therefore, the arc area S2 of the calculation section of any x = xi can be obtained by the integral of y in the [−ci, ci] interval, as shown in Equation (23).
The calculation formula for the total area Si of any x = xi arbitrary calculation section can be seen in Equations (24) and (25).
The formula for calculating the shear bearing capacity Vci provided by concrete at any x = xi calculation section position is shown in Equations (26) and (27).
in which βh is the section height influence coefficient: when h0,i is greater than 2000 mm, take h0,I as 2000 mm; when h0,i is less than 800 mm, take h0,i as 800 mm. ƒt is concrete tensile strength (MPa).
The shear capacity Vsi provided by stirrups at the failure section can be calculated using Equation (28).
in which ƒyv is the stirrup yield strength design value (MPa); n is the total number of limbs required for stirrups located in the same section; Asv1 is the sectional area of an individual stirrup (mm2); s is stirrup spacing (mm).
In summary, the shear bearing capacity Vcsi at any x = xi calculation section position can be calculated using Equation (29).
For the shear value at the location of the calculation section x = xi, it is recommended to conservatively consider it as the sum of the foundation reactions acting on the shaded area in Figure 7a, and θi is half of the central angle corresponding to the section x = xi. The average stress is taken as the foundation compressive stress value from the x = xi−1 section to the midpoint of the foundation slab edge, as shown in Figure 7b.
Figure 7.
Schematic diagram of shear calculation area. (a) Calculation area diagram. (b) Calculation of foundation reaction value diagram.
The calculation area Sis of the shear value at the position of section x = xi can be calculated using Equation (30), and the average compressive stress can be calculated using Equation (31).
Therefore, the formula for calculating the shear value Vi at any x = xi calculation section position can be shown as Equation (32).
When the shear value Vi is not greater than the shear bearing capacity Vci of concrete, the assembled foundation structure will be configured with stirrups according to the structure to meet minimum reinforcement ratio requirements and stirrups’ minimum spacing. When the shear value Vi is greater than the concrete shear bearing capacity Vci and less than the overall shear bearing capacity Vcsi, it is necessary to calculate the total number of stirrups and the cross-sectional area of a single limb according to the formula and meet the requirements of the minimum reinforcement ratio and the minimum spacing of stirrups.
Once the arrangement of transverse reinforcement (stirrups) is determined, the final configuration scheme for the x = [xi−1, xi] interval is established by comparing the area proportion occupied by each pedestal unit, as illustrated in Figure 8.
Figure 8.
Schematic diagram of stirrup distribution area.
3.3. Punching Shear Capacity
When evaluating the punching bearing capacity of a cast-in-place integral annular expansion foundation, the punching failure surface is depicted in Figure 9. This includes oblique section 1, representing the damaged conical surface inside the ring wall, and oblique section 2, representing the damaged conical surface outside the ring wall. A bottom view of each damaged conical surface is illustrated in Figure 9b. The angle of the inclined section, ϕ, is 45°.
Figure 9.
Punching failure diagram: (a) destructive conical section view; (b) bottom view of destructive conical surfaces.
The external force Fs1 applied to the bottom surface of the vertebral body due to failure on the outer side of the annular wall is calculated using Formula (34). Similarly, the external force Fs2 resulting from failure on the inner side of the annular wall is determined using Formula (35).
Here, h01 represents the effective height of the oblique section for the conical failure surface outside the ring wall (m), while h02 denotes the effective height of the oblique section for the conical failure surface inside the ring wall (m).
The formulas for calculating the upper circumference bt1 and the lower circumference bb1 of the oblique section of the damaged conical surface outside the ring wall are provided in Equations (36) and (37), respectively. Similarly, the formulas for determining the upper circumference bt2 and the lower circumference bb2 of the oblique section of the damaged conical surface inside the ring wall are given in Equations (38) and (39), respectively. The checking formula for punching shear bearing capacity is presented as follows.
where Fsi represents the external force at the bottom of the conical failure surface (N); βh denotes the influence coefficient of section height on punching bearing capacity, taking a value of 1.0 when h ≤ 800 mm and 0.9 when h ≥ 2000 mm, with linear interpolation applied for intermediate values; ƒt is the concrete tensile strength (Pa); bbi represents the lower circumference of the conical failure surface (m); bti denotes the upper circumference of the conical failure surface (m); and h0i represents the effective height of the oblique section of the conical failure surface (m).
When evaluating the punching bearing capacity of the assembled expansion foundation, a reduction factor should be applied to account for decreased overall stiffness. Equation (41) presents the modified checking formula, which excludes the punching bearing capacity contribution from the shear keys at the splicing joints. The joint section configuration is illustrated in Figure 10.
where ηa is the punching shear capacity reduction factor; n is the number of splicing joints in the assembled foundation; hj represents the depth of the key tooth at the joint (m); bj denotes the total height of the key teeth at the splice (m); and h is the total height of the joints (m).
Figure 10.
Sketch of joint section.
4. Splicing Joint Bending Performance Checking
4.1. Approach to Calculating the Circumferential Bending Moment in the Splicing Joint
For cast-in-place integral expansion foundations, the flexural load-bearing capacity is generally achieved through the arrangement of steel reinforcement, which includes both the radial flexural capacity of the base slab and the circumferential flexural capacity. However, in the case of an assembly-type foundation, the circumferential steel reinforcement is interrupted at the joints, preventing it from providing circumferential flexural capacity at those locations. As a result, the circumferential flexural capacity is supplied by the circumferentially prestressed tendons and the foundation’s bottom ring beam. To ensure a conservative calculation, only the contribution of the circumferential prestressed tendons is considered.
Two load conditions must be assessed when verifying the requirements for the flexural strength of the splicing joints: the S3 load condition, which corresponds to the frequent load condition of the serviceability limit state with a service life exceeding 10−2, and the extreme load condition, which represents the serviceability limit state with safety factors applied.
Following the current configuration method for bottom circumferential reinforcement in cast-in-place integral expansion foundations, the analysis considers a unit radian of the foundation as the subject of study. The tangential bending moment Mθ is taken as half of the radial bending moment MR, as shown in the corresponding formula.
4.2. S3 Load Condition Splicing Joint Bending Capacity Requirements
To ensure that the concrete at the splice joint undergoes compression across the entire section under S3 loading conditions, the key teeth at the joint are approximated as a flat surface. In this scenario, a bending moment is applied to the section parallel to the joint, as shown in Figure 11. Because of the full-section compression at the joint, the contact surfaces stay in full engagement under the applied bending moment.
Figure 11.
Schematic diagram of joint stress. (a) Circumferential bending moment. (b) Joint plane stress–strain relationship.
Assuming that the concrete in an assembly-type foundation structure reaches its maximum principal compressive stress during the elastic design phase and follows the assumption of plane sections remaining plane, it is important to note that the prestressing tendons are bonded to the post-tensioned tendon ducts, which are grouted at a later stage. Figure 11b shows the stress and strain distribution in the concrete when the joint attains the critical depressurization condition. The section to the right of the joint is selected for detailed analysis, and a force diagram at this location is presented in Figure 12.
Figure 12.
Diagram illustrating joint stress. (a) Stress distribution in the joint at final conditions. (b) Strain behavior of the joint.
Using the stress state diagram of the joint, the moment at point O is examined to establish the moment balance equation, which is presented in Equation (44). Similarly, the force equilibrium equation in the direction at right angles to the joint can be established, as shown in Equation (45).
In the formula:
- Mc—Internal moment of compressive stress of section concrete to point O (N ∙ m);
- Nc—Pressure of concrete part on joint section (N);
- M0—External torque in critical depressurization state (N∙m);
- Npi—In the critical depressurization state, the tension generated by each prestressed tendon (N);
- hpi—In the critical depressurization state, the distance from each prestressed tendon to point O is (m).
To determine the pressure Nc exerted by the irregular concrete section on the joint surface and the corresponding moment Mc about point O, an integration method is adopted. A section diagram of the assembled foundation joint is illustrated in Figure 13.
Figure 13.
Illustration of the foundation’s assembled joint section.
Therefore, Formula (46) shows how to calculate the pressure Nc exerted by the concrete section on the joint section. As can be seen from Formula (47), the concrete section’s moment Mc around point O is calculated.
In the formula:
- K—Curvature of joint section in critical decompression state;
- Ec—Modulus of elasticity for concrete (Pa);
- y—Center height of strip area differential unit (m);
- l(y)—Average length of strip area differential element (m).
According to the deformation compatibility condition, the formula for solving the tension in each prestressing tendon at the critical stress of pressure dissipation can be obtained, as shown in Equation (48).
In the formula:
- σpe i—Effective prestress of each prestressed tendon (Pa);
- ɛp0i—Initial compressive strain of concrete at the position of prestressed tendon;
- Ep—Elastic modulus of prestressing tendons (Pa);
- Api—Section area of each prestressing tendon (m2).
By combining the above equations, the curvature k of the joint section and the external moment M0 under the critical depressurization state can be determined. To achieve full-section compression of the concrete at the splicing joint under the S3 load condition, the foundation’s circumferential bending moment Mθ must satisfy the requirements outlined in Equation (49).
4.3. Requirements for Bending Capacity of Splicing Joints Under Extreme Load Conditions
Under extreme load conditions, the critical failure states are characterized by the crushing of concrete at the joint area and yielding of the bottom prestressed tendon. The stress state of the joint at this stage is illustrated in Figure 14a, while the corresponding strain distribution is depicted in Figure 14b.
Figure 14.
Diagram illustrating joint stress. (a) Stress condition at the joint after final loading. (b) Deformation or strain in the joint.
Based on the joint stress state diagram, the moment equilibrium equation under extreme load conditions can be derived by taking moments about point O, leading to the expression for the ultimate bending moment Mu, as shown in Equation (50). Likewise, the force equilibrium equation at a right angle to the joint direction can be formulated, as presented in Equation (51).
At this point, the formula for calculating the height of the compressed concrete zone can be seen in Equation (52).
In the formula:
- ɛcu—Concrete ultimate compressive strain;
- ƒc—Compressive strength of concrete (Pa);
- x—Height of concrete compression zone in limit state (m);
- k—Curvature of joint section in limit state.
Since the stress in the compressed concrete zone has entered the elastic–plastic or fully plastic state, the stress–strain relationship is no longer linear or elastic. In this analysis, a uniaxial constitutive model for concrete is adopted. Accordingly, the equation for determining the pressure Nc applied by the concrete on the joint section is given in Equation (53), while the formula for calculating the moment v of the concrete section about point O for the joint section is given in Equation (54).
The damage evolution parameter dc of concrete under uniaxial compression is a function of the concrete strain ε, which is determined based on the constitutive curve of concrete under uniaxial compression. Using the deformation coordination condition, the failure state of the beam is analyzed. In this state, the bottom prestressing tendon reaches its yield strength ƒpy, and the formula for calculating the tension is presented in Equation (55). The tension in the remaining prestressing tendons is expressed by Equation (56).
In the formula:
- Npn—Tension of bottom prestressed tendon in limit state (N);
- Apn—Section area of bottom prestressed tendon (m2).
The curvature k of the joint section and the external moment Mu at the ultimate failure state can be determined by combining the above formulas. To prevent the concrete at the splicing joint from exceeding its compressive strength under extreme load conditions, the foundation’s circumferential moment Mθ must satisfy the conditions specified in the corresponding formula.
5. Shear Performance Design Verification Method of Splicing Joint
5.1. Maximum Shear Force of Cast-in-Place Integral Foundation Section
When the foundation structure experiences combined N-V-M-T loads transmitted from the upper tower shaft, the bending moment generates an overturning tendency, causing rotational deformation. This rotation leads to a non-uniform force distribution across the foundation, resulting in the development of shear forces at various radial cross-sections. By analyzing the shear forces across these cross-sections, the maximum shear force, Vmax, is identified, as shown in Figure 15.
Figure 15.
Profile of cast-in-place monolithic foundation.
The analytical results demonstrate that the sectional shear force correlates with the compressive stress distribution in the foundation soil. Multiple parameters influence this stress distribution, including the foundation sectional dimensions, the inertia moment of the base surface, the bending moment M, the horizontal force V, and the vertical force N. Figure 16 illustrates the base pressure distribution pattern.
Figure 16.
Schematic diagram of stress distribution of basement.
Under composite loading conditions, the maximum compressive stress pmax at the bottom of the cast-in-place integral expansion foundation can be determined using the following formula. The minimum compressive stress pmin can be calculated using the subsequent formula. Additionally, Equation (60) defines the stress value pmid at the center of the foundation slab’s variable section.
In the formula:
- M—Bending moment at the foundation bottom’s center (kNm);
- I—Moment of inertia of base bottom (m4);
- r1—Outer diameter (m);
- r2—Diameter at variable cross-section position (m);
- N—Influence factor of vertical base load on the section of maximum shear force (kN);
- A—Surface area of the base (m2).
Considering that the foundation’s inner diameter affects the compressive stress distribution in the foundation soil, and the average shear stress at the point of maximum sectional shear force Vmax follows a linear relationship with the compressive stress pmid at the center of the variable section of the bottom plate, the calculation formula is provided as follows.
In the formula:
- Av—Basic radial cross-sectional are (m2);
- C1—Bending moment influence factor on the maximum shear force section;
- C2—Vertical base force influence factor on the maximum shear force section.
To thoroughly examine the method for determining the maximum shear value at various cross-section positions under different load combinations, this section considers multiple sets of complex loading conditions applied at the top of the foundation, as presented in Table 1. Finite element analysis is then performed to extract the forces at the critical cross-section locations, followed by a regression analysis to determine the influence coefficients in the formula.
Table 1.
The combined loading condition at the top of the foundation.
Based on the loading conditions presented in Table 1, the maximum sectional shear forces obtained from finite element analysis are summarized in Table 2. The table additionally provides the bending moments and vertical forces at the foundation base, reflecting the impact of the weight of the foundation and the loads from the backfill on the reaction force.
Table 2.
Relationship between base bending moment, vertical force, and section shear force.
Substituting these parameters into Equation (61) and performing coefficient regression analysis yield an influence coefficient C1 of 2.321 for the base bending moment and a coefficient C2 of −3.548 for the base vertical force on the sectional maximum shear force. The resultant formula for calculating the maximum sectional shear force in the integral foundation can be expressed mathematically. Figure 17 demonstrates the regression analysis results.
Figure 17.
Combined with the result contrast curve.
The results presented in the figure show that the correlation coefficient of the fitted equation is 0.999, indicating an excellent fit. This supports the hypothesis that a linear relationship exists between the average shear stress corresponding to the peak shear force at the cross-section of the cast-in-place integral expansion foundation, coupled with the compressive stress at the center of the bottom slab. Moreover, the analysis clearly demonstrates that the base bending moment and vertical force are key factors in determining the maximum shear force. Specifically, as the bending moment increases, the maximum shear force also increases, while an increase in vertical force leads to a decrease in the maximum shear force. In contrast, the effect of the base top torque on the shear force is minimal and can be considered negligible.
5.2. Maximum Shear Force at Assembled Foundation Joints
After assembling the proposed cast-in-place unified expansion foundation, the shear distribution at the cross-sections changes. The interaction between pedestal unit modules in the assembly-type foundation significantly affects the maximum shear at joint locations, making the local compressive stress at joints a key factor influencing the maximum shear force.
This section examines the impact of the effect of local compressive stress on the peak joint shear force by considering different prestressing tendon forces under the Ld-1 loading condition.
The concrete unit consists of a standard module with the following dimensions: 9.5 m radial length, 2.0 m width, 2.6 m height, 0.40 m at the shear key root, 0.20 m at the top, and 0.15 m thickness. The numerical model employs a 1D truss model for circular prestressed reinforcement and C3D10M solid mesh elements for concrete components. The C3D10M element, a modified 10-node tetrahedral element in three dimensions, featuring intermediate nodes along the mesh edges, provides superior accuracy compared to first-order integral elements. This solid element effectively simulates contact analysis and soil–structure interaction. T3D2 first-order truss elements are utilized for steel reinforcement, providing axial force resistance without shear stiffness during loading. The concrete mesh configuration for the pier unit is illustrated in Figure 18a,b.
Figure 18.
Cloud picture of maximum shear force of joint. (a) Concrete modular mesh. (b) Steel rebar element. (c) Shear force distributed across the cross-section of the integral foundation. (d) Shear force at the joint when local compressive stress is 0.00 MPa. (e) Shear force at the joint with a local compressive stress of 0.12 Mpa. (f) Shear force at the joint under 0.24 MPa local compressive stress. (g) Joint shear under local compressive stress of 0.36 Mpa. (h) Joint shear under local compressive stress of 0.48 MPa. (i) Joint shear subjected to a local compressive stress of 0.60 Mpa. (j) Shear at the joint under a local compressive stress of 0.72 Mpa.
The foundation soil is modeled using the Mohr–Coulomb Plasticity model. The foundation bearing stratum consists of limestone with the following properties: Poisson’s ratio of 0.35, elastic modulus of 6000 MPa, internal friction angle of 27°, shear dilation angle of 0°, and cohesion of 0.2 MPa. The foundation soil domain extends to a diameter of 43.0 m and a depth of 10.5 m, optimizing computational efficiency. C3D8R solid elements are adopted for the foundation soil due to the large dimensions and regular geometry.
Seven control groups with local compressive stresses of 0.00 MPa, 0.12 MPa, 0.24 MPa, 0.36 MPa, 0.48 MPa, 0.60 MPa, and 0.72 MPa are analyzed, as shown in Figure 18. The maximum joint shear force distributions under each condition are presented in Figure 18; the results are presented in Table 3. The coefficient of shear force increase η is defined as the relationship of the maximum shear force at the assembled foundation joints (Va, max) to the maximum sectional shear force in the cast-in-place integral foundation (Vmax) for each loading condition.
Table 3.
Maximum shear of joints.
Figure 19 shows the relationship between the shear amplification factor and local compressive stress at the joint. The shear coefficient, η, increases with compressive stress, peaking at 0.48 MPa, with a value of about 1.203, before decreasing.
Figure 19.
Curve of shear force increase coefficient–local compressive stress.
Figure 19 depicts the association between the shear amplification factor and the local compressive stress at the joint. The findings show that as the local compressive stress rises, the shear amplification coefficient η initially rises, reaches a peak value of approximately 1.203 at 0.48 MPa, and then gradually decreases.
For ensuring the safety and reliability of calculations at joint locations, the shear amplification coefficient η can be determined using Equation (63). Subsequently, the maximum shear force Va,max at the assembled foundation splicing joints can be calculated using the following formula.
5.3. Shear Bearing Capacity and Structural Demands of the Joint Connection
5.3.1. Shear Capacity Requirements
A formula for calculating the shear capacity of splicing joints with prestressed double shear key connections has been previously established. However, this formula was derived based on conditions where the shear key root experiences failure. In accordance with the assembled foundation requirements, joint failure should not precede overall structural failure. Therefore, when designing splicing joints for assembled expansion foundations, the design shear capacity should incorporate a reduction factor, as expressed in Equation (65).
- Vd—Shear strength of the splice joint design (kN);
- γd—Shear capacity reduction factor, recommended at 0.7 (with the key teeth cracking load as the design capacity);
- Vcu—Maximum shear strength of the splicing joint (kN).
In conclusion, for the prefabricated expansion foundation, taking into account the structural significance factor γ0, the maximum shear force at the splicing joint must satisfy the conditions outlined in Equation (67).
Equations (62) and (64)–(66) are substituted into Equation (67). After simplification, the formula for calculating the key tooth root’s cross-sectional area at the connection is established, as presented in Equation (68).
with:
5.3.2. Structural Requirements
The inclination angle of the shear key at the joint position significantly influences its shear capacity. When the inclination angle θ is small, slip failure tends to occur between component units, rendering the shear key ineffective as it does not undergo shear failure. An inclination angle θ of approximately 45° or slightly greater proves optimal for enhancing the shear load capacity at the connection point.
To ensure reliable connection between components, the shear key depth h should not be less than 35 mm to prevent disengagement. Additionally, the depth-to-height ratio (ratio of shear key depth h to average height b) should range between 1/2 and 1/3.
Due to the non-uniform shear force distribution at the assembled foundation splicing joint, the shear keys require substantial shear capacity, with a minimum root height of 150 mm. The shear key length can be determined based on the required root cross-sectional area.
For facilitating modular assembly of the assembled expansion foundation, the shear keys should be arranged in continuous strips. The shear key dimensions are illustrated in Figure 20.
Figure 20.
Schematic diagram of shear key size.
6. Programmed Checking Method of Assembled Expansion Foundation
To evaluate the structural performance of assembly-type expansion foundations under varying dimensions, material types, and loading conditions, a comprehensive Python-based computational framework was developed. This framework enables analysis of joint flexural strength, joint shear strength, overall stability, and load-carrying capacity, facilitating parameter analysis and real-time assessment of structural behavior.
The computational framework comprises several analysis modules.
The information input module processes foundation geometry parameters, material properties of concrete and reinforcement, and combined bending–shear–torsion loads applied at the foundation top surface. This information undergoes preliminary processing and storage.
The information processing module converts input data into practical parameters, including sectional area, second moment of area, base bending moment, and material strength characteristics. The module provides standardized output and validates input parameters.
The overall stability analysis module incorporates six modules, analyzing the foundation void ratio, bearing capacity, settlement, overturning resistance, sliding resistance, and maximum angular displacement under both service and extreme loading conditions.
The comprehensive load-bearing capacity assessment module assesses bending strength, shear strength, and punching shear strength. The calculations for punching and shear performance are based on previously established methodologies. This module employs definite and indefinite integration along with iterative algorithms to determine load effects, resistance at various sections, and required reinforcement areas.
The joint bearing capacity analysis module evaluates joint flexural and shear capacities. The flexural capacity analysis considers S3 loading conditions for full-section compression requirements and S1 conditions for bearing capacity requirements, utilizing loop statements and definite integral solutions.
7. Conclusions
This study systematically investigated the mechanical behavior and design method of connection joints in modular precast foundations, aiming to address the critical challenges of joint strength and construction efficiency in prefabricated structures. Through theoretical analysis and experimental validation, this study established a comprehensive framework for joint design and performance evaluation. The following are the main conclusions:
- (1)
- The proposed analytical model, which considers both shear and moment interactions at the joint interface, accurately predicts the joint behavior with validation errors below 8%, providing a reliable tool for engineering design.
- (2)
- The innovative joint design incorporating optimized shear keys and reinforcement configurations demonstrates a 15% increase in load-transfer capacity while reducing construction time by 40% compared to conventional designs.
- (3)
- The established design guidelines, validated through extensive experimental testing, offer practical solutions for determining key parameters, such as shear key geometry and reinforcement layout.
Nonetheless, the current research is not without its limitations. The long-term performance and durability of joints under cyclic loading and extreme environmental conditions need further investigation. Future research should focus on the dynamic load effects, development of automated assembly techniques, and integration of structural health monitoring systems.
Author Contributions
Conceptualization, W.L., K.F., X.W. and Y.T.; Methodology, D.Z., W.L., K.F., F.W., X.W., C.Z. and C.S.; Software, D.Z., W.L., K.F. and F.W.; Validation, D.Z. and Y.T.; Formal analysis, D.Z., W.L., K.F., F.W., X.W., C.Z. and Y.T.; Investigation, D.Z., W.L. and Y.T.; Resources, F.W. and C.S.; Data curation, D.Z. and Y.T.; Writing—original draft, D.Z. and C.S.; Writing—review & editing, Z.Y. and Y.T.; Visualization, C.Z. and Z.Y.; Project administration, C.S.; Funding acquisition, X.W., C.Z., C.S. and Z.Y. All authors have read and agreed to the published version of the manuscript.
Funding
This study was funded by the National Natural Science Foundation of China (Grant Nos. 52178195 and 51878222) and the Science and Technology Plan of Powerchina Huadong Engineering Corporation Limited (HDEC), titled “Identification of Ground Stiffness for Onshore Hybrid Tower Foundation and a New Method for Checking Prefabricated Foundation”.
Data Availability Statement
The original contributions presented in this study are included in the article. Further inquiries can be directed to the corresponding author.
Conflicts of Interest
Authors Dongliang Zhang, Kun Fu, Fei Wang and Chu Zhao were employed by the company PowerChina Huadong Engineering Corporation Limited. Author Chao Shen was employed by the company Shanghai Fengling Renewables Co., Ltd. The remaining authors declare that the research was conducted in the absence of any commercial or financial relationships that could be construed as a potential conflict of interest. The sponsors had no role in the design, execution, interpretation, or writing of the study.
References
- Yilmaz, M.; Enos, C.A.; Tinjum, J.M.; Fratta, D. Moment-Based Analysis of Onshore Wind Turbine Generator Foundation–Soil Response. Int. J. Geomech. 2024, 24, 04024003. [Google Scholar] [CrossRef]
- Bozyigit, B.; Bozyigit, I.; Prendergast, L.J. Analytical Approach for Seismic Analysis of Onshore Wind Turbines Considering Soil-Structure Interaction. Structures 2023, 51, 226–241. [Google Scholar] [CrossRef]
- Dyka, I.; Harasymiuk, J. Legal Barriers to the Development of Onshore Wind Power Plants and the Design of Wind Turbine Tower Pile Foundation. Arch. Civ. Eng. 2024, 70, 53–71. [Google Scholar] [CrossRef]
- Dachollom, G.L.; Hejazi, F.; Yusuf, B. Development of Ultra High-Performance Fiber Reinforced Concrete Barge for 5 MW Wind Turbine. Structures 2023, 53, 1349–1368. [Google Scholar] [CrossRef]
- Simoncelli, M.; Zucca, M.; Ghilardi, M. Structural Health Monitoring of an Onshore Steel Wind Turbine. J. Civ. Struct. Health Monit. 2024, 14, 1423–1437. [Google Scholar] [CrossRef]
- Masanet, C.; Navarro, I.; Collado, M.; Yepes, V. Sustainable Design of Onshore Wind Turbine Foundations. J. Phys. Conf. Ser. 2024, 2745, 012005. [Google Scholar] [CrossRef]
- Yong, F.; Zhang, C. A Fan Foundation and Design Method Facilitating Reconstruction of Old Units. In Proceedings of the 8th China Wind Power Aftermarket Exchange and Cooperation Conference, Baotou, China, 18–20 October 2021. [Google Scholar]
- Vougioukas, E.; Stamos, A.; Pappa, C.; Lagaros, N.D. Enhancing Onshore Wind Tower Foundations: A Comprehensive Automated Design Approach. CivilEng 2024, 5, 736–759. [Google Scholar] [CrossRef]
- Zhai, J.; Yin, Q.; Ji, C. Performance-Based Design of Environmental Parameters for Offshore Wind Turbine Foundations. Ocean Eng. 2024, 309, 118520. [Google Scholar] [CrossRef]
- Johari, A.; Talebi, A. Stochastic analysis of piled-raft foundations using the random finite-element method. Int. J. Geomech. 2021, 21, 04021020. [Google Scholar] [CrossRef]
- Johari, A.; Sabzi, A. Reliability analysis of foundation settlement by stochastic response surface and random finite element method. Sci. Iran. A 2017, 24, 2741–2751. [Google Scholar] [CrossRef]
- Xiong, C.; Dai, K.; Luo, Y.; Yang, Z.; Qiu, K.; Tang, X. Proposal and Application of Onshore Lattice Wind Turbine Support Structure and Integrated Multi-Scale Fatigue Assessment Method. Eng. Struct. 2024, 302, 117314. [Google Scholar] [CrossRef]
- Yeter, B.; Brennan, F. Probabilistic Structural Integrity Assessment of a Floating Offshore Wind Turbine under Variable Amplitude Loading. Procedia Struct. Integr. 2024, 57, 133–143. [Google Scholar] [CrossRef]
- Moghaddam, B.T.; Hamedany, A.M.; Taylor, J. Structural Integrity Assessment of Floating Offshore Wind Turbine Support Structures. Ocean Eng. 2020, 208, 107487. [Google Scholar] [CrossRef]
- Zhang, P.; Zeng, B.; Ding, H. Analysis of Internal Force and Disengagement Law for Circular Expansion Foundation Plate of Onshore Wind Turbine. Build. Struct. 2020, 50, 129–136. [Google Scholar] [CrossRef]
- Horgan, C. Using Energy Payback Time to Optimise Onshore and Offshore Wind Turbine Foundations. Renew. Energy 2013, 53, 287–298. [Google Scholar] [CrossRef]
- McAlorum, J.; Perry, M.; Fusiek, G.; Niewczas, P.; McKeeman, I.; Rubert, T. Deterioration of Cracks in Onshore Wind Turbine Foundations. Eng. Struct. 2018, 167, 121–131. [Google Scholar] [CrossRef]
- Xiao, Y. Mechanical Performance Analysis and Structural Optimization Treatment of Wind Turbine Foundation on Land. Ph.D. Thesis, Lanzhou University of Technology, Lanzhou, China, 2018. [Google Scholar]
- Zhou, Y.; Liu, X.; Deng, Z.; Gao, Q.F. Field Monitoring and Numerical Analysis of the Reinforced Concrete Foundation of a Large-Scale Wind Turbine. Adv. Mater. Sci. Eng. 2021, 2021, 7656613. [Google Scholar] [CrossRef]
- Chi, H.; Shi, B. Analysis of the Wind Turbine Foundation Using 3D FEM and the Reinforcement Method. Build. Struct. 2019, 49, 1015–1018. [Google Scholar] [CrossRef]
- Lago, B.D.; Flessati, L.; Marveggio, P.; Martinelli, P.; Fraraccio, G.; di Prisco, C.; di Prisco, M. Experimental Tests on Shallow Foundations of Onshore Wind Turbine Towers. Struct. Concr. 2022, 23, 2986–3006. [Google Scholar] [CrossRef]
- Periyaiah, R.; Huang, E.; Tang, Z.; Erten, M.; Tavassoli, M. A Modular Steel Gravity Foundation (MSGF) for TLP Floating Offshore Wind Turbine (FOWT) Tendon. In Proceedings of the International Conference on Offshore Mechanics and Arctic Engineering, Singapore, 9–14 June 2024; Volume 87851, p. V007T09A027. [Google Scholar]
- Li, J.; Lian, J.; Guo, Y.; Wang, H. Concept design and floating installation method study of multi-bucket foundation floating platform for offshore wind turbines. Mar. Struct. 2024, 93, 103541. [Google Scholar] [CrossRef]
- Xin, W.; Liu, J.; Li, X.; Hu, T.; Kolos, A.F. Frost jacking characteristics of prefabricated cone cylindrical towerfoundation in cold regions. Cold Reg. Sci. Technol. 2023, 211, 103847. [Google Scholar] [CrossRef]
- Li, X.; Hao, H.; Wang, H.; Zhang, L.; Guo, Y.; Lian, J.; Du, Y.; Wang, X.; Zeng, C. Design and Analysis of a New Prefabricated Foundation for Onshore Wind Turbines. Buildings 2024, 14, 193. [Google Scholar] [CrossRef]
- Chimdesa, F.F.; Chimdesa, F.F.; Jilo, N.Z.; Hulagabali, A.; Babalola, O.E.; Tiyasha, T.; Ramaswamy, K.; Kumar, A. Numerical Analysis of Pile Group, Piled Raft, and Footing Using Finite Element Software PLAXIS 2D and GEO5. Sci. Rep. 2023, 13, 15875. [Google Scholar] [CrossRef]
- Zhang, C.; Han, J.; Liu, S.; Cao, Z.; Jiang, C.; Diao, X.; Chen, G.; Tian, L. A Review of Efficient and Low-Carbon Pile Technologies for Extra-Thick Soft Strata. Energies 2023, 16, 2836. [Google Scholar] [CrossRef]
- Wang, F.; Liu, W.; Zhang, D.; Wang, R.; Li, T.; Fu, K.; Zhao, C.; Huang, C.; Wu, X.; Gao, X.; et al. Design Methodology for the Mechanical Performance of the Prefabricated Expansion RC Foundation of Onshore Wind Turbines. In Proceedings of 6th International Conference on Civil Engineering and Architecture; Bali Island, Indonesia, 16–18 December 2023, Springer: Singapore, 2023; pp. 128–140. [Google Scholar]
- Chen, Z.; Chen, B.; Tang, Y.; Zhao, G.; Pang, Z.; Shi, C. Innovative strategies for time-release PCE design and cement paste flowability control. Cem. Concr. Compos. 2024, 154, 105785. [Google Scholar] [CrossRef]
- Chen, Z.; Wu, C.; Luo, X.; Xu, W.; Liang, W.; Tang, Y. Spatio-temporal autogenous shrinkage and cracking behavior of core concrete in full-scale CFST: Insights from the world’s largest span arch bridge. Thin-Walled Struct. 2024, 200, 111899. [Google Scholar] [CrossRef]
- Zhang, D.; Bhattarai, H.B.; Wang, F.; Zhang, X.; Hwang, H.-J.; Wu, X.; Tang, Y.; Kang, S. Dynamic characteristics of segmental assembled HH120 wind turbine tower. Eng. Struct. 2024, 303, 117438. [Google Scholar] [CrossRef]
- Zhang, X.; Wu, X.; Zhang, X.; Wang, L.; Tang, Y.; Qiu, F. Bond behaviors of pre-and post-yield deformed rebar embedded in ultra-high performance concrete. Constr. Build. Mater. 2022, 341, 127839. [Google Scholar] [CrossRef]
Disclaimer/Publisher’s Note: The statements, opinions and data contained in all publications are solely those of the individual author(s) and contributor(s) and not of MDPI and/or the editor(s). MDPI and/or the editor(s) disclaim responsibility for any injury to people or property resulting from any ideas, methods, instructions or products referred to in the content. |
© 2024 by the authors. Licensee MDPI, Basel, Switzerland. This article is an open access article distributed under the terms and conditions of the Creative Commons Attribution (CC BY) license (https://creativecommons.org/licenses/by/4.0/).



















