Abstract
Background: Educational spaces, which represent a vital setting for students’ learning activities, significantly influence both learning efficiency and physiological health. As university teaching spaces are characterised by high occupancy density and prolonged occupancy, it is vital to address the problem of elevated CO2 concentrations in these spaces. Although effective ventilation design can improve indoor air quality, the relatively short ventilation periods in cold regions of China, driven by winter insulation requirements, often lead to substandard indoor air quality. Purpose: Based on predicted mean vote (PMV), this study explored the effect of natural ventilation on indoor CO2 concentration during the transition season in cold regions and proposed reasonable optimization strategies. Method: Through the method of combination of measurement and simulation, an effective design method of doors and Windows and an intermittent ventilation strategy for improving the indoor environment quality of teaching space in universities in cold regions of China are put forward. Result: The results revealed that indoor CO2 concentrations exceeded the standard limit of 1000 ppm for the majority of the periods studied. Peak indoor CO2 concentrations reached 1970 ppm, 2751 ppm, and 3200 ppm in large-, medium-, and small-sized classrooms, respectively. The duration of exceeding CO2 concentration accounted for the highest proportion of class time, which were 89%, 93%, and 88%, respectively. Furthermore, optimisation of door and window design and ventilation methods was carried out for a representative medium-sized classroom. The simulation results indicated that while maintaining indoor comfort (−0.5 < PMV < 0.5), peak indoor CO2 concentrations during class periods decreased from 2551 ppm to 1149 ppm, and the proportion of time for which CO2 concentrations exceeded standards decreased from 87% to 47%. Conclusions: This study suggests that relevant codes and standards should be refined for the relationship between indoor CO2 concentration and thermal comfort, and that designers should provide suggestions for suitable door and window design and ventilation strategies to improve indoor air quality in educational spaces in cold regions of China.
1. Introduction
1.1. Impact of Natural Ventilation on Indoor Thermal Comfort and Air Quality
To provide a comfortable indoor thermal environment in cold regions of China, architects often focus on factors such as winter insulation and energy saving for heating [1]. A well-sealed building envelope can effectively reduce indoor heat loss in cold regions, but it may also have a negative impact on indoor air quality [2]. Factors affecting the indoor thermal environment include air quality, acoustics, and lighting, with air quality having the strongest correlation with indoor thermal comfort [3]. In most educational spaces in cold regions of China, natural ventilation is utilised to improve indoor air quality [4], which is commonly assessed in terms of indoor CO2 concentration [5,6]. Lei et al. studied the effect of natural ventilation on indoor air quality in dormitories during the winter. The results showed that under similar conditions, without natural ventilation, the indoor CO2 concentration increased from an initial 2400 ppm to 5000 ppm within 7 h, while with natural ventilation (ventilation opening area of 0.11 m2), the indoor CO2 concentration decreased from an initial 2600 ppm to 500 ppm within 7 h [7]. Kuwahara et al. studied the impact of natural ventilation on air quality in air-conditioned rooms, measuring CO2 concentrations in rooms with different temperature controls. The results showed that natural ventilation provided every 30 min reduced indoor CO2 concentration by approximately 278 ppm to 325 ppm [8]. Due to variation in seasonal climates, there are significant differences in the frequency and intensity of natural ventilation [9]. Under natural ventilation, indoor temperature and humidity decrease [10], leading to severe indoor heat loss, which directly negatively affects thermal comfort. Deng et al. explored the impact of natural ventilation on indoor thermal comfort in office buildings, and the results showed that, under natural ventilation, when the outdoor air temperature was 20 °C, 60% of the cases could not meet the thermal comfort requirements (−0.7 < PMVe < 0.7). When the outdoor temperature was raised to 24 °C, the level of dissatisfaction with indoor thermal comfort decreased by 29% [11]. In cold regions, where there is a large temperature difference between indoor and outdoor environments during winter, balancing indoor air quality and thermal comfort is a pressing task.
Predictive mean vote (PMV) [12] and thermal comfort evaluation indices are commonly used to monitor indoor thermal comfort [13,14]. Research on the indoor thermal environment in buildings in China has often taken indoor air temperature as the primary indicator [15]. In a study by Min et al. of classrooms in a university in Beijing, a neutral temperature of 22.9 °C was found for the indoor thermal environment during winter [16]. In the Mediterranean region, analysis of empirical data and student thermal comfort perceptions revealed that indoor air quality deteriorated with the prolonged closure of doors and windows in winter, emphasising the importance of proper ventilation to balance indoor air quality and thermal comfort [17]. Babich et al. evaluated indoor air quality and thermal comfort based on different standard constraints and proposed optimal design methods [18]. In recent years, there have also been studies on processing data through neural networks [19] and machine learning [20] methods to improve the accuracy of indoor thermal environment prediction.
1.2. Impact of CO2 Concentration on Productivity Efficiency
High indoor CO2 concentrations can have direct adverse effects on human physiological health [21,22,23]. Factors influencing indoor air quality include CO2 concentration [24], volatile organic compounds, particulate matter, and ventilation system parameters [25]. Apte et al. found that exceeding standard CO2 concentrations led to adverse symptoms among indoor occupants, such as sore throat, rhinitis, chest tightness, asthma, and decreased attention [26]. Bourbeau et al. found that, after improvements to the ventilation system in office buildings, the prevalence of sick building syndrome among office workers decreased by 40% to 50% [27]. In educational spaces, the rate of emission of indoor pollutants is generally positively correlated with the amount of CO2 exhaled by humans, and different levels of indoor air quality have varying effects on students’ work efficiency [28]. Studies have shown that indoor CO2 concentrations significantly impact learning efficiency [29,30]. When classroom ventilation efficiency is low [31], students show reduced attention and vigilance. Reasonable classroom ventilation rates can enhance students’ attention and classroom productivity. When increasing indoor ventilation rates, it is important to consider the impact of indoor thermal comfort on learning efficiency, especially in cold regions. Xiong et al. investigated the impact of indoor temperature, noise levels, and indoor lighting on performance in different types of tasks. The results indicated that tasks requiring concentration were performed most efficiently in cool indoor temperature environments, while other types of tasks were better suited to warm and quiet indoor environments [32]. Kaushik et al. found that, when the indoor CO2 concentration was below 700 ppm and the outdoor temperature was 22–45 °C, production efficiency was high [33]. Franke et al. employed on-site testing and subjective surveys to establish a comprehensive evaluation framework aimed at guiding the optimisation of indoor environmental quality in workspaces through design strategies [31].
China’s indoor hygiene standards, established in 1997, and indoor environmental standards, established in 2002, require the daily average indoor CO2 concentration to be below 1000 ppm. In China’s ventilation regulations for educational public buildings, the indoor CO2 concentration standard was revised from 1500 ppm in 1998 to 1000 ppm in 2017 [34]. Due to high indoor population density and heavy foot traffic, educational spaces often experience elevated CO2 concentrations, exceeding the standard value of 1000 ppm, in poorly ventilated conditions. When indoor CO2 concentrations exceed 1000 ppm, students’ health and productivity are negatively affected [35]. In cold regions, the phenomenon of elevated CO2 concentrations in university buildings is even more pronounced. Improving the design of doors and windows in educational spaces and implementing reasonable intermittent ventilation methods can enhance ventilation efficiency, thereby reducing indoor CO2 concentrations [36,37] and enhancing teaching and learning efficiency [38]. During classes, natural ventilation should be provided to ensure that the PMV value indoors falls within the range of −0.5 to 0.5.
1.3. Literature Gaps and Research Object
Based on the above literature review, the research gaps filled by and innovations of this paper are as follows:
(1) In the severe cold regions of China, there is a significant temperature difference between indoor and outdoor environments during winter, leading to shorter ventilation cycles to reduce indoor heat loss. However, this can result in inadequate indoor air quality. Previous research has rarely focused on the balance between indoor air quality and thermal comfort in these regions, making it necessary to propose reasonable strategies to ensure the health of indoor occupants.
(2) Furthermore, many studies aimed at improving indoor air quality propose optimization strategies focusing on enhancing ventilation systems and spatial layout. However, in the cold regions of China, where teaching spaces primarily rely on natural ventilation, these strategies are not applicable. There is a need to propose indoor ventilation strategies tailored to the specific climatic characteristics of cold regions in China.
This study selects educational spaces in cold regions of China as the research object. Through a combination of measurement and simulation, this study sheds light on the degree to which indoor CO2 concentration exceeds standards due to poor ventilation. Based on the research results, architectural design optimisation methods and time-based ventilation strategies are proposed, and their effectiveness in resolving the contradiction between indoor thermal comfort and air quality is explored.
2. Methods
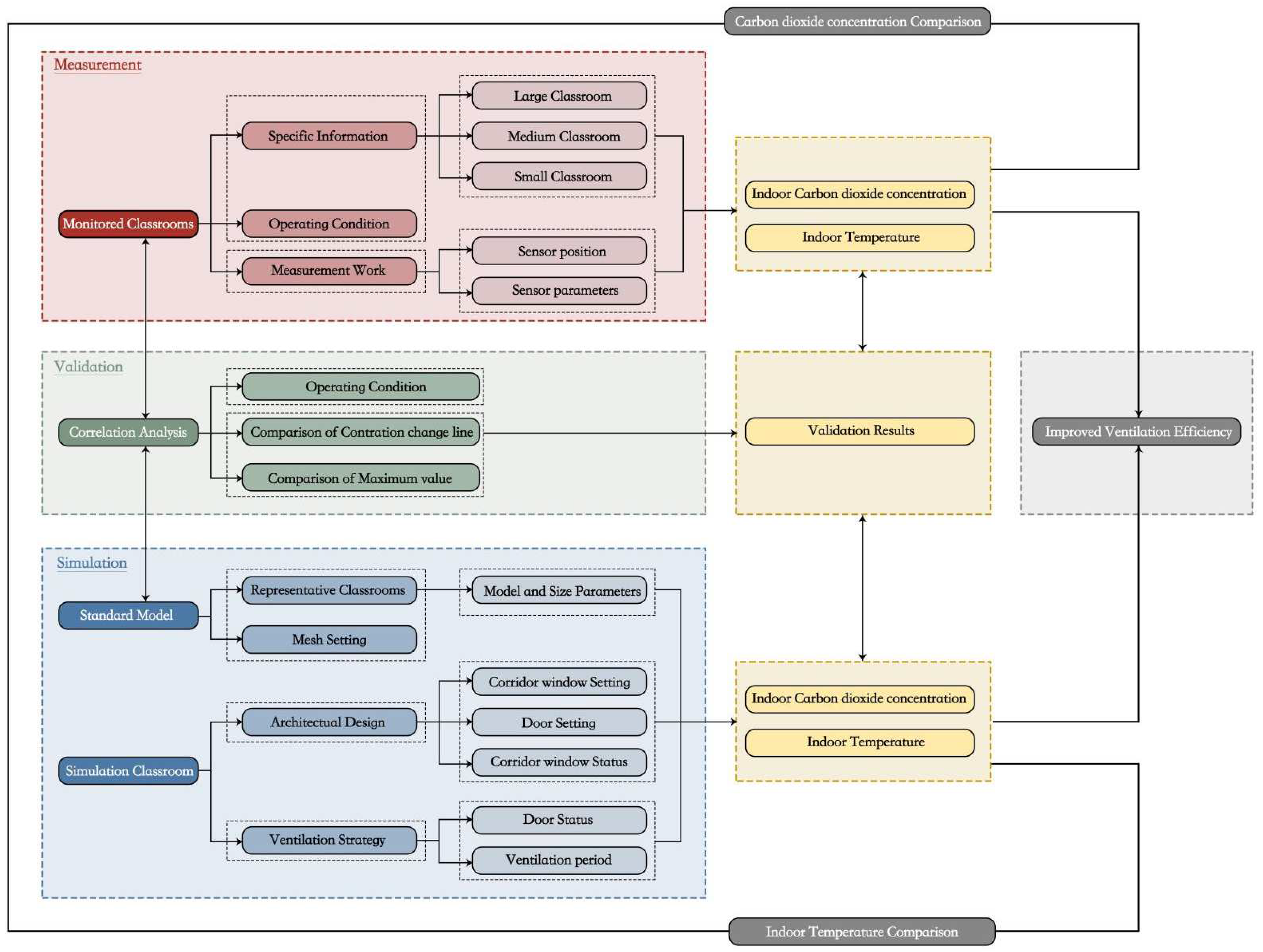
This study aimed to determine whether and to what extent indoor CO2 concentration exceeded standards in a teaching building in a cold region of China through simulation and measurement. First, three types of classrooms (large-, medium-, and small- sized) in a typical teaching building in Harbin were selected as the research subjects, and their indoor CO2 concentrations were monitored. Based on the measured data, the simulation model was validated, and the indoor air quality was analysed. Second, optimisation designs were proposed in three modes: window opening, entrance, and ventilation modes. The effectiveness of the design strategies in balancing indoor thermal comfort and air quality was verified. The research framework is illustrated in Figure 1.
Figure 1.
Framework of study.
2.1. Measurement
To reveal the CO2 concentration situation in naturally ventilated classrooms in cold regions, real-time monitoring of indoor CO2 concentrations was conducted in three classrooms—small-, medium-, and large-sized—in a university teaching building in Harbin, China, from 24 to 26 April 2023. This period can represent the climatic conditions of the typical transition season in the severely cold region, when the heating has just stopped, but the outdoor temperature is low and the limited natural ventilation time brings potential air quality problems. In order to ensure the comprehensiveness of the monitoring data, the monitoring cycle includes two stages: classroom idle state and class state. This is with the aim of revealing the influence of indoor CO2 on thermal comfort under different classroom occupancy states. Three types of instructional classroom (Table 1) were selected for real-time monitoring of indoor CO2 concentrations, with similar occupancy patterns in each classroom during the monitoring period (Table 2). To ensure the accuracy of the measured data, CO2 concentration was monitored separately in each classroom during unoccupied periods to eliminate the influence of factors such as building orientation and room location on the experimental results. In addition, to ensure that radiator usage and window-opening behaviour did not influence the measured data, CO2 concentrations during unoccupied class periods were monitored separately in the three classrooms after one week of heating cessation. During the monitoring period, doors and windows were kept closed. As the activity of occupants during class periods had minimal interference with the indoor air environment, it is not discussed in this paper.
Table 1.
Classroom-specific information.
Table 2.
Occupancy status during class periods in different types of classrooms.
The monitoring equipment selected was sensors with CO2 probes developed independently by Ubibot (Table 3). The CO2 monitoring range of the sensors was 0–10,000 ppm, with an accuracy of 30 ppm ±3%. The specific locations of the measurement points are illustrated in Figure 2. To ensure that airflow caused by factors such as infiltration ventilation and temperature differences did not introduce errors into the data, the sensors were placed at a distance from windows, radiators, and electrical appliances. Sensor height should approximate the range of human thermal perception and should not be too close to the ground or significantly higher than the plane of human activity. Therefore, sensors were positioned near the centre of each classroom, at a height of 1.2 m above the ground, and away from where occupants typically breathe.
Table 3.
Specifications of sensors.
Figure 2.
Sensor location information for the three tested classrooms (red-dashed boxes indicate the classroom units selected for data collection).
2.2. Simulation
The study utilised a sub-balanced model for CO2 in naturally ventilated classrooms as its foundation. It used Airpak3.0 software to establish simulation models, integrating theories of indoor thermal comfort such as the PMV-predicted percentage of dissatisfied model to simulate CO2 concentration, indoor temperature distribution, and PMV vote distribution within teaching building spaces. The “mesh” function in the Airpak software package was utilised to automatically partition and generate grids in the model, followed by fine-tuning adjustments. Boundary conditions were then set, and the transient simulation results were used to adjust and establish standardised models for subsequent simulations of the classrooms after ventilation design optimisation.
2.2.1. Establishment of Standardised Models
This study used Classroom 218, a medium-sized classroom located on the second floor of the building, which can accommodate up to 72 people, as an example to construct the standardized model. Figure 3 shows the specific details of the classroom selected as a simulation case. As can be seen from Figure 3a, in order to meet the requirements of insulation design in winter, the external walls of the teaching space in cold regions are thicker. Figure 3b shows the details of the layout of the classroom space, which is representative of the typical plan features of the climate zone.
Figure 3.
Simulation model envelope structure form and floor plan. (a) External wall structure form of simulation model. (b) Details of simulation model floor plan.
In the field of CFD, common simulation software includes ANSYS Fluent, Airpak, Butterfly, and so on [39]. In this study, Airpak software was used to simulate indoor CO2 distribution and predict indoor thermal comfort environment. The software is developed by Fluent and is widely used in simulation of indoor ventilation and air conditioning [40]. Figure 4a shows the details of the simulation model. Based on field surveys of teaching spaces in universities in cold regions of China, most classrooms have only one exterior wall, with the remaining three walls being interior walls. Therefore, while keeping the boundary condition parameters constant, this study designated one long side of the classroom as the exterior wall and the other three sides as interior walls. Windows were modelled on the exterior wall side, with the window opening method and window-to-wall ratio determined based on the measured classroom dimensions. An entrance was positioned in the middle of each interior wall. Four radiator models were placed below the window slit model, each with a constant power of 500 W. Based on the observed indoor occupancy, the model was set to accommodate 35 people, evenly distributed within the classroom. Table 4 presents specific parameters within the classroom module. The quantity in the table is set according to the actual situation of the classroom and the survey results. Personnel sitting size is calculated according to the average height of the investigators, the window seam combined with the survey classroom according to the field measurement and service life reasonable setting, table and chair and podium size according to the field measurement, and CO2 value is set when sitting human respiration emissions. During the measurement phase, all doors and windows of the classroom were closed. Therefore, in subsequent simulation adjustments, the study simulated the airflow under closed-door and window conditions by setting the gaps in the doors and windows. Additionally, the indoor airflow under open-door and window conditions is illustrated in Figure 4b.

Figure 4.
Schematic diagram of standardised model. (a) Boundary conditions of the model envelope and schematic layout of tables and chairs. (b) Indoor air flow diagram (arrows indicate the direction of air flow).
Table 4.
Model and size parameters of each module.
Figure 5 illustrates the grid division of the standardised model, with (a) showing the cross-section of grid division in the direction of Y = 0.8 m inside the room, and (b) showing the cross-section of grid division in the direction of X = 4.3 m. The maximum grid size in the X, Y, and Z directions was 0.2 m. To enhance simulation accuracy, local refinement was applied at the openings of doors and windows and near human pollution sources, resulting in a total of 892,935 generated grids.
Figure 5.
Model mesh division. (a) Model mesh division cross-section Y = 0.8. (b) Model mesh division cross-section X = 4.3.
2.2.2. Establishment of Different Corridor Windows and Entrance Models
To further explore the impact of different transom window configurations on indoor CO2 concentration, four models with transom windows of varying heights were established for comparative study. Due to the low outdoor temperatures and noise levels in cold regions of China during winter, it is difficult to improve indoor air quality by opening exterior windows during class periods. Therefore, it is common for classrooms in cold regions of China to have transom windows installed on interior walls near corridors. When the transom windows are open and doors and exterior windows are closed, according to the principle of thermal buoyancy ventilation, the indoor air environment during class periods is improved. If the transom windows are positioned too low, activities in the corridor and rapid airflow may disturb students during class. Therefore, the bottom height of the transom window in this study was set above the seated and standing eye levels, with the minimum effective opening height being 1.7 m. The indoor ventilation conditions were simulated with four transom window heights: Case 1.1: y = 3.2 m, Case 1.2: y = 2.7 m, Case 1.3: y = 2.2 m, and Case 1.4: y = 1.7 m. Additionally, considering the influence of the positions of entrances on indoor CO2 concentration, adjustments were made to the number of entrances based on the Case 1.1 model, with front and back entrances set on the long side interior wall of the classroom.
2.2.3. Boundary Condition Setting
This study analysed the distribution of CO2 during class periods using transient simulation methods. The simulation time step was 2 min, and air environment data, including indoor average CO2 concentration, were recorded every 4 min. The simulation assumed the incompressible indoor fluid and uniform distribution of CO2 and temperature field at the initial stage of simulation. The initial CO2 concentration indoors was set based on test values during unoccupied and occupied class periods in a medium-sized classroom, where the indoor CO2 concentration reached a steady state of 700 ppm after doors and windows were closed. In this study, the wall with exterior windows is designated as the exterior wall, while the remaining three walls are considered interior walls. In severe cold regions, the significant temperature difference between indoor and outdoor environments leads to heat transfer. The outdoor temperature is set at −10 °C, with a pressure of 100 kPa and a relative humidity (RH) of 70%. The exterior wall is set as a temperature-controlled wall with an initial temperature of 10 °C. The initial indoor temperature is 21 °C with an RH of 50%. The interior walls, ceiling, and floor are specified as insulated boundary conditions since they all face the interior and are expected to have similar temperature conditions to adjacent rooms. Therefore, their initial temperature is set at 18 °C. When doors and windows are closed, indoor air circulation is considered only for infiltration through gaps in the exterior wall windows and interior wall doors. The parameters are set for static pressure ventilation with an infiltration rate of 0.5 h⁻1. When doors and windows are open, the indoor space is naturally ventilated. During the transitional seasons, the average outdoor wind speed is set at 2 m/s, with a natural ventilation rate of 3 h⁻1. Additionally, considering the long usage period of the case study building and the presence of significant leaks due to large gaps in doors and windows, the window and door gaps are set to 0.015 m × 1.5 m and 0.015 m × 1.8 m, respectively. The occupants in the classroom were assumed to be seated, with a metabolic heat production of 105 W per person. The lecturer’s desk and student desks were simplified as rectangular prisms with insulating physical properties. The power of the radiators was set at 500 W. The pollution source was set as a cube measuring 0.04 m × 0.04 m × 0.04 m, located to the front of the facial model of the occupants. This represented CO2 release from respiration and was the only modelled source of CO2 indoors. The release rate of CO2 was 0.0144 m3/(h·p), with a temperature of 37 °C. For the PMV calculation, the thermal resistance of clothing for indoor personnel was 1.0 clo for male students and 1.2 clo for female students (typical in spring), and the metabolic rate was set at 1.2 met (sedentary state).
2.2.4. Ventilation in Different Time Periods
To investigate the impact of using transom windows for time-based ventilation on CO2 concentration, the duration of ventilation was adjusted during class periods to verify its effectiveness in improving indoor air quality (as shown in Table 5). The exterior windows were set to remain closed throughout the entire period, while the doors and transom windows were opened during break times. The indoor occupancy during class periods was set at 35 people, while during break times it was set at 20 people.
Table 5.
Division of indoor ventilation simulation stages.
2.3. Validation
The study fitted the measured and simulated indoor CO2 concentration results during class and break periods in the medium-sized classroom separately to verify the accuracy of the simulation model. The accuracy of the model was estimated using Pearson’s correlation coefficient (Pearson’s R). Formula (1) represents the calculation formula for Pearson’s R. This value indicates the linear correlation between two variables, Tmeas and Tsim, ranging from −1 to 1. When the absolute value approaches 1, the simulation accuracy is higher. This value can be calculated using Formula (1), where Tmeas represents the measured data and Tsim represents the simulated data. To further validate the accuracy of the model, the boundary limits of the coefficient of variation of the (CV(RMSE)) were calculated, which provide insights into the extent of discrepancy between the simulated and measured data. The value can be calculated using Formula (2), where n represents the number of hours during the monitoring period, i represents each hour of the study period, and value of p is suggested to be 1. The acceptable ranges of the CV(RMSE) relative to the hourly calibration data were set at below 30%.
2.4. PMV Evaluation Index
Indoor thermal comfort can be measured by the PMV index, which is influenced by six main factors: air temperature, relative humidity, mean radiant temperature, air velocity, clothing insulation, and metabolic rate. Fanger derived mathematical formulas for PMV based on these six factors through extensive experiments [41]. The PMV calculation formula is represented as Equation (3):
where M represents metabolic rate (W/m3), W represents external work load (W/m2), Pa represents water vapor pressure (kPa), ta represents indoor average temperature (°C), tr represents indoor average radiant temperature (°C), fcl represents the garment area coefficient, tcl represents clothing surface temperature (°C), hc represents the convective heat transfer coefficient between each occupant and the indoor environment (W/(m2·K)), and va represents average air velocity (m/s).
3. Results
3.1. Classroom Monitoring Results
As shown in Figure 6, the CO2 concentration in all three classrooms, small-, medium-, and large-sized, majorly exceeded the standard during class times. The indoor CO2 concentration was lower than 1000 ppm on non-school days. During class, when the number of indoor occupants was higher, the CO2 concentration was significantly higher. As shown in Figure 6a, the rate of accumulation of indoor CO2 concentration in the small classroom during class was relatively high, and the peak value was large, with the maximum peak value approaching 3200 ppm. This may have been due to the small classroom space, the large number of indoor occupants during the class, and the lack of timely ventilation. In addition, as shown in Figure 6c, because CO2 accumulated indoors on April 25 and was not removed in a timely manner due to poor ventilation, the indoor CO2 concentration was still too high during the unoccupied period on April 26.
Figure 6.
CO2 concentration measurement results.
3.2. Validation Results
To enhance the reliability of the simulation model, Airpak software was used to simulate two scenarios in the medium-sized classroom: occupancy during class and break periods. The measured data were fitted with the simulated data, demonstrating a high level of model credibility. The Pearson’s R values for the two scenarios were 0.99066 and 0.98532, both exceeding 0.8. In addition, the study further verified by calculating CV(RMSE) values. It can be seen from the calculation results that the CV(RMSE) values of the two scenarios simulation models are 2.897% and 4.59%, respectively, and the simulation error is far lower than the specified threshold. In Figure 7, the curve of simulated CO2 concentration over time approximates a linear function graph. However, the slope of the growth rate of CO2 concentration in the measured data fluctuates significantly. These discrepancies arise from differences in the distribution and activities of teachers and students indoors compared with the simulation conditions. Additionally, variations in the rate of CO2 release by different individuals disturbed indoor airflow, leading to an unstable increase in indoor CO2 concentration.
Figure 7.
Comparison and validation of simulated data and measured data.
3.3. Simulation Results
3.3.1. Standardised Model Simulation Results
Figure 8 shows that the standardised model with single-side window ventilation exhibited an overall elevated level of indoor average CO2 concentration. Approximately 12 min after the start of class, the indoor CO2 value reached the upper limit (1000 ppm). Compared with actual classroom data, this ventilation mode resulted in a higher rate of accumulation of CO2, with the CO2 concentration peak rising from 1203 ppm to 1402 ppm (after 40 min of class). Figure 9 illustrates the distribution of CO2 concentration and temperature within the classroom during a 40 min class period. As seen in (a), the indoor CO2 concentration increased over time. At a height of Y = 1.2 m (typical breathing height while seated), CO2 rapidly accumulated in the space farthest from the window, with CO2 concentration reaching a peak of 1500 ppm after 40 min of class. The temperature distribution cloud map in (b) indicates that after 40 min, the temperature distribution in the horizontal space indoors became more uniform, with the temperature near Y = 1.2 m approaching 26 °C.
Figure 8.
Indoor carbon dioxide concentration changes in corrected, measured, and standardized models.
Figure 9.
Corrected standardised model of indoor average CO2 concentration change. (a) Simulation results for CO2 concentration distribution using standardised model. (b) Simulation results for indoor temperature field using standardised model.
3.3.2. Simulation Results for Different Corridor Window and Entrance Models
Figure 10a illustrates the varying impacts of four different heights of transom windows on indoor CO2 concentration. As can be seen from the figure, increasing the height of the transverse window can effectively reduce the CO2 concentration. Case 1.1 shows a clear improvement, with peak CO2 concentration reduced by 184 ppm compared to baseline. The trend of curve changes in the graph indicates that, within a 40 min class period, Case 1.1 (window height of 3.2 m) effectively reduced indoor CO2 concentration. Compared with the standard model, during class time, the Case 1.1 transom window configuration lowered the peak CO2 concentration from 1402 ppm to 1218 ppm, although this still exceeded the regulatory requirement (1000 ppm). Figure 10b highlights the influence of entrance numbers, where having two entrances not only delays the exceedance of CO2 standards but also achieves a lower overall concentration by the end of the class period. The model with two entrances reached a CO2 concentration of 1000 ppm nearly 10 min earlier than the model with a single entrance. After 40 min, the peak CO2 concentrations in the two classrooms were 1218 ppm and 1093 ppm, respectively, indicating that appropriately increasing the number of entrances can effectively reduce indoor CO2 concentration.
Figure 10.
Effects of different door and window designs on indoor CO2 concentration. (a) Effect of different window height on CO2 concentration (b) Effect of the number of entrances on CO2 concentration.
3.3.3. Minute Ventilation Simulation Results
Figure 11 depicts the variation of CO2 concentration after the implementation of transom windows and ventilation measures. A comparison of the data in Figure 11 reveals that, during morning class periods in the medium-sized classroom, the observed duration of CO2 concentration exceeding the standard was 156 min, accounting for 87% of the total class time, with a peak indoor CO2 concentration of 2551 ppm. After simulation adjustments and adopting segmented ventilation, the duration of CO2 concentration exceeding the standard during morning class periods was reduced to 84 min, accounting for 47% of the morning class duration, with an indoor CO2 peak concentration of 1149 ppm. These findings that combining architectural design adjustments with operational strategies, such as intermittent ventilation, is highly effective in maintaining indoor air quality within acceptable limits while balancing energy efficiency and occupant comfort. Furthermore, this approach highlights the importance of context-specific interventions, as the effectiveness of these strategies may vary depending on factors such as room size, occupancy density, and outdoor environmental conditions.
Figure 11.
Comparison of the measured data and ventilation design strategy simulation results for the medium-sized classrooms on April 25th.
3.3.4. Indoor Temperature and PMV Simulation Results
Figure 12a shows the simulation results for the indoor temperature field over time in Case 1.1. In the first 40 min of the class, the average indoor temperature increased from 21 °C to 25.1 °C, and the indoor temperature at the seated level of indoor occupants fluctuated between 24 °C and 26 °C. The average PMV was −0.0791, and the overall indoor thermal comfort was fair. As shown in Figure 12b, 40 min after the class began, the average indoor temperature was 24.2 °C and the overall indoor temperature was relatively low. In addition, compared with the cloud image for Case 1.1, the changes in indoor temperature in the middle area of the classroom and before and after the start of class were obvious. The PMV value was −0.32, and the level of indoor thermal comfort was generally low.

Figure 12.
Cloud maps of room temperature changes after 40 min of class. (a) Case 1.1: indoor temperature simulation results. (b) Case 2.1: indoor temperature simulation results.
4. Discussion
4.1. Effects of Window Height and Number of Entrances and Exits on CO2 Distribution
The simulation results for adjusting the height of classroom transom windows show that this measure effectively reduced indoor CO2 concentration. In the design of teaching spaces in cold regions of China, emphasis is placed on cold-proofing and insulation performance, resulting in fewer and smaller openings of doors and windows. However, the efficiency of natural ventilation is often overlooked. According to the simulation data from this study, a transom window height of 3.2 m achieved the best dispersal of indoor CO2 accumulation. Horizontally, installing transom windows was found to facilitate the discharge of indoor air via infiltration through door and window gaps. Additionally, the study found that selecting an appropriate number of entrances alleviated indoor air quality issues. Figure 13a,b show CO2 distribution cloud maps for Case 1.1 (one entrance) and Case 2.1 (two entrances), respectively. Compared with that in Case 1.1, the accumulation of CO2 toward the classroom ceiling was reduced in Case 2.1. The simulation cloud map for Case 2.1 indicates that adding entrances effectively lowered the CO2 concentration in the horizontal direction of the front and rear spaces of the classroom, but the variation in CO2 concentration in the middle part of the classroom was relatively small.
Figure 13.
Standardised model of indoor average CO2 concentration change. (a) Case 1.1 (one entrance): simulation results for indoor CO2 concentration. (b) Case 2.1 (two entrances): simulation results for indoor CO2 concentration.
Changes in outdoor climate can significantly affect the effectiveness of ventilation strategies, especially the balance between maintaining thermal comfort and ensuring adequate indoor air quality. Table 6 shows the outdoor temperature data during the monitoring test. It can be seen that the outdoor temperature during this period is low, and the average outdoor temperature is 6.38 °C. It reflects the outdoor climate characteristics in the cold region during the transition season. In cold weather with lower average temperatures (such as April 23 and April 24), natural ventilation from windows and beams may be limited due to heat loss issues, which can lead to higher CO2 concentrations in the room. On the contrary, in warm weather (such as April 25), the feasibility of extended ventilation increases, thus diluting CO2 more effectively. These findings highlight the need for adaptive ventilation strategies that take into account real-time meteorological conditions, such as intermittent ventilation plans or dynamic control of window openings based on fluctuations in outdoor temperature.
Table 6.
Outdoor temperature during monitoring.
During winter, the outdoor temperature in cities in cold regions of China is extremely low, and opening external windows to facilitate natural ventilation to reduce indoor CO2 concentration is not conducive to indoor thermal insulation. Based on comparative analysis of the simulation results, this study suggests that the number of windows and entrances should be established according to the size of the classroom space. In addition, horizontal windows should be opened during classroom occupancy to improve the natural ventilation efficiency without affecting indoor thermal comfort and slow down the accumulation of indoor CO2 during class. Therefore, this study proposes the following optimization suggestions to provide guidance for future design practice:
- It is recommended that policymakers revise ventilation standards for education spaces in cold regions to incorporate intermittent ventilation strategies to optimize indoor air quality and thermal comfort during the transition season in the region.
- At the level of architectural design, the air tightness of the building envelope and doors and windows should be reasonably designed, and the relationship between heat preservation and ventilation should be balanced.
- The opening area of the outer window should be reasonably designed for the setting of doors and windows of the teaching space. In addition, considering the addition of the number of classroom entrances and porch windows can effectively help improve the quality of indoor air environment.
- In order to ensure the practical application and effectiveness of the proposed intermittent ventilation strategy, we suggest that coarse filters can be used appropriately to help maintain the CO2 concentration in the indoor education space below 1000 ppm.
- In order to ensure that the ventilation strategy during teaching space breaks can achieve the plot effect, it is recommended that the ventilation volume value range of large classrooms, middle classrooms and small classrooms be 4 h−1 to 6 h−1.
4.2. Balancing Indoor Air Quality and Thermal Comfort
The simulation results for intermittent ventilation show that reasonable natural ventilation effectively reduced indoor CO2 concentrations and maintained them within the specified range. Figure 14 illustrates temperature contour maps during different ventilation measures, with the PMV values for the three stages being −0.23, −0.09, and −0.6, respectively, indicating good indoor thermal comfort. Compared with natural ventilation during occupied periods, the indoor PMV value of natural ventilation during unoccupied periods was significantly lower, and the rate of decline of CO2 concentration was accelerated.
Figure 14.
Corrected standardised model of indoor average CO2 concentration change.
University teaching spaces, which are crucial for learning activities among faculty and students, can experience elevated CO2 concentrations, which negatively impact students’ learning efficiency. Some studies have suggested that adequate ventilation can help improve indoor air quality in classrooms, but students’ thermal comfort may also be affected to varying degrees [17]. Similarly, Cordero et al. ‘s study emphasizes the ability of dynamically controlled window opening modes to coordinate air quality and thermal comfort [42]. In addition, Kaushik et al. ‘s research shows that reasonable door and window area and ventilation volume can effectively balance the relationship between indoor environmental quality and thermal comfort [33]. In order to reduce indoor heat loss and achieve thermal insulation effect, Ai et al. proposed that short-term mechanical ventilation strategies could be used to help indoor environmental quality quickly reach an acceptable level [43]. Therefore, it is essential to design the doors, windows, and other entrances to educational spaces in cold regions of China to reduce indoor CO2 concentrations while ensuring indoor thermal comfort during winter. Intermittent ventilation, an effective means of improving indoor air quality, can effectively lower indoor CO2 concentrations. Based on this study’s simulation results, it is advisable to keep corridor windows open during class periods while closing external windows and doors to classrooms. During breaks, classroom front doors should be kept open for ventilation, and after class, corridor windows and front doors should be opened for ventilation while keeping external windows closed.
4.3. Limitations
Due to the limitation of experimental conditions, the monitoring time of this study is short, and experimental studies on indoor thermal environment and air quality of teaching space in different seasons should be supplemented in the future. The results of this study highlight the challenges faced by indoor air quality and thermal comfort in teaching spaces in cold regions, but lack a comparative study on the influence of different natural ventilation modes on the results from different seasonal variations. Future studies could expand the monitoring period to capture conditions across different seasons to provide a more comprehensive understanding.
In addition, the limit of indoor CO2 threshold range (1000 ppm) in this study refers to the Chinese standard, which is different from the international standard. Future research work should emphasize the practicability of different standards to evaluate indoor air quality in teaching spaces in cold regions of China, so as to further promote the construction of healthy indoor environment. Meanwhile, compared with the steady-state ventilation strategy emphasized by CETIAT (France, 2001), this study focuses on exploring the advantages of intermittent ventilation strategy in balancing energy efficiency and thermal comfort.
5. Conclusions
The simulation and monitoring results indicated that indoor CO2 concentration exceeds the standard in university building teaching spaces in cold regions of China due to poor ventilation. The study also explored methods of effectively improving indoor air quality. The main research findings were as follows:
(1) The measured indoor CO2 concentration in three classrooms of different volumes during class periods all exceeded the standard requirement (1000 ppm). The peak CO2 concentrations in the large, medium-sized, and small classrooms reached 1970 ppm, 2751 ppm, and 3200 ppm, respectively. During classroom occupancy, CO2 concentration exceeding the standard accounted for 89%, 93%, and 88%, respectively, of class time.
(2) Installing transom windows or increasing the number of entrances can effectively reduce indoor CO2 concentration. The simulation results demonstrated that setting transom windows at a height of 3.2 m indoors reduced the peak CO2 concentration during class periods from 1402 ppm to 1218 ppm, effectively slowing down the accumulation rate of CO2. Compared with classrooms with one entrance set in the middle of the interior wall, classrooms with entrances set in both the front and back walls were more conducive to CO2 reduction. The CO2 concentrations in classrooms with one entrance and two entrances were 1218 ppm and 1093 ppm, respectively. It is suggested that the relevant standards for teaching spaces in cold regions can be appropriately added transom windows to solve the problems of indoor air quality and indoor thermal comfort in the transitional season in this area.
(3) Segmental ventilation can effectively reduce indoor CO2 concentration. In this study, reasonable ventilation strategies were found to reduce the peak indoor CO2 concentration from 2551 ppm to 1149 ppm, with the proportion of class time for which CO2 concentration exceeded the standard decreasing from 87% to 47%. Policymakers and architects should improve the design of doors and windows for teaching spaces in cold regions of China and propose reasonable ventilation strategies. On the premise of ensuring thermal comfort, it is recommended to improve indoor air quality through intermittent ventilation.
Author Contributions
J.Y.: writing—original draft and data curation. H.W.: resources, investigation, and data curation. Y.S.: visualization, project administration, methodology, and data curation. Y.X.: visualization, validation, software, and methodology. Y.C.: first draft, conceptualization, and validation. All authors have read and agreed to the published version of the manuscript.
Funding
This research was funded by the National Natural Science Foundation of China, grant number 52078153.
Data Availability Statement
The original contributions presented in the study are included in the article, further inquiries can be directed to the corresponding author.
Conflicts of Interest
The authors declare that they have no known competing financial interests or personal relationships that could have appeared to influence the work reported in this paper.
References
- Fu, N.; Wei, P.; Jia, Y.; Zheng, X.; Guan, J. Indoor volatile organic compounds in densely occupied education buildings of four universities: Target list, concentration levels and correlation analysis. Build. Environ. 2021, 191, 107599. [Google Scholar] [CrossRef]
- Razali, N.Y.Y.; Latif, M.T.; Dominick, D.; Mohamad, N.; Sulaiman, F.R.; Srithawirat, T. Concentration of particulate matter, CO and CO2 in selected schools in Malaysia. Build. Environ. 2015, 87, 108–116. [Google Scholar] [CrossRef]
- Chen, Y.; Chen, B.; Deng, J.; Xu, S. The integration model of objective and subjective data of residential indoor environment quality in Northeast China based on structural equation modeling. Build. Simul. 2022, 15, 741–754. [Google Scholar] [CrossRef]
- Ding, E.; Zhang, D.; Bluyssen, P.M. Ventilation regimes of school classrooms against airborne transmission of infectious respiratory droplets: A review. Build. Environ. 2022, 207, 108484. [Google Scholar] [CrossRef]
- Remion, G.; Moujalled, B.; El Mankibi, M. Review of tracer gas-based methods for the characterization of natural ventilation performance: Comparative analysis of their accuracy. Build. Environ. 2019, 160, 106180. [Google Scholar] [CrossRef]
- Huang, K.; Feng, G.; Zhao, L.; Chang, S.; Jiang, M. Survey of Window-Opening Behavior of Severe Cold Area in Winter and Relevant Energy Consumption Analysis. In Proceedings of the 8th International Symposium on Heating, Ventilation and Air Conditioning: Volume 3: Building Simulation and Information Management; Li, A., Zhu, Y., Li, Y., Eds.; Springer: Berlin/Heidelberg, Germany, 2014; pp. 523–533. [Google Scholar] [CrossRef]
- Lei, Z.; Liu, C.; Wang, L.; Li, N. Effect of natural ventilation on indoor air quality and thermal comfort in dormitory during winter. Build. Environ. 2017, 125, 240–247. [Google Scholar] [CrossRef]
- Kuwahara, R.; Kim, H. Studying the Indoor Environment and Comfort of a University Laboratory: Air-Conditioning Operation and Natural Ventilation Used as a Countermeasure against COVID-19. Buildings 2022, 12, 953. [Google Scholar] [CrossRef]
- Canha, N.; Almeida, S.M.; Freitas, M.C.; Taubel, M.; Hanninen, O. Winter Ventilation Rates at Primary Schools: Comparison Between Portugal and Finland. J. Toxicol. Environ. Health 2013, 76, 400–408. [Google Scholar] [CrossRef]
- Zhao, Y.; Sun, H.; Tu, D. Effect of mechanical ventilation and natural ventilation on indoor climates in Urumqi residential buildings. Build. Environ. 2018, 144, 108–118. [Google Scholar] [CrossRef]
- Deng, X.; Tan, Z. Numerical analysis of local thermal comfort in a plan office under natural ventilation. Indoor Built Environ. 2020, 29, 972–986. [Google Scholar] [CrossRef]
- Zhang, H.; Liu, Z. Influence of winter natural ventilation on thermal environment of university dormitories under central heating mode in severe cold regions of China. Archit. Sci. Rev. 2023, 66, 226–241. [Google Scholar] [CrossRef]
- Yang, X.; Sun, D.; Zhou, X.; Cai, L.; Ji, Y. Indoor thermal comfort and its effect on building energy consumption. In Frontiers of Green Building, Materials and Civil Engineering PTS 1-8; Sun, D., Sung, W.P., Chen, R., Eds.; Trans Tech Publications Ltd.: Stafa-Zurich, Switzerland, 2011; pp. 3516–3519. [Google Scholar] [CrossRef]
- Djongyang, N.; Tchinda, R.; Njomo, D. Thermal comfort: A review paper, Renew. Sustain. Energy Rev. 2010, 14, 2626–2640. [Google Scholar] [CrossRef]
- Wong, N.H.; Feriadi, H.; Lim, P.Y.; Tham, K.W.; Sekhar, C.; Cheong, K.W. Thermal comfort evaluation of naturally ventilated public housing in Singapore. Build. Environ. 2002, 37, 1267–1277. [Google Scholar] [CrossRef]
- Jowkar, M.; de Dear, R.; Brusey, J. Influence of long-term thermal history on thermal comfort and preference. Energy Build. 2020, 210, 109685. [Google Scholar] [CrossRef]
- Miao, S.; Gangolells, M.; Tejedor, B. A Comprehensive Assessment of Indoor Air Quality and Thermal Comfort in Educational Buildings in the Mediterranean Climate. Indoor Air 2023, 2023, 6649829. [Google Scholar] [CrossRef]
- Babich, F.; Torriani, G.; Corona, J.; Lara-Ibeas, I. Comparison of indoor air quality and thermal comfort standards and variations in exceedance for school buildings. J. Build. Eng. 2023, 71, 106405. [Google Scholar] [CrossRef]
- Peng, B.; Gao, D.; Wang, M.; Zhang, Y. 3D-STCNN: Spatiotemporal Convolutional Neural Network Based on EEG 3D Features for Detecting Driving Fatigue. J. Data Sci. Intell. Syst 2024, 2. [Google Scholar] [CrossRef]
- Haghirad, M.; Heidari, S.; Hosseini, H. Advancing personal thermal comfort prediction: A data-driven framework integrating environmental and occupant dynamics using machine learning. Build. Environ. 2024, 262, 111799. [Google Scholar] [CrossRef]
- Apte, M.G.; Fisk, W.J.; Daisey, J.M. Associations between indoor CO2 concentrations and sick building syndrome symptoms in US office buildings: An analysis of the 1994-1996 BASE study data. Indoor Air-Int. J. Indoor Air Qual. Clim. 2000, 10, 246–257. [Google Scholar] [CrossRef]
- Johnson, D.L.; Lynch, R.A.; Floyd, E.L.; Wang, J.; Bartels, J.N. Indoor air quality in classrooms: Environmental measures and effective ventilation rate modeling in urban elementary schools. Build. Environ. 2018, 136, 185–197. [Google Scholar] [CrossRef]
- Geelen, L.M.J.; Huijbregts, M.A.J.; Ragas, A.M.J.; Bretveld, R.W.; Jans, H.W.A.; van Doorn, W.J.; Evertz, S.J.C.J.; van der Zijden, A. Comparing the effectiveness of interventions to improve ventilation behavior in primary schools. Indoor Air 2008, 18, 416–424. [Google Scholar] [CrossRef] [PubMed]
- Chatzidiakou, L.; Mumovic, D.; Summerfield, A. Is CO2 a good proxy for indoor air quality in classrooms? Part 2: Health outcomes and perceived indoor air quality in relation to classroom exposure and building characteristics. Build. Serv. Eng. Res. Technol. 2015, 36, 162–181. [Google Scholar] [CrossRef]
- Vilcekova, S.; Budaiova, Z. Productivity and Indoor Environmental Quality in Offices. In Energy Clean Technology; Stef92 Technology Ltd.: Sofia, Bulgaria, 2015; pp. 993–1000. Available online: https://webofscience.clarivate.cn/wos/alldb/summary/f1c86051-5541-4b05-ad28-ad2a25c6da65-df84e0b0/relevance/1 (accessed on 16 April 2024).
- Daisey, J.M.; Angell, W.J.; Apte, M.G. Indoor air quality, ventilation and health symptoms in schools: An analysis of existing information. Indoor Air 2003, 13, 53–64. [Google Scholar] [CrossRef] [PubMed]
- Bourbeau, J.; Brisson, C.; Allaire, S. Prevalence of the sick building syndrome symptoms in office workers before and after being exposed to a building with an improved ventilation system. Occup. Environ. Med. 1996, 53, 204–210. [Google Scholar] [CrossRef]
- Petersen, S.; Jensen, K.L.; Pedersen, A.L.S.; Rasmussen, H.S. The effect of increased classroom ventilation rate indicated by reduced CO2 concentration on the performance of schoolwork by children. Indoor Air 2016, 26, 366–379. [Google Scholar] [CrossRef]
- Bako-Biro, Z.; Clements-Croome, D.J.; Kochhar, N.; Awbi, H.B.; Williams, M.J. Ventilation rates in schools and pupils’ performance. Build. Environ. 2012, 48, 215–223. [Google Scholar] [CrossRef]
- Clements-Croome, D.J.; Awbi, H.B.; Bako-Biro, Z.; Kochhar, N.; Williams, M. Ventilation rates in schools. Build. Environ. 2008, 43, 362–367. [Google Scholar] [CrossRef]
- Franke, M.; Nadler, C. Towards a holistic approach for assessing the impact of IEQ on satisfaction, health, and productivity. Build. Res. Inf. 2021, 49, 417–444. [Google Scholar] [CrossRef]
- Xiong, L.; Huang, X.; Li, J.; Mao, P.; Wang, X.; Wang, R.; Tang, M. Impact of Indoor Physical Environment on Learning Efficiency in Different Types of Tasks: A 3 × 4 × 3 Full Factorial Design Analysis. Int. J. Environ. Res. Public. Health 2018, 15, 1256. [Google Scholar] [CrossRef]
- Kaushik, A.; Arif, M.; Tumula, P.; Ebohon, O.J. Effect of thermal comfort on occupant productivity in office buildings: Response surface analysis. Build. Environ. 2020, 180, 107021. [Google Scholar] [CrossRef]
- MOHURD. Hygienic Requirements for Ventilation in Primary and Secondary School Classrooms; MOHURD: Beijing, China, 2017. [Google Scholar]
- Qabbal, L.; Younsi, Z.; Naji, H. An indoor air quality and thermal comfort appraisal in a retrofitted university building via low-cost smart sensor. Indoor Built Environ. 2022, 31, 586–606. [Google Scholar] [CrossRef]
- Cao, S.-J.; Yu, C.W.; Luo, X. Heating, ventilating and air conditioning system and environmental control for wellbeing. Indoor Built Environ. 2020, 29, 1191–1194. [Google Scholar] [CrossRef]
- Canha, N.; Mandin, C.; Ramalho, O.; Wyart, G.; Riberon, J.; Dassonville, C.; Hanninen, O.; Almeida, S.M.; Derbez, M. Assessment of ventilation and indoor air pollutants in nursery and elementary schools in France. Indoor Air 2016, 26, 350–365. [Google Scholar] [CrossRef] [PubMed]
- Haverinen-Shaughnessy, U.; Moschandreas, D.J.; Shaughnessy, R.J. Association between substandard classroom ventilation rates and students’ academic achievement. Indoor Air 2011, 21, 121–131. [Google Scholar] [CrossRef]
- Al Mindeel, T.; Spentzou, E.; Eftekhari, M. Energy, thermal comfort, and indoor air quality: Multi-objective optimization review. Renew. Sustain. Energy Rev. 2024, 202, 114682. [Google Scholar] [CrossRef]
- Chen, S.; Fan, Z.; He, L.; Ma, S.; Liu, J. Ventilation benefit assessment of space organization design for “L” type inner corridor buildings. Build. Environ. 2024, 253, 111327. [Google Scholar] [CrossRef]
- de Dear, R.J.; Akimoto, T.; Arens, E.A.; Brager, G.; Candido, C.; Cheong, K.W.D.; Li, B.; Nishihara, N.; Sekhar, S.C.; Tanabe, S.; et al. Progress in thermal comfort research over the last twenty years. Indoor Air 2013, 23, 442–461. [Google Scholar] [CrossRef]
- Cordero, A.; Melgar, S.; Márquez, J. Validation of Dynamic Natural Ventilation Protocols for Optimal Indoor Air Quality and Thermal Adaptive Comfort during the Winter Season in Subtropical-Climate School Buildings. Appl. Sci. 2024, 14, 4651. [Google Scholar] [CrossRef]
- Ai, Z.; Mak, C.; Cui, D.; Xue, P. Ventilation of air-conditioned residential buildings: A case study in Hong Kong. Energy Build. 2016, 127, 116–127. [Google Scholar] [CrossRef]
Disclaimer/Publisher’s Note: The statements, opinions and data contained in all publications are solely those of the individual author(s) and contributor(s) and not of MDPI and/or the editor(s). MDPI and/or the editor(s) disclaim responsibility for any injury to people or property resulting from any ideas, methods, instructions or products referred to in the content. |
© 2024 by the authors. Licensee MDPI, Basel, Switzerland. This article is an open access article distributed under the terms and conditions of the Creative Commons Attribution (CC BY) license (https://creativecommons.org/licenses/by/4.0/).
















