Abstract
This study evaluates the environmental impact of earthquake-resistant structural design choices in high-risk seismic regions through life cycle assessment. As climate change concerns intensify, understanding the environmental implications of structural design decisions becomes crucial for sustainable construction. Examining a building in Quito, Ecuador, the research compares three structural systems: Optimized Framed System (OFS), Optimized Dual System (ODS), and Equivalent Framed System (EFS). The assessment quantifies emissions through a ‘cradle to gate’ approach, encompassing materials fabrication, transportation, and construction processes. The results demonstrate that the ODS achieves optimal seismic performance equal to the EFS while reducing emissions by 38%, with only 5% higher emissions than the OFS. The findings establish that effective earthquake-resistant design can simultaneously achieve structural resilience and environmental sustainability, providing valuable insights for sustainable structural engineering practices in seismic regions.
1. Introduction
The catastrophic impact of recent earthquakes underscores the urgent need for resilient construction practices in seismically active regions. Notably, the February 2023 earthquakes in Türkiye, with magnitudes of Mw 7.7 and Mw 7.6, devastated urban infrastructure across 11 cities, resulting in over 50,000 fatalities, displacing approximately 1.5 million people, and highlighting critical structural vulnerabilities in reinforced concrete (RC) buildings [1,2]. In regions like Adıyaman, inadequate reinforcement, poor concrete quality, and non-ductile detailing led to widespread structural failures, revealing deficiencies in design standards [1]. These events echo similar vulnerabilities observed in the 2016 Mw 7.8 earthquake in Ecuador, where tectonic activity along the Nazca and South American plates frequently produces powerful seismic events [3]. The Pedernales earthquake, in particular, inflicted severe damage, impacting over 6000 buildings in Portoviejo alone, emphasizing the need for robust seismic codes and resilient building practices to protect communities in this dynamic tectonic setting [3,4].
These devastating earthquakes illustrate the pressing need to address not only structural resilience, but also the significant environmental impacts associated with seismic damage and post-event repairs. Seismic events significantly impact the environment, with studies revealing substantial emissions linked to earthquake-induced damages and repairs. For instance, the 2010/2011 Canterbury Earthquake Sequence in New Zealand led to extensive building demolitions, generating millions of tons of debris and high embodied CO2 costs, highlighting the need for resilient designs that minimize post-earthquake waste [5]. Damage to critical infrastructure, such as seaports, also increases environmental burdens, as prolonged recovery efforts drive up indirect emissions [6]. Repair-induced CO2 emissions rise with seismic intensity, particularly in green-roof buildings that require additional materials, surpassing emissions from non-green structures [7]. Additionally, buildings with “Stronger Stiffer” designs reduce repair-related greenhouse gas contributions, which can otherwise represent up to 9% of the initial construction impact [8].
In high seismic risk regions, understanding the vulnerability of existing structures, particularly reinforced concrete buildings, is essential for developing strategies to reduce structural risk and enhance resilience. Many buildings in these areas, often constructed before modern seismic codes were established, lack sufficient ductility and are prone to significant damage or collapse during earthquakes, which underscores the need for systematic vulnerability assessments and informed decisions on retrofitting or controlled demolition and reconstruction [9]. Silva et al. (2019) [9] introduces an analytical-mechanical approach for generating seismic fragility curves that assess the structural resilience of entire urban compartments rather than single representative buildings. This urban-scale methodology integrates a diverse set of structural characteristics, such as building age, height, and architectural variations, reflecting the typological diversity of RC structures in seismic zones [9,10]. Other studies have highlighted the importance of large-scale vulnerability assessments, which draw on empirical damage data from over 25,000 RC buildings affected by earthquakes in Italy over the past fifty years to address limitations in earlier approaches that often relied on simplified models or single-building representations. These studies [9,11] reveal the high variability in collapse probability among non-ductile RC frames, especially in older buildings, due to differences in structural designs, seismic zones, and outdated construction codes, thereby providing critical insights into structural fragility and guiding targeted seismic risk mitigation strategies [10,11].
Recognizing the vulnerability of existing structures in seismic-prone regions highlights the necessity of advancing not only structural resilience but also sustainable construction practices, as the environmental footprint of the construction industry significantly contributes to global carbon emissions and resource consumption. The construction industry, as one of the largest global sectors, has a substantial impact on environmental sustainability due to its intensive resource use and carbon footprint. Global greenhouse gas emissions have been escalating annually, exacerbated by unchecked economic growth and industrialization, which in turn drive a climate crisis with widespread repercussions [12]. These emissions originate across multiple sectors, with energy production contributing 73.2% of global greenhouse gasses, followed by agriculture, forestry, and land use at 18.4%, waste at 3.2%, and industry at 5.2% [13,14]. Within this energy scope, buildings rank as one of the most significant contributors to pollution, driven by substantial energy consumption. The construction sector alone accounts for approximately 40% of annual carbon emissions [15] and consumes over 35% of global energy resources while utilizing nearly 50% of natural resources [16]. Consequently, the construction field’s sustainability remains poor, with significant negative implications for environmental health.
Given these severe environmental impacts, research has focused on understanding how buildings contribute to greenhouse gas emissions, particularly in multi-story structures. Early studies [12,17,18,19] have highlighted the carbon footprint of buildings, often emphasizing material selection as a primary factor but omitting detailed analysis on the consumption rates of CO2 emissions or energy use across the building lifecycle. For example, while Kim et al. (2013) [12] found lower CO2 emissions associated with reinforced concrete buildings compared to structural steel alternatives, Cole (1998) [17] presented contrasting findings, showing reduced emissions in steel-based structures when considering both energy and CO2 consumption.
The environmental impact of construction materials and systems has become a critical focal point in the push toward more sustainable building practices. Structural components, particularly slabs, beams, and lateral loading systems, have been identified as significant contributors to the carbon footprint of buildings [12,17,20]. While past studies have provided insights into emissions associated with specific materials, there remains a limited understanding of how construction configurations—including the number of floors, structural systems, and span length—influence overall environmental performance. Research has shown, for example, that voided slabs emit fewer pollutants than traditional slabs during construction [21] and that steel structures generate substantial environmental impacts throughout both construction and demolition phases [20]. Furthermore, larger spans, which necessitate thicker beams and columns, are known to significantly increase environmental impact, while shorter spans have proven more efficient in reducing emissions [22].
Regional studies have provided additional insights, revealing the influence of local materials and construction techniques on environmental outcomes. In Mexico, buildings employing solid concrete ceilings and aluminum-framed windows exhibited a larger carbon footprint compared to structures using ceramic walls, vaulted ceilings, and PVC-based windows [23]. Similarly, in Peru, construction activities have been shown to account for the largest portion of CO2 emissions, overshadowing emissions from material transportation [24]. Such findings suggest that environmental impacts vary not only by material but also by construction practices and regional contexts, highlighting the complexity of sustainability assessments in the construction industry.
Recent studies underscore that slabs and beams dominate greenhouse gas emissions, contributing between 73 and 88% of total emissions depending on material and span configurations [22]. Additionally, while prefabrication offers some potential for emission reductions through efficient material use, this benefit may be counterbalanced by increased transportation emissions. Specifically, prefabricated systems often involve larger, bulkier components that require more trips and greater fuel consumption, leading to elevated transportation emissions [25]. Consequently, the embodied carbon emissions inherent to structural systems remain a pivotal consideration in a building’s lifecycle impact, influenced significantly by the choice of materials and construction methodologies.
Recent research has highlighted the potential of waste materials, such as coal bottom ash (BA) and granulated glass, to improve the environmental impact and structural properties of reinforced concrete structures. Studies have found that incorporating coal bottom ash as a partial aggregate replacement in concrete can significantly reduce construction costs and enhance mechanical properties without compromising integrity. Dash and Patro (2018) [26] demonstrated that concrete mixes containing BA exhibit improved crack resistance and flexural performance, making BA a viable alternative for cost-effective and sustainable construction. Similarly, granulated glass has been investigated for its ability to improve both compressive strength and seismic resistance in tall RC structures. For example, Karalar and Çavuşli (2022) [27] analyzed a 31-story RC structure using 3D modeling and experimental tests, showing that a 15% replacement of traditional aggregates with granulated glass increased seismic resilience, reduced displacements, and enhanced overall structural performance during seismic events.
Despite considerable advancements in reducing the carbon footprint within the construction sector, further research remains essential to develop systems that effectively minimize carbon emissions while enhancing energy efficiency. This need is particularly pronounced in developing countries, where information on the carbon footprint and sustainability of buildings is often limited. In Ecuador, for instance, preliminary studies have addressed this gap; Vázquez et al. [28] conducted a pioneering investigation into the energy consumption and CO2 emissions associated with ready-mix concrete production. Additionally, Narvaez and Maldonado [29] evaluated a building in Ecuador, revealing that architectural design significantly influences CO2 emissions in built structures. This study contributes to these foundational efforts by examining the use of waste materials in reinforced concrete structures, advancing knowledge on sustainable construction practices and their environmental impact.
Building on these early investigations, this study undertakes a detailed analysis of typical structural designs in Ecuador, addressing both seismic resilience and environmental sustainability. In seismic regions, structural design requires a delicate balance between mitigating seismic forces and minimizing environmental impact. While the primary focus is often on structural resilience—specifically evaluating lateral loads, material choices, and structural dimensions—environmental assessments, such as life cycle assessment (LCA), are less common but equally crucial. This study innovatively bridges this gap by integrating LCA with seismic performance analysis to provide a holistic evaluation of structural sustainability. It uniquely emphasizes three key stages: manufacturing, transportation, and construction. By concentrating on these phases, the research highlights the environmental implications of each step within the context of common structural designs in Ecuador, thereby establishing an essential link between seismic resilience and sustainability metrics. This comprehensive approach aims to support more informed decisions in structural engineering for developing regions with high seismic activity, contributing valuable insights into sustainable structural design.
2. Materials and Methods
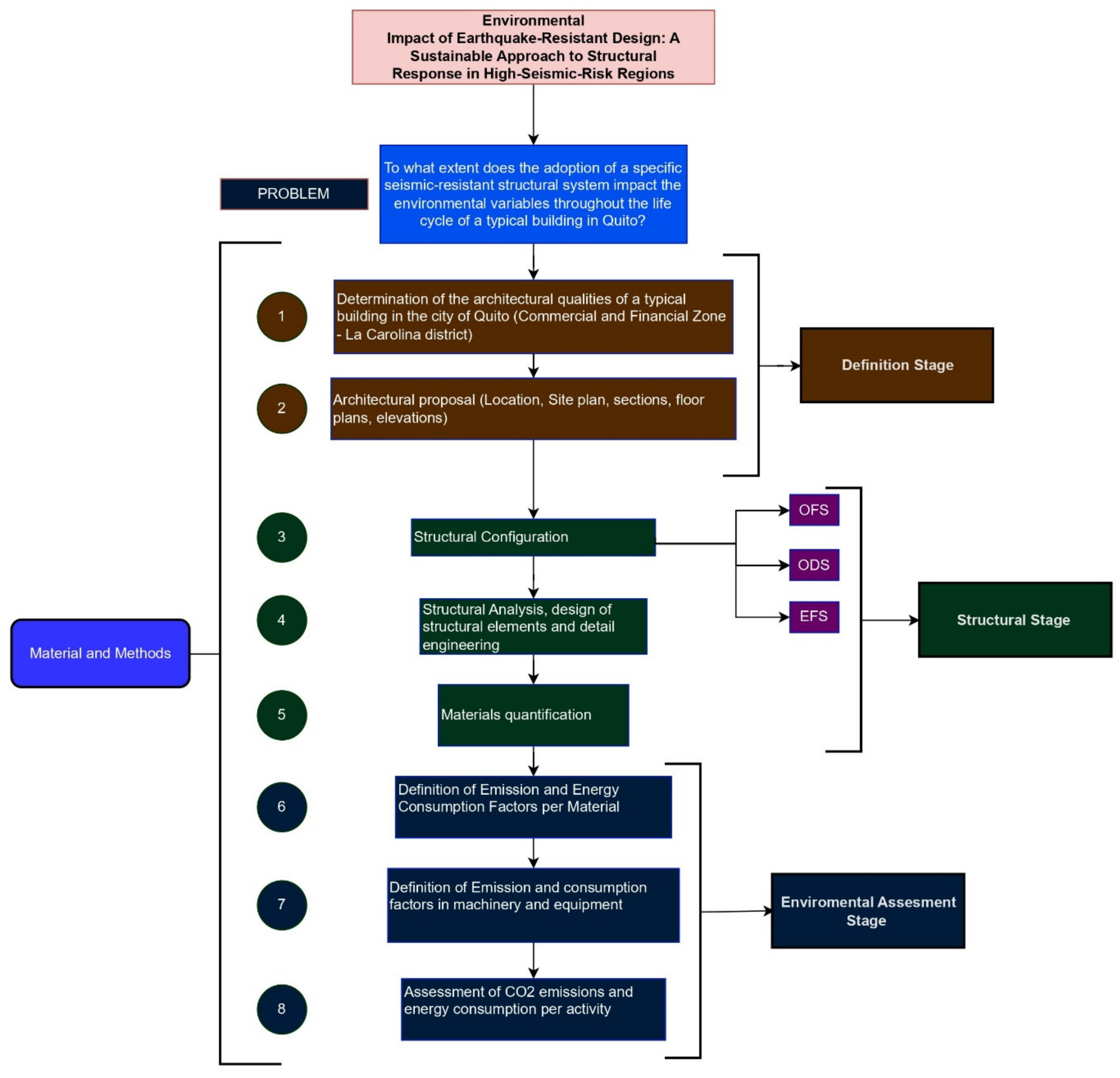
The methodology of this study outlines a comprehensive analysis of structural design and environmental impacts for a mid-rise building in Quito, Ecuador, located within the seismically active La Carolina area (Figure 1). This case study building, a 7-story structure with three additional basement levels, exemplifies the typical mid-altitude constructions in Quito, where municipal standards restrict building heights and mandate seismic-resilient designs due to frequent tectonic activity between the Nazca and South American plates. This section describes the selection, design, and assessment of three structural systems—the Optimized Frame System, Optimized Dual System, and an Equivalent Frame System—which were chosen to meet Ecuadorian construction standards (Supplementary Materials). Each system was evaluated for seismic resilience, lateral load behavior, and environmental footprint, using Ecuadorian codes for load and material parameters. Additionally, a life cycle assessment was conducted to measure carbon emissions and energy consumption across the systems, thereby providing insight into both structural and environmental performance in a high-seismic context.
Figure 1.
Flowchart illustrating the methodological framework for evaluating the environmental impact of seismic-resistant structural systems in a typical Quito building: from problem definition to environmental assessment.
2.1. Case Study Building
The case study focuses on a 7-story building located in the La Carolina area, a central district within Quito, Ecuador, known for its high seismic activity due to the tectonic interaction between the Nazca Plate and the South American plate. This region experiences enhanced seismic effects due to its proximity to the Carnegie Ridge, making structural resilience a priority in local construction practices [30,31]. The selection of a 7-story building is grounded in a statistical analysis conducted by the authors, examining the prevalence of mid-rise buildings in the La Carolina area. This area aligns with Quito’s Land Use and Management Plan (Building Code A122), which restricts building heights to a maximum of 48 m, or approximately 12 floors [32]. As a result, a 7-story structure serves as a representative choice, capturing the typical mid-altitude construction observed in this region (Table 1). The building’s latitude and longitude coordinates (−0.178332° and −78.436299°) specify its exact location within the city, allowing for precise seismic and environmental considerations. Its vertical dimensions were calculated as 18.55 m for the height without basements and 26.50 m with the inclusion of three underground levels, with each floor measuring approximately 2.65 m. The primary floor area is 255.43 m2, resulting in a cumulative total floor area of 4150.1 m2, in alignment with the statistical assessment conducted on buildings within this zone. For foundational stability, the site’s bearing capacity was established at 0.18 MPa, determined from an in-depth geotechnical analysis specific to this location, which is characterized by type D soil, as classified in local soil engineering standards [33,34].
Table 1.
Dimensions and location of the case building study.
2.2. Structural Design Alternatives
The selection of structural systems in this study is grounded in the prevalent practices and regulations of the Ecuadorian construction sector, with a focus on story drift and structural resilience under seismic loading. The case study examines three structural systems: the Optimized Frame System (OFS), the Optimized Dual System (ODS), and an alternative proposed system, the Equivalent Frame System (EFS) (Figure 2). The OFS and ODS are widely adopted in Ecuadorian construction and are comprehensively regulated by the Ecuadorian National Standards, which set minimum design requirements to ensure structural performance and occupant safety [35]. These standards mandate that building story drifts remain below 2% to minimize non-structural damage during seismic events. Evidence from the 2016 Pedernales earthquake in Ecuador demonstrated that, in frame systems, story drifts approaching 2% can lead to significant non-structural damage, increasing risks for building occupants.
Figure 2.
Structural configuration of the three systems: (a) the OFS, (b) ODS, and (c) EFS.
In contrast to the commonly used OFS and ODS, the EFS is a hypothetical, super-rigid frame system introduced in this study exclusively for comparative purposes. This system, which does not exist in current construction practices in Ecuador and has not been physically constructed, was conceptually designed to achieve a story drift comparable to the ODS. The EFS serves as a model to provide an additional level of rigidity, facilitating a controlled comparison of environmental impacts—such as carbon emissions and energy consumption—across systems with similar drift characteristics. By including the EFS in this analysis, this study offers a comprehensive evaluation of both structural performance and environmental impacts, aiding informed decision-making aimed at reducing carbon emissions while promoting structural performance in seismic-prone areas.
In this study, all three structural systems—the Optimized Frame System, the Equivalent Frame System, and the Optimized Dual System—were designed following Ecuadorian National Standards [36] to ensure compliance with local construction regulations. For the OFS and EFS, continuum sections with symmetric columns and beams were implemented to maintain structural balance and uniformity. In the case of the ODS, proportionality in the length of the structural walls was carefully considered to optimize performance. The load calculations included a dead load of 4.42 kN/m2 for the primary structural elements, while a superimposed dead load of 2.15 kN/m2 accounted for permanent features like mezzanines and subfloors, with an additional 0.78 kN/m2 for roofing materials. Based on the NEC-15 standards [37], a live load of 1.96 kN/m2 was also incorporated to represent typical occupancy loads. Material properties were defined according to standard values: the yield stress of steel (fy) was set at 240 MPa, the compressive strength of concrete (f′c) at 28 MPa, and the allowable compressive strength of soil at 179.85 kN/m2. The specified service loads (self-weight, permanent, and live loads in Table 2) and material properties (yield stress of steel at 420 MPa, concrete compressive strength at 28 MPa, and soil strength at 179.85 kN/m2) ensure structural stability, compliance with seismic standards, and comparability across the OFS, ODS, and EFS systems, enabling the consistent assessment of drift performance under seismic loads.
Table 2.
Detail of service loads and mechanical properties of materials.
The structural components—such as stairs, vehicular ramps, retaining walls, and roof slabs—were standardized across the three structural systems to ensure consistency in the comparative analysis. The staircase was designed with 15 cm thick roof slabs, treads of 25 cm, and risers of 19 cm. The vehicular ramp, constructed with a deck system, had a 12.5% slope and a thickness of 15 cm. Retaining wall thicknesses varied according to subsoil conditions, with dimensions of 35 cm, 40 cm, and 45 cm across different layers.
The roof slab system featured a two-way slab with a 5 cm compressive layer, supported by structural joists measuring 10 × 20 cm. This slab system incorporated voided slabs formed by 40 × 40 × 20 cm concrete blocks, ensuring structural efficiency while reducing material usage.
For seismic design, each structure’s response to lateral forces was analyzed through both static and dynamic methods. Dynamic response analysis utilized the Square Root of the Sum of the Squares method to integrate torsional effects and higher vibration modes, accounting for complex dynamic behaviors. Seismic loads were calculated based on site-specific seismic hazards in accordance with Ecuadorian standards [37]. The dynamic effects were modeled using a design response spectrum, incorporating a portion of the structure’s critical damping ratio [37].
The seismic-resistant design for all three systems aimed to prevent collapse during earthquakes, prioritizing occupant safety. To meet this objective, each system was engineered to resist seismic forces, maintain story drifts below the 2% limit prescribed by Ecuadorian standards [37], and effectively dissipate inelastic deformation energy (Table 3). This approach aligns with the design philosophy of resilience in seismic-prone regions, ensuring both structural stability and life safety.
Table 3.
Structural variables per system.
2.3. Structural Design
Reinforce concrete elements sections and steel-reinforcement were quantified using [36,38] and the Load and Resistance Factor Design (LRFD) approach as it correlates the mechanical resistance of each component with the necessary resistance according to load combinations (Equation (1)). The equation shows that Rn is the nominal resistance, is the resistance factor, is the resistance design, and is the most unfavorable stress.
It is worth clarifying that the three structural systems share a similar design in the foundation beams due to the presence of multiple basement levels, as these contribute to reducing seismic moments on the foundation due to the lateral confinement provided by the soil. Differences in cross-sectional dimensions address specific stiffness and seismic resistance needs. In the EFS system, larger cross sections enhance stiffness and stability, helping withstand seismic forces with minimal deformation, similar to the ODS. Symmetry in cross sections is also key for uniform seismic force distribution, preventing stress concentrations that could affect safety, especially in T-shaped foundation beams and shear walls (Table 4).
Table 4.
Final cross sections of structural systems. (a) beams and columns, (b) foundation beams and (c) structural walls.
2.4. Life Cycle Assessment of the Structural Systems
The life cycle assessment entails the evaluation of all the carbon emissions during the different phases to construct a building. In this study, we conduct a life cycle assessment of the three structural systems described above, which are the OFS, ODS, and EFS, to identify the system with the lowest carbon emission and energy consumption.
The most important environmental variable to evaluate the impact of human activities in nature is the emission of greenhouse gasses (i.e., CO2 emissions) into the atmosphere. CO2 emissions in the construction industry are not only limited to the construction phase of the building, but also to the manufacturing, production, transportation, and distribution processes of the construction materials. These stages were followed to agree with the PAS 2050:2011 [39] standard. A detailed view of the processes behind constructing a building is described in the process workflow (Figure 3).
Figure 3.
Work breakdown structure of the optimized frame system. The colors along each branch represent the different stages considered in the life cycle assessment process.
2.4.1. Materials Quantification
Each of the three structural systems—comprising beams, columns, stairs, walls, and slabs—contributes directly to the building’s total carbon emissions across design, material sourcing, and construction phases. In this study, these components were constructed using materials like concrete, rebar steel, and wood (Table 5). In addition to the concrete elements, other sources of carbon emissions include excavation, soil disposal, and activities related to backfill material in foundations. Earthmoving activities—such as excavation, soil removal, and compaction—are measured in cubic meters and are essential preliminary steps in civil construction. Variations in foundation systems for each structural configuration affect the soil volumes required. Table 6 shows the soil volumes needed for each structural system’s preconstruction activities, illustrating how these values depend on the foundation specifications.
Table 5.
Material quantities for key structural elements.
Table 6.
Quantification of soil involved during the construction phase. Soil activity.
2.4.2. Emission and Energy Consumption Factors per Material
The CO2 emission factors (in kg of CO2 per material unit) and energy consumption factors (in MJ per material unit) quantify the pollutants released during the fabrication of building materials, such as ready-mixed concrete or wooden formwork, and their impact on the environment. The assessment of these factors considered all stages involved in the fabrication of a building material, including the extraction of raw materials from the quarry and their transportation [20]. Table 7 provides the emission factor and energy consumption factor for the materials analyzed in this study. Concrete values are based on a compressive strength of 28 MPa, while rebar steel is specified with a yield strength of 420 MPa. MDP boards were chosen for formwork due to their versatility and reusability, allowing up to 10 uses per panel. The EF and ECF values were sourced from databases that best reflect the specific conditions of this case study [40,41,42].
Table 7.
Emission and energy consumption factors in materials.
2.4.3. Emission and Consumption Factors in Machinery and Equipment
The construction industry relies heavily on machinery and instruments for various processes involved in building construction, such as materials transportation, soil compaction, and excavation. Most of the machinery used in construction runs on fossil fuels and electricity, which makes them significant sources of CO2 emissions. The fuel efficiency of machinery was measured in liters of fuel per hour [20,43]. Equipment efficiency varies by project activity, measured in hours for on-site tasks and in kilometers for material transport (Table 8). Fuel efficiency directly affects the emissions produced by each piece of equipment. Additionally, multiple types of machinery, such as dump trucks and front loaders, may be needed for the same task, including excavation.
Table 8.
Fuel efficiency in machinery and equipment.
Sources of CO2 emissions were classified based on their use in building construction, such as the transportation of equipment (e.g., trucks), construction machinery (e.g., concrete mixer machine), and electric instruments (e.g., electric circular saw) [21,44]. Unlike internal combustion machinery, electrical equipment contributes less to environmental pollution. In Ecuador, this is especially relevant as much of the national grid’s electricity comes from renewable hydroelectric power. Electric saws, in particular, are used for the precise cutting of materials like wood formwork and steel reinforcements (Table 8 and Table 9).
Table 9.
Electrical equipment power.
CO₂ emissions from electric equipment are significantly lower than those from fossil fuels, making up approximately one-eighth of fossil fuel emissions [21]. The gas emission factor for diesel machinery () was determined by multiplying machinery fuel efficiency () (Table 8 and Table 9) by the diesel emission factor () (Table 10), as shown in Equation (2). Similarly, the machinery energy consumption factor () was calculated by multiplying the machinery fuel efficiency (Table 8 and Table 9) with the diesel consumption factor (, Table 10), as outlined in Equation (3).
Table 10.
Emission and energy consumption factors due to the consumption of fuel (diesel) and electrical energy.
Table 11 shows the emission and energy consumption factors for fuel use, such as diesel for internal combustion engines and electricity for electric motor equipment. Emission levels vary greatly between these sources, but it is important to note the different units—diesel emissions are measured per liter, while electricity emissions are measured per megawatt-hour (MWh), making direct comparisons challenging. In Ecuador, where much of the national electricity grid is powered by renewable hydroelectric sources, the environmental impact of electricity use is significantly lower than that of diesel.
Table 11.
Emission and energy consumption factors in equipment and machinery.
2.4.4. Materials Transportation
Material transportation involves the movement of construction materials from the distribution depot to the building site [20]. Table 12 details the transportation requirements for materials in this study, determined by material type and the specific truck type required. Total distance traveled—and consequently the environmental impact—is influenced by the load capacity and travel distance. Supplier proximity varies by construction site; for this study, transportation distances have been calculated based on the actual distance from the project location to the nearest supplier. The transportation analysis was conducted for ready-mixed concrete, steel reinforcement bars, and wooden formwork. Additionally, the transportation of waste from the building site to the construction material waste disposal site was also considered. The total distance traveled by the materials was computed by multiplying the number of trips (Equation (4) by the distance traveled.
Table 12.
Results of analysis of transport of materials in OFS.
2.4.5. Assessment of CO2 Emissions and Energy Consumption per Activity
The evaluation of CO2 emissions and energy consumption was conducted from the material fabrication stage through to the building’s construction (Figure 2). To assess both the emission factor (EF) and energy consumption factor (ECF) for each activity, we propose an approach that considers the inputs from various pollution sources—such as machinery, materials, and transportation. This method allows for the conversion of units across these diverse sources into a unified activity work unit, as defined in Equations (5) and (6).
where
- EFact: emission factor per activity;
- EFmch: emission factor per machinery;
- EFm: emission factor per material;
- EFt: emission factor per transportation;
- ECFact: energy factor per activity;
- ECFmch: energy factor per machinery;
- ECFm: energy factor per material;
- ECFt: energy factor per transportation.
The calculation of the total emission per activity () and total energy consumption factor () considers the product of the EFact and ECFact per activity by the total number of activities performed, respectively (Equations (7) and (8)). Table 13 shows the total emissions and energy consumption for each activity from material manufacturing to construction, using the OFS system as an example. It lists activity codes, descriptions, work units, quantities, and consolidated emission and energy factors that reflect the cumulative environmental impact. Totals for CO2 emissions and energy use are provided for each activity and the overall system, a method applied across all structural systems.
where
Table 13.
Results of the environmental evaluation in the OFS.
- TEact: total emission per activity;
- TECact: total energy consumption per activity.
3. Results
3.1. Overall Results
The evaluation of CO2 emissions showed that the EFS system produced the highest emissions compared to the OFS and ODS systems. The emissions in the EFS system were approximately 39% higher (around 480,000 kg) than the emissions in the OFS and ODS systems (Figure 4). This increase is largely due to the structural demands of the EFS system, which is a rigid frame design intended to match the performance levels of the OFS and ODS systems. To achieve this equivalent structural capacity, the EFS requires significantly more material and construction resources than the optimized systems. In terms of material-related emissions, the OFS system generated 439.32 × 103 kg of CO2 from premixed concrete and 347.55 × 103 kg of CO2 from rebar steel. Similarly, the ODS system resulted in 460.86 × 103 kg of CO2 from concrete and 367.87 × 103 kg of CO₂ from rebar steel. In contrast, the EFS system produced 642.15 × 103 kg of CO2 for concrete and 660.23 × 103 kg of CO₂ for rebar steel, reflecting the additional material usage required to meet the desired structural performance. Between the OFS and ODS systems, the emissions of CO2 in the ODS system were approximately 5% higher (around 43,000 kg) than in the OFS system (Figure 3). Energy consumption (Figure 4) showed a similar trend in comparison with the EFS, OFS, and ODS systems, with the highest consumption in the EFS system at around 58% (around 6 million MJ) higher than in the OFS and ODS systems. Similarly to CO2 emissions, the ODS system consumed slightly more energy (around 6%) than the OFS system.
Figure 4.
CO2 emission and energy consumption per structural system.
3.2. A Detailed Description of Results per Building Stage
The life cycle assessment showed that the EFS system had the highest CO2 emissions and energy consumption compared with the OFS and ODS systems (Section 3.1). The assessment considered the stages of material fabrication, transportation, and building construction, with the fabrication stage accounting for the largest CO2 emissions and energy consumption (Figure 5). The differences in CO2 emissions and energy consumption between the OFS and ODS systems were insignificant across stages, except for the fabrication stage where the ODS system had 5% higher emissions and consumption than the OFS system (Figure 5). When comparing the OFS and ODS systems with the EFS system, the fabrication stage accounted for over 40% of the total CO2 emissions and energy consumption.
Figure 5.
(a) CO2 emission per activity in each structural system and (b) total energy consumption per activity in each structural system.
3.3. Influence of the Material on the Emission of CO2 and Energy Consumption
The influence of materials on the emission of CO2 and energy consumption considers the impact of ready-mixed concrete, steel rebar reinforcement, wooden formwork, and soil-related activities in the three structural systems (OFS, ODS, and EFS). Results showed that ready-mixed concrete and steel rebar reinforcement are the main contributors to CO2 emissions and energy consumption, accounting for more than 50% and 40% of overall emissions, respectively (Figure 6). Wooden formwork and soil removal activities have a relatively small impact, contributing to less than 1% and 5% of emissions, respectively. Notably, in the EFS system, steel rebar reinforcement and ready-mixed concrete have similar CO2 emissions, with steel rebar reinforcement emissions being slightly higher (around 0.5%) than ready-mixed concrete emissions (Figure 6). In contrast, in the OFS and ODS systems, ready-mixed concrete was the main source of CO2 emissions, accounting for 27% more emissions than steel rebar reinforcement. Based on the overall contribution of materials to CO2 emissions and energy consumption, the structural systems can be ranked from having the highest to lowest environmental impact as follows: EFS, ODS, and OFS.
Figure 6.
(a) CO2 emission per material and (b) total energy consumption per material.
3.4. Environmental Impact of the Structural Elements Used in Each Structural System
The structural elements that contribute the most to CO2 emissions and energy consumption in the OFS and ODS systems are the foundation, beams, and slabs (Figure 7). In the OFS system, foundation beams account for around 22% of the total CO2 emissions and 22.7% of the total energy consumption. In the ODS system, these figures increase to approximately 26.4% and 26.3%, respectively. In the EFS system, foundation beams contribute to around 16% of the total CO2 emissions and 17% of the total energy consumption (Figure 7 and Figure 8). Notably, in the EFS system, columns and beams, rather than foundation beams, are the main sources of CO2 emissions and energy consumption, which are roughly two times higher than those produced by foundation beams. This difference in results is due to the modifications made to the columns and beams in the EFS system to reduce drift and achieve a similar structural response to the ODS system, allowing for a better assessment of the impact of materials and energy on the EFS system’s environmental impact.
Figure 7.
(a) CO2 emission per structural element and (b) total energy consumption per structural element.
Figure 8.
(a) CO2 emission in structural system and material by columns and (b) total energy consumption in structural system and material by columns.
Further analysis of the components of the structural elements in terms of the materials used showed that steel reinforcement in columns (maximum reinforcement ratio elements) accounts for approximately 64% and 54% of CO2 emissions and energy consumption, respectively, in all three structural systems. In contrast, ready-mixed concrete is the main source of emissions in minimum reinforcement ratio elements, such as slabs, contributing to around 58% and 68% of CO2 emissions and energy consumption, respectively (Figure 7 and Figure 8). Therefore, steel is the primary source of emissions in maximum reinforcement ratio elements, while ready-mixed concrete is the main source in minimum reinforcement ratio elements.
4. Discussion
The design and construction of buildings is a complex process that requires consideration of various technical factors, including mechanical resistance, environmental impact, and sustainability [20,21,47,48]. While traditional building design in developing countries has focused primarily on structural design, it has largely neglected environmental factors such as emissions of CO2 and energy consumption [49,50]. This has led to buildings that are likely to be environmentally inefficient. The study discussed in this article is the first of its kind in Ecuador, comparing the carbon footprint of different structural systems (OFS and ODS) with an equivalent structure (EFS). The results of this study provide evidence of how structural decisions made into the design of building structures could incur higher or lower levels of pollution, focusing on the context of developing country with a high seismic risk.
There is a notable impact of the materials utilized on CO2 emissions and energy consumption within the construction industry. The use of different materials such as concrete, steel, and wood can have different environmental impacts. For instance, concrete has a high carbon footprint due to the production of cement, which is one of the major contributors to CO2 emissions. In contrast, wood has a lower carbon footprint due to its renewable nature and the ability to store carbon. In addition to the type of material, the origin of the material also plays a role in the emission of CO2 and energy consumption. Materials that are sourced locally have a lower carbon footprint compared to materials that are transported from distant locations. This is because the transportation of materials consumes energy and emits CO2, adding to the overall environmental impact of the building. Furthermore, the durability and maintenance requirements of the materials used can also impact the emission of CO2 and energy consumption. Materials that require frequent maintenance and replacement can have a higher environmental impact compared to materials that are durable and require less maintenance. Research by Resch et al. (2020) [51] found that the transportation of materials significantly contributes to CO2 emissions in building construction, averaging around 6%. Overall, the choice of materials used in construction can have a significant impact on the emission of CO2 and energy consumption. Sustainable and eco-friendly materials, sourced locally and with low maintenance requirements, can reduce the environmental impact of the building.
The life cycle assessment (Figure 4) revealed that the Optimized Frame System demonstrated the lowest CO₂ emissions and energy consumption among the three structural systems evaluated. However, while its story drift of 1.75% complies with the Ecuadorian standard [52], which allows drifts below 2%, the earthquake-resistant performance remains concerning. Damage associated with rigid masonry at this level of drift has led to severe consequences, including fatalities, as seen in the 2016 Pedernales earthquake [35]. Optimal design in this context refers to achieving a balance between minimizing environmental impact (CO₂ emissions and energy consumption) and maximizing structural resilience (minimizing drift) to meet safety standards during seismic events. Based on these criteria, the Optimized Dual System stands out as the optimal solution, as it provides the best compromise between these competing demands.
The ODS system demonstrated a compelling balance between environmental impact and structural resilience, despite slightly higher CO₂ emissions (5%) and energy consumption (6%) compared to the OFS. Specifically, the drift analysis reveals that the ODS system achieved a story drift of 0.82%, which is less than half the drift experienced in the OFS system (1.75%). This lower drift significantly enhances the earthquake-resistant performance by limiting the damage to non-structural components, which, as studies have shown [53,54], are often critical factors in building safety and occupant protection during seismic events. By reducing drift, the ODS system helps preserve the integrity of non-structural elements, minimizing risks associated with injury or fatality due to non-structural failures. Furthermore, while the EFS presents a similar drift to the ODS, its CO₂ emissions and energy requirements are substantially higher, increasing by approximately 54% and 51%, respectively, compared to the ODS. This environmental cost makes the EFS less favorable when considering a comprehensive approach to sustainability. Thus, the ODS system stands out as the most suitable solution, achieving both resilience in seismic conditions and a relatively low environmental footprint.
There is a direct relationship between the need to create more rigid structures to mitigate the effects of seismic forces and pollution levels. In this sense, the EFS is a clear example of an ill-advised way to generate a rigid structure, as it incurs in high levels of pollution. A similar finding was reported in a life cycle assessment of buildings in Atlanta, USA, where energy consumption and CO2 emissions increased in more complex, heavier, and rigid structures compared to lighter structures [20]. Therefore, it is necessary to seek a balanced approach to forming a rigid structure with low pollution levels, as achieved with the ODS. Regardless of the chosen structural system (EFS, OFS, and ODS), the maximum CO2 emissions and energy consumption (about 90%) were recorded during the materials fabrication stage. This can be attributed to industrial processes involved in material fabrication, such as steel melting and heat treatment, or cement clinker production. Previous studies examining the environmental impact of steel and concrete used in residential [48] and commercial buildings in Singapore [55] reported similar findings. It is worth noting that the location of the building has a significant impact on the materials fabrication stage. For instance, countries in the Circum-Pacific belt, known for their high seismic activity, require more robust structural systems, which requires more concrete, and steel, leading to higher CO2 emissions and energy consumption during fabrication compared to areas with lower seismic activity such as the East Coast of the United States.
The production of concrete and steel, which are the primary materials used in each structural component that provides mechanical resistance, contributes significantly to carbon emissions and energy consumption. In the OFS and ODS systems, the major contributor to CO2 emissions and energy consumption was the ready-mixed concrete. However, in the EFS system, despite the abundance of ready-mixed concrete, most of the emissions and consumption were caused by steel. This outcome can be attributed to the fabrication process of steel, which involves several heating processes, including melting and heat treatments, resulting in significant pollutant emissions [56]. In contrast, the fabrication of ready-mixed concrete requires only one heating process [57]. Moreover, the EFS system has large, robust structural elements that require substantial amounts of steel, altering the weight ratio between steel and ready-mixed concrete. The ratio is higher in the EFS than in the OFS and ODS systems, making steel reinforcement the primary contributor to CO2 emissions.
Another notable difference between the optimized systems (OFS and ODS) and the EFS was the environmental impact of the structural elements. In the OFS and ODS systems, foundation beams and slabs accounted for the majority of emissions and energy consumption, while in the EFS, beams and columns were the main contributors of pollutants into the environment. This discrepancy could be explained by the balanced number of structural elements in the optimized systems, which resulted in no significant differences in emissions between them. However, in the EFS system, CO2 emissions and the energy consumption of beams and columns were at least ten times higher than those of other structural elements (e.g., slabs). This highlights the fact that the EFS system requires more columns and beam elements (approximately 419% more columns and 190% more beams) to achieve a similar story drift compared to the ODS system, which has a similar structural response with fewer columns and beams.
This study examined the structural behavior of three different systems and their impact on the environment. In developing countries, there is limited information available on how the structural system of buildings affects the environment, with most studies focusing on architectural design or the type of material used [23,24,29]. By incorporating environmental considerations into the design of structures, we offer a new methodology for creating sustainable buildings that significantly reduce the carbon footprint compared to traditional design approaches. Furthermore, we also assessed the structural behavior of these systems, with a focus on story drift as the primary structural variable. The ODS system, which combines the benefits of lower CO2 emissions and lower story drift, underscores the significance of story drift in the structural response of the system and its environmental impact. This system offers the advantage of combining the low CO2 emissions and energy consumption of the OFS system with the mechanical strength of the EFS system.
As the field of environmental impact assessment for buildings in Ecuador is still in its infancy and our study is the first to integrate earthquake-resistant design and environmental impact analysis, there is limited information available on the factors that contribute to CO2 emissions and energy consumption during the construction process. To overcome this limitation, we relied on published databases to quantify the environmental impact of structural elements and materials in each of the three structural systems [40,41,42]. Furthermore, a more comprehensive life cycle assessment that takes into account the role of building occupants will provide additional insights into the environmental impact of new constructions.
Table 14 compares the results obtained in the different stages of the life cycle, as can be seen in each of the different studies in scope, some cover more stages, others less. However, in most studies [17,20,55] the results (maximum and minimum) are within the same order of magnitude, except for the study by Suzuki et al. (1995) [48] conducted in Japan.
Table 14.
Comparison of the results obtained in the different stages of the life cycle.
5. Conclusions
This study comprehensively evaluated the environmental impact and structural performance of three structural systems—EFS, OFS, and ODS—in terms of CO₂ emissions, energy consumption, and seismic resilience. The findings demonstrated significant differences in the environmental burdens associated with each system, primarily due to variations in material usage and structural configurations. Among the systems, the EFS generated the highest environmental impact, emitting approximately 39% more CO₂ and consuming 58% more energy than the OFS and ODS systems. This result was attributed to the substantial material demands of the EFS, specifically in steel and concrete, required to achieve similar structural stability.
The ODS system emerged as the optimal structural solution, offering a balanced approach with lower CO2 emissions and energy consumption while delivering superior seismic resilience—achieving a 53% reduction in story drift compared to the OFS system. This result highlights the critical role of structural optimization in minimizing non-structural damage, which is essential for building safety and occupant protection during seismic events. The EFS system, by contrast, was designed hypothetically to illustrate the extent to which structural elements must be scaled up to match the ODS’s performance. Although the EFS achieved similar drift performance, it incurred significantly higher environmental costs, primarily due to the increased steel reinforcement required. This elevated environmental impact makes the EFS a less sustainable option, despite its comparable structural resilience to the ODS.
Our results emphasize that environmental impacts are predominantly generated during the materials fabrication stage, accounting for approximately 90% of total emissions and energy consumption. This highlights the urgent need for sustainable production practices, especially in high seismic risk regions like Ecuador, where structural demands are inherently higher.
This research introduces a new framework for sustainable structural design in developing countries, integrating both environmental considerations and seismic performance. Given the infancy of life cycle assessments in Ecuador, this study contributes essential insights into optimizing structural systems to minimize environmental impact without compromising resilience. The ODS system, offering a lower carbon footprint with enhanced seismic performance, is recommended for future building designs in Quito, demonstrating a practical pathway to achieving sustainable, earthquake-resistant structures. The findings call for updated design guidelines that prioritize efficient material use, promote low-emission production techniques, and foster resilient infrastructure to meet the evolving challenges of environmental sustainability and seismic safety in urban development.
Supplementary Materials
The following supporting information can be downloaded at: https://www.mdpi.com/article/10.3390/buildings14123821/s1.
Author Contributions
A.B.: conceptualization, writing draft, data collection, analysis of results, definition of methodology. E.V.: conceptualization, writing draft, data collection, analysis of results, definition of methodology. E.R.: conceptualization, writing—review and editing, supervision. C.A.: conceptualization, Writing—review and editing, supervision, analysis of results, definition of methodology. All authors have read and agreed to the published version of the manuscript.
Funding
This research received no external funding.
Data Availability Statement
The data that support the findings of this study are available from the corresponding author C.A. upon reasonable request.
Conflicts of Interest
The authors declare no conflicts of interest.
References
- Işık, E.; Avcil, F.; İzol, R.; Büyüksaraç, A.; Bilgin, H.; Harirchian, E.; Arkan, E. Field Reconnaissance and Earthquake Vulnerability of the RC Buildings in Adıyaman during 2023 Türkiye Earthquakes. Appl. Sci. 2024, 14, 2860. [Google Scholar] [CrossRef]
- Ivanov, M.L.; Chow, W.-K. Structural damage observed in reinforced concrete buildings in Adiyaman during the 2023 Turkiye Kahramanmaras Earthquakes. Structures 2023, 58, 105578. [Google Scholar] [CrossRef]
- Smith, E.M.; Mooney, W.D. A seismic intensity survey of the 16 April 2016 Mw7.8 Pedernales, Ecuador, Earthquake: A comparison with strong-motion data and teleseismic backprojection. Seismol. Res. Lett. 2021, 92, 2156–2171. [Google Scholar] [CrossRef]
- Viteri, C.V.; Bravo, Y.M.; Gutiérrez, D.D.; Moreira, S.A. A Look at the Traditional Construction During the Earthquake of 7.8 Mw of Pedernales 2016 (Ecuador): The Case of Portoviejo City. In Sustainability and Automation in Smart Constructions: Proceedings of the International Conference on Automation Innovation in Construction (CIAC-2019), Leiria, Portugal, 7–8 November; Springer International Publishing: Berlin/Heidelberg, Germany, 2021; pp. 363–375. [Google Scholar] [CrossRef]
- Gonzalez, R.E.; Stephens, M.T.; Toma, C.; Dowdell, D. The Estimated Carbon Cost of Concrete Building Demolitions following the Canterbury Earthquake Sequence. Earthq. Spectra 2022, 38, 1615–1635. [Google Scholar] [CrossRef]
- Shafieezadeh, A.; Ivey Burden, L. Scenario-based resilience assessment framework for critical infrastructure systems: Case study for seismic resilience of seaports. Reliab. Eng. Syst. Saf. 2014, 132, 207–219. [Google Scholar] [CrossRef]
- Welsh-Huggins, S.J.; Liel, A.B. A life-cycle framework for integrating green building and hazard-resistant design: Examining the seismic impacts of buildings with green roofs. Struct. Infrastruct. Eng. 2017, 13, 19–33. [Google Scholar] [CrossRef]
- Gonzalez, R.E.; Stephens, M.T.; Toma, C.; Dowdell, D. Incorporating potential environmental impacts in building seismic design decisions. Bull. Earthq. Eng. 2023, 21, 4385–4428. [Google Scholar] [CrossRef]
- Silva, V.; Akkar, S.; Baker, J.; Bazzurro, P.; Castro, J.M.; Crowley, H.; Dolsek, M.; Galasso, C.; Lagomarsino, S.; Monteiro, R.; et al. Current Challenges and Future Trends in Analytical Fragility and Vulnerability Modeling. Earthq. Spectra 2019, 35, 1927–1952. [Google Scholar] [CrossRef]
- Ruggieri, S.; Calò, M.; Cardellicchio, A.; Uva, G. Analytical-mechanical based framework for seismic overall fragility analysis of existing RC buildings in town compartments. Bull. Earthq. Eng. 2022, 20, 8179–8216. [Google Scholar] [CrossRef]
- Del Gaudio, C.; Di Ludovico, M.; Polese, M.; Manfredi, G.; Prota, A.; Ricci, P.; Verderame, G.M. Seismic fragility for Italian RC buildings based on damage data of the last 50 years. Bull. Earthq. Eng. 2020, 18, 2023–2059. [Google Scholar] [CrossRef]
- Kim, S.; Moon, J.H.; Shin, Y.; Kim, G.H.; Seo, D.S. Life comparative analysis of energy consumption and CO2 emissions of different building structural frame types. Sci. World J. 2013, 2013, 175702. [Google Scholar] [CrossRef] [PubMed]
- Architecture 2030. Why The Building Sector? Available online: https://architecture2030.org/why-the-building-sector/ (accessed on 22 September 2022).
- Ritchie, H.; Rosado, P.; Roser, M. CO2 and Greenhouse Gas Emissions. 2020. Available online: https://ourworldindata.org/co2-and-greenhouse-gas-emissions (accessed on 22 September 2022).
- Google; Ellen MacArthur Foundation. Accelerating the Circular Economy Through Commercial Deconstruction and Reuse, 1st ed.; Ellen MacArthur Foundation: Cowes, UK, 2019; pp. 1–23. [Google Scholar]
- Anink, D.; Boonstra, C.; Mak, J.; Morris, A. Handbook of Sustainable Building: An Environmental Preference Method for Selection of Materials for Use in Construction and Refurbishment; Undefined; James & James: Springdale, AR, USA, 1996. [Google Scholar]
- Cole, R.J. Energy and greenhouse gas emissions associated with the construction of alternative structural systems. Build. Environ. 1998, 34, 335–348. [Google Scholar] [CrossRef]
- Galatowitsch, S.M. Carbon Offsets as Ecological Restorations. Restor. Ecol. 2009, 17, 563–570. [Google Scholar] [CrossRef]
- Harmouche, N.; Ammouri, A.; Srour, I.; Chehab, G.; Hamade, R. Developing a carbon footprint calculator for construction buildings. In Construction Research Congress 2012: Construction Challenges in a Flat World, Proceedings of the 2012 Construction Research Congress, West Lafayette, IN, USA, 21–23 May 2012; ASCE: Reston, VA, USA, 2012; pp. 1689–1699. [Google Scholar] [CrossRef]
- Moussavi Nadoushani, Z.S.; Akbarnezhad, A. Effects of structural system on the life cycle carbon footprint of buildings. Energy Build. 2015, 102, 337–346. [Google Scholar] [CrossRef]
- Paik, I.; Na, S. Comparison of Carbon Dioxide Emissions of the Ordinary Reinforced Concrete Slab and the Voided Slab System During the Construction Phase: A Case Study of a Residential Building in South Korea. Sustainability 2019, 11, 3587. [Google Scholar] [CrossRef]
- Auburtin, P.N.; Saadé, M.; Manthey, M.; Louërat, M.; Martin, J.-L.; Baverel, O. Influence of building geometry on the environmental impact of building structures. J. Phys. Conf. Ser. 2023, 2600, 152001. [Google Scholar] [CrossRef]
- Güereca, L.P. Evaluación de la Huella de Carbono con Enfoque de Análisis de Ciclo de Vida para 12 Sistemas Constructivos; REPORTE FINAL (Versión 2.0 que Incluye Correcciones de Block Cerámico); Instituto de Ingenieria (UNAM): Mexico City, Mexico, 2016. [Google Scholar]
- Casaverde, R. Cuantificación De CO2 Generado Por El Consumo Energético En La Construcción De Viviendas Unifamiliares—SATIPO. Ph.D. Thesis, Universidad Nacional Del Centro Del Perú, Huancayo, Peru, 2016. [Google Scholar]
- Luo, C.; Yao, X.; Zhang, Y.; Zhou, H. An Empirical Study on the Impact of Different Structural Systems on Carbon Emissions of Prefabricated Buildings Based on SimaPro. World J. Eng. Technol. 2023, 11, 434–453. [Google Scholar] [CrossRef]
- Dash, M.K.; Patro, S.K. Effects of water cooled ferrochrome slag as fine aggregate on the properties of concrete. Constr. Build. Mater. 2018, 177, 457–466. [Google Scholar] [CrossRef]
- Karalar, M.; Bilir, T.; Çavuşlu, M.; Özkiliç, Y.O.; Sabri Sabri, M.M. Use of recycled coal bottom ash in reinforced concrete beams as replacement for aggregate. Front. Mater. 2022, 9, 1064604. [Google Scholar] [CrossRef]
- Vázquez-Calle, K.; Guillén-Mena, V.; Quesada-Molina, F. Analysis of the Embodied Energy and CO2 Emissions of Ready-Mixed Concrete: A Case Study in Cuenca, Ecuador. Materials 2022, 15, 4896. [Google Scholar] [CrossRef]
- Narváez, E.N.R.; Maldonado, L. Propuesta de Disminución de Huella de Carbono para Construcción de Edificaciones. Caso de Estudio: Edificio de Ciencias Básicas de la Universidad Técnica de Ambato, Ecuador. Investig. Desarro. 2022, 15, 19–31. [Google Scholar]
- Alvarado, A.; Audin, L.; Nocquet, J.M.; Lagreulet, S.; Segovia, M.; Font, Y.; Lamarque, G.; Yepes, H.; Mothes, P.; Rolandone, F.; et al. Active tectonics in Quito, Ecuador, assessed by geomorphological studies, GPS data, and crustal seismicity. Tectonics 2014, 33, 67–83. [Google Scholar] [CrossRef]
- Organismo Internacional de Energía Atómica. Estudios de Hidrologia Isotopica en America Latina 2006; IAEA: Wagram, Austria, 2009. [Google Scholar]
- Secretaria de Territorio Habitat y V. Plan de Uso y Gestion del Suelo; Secretaria de Territorio Habitat y V: Quito, Ecuador, 2021. [Google Scholar]
- Valverde, J.; Fernández, J.; Jiménez, E.; Vaca, T.; Alarcón, F. Microzonificación Sísmica de los Suelos del Distrito Metropolitano de la Ciudad de Quito; Escuela Politécnica Nacional: Quito, Ecuador, 2002. [Google Scholar]
- ASCE/SEI 7-16; Minimum Design Loads for Buildings and Other Structures. ASCE: Reston, VA, USA, 2017.
- Páez, D. Influencia de muros de mampostería en el comportamiento de edificios de Manta durante el terremoto de 16 de abril del 2016, Pedernales- Ecuador. In Proceedings of the Third Annual State-of-the-Art in Civil Engineering Structures and Materials Conference, Quito, Ecuador, 26–28 July 2017; pp. 1–15. [Google Scholar]
- Ministerio de Desarrollo Urbano y Vivienda (MIDUVI). Norma Ecuatoriana de la Construcción: Estructuras de Hormigón Armado; Ministerio de Desarrollo Urbano y Vivienda (MIDUVI): Quito, Ecuador, 2015. [Google Scholar]
- Ministerio de Desarrollo Urbano y Vivienda (MIDUVI). Norma Ecuatoriana de la Construcción: Peligro Sísmico, Diseño Sismo Resistente; Ministerio de Desarrollo Urbano y Vivienda (MIDUVI): Quito, Ecuador, 2015. [Google Scholar]
- ACI Committee 318. Building Requirements for Structural Concrete and Commentary; American Concrete Institute (ACI): Farmington Hills, MI, USA, 2019; Volume 1. [Google Scholar]
- PAS 2050; Specification for the Assessment of the Life Cycle Greenhouse Gas Emissions of Goods and Services. British Standards Institution: London, UK, 2011.
- Cal, A. El Ciclo de Vida de la Madera en la Construcción. Análisis de un Caso Práctico. Master’s Thesis, Universidad de la Coruña: A Coruña, Spain, 2017. [Google Scholar]
- Hammond, G.; Jones, C. Inventory of Carbon amd Energy (ICE); University of Bath—Sustainable Energy Research Team: Bath, UK, 2019. [Google Scholar]
- Lawson, B. Building Materials Energy and Enviroment: Towards Ecologically Sustainable Development; The Royal Australian Institute of Architects: Manukau, New Zealand, 1996. [Google Scholar]
- Cámara Colombiana de la Infraestructura. Informes de Maquinaria; Cámara Colombiana de la Infraestructura: Medellín, Colombia, 2010. [Google Scholar]
- Andres. Potencia de Equipos Eléctricos Más Comunes. Electricaplicada. Available online: https://electricaplicada.com/potencia-consumo-equipos-electricos/ (accessed on 22 September 2022).
- Petroecuador. Memoria de Sostenibilidad; Petroecuador: Quito, Ecuador, 2019. [Google Scholar]
- Comisión Técnica de Determinación de Factores de Emisión de Gases de Efecto Ivernadero—CTFE. Factor De Emisión De Co2 Del Sistema Nacional Interconectado De Ecuador; Informe: Quito, Ecuador, 2019; Volume 2019. [Google Scholar]
- Seo, M.S.; Kim, T.; Hong, G.; Kim, H. On-Site Measurements of CO2 Emissions during the Construction Phase of a Building Complex. Energies 2016, 9, 599. [Google Scholar] [CrossRef]
- Suzuki, M.; Oka, T.; Okada, K. The estimation of energy consumption and CO2 emission due to housing construction in Japan. Energy Build. 1995, 22, 165–169. [Google Scholar] [CrossRef]
- Berrón Ferrer, G. Importancia de incorporar conceptos ambientales en el diseño y construcción de obras civiles. Artíc. Divulg. Berrón G Ing. 2003, 7, 52. [Google Scholar]
- Domínguez, R.; León, M.; Samaniego, J.; Sunkel, O.; Sánchez, J. Desarrollo Sostenible Recursos Naturales, Medio Ambiente y Sostenibilidad 70 Años de Pensamiento de la CEPAL.; Comisión Económica para América Latina y el Caribe: Santiago, Chile, 1948. [Google Scholar]
- Resch, E.; Lausselet, C.; Brattebø, H.; Andresen, I. An analytical method for evaluating and visualizing embodied carbon emissions of buildings. Build. Environ. 2020, 168, 106476. [Google Scholar] [CrossRef]
- CAMICON; Ministerio de Desarrollo Urbano y Vivienda (MIDUVI). Norma Ecuatoriana de la Construcción—NEC: NEC-SE-MP—Mamposteria Estructural; CAMICON: Quito, Ecuador; Ministerio de Desarrollo Urbano y Vivienda (MIDUVI): Quito, Ecuador, 2014. [Google Scholar]
- Mercimek, Ö. Seismic failure modes of masonry structures exposed to Kahramanmaraş earthquakes (Mw 7.7 and 7.6) on February 6, 2023. Eng. Fail. Anal. 2023, 151, 107422. [Google Scholar] [CrossRef]
- Nayak, S.; Dutta, S.C. Failure of masonry structures in earthquake: A few simple cost effective techniques as possible solutions. Eng. Struct. 2016, 106, 53–67. [Google Scholar] [CrossRef]
- Kua, H.W.; Wong, C.L. Analysing the life cycle greenhouse gas emission and energy consumption of a multi-storied commercial building in Singapore from an extended system boundary perspective. Energy Build. 2012, 51, 6–14. [Google Scholar] [CrossRef]
- Pavlović, A.; Donchev, T.; Petkova, D.; Staletović, N. Sustainability of alternative reinforcement for concrete structures: Life cycle assessment of basalt FRP bars. Constr. Build. Mater. 2022, 334, 127424. [Google Scholar] [CrossRef]
- Medina Romero, L. Análisis de la Viabilidad Económica y Ambiental del uso de Armaduras Corrugadas de Acero Inoxidable en Elementos de Hormigón Armado Sometidos a Clases de Exposición Agresivas. Aplicación a Elementos en Contacto con Aguas Residuales Agresivas; Universidad Politécnica de Cataluña: Barcelona, Spain, 2006. [Google Scholar]
Disclaimer/Publisher’s Note: The statements, opinions and data contained in all publications are solely those of the individual author(s) and contributor(s) and not of MDPI and/or the editor(s). MDPI and/or the editor(s) disclaim responsibility for any injury to people or property resulting from any ideas, methods, instructions or products referred to in the content. |
© 2024 by the authors. Licensee MDPI, Basel, Switzerland. This article is an open access article distributed under the terms and conditions of the Creative Commons Attribution (CC BY) license (https://creativecommons.org/licenses/by/4.0/).














