Simple Summary
The tomato leafminer is a globally destructive pest that inflicts substantial damage on tomato crops, causing significant economic losses. A comprehensive understanding of the biological mechanisms regulating its growth and reproduction is crucial for the development of sustainable pest management strategies. This study focused on a key gene, Akt, which acts as a central switch in the insect’s growth and reproductive systems. We identified and characterized the Akt gene (TaAkt) and then reduced its activity using RNA interference (RNAi). Silencing of TaAkt resulted in severe developmental abnormalities: numerous pupae failed to metamorphose into adults, exhibiting weakened body structure, and experienced disruptions in hormone levels that control molting and growth. In female insects, TaAkt knockdown led to underdeveloped ovaries, fewer eggs, and lower hatching success. These findings underscore the role of TaAkt in the regulation of growth and reproduction in the tomato leafminer. Targeting this single gene presents a promising approach for the development of innovative, environmentally sustainable pest control strategies that reduce both the survival and reproductive ability of these insects without relying on chemical pesticides.
Abstract
Insect insulin signaling plays a central role in regulating development, metamorphosis, and reproduction, yet its mechanistic functions in the tomato leafminer, Tuta absoluta, a globally significant pest, remain poorly understood. This study aimed to elucidate the role of the serine/threonine kinase Akt (TaAkt) in coordinating metamorphosis and female reproductive processes. The TaAkt gene was cloned and characterized, and its spatiotemporal expression was analyzed across various developmental stages and tissues. RNA interference (RNAi) was employed to knock down TaAkt in late pupae and newly emerged females, followed by assessment of pupal-adult eclosion, chitin metabolism, 20-hydroxyecdysone (20E) titer, ovarian development, juvenile hormone (JH) levels, vitellogenin synthesis, and fecundity. Knockdown of TaAkt significantly reduced 20E titers and downregulated the expression of ecdysone biosynthesis and signaling genes, leading to pupal mortality, defective molting, and reduced chitin content. In adult females, TaAkt silencing impaired ovarian growth, decreased JH levels, suppressed vitellogenin production, and reduced egg number and hatching rates. These findings demonstrate that TaAkt exerts pleiotropic control over both metamorphic and reproductive processes in T. absoluta. The study identifies TaAkt as a promising molecular target for RNAi-based pest management strategies, offering a potential approach to simultaneously suppress survival and reproductive capacity in this economically important pest.
1. Introduction
The South American tomato leafminer, T. absoluta (Lepidoptera: Gelechiidae), is one of the most destructive invasive insect pests threatening global tomato production. Native to Peru, T. absoluta has rapidly expanded its geographical range over the past two decades and is now established in more than 100 countries across South America, Europe, Africa, and Asia [1,2,3]. The extraordinary invasive success of T. absoluta is attributed to a combination of biological traits, including high fecundity, short generation time, strong environmental adaptability, and a cryptic larval feeding habit within plant tissues, which collectively reduce exposure to natural enemies and control measures [4]. As a consequence, management of this pest remains exceptionally challenging.
The current control strategies rely predominantly on chemical insecticides. However, intensive and prolonged insecticide use has led to the rapid evolution of resistance in T. absoluta populations to multiple classes of compounds, including organophosphates, pyrethroids, diamides, and spinosyns [5]. This escalating resistance crisis, together with increasing concerns regarding environmental contamination and non-target effects, underscores the urgent need for alternative, mechanism-based control strategies. From a physiological perspective, a promising avenue lies in identifying and disrupting key endocrine and metabolic pathways that regulate insect growth, development, and reproduction. Elucidating such mechanisms in T. absoluta is therefore not only of fundamental interest in insect physiology but also critical for the development of innovative and sustainable pest control approaches.
Nutrient availability and metabolic state are primarily sensed through the insulin/insulin-like growth factor signaling (IIS) pathway, an evolutionarily conserved regulatory system that links environmental conditions to developmental decisions [6]. In insects, IIS is activated by insulin-like peptides (ILPs) that bind to the insulin receptor (InR), triggering a phosphorylation cascade involving phosphoinositide 3-kinase (PI3K) and downstream kinases. This pathway regulates diverse physiological processes, including carbohydrate and lipid metabolism, protein synthesis, cell growth, body size determination, lifespan, and reproductive output [7,8,9,10]. A central component of this cascade is Protein Kinase B (Akt), a serine/threonine kinase that serves as a key molecular hub translating insulin signals into coordinated physiological responses.
Akt exerts its regulatory role by phosphorylating multiple downstream targets, including Forkhead box-containing protein (FoxO), phosphoinositide-dependent kinase (PDK), and Target of Rapamycin (TOR) complex, thereby promoting anabolic metabolism and inhibiting catabolic and stress-response pathways under nutrient-rich conditions [11]. Accumulating evidence across insect taxa demonstrates that Akt is indispensable for normal growth, development, and reproduction. In the silkworm Bombyx mori, BmAkt regulates ecdysteroid biosynthesis and modulates molting processes, while also enhancing detoxification capacity in response to imidacloprid exposure by inducing downstream detoxification enzyme genes [12,13]. In Drosophila melanogaster, genetic manipulation of Akt profoundly affects organismal size and metabolism: RNA interference (RNAi)-aided knockdown leads to reduced body weight, cell number, and tissue size, whereas Akt overexpression causes excessive cellular proliferation [14,15]. Similarly, in the red flour beetle Tribolium castaneum, silencing TcAkt results in severe reproductive defects, including reduced fecundity and egg hatchability [16]. In disease-vector mosquitoes such as Anopheles stephensi and Aedes aegypti, fat body–specific overexpression of Akt not only extends lifespan but also alters immune physiology, leading to reduced Plasmodium falciparum infection intensity [17]. Together, these studies highlight Akt as a multifunctional regulator integrating nutrition, endocrine signaling, metabolism, immunity, and reproduction.
Against this background, a critical unresolved biological question is how insulin signaling, via Akt, integrates nutritional cues with endocrine regulation to coordinate molting and female reproduction during key developmental transitions in T. absoluta. We hypothesize that Akt functions as a central physiological regulator linking IIS with JH and ecdysteroid signaling, vitellogenesis, and cuticle metabolism during the pupal-adult transition. Disruption of Akt signaling is therefore expected to impair hormonal balance, structural remodeling, and reproductive capacity. To address this hypothesis, the present study focuses on the functional characterization of the T. absoluta Akt gene (TaAkt). Specifically, TaAkt was cloned, sequenced, and analyzed, and its spatial and temporal expression patterns were determined. RNAi was employed to suppress TaAkt expression in female pupae, and the resulting effects on adult emergence, ovarian development, and fertility were systematically evaluated. Furthermore, we examined how TaAkt knockdown influences JH and 20E synthesis and signal transduction, vitellogenin expression, and chitin metabolism. By integrating molecular, endocrine, and developmental analyses, this study provides new insights into the physiological role of TaAkt in regulating molting and female reproduction in T. absoluta. These findings not only advance our understanding of insect growth and reproductive physiology but also identify Akt as a potential target for RNAi-based control strategies against this globally important pest.
2. Materials and Methods
2.1. Experimental Insects
The experimental insects were collected from an organic agricultural base in Kunming City, Yunnan Province, China. The population was maintained for multiple generations in an experimental sunlight room under controlled conditions: temperature of 26 ± 1 °C, relative humidity of 60 ± 5%, and a photoperiod of 16 h light followed by 8 h darkness, as reported before [18]. Larvae of T. absoluta were reared on fresh tomato seedlings, which were replaced regularly to ensure adequate nutrition. Adult moths were provided with 10% (w/v) honey solution as a food source. Insect development and survival were monitored routinely throughout the rearing period.
2.2. Total RNA Extraction and cDNA Synthesis
Samples from different developmental stages, including larvae, female pupae, and female adults, as well as various tissues, were collected for total RNA extraction to support gene cloning and quantitative real-time PCR (qPCR) analyses. All samples were immediately frozen in liquid nitrogen and subsequently ground to a fine powder using a high-speed, low-temperature tissue grinder. Total RNA was extracted following the manufacturer’s instructions of the TransZol Up Kit (TransGen Biotech, Beijing, China). RNA integrity was assessed by 1.0% agarose gel electrophoresis, and RNA concentration and purity were determined using a NanoDrop 2000 spectrophotometer (NanoDrop Technologies, Wilmington, MA, USA). High-quality RNA samples were used for subsequent cDNA synthesis and downstream analyses.
2.3. Cloning and Sequence Analysis of TaAkt
The Akt gene sequences from B. mori (GenBank accession number: XM_038017116.2) and Helicoverpa armigera (GenBank accession number: JN399217.1) were retrieved from the National Center for Biotechnology Information (NCBI) database (accessed on 18 December 2025). The putative T. absoluta Akt gene (TaAkt) was identified by comparative analysis against the T. absoluta transcriptome database (Accession number: SRR13065833) using TBtools version 2.156. Gene-specific primers were designed using Primer Premier 5.0 software (Table S1), and TaAkt was amplified by polymerase chain reaction (PCR).
PCR reactions were performed in a 50 μL volume containing 25.0 μL of 2× EasyTaq® PCR SuperMix (+dye) (TransGen Biotech, Beijing, China), 21.0 μL of ddH2O, 2.0 μL of cDNA template, and 1.0 μL each of forward and reverse primers (10 μM). The PCR amplification conditions were as follows: initial denaturation at 94 °C for 3 min; 35 cycles of denaturation at 95 °C for 30 s, annealing at 55 °C for 30 s, and extension at 72 °C for 2 min; and a final extension at 72 °C for 10 min. PCR products were verified by agarose gel electrophoresis, ligated into pGEM-T Easy vector (Promega, Madison, WI, USA), and transformed into Escherichia coli Trans5α competent cells (TransGen Biotech, Beijing, China). Positive monoclonal colonies were selected and cultured, and the resulting plasmids were extracted and sent to Guangzhou Ruibo Xingke Biotechnology (Guangzhou, China) for sequencing. Purified plasmids were subsequently used for double-stranded RNA (dsRNA) synthesis.
Sequence homology analysis and conserved domain identification of TaAkt protein were performed using Basic Local Alignment Search Tool (BLAST) (https://blast.ncbi.nlm.nih.gov/Blast.cgi, accessed on 18 December 2025). The physical and chemical properties of the deduced TaAkt protein were predicted using the Compute pI/MW tool (https://web.expasy.org/compute_pi/, accessed on 18 December 2025). Transmembrane domains were analyzed with TMHMM2.0 (https://services.healthtech.dtu.dk/service.php?TMHMM-2.0, accessed on 18 December 2025), and signal peptide prediction was conducted using SignalP 4.1 (https://services.healthtech.dtu.dk/service.php?SignalP-4.1, accessed on 18 December 2025). Phylogenetic analysis was performed using the neighbor-joining method in MEGA version 7.0, with 1000 bootstrap replicates to assess branch reliability [19].
2.4. Developmental and Tissue-Specific Expression Analysis of TaAkt
Fourteen developmental samples were collected to analyze the temporal expression pattern of TaAkt, covering the period from the first instar larva to the adult stage. These included first- to fourth-instar larvae (1L–4L), female pupae from day 1 to day 7 (P1–P7), and 1- to 3-day-old adults (A1–A3). Each developmental group consisted of 30 individuals, with three independent biological replicates. For spatial expression analysis, seven tissues, namely head, midgut, fat body, ovary, abdomen, wings, and epidermis, were dissected from adult females after anesthesia with an appropriate amount of CO2. Fifty individuals were dissected per biological replicate to ensure sufficient tissue quantity, and three biological replicates were performed. All samples were immediately frozen in liquid nitrogen and stored at −80 °C until RNA extraction.
Relative expression levels of TaAkt were quantified by qPCR using gene-specific primers (Table S1). T. absoluta elongation factor 1-alpha (TaEF1α; GenBank accession number: MZ054826) was used as the internal reference gene [20]. The qPCR reactions were performed in a total volume of 20 μL, containing 1 μL of each of forward and reverse primers (10 μM), 10 μL of TransStart® Green qPCR SuperMix (TransGen Biotech, Beijing, China), 1 μL of cDNA template, and 7 μL of ddH2O. The amplification program consisted of an initial denaturation at 95 °C for 3 min, followed by 41 cycles of 95 °C for 5 s and 55.9 °C for 30 s. A melting curve analysis was conducted from 60 to 95 °C to confirm amplification specificity. Each reaction was performed with three technical replicates. Relative gene expression levels were calculated using the 2−ΔΔCt method [21].
2.5. RNAi Analysis
Specific dsRNA primers targeting TaAkt were meticulously designed using the dsRNAEngineering platform (https://dsrna-engineer.cn/, accessed on 12 June 2025) to minimize off-target effects [22] (Table S1). dsRNA targeting TaAkt (dsTaAkt) and green fluorescent protein (dsGFP, used as a control) were synthesized using the TranscriptAid T7 High Yield Transcription Kit (Thermo Fisher Scientific, Wilmington, DE, USA). The synthesized dsRNA was purified and quantified, then diluted to a final concentration of 2000 ng/μL. For RNAi experiments, 400 ng of dsRNA was injected into each insect using a Nanoliter 2010 microinjector (World Precision Instruments, Sarasota, FL, USA). Injections were performed into the dorsal vessel at the second abdominal segment of 2-day-old female pupae. Following injection, pupae were left undisturbed for 1 h to allow complete absorption of dsRNA, then transferred to rearing containers containing sterile soil. The soil surface was moistened with sterile water, and insects were maintained in an artificial climate chamber under standard rearing conditions. Individual development and survival were monitored daily. Each treatment group consisted of 50 individuals, with three independent biological replicates. To evaluate RNAi efficiency, 30 individuals were collected at 12, 24, 48, and 72 h post-injection for qPCR analysis. Mortality was recorded for up to 7 days after injection in the remaining individuals. Representative lethal phenotypes were documented using a Keyence VHX-6000 digital stereomicroscope (Keyence, Osaka, Japan).
2.6. Effects of TaAkt Knockdown on Pupal-Adult Molting and Expression of Molting-Related Genes
To investigate the role of TaAkt in pupal-adult molting, changes in 20E titer and chitin metabolism were analyzed following RNAi treatment. At 48 h after injection of dsTaAkt or dsGFP, samples (0.05 g per replicate) were collected, with three biological replicates per treatment. Samples were homogenized in 1× phosphate-buffered saline (PBS; pH 7.2–7.4) at a tissue mass-to-buffer volume ratio of 1:10 (w/v). The homogenates were centrifuged at 10,000× g for 20 min at 4 °C, and the supernatants were collected for subsequent analyses. The 20E titer was determined using an Insect Enzyme-linked Immunosorbent Assay (ELISA) Kit (Mlbio, Shanghai, China) following the manufacturer’s instructions. Absorbance was measured at 450 nm using a microplate reader after equilibration of reagents to room temperature. Chitin content was assessed using a Chitinase Activity Detection Kit (Solarbio, Beijing, China) according to the manufacturer’s protocol. Absorbance was measured at 540 nm using a SpectraMax L microplate reader (Molecular Devices, Sunnyvale, CA, USA). Chitinase activity was calculated based on the standard curve generated for each assay.
To further elucidate the molecular effects of TaAkt knockdown on molting, total RNA extracted at 48 h post-injection was used as a template for qPCR analysis. The expression levels of genes involved in ecdysteroid synthesis (TaCYP306a1, TaCYP307a1, TaCYP314a1, and TaCYP315a1), ecdysone signal transduction (TaEcR, TaUSP, TaE75, TaHR3, TaHR38, and TaFTZ-F1), and chitin metabolism (TaCDA1, TaCHT5, TaUAP, and TaCHS) were quantified to assess the regulatory role of TaAkt in pupal-adult transition.
2.7. Effects of TaAkt Knockdown on Ovarian Development and Fertility of T. absoluta
To assess the effects of TaAkt knockdown on ovarian development, ovaries were dissected from 2-day-old female adults under a stereomicroscope in 1× phosphate-buffered saline (PBS; Solarbio, Beijing, China). Ovarian morphology was photographed using a Keyence VHX-6000 digital stereomicroscope (Keyence, Osaka, Japan). The length of ovarian tubules and developing oocytes was measured to evaluate ovarian development.
To determine the effects of TaAkt silencing on female fertility, dsGFP- and dsTaAkt-injected pupae were monitored until adult emergence. Female adults within 6 h of eclosion on day 1 were individually transferred to separate rearing containers supplied with fresh tomato leaves. For the mating assays, three males that emerged on the same day were introduced into each container. Mating behavior and oviposition were observed daily, and tomato leaves were replaced every 24 h until female death. The oviposition period (number of days of egg laying per female) was recorded. Eggs deposited on removed leaves were counted daily. The leaves containing eggs were transferred to a rearing chamber and maintained under standard conditions to determine egg hatchability. Total egg number and hatching rate were calculated for each female. Each treatment consisted of 30 mating pairs, with three independent biological replicates.
2.8. Effects of TaAkt Knockdown on JH Synthesis and Vitellogenin Content
To quantify changes in JH titers following TaAkt silencing, female pupae from the control (dsGFP) and treatment (dsTaAkt) groups were collected 48 h post-injection. Each sample weighed 0.05 g, with three biological replicates per group. Samples were rapidly frozen in liquid nitrogen, homogenized in 500 μL of 1× PBS, and centrifuged at 3000× g for 20 min at 4 °C. The supernatants were transferred to clean 1.5 mL microcentrifuge tubes for analysis. JH titers were determined using an Insect JH ELISA Kit (Mlbio, Shanghai, China) according to the manufacturer’s instructions. Standard, blank, and sample wells were prepared in 96-well plates, and absorbance was measured at 450 nm using a SpectraMax L microplate reader (Molecular Devices, Sunnyvale, CA, USA). The standard curve regression equation was generated using a standard sample provided in the kit, and JH titers were calculated accordingly.
To examine the effect of TaAkt knockdown on vitellogenin content, female adults at 1 day post-eclosion were collected from both dsGFP and dsTaAkt groups. Samples (0.05 g per replicate) were analyzed using an Insect Vitellogenin (VTG) ELISA Kit (Mlbio, Shanghai, China) following the manufacturer’s protocol, with three biological replicates. In parallel, insects were collected 48 h after dsRNA injection for gene expression analysis. The relative transcript levels of vitellogenesis-related genes (TaVg and TaVgR) and JH synthesis and signaling pathway genes (TaKr-h1, TaMet, and TaJHAMT) were quantified by qPCR. Each treatment included 20 individuals per biological replicate, with three biological replicates.
2.9. Statistical Analysis
All data are presented as mean ± standard error (SE) and were analyzed using SPSS 20.0 software (IBM, Chicago, IL, USA). A one-way analysis of variance (ANOVA) was applied to assess differences in temporal and spatial expression patterns, followed by appropriate post hoc tests when necessary. Comparisons between two groups were performed using Student’s t-test. Survival data were analyzed via the Kaplan–Meier method, and survival curves were generated using GraphPad Prism 8.0.1 (GraphPad Software, La Jolla, CA, USA). Statistical significance was defined at p < 0.05, with high significance at p < 0.01, and extreme significance at p < 0.001.
3. Results
3.1. Sequence and Phylogenetic Analysis of TaAkt
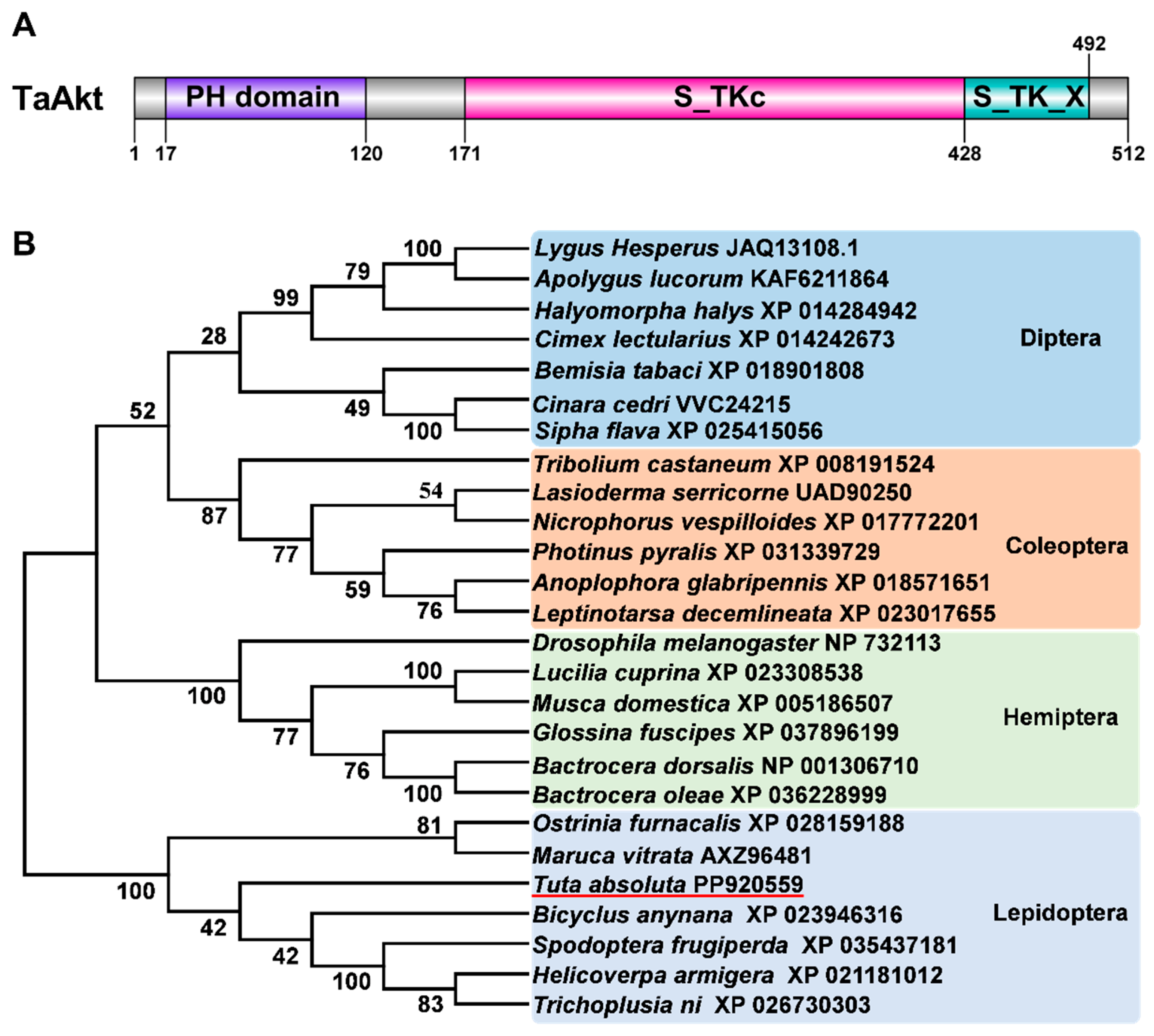
The open reading frame of the TaAkt gene (GenBank accession number: PP920559) comprises 1539 bp, which encodes a protein of 512 amino acid residues, with a predicted molecular mass of 57.17 kDa and a theoretical isoelectric point of 6.27. Bioinformatic analysis revealed the presence of two potential N-glycosylation sites, located at amino acid positions 97–99 (NFS) and 319–321 (NIT), as well as 50 predicted phosphorylation sites distributed throughout the protein sequence. Domain prediction analysis indicated that TaAkt possesses the characteristic structural features of the protein kinase B (Akt) family. These include an N-terminal pleckstrin homology (PH) domain spanning amino acids 17–120, which is essential for membrane localization and phosphoinositide binding, followed by a conserved serine/threonine protein kinase catalytic domain (S_TKC; amino acids 171–428) and a serine/threonine-type protein kinase extension domain (S_TK_X; amino acids 428–492) (Figure 1A). Phylogenetic analysis based on full-length Akt amino acid sequences from multiple insect species demonstrated that Akt proteins cluster into a single well-supported clade, indicating a high degree of evolutionary conservation across insects. Within this clade, TaAkt showed the closest phylogenetic relationship to Akt from Bicyclus anynana, another lepidopteran species (Figure 1B).
Figure 1.
Domain architecture and phylogenetic analysis of TaAkt from T. absoluta. (A) Schematic representation of the conserved domains of the TaAkt protein, including the pleckstrin homology (PH) domain, the serine/threonine protein kinase catalytic domain (S_TKC), and the serine/threonine-type protein kinase extension domain (S_TK_X). (B) Phylogenetic tree of insect Akt proteins is constructed using the neighbor-joining method with 1000 bootstrap replicates. TaAkt is highlighted with a red line, and GenBank accession numbers for each species are listed in the tree.
3.2. Spatiotemporal Expression Analysis of TaAkt
The TaAkt gene was expressed at all examined developmental stages of T. absoluta, although transcript abundance varied significantly across development. Overall, TaAkt expression increased prior to molting and declined following each molting event. After adult emergence, TaAkt transcript levels progressively decreased with increasing adult age. Notably, TaAkt expression was highest in fourth-instar larvae, first-day female pupae, and first-day adults, with expression levels approximately 19-, 11-, and 8.4-fold higher, respectively, than those observed in 3-day-old adults. In contrast, relatively low expression levels were detected in 6-day-old female pupae, 2-day-old adults, and 3-day-old adults. These differences in temporal expression were statistically significant (one-way ANOVA: F(13,28) = 50.48, p < 0.001; Figure 2A).
Figure 2.
Spatiotemporal expression patterns of TaAkt in T. absoluta. (A) Relative expression levels of TaAkt at different developmental stages. 1L-4L, first- to fourth-instar larvae; P1–P7, female pupae from day 1 to day 7; A1–A3, 1- to 3-day-old adults. (B) Relative expression levels of TaAkt in different tissues. HD, head; MG, midgut; OV, ovary; FB, fat body; AN, abdomen; WG, wing; EP, epidermis. Different uppercase letters above bars indicate significant differences among samples (p < 0.05, one-way ANOVA).
Spatial expression analysis revealed that TaAkt was ubiquitously expressed in all examined tissues but exhibited pronounced tissue-specific differences. The highest expression levels were observed in the wings and head, where TaAkt transcript abundance was approximately 63- and 28-fold higher, respectively, than that in the epidermis. The epidermis showed the lowest expression level among all tissues analyzed. Tissue-specific expression differences were highly significant (one-way ANOVA: F(6,14) = 194.65, p < 0.001; Figure 2B).
3.3. TaAkt Knockdown on Pupal-Adult Transition in T. absoluta
Compared with the dsGFP control, TaAkt transcript levels decreased by 86%, 81%, 93%, and 88% at 12, 24, 48, and 72 h post-injection, respectively, confirming efficient gene silencing (12 h: t = 9.51, p < 0.001; 24 h: t = 8.49, p < 0.001; 48 h: t = 57.12, p < 0.001; 72 h: t = 10.87, p < 0.001; Figure 3A). Following TaAkt knockdown, pupal survival and successful adult emergence were markedly impaired. Within 7 days after injection, 98% of pupae in the dsGFP control group successfully completed the pupal-adult molt and emerged normally. In contrast, only 58% of pupae injected with dsTaAkt were able to molt and emerge successfully, indicating a significant reduction in survival during the pupal-adult transition (Figure 3B). Two distinct lethal phenotypes were observed among dsTaAkt-treated pupae (Figure 3C). Approximately 24% of pupae died during the pupal stage and exhibited severe cuticular shrinkage (P1 phenotype). An additional 18% of pupae initiated but failed to complete the pupal-adult molt and subsequently died (P2 phenotype). These results demonstrate that TaAkt is essential for successful pupal development and adult emergence in T. absoluta.
Figure 3.
Effects of TaAkt knockdown on pupal development and survival of T. absoluta. (A) Relative expression levels of TaAkt at 12, 24, 48, and 72 h after injection with dsTaAkt or dsGFP. (B) Effects of TaAkt knockdown on survival rate during the pupal-adult transition. (C) Representative lethal phenotypes observed in female pupae following TaAkt silencing. Significant differences between dsTaAkt and dsGFP groups were determined using Student’s t-test (** p < 0.01, *** p < 0.001). P1, pupal death characterized by cuticular shrinkage and darkening; P2, failure to complete the pupal-adult molt, resulting in death.
3.4. Effects of TaAkt Knockdown on 20E and Chitin Metabolism
At 48 h post-dsRNA injection, the 20E titer in dsTaAkt-treated insects was 15.83 ng/mL, representing a significant 58% reduction compared with 35.08 ng/mL in the dsGFP control group (t = 15.82, p < 0.001; Figure 4A). Consistent with these findings, the transcript levels of 20E synthesis genes, including TaCYP306a1 (t = 13.80, p = 0.005), TaCYP307a1 (t = 49.42, p < 0.005), TaCYP314a1 (t = 72.25, p < 0.005), and TaCYP315a1 (t = 43.44, p < 0.005), were significantly downregulated. Similarly, expression levels of 20E signaling pathway genes (TaEcR, TaUSP, TaE75, TaHR3, TaHR38, and TaFTZ-F1) were markedly decreased following TaAkt silencing (all p < 0.005; Figure 4B).
Figure 4.
Effects of TaAkt knockdown on 20E and chitin metabolism in T. absoluta. (A) 20E titer following dsTaAkt treatment. (B) Relative expression of 20E synthesis and signaling pathway genes at 48 h after TaAkt knockdown. (C) Chitin content after 48 h of TaAkt silencing. (D) Relative expression of chitin metabolism-related genes following 48 h of TaAkt knockdown. Significant differences between dsTaAkt and dsGFP control groups were determined using Student’s t-test (* p < 0.05, ** p < 0.01, *** p < 0.001).
Knockdown of TaAkt also affected chitin metabolism. Chitin content in dsTaAkt-treated insects was 11.03 μmol/mL, representing a 37% reduction compared with 17.56 μmol/mL in the control group (t = 3.26, p = 0.031; Figure 4C). Analysis of chitin metabolism-related genes revealed significant downregulation of TaCDA1 (−44%; t = 5.26, p = 0.006), TaCHT5 (−82%; t = 12.98, p < 0.001), and TaCHS (−64%; t = 20.96, p < 0.001), whereas TaUAP expression showed a slight increase (Figure 4D).
3.5. Effects of TaAkt Silencing on Ovarian Development and Fertility
Ovaries from dsGFP-injected females developed normally, with well-formed ovarian tubes containing numerous mature eggs rich in vitellogenin, indicative of healthy reproductive status. In contrast, ovaries from dsTaAkt-injected females exhibited abnormal development: ovarian tubes were reduced in size, and most oocytes remained small and white, suggesting impaired vitellogenesis (Figure 5A). The average ovarian tube length in the dsTaAkt group was 2550 μm, representing a 48% reduction compared with 4930 μm in the control group. Similarly, egg length was significantly reduced to 271 μm after TaAkt knockdown, a 43% decrease relative to 477 μm in the dsGFP group (ovarian tube: t = 12.55, p < 0.001; egg length: t = 11.72, p < 0.001; Figure 5B).
Figure 5.
Effects of TaAkt knockdown on ovarian development and fertility in T. absoluta. (A) Representative ovarian phenotypes of 2-day-old female adults following dsGFP or dsTaAkt injection. (B) Quantitative measurements of ovarian tube length and egg length after TaAkt knockdown. (C) Average oviposition period of female adults following dsTaAkt treatment. (D) Effects of TaAkt silencing on fecundity (eggs laid per female) and egg hatching rate. Significant differences between dsTaAkt and dsGFP groups were determined using Student’s t-test (* p < 0.05, ** p < 0.01).
Reproductive performance was also impaired. The average oviposition period of dsTaAkt-treated females was 6.70 days, significantly shorter than the 10.45 days observed in controls (t = 14.59, p < 0.001; Figure 5C). Moreover, dsTaAkt-injected females laid fewer eggs, with an average of 66.4 eggs per female, compared with 157.3 eggs per female in the dsGFP group, representing a 58% reduction. Egg hatching rate was similarly decreased, from 86% in controls to 46% in the dsTaAkt group, a 46% reduction (number of eggs: t = 31.33, p < 0.001; hatching rate: t = 29.82, p < 0.001; Figure 5D).
3.6. Effects of TaAkt Silencing on JH Synthesis, JH Signaling, and Vitellogenin Content
Forty-eight hours after dsRNA injection, the JH titer in dsTaAkt-treated female pupae was 40.50 pg/mL, representing a 25% decrease compared with 53.85 pg/mL in the dsGFP control group (t = 2.92, p = 0.043; Figure 6A). Silencing of TaAkt significantly suppressed the expression of JH pathway genes. Transcript levels of TaKr-h1, TaMet, and TaJHAMT were reduced by 83%, 99%, and 72%, respectively, compared with controls (TaKr-h1: t = 94.43, p < 0.001; TaMet: t = 33.25, p < 0.001; TaJHAMT: t = 33.61, p < 0.001; Figure 6B).
Figure 6.
Effects of TaAkt knockdown on JH signaling and vitellogenin (VTG) in T. absoluta. (A) JH titer 48 h after dsTaAkt injection. (B) Relative expression levels of JH signaling pathway genes (TaKr-h1, TaMet, and TaJHAMT) following TaAkt knockdown. (C) Vitellogenin content in 1-day-old adult females after dsTaAkt treatment. (D) Relative transcript levels of TaVg and TaVgR in females 48 h post-dsTaAkt injection. Significant differences between dsTaAkt and dsGFP control groups were determined using Student’s t-test (* p < 0.05, ** p < 0.01, *** p < 0.001).
Consistent with these effects on JH signaling, vitellogenin content in 1-day-old adult females was significantly decreased to 2.59 μg/mL, a 28% reduction relative to 3.60 μg/mL in the control group (t = 4.15, p = 0.014; Figure 6C). Furthermore, the relative transcript levels of TaVg and its receptor TaVgR were significantly downregulated by 27% and 34%, respectively, 48 h post-dsTaAkt injection (TaVg: t = 7.46, p = 0.002; TaVgR: t = 9.98, p < 0.001; Figure 6D).
4. Discussion
Insect insulin signaling and its central kinase, Akt, have been extensively studied in both model and non-model species [15,17]. Such investigations not only advance our understanding of fundamental developmental and metabolic processes in insects but also provide convenient experimental systems for exploring insulin-related mechanisms relevant to human physiology. Akt genes have been identified across a wide range of insect taxa, including Diptera [23,24,25], Orthoptera [26,27], Lepidoptera [13,28,29], Hemiptera [30,31,32], Coleoptera [33,34,35], Blattodea [36], and Hymenoptera [37,38]. In the present study, we cloned the ORF of TaAkt from the tomato leafminer, T. absoluta. The gene encodes a 512-amino-acid protein with high homology to Akt orthologs in other insects. TaAkt contains three conserved domains characteristic of the PKB/Akt family: the Pleckstrin homology (PH), Ser/Thr protein kinase catalytic (S_TKc), and Ser/Thr-type kinase (S_TK_X) domains, as well as a conserved hydrophobic motif (F-X-X-F-[S/T]-Y) spanning residues 485–490, identical to that reported in H. armigera, Lasioderma serricorne, and B. mori [13,29,33]. These conserved features are critical for Akt phosphorylation and interaction with upstream kinases such as PDK [11]. The high conservation across insect taxa underscores the functional importance of Akt in key physiological processes and suggests that insights gained from T. absoluta may be extrapolated to other pest species.
JH and 20E are pivotal regulators of insect development and reproduction, coordinating processes such as molting, pupation, eclosion, and oviposition through temporally controlled titer fluctuations [39,40]. The insulin signaling pathway is positioned upstream of these hormonal cascades, integrating nutritional and developmental cues to modulate hormone synthesis and downstream signaling [41]. Akt, as a key transducer in this pathway, communicates insulin signals to diverse downstream targets, affecting gene expression and cellular metabolism [13]. Disruption of Akt function has been reported to impair both metamorphosis and reproductive output across multiple insect species [30,33,42].
In the present study, RNAi-mediated silencing of TaAkt during late pupal development partially blocked adult eclosion, a process primarily regulated by ecdysone. Knockdown of TaAkt resulted in a significant decrease in 20E titers and downregulation of ecdysone biosynthesis genes (TaCYP306a1, TaCYP307a1, TaCYP314a1, and TaCYP315a1), as well as downstream signaling components (TaECR, TaUSP, TaE75, TaHR3, TaHR38, and TaFTZ-F1). These findings are consistent with observations in H. armigera, where silencing of HaPDK reduced 20E titers and disrupted midgut remodeling [43], and in B. mori, where enhanced Akt phosphorylation stimulates ecdysteroid secretion, while PI3K inhibition reduces it [41]. Phenotypically, TaAkt knockdown induced pupal melanization, high mortality, and failure to complete the pupal-adult molt, similar to defects observed in Hyphantria cunea, D. melanogaster, and Maruca vitrata [44,45,46]. Silencing of TaAkt also affected chitin content and the expression of chitin metabolism-related genes (TaCDA1, TaCHT5, TaUAP, and TaCHS), which are essential for cuticle remodeling during eclosion [18]. These results collectively indicate that TaAkt orchestrates pupal-adult metamorphosis through coordinated regulation of ecdysone synthesis, signaling, and chitin metabolism.
Beyond development, insulin signaling plays a central role in insect reproductive physiology. In female T. absoluta, silencing TaAkt impeded ovarian growth, reducing the length of ovarioles and oocytes, decreasing egg production and hatching rates, and significantly lowering vitellogenin content and transcription of Vg and VgR genes. These results suggest that TaAkt regulates reproduction via both vitellogenin synthesis in the fat body and its uptake in the ovary. Similar outcomes have been reported in Cyrtorhinus lividipennis, M. vitrata, and C. lividipennis [30,47,48], whereas increased Akt activity in the fat body of A. stephensi enhances Vg expression and female fertility [23]. Moreover, knockdown of TaAkt decreased the expression of JH synthesis (TaJHAMT) and signaling genes (TaMet and TaKr-h1), corroborating previous findings in L. serricorne, Liposcelis entomophila, and Frankliniella occidentalis, where the depletion of Akt or PDK impaired JH production and disrupted reproductive processes [33,42,49]. Likewise, knockdown of other insulin pathway components, such as ILP2, InR, TOR, and PDK, reduces JH synthesis across various insect taxa [50,51,52,53]. Collectively, these findings reinforce the centrality of Akt in integrating nutritional signals, JH synthesis, and vitellogenin-mediated reproduction.
A key innovation of this study lies in elucidating the pleiotropic function of TaAkt, simultaneously coordinating molting and reproduction. By regulating 20E production, chitin metabolism, JH signaling, and vitellogenin synthesis, TaAkt disruption produces combined developmental and reproductive phenotypes, leading to high mortality and dramatically reduced fecundity. This dual role mirrors observations in C. lividipennis, Colaphellus bowringi, and M. vitrata [30,48,54], highlighting a conserved physiological strategy across insect species. The pleiotropic nature of Akt, embedded within the IIS pathway, allows it to phosphorylate multiple downstream targets involved in nutrient sensing, protein synthesis, and hormonal regulation [55]. Such multi-target potential enhances the attractiveness of Akt as an RNAi-based pest control target, where a single intervention simultaneously impairs survival and reproductive success, potentially reducing pest populations more efficiently than strategies targeting single-function genes [56,57]. Furthermore, the requirement for compensatory mutations to restore fitness across multiple physiological axes increases the evolutionary cost of resistance, potentially slowing its development [58].
From an applied perspective, our study provides critical conceptual and practical insights for sustainable agriculture. T. absoluta is a globally invasive pest causing extensive damage to tomato crops. Targeting TaAkt via RNAi or other molecular interventions could enable selective suppression of both survival and reproduction, offering an innovative, environmentally friendly alternative to chemical pesticides. The ability to disrupt hormone signaling and vitellogenesis simultaneously could reduce crop damage while minimizing off-target effects on beneficial insects. These findings thus bridge fundamental insect physiology with applied pest management. Nevertheless, several gaps and limitations remain. First, the molecular mechanisms linking Akt to hormone biosynthesis and chitin metabolism require deeper mechanistic dissection, including identification of intermediate kinases, transcription factors, and tissue-specific regulatory networks. Second, the ecological efficacy of TaAkt RNAi under field conditions, including delivery strategies, stability, and potential off-target effects, has not yet been evaluated. Third, while our study focused on females, potential sex-specific differences in Akt function remain unexplored. Finally, interactions between insulin signaling and other pathways, such as TOR, FoxO, and ecdysone-independent growth regulators, merit further investigation to fully understand systemic regulatory networks. Consequently, we propose that future research directions should include: (1) elucidation of Akt-mediated transcriptional networks across various tissues; (2) development and optimization of RNAi delivery systems suitable for greenhouse and field applications; (3) assessment of the selectivity and non-target safety of Akt-based interventions; and (4) evaluation of potential synergistic effects with other hormonal or metabolic pathways for integrated pest management strategies. Addressing these areas will enhance both fundamental insect endocrinology and applied pest control technologies.
In summary, this study demonstrates that TaAkt serves as a pivotal regulator of both metamorphosis and reproduction in T. absoluta, integrating hormonal, metabolic, and developmental pathways. The dual impact of TaAkt RNAi on survival and reproductive fitness highlights its potential as a high-value molecular target for sustainable and selective pest management strategies. By linking mechanistic understanding to practical applications, these findings contribute to the advancement of innovative RNAi-based biopesticides and provide a foundation for translational research in agricultural pest control.
5. Conclusions
This study successfully cloned and characterized the ORF of the serine/threonine kinase TaAkt from T. absoluta. Functional analyses reveal that TaAkt regulates female emergence, ovarian development, and reproductive capacity by modulating 20E synthesis, chitin metabolism, JH production, and vitellogenin synthesis. RNAi-mediated knockdown of TaAkt disrupts pupal-adult metamorphosis, reduces JH titers, impairs vitellogenin accumulation, and leads to decreased fecundity. These findings provide novel mechanistic insights into insulin signaling in insect physiology and identify Akt as a promising target for RNAi-based pest management in sustainable agriculture. Future studies should focus on optimizing delivery strategies, assessing field efficacy, and evaluating ecological safety to translate these molecular insights into practical pest control solutions.
Supplementary Materials
The following supporting information can be downloaded at https://www.mdpi.com/article/10.3390/insects17020183/s1: Table S1: Primers used in this study.
Author Contributions
Conceptualization, K.X. and W.Y.; methodology, C.L. and J.S.; validation, C.L.; investigation, C.L. and J.S.; data curation, C.L. and K.X.; writing—original draft preparation, K.X.; writing—review and editing, G.S. and W.Y.; supervision, F.W.; funding acquisition, W.Y. All authors have read and agreed to the published version of the manuscript.
Funding
This research was funded by the Natural Science Foundation of Guizhou Province (QKHJC-ZK-2022-003), the Program of High-level Innovation Talents in Guizhou Province (GCC-2023-008), and the Program for Natural Science Research in Guizhou Education Department (QJJ-2023-024).
Data Availability Statement
The original contributions presented in this study are included in the article/Supplementary Material. Further inquiries can be directed to the corresponding authors.
Conflicts of Interest
The authors declare no conflicts of interest.
References
- Biondi, A.; Guedes, R.N.C.; Wan, F.H.; Desneux, N. Ecology, worldwide spread, and management of the invasive south American tomato pinworm, Tuta absoluta: Past, present, and future. Annu. Rev. Entomol. 2018, 63, 239–258. [Google Scholar] [CrossRef] [PubMed]
- Desneux, N.; Wajnberg, E.; Wyckhuys, K.A.G.; Burgio, G.; Arpaia, S.; Narváez-Vasquez, C.A. Biological invasion of European tomato crops by Tuta absoluta: Ecology, geographic expansion and prospects for biological control. J. Pest Sci. 2010, 83, 197–215. [Google Scholar] [CrossRef]
- Júnior, P.A.S.; Kumar, L.; Silva, R.S.D.; Picanco, M.C. Global geographic distribution of Tuta absoluta as affected by climate change. J. Pest Sci. 2019, 92, 1373–1385. [Google Scholar]
- Colmenarez, Y.C.; Vasquez, C.; Bueno, A.D.B.; Cantor, F.; Hidalgo, E.; Corniani, N. Sustainable nanagement of the invasive Tuta absoluta (Lepidoptera: Gelechiidae): An overview of case studies from Latin American countries participating in plantwise. J. Integr. Pest Manag. 2022, 13, pmac012. [Google Scholar] [CrossRef]
- Phan, N.T.; Biddinger, D.J.; Rajotte, E.G.; Smagghe, G.; Reddy, G.V.P.; Ren, Z.X.; Joshi, N.K. Pesticide use in integrated pest and pollinator management framework to protect pollinator health. Pest Manag. Sci. 2025, 81, 1691–1696. [Google Scholar] [CrossRef]
- Nässel, D.R.; Broeck, J.V. Insulin/IGF signaling in Drosophila and other insects: Factors that regulate production, release and post-release action of the insulin-like peptides. Cell Mol. Life Sci. 2016, 73, 271–290. [Google Scholar] [CrossRef]
- Van de Velde, S.; Badisco, L.; Claeys, I.; Verleyen, P.; Chen, X.; Vanden Bosch, L.; Vanden Broeck, J.; Smagghe, G. Insulin-like peptides in Spodoptera littoralis (Lepidoptera): Detection, localization and identification. Gen. Comp. Endocrinol. 2007, 153, 72–79. [Google Scholar] [CrossRef]
- Arik, A.J.; Hun, L.V.; Quicke, K.; Piatt, M.; Ziegler, R.; Scaraffia, P.Y.; Badgandi, H.; Riehle, M.A. Increased Akt signaling in the mosquito fat body increases adult survivorship. FASEB J. 2015, 29, 1404–1413. [Google Scholar] [CrossRef]
- Lin, X.Y.; Yu, N.; Smagghe, G. Insulin receptor regulates food intake through sulfakinin signaling in the red flour beetle, Tribolium castaneum. Peptides 2016, 80, 89–95. [Google Scholar] [CrossRef]
- Lin, X.Y.; Smagghe, G. Roles of the insulin signaling pathway in insect development and organ growth. Peptides 2019, 122, 169923. [Google Scholar] [CrossRef] [PubMed]
- Badisco, L.; Wielendaele, P.V.; Broeck, J.V. Eat to reproduce: A key role for the insulin signaling pathway in adult insects. Front. Physiol. 2013, 4, 202. [Google Scholar] [CrossRef] [PubMed]
- Gu, S.H.; Yeh, W.L.; Young, S.C.; Lin, P.L.; Li, S. TOR signaling is involved in PTTH-stimulated ecdysteroidogenesis by prothoracic glands in the silkworm, Bombyx mori. Insect Biochem. Mol. Biol. 2012, 42, 296–303. [Google Scholar] [CrossRef]
- Mao, T.T.; Li, F.C.; Fang, Y.L.; Wang, H.; Chen, J.; Li, M.X.; Lu, Z.T.; Qu, J.W.; Li, J.X.; Hu, J.H.; et al. Effects of chlorantraniliprole exposure on detoxification enzyme activities and detoxification-related gene expression in the fat body of the silkworm, Bombyx mori. Ecotoxicol. Environ. Saf. 2019, 176, 58–63. [Google Scholar] [CrossRef]
- Weinkove, D.; Neufeld, T.P.; Twardzik, T.; Waterfield, M.D.; Leevers, S.J. Regulation of imaginal disc cell size, cell number and organ size by Drosophila class I(A) phosphoinositide 3-kinase and its adaptor. Curr. Biol. 1999, 9, 1019–1029. [Google Scholar] [CrossRef]
- Zhu, W.X.; Duan, Y.W.; Chen, J.Q.; Merzendorfer, H.; Zou, X.; Yang, Q. SERCA interacts with chitin synthase and participates in cuticular chitin biogenesis in Drosophila. Insect Biochem. Mol. Biol. 2022, 145, 103783. [Google Scholar] [CrossRef] [PubMed]
- Parthasarathy, R.; Palli, S.R. Molecular analysis of nutritional and hormonal regulation of female reproduction in the red flour beetle, Tribolium castaneum. Insect Biochem. Mol. Biol. 2011, 41, 294–305. [Google Scholar] [CrossRef]
- Hun, L.V.; Cheung, K.W.; Brooks, E.; Zudekoff, R.; Luckhart, S.; Riehle, M.A. Increased insulin signaling in the Anopheles stephensi fat body regulates metabolism and enhances the host response to both bacterial challenge and Plasmodium falciparum infection. Insect Biochem. Mol. Biol. 2021, 139, 103669. [Google Scholar] [CrossRef]
- Zhou, Y.F.; Zhang, Y.; Xu, K.K.; Liu, R.Y.; Liu, W.B.; Ma, H.; Yang, W.J. Chitin deacetylase 1 gene as an optimal RNAi-based target for controlling the tomato leaf miner Tuta absoluta. Insects 2024, 15, 838. [Google Scholar] [CrossRef]
- Tamura, K.; Stecher, G.; Peterson, D.S.; Filipski, A.; Kumar, S. MEGA6: Molecular evolutionary genetics analysis version 6.0. Mol. Biol. Evol. 2013, 30, 2725–2729. [Google Scholar] [CrossRef]
- Yan, X.; Zhang, Y.B.; Xu, K.K.; Wang, Y.W.; Yang, W.J. Selection and validation of reference genes for gene expression analysis in Tuta absoluta Meyrick (Lepidoptera: Gelechiidae). Insects 2021, 12, 589. [Google Scholar] [CrossRef] [PubMed]
- Livak, K.J.; Schmittgen, T.D. Analysis of relative gene expression data using real-time quantitative PCR and the 2−∆∆CT method. Methods 2001, 25, 402–408. [Google Scholar] [CrossRef] [PubMed]
- Chen, Y.; Shi, Y.F.; Wang, Z.G.; An, X.; Wei, S.Y.; Andronis, C.; Vontas, J.; Wang, J.J.; Niu, J.Z. dsRNAEngineer: A web-based tool of comprehensive dsRNA design for pest control. Trends Biotechnol. 2025, 43, 969–983. [Google Scholar] [CrossRef] [PubMed]
- Hun, L.V.; Luckhart, S.; Riehle, M.A. Increased Akt signaling in the fat body of Anopheles stephensi extends lifespan and increases lifetime fecundity through modulation of insulin-like peptides. J. Insect Physiol. 2019, 118, 103932. [Google Scholar] [CrossRef]
- Du, X.; Wang, Y.; Wang, J.; Liu, X.; Chen, J.; Kang, J.; Yang, X.; Wang, H. d-Chiro-Inositol extends the lifespan of male Drosophila melanogaster better than d-Pinitol through insulin signaling and autophagy pathways. Exp. Gerontol. 2022, 165, 111856. [Google Scholar] [CrossRef]
- Char, A.B.; Trammell, C.E.; Fawcett, S.; Chauhan, M.; Debebe, Y.; Céspedes, N.; Paslay, R.A.; Ahlers, L.R.H.; Patel, D.; Luckhart, S.; et al. Sustained antiviral insulin signaling during West Nile virus infection results in viral mutations. Front. Cell Infect. Microbiol. 2024, 14, 1492403. [Google Scholar] [CrossRef]
- Li, S.; Wang, J.; Cui, D.N.; Hao, K.; Chen, J.; Tu, X.B.; Zhang, Z.H. Antagonism between PTP1B and PTK Mediates Adults’ Insulin-Like Signaling Regulation of Egg Diapause in the Migratory Locust. Insects 2021, 12, 253. [Google Scholar] [CrossRef] [PubMed]
- Chang, B.H.; Cui, B.Y.; Ullah, H.; Li, S.; Hao, K.; Tu, X.B.; Wang, G.J.; Nong, X.Q.; McNeill, M.R.; Huang, X.B.; et al. Role of PTP/PTK trans activated insulin-like signalling pathway in regulation of grasshopper (Oedaleus asiaticus) development. Environ. Sci. Pollut. Res. Int. 2019, 26, 8312–8324. [Google Scholar] [CrossRef]
- Sun, R.R.; Jiang, L.W.; Chen, W.L.; Xu, Y.H.; Yi, X.; Zhong, G.H. Azadirachtin exposure inhibit ovary development of Spodoptera litura (Lepidoptera: Noctuidae) by altering lipids metabolism event and inhibiting insulin signaling pathways. Ecotoxicol. Environ. Saf. 2023, 262, 115151. [Google Scholar] [CrossRef] [PubMed]
- Li, H.Y.; Wang, T.; Yang, Y.P.; Geng, S.L.; Xu, W.H. TGF-β signaling regulates p-Akt levels via PP2A during diapause entry in the cotton bollworm, Helicoverpa armigera. Insect Biochem. Mol. Biol. 2017, 87, 165–173. [Google Scholar] [CrossRef]
- Hu, K.; Jin, R.; Liu, J.Q.; Zhu, J.; Dai, W.; Wang, Y.; Li, Y.; Liu, F. Functional characterization of the InR/PI3K/AKT signaling pathway in female reproduction of the predatory bug Cyrtorhinus lividipennis (Hemiptera: Miridae). J. Econ. Entomol. 2024, 117, 1655–1664. [Google Scholar] [CrossRef]
- Yu, J.T.; Zhao, W.; Chen, X.F.; Lu, H.; Xiao, Y.; Li, Q.; Luo, L.; Kang, L.; Cui, F. A plant virus manipulates the long-winged morph of insect vectors. Proc. Natl. Acad. Sci. USA 2024, 121, e2315341121. [Google Scholar] [CrossRef]
- Sun, C.X.; Li, Z.X. Biosynthesis of aphid alarm pheromone is modulated in response to starvation stress under regulation by the insulin, glycolysis and isoprenoid pathways. J. Insect Physiol. 2021, 128, 104174. [Google Scholar] [CrossRef] [PubMed]
- Xu, K.K.; Yan, Y.; Yan, S.Y.; Xia, P.L.; Yang, W.J.; Li, C.; Yang, H. Disruption of the Serine/Threonine Kinase Akt Gene Affects Ovarian Development and Fecundity in the Cigarette Beetle, Lasioderma serricorne. Front. Physiol. 2021, 12, 765819. [Google Scholar] [CrossRef] [PubMed]
- Zhou, M.; Pan, B.Y.; Guan, L.W.; Wang, Y.Y.; Xu, K.K.; Wang, S.G.; Tang, B.; Li, C. Comparative transcriptomic and metabolomics analysis of modified atmosphere responses in Tribolium castaneum (Coleoptera: Tenebrionidae). J. Insect Sci. 2024, 24, 8. [Google Scholar] [CrossRef]
- Han, J.S.; Choi, S.Y.; Choi, R.Y.; Park, K.W.; Kang, K.Y.; Lee, M.K. Anti-muscle atrophy effect of fermented Tenebrio molitor larvae extract by modulating the PI3K-Akt-mTOR/FoxO3α pathway in mice treated with dexamethasone. Biomed. Pharmacother. 2024, 178, 117266. [Google Scholar] [CrossRef] [PubMed]
- Luo, Y.; Hou, W.X.; Zhao, S.S.; Cheng, Y.L.; Zhang, K.J.; Lin, L.G.; Li, S.; Pei, X.J. An ovarian insulin-like peptide specifically regulates energy allocation and oocyte development in nutrition-restricted cockroaches. BMC Biol. 2025, 23, 226. [Google Scholar] [CrossRef]
- Ament, S.A.; Corona, M.; Pollock, H.S.; Robinson, G.E. Insulin signaling is involved in the regulation of worker division of labor in honey bee colonies. Proc. Natl. Acad. Sci. USA 2008, 105, 4226–4231. [Google Scholar] [CrossRef]
- Yan, H.; Opachaloemphan, C.; Carmona-Aldana, F.; Mancini, G.; Mlejnek, J.; Descostes, N.; Sieriebriennikov, B.; Leibholz, A.; Zhou, X.F.; Ding, L.; et al. Insulin signaling in the long-lived reproductive caste of ants. Science 2022, 377, 1092–1099. [Google Scholar] [CrossRef]
- Dubrovsky, E.B. Hormonal cross talk in insect development. Trends Endocrinol. Metab. 2005, 16, 6–11. [Google Scholar] [CrossRef]
- Wu, Z.X.; Yang, L.B.; He, Q.J.; Zhou, S.T. Regulatory Mechanisms of Vitellogenesis in Insects. Front. Cell Dev. Biol. 2021, 8, 593613. [Google Scholar] [CrossRef]
- Gu, S.H.; Young, S.C.; Lin, J.L.; Lin, P.L. Involvement of PI3K/Akt signaling in PTTH-stimulated ecdysteroidogenesis by prothoracic glands of the silkworm, Bombyx mori. Insect Biochem. Mol. Biol. 2011, 41, 197–202. [Google Scholar] [CrossRef]
- Lu, T.; Lu, Y.J.; Wang, L.; Liu, Z.P.; Miao, S.Y.; Tai, Y.J.; Yang, B.B. The serine/threonine kinase Akt gene affects fecundity by reducing Juvenile hormone synthesis in Liposcelis entomophila (Enderlein). Pestic. Biochem. Physiol. 2023, 196, 105583. [Google Scholar] [CrossRef]
- Pan, J.; Di, Y.Q.; Li, Y.B.; Chen, C.H.; Wang, J.X.; Zhao, X.F. Insulin and 20-hydroxyecdysone oppose each other in the regulation of phosphoinositide-dependent kinase-1 expression during insect pupation. J. Biol. Chem. 2018, 293, 18613–18623. [Google Scholar] [CrossRef] [PubMed]
- Yan, L.Q.; Du, H.; Li, Y.; Li, X.; Sun, L.L.; Cao, C.W. Identification and characterization of key genes in insulin signaling pathway as molecular targets for controlling the fall webworm, Hyphantria cunea. Pest Manag. Sci. 2023, 79, 899–908. [Google Scholar] [CrossRef]
- Shakhmantsir, I.; Massad, N.L.; Kennell, J.A. Regulation of cuticle pigmentation in drosophila by the nutrient sensing insulin and TOR signaling pathways. Dev. Dyn. 2014, 243, 393–401. [Google Scholar] [CrossRef] [PubMed]
- Al-Baki, A.; Jung Kyo, J.; Kim, Y. Alteration of insulin signaling to control insect pest by using transformed bacteria expressing dsRNA. Pest Manag. Sci. 2020, 76, 1020–1030. [Google Scholar] [CrossRef]
- Han, B.F.; Zhang, T.T.; Feng, Y.J.; Liu, X.P.; Zhang, L.S.; Chen, H.Y.; Zeng, F.R.; Wang, M.Q.; Liu, C.X.; Li, Y.Y.; et al. Two insulin receptors coordinate oogenesis and oviposition via two pathways in the green lacewing, Chrysopa pallens. J. Insect Physiol. 2020, 123, 104049. [Google Scholar] [CrossRef] [PubMed]
- Al-Baki, M.A.; Lee, D.W.; Jung, J.K.; Kim, Y. Insulin signaling mediates previtellogenic development and enhances juvenile hormone-mediated vitellogenesis in a lepidopteran insect, Maruca vitrata. BMC Dev. Biol. 2019, 19, 14. [Google Scholar] [CrossRef]
- Qiu, X.Y.; Huang, W.Q.; Yue, W.B.; Li, D.Y.; Zhi, J.R. Response of the serine/threonine kinase AKT and phosphoinositide-dependent kinase PDK in Frankliniella occidentalis (Thysanoptera: Thripidae) to three kinds of foods and their regulation of reproductive function. Insect Mol. Biol. 2024, 33, 372–386. [Google Scholar] [CrossRef]
- Fu, K.Y.; Zhu, T.T.; Guo, W.C.; Ahmat, T.; Li, G.Q. Knockdown of a putative insulin-like peptide gene LdILP2 in Leptinotarsa decemlineata by RNA interference impairs pupation and adult emergence. Gene 2016, 581, 170–177. [Google Scholar] [CrossRef]
- Pan, X.; Pei, Y.; Zhang, C.; Huang, Y.; Chen, L.; Wei, L.; Li, C.; Dong, X.; Chen, X. Effect of insulin receptor on juvenile hormone signal and fecundity in Spodoptera litura (F.). Insects 2022, 13, 701. [Google Scholar] [CrossRef] [PubMed]
- P’erez-Hedo, M.; Rivera-Perez, C.; Noriega, F.G. The insulin/TOR signal transduction pathway is involved in the nutritional regulation of juvenile hormone synthesis in Aedes aegypti. Insect Biochem. Mol. Biol. 2013, 43, 495–500. [Google Scholar] [CrossRef] [PubMed]
- Yan, S.Y.; Song, J.H.; Yang, W.J.; Liu, W.X.; Zhang, G.F.; Wan, F.H.; Desneux, N.; Zhang, Y.B. Dual function of the Tuta absoluta 3-phosphoinositide-dependent protein kinase-1 in pupa ecdysis and adult reproduction. J. Pest Sci. 2025, 98, 1063–1073. [Google Scholar] [CrossRef]
- Zhang, Y.K.; Zhang, H.X.; An, H.M.; Wang, K.; Zhu, F.; Liu, W.; Wang, X.P. Key roles of insulin receptor InR1 in initiating reproductive diapause in males of the cabbage beetle Colaphellus bowringi (Coleoptera: Chrysomelidae). Pest Manag. Sci. 2024, 80, 3852–3860. [Google Scholar] [CrossRef]
- Cai, M.J.; Zhao, W.L.; Jing, Y.P.; Song, Q.; Zhang, X.Q.; Wang, J.X.; Zhao, X.F. 20-hydroxyecdysone activates Forkhead box O to promote proteolysis during Helicoverpa armigera molting. Development 2016, 143, 1005–1015. [Google Scholar] [CrossRef]
- Xu, Q.Q.; Shang, F.; Feng, S.Y.; Xie, Q.P.; Zhang, W.; Wang, Z.G.; Wang, J.J. Design the fusion double-strand RNAs to control two global sap-sucking pests. Pestic. Biochem. Physiol. 2024, 205, 106114. [Google Scholar] [CrossRef]
- Smagghe, G.; Palli, S.R.; Swevers, L. RNAi in Agriculture: Basic Science to Applications-from Bioinformatics and Laboratory Assays over Regulatory Issues to Field Uses; Springer: Dordrecht, The Netherlands, 2025; Volume 715. [Google Scholar]
- Zhang, H.; Li, H.C.; Miao, X.X. Feasibility, limitation and possible solutions of RNAi-based technology for insect pest control. Insect Sci. 2013, 20, 15–30. [Google Scholar] [CrossRef] [PubMed]
Disclaimer/Publisher’s Note: The statements, opinions and data contained in all publications are solely those of the individual author(s) and contributor(s) and not of MDPI and/or the editor(s). MDPI and/or the editor(s) disclaim responsibility for any injury to people or property resulting from any ideas, methods, instructions or products referred to in the content. |
© 2026 by the authors. Licensee MDPI, Basel, Switzerland. This article is an open access article distributed under the terms and conditions of the Creative Commons Attribution (CC BY) license.





