Sign in to use this feature.

Years

Between: -

Subjects

remove_circle_outline
remove_circle_outline
remove_circle_outline
remove_circle_outline
remove_circle_outline
remove_circle_outline
remove_circle_outline
remove_circle_outline
remove_circle_outline

Journals

remove_circle_outline
remove_circle_outline
remove_circle_outline
remove_circle_outline
remove_circle_outline
remove_circle_outline
remove_circle_outline
remove_circle_outline
remove_circle_outline
remove_circle_outline
remove_circle_outline
remove_circle_outline
remove_circle_outline
remove_circle_outline
remove_circle_outline
remove_circle_outline
remove_circle_outline
remove_circle_outline
remove_circle_outline

Article Types

Countries / Regions

remove_circle_outline
remove_circle_outline
remove_circle_outline
remove_circle_outline
remove_circle_outline
remove_circle_outline
remove_circle_outline

Search Results (2,599)

Search Parameters:
Keywords = RNA interference

Order results
Result details
Results per page
Select all
Export citation of selected articles as:
14 pages, 13891 KB  
Article
RNAi of HvMMP2 Affects Larval-Pupal Transition and Adult Eclosion in the Henosepilachna vigintioctopunctata
by Jian-Jian Wu, Meng-Yue Chang, Chen-Yi Wang, Yi-Fan Guo, Kun-Peng Cui and Hao Yu
Insects 2026, 17(5), 494; https://doi.org/10.3390/insects17050494 - 13 May 2026
Viewed by 76
Abstract
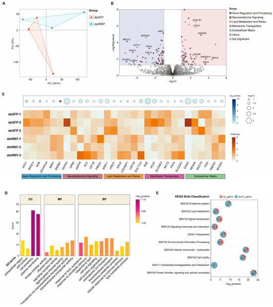
Henosepilachna vigintioctopunctata is a major pest of solanaceous crops. Matrix metalloproteinase 2 (MMP2) is a zinc ion-dependent endopeptidase that plays a crucial role in the remodeling process of the extracellular matrix (ECM) within cells. However, the function of HvMMP2 in H. [...] Read more.
Henosepilachna vigintioctopunctata is a major pest of solanaceous crops. Matrix metalloproteinase 2 (MMP2) is a zinc ion-dependent endopeptidase that plays a crucial role in the remodeling process of the extracellular matrix (ECM) within cells. However, the function of HvMMP2 in H. vigintioctopunctata remains unknown. In this study, we cloned and characterized the HvMMP2 gene in H. vigintioctopunctata and investigated its function using RNA interference (RNAi). HvMMP2 exists as two transcript variants that differ at the 5′ end. HvMMP2 is highly expressed in the prepupal stage, the pupal stage and the intestine. Silencing HvMMP2 expression in fourth-instar larvae led to approximately 54% mortality at the prepupal stage, with the remaining larvae dying after pupation. RNAi with HvMMP2 in third-instar larvae did not affect their development to the fourth instar, but caused mortality in the majority of larvae during the prepupal and pupal stages, and most of these pupae exhibited wing deformities. Examination of these stunted larvae by dissection showed that their fat bodies were abnormally shaped and that yellow uric acid crystals had accumulated in the Malpighian tubules. Collectively, our findings indicate that HvMMP2 plays a critical role in pupation and eclosion in H. vigintioctopunctata and support HvMMP2 as a potential molecular target for further RNAi-based control studies. Full article
(This article belongs to the Section Insect Molecular Biology and Genomics)
Show Figures

Figure 1

15 pages, 575 KB  
Review
Evolution of siRNA Therapeutics: From Mechanistic Foundations to Clinical Expansion
by Quoc-Viet Le and Gayong Shim
Pharmaceutics 2026, 18(5), 593; https://doi.org/10.3390/pharmaceutics18050593 (registering DOI) - 12 May 2026
Viewed by 384
Abstract
Since the discovery of RNA interference (RNAi), small interfering RNA (siRNA) has emerged as a transformative therapeutic modality, shifting the paradigm from permanent genomic modification to the flexible interception of genetic information. Despite the delivery gap caused by biological barriers, innovations in chemical [...] Read more.
Since the discovery of RNA interference (RNAi), small interfering RNA (siRNA) has emerged as a transformative therapeutic modality, shifting the paradigm from permanent genomic modification to the flexible interception of genetic information. Despite the delivery gap caused by biological barriers, innovations in chemical stabilization and delivery platforms have propelled siRNA from niche applications to the mainstream management of chronic conditions. This review provides a comprehensive analysis of the distinct mechanistic advantages of siRNA over antisense oligonucleotides, with particular emphasis on its catalytic turnover via the RISC and high target specificity. We further evaluate the critical transition from first-generation lipid nanoparticles to ligand-conjugated systems, specifically trivalent N-acetylgalactosamine (GalNAc). Through an examination of the clinical success of Inclisiran and the recent approval of Plozasiran, we discuss how these advances have improved patient compliance and extended dosing intervals. Furthermore, this article explores the emerging frontier of extra-hepatic delivery and the expansion toward metabolic and oncological targets. Ultimately, this review highlights the potential of siRNA to become a programmable standard of care for a broad spectrum of previously intractable diseases. Full article
(This article belongs to the Special Issue Development of Nucleic Acid Delivery System)
Show Figures

Graphical abstract

15 pages, 5885 KB  
Article
RNA Interference Targeting Testis-Specific Serine/Threonine Protein Kinase 1 (TSSK1) Gene Triggers Male Infertility in Zeugodacus tau
by Xinyao Huang, Wen Wen, Sihong Chen, Qiong Zhou and Wei Peng
Insects 2026, 17(5), 492; https://doi.org/10.3390/insects17050492 - 12 May 2026
Viewed by 216
Abstract
Zeugodacus tau, a highly destructive agricultural quarantine pest causing severe economic losses to global fruit crops, urgently requires the development of male fertility-based control strategies. Here, we identified and characterized the testis-specific serine/threonine protein kinase 1 gene (ZtTSSK1) in Z. [...] Read more.
Zeugodacus tau, a highly destructive agricultural quarantine pest causing severe economic losses to global fruit crops, urgently requires the development of male fertility-based control strategies. Here, we identified and characterized the testis-specific serine/threonine protein kinase 1 gene (ZtTSSK1) in Z. tau. The encoded protein of ZtTSSK1 is highly conserved among dipteran species. Spatiotemporal expression analysis revealed predominant expression in adult males, with specific localization to the testes. In situ hybridization further localized ZtTSSK1 transcripts to the transformation zone. Furthermore, functional characterization by RNA interference (RNAi) revealed that knockdown of ZtTSSK1 resulted in a significant 62% reduction in sperm counts. While egg numbers laid by females mated to dsZtTSSK1- versus dsGFP-injected males did not differ, hatching rates were significantly lower for eggs from dsZtTSSK1 matings. These findings establish ZtTSSK1 as a key regulator of spermatogenesis and male fertility in Z. tau, providing a theoretical foundation and candidate target for genetic-based sterile insect technique (gSIT) development. Full article
(This article belongs to the Special Issue RNAi in Insect Physiology—2nd Edition)
Show Figures

Figure 1

22 pages, 2428 KB  
Article
Computational Analysis of SPI1 Missense Mutations and ADMET-Guided Molecular Docking of Cinnamic Acid Targeting the PU.1 ETS Domain: Implications for Hematopoietic Dysregulation and Leukemogenesis
by Mariam M. Jaddah, Samer N. Khalaf, Mohammed Mukhles Ahmed and Aisha Abdullah Alshanqiti
Int. J. Mol. Sci. 2026, 27(10), 4278; https://doi.org/10.3390/ijms27104278 - 11 May 2026
Viewed by 208
Abstract
Spi-1 Proto-Oncogene (SPI1) encodes Purine-rich box 1 Transcription Factor (PU.1), a transcription factor of the ETS family that regulates hematopoietic lineage commitment and immune cell differentiation. Alteration of PU.1 dose or ETS domain integrity may interfere with transcriptional programs, which adds [...] Read more.
Spi-1 Proto-Oncogene (SPI1) encodes Purine-rich box 1 Transcription Factor (PU.1), a transcription factor of the ETS family that regulates hematopoietic lineage commitment and immune cell differentiation. Alteration of PU.1 dose or ETS domain integrity may interfere with transcriptional programs, which adds to hematopoietic dysregulation and leukemogenesis. Even though changes in SPI1 expression have been associated with acute myeloid leukemia (AML), the structural and regulatory effects of missense mutations at the PU.1 ETS domain have not been entirely studied, and targeting the PU.1 ETS domain by ligands is an area of computational analysis that should be further pursued. To computationally describe deleterious missense variants of SPI1 in terms of structural stability, evolutionary conservation, post-translational modification (PTM) context and interaction networks, and to measure ADMET-mediated molecular docking of cinnamic acid with the PU.1 ETS domain (8EQG) as a potential modulator. Missense nsSNPs were obtained through Ensembl and narrowed down by consensus prediction of pathogenicity (PredictSNP, combining SIFT, PolyPhen, SNAP and PhD-SNP and other tools). InterPro/UniProt was used for domain mapping. SWISS-MODEL was used to produce wild-type and mutant PU.1 versions, which were analyzed on the structural alignment and Cα–Cα displacement parameters in UCSF Chimera (v1.19). The estimation of stability change was carried out with I-Mutant and MUpro. Prediction of PTM sites was done using MusiteDeep and exploration of functional partners was done using STRING. Human, mouse and zebrafish orthologue conservation was measured by means of MAFFT alignment. GEPIA2 was used to compare the expression of SPI1 in AML (TCGA-LAML) and normal tissues (GTEx). AutoDock Vina (grid center 6, −2, −9 A; 20 × 20 × 20 A; 16 exhaustiveness) was used to prepare cinnamic acid and dock it into the PU.1 ETS domain (8EQG), with SwissDock being used for consistency checks. SwissADME and ADMETlab 2.0 were used to predict drug-likeness, pharmacokinetics, and toxicity. Nine missense mutations were routinely considered as deleterious with the majority of them being located in or near the ETS DNA-binding domain. Structural comparisons showed local perturbations of the structure and I189F and H211P yielded the greatest conformational changes between prioritized variants whereas other forms had minimal movements. A predominantly destabilizing trend was supported by stability prediction whereby V241G had the strongest destabilization signal with further destabilizations being predicted in I189F and R259C. PTM mapping revealed several potential regulatory residues (phosphorylation, acetylation, ubiquitination, and methylation), which indicated that there could be crosstalk between the sequence variation and the transcriptional regulation. The SPI1 was placed in a central hematopoietic transcriptional module (containing RUNX1, CEBP members, GATA1 and IRF factors) by the STRING network. The cross-species alignment showed that there was high conservation of a number of the mutation sites, which would support functional constraint at the ETS region. The expression analysis revealed that the level of SPI1 mRNA in AML was significantly elevated compared to normal tissues. Docking also indicated a slight and reproducible interaction of cinnamic acid with the ETS domain (top affinity −4.27 kcal/mol), with a solitary leading polar anchor and supportive hydrophobic interactions, which is akin to interaction between fragments. The ADMET profiling revealed the likelihood of success in the oral drug-likeness and low CYP inhibition liability, as well as signifying the presence of a possible hepatotoxicity signal that needs further confirmation through experiments. Comprehensive computational studies suggest that certain pathogenic variants of SPI1 missense defects, especially in the ETS domain, can result in loss of PU.1 structural stability and regulatory environment, which are in line with the disturbed hematopoietic regulation and AML-related dysregulation. Cinnamic acid demonstrates moderate yet reproducible binding to the PU.1 ETS domain and has an overall favorable developability profile, which indicates that it is better considered as a starting scaffold, as opposed to an active inhibitor. The results give a logical basis of focused biochemical validation and structure-directed optimization of ETS domain modulators in hematologic disease settings. Full article
(This article belongs to the Special Issue Computational Studies of Natural Products)
Show Figures

Figure 1

19 pages, 3772 KB  
Article
Molecular Mechanisms and Metabolic Responses in the Biological Antagonism Between Trichoderma harzianum and Fusarium oxysporum
by Taozhen Chen, Keyang Tao, Yanguang Zhou, Hao Qian, Binchao Yu, Mingjiang Mao, Chendao Ruan and Xiaofeng Yuan
Microorganisms 2026, 14(5), 1068; https://doi.org/10.3390/microorganisms14051068 - 9 May 2026
Viewed by 158
Abstract
Trichoderma harzianum is an important biocontrol fungus widely used to manage vascular wilt caused by Fusarium oxysporum. However, the molecular regulation and metabolic responses underlying different confrontation modes remain unclear. In this study, we integrated non-targeted and targeted metabolomics, transcriptomics, mycotoxin detoxification [...] Read more.
Trichoderma harzianum is an important biocontrol fungus widely used to manage vascular wilt caused by Fusarium oxysporum. However, the molecular regulation and metabolic responses underlying different confrontation modes remain unclear. In this study, we integrated non-targeted and targeted metabolomics, transcriptomics, mycotoxin detoxification assays, and RNA interference (RNAi) to systematically investigate antagonistic mechanisms under direct and indirect confrontation conditions. Direct confrontation strongly inhibited F. oxysporum via physical mycoparasitism and was accompanied by enhanced mycotoxin biosynthesis. In contrast, indirect confrontation induced metabolic reprogramming, characterized by increased amino acid and energy metabolism, and promoted biomass accumulation in T. harzianum. Targeted metabolomics identified 38 core mycotoxins, several of which were significantly enriched during direct confrontation. Detoxification assays further showed that T. harzianum reduced multiple mycotoxins in a concentration-dependent manner, likely through a combination of physical adsorption and potential biochemical transformation, although the exact mechanisms remain unclear. Transcriptomic analysis revealed extensive differential gene expression in both fungi, particularly in pathways related to redox homeostasis and metabolic regulation. In addition, exogenous dsRNA effectively reduced the expression of selected pathogenicity-related genes in F. oxysporum at the transcriptional level. Overall, these findings highlight mode-specific antagonistic responses and provide a descriptive framework for understanding fungal interactions. The potential integration of microbial biocontrol with RNAi-based approaches is discussed as a conceptual perspective that requires further experimental validation. Full article
(This article belongs to the Section Plant Microbe Interactions)
Show Figures

Figure 1

20 pages, 5294 KB  
Article
Experimental Approach to Moyamoya Angiopathy: Insights into Vascular Cell Crosstalk
by Gemma Gorla, Antonella Potenza, Tatiana Carrozzini, Giuliana Pollaci, Elisabetta Pasella, Erika Salvi, Isabella Canavero, Nicola Rifino, Paolo Ferroli, Marco Paolo Schiariti, Francesco Restelli, Francesco Acerbi, Anna Bersano and Laura Gatti
Cells 2026, 15(10), 862; https://doi.org/10.3390/cells15100862 (registering DOI) - 9 May 2026
Viewed by 131
Abstract
Background: The pathophysiological mechanisms of Moyamoya angiopathy (MA) are still largely unknown, although a dysfunctional vasculogenesis has been hypothesized to contribute to it. The association between this rare cerebrovascular condition and variants of Ring Finger Protein 213 (RNF213) strengthens the role of genetic [...] Read more.
Background: The pathophysiological mechanisms of Moyamoya angiopathy (MA) are still largely unknown, although a dysfunctional vasculogenesis has been hypothesized to contribute to it. The association between this rare cerebrovascular condition and variants of Ring Finger Protein 213 (RNF213) strengthens the role of genetic factors in MA pathogenesis. Methods: To investigate the molecular mechanisms of MA, we carried out RNA interference (RNAi) targeting RNF213 in human endothelial cells (ECs) and vascular smooth muscle cells (VSMCs). The combined effect of RNAi and/or hypoxia on expression of key angiogenic factors was analyzed through qRT-PCR and Western blot. Functional assays were performed to characterize the impact of RNAi on vasculogenesis. Gene-expression arrays were performed on vessel walls of MA patients and controls. Results: RNF213-RNAi impaired angiogenic capability in ECs, whereas the simultaneous silencing of RNF213 and its phosphatase PTP1B restored angiogenesis function in ECs but worsened it in VSMCs. Angiogenic factor expression appeared to be modulated in ECs by the combined effects of RNAi and/or hypoxia, and in pathological vessels of MA patients as compared with controls. Conclusions: Our findings contribute to associating the relevance of RNF213 in MA cellular models and highlight the importance of EC-VSMC crosstalk for vascular integrity. Additionally, the study could lay the foundations for improving experimental models of MA pathophysiology. Full article
(This article belongs to the Special Issue Novel Insights into Endothelial Cells in Vascular Disease)
Show Figures

Graphical abstract

24 pages, 2191 KB  
Article
Chitosan-dsRNA Nanoparticles Targeting SlChitinase5 Enhance Insecticide Efficacy Against Spodoptera litura
by Huixuan Shi, Yanru Chu, Ziqian Tong, Camilo Ayra-Pardo, Dandan Li, Yunchao Kan and Huili Qiao
Agriculture 2026, 16(10), 1030; https://doi.org/10.3390/agriculture16101030 - 8 May 2026
Viewed by 538
Abstract
Spodoptera litura is a highly destructive agricultural pest with increasing reliance on chemical insecticides. We aimed to develop nanotechnology-enabled strategies that enhance insecticide efficacy against S. litura and reduce chemical inputs. To this end, SlChitinase5 was identified and characterized as a potential RNAi [...] Read more.
Spodoptera litura is a highly destructive agricultural pest with increasing reliance on chemical insecticides. We aimed to develop nanotechnology-enabled strategies that enhance insecticide efficacy against S. litura and reduce chemical inputs. To this end, SlChitinase5 was identified and characterized as a potential RNAi target. This gene contains conserved domains typical of lepidopteran chitinases and is highly expressed during key developmental stages, including larval molting and the prepupal phase. RNAi-mediated suppression of SlChitinase5 through larval injection of double-stranded RNA (dsSlChitinase5) significantly reduced body weight, increased mortality, and disrupted molting. When RNAi-treated larvae were exposed to sublethal concentrations of emamectin benzoate (EB) or an emamectin benzoate–tebufenozide mixture (EBT), larval mortality reached 96.7% on day 5. To evaluate an alternative formulation and exposure approach, dsSlChitinase5 was incorporated into chitosan nanoparticles (CS) and applied topically. This treatment induced SlChitinase5 knockdown and, in combination with sublethal EB or EBT, resulted in complete larval mortality within five days under the conditions tested. These findings validate SlChitinase5 as a molecular target and suggest that CS-dsSlChitinase5 nanocarriers have the potential to enhance insecticide performance, which may support integrated pest management and future efforts toward reduced-input crop protection strategies. Full article
(This article belongs to the Special Issue Harnessing Nanotechnology for Improved Crop Growth and Protection)
20 pages, 2135 KB  
Article
Identification of Cyclin L1 as a Host Factor Regulating Hepatitis B Virus Replication
by Collins Oduor Owino, Balakrishnan Chakrapani Narmada, Gian Yi Lin, Pauline Poh Kim Aw, Nivrithi Ganesh, Jovi Tan Siying, Marie-Laure Plissonnier, Thangavelu Thangavelu Matan, Niranjan Shirgaonkar, Pablo Bifani, Massimo Levrero, Giridharan Periyasamy, Seng Gee Lim and Ramanuj DasGupta
Viruses 2026, 18(5), 545; https://doi.org/10.3390/v18050545 (registering DOI) - 8 May 2026
Viewed by 896
Abstract
Background and Aims: Understanding regulatory interactions between hepatitis B virus (HBV) and host factors is essential for the development of next generation host-directed antiviral therapies and the achievement of a functional HBV cure. Here, we investigated HBV-induced alterations in host gene expression in [...] Read more.
Background and Aims: Understanding regulatory interactions between hepatitis B virus (HBV) and host factors is essential for the development of next generation host-directed antiviral therapies and the achievement of a functional HBV cure. Here, we investigated HBV-induced alterations in host gene expression in primary human hepatocytes (PHH) to identify host factors exploited by the virus for replication and persistence. Whole-transcriptome sequencing (WTS) of HBV-infected PHH identified host pathways with potential roles in the HBV life cycle. RNA interference-based functional screening of dysregulated candidate genes identified cyclin L1 (CCNL1) as a key host factor. RNAi-mediated knockdown of CCNL1 reduced HBV gene expression, including hepatitis B surface antigen (HBsAg). Mechanistically, CCNL1 regulates phosphorylation of the C-terminal domain (CTD) of RNA polymerase II (RNAPII) at serine 2 (S2), consistent with a role in transcriptional regulation. CCNL1 knockdown further reduced the binding of total and phospho- (Ser2/Ser5) RNAPII, pan-acetylated histone H3 (H3ac), and H3K27ac to HBV covalently closed circular DNA (cccDNA), indicating impaired cccDNA-dependent transcription. In addition, CCNL1 expression was elevated in chronic hepatitis B patients compared with those with resolved infection. Collectively, these data demonstrate that CCNL1 promotes HBV transcription and replication through modulation of RNAPII phosphorylation and chromatin-associated transcriptional activity, identifying CCNL1 as a potential host susceptibility factor for HBV. Importance: Hepatitis B virus infection remains a major threat to human health in areas with high prevalence. There is need to fully understand the complex interactions between the virus and human host factors/processes to support ongoing efforts to develop anti-HBV therapies that can be used with existing therapies to achieve a better cure. HBV relies on host cellular factors and biological processes to establish and maintain efficient infection, making host–virus interactions attractive targets for therapeutic intervention. Thus, identifying host factors that support and/or restrict HBV infection is essential for understanding the molecular basis of chronic HBV infection and for developing host-targeting anti-HBV drugs. This study identifies cyclin L1 (CCNL1) as a host susceptibility factor that promotes HBV transcription and replication through regulation of RNA polymerase II activity and or post-transcriptional mechanisms. Full article
(This article belongs to the Section Human Virology and Viral Diseases)
Show Figures

Figure 1

20 pages, 8307 KB  
Article
Effects of RNA Interference-Mediated Silencing of the Insulin-Like Androgenic Gland Hormone Gene on Growth and Gonad Development in the Swimming Crab (Portunus trituberculatus)
by Weiren Zhang, Ronghua Li, Chuan He, Changkao Mu, Chunlin Wang, Ce Shi and Weiwei Song
Animals 2026, 16(9), 1413; https://doi.org/10.3390/ani16091413 - 5 May 2026
Viewed by 364
Abstract
The insulin-like androgenic gland (IAG) gene is considered a crucial factor in the process of sexual differentiation in decapod crustaceans. In this study, we characterized the structural features and ontogenetic expression profile of the IAG gene in the swimming crab P. trituberculatus ( [...] Read more.
The insulin-like androgenic gland (IAG) gene is considered a crucial factor in the process of sexual differentiation in decapod crustaceans. In this study, we characterized the structural features and ontogenetic expression profile of the IAG gene in the swimming crab P. trituberculatus (Pt-IAG). To further elucidate its biological roles, we performed long-term RNA interference (RNAi) to evaluate the physiological impacts of sustained Pt-IAG suppression. Results showed that the gene structure of Pt-IAG is conserved with the characteristic B-C-A polypeptide arrangement that is representative of decapod IAGs. Transcripts of Pt-IAG were detectable as early as the zygote stage, which may imply its potential role during early-stage development. Although no completesex reversal was observed, continuous knockdown of Pt-IAG resulted in a decrease in body weight and a delay in gonad development in both sexes, underscoring its pleiotropic role in coordinating growth and maturation. Furthermore, the silencing of Pt-IAG led to a significant downregulation of insulin-like growth factor-binding protein (Pt-IGFBP), and a decrease in insulin-receptor (Pt-IR) expression was observed in males. Notably, the Pt-IR gene was not detected in female ovaries. These findings suggest that IAG may modulate male development through an insulin-like signaling axis; however, the absence of ovarian Pt-IR expression implies the potential existence of alternative regulatory pathways in females. Collectively, this study identifies a dual regulatory role of IAG in both growth and reproduction, providing a specific theoretical basis for developing sex-control and growth-optimization strategies in crab aquaculture. Full article
(This article belongs to the Section Aquatic Animals)
Show Figures

Figure 1

16 pages, 1284 KB  
Article
Phellodendron amurense Leaf Extract Inhibits Rhabdovirus Infection by Targeting Early Stages of Viral Entry
by Su Yeon Kim, Taek-Kyun Lee and Tae-Jin Choi
Pathogens 2026, 15(5), 491; https://doi.org/10.3390/pathogens15050491 - 1 May 2026
Viewed by 193
Abstract
RNA viruses exhibit high mutation rates, necessitating antivirals targeting conserved infection mechanisms. In this study, viral hemorrhagic septicemia virus (VHSV), a non-human pathogenic negative-sense RNA virus, was used as a surrogate model to enable high-throughput antiviral screening under reduced biosafety conditions. A recombinant [...] Read more.
RNA viruses exhibit high mutation rates, necessitating antivirals targeting conserved infection mechanisms. In this study, viral hemorrhagic septicemia virus (VHSV), a non-human pathogenic negative-sense RNA virus, was used as a surrogate model to enable high-throughput antiviral screening under reduced biosafety conditions. A recombinant VHSV expressing enhanced green fluorescent protein was used to screen 17,265 compounds, 2000 plant extracts, and 100 marine extracts. Among the candidates, the leaf extract of Phellodendron amurense Rupr. (PL extract) exhibited antiviral activity with low cytotoxicity (selectivity index ≈ 10). The extract reduced viral infectivity in a dose-dependent manner and showed cross-activity against snakehead rhabdovirus. Mechanistic analyses indicated that the PL extract acts primarily at early stages of infection. Virucidal assays demonstrated direct, time-dependent inactivation of viral particles, while pre-treatment reduced host cell susceptibility. Time-of-addition experiments confirmed that antiviral activity was restricted to early infection, suggesting interference with viral attachment or entry rather than intracellular replication. Fractionation revealed that activity was associated with the non-polar n-hexane fraction, implicating lipophilic compounds that may disrupt viral envelope integrity or membrane interactions. These findings suggest that P. amurense leaf extract is a promising candidate for broad-spectrum antivirals targeting conserved entry processes in enveloped RNA viruses. Full article
(This article belongs to the Special Issue Advances in Virology of Aquatic Animal Viruses)
19 pages, 4470 KB  
Article
Oviposition Traits and Vitellogenin-Related Gene Functions in Ooencyrtus kuvanae
by Ciding Lu, Xinyuan Zhang, Qiufang Zheng, Qunda Chen, Chuang Yan, Haoyu Lin, Zesui Chen, Feiping Zhang and Guanghong Liang
Insects 2026, 17(5), 468; https://doi.org/10.3390/insects17050468 - 30 Apr 2026
Viewed by 243
Abstract
Ooencyrtus kuvanae is an egg parasitoid species that attacks the egg masses of Dendrolimus spp. and Lymantria spp. in China, which gives it a temporal niche advantage against pest infestations by Dendrolimus spp. and Lymantria spp. Moreover, it has a short life cycle, [...] Read more.
Ooencyrtus kuvanae is an egg parasitoid species that attacks the egg masses of Dendrolimus spp. and Lymantria spp. in China, which gives it a temporal niche advantage against pest infestations by Dendrolimus spp. and Lymantria spp. Moreover, it has a short life cycle, high offspring outcome, and female-biased population, showing distinctive ovarian development and oviposition behaviors and thus providing an ideal model for reproductivity and regulatory mechanisms. Previous studies have found that the Vitellogenin (Vg) and Vitellogenin Receptor (VgR) genes play important regulatory roles in the ovarian development of a few wasp species, but little is known about how these two genes work within O. kuvanae. Therefore, we observed their oviposition traits, characterized their gene structure, and clarified the function of Vg and VgR. The results showed that continuous daily oviposition significantly reduced the daily mature eggs and offspring per female by providing a single host egg for oviposition in each experimental trial, while the proportion of female offspring reached 100%, indicating that thelytokous parthenogenesis occurred. The full-length sequences of OkVg and OkVgR were cloned and submitted to GenBank. qPCR detection revealed that the transcription levels were the highest in adults. Feeding 20-hydroxyecdysone can increase OkVg gene expression (by 2.4-fold), while feeding juvenile hormone can promote their OkVgR expression (by 2.3-fold). RNA interference significantly downregulated OkVg and OkVgR expression in adult ovaries. And dsVg significantly reduced the ovarian egg load by 45% (p < 0.05), while dsVgR caused oviduct contraction and offspring decrease. Simultaneous silencing of OkVg and OkVgR significantly reduced offspring outcomes, indicating both genes may jointly dominate oocyte development. This study provides functional evidence of molecular regulation and interaction between OkVg and its receptor genes. Full article
(This article belongs to the Section Insect Molecular Biology and Genomics)
Show Figures

Figure 1

14 pages, 2019 KB  
Article
Novel Insights into the Regulation of GnRH Secretion in Sheep Hypothalamic Nerve Cells by the GRM1 Gene
by Manjun Zhai, Wenlong Zheng, Zongsheng Zhao and Yifan Xie
Int. J. Mol. Sci. 2026, 27(9), 4046; https://doi.org/10.3390/ijms27094046 - 30 Apr 2026
Viewed by 178
Abstract
Seasonal estrus limits sheep farming efficiency, making enhanced reproductive capacity and year-round estrus crucial for efficient breeding. GRM1 could modulates neuronal signals and stimulates neuron excitability. Our preliminary transcriptomic analysis of hypothalamic tissues from Kazakh ewes during nonbreeding season anestrus and nonbreeding season [...] Read more.
Seasonal estrus limits sheep farming efficiency, making enhanced reproductive capacity and year-round estrus crucial for efficient breeding. GRM1 could modulates neuronal signals and stimulates neuron excitability. Our preliminary transcriptomic analysis of hypothalamic tissues from Kazakh ewes during nonbreeding season anestrus and nonbreeding season nutritionally induced estrus strongly suggested that GRM1 is a candidate gene that regulates estrus. The role of GRM1 in sheep estrus remains to be investigated. GRM1 expression was measured in hypothalamic tissues of Kazakh sheep during nonbreeding anestrus and nutritionally induced estrus via qPCR and immunohistochemistry. GRM1’s regulatory role in GnRH secretion and gene expression was studied in hypothalamic neurons via overexpression and RNAi. GnRH secretion changes were quantified by ELISA. GRM1 mRNA expression was significantly increased in the hypothalamus of estrous Kazakh sheep, as confirmed by immunohistochemical staining. The results of hypothalamic neuron experiments revealed that the expression of GRM1 was significantly upregulated after overexpression, which affected the expression of GnAQ, ITPR1, PLCB1 and PRKCB and ultimately promoted the secretion of GnRH. The expression of GnRH decreased after the interference in GRM1 expression. GRM1 modulates the secretion of GnRH in the hypothalamic nerve cells of Kazakh sheep through the glutamatergic synapse–calcium signaling pathway. Full article
(This article belongs to the Special Issue Molecular Insights into Zoology: 2nd Edition)
Show Figures

Figure 1

14 pages, 3984 KB  
Article
SfCYP6AN4-Mediated Spinetoram Resistance and RNA Pesticide Application in Spodoptera frugiperda
by Longyu Yuan, Danfeng Yu, Jingxuan Wang, Yanfang Li, Yangshuo Dai, Hanxiang Xiao and Zhenfei Zhang
Insects 2026, 17(5), 460; https://doi.org/10.3390/insects17050460 - 28 Apr 2026
Viewed by 380
Abstract
Globally, the invasive fall armyworm (Spodoptera frugiperda, FAW) has been characterized by the widespread development of tolerance to multiple insecticides, a process facilitated by extensive and prolonged exposure to these compounds. This study utilized RNA interference (RNAi) to explore the potential [...] Read more.
Globally, the invasive fall armyworm (Spodoptera frugiperda, FAW) has been characterized by the widespread development of tolerance to multiple insecticides, a process facilitated by extensive and prolonged exposure to these compounds. This study utilized RNA interference (RNAi) to explore the potential association of cytochrome P450 genes to spinetoram resistance in S. frugiperda, with the parallel aim of investigating nanocarrier-based P450-targeting formulations as synergistic agents for improved pest management. Bioassay results from Guangdong S. frugiperda populations revealed the highest tolerance in the Meizhou population (LC50 = 0.673 µg/mL). Spinetoram exposure induced a 6.5 U/mL increase in larval P450 activity and triggered marked upregulation of CYP6AN4 (4.98-fold versus control), which exhibited concentration-dependent induction (2.52-fold under tested conditions). The LDH-dsCYP6AN4 + spinetoram formulation achieved 62.87% mortality, representing an 11.31% enhancement over the LDH + spinetoram group, and maintained robust synergy across diverse field populations. These phenotypic and molecular observations indicate that CYP6AN4 upregulation is closely correlated with the spinetoram response and may potentially contribute to altered insecticide susceptibility in field populations. Full article
Show Figures

Figure 1

20 pages, 2851 KB  
Article
Effect of Short-Anchored PEGylated Lipids on Lipid Nanoparticle Characterization Profiles, Stability, and Efficacy
by Caroline E. R. Souleyrette, Phillip C. West, Stacy S. Kirkpatrick, Joshua D. Arnold, Michael R. Buckley, Michael B. Freeman, Oscar H. Grandas, Lauren B. Grimsley, Michael M. McNally and Deidra J. H. Mountain
Biomedicines 2026, 14(5), 1002; https://doi.org/10.3390/biomedicines14051002 - 28 Apr 2026
Viewed by 786
Abstract
Background/Objectives: RNA interference (RNAi) is a promising strategy for mitigating diseases at the molecular level. However, RNAi is limited by its instability in biological fluids and impermeability to cellular membranes. In response, our lab has previously patented a non-ionizable lipid nanoparticle (LNP) [...] Read more.
Background/Objectives: RNA interference (RNAi) is a promising strategy for mitigating diseases at the molecular level. However, RNAi is limited by its instability in biological fluids and impermeability to cellular membranes. In response, our lab has previously patented a non-ionizable lipid nanoparticle (LNP) platform (R8-PLP) for RNAi therapeutic delivery. This formulation incorporates 1,2-distearoyl-sn-glycero-3-phosphoethanolamine-N-[methoxy(polyethylene glycol)-2000] (DSPE-PEG) to improve particle stability and drug retention. However, long-anchored PEGylated lipids like DSPE-PEG may impair internalization and stimulate immune responses. The literature suggests substituting short-anchored PEGylated-lipids like 1,2-dimyristoyl-rac-glycero-3-[methoxy(polyethylene glycol)-2000] (DMG-PEG) to attenuate these effects. Here, we evaluated whether substituting DMG-PEG for DSPE-PEG in our R8-PLP would improve in vitro cellular delivery and gene transfection without compromising in vitro critical quality attributes (CQAs) or increasing cytotoxicity. Methods: CQAs [encapsulation efficiency (EE%), particle size (nm), homogeneity (polydispersity index; PDI), and membrane zeta-potential] were assessed at assembly and after storage for up to 28 days at 4 °C. Additionally, in-serum stability at 4 °C and serum release kinetics at 37 °C were assessed. Human aortic smooth muscle cells (HASMCs) were treated with R8-PLPs and analyzed for cellular uptake (fluorometry), cytotoxicity (LIVE/DEAD stain), and gene modulation (qPCR). Results: DMG-PEG incorporation at variable mol% did not alter R8-PLP size, homogeneity, or siRNA EE% at assembly or after long-term storage, but did accelerate siRNA release kinetic profiles compared to DSPE-PEG controls. DMG-PEG substitution enhanced cellular uptake compared to DSPE-PEG R8-PLPs without increasing cytotoxicity. DMG-PEG incorporation also achieved significant silencing versus non-treated controls but did not improve gene silencing compared to DSPE-PEG R8-PLPs. Conclusions: Thus, DMG-PEG substitution did not enhance R8-PLP in vitro gene modulation efficacy despite improving cellular uptake and maintaining CQAs. Full article
(This article belongs to the Special Issue Advanced Development on Lipid Nanoparticles)
Show Figures

Graphical abstract

19 pages, 3435 KB  
Article
A Comprehensive Larval microRNA Atlas of Hyphantria cunea Identifies Candidate miRNAs and Potential Molecular Targets for Green Pest Management
by Yanqin Zhu, Kai Tang, Mao Lin, Shuaishuai Fanji and Shouke Zhang
Int. J. Mol. Sci. 2026, 27(9), 3884; https://doi.org/10.3390/ijms27093884 - 27 Apr 2026
Viewed by 195
Abstract
Hyphantria cunea (Drury) causes extensive ecological damage primarily during its larval stages, characterized by voracious feeding and rapid dispersal. Given that conventional dsRNA-mediated RNA interference (RNAi) is generally recalcitrant in Lepidoptera, endogenous microRNAs (miRNAs) may represent an additional class of regulatory molecules worthy [...] Read more.
Hyphantria cunea (Drury) causes extensive ecological damage primarily during its larval stages, characterized by voracious feeding and rapid dispersal. Given that conventional dsRNA-mediated RNA interference (RNAi) is generally recalcitrant in Lepidoptera, endogenous microRNAs (miRNAs) may represent an additional class of regulatory molecules worthy of systematic investigation. In this study, we utilized high-throughput sequencing to construct nine comprehensive miRNA libraries across three critical developmental milestones (three biological replicates per instar): the 1st, 4th, and 7th instars (L1, L4, and L7). A total of 1667 miRNA entries were catalogued, including 1080 known and 587 bioinformatically predicted, as yet unvalidated novel miRNA candidates. Comparative transcriptomic analysis revealed 52 differentially expressed miRNAs with significant stage-dependent profiles, with the most pronounced divergence observed between the L1 and L7 groups. Bioinformatic prediction identified 16,784 non-redundant target genes. GO and KEGG enrichment analyses indicated that the predicted target genes of these differentially expressed miRNAs were enriched in developmental and metabolic categories, including cellular development, protein digestion, and nutrient absorption, suggesting that these miRNAs may be associated with tissue remodeling and larval developmental transitions. Collectively, our findings expand the currently available miRNA resource for H. cunea and define stage-associated miRNA expression patterns during larval development. Rather than establishing direct functional roles, this work provides a framework and candidate molecules for future design of RNAi-based biopesticides. Full article
(This article belongs to the Section Molecular Plant Sciences)
Show Figures

Figure 1

Back to TopTop