Simple Summary
Cotton is a crucial natural fiber source worldwide. Lygus pratensis is one of the primary pests of cotton, causing serious damage to cotton production. The control of L. pratensis has long relied on chemical pesticides, leading to increased resistance and environmental pollution. Using natural enemies in pest control offers new ideas for exploring effective and sustainable methods to control the damage caused by L. pratensis. In this study, we designed species-specific primers for L. pratensis. The species of natural enemies targeting L. pratensis were identified by measuring the DNA of L. pratensis in the intestinal contents of predatory natural enemies. Four spider species’ functional responses and control potential against L. pratensis were preliminarily evaluated, providing a basis for spiders as natural enemies of L. pratensis. The results indicated that Oxyopes sertatus, Ebrechtella tricuspidata, Xysticus ephippiatus, and Hylyphantes graminicola had the highest theoretical predation against L. pratensis nymphs, ranging from 23.71 to 60.86, and adults ranging from 22.14 to 50.25, showing good control potential against L. pratensis.
Abstract
Lygus pratensis is a major pest of cotton, causing serious damage to cotton production. This study designed species-specific PCR detection primers for L. pratensis, established a detection system to identify L. pratensis DNA in the intestinal contents of predatory natural enemies, and investigated the control potential of four species’ predatory natural enemies against L. pratensis. The results indicated that 826 predatory natural enemies were collected from cotton fields belonging to two classes, five orders, and twelve families. Among these, 9 species of insecta natural enemies accounted for 54.12% of the total number of predatory natural enemies collected, while 14 species of arachnida predatory natural enemies comprised 45.88%. Of the 806 natural enemies tested, 5.58% were found to be positive for L. pratensis, all of which were arachnid predators, specifically Ebrechtella tricuspidata, Xysticus ephippiatus, Hylyphantes graminicola, and Oxyopes sertatus. The predation response of these four spider species to the fourth to fifth instar nymphs and adults of L. pratensis adhered to the Holling II model. The theoretical predation (a′/Th), daily maximum predation rate (T/Th), and searching effect for the fourth to fifth instar nymphs and adults of L. pratensis of the four spider species were assessed. According to the results, the species can be ranked in terms of their predatory and searching efficiency as follows: O. sertatus > E. tricuspidata > X. ephippiatus > H. graminicola. Four species of spiders had the highest theoretical predation against L. pratensis nymphs, ranging from 23.71 to 60.86, and adults, ranging from 22.14 to 50.25. Therefore, these four spider species could be utilized for L. pratensis management. This study identified the main predatory natural enemies of L. pratensis and their pest control capabilities, providing a scientific basis for selecting and utilizing natural enemies in integrated pest management (IPM) strategies. This will help promote ecological and green pest control of L. pratensis in cotton-growing areas.
1. Introduction
Cotton is an essential source of natural fiber and plays a significant role in global fiber production [1,2]. Cotton is affected by various pests during production, causing severe economic losses to cotton production [3]. Lygus pratensis (Linnaeus, 1758) (Hemiptera: Miridae) is a significant agricultural pest extensively reported in Europe, North Africa, the Middle East, India, and China [4,5]. This pest causes considerable damage to cotton production [6,7]. They mainly damage cotton with their piercing-sucking mouthparts, resulting in wilting and deformation of buds and leaves, as well as shedding of petals. In severe cases, the dropping of flower buds and bolls even leads to the premature death of the cotton [8,9,10]. Since the mid-1990s, with the widespread cultivation of transgenic Bacillus thuringiensis (Bt) cotton globally [11], the use of broad-spectrum insecticides in cotton fields has diminished [12,13], with the absence of effective control measures for L. pratensis [14,15]. Recently, the proportion of forest belts and building land has increased. These non-crop habitats provide L. pratensis with places to feed, shelter, and overwinter, thereby increasing the number of L. pratensis migrating to cotton fields. This has led to a significant increase in L. pratensis populations in cotton fields, which has been emerging as one of the primary pests in cotton fields and exhibits a trend of further expansion [16,17,18].
In Xinjiang, L. pratensis has four generations per year and is characterized by a long life cycle, strong adaptability, high reproductive potential, and robust dispersal capabilities through flight [5,19,20]. Currently, due to the lack of more effective selective insecticides specifically targeting L. pratensis [21], chemical control relying on broad-spectrum insecticides remains the predominant method for managing L. pratensis in cotton fields [22,23]. This reliance has contributed to the gradual development of resistance in L. pratensis [24]. For instance, field populations of L. pratensis in seven semi-arid ecological transition zones between agricultural areas and grassland pastoral areas in Northern China show an increasing trend in resistance to high-efficacy cyfluthrin [8]. More critically, the unsustainable nature of broad-spectrum insecticides, along with their detrimental effects on non-target arthropods and human health, has become a widespread phenomenon and has increasingly raised concerns [25,26,27,28]. Research has found that acetamiprid, flonicamid thiamethoxam exhibit higher toxicity toward the cotton Hippodamia variegata (Coleoptera: Coccinellidae) than toward Aphis gossypii (Homoptera: Aphididae), demonstrating negative selectivity [29]. Low doses of acetamiprid and afidopyropen hurt the parasitic activity of Lysiphlebia japonica (Hymenoptera: Aphidiidae) [30]. Given these circumstances and the negative impacts of chemical control, there is an urgent need to develop practical and sustainable methods to replace the chemical control of L. pratensis. The use of natural enemies in pest control offers an approach to mitigating the damage caused by L. pratensis [31,32]. One study found that in agricultural ecosystems, natural enemies account for over 50% of pest control effectiveness [33]. The protection and utilization of natural enemies are fundamental to effectively implementing ecological control of L. pratensis, and assessing the extent of the control effect exerted by predatory natural enemies is a prerequisite for fully harnessing their potential in pest management [34]. For instance, Zhang et al. [35] surveyed the species of predatory natural enemies of Tuta absoluta (Lepidoptera: Gelechiidae) and found that Arachnida natural enemies accounted for more than half of all natural enemies, thereby providing a natural resource basis for the use of local natural enemies to control T. absoluta. Wang et al. [36] found that spiders from Thomisidae, Lycosidae, and Theridiidae exhibit relatively high predation of the nymphs of Erythroneura apicalis (Hemiptera: Cicadellidae), providing a scientific basis for the natural control of E. apicalis.
Numerous methods have been developed to evaluate the predatory ability of natural enemies. Zhang et al. [37] investigated the functional response and control capability of Orius sauteri (Hemiptera: Anthocoridae) against Dendrothrips minowai (Thysanoptera: Thripidae) using a predation functional response model. Since some radioactive isotopes can be transferred through the plant-herbivorous insect-predatory natural enemy food chain, the isotope detection rate of predatory natural enemies can track the feeding relationship between natural enemies and their prey [38]. Stam et al. [39] utilized radioactive isotopes (32P) to identify the types of natural enemies of Nezara viridula (Hemiptera: Pentatomidae) in soybeans. However, this was possible due to the strong flight dispersal ability of L. pratensis and the often brief duration of predator–L. pratensis interactions in the field [40]. Observing and recording the predatory habits and patterns of natural enemies on L. pratensis in the field is insufficient for analyzing the predation capabilities of a large number of predators. Furthermore, the use of radioactive isotope labelling is restricted by its complexity and associated risks [41], rendering it challenging to assess the role of predators in controlling L. pratensis [42,43]. However, molecular techniques for identifying the intestinal contents of predatory natural enemies have offered new avenues for elucidating the predation relationships between natural enemies and L. pratensis [44,45].
In this study, we designed species-specific PCR detection primers for L. pratensis and established a detection system to identify L. pratensis DNA in the intestinal contents of predatory natural enemies. Meanwhile, they were integrated with an indoor predation functional response model. Thereby, we evaluated of the predatory capacity of different natural enemies towards L. pratensis, systematically elucidated their control effects on L. pratensis, and provided a scientific basis for the innovative development of biological control technologies for L. pratensis in Xinjiang cotton fields.
2. Materials and Methods
2.1. Field Site and Sample Collection
From June to September 2024, during the peak season for L. pratensis infestations, sample collection was conducted at the Experimental Base of the Agricultural Science Research Institute of the First Division of the Xinjiang Production and Construction Corps (81°23′25″ E, 40°32′8″ N). The cotton in the experimental field was planted using the ‘one film, four rows’ planting pattern, with a plant spacing of 10 cm, a row spacing of (66 + 10) cm, and a planting density ranging from 150,000 to 180,000 plants per hectare. No pesticides were applied throughout the entire growth period. To collect L. pratensis and flying predatory natural enemies, the sweep net method was employed [46]. This method involved using an insect net with a mouth diameter of 38 cm, a net depth of 60 cm, and a pole length of 120 cm. During sweeping, the insect net was positioned at the middle layer of the plants, with each sweep covering 180°. Samples were collected once every 15 days. At each sampling, five sampling points were selected, and each sampling point was continuously swept with a net 100 times, with a minimum distance of 50 m between sampling points. Additionally, the GZY-XCQ type insect aspirator (Hubei Guangzhiying Technology Co., Ltd., Guangshui, Hubei, China) was used to collect ground-dwelling predatory natural enemies. For aspirator sampling, five additional sampling points were selected, each covering an area of 4 m2, collecting all visible arthropods until none remained at each sampling point, with a minimum distance of 50 m between sampling points [47]. Ground-dwelling arthropods were collected once every 15 days. A single specimen was placed in a 1.5 mL EP tube containing 100% alcohol (Sangon Bioengineering Co., Shanghai, China), labelled with a pencil, then stored at −20 °C for a minimum of 24 h upon return to the laboratory to prevent cross-contamination [48,49]. This procedure facilitated subsequent species identification and predation detection using molecular biology techniques.
2.2. Identification of Predatory Natural Enemies
First, the collected predatory natural enemies were identified at the species level based on morphological characteristics. Then, one sample was randomly selected from each species for further molecular identification. According to the manufacturer’s instructions, total DNA was extracted using the DNeasy Blood & Tissue Kit (QIAGEN Inc., Chatsworth, CA, USA). LCO-1490 and HCO-2198 primers [50] were employed to amplify the COI gene of the predatory natural enemies. The PCR reaction mixture was composed of 1 µL of genomic DNA, 9.5 µL of ddH2O (Sangon Bioengineering Co., Shanghai, China), 1 µL of each primer, and 12.5 µL of 2 × Taq PCR Master Mix (Sangon Bioengineering Co., Shanghai, China), resulting in a final volume of 25 µL. The PCR reaction procedure for amplifying the COI gene of predatory natural enemies using primers LCO-1490 and HCO-2198 is as follows: initial denaturation at 94 °C for 5 min, followed by 40 cycles at 94 °C for 30 s, primer annealing at 48 °C for 30 s, primer extension at 72 °C for 46 s, and a final extension at 72 °C for 10 min. The amplification reaction was conducted using a C1000™ Thermal Cycler (Bio-Rad Laboratories Inc., Hercules, CA, USA). The PCR product was visualized on a 1% agarose gel containing ethidium bromide (Sangon Bioengineering Co., Shanghai, China) (0.5 µg/mL) under UV light. A successfully amplified PCR product was submitted to Sangon Bioengineering (Shanghai) Co., Ltd. for sequencing. The generated sequences were analyzed alongside relevant predator COI gene sequences obtained from GenBank and recent publications (Table 1). The alignment based on COI sequence data was performed using MAFFT v.6 and manually edited with BioEdit v.7.2.3. Phylogenetic analyses were conducted using IQ-TREE v.1.6.12 for maximum likelihood (ML). Confidence levels for the nodes were determined through 1000 bootstrap replicates. Phylogenetic trees were plotted in FigTree v.1.4.3 and annotated in iTOL v.6 (https://itol.embl.de/, accessed on 28 December 2024). The sequences obtained from the sequencing were submitted to GenBank (Table 2).
Table 1.
ALAST results and reference sequence sources of gene sequences in GenBank.
Table 2.
Sample sequence numbers and GenBank accession numbers.
2.3. Analysis of Molecular Intestinal Contents
The fundamental principles and methodologies of the molecular intestinal contents analysis were founded upon previously published studies concerning the relationship between insects and their predatory natural enemies [70,71,72,73]. Total DNA was extracted from L. pratensis using the method described in Section 2.2, and the COI gene was amplified. The successful PCR products were submitted to Sangon Bioengineering (Shanghai) Co., Ltd. for sequencing, and the resulting sequences have been deposited in GenBank (PV875978). Specific primers targeting L. pratensis were designed to detect the species of predatory natural enemies of L. pratensis present in the cotton field ecosystem. The design of these specific primers adhered to the commonly employed protocol for molecular gut content analysis [74]. Initially, specific primer pairs for L. pratensis were developed using the sequences PV875978 in conjunction with the NCBI Primer-BLAST tool (https://www.ncbi.nlm.nih.gov/tools/primer-blast/, accessed on 10 June 2024), and their specificity was verified against the arthropod database. The COI gene sequence of L. pratensis (PV875978) was aligned with the complete COI regions of other Miridae species available in GenBank using MAFFT v.6 [75], and the specificity of the primer pairs was preliminarily assessed [76]. Following testing with Primer-BLAST, one primer pair was selected (forward: MC-3F: TTGGTGCGCCAGATATAGCA, Tm = 56.6 °C; reverse: MC-3R: CGGTGATTCCCACCGATCAT, Tm = 57.6 °C), producing an amplification product of 315 bp. The PCR reagents used for optimizing the temperature settings were the same as those described in Section 2.2. The optimal PCR thermal cycling protocol consisted of an initial denaturation at 94 °C for 5 min, followed by 40 cycles of 94 °C for 30 s, 57 °C for 30 s, and 72 °C for 46 s, concluding with a final extension of 10 min at 72 °C. In the laboratory, the DNA of L. pratensis was used as a positive control, and the DNA of other pest samples collected in the same cotton field in the same living environment as L. pratensis was used as a negative control to test the specificity of the primers (Table 3).
Table 3.
Types of cotton field pests used for specific detection.
We extracted the total DNA from all collected predatory natural enemies using the method described in Section 2.2. PCR amplification and electrophoretic detection were conducted using specific primers for L. pratensis (MC-3F, MC-3R). The presence or absence of the target fragment was used to determine the outcome. Predator individuals demonstrating clear target fragments in the electrophoresis analysis were classified as positive reaction individuals and thus identified as predatory natural enemies of L. pratensis. Conversely, predator individuals lacking the target fragments in the electrophoresis analysis were categorized as negative reaction individuals and consequently determined not to be natural enemies of L. pratensis.
2.4. Predatory Ability of Natural Enemies on L. pratensis
Of the 23 species of natural enemies tested, four tested positive, all spiders. The four species of spiders that tested positive were further studied to determine their predatory ability against L. pratensis. Both L. pratensis and the spiders were collected from cotton fields (81°7′36″ E, 40°38′17″ N) in Alar City, Xinjiang. Lygus pratensis were maintained in an artificial climate chamber (Ningbo Jiangnan Instrument Factory, Ningbo, China) at the Green Pest Control Laboratory of Tarim University using insect rearing nets measuring 35 cm × 35 cm × 35 cm and fed fresh cauliflower daily under conditions of 25 ± 0.5 °C with a relative humidity of 70 ± 10% and a light/dark cycle of 14 h/10 h, facilitating the stable reproduction of L. pratensis [77]. Adult natural enemies collected from the field were housed in transparent plastic culture bottles (80 mm × 90 mm, diameter × height). The environmental conditions were the same as those of L. pratensis, with only one spider per bottle. Each bottle contained a fresh cotton leaf, and the petiole was wrapped in a wet cotton ball to maintain freshness for an extended period. Following a 24 h starvation period, a fresh cotton leaf of uniform size (with the petiole wrapped in a wet, lint-free cotton ball) was placed in each culture bottle. Test L. pratensis fourth to fifth instar nymphs and adults were introduced into the bottles [78], with six density treatments established: 5, 10, 15, 20, 25, and 30 individuals per bottle. These were then placed with a natural enemy that had been starved for 24 h. The bottles were placed in the artificial climate chamber under the same conditions. After 24 h, the number of surviving L. pratensis in each culture bottle was recorded, with four replicates conducted for each density treatment.
The data were analyzed to evaluate the functional response of four species of spiders to different L. pratensis stage. Functional response data analysis included two steps. First, logistic regression was used to determine the type of functional response [79,80]. Specifically, the following polynomial function (1) was used to examine the relationship between the number of prey consumed (Na) and the initial density (N) of the prey:
where Na is the number of L. pratensis consumed; N is the initial density of L. pratensis; a, b, c, and d are parameters; and parameter estimation was performed using the least squares method. When the coefficient b < 0, the functional response is type II; when b > 0, the functional response is type III [79,80].
Na/N = a + bN + cN2 + dN3
Second, the ‘disc equation’ was used to obtain estimates for handling time (Th) and attack rate (a′) [79,81]. Equations (2) and (3) represent Holling’s Type II and Type III functional response models, respectively, as given below:
Na = a′TN/(1 + a′ThN)
Na = a′TN2/(1 + a′ThN2)
In this formula, “N” represents the initial density of prey; “Na” is the number of prey encountered per predator; “a′” denotes the instantaneous attack rate; “T” represents the time that predator and prey are exposed to each other (1 d); and “Th” denotes the “handling time” associated with each prey eaten.
According to the estimated attack rate and handling time, the search efficiency is calculated [82], as follows:
where “S” is the search efficiency, and the other parameter denotations are the same as those in Formulas (1) and (2). The daily maximum predation rate (T/Th) and theoretical predation (a′/Th) were also calculated.
S = a′/(1 + a′ThN)
2.5. Data Analysis
The functional response types were estimated using logistic regression in GraphPad Prism 10.4.2 software. Statistical analyses of all experimental data were performed using SPSS 25.0 (IBM SPSS Inc., Chicago, IL, USA), while Origin 2021 (OriginLab Corporation, Northampton, MA, USA) was used for figure generation.
3. Results
3.1. Identification of Predatory Natural Enemies in Cotton Fields
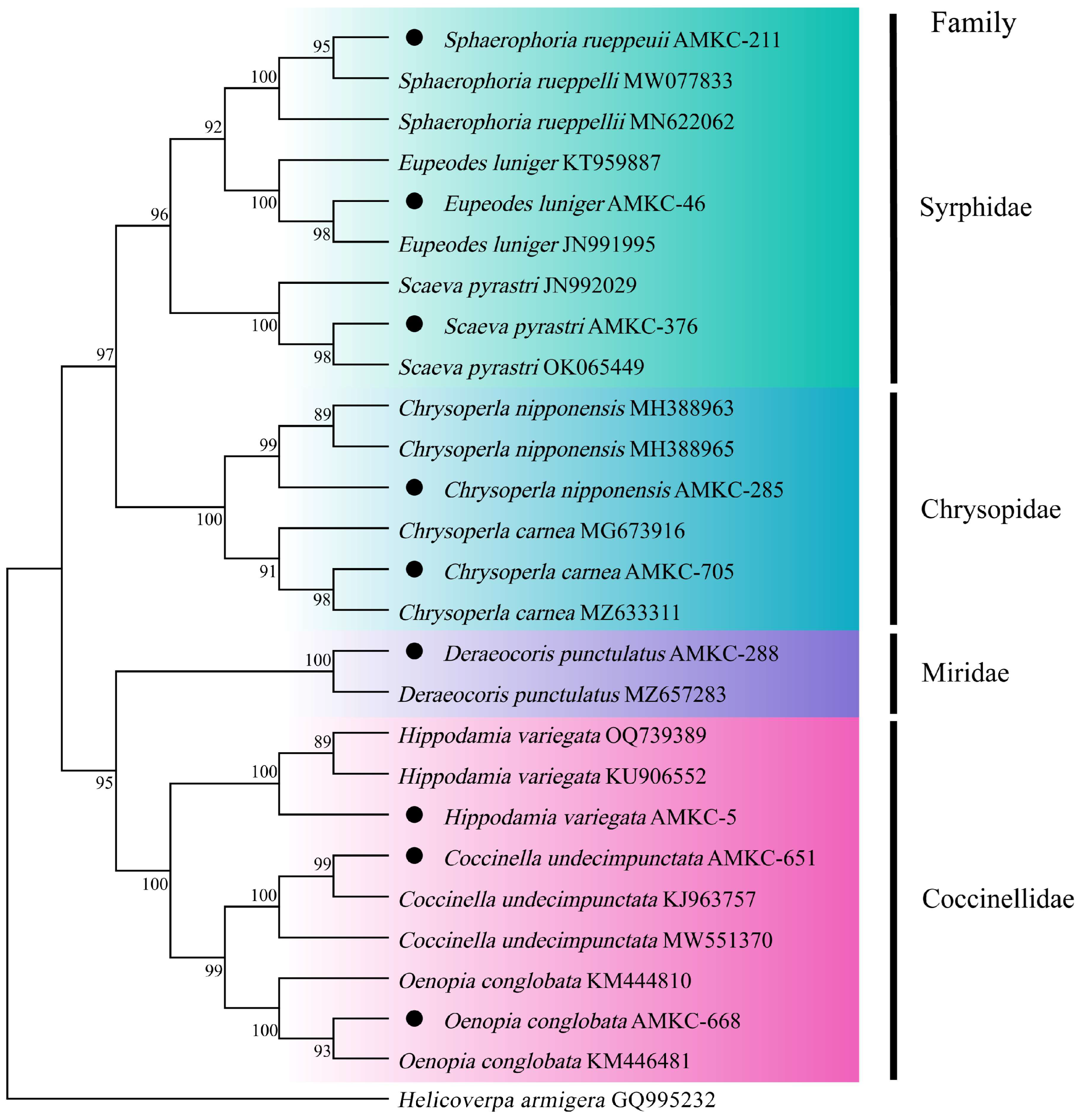
A total of 826 predatory natural enemies were collected from cotton fields. These predatory natural enemies were identified as 23 species based on morphological characteristics. The sequences resulting from sequencing were compared with the most similar gene sequences available in the GenBank database and those reported in the literature (Table 1). A phylogenetic tree was constructed using the maximum likelihood (ML) method. Among these, nine insect samples from the Insecta were analyzed. The COI gene sequence of Helicoverpa armigera (Lepidoptera: Noctuidae) (GQ995232) was used as an outgroup for constructing the ML phylogenetic tree of the insecta predatory natural enemy community in cotton fields. The clustering results indicated that the outgroup H. armigera and the nine predatory natural enemy samples formed sister groups, with no overlap in species identified after clustering. Each of the nine predatory natural enemy species constituted a monophyletic group and was distinguishable. Various predatory natural enemy species were distinctly classified into four orders, four families, and nine species (Figure 1).
Figure 1.
Phylogenetic tree of predatory natural enemies of insects in the cotton field based on the COI gene. The black dots indicate that sequencing samples from predatory natural enemies contained this gene sequence.
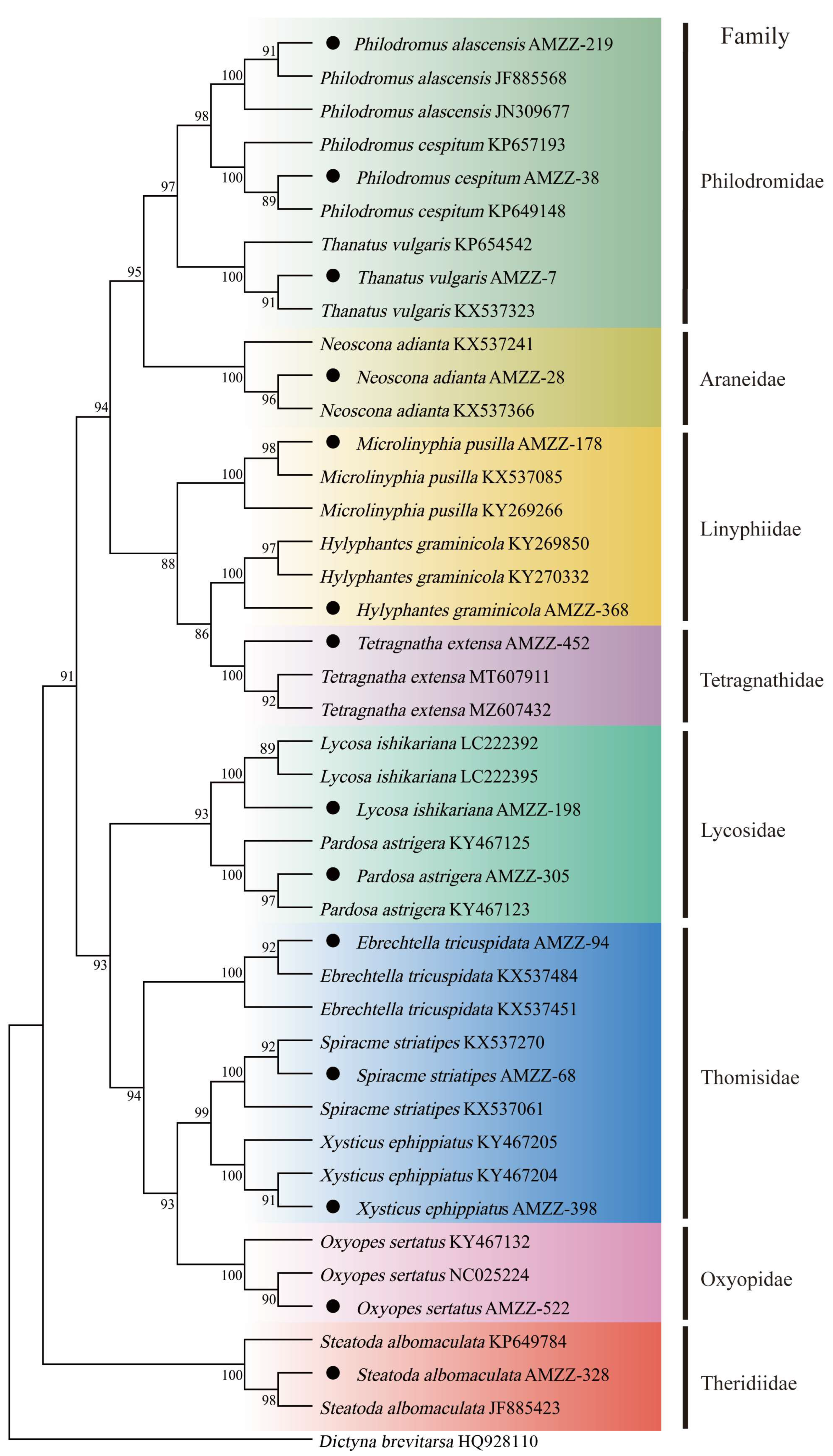
A total of fourteen spider samples from the Arachnida were analyzed. The COI gene sequence of Dictyna brevitarsa (Araneae: Dictynidae) (HQ928110) was utilized as an outgroup to construct a maximum likelihood (ML) phylogenetic tree for the predatory natural enemy community within the Arachnida in cotton fields. The clustering results indicated that the outgroup D. brevitarsa and the fourteen spider samples were classified as sister groups. Following clustering, the fourteen spider samples exhibited no species overlap, with each of the 14 spider species forming a monophyletic group. This distinguished different spiders into one order, eight families, and fourteen species (Figure 2).
Figure 2.
Phylogenetic tree of predatory natural enemies of spiders in the cotton field based on the COI gene. The meaning of the black dots is the same as above.
Consequently, the predatory natural enemies present in cotton fields are classified into two classes, five orders, and twelve families. Among these, there are 9 species of Insecta, comprising a total of 447 individuals, which account for 54.12% of the overall population of predatory natural enemies. Additionally, there are 14 species of Arachnida, amounting to 379 individuals, representing 45.88% of the total. Within the 4 orders of Insecta, Hippodamia variegata (Coleoptera: Coccinellidae) exhibits the highest population, featuring 113 individuals, which constitutes 13.68% of the total number of predatory natural enemies. This is followed by Deraeocoris punctulatus (Hemiptera: Miridae), with 101 individuals accounting for 12.23%. Among Arachnida, Ebrechtella tricuspidata (Araneae: Thomisidae) has the highest population, with 69 individuals, corresponding to 8.35%, followed by Hylyphantes graminicola (Araneae: Araneae), which consists of 51 individuals, amounting to 6.17% (Figure 3).
Figure 3.
Types and numbers of predatory natural enemies in cotton fields.
3.2. Determination of Predatory Natural Enemies of L. pratensis
Primer specificity testing results indicated no non-target amplification products (Figure 4). PCR amplification was conducted using L. pratensis-specific primers with DNA samples from predatory natural enemies collected from cotton fields to ascertain the positive detection rate among the various samples. Since DNA extraction was unsuccessful for ten natural enemies, a total of 806 natural enemies were tested. The findings revealed that out of 806 natural enemies evaluated, 5.58% of the predators tested positive for L. pratensis (Table 4). All positive results were from predatory natural enemies within Araneae, specifically E. tricuspidata, X. ephippiatus, H. graminicola, and O. sertatus. Notably, E. tricuspidata exhibited the highest detection rate, reaching 42.42% (Table 4).
Figure 4.
PCR product electrophoresis diagram for primer specificity verification: (M) DNA marker-DL2000; (1) L. pratensis; (2) A. lucorum; (3) A. lineoatus; (4) E. maracandica; (5) C. viridis; (6) T. punctipennis; (7) C. pipiens; (8) F. canicularis; (9) A. gossypii; (10) A. gossypii; (11) A. craccivora; (12) T. vaporariorum; (13) H. armigera; (14) S. exigua; (15) A. segetum; (16) T. tabaci; (17) T. dunhuangensis.
Table 4.
Detection of predatory natural enemies of L. pratensis in cotton fields.
3.3. The Predatory Effects of Four Species of Spiders on L. pratensis
3.3.1. The Predatory Function of Four Species of Spiders on L. pratensis
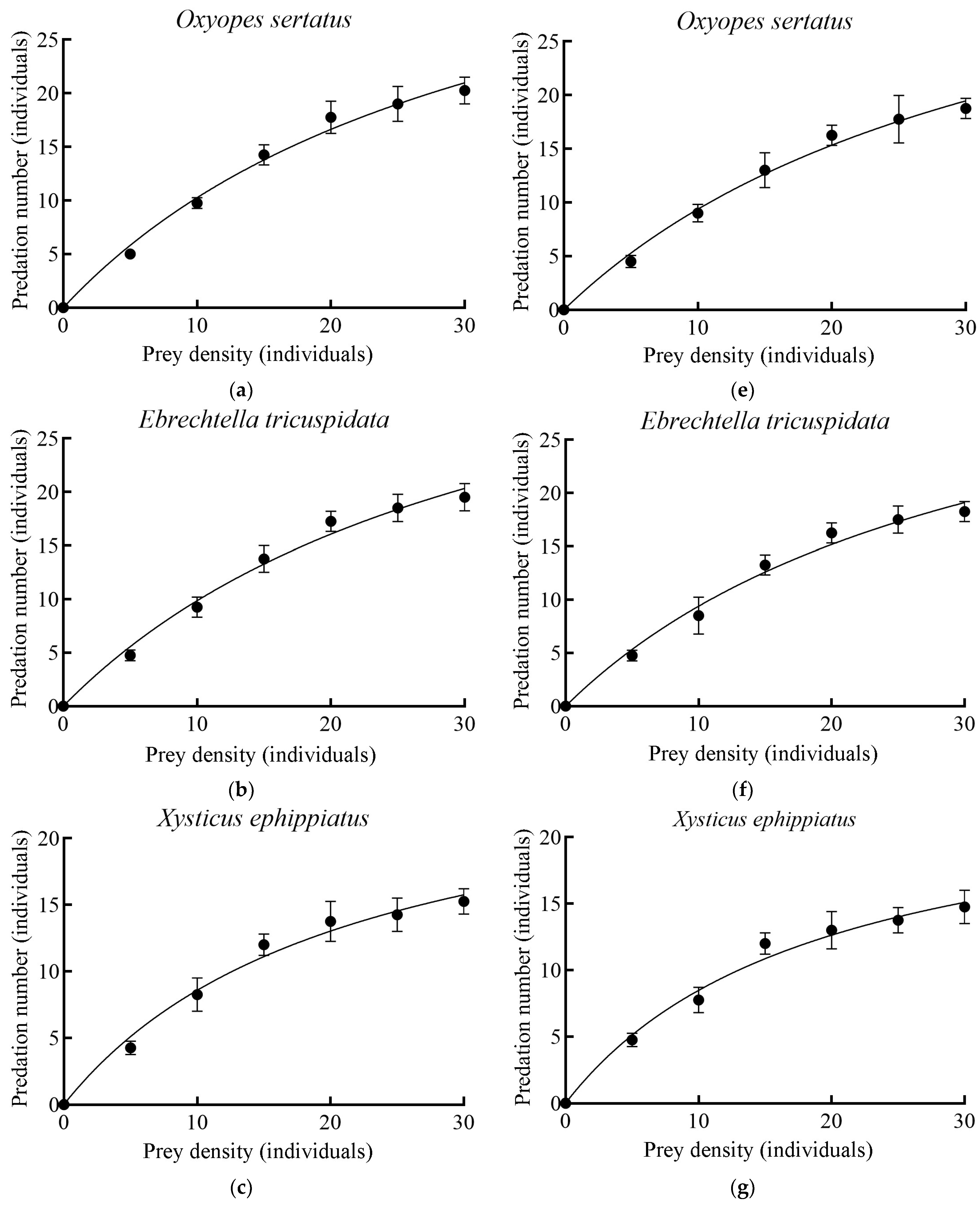
The functional responses of four spider species towards fourth to fifth instar nymphs and adults of L. pratensis conform to the Holling II model (Table 5). In this model, predation rates increase with rising prey density; however, the increase in predation growth rate diminishes as prey density increases. The predation number observed for the four spider species on the fourth to fifth instar nymphs and adults (1 d) of L. pratensis was as follows: O. sertatus > E. tricuspidata > X. ephippiatus > H. graminicola (Figure 5).
Table 5.
Logistic regression results determining the type of functional response.

Figure 5.
The predation number for the four spider species on the fourth to fifth instar nymphs and adults of L. pratensi: (a–d) Four spider species’ functional response models to fourth to fifth instar nymphs of L. pratensis; (e–h) Four spider species’ functional response models to adults of L. pratensis. Error bars represent the standard error for each set of data.
The results of the predation functional response parameters for four spider species targeting fourth to fifth instar nymphs and adults of L. pratensis indicated that the theoretical predation (a′/Th) and daily maximum predation rate (T/Th) adhered to the order O. sertatus > E. tricuspidata > X. ephippiatus > H. graminicola, which is consistent with the results presented in Figure 5. When comparing fourth to fifth instar nymphs with adults; the theoretical predation (a′/Th) and daily maximum predation rate (T/Th) of the four spider species were found to be higher for fourth to fifth instar nymphs than for adults. Among these species, O. sertatus exhibited the highest theoretical predation (a′/Th), achieving 60.86 for fourth to fifth instar nymphs and 50.25 for adults. In contrast, H. graminicola displayed the lowest theoretical predation (a′/Th), recording 23.71 against fourth to fifth instar nymphs and 22.14 against adults. Furthermore, O. sertatus possessed the highest daily maximum predation rate (T/Th) at 45.45 for fourth to fifth instar nymphs and 41.66 for adults, while H. graminicola had the lowest daily maximum predation rate (T/Th) at 22.22 for fourth to fifth instar nymphs and 20.41 for adults. The instantaneous attack rate (a′) of O. sertatus on fourth to fifth instar nymphs was highest at 1.339, whereas the instantaneous attack rate (a′) of X. ephippiatus on adults reached its peak at 1.290. Additionally, the handling time (Th) recorded for O. sertatus against fourth to fifth nymphs and adults was 0.022 days per individual and 0.024 days per individual, respectively (Table 6).
Table 6.
Functional response parameters of different natural enemies preying on L. pratensis.
3.3.2. Searching Effects of Four Species of Spiders on L. pratensis
The search effects of four spider species on the fourth to fifth instar nymphs and adults of L. pratensis were negatively correlated with prey density. The search effects were ranked as follows: O. sertatus > E. tricuspidata > X. ephippiatus > H. graminicola (Figure 6). When the prey density was set at five individuals per bottle, O. sertatus demonstrated the highest search effect, with values of 1.16 for fourth to fifth nymphs and 1.074 for adults. In contrast, H. graminicola exhibited the lowest search effect, recording values of 0.86 for fourth to fifth nymphs and 0.857 for adults.
Figure 6.
Searching effects of four species of spiders on L. pratensis: (a) Searching effects of four species of spiders on fourth to fifth instar nymphs; (b) Searching effects of four species of spiders on adults.
4. Discussion
The results of our study indicate that the predatory natural enemies of L. pratensis in cotton fields are O. sertatus, E. tricuspidata, X. ephippiatus, and H. graminicola. Currently, there are no studies indicating that these four species of spiders can prey on L. pratensis. Previous research has also examined the natural enemies of Miridae; for instance, Tong et al. [83] reported that, in experiments, E. tricuspidata can prey upon both nymphs and adults of Apolygus lucorum (Hemiptera: Miridae) and Lygus lineolaris (Hemiptera: Miridae). It can be inferred that E. tricuspidata may also target L. pratensis. Our study successfully detected L. pratensis DNA in E. tricuspidata, providing further evidence of this species’ predation on L. pratensis. Oxyopes sertatus, X. ephippiatus, and H. graminicola were also observed to prey on L. pratensis. Although four spider species were identified as capable of preying on L. pratensis, our study still has certain limitations; for example, the detection rate for L. pratensis is relatively low. As target pests vary in size depending on their life stage, smaller target insects have less DNA content. They are more easily digested and degraded after being consumed by natural enemies. Additionally, larger predatory natural enemies have stronger digestive dilution effects in their intestines, so when consuming the same target pests, the target DNA is more easily diluted and degraded [34,84]. At the same time, L. pratensis has strong flight dispersal capabilities and is not easily captured by natural enemies [40], which significantly influenced the accuracy of prey DNA detection rates. Further research is warranted in this area to enhance the understanding of the diversity of natural enemies of L. pratensis.
We conducted indoor experiments to evaluate the predation response of four spider species toward fourth to fifth instar nymphs and adult L. pratensis. The results indicated that the theoretical predation (a′/Th), daily maximum predation rate (T/Th), and search effects of the four spider species on the fourth to fifth instar nymphs and adults of L. pratensis followed the order O. sertatus > E. tricuspidata > X. ephippiatus > H. graminicola. Quan et al. [85] studied the predatory effects of E. tricuspidata, Pardosa astrigera (Araneae: Lycosidae), O. sertatus, and Dolomedes sulfureus (Araneae: Pisauridae) on Corythucha ciliata (Hemiptera: Tingidae) and found that the functional responses of E. tricuspidata and O. sertatus to C. ciliata also conformed to the Holling II model, which is consistent with the findings of our study. Spiders are highly sensitive to large-scale landscape factors, and non-crop habitats in agricultural landscapes are important sites for spider migration, dispersal, and reproduction [86]. Therefore, avoiding monoculture crop planting and protecting the landscape structure of non-crop habitats can significantly increase spider diversity and population density, thereby promoting spiders’ ecological regulatory role [87]. This research comprehensively evaluated the functional responses of four spider species towards L. pratensis through predation functions and search effects, thereby providing theoretical support for spider-based L. pratensis control in agricultural fields. By utilizing these natural enemies, it is hoped that dependence on chemical pesticides can be reduced, promoting green pest control and ecological safety in cotton production and driving the development of sustainable agriculture.
Recent studies have demonstrated that a significant increase in the population of the same or multiple species of predatory natural enemies within a particular spatial range can lead to localized dispersion. This phenomenon causes interference among predators, subsequently reducing the efficiency of natural enemies in locating their prey [88]. Such interactions may result in intraguild predation (IGP) and lethal interference competition [89,90,91]. When multiple prey species coexist, the selective targeting of different prey by the same predator species can also adversely affect their predation capacity. In addition, prey of different ages also affect the predatory ability of natural enemies due to differences in dimensions and mobility [92,93]. This study only examined the predatory capabilities of four spider species on fourth to fifth instar nymphs and adult L. pratensis. Future research should focus on the predatory ability of natural enemies across all life stages of L. pratensis, the natural enemy L. pratensis food web structure, and the environmental factors that affect the efficacy of natural enemy control, providing a foundational basis for in-depth exploration of the predation mechanisms of these natural enemies in cotton field systems and identifying pathways to enhance their natural regulation of L. pratensis within cotton field ecosystems.
5. Conclusions
This study utilized a combined technical approach involving molecular biology detection and predation function analysis to elucidate the predatory natural enemies of the cotton field L. pratensis. The identified natural enemies include O. sertatus, E. tricuspidata, X. ephippiatus, and H. graminicola. The predatory responses of these natural enemies towards the fourth to fifth instar nymphs and adults of the cotton field L. pratensis conform to the Holling II model, with O. sertatus and E. tricuspidata exhibiting particularly promising control potential. These findings provide reliable scientific evidence for assessing the control potential of natural enemies against L. pratensis. Consequently, using natural enemies for the biological control of cotton field L. pratensis shows promise as a sustainable biological control strategy.
Author Contributions
Conceptualization, P.L., K.W. and H.F.; methodology, P.L., K.W. and C.G.; software, P.L., K.W. and C.G.; validation, P.L., T.L. and H.F.; formal analysis, P.L., L.M. and H.F.; investigation, P.L., K.W., T.L. and L.M.; resources, P.L., K.W., T.L. and L.M.; data curation, P.L. and K.W.; writing—original draft preparation, P.L. and K.W.; writing—review and editing, P.L., K.W. and H.F.; supervision, C.G.; project administration, H.F.; funding acquisition, H.F. All authors have read and agreed to the published version of the manuscript.
Funding
This research was funded by National Natural Science Foundation of China (32272539), “Tianchi Talents” Introduction Program Young Doctoral Program (524316005), and Scientific Research and Innovation Project for Postgraduates of Tarim University (TDBSCX202420).
Data Availability Statement
The original contributions presented in this study are included in the article. Further inquiries can be directed to the corresponding author.
Acknowledgments
The authors would like to thank Lan Wang (College of Agriculture, Tarim University, Alar City, Xinjiang, China) for her assistance and guidance throughout the experiment and thesis, as well as the Green Prevention and Control Team for providing a conducive experimental environment.
Conflicts of Interest
The authors declare no conflicts of interest.
References
- Fang, L.; Wang, Q.; Hu, Y.; Jia, Y.H.; Chen, J.D.; Liu, B.L.; Zhang, Z.Y.; Guan, X.Y.; Chen, S.Q.; Zhou, B.L.; et al. Genomic analyses in cotton identify signatures of selection and loci associated with fiber quality and yield traits. Nat. Genet. 2017, 49, 1089–1098. [Google Scholar] [CrossRef]
- Ridley, W.; Devadoss, S. Competition and trade policy in the world cotton market: Implications for us cotton exports. Am. J. Agric. Econ. 2023, 105, 1365–1387. [Google Scholar] [CrossRef]
- Hu, H.Y.; Ma, Y.J.; Shan, Y.P.; Song, X.P.; Wang, D.; Ren, X.L.; Li, J.; Niu, Y.B.; Wu, C.C.; Ma, X.Y.; et al. Effects of adjuvants on physicochemical properties of nanopesticide applied by plant protection unmanned aerial vehicles and control of aphids in cotton field. Cotton Sci. 2023, 35, 239–250. [Google Scholar] [CrossRef]
- Liu, B.; Li, H.Q.; Ali, A.; Li, H.B.; Liu, J.; Yang, Y.Z.; Lu, Y.H. Effects of temperature and humidity on immature development of Lygus pratensis (L.) (Hemiptera: Miridae). J. Asia-Pac. Entomol. 2015, 18, 139–143. [Google Scholar] [CrossRef]
- Zhang, L.J.; Cai, W.Z.; Luo, J.Y.; Zhang, S.; Wang, C.Y.; Lv, L.M.; Zhu, X.Z.; Wang, L.; Cui, J.J. Phylogeographic patterns of Lygus pratensis (Hemiptera: Miridae): Evidence for weak genetic structure and recent expansion in Northwest China. PLoS ONE 2017, 12, e0174712. [Google Scholar] [CrossRef] [PubMed]
- Zhang, R.F.; Wang, W.; Liu, H.Y.; Yao, J. Host plants species and seasonal succession host feeding of Lygus pratensis (Heteroptera: Miridae). Xinjiang Agric. Sci. 2022, 59, 707–715. [Google Scholar] [CrossRef]
- Fitt, G.P.; Mares, C.L.; Llewellyn, D.J. Field evaluation and potential ecological impact of transgenic cottons (Gossypium hirsutum) in Australia. Biocontrol Sci. Technol. 1994, 4, 535–548. [Google Scholar] [CrossRef]
- Tan, Y.; Ma, Y.; Jia, B.; Homem, R.A.; Williamson, M.S.; Gao, S.J.; Han, H.B.; Xiang, K.F.; Sun, X.T.; Gao, X.; et al. Laboratory selection, cross-resistance, risk assessment to lambda-cyhalothrin resistance, and monitoring of insecticide resistance for plant bug Lygus pratensis (Hemiptera: Miridae) in farming-pastoral ecotones of Northern China. J. Econ. Entomol. 2021, 114, 891–902. [Google Scholar] [CrossRef]
- Gou, C.Q.; Sun, P.; Liu, D.C.; Dilinuer, A.; Feng, H.Z. Effects of Lygus pratensis (Hemiptera: Miridae) infestation on the nutrient contents and protective enzyme activities in host plants. Acta Ecol. Sin. 2018, 61, 971–983. [Google Scholar]
- Liang, H.J.; Li, Y.; Sun, C.Y.; Feng, L.K.; Wang, P.L.; Lu, Y.H. The predation of Lygus pratensis (L.) to Aphis gossypii Glover. J. Environ. Entomol. 2013, 35, 317–321. [Google Scholar] [CrossRef]
- Gould, F. Sustainability of transgenic insecticidal cultivars: Integrating pest genetics and ecology. Annu. Rev. Entomol. 1998, 43, 701–726. [Google Scholar] [CrossRef] [PubMed]
- Hardee, D.D.; Bryan, W.W. Influence of Bacillus thuringiensis transgenic and nectarless cotton on insect populations with emphasis on the tarnished plant bug (Heteroptera: Miridae). J. Econ. Entomol. 1997, 90, 663–668. [Google Scholar] [CrossRef]
- Greene, J.K.; Turnipseed, S.G.; Sullivan, M.J.; Herzog, G.A. Boll damage by southern green stink bug (Hemiptera: Pentatomidae) and tarnished plant bug (Hemiptera: Miridae) caged on transgenic Bacillus thuringiensis cotton. J. Econ. Entomol. 1999, 92, 941–944. [Google Scholar] [CrossRef]
- Wu, K.; Li, W.; Feng, H.; Guo, Y. Seasonal abundance of the mirids, Lygus lucorum and Adelphocoris spp. (Hemiptera: Miridae) on Bt cotton in Northern China. Crop. Prot. 2002, 21, 997–1002. [Google Scholar] [CrossRef]
- Wu, K.M. Environmental impact and risk management strategies of Bt cotton commercialization in China. Chin. J. Agric. Biotechnol. 2007, 4, 93–97. [Google Scholar] [CrossRef]
- Xu, Y.; Wu, K.M.; Li, H.B.; Liu, J.; Ding, R.F.; Wang, F.; Ahtam, U.; Li, H.Q.; Wang, D.M.; Chen, X.X. Effects of transgenic Bt+ CpTI cotton on field abundance of non-target pests and predators in Xinjiang, China. J. Integr. Agric. 2012, 11, 1493–1499. [Google Scholar] [CrossRef]
- Lu, Y.H.; Liang, G.M. Research advance on the succession of insect pest complex in Bt crop ecosystem. Plant Prot. 2016, 42, 7–11. [Google Scholar] [CrossRef]
- Lu, Y.H.; Liang, G.M.; Zhang, Y.J.; Yang, X.M. Advances in the management of insect pests of cotton in China since the 21st century. Chin. J. Appl. Entomol. 2020, 57, 477–490. [Google Scholar] [CrossRef]
- Ruberson, J.R.; Williams, L.I. Biological control of Lygus spp.: A component of areawide management. Southwest. Entomol. 2000, 23, 96–110. [Google Scholar]
- Lu, Y.H.; Wu, K.M.; Jiang, Y.Y.; Xia, B.; Li, P.; Feng, H.Q.; Wyckhuys, K.A.G.; Guo, Y.Y. Mirid bug outbreaks in multiple crops correlated with wide-scale adoption of Bt cotton in China. Science 2010, 328, 1151–1154. [Google Scholar] [CrossRef] [PubMed]
- Greene, J.K.; Bundy, C.S.; Roberts, P.M.; Leonard, B.R. Identification and management of common boll feeding bugs in cotton. In Clemson Extension Report; Clemson University: Clemson, SC, USA, 2006. [Google Scholar]
- Zhang, Q.; Liu, Y.Q.; Lu, Y.H.; Wu, K.M. Toxicity and persistence of four kinds of insecticides against Apolygus lucorum. China Cotton 2017, 44, 5–7+10. [Google Scholar]
- Wang, J.; Zhao, Y.; Ray, I.; Song, M. Transcriptome responses in alfalfa associated with tolerance to intensive animal grazing. Sci. Rep. 2016, 6, 19438. [Google Scholar] [CrossRef]
- Sosa-Gómez, D.R.; Corrêa-Ferreira, B.S.; Kraemer, B.; Pasini, A.; Husch, P.E.; Delfino Vieira, C.E.; Reis Martinez, C.B.; Negrão Lopes, I.O. Prevalence, damage, management and insecticide resistance of stink bug populations (Hemiptera: Pentatomidae) in commodity crops. Agric. For. Entomol. 2020, 22, 99–118. [Google Scholar] [CrossRef]
- Zhao, Y.X.; Huang, J.M.; Ni, H.; Guo, D.; Yang, F.X.; Wang, X.; Wu, S.F.; Gao, C.F. Susceptibility of fall armyworm, Spodoptera frugiperda (J.E. Smith), to eight insecticides in China, with special reference to lambda-cyhalothrin. Pestic. Biochem. Physiol. 2020, 168, 104623. [Google Scholar] [CrossRef] [PubMed]
- Weisenburger, D.D. Human health effects of agrichemical use. Hum. Pathol. 1993, 24, 571–576. [Google Scholar] [CrossRef]
- Desneux, N.; Decourtye, A.; Delpuech, J.M. The sublethal effects of pesticides on beneficial arthropods. Annu. Rev. Entomol. 2007, 52, 81–106. [Google Scholar] [CrossRef]
- Wan, N.F.; Fu, L.W.; Dainese, M.; Kiær, L.P.; Hu, Y.Q.; Xin, F.F.; Goulson, D.; Woodcock, B.A.; Vanbergen, A.J.; Spurgeon, D.J.; et al. Pesticides have negative effects on non-target organisms. Nat. Commun. 2025, 16, 1360. [Google Scholar] [CrossRef]
- Li, P.F.; Zhen, Y.X.; Gou, C.Q.; Wu, G.; Wang, L.; Feng, H.Z. Effect of five insecticides against Aphis gossypii and their safety evaluation on Hippodamia variegata. Cotton Sci. 2023, 35, 487–496. [Google Scholar] [CrossRef]
- Zhang, L.; Lyu, H.X.; Shi, D.D.; Li, X.C.; Ma, K.S. Effects of low doses of acetamiprid and afidopyropen on the parasitic function of Lysiphlebia japonica (Ashmead). Chin. J. Pestic. Sci. 2022, 24, 1417–1424. [Google Scholar] [CrossRef]
- Begg, G.S.; Cook, S.M.; Dye, R.; Ferrante, M.; Franck, P.; Lavigne, C.; Lövei, G.L.; Mansion-Vaquie, A.; Pell, J.K.; Petit, S.A.; et al. functional overview of conservation biological control. Crop Prot. 2017, 97, 145–158. [Google Scholar] [CrossRef]
- Wyckhuys, K.A.G.; Lu, Y.H.; Morales, H.; Vazquez, L.L.; Legaspi, J.C.; Eliopoulos, P.A.; Hernandez, L.M. Current status and potential of conservation biological control for agriculture in the developing world. Biol. Control. 2013, 65, 152–167. [Google Scholar] [CrossRef]
- Ge, F.; Ouyang, F.; Zhao, Z.H. Ecological management of insects based on ecological services at a landscape scale. Chin. J. Appl. Entomol. 2014, 51, 739–749. [Google Scholar] [CrossRef]
- Ju, Q.; Ouyang, F.; Qiao, F.; Ge, F. Quantitative evaluation of predation based on molecular analysis of gut-content. Chin. J. Appl. Entomol. 2020, 57, 218–225. [Google Scholar] [CrossRef]
- Zhang, G.F.; Zhu, H.K.; Huang, L.; Wang, Y.S.; Li, T.; Huang, C.; Xian, X.Q.; Xue, Y.T.; Gui, F.R.; Li, W.X.; et al. Investigation and molecular evaluation of the natural enemies of Tuta absoluta (Meyrick) (Lepidoptera: Gelechiidae) in tomato fields in Yunnan province. Chin. J. Biol. Control. 2024, 40, 739–749. [Google Scholar] [CrossRef]
- Wang, H.Q.; Li, J.; Luan, F.G.; Zeng, J.Y.; Ayi, B.T.; Ma, D.Y. Primary study on main natural enemy resources and control effects of Erythroneura Apicalis Nawa in Turpan. Xinjiang Agric. Sci. 2011, 48, 296–300. [Google Scholar]
- Zhang, Q.; Zhang, R.F.; Zhang, Q.Q.; Ji, D.Z.; Zhou, X.; Jin, L.H. Functional response and control potential of Orius sauteri (Hemiptera: Anthocoridae) on tea thrips (Dendrothrips minowai priesner). Insects 2021, 12, 1132. [Google Scholar] [CrossRef] [PubMed]
- Kobelt, A.J.; Yen, A.L.; Kitching, M. Laboratory validation of rubidium marking of herbivorous insects and their predators. Aust. J. Entomol. 2009, 48, 204–209. [Google Scholar] [CrossRef]
- Stam, P.A.; Newsom, L.D.; Lambremont, E.N. Predation and food as factors affecting survival of Nezara viridula (L.) (Hemiptera: Pentatomidae) in a soybean ecosystem. Environ. Entomol. 1987, 16, 1211–1216. [Google Scholar] [CrossRef]
- Zheng, Y.X.; Li, P.F.; Li, T.L.; Wang, K.Y.; Gou, C.Q.; Feng, H.Z. Studies on Lygus pratensis (Hemiptera: Miridae) flight ability. Insects 2024, 15, 762. [Google Scholar] [CrossRef]
- Furlong, M.J. Knowing your enemies: Integrating molecular and ecological methods to assess the impact of arthropod predators on crop pests. Insect Sci. 2015, 22, 6–19. [Google Scholar] [CrossRef]
- Jonsson, M.; Wratten, S.D.; Landis, D.A.; Gurr, G.M. Recent advances in conservation biological control of arthropods by arthropods. Biol. Control. 2008, 45, 172–175. [Google Scholar] [CrossRef]
- Pompanon, F.; Deagle, B.E.; Symondson, W.O.; Brown, D.S.; Jarman, S.N.; Taberlet, P. Who is eating what: Diet assessment using next generation sequencing. Mol. Ecol. 2012, 21, 1931–1950. [Google Scholar] [CrossRef] [PubMed]
- Galan, M.; Pons, J.B.; Tournayre, O.; Pierre, É.; Leuchtmann, M.; Pontier, D.; Charbonnel, N. Metabarcoding for the parallel identification of several hundred predators and their prey: Application to bat species diet analysis. Mol. Ecol. Resour. 2018, 18, 474–489. [Google Scholar] [CrossRef]
- Paula, D.P.; Linard, B.; Crampton-Platt, A.; Srivathsan, A.; Timmermans, M.J.N.; Sujii, E.R.; Pires, C.S.S.; Souza, L.M.; Andow, D.A.; Vogler, A.P. Uncovering trophic interactions in arthropod predators through DNA shotgun-sequencing of gut contents. PLoS ONE 2016, 11, e0161841. [Google Scholar] [CrossRef]
- Bai, S.X.; Zhao, J.P.; Gou, C.Q.; Yao, C.C.; Feng, H.Z. Effects of farmland landscape pattern on adult population dynamics of Lygus pratensis in Aral Reclamation Area of Xinjiang. Cotton Sci. 2022, 34, 523–532. [Google Scholar] [CrossRef]
- Ganem, Z.; Ferrante, M.; Lubin, Y.; Armiach Steinpress, I.; Gish, M.; Sharon, R.; Harari, A.R.; Keasar, T.; Gavish-Regev, E. Effects of natural habitat and season on cursorial spider assemblages in Mediterranean vineyards. Insects 2023, 14, 782. [Google Scholar] [CrossRef]
- Waldner, T.; Traugott, M. DNA-based analysis of regurgitates: A noninvasive approach to examine the diet of invertebrate consumers. Mol. Ecol. Resour. 2012, 12, 669–675. [Google Scholar] [CrossRef]
- King, R.A.; Read, D.S.; Traugott, M.; Symondson, W.O. Molecular analysis of predation: A review of best practice for DNA-based approaches. Mol. Ecol. 2008, 17, 947–963. [Google Scholar] [CrossRef]
- Folmer, O.; Black, M.; Hoeh, W.; Lutz, R.; Vrijenhoek, R. DNA primers for amplification of mitochondrial cytochrome c oxidase subunit I from diverse metazoan invertebrates. Mol. Mar. Biol. Biotechnol. 1994, 3, 294–299. [Google Scholar]
- Mengual, X.; Bot, S.; Chkhartishvili, T.; Reimann, A.; Thormann, J.; Mark, L. Checklist of hover flies (Diptera, Syrphidae) of the Republic of Georgia. ZooKeys 2020, 916, 1–123. [Google Scholar] [CrossRef]
- Rome, Q.; Perrard, A.; Muller, F.; Fontaine, C.; Quilès, A.; Zuccon, D.; Villemant, C. Not just honeybees: Predatory habits of Vespa velutina (Hymenoptera: Vespidae) in France. Ann. Société Entomol. Fr. 2021, 57, 1–11. [Google Scholar] [CrossRef]
- Penney, H.D.; Hassall, C.; Skevington, J.H.; Abbott, K.R.; Sherratt, T.N. A comparative analysis of the evolution of imperfect mimicry. Nature 2012, 483, 461–464. [Google Scholar] [CrossRef]
- Wirta, H.; Várkonyi, G.; Rasmussen, C.; Kaartinen, R.; Schmidt, N.M.; Hebert, P.; Barták, M.; Blagoev, G.; Disney, H.; Ertl, S.; et al. Establishing a community-wide DNA barcode library as a new tool for arctic research. Mol. Ecol. Resour. 2016, 16, 809–822. [Google Scholar] [CrossRef]
- Roslin, T.; Somervuo, P.; Pentinsaari, M.; Hebert, P.D.N.; Agda, J.; Ahlroth, P.; Anttonen, P.; Aspi, J.; Blagoev, G.; Blanco, S.; et al. A molecular-based identification resource for the arthropods of Finland. Mol. Ecol. Resour. 2022, 22, 803–822. [Google Scholar] [CrossRef]
- Jiménez-García, E.; Andújar, C.; López, H.; Emerson, B.C. Towards understanding insect species introduction and establishment: A community-level barcoding approach using island beetles. Mol. Ecol. 2023, 32, 3778–3792. [Google Scholar] [CrossRef]
- Rulik, B.; Eberle, J.; Mark, L.; Thormann, J.; Jung, M.; Köhler, F.; Apfel, W.; Weigel, A.; Kopetz, A.; Köhler, J.; et al. Using taxonomic consistency with semi-automated data pre-processing for high-quality DNA barcodes. Methods. Ecol. Evol. 2017, 8, 1878–1887. [Google Scholar] [CrossRef]
- Pentinsaari, M.; Hebert, P.D.; Mutanen, M. Barcoding beetles: A regional survey of 1872 species reveals high identification success and unusually deep interspecific divergences. PLoS ONE 2014, 9, e108651. [Google Scholar] [CrossRef]
- Nattier, R.; Michel-Salzat, A.; Almeida, L.M.; Chifflet-Belle, P.; Magro, A.; Salazar, K.; Kergoat, G.J. Phylogeny and divergence dating of the ladybird beetle tribe Coccinellini Latreille (Coleoptera: Coccinellidae: Coccinellinae). Syst. Entomol. 2021, 46, 632–648. [Google Scholar] [CrossRef]
- Hendrich, L.; Morinière, J.; Haszprunar, G.; Hebert, P.D.; Hausmann, A.; Köhler, F.; Balke, M. A comprehensive DNA barcode database for central European beetles with a focus on Germany: Adding more than 3500 identified species to bold. Mol. Ecol. Resour. 2015, 15, 795–818. [Google Scholar] [CrossRef]
- Yi, P.; Yu, P.; Liu, J.; Xu, H.; Liu, X. A DNA barcode reference library of Neuroptera (Insecta, Neuropterida) from Beijing. ZooKeys 2018, 17, 127–147. [Google Scholar] [CrossRef]
- Rossmann, S.; Dees, M.W.; Perminow, J.; Meadow, R.; Brurberg, M.B. Soft rot Enterobacteriaceae are carried by a large range of insect species in potato fields. Appl. Environ. Microbiol. 2018, 84, e00281-18. [Google Scholar] [CrossRef]
- Blagoev, G.A.; Dewaard, J.R.; Ratnasingham, S.; Dewaard, S.L.; Lu, L.Q.; Robertson, J.; Telfer, A.C.; Hebert, P.D. Untangling taxonomy: A DNA barcode reference library for Canadian spiders. Mol. Ecol. Resour. 2016, 16, 325–341. [Google Scholar] [CrossRef]
- Astrin, J.J.; Höfer, H.; Spelda, J.; Holstein, J.; Bayer, S.; Hendrich, L.; Huber, B.A.; Kielhorn, K.H.; Krammer, H.J.; Lemke, M.; et al. Towards a DNA barcode reference database for spiders and harvestmen of Germany. PLoS ONE 2016, 11, e0162624. [Google Scholar] [CrossRef]
- Wang, Z.L.; Yang, X.Q.; Wang, T.Z.; Yu, X. Assessing the effectiveness of mitochondrial COI and 16S rRNA genes for DNA barcoding of farmland spiders in China. Mitochondrial DNA Part A. 2018, 29, 695–702. [Google Scholar] [CrossRef]
- Tanikawa, A.; Shinkai, A.; Tatsuta, H.; Miyashita, T. Highly diversified population structure of the spider Lycosa ishikariana inhabiting sandy beach habitats. Conserv. Genet. 2018, 19, 255–263. [Google Scholar] [CrossRef]
- Macías-Hernández, N.; Domènech, M.; Cardoso, P.; Emerson, B.C.; Borges, P.A.V.; Lozano-Fernandez, J.; Paulo, O.S.; Vieira, A.; Enguídanos, A.; Rigal, F.; et al. Building a robust, densely-sampled spider tree of life for ecosystem research. Diversity 2020, 12, 288. [Google Scholar] [CrossRef]
- Pan, W.J.; Fang, H.Y.; Zhang, P.; Pan, H.C. The complete mitochondrial genome of striped lynx spider Oxyopes sertatus (Araneae: Oxyopidae). Mitochondrial DNA Part A 2016, 27, 1616–1617. [Google Scholar] [CrossRef] [PubMed]
- Li, Q.Q.; Li, D.Y.; Ye, H.; Liu, X.F.; Shi, W.; Cao, N.; Duan, Y.Q. Using COI gene sequence to barcode two morphologically alike species: The cotton bollworm and the oriental tobacco budworm (Lepidoptera: Noctuidae). Mol. Biol. Rep. 2011, 38, 5107–5113. [Google Scholar] [CrossRef]
- Jelaska, L.S.; Franjevic, D.; Jelaska, S.D.; Symondson, W.O.C. Prey detection in Carabid beetles (Coleoptera: Carabidae) in woodland ecosystems by PCR analysis of gut contents. Eur. J. Entomol. 2014, 111, 631–638. [Google Scholar] [CrossRef]
- Macías-Hernández, N.; Athey, K.; Tonzo, V.; Wangensteen, O.S.; Arnedo, M.; Harwood, J.D. Molecular gut content analysis of different spider body parts. PLoS ONE 2018, 13, e0196589. [Google Scholar] [CrossRef]
- Panni, S.; Pizzolotto, R. Fast molecular assay to detect the rate of decay of Bactrocera oleae (Diptera: Tephritidae) DNA in Pterostichus melas (Coleoptera: Carabidae) gut contents. Appl. Entomol. Zool. 2018, 53, 425–431. [Google Scholar] [CrossRef]
- Xiao, D.; Xu, Q.X.; Chen, X.; Du, X.Y.; Desneux, N.; Thomine, E.; Dai, H.J.; Harwood, J.D.; Wang, S. Development of a molecular gut-content identification system to identify aphids preyed upon by the natural enemy Coccinella septempunctata. Entomol. Gen. 2021, 41, 591–599. [Google Scholar] [CrossRef]
- Chapman, E.G.; Schmidt, J.M.; Welch, K.D.; Harwood, J.D. Molecular evidence for dietary selectivity and pest suppression potential in an epigeal spider community in winter wheat. Biol. Control. 2013, 65, 72–86. [Google Scholar] [CrossRef]
- Edgar, R.C. Muscle: A multiple sequence alignment method with reduced time and space complexity. BMC Bioinf. 2004, 5, 113. [Google Scholar] [CrossRef]
- Rozen, S.; Skaletsky, H. Primer3 on the WWW for general users and for biologist programmers. Methods. Mol. Biol. 2000, 132, 365–386. [Google Scholar] [CrossRef]
- Gou, C.Q.; Sun, P.; Liu, D.C.; Dilinuer, A.; Feng, H.Z. Effects of different host plants on the growth and development of Lygus pratensis. J. Envion. Entomol. 2019, 41, 1065–1069. [Google Scholar]
- Wang, G.C.; Sun, X.L.; Huang, W.X.; Cai, X.M.; Chen, Z.M. Predatory Response of Penultimate-instar Xysticus ephippiatus Simon on 3-day-old Larval of Tea Loopers under Different Temperatures. J. Tea Sci. 2010, 30, 173–176. [Google Scholar] [CrossRef]
- Holling, C.S. Some characteristics of simple types of predation and parasitism1. Can. entomol. 1959, 91, 385–398. [Google Scholar] [CrossRef]
- Tang, Y.T. Study on Potential of a Novel Natural Enemy Insect Picromerus lewisi Scott in Biological Control. Master’s Thesis, Chinese Academy of Agricultural Sciences, Beijing, China, 2020. [Google Scholar]
- Sun, G.L.; Cai, H.S.; Yang, Y.; Jin, S.T.; Zhang, Q.J.; Tang, Y.; Chen, B. Predation by Sycanus croceovittatus on higher instar larvae of Spodoptera frugiperda and Helicoverpa armigera. Plant Prot. 2025, 51, 118–125. [Google Scholar] [CrossRef]
- Wang, S.J.; Wu, J.; Zhao, Y.N.; Li, R.X.; Zhao, D.X. Functional response of adult Hierodula patellifera (Serville, 1839) (Mantodea: Mantidae) to Tessaratoma papillosa (Drury) (Hemiptera: Tessaratomidae). Int. J. Trop. Insect Sci. 2020, 40, 1053–1058. [Google Scholar] [CrossRef]
- Tong, Y.J.; Wu, K.M.; Gao, X.W. Predation of Misumenopos tricuspidatus on Mirids, Apolygus lucorum and Adelphocoris lineolatus. Chin. J. Biol. Control. 2009, 25, 97–101. [Google Scholar] [CrossRef]
- Greenstone, M.H.; Payton, M.E.; Weber, D.C.; Simmons, A.M. The detectability half-life in arthropod predator–prey research: What it is, why we need it, how to measure it, and how to use it. Mol. Ecol. 2014, 23, 3799–3813. [Google Scholar] [CrossRef]
- Quan, X.Y.; Xia, W.S.; Liu, F.X.; Chen, J.; Peng, Y. Predation of spiders on a new invasive lace bug Corythucha ciliata (Say). J. Plant Prot. 2010, 37, 573–574. [Google Scholar] [CrossRef]
- Lazzerini, G.; Camera, A.; Benedettelli, S.; Vazzana, C. The role of field margins in agro-biodiversity management at the farm level. Ital. J. Agron. 2007, 2, 127–134. [Google Scholar] [CrossRef]
- Schneider, S.; Widmer, F.; Jacot, K.; Kölliker, R.; Enkerli, J. Spatial distribution of metarhizium clade 1 in agricultural landscapes with arable land and different semi-natural habitats. Appl. Soil Ecol. 2012, 52, 20–28. [Google Scholar] [CrossRef]
- Jia, J.J.; Chen, J.Y.; Zhang, F.P.; Niu, L.M.; Fu, Y.G. Function response of Neoseiuius californicus feeding on Eotetranychus sexmaculatus at different temperatures. J. Environ. Entomol. 2019, 41, 857–865. [Google Scholar]
- Xu, H.Y.; Yang, N.W.; Wang, F.H. Lethal interference between natural enemies in insect community. Acta Ecol. Sin. 2011, 54, 361–367. [Google Scholar] [CrossRef]
- Zang, L.S.; Liu, T.X. Intraguild interactions between an oligophagous predator, Delphastus catalinae (Coleoptera: Coccinellidae), and a parasitoid, Encarsia sophia (Hymenoptera: Aphelinidae), of Bemisia tabaci (Homoptera: Aleyrodidae). Biol. Control 2007, 41, 142–150. [Google Scholar] [CrossRef]
- Collier, T.R.; Hunter, M.S.; Kelly, S.E. Heterospecific ovicide influences the outcome of competition between two endoparasitoids, Encarsia formosa and Encarsia luteola. Ecol. Entomol. 2007, 32, 70–75. [Google Scholar] [CrossRef]
- Yin, Z.; Li, J.P.; Dong, M.; Hou, Z.R.; Sun, B.B.; Guo, X.H. Research on predation capacity and preference of Orius sauteri agains western flower thrips (Frankliniella occidentalis), two-spotted spider mite (Tetranychus urticae) and peach aphid (Myzus persicae). China Plant Prot. 2017, 37, 17–19. [Google Scholar]
- Chen, J.H.; Zhang, T.H.; Liu, H.M.; Yang, S.; Xu, M.F.; Guo, S.B. Predation ability and behavior of Eocanthecona furcellata to Ectropis grisescens larvae. Plant Prot. 2025, 51, 165–171. [Google Scholar] [CrossRef]
Disclaimer/Publisher’s Note: The statements, opinions and data contained in all publications are solely those of the individual author(s) and contributor(s) and not of MDPI and/or the editor(s). MDPI and/or the editor(s) disclaim responsibility for any injury to people or property resulting from any ideas, methods, instructions or products referred to in the content. |
© 2025 by the authors. Licensee MDPI, Basel, Switzerland. This article is an open access article distributed under the terms and conditions of the Creative Commons Attribution (CC BY) license (https://creativecommons.org/licenses/by/4.0/).






