Comparative Mitogenomics in the Genus Chlorophorus (Coleoptera: Cerambycidae) and Its Phylogenetic Implications
Simple Summary
Abstract
1. Introduction
2. Materials and Methods
2.1. Taxon Sampling
2.2. DNA Extraction, Mitogenome Sequencing, Assembly, Annotation, and Sequence Analyses
2.3. Phylogenetic Analyses
3. Results and Discussion
3.1. General Mitogenome Features
3.1.1. Mitogenome Organization and Gene Content
3.1.2. Nucleotide Composition
3.1.3. Protein-Coding Genes and Codon Usage
3.1.4. tRNA and rRNA Genes
3.1.5. Substitution Saturation Tests and Nucleotide Heterogeneity
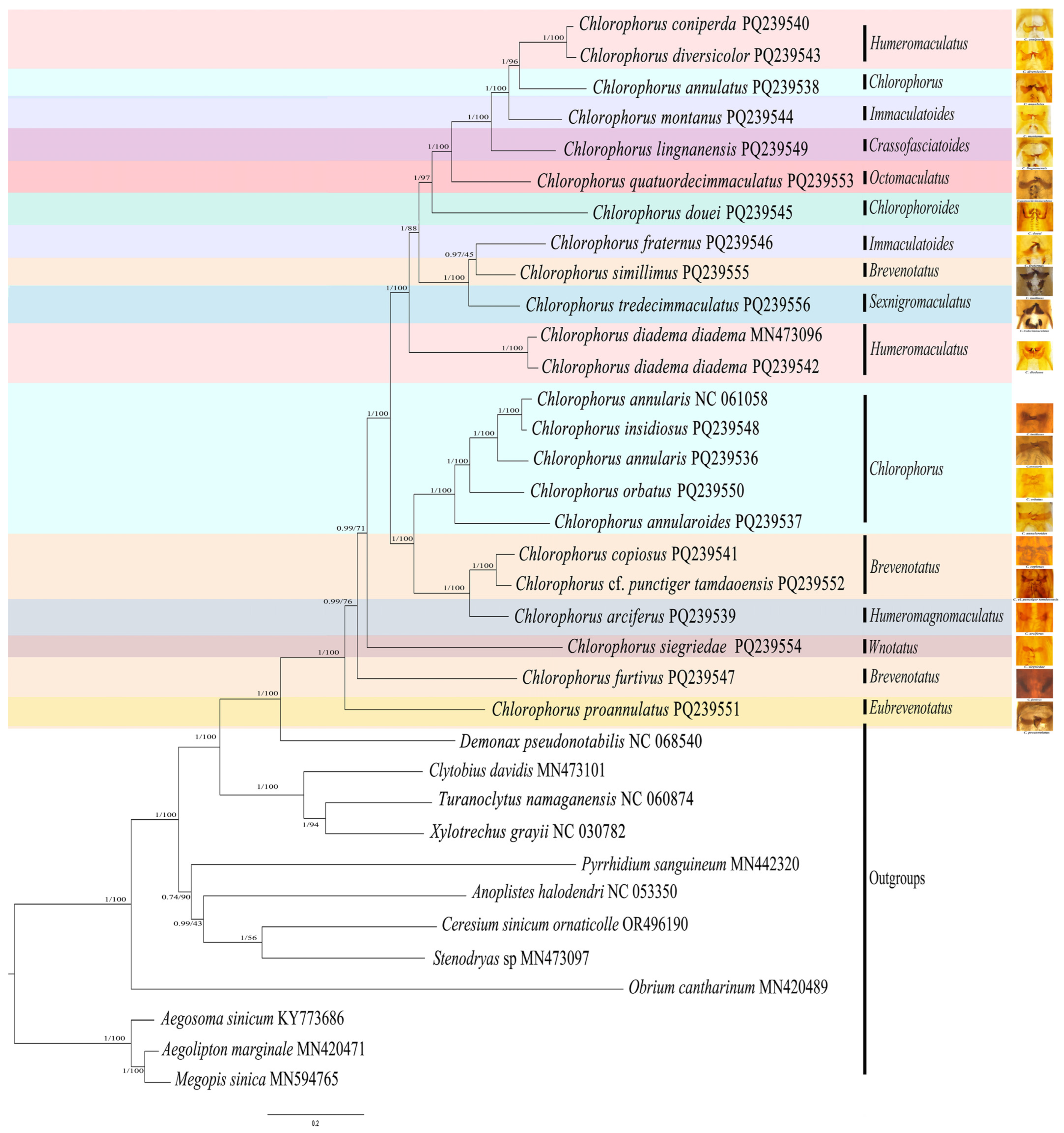
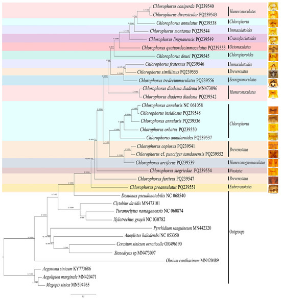
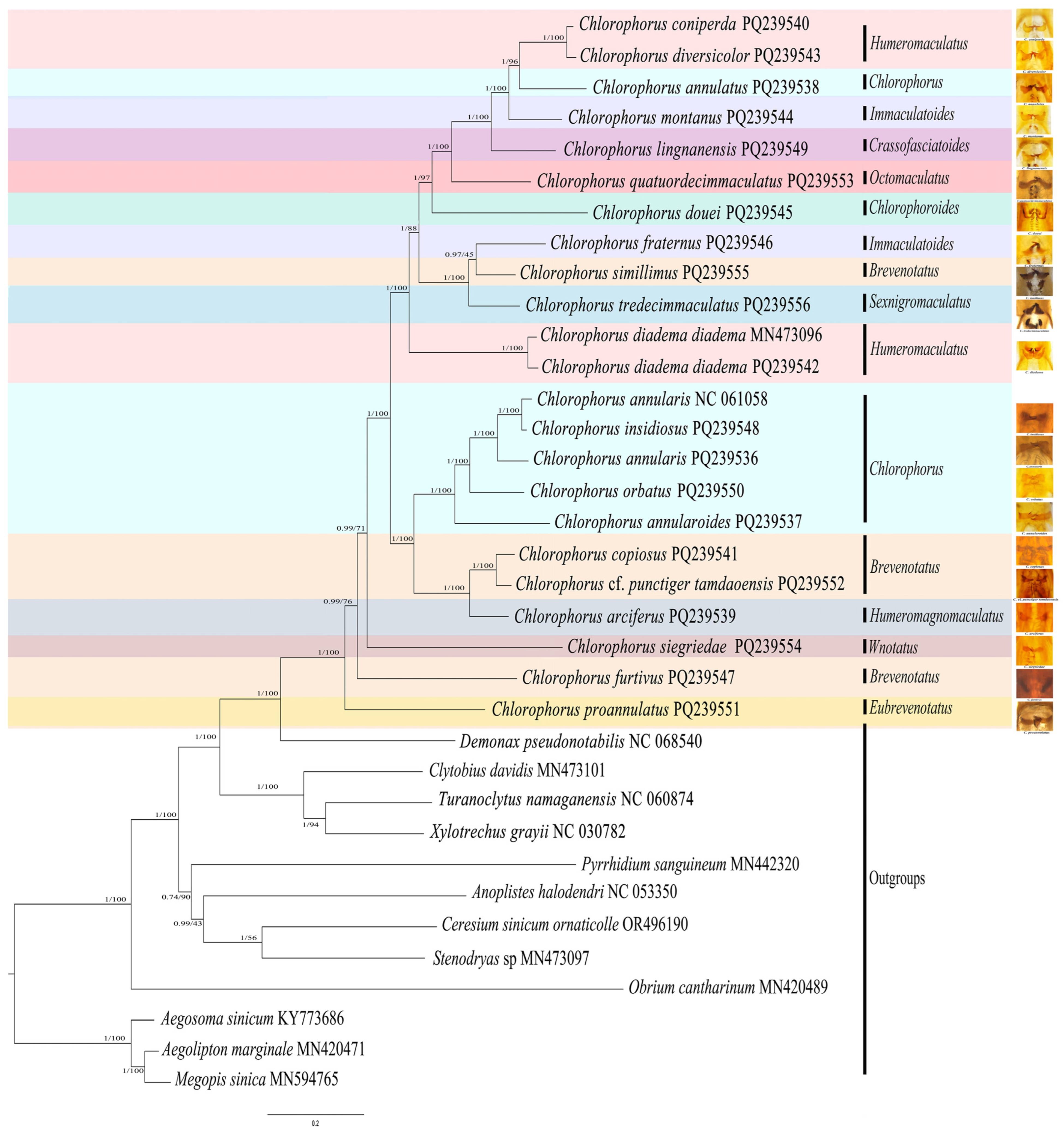
3.2. Phylogenetic Analysis
3.2.1. Monophyly of Genus Chlorophorus
3.2.2. Subgeneric Classification
3.2.3. The Limitations of Elytral Markings in Subgeneric Classification
3.2.4. Implication of the Sclerites of the Endophallus for Taxonomy of the Genus
3.2.5. The Identification of C. annularis
4. Conclusions
Supplementary Materials
Author Contributions
Funding
Data Availability Statement
Acknowledgments
Conflicts of Interest
References
- Zamoroka, A.M. Is Clytini monophyletic? The evidence from five-gene phylogenetic analysis. Proc. State Nat. Hist. Mus. 2021, 37, 191–214. [Google Scholar] [CrossRef]
- Lazarev, M.A. Taxonomic notes on longhorned beetles with the descriptions of several new taxa (Coleoptera, Cerambycidae). Humanit. Space Int. Alm. 2024, 13, 21–38. [Google Scholar]
- Özdikmen, H. A new attempt on the subgeneric composition of Chlorophorus Chevrolat, 1863 with descriptions of new subgenera (Cerambycidae: Cerambycinae). Mun. Ent. Zool. 2022, 17, 628–693. [Google Scholar]
- Seidel, M.; Lüttke, M.; Cocquempot, C.; Potts, K.; Heeney, W.J.; Husemann, M. Citizen scientists significantly improve our knowledge on the non-native longhorn beetle Chlorophorus annularis (Fabricius, 1787) (Coleoptera, Cerambycidae) in Europe. BioRisk 2021, 16, 1–13. [Google Scholar] [CrossRef]
- Li, Z.W.; Zhang, A.P.; Yu, J.; Wang, S.Q.; Sun, H.F.; Yang, H.J.; Yang, X.R.; Wu, M.X. New stem-boring pest of Caragana korshinskii Kom. discovered in Lingwu, Ningxia. Plant Prot. 2008, 3, 149–151. [Google Scholar]
- Cao, C.J.; Luo, Y.Q.; Cui, Y.Q.; Lei, Y.S.; Pu, Z.X.; Zong, S.X. Study on damage characteristics and population dynamics of Chlorophorus sp. (Coleoptera: Cerambycidae). Ecol. Sci. 2010, 29, 127–130. [Google Scholar]
- Zong, S.X.; Xie, G.L.; Wang, W.K.; Luo, Y.Q.; Cao, C.J. A new species of Chlorophorus Chevrolat (Coleoptera: Cerambycidae: Cerambycinae) from China with description of biology. Zootaxa 2012, 3157, 54–60. [Google Scholar] [CrossRef]
- Tavakilian, G.; Chevillotte, H. Base de Données Titan sur les Cérambycidés ou Longicornes. 2024. Available online: http://titan.gbif.fr/index.html (accessed on 9 October 2024).
- Pic, M. Nouveaux Longicornes de la Chine méridionale. Matériaux Pour Serv. À L’étude Des Longicornes 1908, 7, 14–18. [Google Scholar]
- Pic, M. Longicornes asiatiques. Matériaux Pour Serv. À L’étude Des Longicornes 1916, 10, 12–19. [Google Scholar]
- Pic, M. Longicornes nouveaux de Chine [Col. Cerambycidae]. Bull. Soc. Entomol. 1920, 25, 197–198. [Google Scholar] [CrossRef]
- Pic, M. Nouveautés diverses. Mélanges Exot.-Entomol. 1924, 41, 1–32. [Google Scholar]
- Pic, M. Nouveautés diverses. Mélanges Exot.-Entomol. 1925, 44, 1–32. [Google Scholar]
- Pic, M. Cérambycides paléarctiques et prépaléarctiques. Bull. Soc. Entomol. 1931, 36, 257–259. [Google Scholar] [CrossRef]
- Pic, M. Coléoptères du globe (suite). L’Échange Rev. Linnéenne 1943, 59, 1–4. [Google Scholar]
- Pic, M. Nouveaux Coléoptères exotiques et notes diverses. Misc. Entomol. 1949, 46, 49–55. [Google Scholar]
- Pic, M. Coléoptères du globe (suite). L’Échange Rev. Linnéenne 1950, 66, 5–8. [Google Scholar]
- Gressitt, J.L. The Longicorn Beetles of Hainan Island, Coleoptera: Cerambycidae. Philipp J. Sci. 1940, 72, 1–239. [Google Scholar]
- Gressitt, J.L. Longicorn Beetles of China; Paul Lechevalier: Paris, France, 1951; 667p. [Google Scholar]
- Gressitt, J.L.; Rondon, J.A. Cerambycid-beetles of Laos (Disteniidae, Prioninae, Philinae, Aseminae, Lepturinae, Cerambycinae). Pac. Insects Monogr. 1970, 24, 1–314. [Google Scholar]
- Holzschuh, C. Beschreibung von 24 neuen Bockkäfern aus Europa und Asien, vorwiegend aus dem Himalaya (Coleoptera, Cerambycidae). Entomol. Basil. 1984, 9, 340–372. [Google Scholar]
- Holzschuh, C. Beschreibung von 20 neuen Bockkäfern aus Thailand, Vietnam und Taiwan (Coleoptera, Cerambycidae). Entomol. Basil. 1989, 13, 361–390. [Google Scholar]
- Holzschuh, C. 45 neue Bockkäfer aus Asien, vorwiegend aus Thailand (Coleoptera: Disteniidae und Cerambycidae). Schriftenreihe Der Forstl. Bundesversuchanstalt FBVA-Berichte 1991, 51, 35–75. [Google Scholar]
- Holzschuh, C. 57 neue Bockkäfer aus Asien, vorwiegend aus China, Thailand und Vietnam (Coleoptera: Cerambycidae). Schriftenreihe Der Forstl. Bundesversuchanstalt FBVA-Berichte 1992, 69, 5–63. [Google Scholar]
- Holzschuh, C. Neue Bockkäfer aus Europa und Asien IV, 60 neue Bockkäfer aus Asien, vorwiegend aus China und Thailand (Coleoptera: Cerambycidae). Schriftenreihe Der Forstl. Bundesversuchanstalt FBVA-Berichte 1993, 75, 1–63. [Google Scholar]
- Holzschuh, C. Beschreibung von 68 neuen Bockkäfern aus Asien, überwiegend aus China und zur Synonymie einiger Arten (Coleoptera: Cerambycidae). Schriftenreihe Der Forstl. Bundesversuchanstalt FBVA-Berichte 1998, 107, 1–65. [Google Scholar]
- Holzschuh, C. Beschreibung von 72 neuen Bockkäfern aus Asien, vorwiegend aus China, Indien, Laos und Thailand (Coleoptera, Cerambycidae). Entomol. Basil. 2003, 25, 147–241. [Google Scholar]
- Holzschuh, C. Neue Arten der Triben Molorchini und Clytini aus China und Laos (Coleoptera, Cerambycidae). Entomol. Basil. 2006, 28, 277–302. [Google Scholar]
- Holzschuh, C. Beschreibung von 59 neuen Bockkäfern und vier neuen Gattungen aus der orientalischen und palaearktischen Region, vorwiegend aus Laos, Borneo, und China (Coleoptera, Cerambycidae). Entomol. Basil. 2009, 31, 267–358. [Google Scholar]
- Holzschuh, C. Beschreibung von 66 neuen Bockkäfern und zwei neuen Gattungen aus der orientalischen Region, vorwiegend aus Borneo, China, Laos und Thailand (Coleoptera, Cerambycidae). Entomol. Basil. 2010, 32, 137–225. [Google Scholar]
- Holzschuh, C. Neue Clytini (Coleoptera: Cerambycidae) aus Laos und zur Synonymie einiger Arten. Z. Der Arbeitsgemeinschaft Osterr. Entomol. 2016, 68, 103–127. [Google Scholar]
- Holzschuh, C. Neue Synonymien, Neumeldungen für China und Beschreibung von acht neuen Bockkäfern aus Asien (Coleoptera, Cerambycidae). Les Cah. Magellanes NS 2020, 36, 48–64. [Google Scholar]
- Viktora, P. New Chlorophorus species from Palaearctic, Oriental and Australian Region (Coleoptera, Cerambycidae, Cerambycinae, Clytini). Folia Heyrovskyana Ser. A 2019, 27, 119–163. [Google Scholar]
- Viktora, P. New Clytini from the Palaearctic, Oriental and Australian Regions (Coleoptera, Cerambycidae, Cerambycinae). Folia Heyrovskyana Ser. A 2020, 28, 102–158. [Google Scholar]
- Viktora, P. New Clytini from the Palaearctic and Oriental Regions (Coleoptera, Cerambycidae, Cerambycinae). Folia Heyrovskyana Ser. A 2021, 29, 116–172. [Google Scholar]
- Viktora, P. New Clytini from the Palaearctic and Oriental Regions (Coleoptera: Cerambycidae: Cerambycinae). Folia Heyrovskyana Ser. A 2022, 30, 161–230. [Google Scholar]
- Viktora, P. Two new species of the genus Chlorophorus Chevrolat, 1863 from Vietnam (Coleoptera: Cerambycidae: Cerambycinae: Clytini). Stud. Rep. Dist. Mus. Prague-East Taxon. Ser. 2023, 19, 181–187. [Google Scholar]
- Özdikmen, H. The first attempt on subgeneric composition of Chlorophorus Chevrolat, 1863 with four new subgenera (Col.: Cerambycidae: Cerambycinae). Mun. Ent. Zool. 2011, 6, 535–539. [Google Scholar]
- Lee, S.; Lee, S. Multigene phylogeny uncovers oviposition-related evolutionary history of Cerambycinae (Coleoptera: Cerambycidae). Mol. Phylogenet. Evol. 2020, 145, 106–707. [Google Scholar] [CrossRef]
- Bae, J.S.; Kim, I.; Sohn, H.D.; Jin, B.R. The mitochondrial genome of the firefly, Pyrocoelia rufa: Complete DNA sequence, genome organization, and phylogenetic analysis with other insects. Mol. Phylogenet. Evol. 2004, 32, 978–985. [Google Scholar] [CrossRef] [PubMed]
- Sheffield, N.C.; Song, H.; Cameron, S.L.; Whiting, M.F. A comparative analysis of mitochondrial genomes in Coleoptera (Arthropoda: Insecta) and genome descriptions of six new beetles. Mol. Biol. Evol. 2008, 25, 2499–2509. [Google Scholar] [CrossRef] [PubMed]
- Kim, K.G.; Hong, M.Y.; Kim, M.J.; Im, H.H.; Kim, M.I.; Bae, C.H.; Seo, S.J.; Lee, S.H.; Kim, I. Complete mitochondrial genome sequence of the yellow-spotted long-horned beetle Psacothea hilaris (Coleoptera: Cerambycidae) and phylogenetic analysis among coleopteran insects. Mol. Cells. 2009, 27, 429–441. [Google Scholar] [CrossRef]
- Pons, J.; Ribera, I.; Bertranpetit, J.; Balke, M. Nucleotide substitution rates for the full set of mitochondrial protein-coding genes in Coleoptera. Mol. Phylogenet. Evol. 2010, 56, 796–807. [Google Scholar] [CrossRef]
- Timmermans, M.J.T.N.; Barton, C.; Haran, J.; Ahrens, D.; Culverwell, C.L.; Ollikainen, A.; Dodsworth, S.; Foster, P.G.; Bocak, L.; Vogler, A.P. Family-level sampling of mitochondrial genomes in Coleoptera: Compositional heterogeneity and phylogenetics. Genome Biol. Evol. 2016, 8, 161–175. [Google Scholar] [CrossRef] [PubMed]
- Yuan, M.L.; Zhang, Q.L.; Zhang, L.; Guo, Z.L.; Liu, Y.J.; Shen, Y.Y.; Shao, R. High-level phylogeny of the Coleoptera inferred with mitochondrial genome sequences. Mol. Phylogenet. Evol. 2016, 104, 99–111. [Google Scholar] [CrossRef] [PubMed]
- Nie, R.E.; Andújar, C.; Gómez-Rodríguez, C.; Bai, M.; Xue, H.J.; Tang, M.; Yang, C.T.; Tang, P.; Yang, X.K.; Vogler, A.P. The phylogeny of leaf beetles (Chrysomelidae) inferred from mitochondrial genomes. Syst. Entomol. 2020, 45, 188–204. [Google Scholar] [CrossRef]
- Gao, R.R.; Lei, Q.L.; Jin, X.; Zafar, I.; Yang, X.K.; Su, C.Y.; Hao, J.S.; Nie, R.E. Characterization of Four Complete Mitogenomes of Monolepta Species and Their Related Phylogenetic Implications. Insects 2024, 15, 50. [Google Scholar] [CrossRef] [PubMed]
- Iqbal, Z.; Azad, R.; Chen, X.S.; Lin, X.L.; Zhou, Z.; Wang, X.M.; Nie, R.E. A New Species of Scymnus (Coleoptera, Coccinellidae) from Pakistan with Mitochondrial Genome and Its Phylogenetic Implications. Insects 2024, 15, 371. [Google Scholar] [CrossRef] [PubMed]
- Yang, Y.X.; Kang, Y.; Ge, X.Y.; Yuan, S.L.; Li, X.Y.; Liu, H.Y. A Mysterious Asian Firefly Genus, Oculogryphus Jeng, Engel & Yang (Coleoptera, Lampyridae): The First Complete Mitochondrial Genome and Its Phylogenetic Implications. Insects 2024, 15, 464. [Google Scholar] [CrossRef]
- Fabricius, J.C. Mantissa Insectorum Sistens Eorum Species Nuper Detectas Adiectis Characteribus Genericis, Differentiis Specificis, Emendationibus, Observationibus; Impensis C.G.: Hafniae: Copenhagen, Denmark, 1787; Proft 1, xx + 348 p. [Google Scholar]
- Nie, R.E.; Vogler, A.P.; Yang, X.K.; Lin, M.Y. Higher-level phylogeny of longhorn beetles (Coleoptera: Chrysomeloidea) inferred from mitochondrial genomes. Syst. Entomol. 2021, 46, 56–70. [Google Scholar] [CrossRef]
- Pu, D.Q.; Liu, H.L.; Wu, X.L.; Chen, Z.T. Complete Mitochondrial Genomes and Phylogenetic Positions of Two Longicorn Beetles, Anoplophora glabripennis and Demonax pseudonotabilis (Coleoptera: Cerambycidae). Genes 2022, 13, 1881. [Google Scholar] [CrossRef]
- Su, R.; Wang, X. The complete mitochondrial genome of the Megopis sinica white (Coleoptera: Cerambycidae: Prioninae). Mitochondrial DNA. Part B 2019, 5, 236–237. [Google Scholar] [CrossRef]
- Shahjahan, R.; Hughes, K.; Leopold, R.; DeVault, J. Lower incubation temperature increases yield of insect genomic DNA isolated by the CTAB method. Biotechniques 1995, 19, 332–334. [Google Scholar] [PubMed]
- Chen, S.; Zhou, Y.; Chen, Y.; Gu, J. fastp: An ultra-fast all-in-one FASTQ preprocessor. Bioinformatics 2018, 34, i884–i890. [Google Scholar] [CrossRef] [PubMed]
- Jin, J.J.; Yu, W.B.; Yang, J.B.; Song, Y.; de Pamphilis, C.W.; Yi, T.S.; Li, D.Z. GetOrganelle: A fast and versatile toolkit for accurate de novo assembly of organelle genomes. Genome Biol. 2020, 21, 241. [Google Scholar] [CrossRef]
- Kearse, M.; Moir, R.; Wilson, A.; Stones-Havas, S.; Cheung, M.; Sturrock, S.; Buxton, S.; Cooper, A.; Markowitz, S.; Duran, C. Geneious Basic: An integrated and extendable desktop software platform for the organization and analysis of sequence data. Bioinformatics 2012, 28, 1647–1649. [Google Scholar] [CrossRef] [PubMed]
- Bernt, M.; Donath, A.; Jühling, F.; Externbrink, F.; Florentz, C.; Fritzsch, G.; Pütz, J.; Middendorf, M.; Stadler, P.F. MITOS: Improved de novo metazoan mitochondrial genome annotation. Mol. Phylogenet. Evol. 2013, 69, 313–319. [Google Scholar] [CrossRef] [PubMed]
- Perna, N.T.; Kocher, T.D. Patterns of nucleotide composition at fourfold degenerate sites of animal mitochondrial genomes. J. Mol. Evol. 1995, 41, 353–358. [Google Scholar] [CrossRef]
- Rozas, J.; Ferrer-Mata, A.; Sánchez-DelBarrio, J.C.; Guirao-Rico, S.; Librado, P.; Ramos-Onsins, S.E.; Sánchez-Gracia, A. DnaSP 6: DNA sequence polymorphism analysis of large data sets. Mol. Biol. Evol. 2017, 34, 3299–3302. [Google Scholar] [CrossRef] [PubMed]
- Tamura, K.; Stecher, G.; Kumar, S. MEGA11: Molecular evolutionary genetics analysis version 11. Mol. Biol. Evol. 2021, 38, 3022–3027. [Google Scholar] [CrossRef] [PubMed]
- Kuraku, S.; Zmasek, C.M.; Nishimura, O.; Katoh, K. aLeaves facilitates on-demand exploration of metazoan gene family trees on MAFFT sequence alignment server with enhanced interactivity. Nucleic Acids Res. 2013, 41, W22–W28. [Google Scholar] [CrossRef]
- Katoh, K.; Rozewicki, J.; Yamada, K.D. MAFFT online service: Multiple sequence alignment, interactive sequence choice and visualization. Brief. Bioinform. 2019, 20, 1160–1166. [Google Scholar] [CrossRef] [PubMed]
- Castresana, J. Selection of conserved blocks from multiple alignments for their use in phylogenetic analysis. Mol. Biol. Evol. 2000, 17, 540–552. [Google Scholar] [CrossRef]
- Talavera, G.; Castresana, J. Improvement of phylogenies after removing divergent and ambiguously aligned blocks from protein sequence alignments. Syst. Biol. 2007, 56, 564–577. [Google Scholar] [CrossRef] [PubMed]
- Zhang, D.; Gao, F.; Jakovlíc, I.; Zou, H.; Zhang, J.; Li, W.X.; Wang, G.T. PhyloSuite: An integrated and scalable desktop platform for streamlined molecular sequence data management and evolutionary phylogenetics studies. Mol. Ecol. Resour. 2020, 20, 348–355. [Google Scholar] [CrossRef]
- Kück, P.; Meid, S.A.; Groß, C.; Wägele, J.W.; Misof, B. AliGROOVE-visualization of heterogeneous sequence divergence within multiple sequence alignments and detection of inflated branch support. BMC Bioinf. 2014, 15, 294. [Google Scholar] [CrossRef] [PubMed]
- Xia, X. DAMBE5: A comprehensive software package for data analysis in molecular biology and evolution. Mol. Biol. Evol. 2013, 30, 1720–1728. [Google Scholar] [CrossRef]
- Kalyaanamoorthy, S.; Minh, B.Q.; Wong, T.K.F.; von Haeseler, A.; Jermiin, L.S. ModelFinder: Fast model selection for accurate phylogenetic estimates. Nat. Methods. 2017, 14, 587–589. [Google Scholar] [CrossRef] [PubMed]
- Ronquist, F.; Teslenko, M.; van der Mark, P.; Ayres, D.L.; Darling, A.; Höhna, S.; Larget, B.; Liu, L.; Suchard, M.A.; Huelsenbeck, J.P. MrBayes 3.2: Efficient Bayesian phylogenetic inference and model choice across a large model space. Syst. Biol. 2012, 61, 539–542. [Google Scholar] [CrossRef] [PubMed]
- Nguyen, L.T.; Schmidt, H.A.; Von, H.A.; Minh, B.Q. IQ-TREE: A fast and effective stochastic algorithm for estimating maximumlikelihood phylogenies. Mol. Biol. Evol. 2015, 32, 268–274. [Google Scholar] [CrossRef]
- Lartillot, N.; Rodrigue, N.; Stubbs, D.; Richer, J. PhyloBayes MPI: Phylogenetic reconstruction with infinite mixtures of profiles in a parallel environment. Syst. Biol. 2013, 62, 611–615. [Google Scholar] [CrossRef]
- Letunic, I.; Bork, P. Interactive Tree Of Life (iTOL) v5: An online tool for phylogenetic tree display and annotation. Nucleic Acids Res. 2021, 49, W293–W296. [Google Scholar] [CrossRef] [PubMed]
- Boore, J.L. Animal mitochondrial genomes. Nucleic Acids Res. 1999, 27, 1767–1780. [Google Scholar] [CrossRef]
- Wang, J.; Dai, X.Y.; Xu, X.D.; Zhang, Z.Y.; Yu, D.N.; Storey, K.B.; Zhang, J.Y. The complete mitochondrial genomes of five longicorn beetles (Coleoptera: Cerambycidae) and phylogenetic relationships within Cerambycidae. PeerJ 2019, 7, e7633. [Google Scholar] [CrossRef]
- Wu, J.; Xu, D.; Wei, X.; Liao, W.; Li, X.; Zhuo, Z. Characterization of the complete mitochondrial genome of the longhorn beetle, Batocera horsfieldi (Coleoptera, Cerambycidae) and its phylogenetic analysis with suitable longhorn beetles. ZooKeys 2023, 1168, 387–402. [Google Scholar] [CrossRef]
- Ojala, D.; Montoya, J.; Attardi, G. tRNA punctuation model of RNA processing in human mitochondrial. Nature 1981, 290, 470–474. [Google Scholar] [CrossRef]
- Wu, X.; Lin, Y.; Zhou, B.; Sun, Y.; Luo, M.; Wu, S. The complete mitochondrial genome of Priotyrannus closteroides Thomson, 1877 (Coleoptera: Cerambycidae). Mitochondrial DNA Part B 2022, 7, 1746–1748. [Google Scholar] [CrossRef] [PubMed]
- Li, K.; Yu, S.W.; Hu, H.; Feng, Y.F.; Storey, K.B.; Ma, Y.; Zhang, J.Y.; Yu, D.N. The Phylogenetic Relationship of Lamiinae (Coleoptera: Cerambycidae) Using Mitochondrial Genomes. Genes 2024, 15, 13. [Google Scholar] [CrossRef] [PubMed]
- Iovinella, I.; Giovannini, L.; Mazza, G.; Bryan, N.M.; Agostino, S. The complete mitogenome and phylogenetic analysis of Thalassa montezumae Mulsant, 1850 (Coleoptera: Coccinellidae). Mitochondrial DNA Part B 2024, 9, 1355–1359. [Google Scholar] [CrossRef] [PubMed]
- Zhang, L.J.; Li, Y.J.; Ge, X.Y.; Li, X.Y.; Yang, Y.X.; Bai, M.; Ge, S.Q. Mitochondrial genomes of Sternochetus species (Coleoptera: Curculionidae) and the phylogenetic implications. Arch. Insect Biochem. Physiol. 2022, 111, e21898. [Google Scholar] [CrossRef]
- Qiu, L. Complete mitochondrial genomes of two click-beetles, Sinelater perroti and Sternocampsus coriaceus (Coleoptera: Elateroidea: Elateridae), and their phylogenetic implications. J. Asia-Pac. Entomol. 2023, 26, 102059. [Google Scholar] [CrossRef]
- Bai, Y.; Yang, K.; Ye, L.; Gao, X.Y. Complete Mitogenome and Phylogenetic Analyses of Galerita orientalis Schmidt-Goebel, 1846 (Insecta: Coleoptera: Carabidae: Galeritini). Genes 2022, 13, 2199. [Google Scholar] [CrossRef] [PubMed]
- Negrisolo, E.; Babbucci, M.; Patarnello, T. The mitochondrial genome of the ascalaphid owlfly Libelloides macaronius and comparative evolutionary mitochondriomics of neuropterid insects. BMC Genom. 2011, 12, 221. [Google Scholar] [CrossRef] [PubMed]
- Chou, W.I. The Atlas of Taiwanese Cerambycidae; Owl Publishing House: Taipei, China, 2004; 408p. [Google Scholar]
- Ehara, Z. Comparative Anatomy of Male Genitalia in Some Cerambycid Beetles. J. Fac. Agric. Kyushu. Univ. Ser. 6 Zool. 1954, 12, 61–115, 199 figs. [Google Scholar]
- Wang, W.K. A Taxonomic study on the male/female genital organs of the genus Chlorophorus Cherolat (Coleoptera: Cerambycidae: Clytini). For. Pest Dis. 2002, 21, 3–8. [Google Scholar]
- Napp, D.S. Phylogenetic relationships among the subfamilies of Cerambycidae (Coleoptera-Chrysomeloidea). Revta Bras. Ent. 1994, 38, 265–419. [Google Scholar]
- Wang, Y.Q.; Xie, G.L.; Wang, W.K. A revision of the genus Cylindroeme Vives (Coleoptera, Cerambycidae, Cerambycinae). Zookeys 2022, 1082, 127–134. [Google Scholar] [CrossRef] [PubMed]
- Chou, W.I.; Ohbayashi, N. A New Species of the Genus Caraphia from Taiwan, with Consideration of the Status of the Genus (Coleoptera: Cerambycidae). Studies on the Taiwanese Lepturinae, II. Ent. Rev. Jpn. 2008, 63, 135–144. [Google Scholar]


| Subfamily | Subgenus of Chlorophorus | Species | Sample Locality | GenBank Accession | Reference |
|---|---|---|---|---|---|
| Cerambycinae | Brevenotatus | Chlorophorus copiosus | Yunnan | PQ239541 | This study |
| Cerambycinae | Brevenotatus | Chlorophorus furtivus | Yunnan | PQ239547 | This study |
| Cerambycinae | Brevenotatus | Chlorophorus cf. punctiger tamdaoensis | Guangxi | PQ239552 | This study |
| Cerambycinae | Brevenotatus | Chlorophorus simillimus | Heilongjiang | PQ239555 | This study |
| Cerambycinae | Chlorophoroides | Chlorophorus douei | Yunnan | PQ239545 | This study |
| Cerambycinae | Chlorophorus | Chlorophorus annularis | Unknown | NC 061058 | Unpublished |
| Cerambycinae | Chlorophorus | Chlorophorus annularis | Yunnan | PQ239536 | This study |
| Cerambycinae | Chlorophorus | Chlorophorus annularoides | Yunnan | PQ239537 | This study |
| Cerambycinae | Chlorophorus | Chlorophorus annulatus | Guizhou | PQ239538 | This study |
| Cerambycinae | Chlorophorus | Chlorophorus insidiosus | Yunnan | PQ239548 | This study |
| Cerambycinae | Chlorophorus | Chlorophorus orbatus | Yunnan | PQ239550 | This study |
| Cerambycinae | Crassofasciatoides | Chlorophorus lingnanensis | Guizhou | PQ239549 | This study |
| Cerambycinae | Eubrevenotatus | Chlorophorus proannulatus | Yunnan | PQ239551 | This study |
| Cerambycinae | Humeromaculatus | Chlorophorus coniperda | Yunnan | PQ239540 | This study |
| Cerambycinae | Humeromaculatus | Chlorophorus diadema diadema | Beijing | MN473096 | [51] |
| Cerambycinae | Humeromaculatus | Chlorophorus diadema diadema | Gansu | PQ239542 | This study |
| Cerambycinae | Humeromaculatus | Chlorophorus diversicolor | Yunnan | PQ239543 | This study |
| Cerambycinae | Humeromagnomaculatus | Chlorophorus arciferus | Xizang | PQ239539 | This study |
| Cerambycinae | Immaculatoides | Chlorophorus fraternus | Guizhou | PQ239546 | This study |
| Cerambycinae | Immaculatoides | Chlorophorus montanus | Yunnan | PQ239544 | This study |
| Cerambycinae | Octomaculatus | Chlorophorus quatuordecimmaculatus | Yunnan | PQ239553 | This study |
| Cerambycinae | Sexnigromaculatus | Chlorophorus tredecimmaculatus | Yunnan | PQ239556 | This study |
| Cerambycinae | Wnotatus | Chlorophorus siegriedae | Yunnan | PQ239554 | This study |
| Cerambycinae | Outgroup | Demonax pseudonotabilis | Sichuan | NC 068540 | [52] |
| Cerambycinae | Outgroup | Clytobius davidis | Beijing | MN473101 | [51] |
| Cerambycinae | Outgroup | Turanoclytus namaganensis | Unknown | NC 060874 | Unpublished |
| Cerambycinae | Outgroup | Xylotrechus grayii | Unknown | NC 030782 | Unpublished |
| Cerambycinae | Outgroup | Pyrrhidium sanguineum | Czech Republic | MN442320 | [51] |
| Cerambycinae | Outgroup | Anoplistes halodendri | Unknown | NC 053350 | Unpublished |
| Cerambycinae | Outgroup | Ceresium sinicum ornaticolle | Unknown | OR496190 | Unpublished |
| Cerambycinae | Outgroup | Stenodryas sp. | Beijing | MN473097 | [51] |
| Cerambycinae | Outgroup | Obrium cantharinum | Czech Republic | MN420489 | [51] |
| Prioninae | Outgroup | Aegosoma sinicum | Unknown | KY773686 | Unpublished |
| Prioninae | Outgroup | Aegolipton marginale | Yunnan | MN420471 | [51] |
| Prioninae | Outgroup | Megopis sinica | Unknown | MN594765 | [53] |
Disclaimer/Publisher’s Note: The statements, opinions and data contained in all publications are solely those of the individual author(s) and contributor(s) and not of MDPI and/or the editor(s). MDPI and/or the editor(s) disclaim responsibility for any injury to people or property resulting from any ideas, methods, instructions or products referred to in the content. |
© 2024 by the authors. Licensee MDPI, Basel, Switzerland. This article is an open access article distributed under the terms and conditions of the Creative Commons Attribution (CC BY) license (https://creativecommons.org/licenses/by/4.0/).
Share and Cite
Fu, Z.; Chen, L.; Tian, L.; Wang, Z.; Li, Z. Comparative Mitogenomics in the Genus Chlorophorus (Coleoptera: Cerambycidae) and Its Phylogenetic Implications. Insects 2025, 16, 8. https://doi.org/10.3390/insects16010008
Fu Z, Chen L, Tian L, Wang Z, Li Z. Comparative Mitogenomics in the Genus Chlorophorus (Coleoptera: Cerambycidae) and Its Phylogenetic Implications. Insects. 2025; 16(1):8. https://doi.org/10.3390/insects16010008
Chicago/Turabian StyleFu, Zhengju, Lu Chen, Lichao Tian, Zongqing Wang, and Zhu Li. 2025. "Comparative Mitogenomics in the Genus Chlorophorus (Coleoptera: Cerambycidae) and Its Phylogenetic Implications" Insects 16, no. 1: 8. https://doi.org/10.3390/insects16010008
APA StyleFu, Z., Chen, L., Tian, L., Wang, Z., & Li, Z. (2025). Comparative Mitogenomics in the Genus Chlorophorus (Coleoptera: Cerambycidae) and Its Phylogenetic Implications. Insects, 16(1), 8. https://doi.org/10.3390/insects16010008

