Identification of Shaker Potassium Channel Family Members in Gossypium hirsutum L. and Characterization of GhKAT1aD
Abstract
1. Introduction
2. Materials and Methods
2.1. Plant Materials and Treatments
2.2. Identification and Phylogenetic Analysis of Members of the Shaker K+ Channel Gene Family
2.3. Analysis of Motifs and Gene Structures
2.4. Chromosomal Localization of the Shaker K+ Channel Gene Family
2.5. Analysis of Cis-Regulatory Elements
2.6. Gene Expression Profile and Their Responses to Stress Conditions
2.7. Quantitative Real-Time PCR (qRT-PCR) Analysis of Shaker Genes
2.8. Subcellular Localization of K+ Channel GhKAT1aD
2.9. Agrobacterium-Mediated Virus-Induced Gene Silencing (VIGS) of GhKAT1aD
2.10. Determination of Net K+ Uptake Rate of VIGS-GhKAT1aD Plants
2.11. Statistical Analysis
3. Results
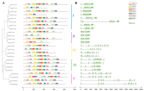
3.1. Phylogenetic Analysis of Shaker K+ Channel Proteins
3.2. Protein Motifs and Gene Structure Analysis of Shaker K+ Channel Family
3.3. Chromosome Location of the Shaker K+ Channel Gene Family
3.4. Analysis of Cis-Regulatory Elements of Shaker K+ Channel Gene Family
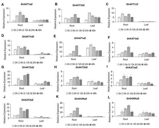
3.5. Gene Expression Pattern of Shaker K+ Channel Gene Family in Cotton
3.6. Expression of Cotton Shaker K+ Channel Gene Family in Response to Stress Conditions
3.7. Characterization and Function of the Cotton Shaker K+ Channel GhKAT1aD
4. Discussion
4.1. Possible Functions of Shaker K+ Channel Family Genes in Roots, Leaves and Fiber Development
4.1.1. Root
4.1.2. Leaves
4.1.3. Fiber Development
4.2. Possible Functions of the Shaker K+ Channel Gene Family in Stress Responses
4.3. Physiological Function of GhKAT1aD
5. Conclusions
Supplementary Materials
Author Contributions
Funding
Institutional Review Board Statement
Informed Consent Statement
Data Availability Statement
Acknowledgments
Conflicts of Interest
References
- Leigh, R.A.; Jones, R.G.W. A Hypothesis Relating Critical Potassium Concentrations for Growth To the Distribution and Functions of This Ion in the Plant-Cell. New Phytol. 1984, 97, 1–13. [Google Scholar] [CrossRef]
- Kirkby, E.A. Marschner’s Mineral Nutrition of Higher Plants Third Edition Foreword. In Marschner’s Mineral Nutrition of Higher Plants, 3rd ed.; Elsevier: Amsterdam, The Netherlands; Academic Press: Amsterdam, The Netherlands, 2011; p. 684. [Google Scholar]
- Gümmer, H.B. Managing Potentials in Food and Beverage Control: A Food and Beverage Control System; E. Arnold: London, UK, 1983; p. 151. [Google Scholar]
- Schroeder, J.I.; Ward, J.M.; Gassmann, W. Perspectives on the physiology and structure of inward-rectifying K+ channels in higher plants: Biophysical implications for K+ uptake. Annu. Rev. Biophys. Biomol. Struct. 1994, 23, 441–471. [Google Scholar] [CrossRef]
- Pardo, J.M.; Rubio, F. Na and K Transporters in Plant Signaling. In Transporters and Pumps in Plant Signaling. Signaling and Communication in Plants; Springer: Berlin/Heidelberg, Germany, 2011; pp. 65–98. [Google Scholar]
- Grabov, A. Plant KT/KUP/HAK potassium transporters: Single family—Multiple functions. Ann. Bot. 2007, 99, 1035–1041. [Google Scholar] [CrossRef]
- Hedrich, R. Ion Channels in Plants. Physiol. Rev. 2012, 92, 1777–1811. [Google Scholar] [CrossRef]
- Sentenac, V.H. Molecular mechanisms and regulation of K+ transpoirt in higher plants. Annu. Rev. Plant Biol. 2003, 54, 575–603. [Google Scholar] [CrossRef]
- Dreyer, I.; Uozumi, N. Potassium channels in plant cells. FEBS J. 2011, 278, 4293–4303. [Google Scholar] [CrossRef]
- Lu, Y.; Yu, M.; Jia, Y.; Yang, F.; Zhang, Y.; Xu, X.; Li, X.; Yang, F.; Lei, J.; Wang, Y.; et al. Structural basis for the activity regulation of a potassium channel AKT1 from Arabidopsis. Nat. Commun. 2022, 13, 5682. [Google Scholar] [CrossRef]
- Jeanguenin, L.; Alcon, C.; Duby, G.; Boeglin, M.; Cherel, I.; Gaillard, I.; Zimmermann, S.; Sentenac, H.; Very, A.A. AtKC1 is a general modulator of Arabidopsis inward Shaker channel activity. Plant J. 2011, 67, 570–582. [Google Scholar] [CrossRef] [PubMed]
- Gierth, M.; Maser, P. Potassium transporters in plants—Involvement in K+ acquisition, redistribution and homeostasis. FEBS Lett. 2007, 581, 2348–2356. [Google Scholar] [CrossRef] [PubMed]
- Very, A.A.; Nieves-Cordones, M.; Daly, M.; Khan, I.; Fizames, C.; Sentenac, H. Molecular biology of K+ transport across the plant cell membrane: What do we learn from comparison between plant species? J. Plant Physiol. 2014, 171, 748–769. [Google Scholar] [CrossRef] [PubMed]
- Ragel, P.; Rodenas, R.; Garcia-Martin, E.; Andres, Z.; Villalta, I.; Nieves-Cordones, M.; Rivero, R.M.; Martinez, V.; Pardo, J.M.; Quintero, F.J.; et al. The CBL-Interacting Protein Kinase CIPK23 Regulates HAK5-Mediated High-Affinity K+ Uptake in Arabidopsis Roots. Plant Physiol. 2015, 169, 2863–2873. [Google Scholar] [CrossRef]
- Brett, C.L.; Donowitz, M.; Rao, R. Evolutionary origins of eukaryotic sodium/proton exchangers. Am. J. Physiol. Cell Physiol. 2005, 288, C223–C239. [Google Scholar] [CrossRef]
- Mullins, G.L.; Burmester, C.H. Relation of Growth and Development To Mineral Nutrition. In Physiology of Cotton; Springer: Dordrecht, The Netherlands, 2010; pp. 97–105. [Google Scholar] [CrossRef]
- Pettigrew, W.T. Relationships between insufficient potassium and crop maturity in cotton. Agron. J. 2003, 95, 1323–1329. [Google Scholar] [CrossRef]
- Wang, N.; Hua, H.B.; Eneji, A.E.; Li, Z.H.; Duan, L.S.; Tian, X.L. Genotypic variations in photosynthetic and physiological adjustment to potassium deficiency in cotton (Gossypium hirsutum). J. Photoch. Photobio. B 2012, 110, 1–8. [Google Scholar] [CrossRef] [PubMed]
- Pettigrew, W.T.; Meredith, W.R. Dry matter production, nutrient uptake, and growth of cotton as affected by potassium fertilization. J. Plant Nutr. 1997, 20, 531–548. [Google Scholar] [CrossRef]
- Zhao, D.L.; Oosterhuis, D.M.; Bednarz, C.W. Influence of potassium deficiency on photosynthesis, chlorophyll content, and chloroplast ultrastructure of cotton plants. Photosynthetica 2001, 39, 103–109. [Google Scholar] [CrossRef]
- Pettigrew, W.T. Potassium influences on yield and quality production for maize, wheat, soybean and cotton. Physiol. Plant. 2008, 133, 670–681. [Google Scholar] [CrossRef]
- Gerardeaux, E.; Jordan-Meille, L.; Constantin, J.; Pellerin, S.; Dingkuhn, M. Changes in plant morphology and dry matter partitioning caused by potassium deficiency in Gossypium hirsutum (L.). Environ. Exp. Bot. 2010, 67, 451–459. [Google Scholar] [CrossRef]
- Xu, J.; Tian, X.L.; Eneji, A.E.; Li, Z.H. Functional characterization of GhAKT1, a novel Shaker-like K+ channel gene involved in K+ uptake from cotton (Gossypium hirsutum). Gene 2014, 545, 61–71. [Google Scholar] [CrossRef]
- Zhang, R.; Dong, Q.Y.; Zhao, P.P.; Eickelkamp, A.; Ma, C.M.; He, G.F.; Li, F.J.; Wallrad, L.; Becker, T.; Li, Z.H.; et al. The potassium channel GhAKT2bD is regulated by CBL-CIPK calcium signalling complexes and facilitates K+ allocation in cotton. FEBS Lett. 2022, 596, 1904–1920. [Google Scholar] [CrossRef]
- Mu, C.; Zhou, L.; Shan, L.; Li, F.; Li, Z. Phosphatase GhDsPTP3a interacts with annexin protein GhANN8b to reversely regulate salt tolerance in cotton (Gossypium spp.). New Phytol. 2019, 223, 1856–1872. [Google Scholar] [CrossRef] [PubMed]
- Zhan, J.; Chu, Y.; Wang, Y.; Diao, Y.; Zhao, Y.; Liu, L.; Wei, X.; Meng, Y.; Li, F.; Ge, X. The miR164-GhCUC2-GhBRC1 module regulates plant architecture through abscisic acid in cotton. Plant Biotechnol. J. 2021, 19, 1839–1851. [Google Scholar] [CrossRef] [PubMed]
- Du, X.; Huang, G.; He, S.; Yang, Z.; Sun, G.; Ma, X.; Li, N.; Zhang, X.; Sun, J.; Liu, M. Resequencing of 243 diploid cotton accessions based on an updated A genome identifies the genetic basis of key agronomic traits. Nat. Genet. 2018, 50, 796–802. [Google Scholar] [CrossRef] [PubMed]
- Müller-Röber, B.; Ellenberg, J.; Provart, N.; Willmitzer, L.; Busch, H.; Becker, D.; Dietrich, P.; Hoth, S.; Hedrich, R. Cloning and electrophysiological analysis of KST1, an inward rectifying K+ channel expressed in potato guard cells. EMBO J. 1995, 14, 2409–2416. [Google Scholar] [CrossRef]
- Kwak, J.M.; Murata, Y.; Baizabal-Aguirre, V.M.; Merrill, J.; Wang, M.; Kemper, A.; Hawke, S.D.; Tallman, G.; Schroeder, J.I. Dominant negative guard cell K+ channel mutants reduce inward-rectifying K+ currents and light-induced stomatal opening in Arabidopsis. Plant Physiol. 2001, 127, 473–485. [Google Scholar] [CrossRef]
- Pilot, G.; Lacombe, B.; Gaymard, F.; Cherel, I.; Boucherez, J.; Thibaud, J.B.; Sentenac, H. Guard cell inward K+ channel activity in arabidopsis involves expression of the twin channel subunits KAT1 and KAT2. J. Biol. Chem. 2001, 276, 3215–3221. [Google Scholar] [CrossRef]
- Langer, K.; Levchenko, V.; Fromm, J.; Geiger, D.; Steinmeyer, R.; Lautner, S.; Ache, P.; Hedrich, R. The poplar K+ channel KPT1 is associated with K+ uptake during stomatal opening and bud development. Plant J. 2004, 37, 828–838. [Google Scholar] [CrossRef]
- Basset, M.; Conejero, G.; Lepetit, M.; Fourcroy, P.; Sentenac, H. Organization and expression of the gene coding for the potassium transport system AKT1 of Arabidopsis thaliana. Plant Mol. Biol. 1995, 29, 947–958. [Google Scholar] [CrossRef]
- Hirsch, R.E.; Lewis, B.D.; Spalding, E.P.; Sussman, M.R. A role for the AKT1 potassium channel in plant nutrition. Science 1998, 280, 918–921. [Google Scholar] [CrossRef]
- Reintanz, B.; Szyroki, A.; Ivashikina, N.; Ache, P.; Godde, M.; Becker, D.; Palme, K.; Hedrich, R. AtKC1, a silent Arabidopsis potassium channel alpha -subunit modulates root hair K+ influx. Proc. Natl. Acad. Sci. USA 2002, 99, 4079–4084. [Google Scholar] [CrossRef]
- Nakamura, R.L.; McKendree, W.L., Jr.; Hirsch, R.E.; Sedbrook, J.C.; Gaber, R.F.; Sussman, M.R. Expression of an Arabidopsis potassium channel gene in guard cells. Plant Physiol. 1995, 109, 371–374. [Google Scholar] [CrossRef] [PubMed]
- Schachtman, D.P.; Schroeder, J.I.; Lucas, W.J.; Anderson, J.A.; Gaber, R.F. Expression of an inward-rectifying potassium channel by the Arabidopsis KAT1 cDNA. Science 1992, 258, 1654–1658. [Google Scholar] [CrossRef] [PubMed]
- Marten, I.; Hoth, S.; Deeken, R.; Ache, P.; Ketchum, K.A.; Hoshi, T.; Hedrich, R. AKT3, a phloem-localized K+ channel, is blocked by protons. Proc. Natl. Acad. Sci. USA 1999, 96, 7581–7586. [Google Scholar] [CrossRef] [PubMed]
- Lacombe, B.; Pilot, G.; Michard, E.; Gaymard, F.; Sentenac, H.; Thibaud, J.B. A shaker-like K(+) channel with weak rectification is expressed in both source and sink phloem tissues of Arabidopsis. Plant Cell 2000, 12, 837–851. [Google Scholar] [CrossRef]
- Dhindsa, R.S.; Beasley, C.A.; Ting, I.P. Osmoregulation in Cotton Fiber: Accumulation of Potassium and Malate during Growth. Plant Physiol. 1975, 56, 394–398. [Google Scholar] [CrossRef]
- Cassman, K.G.; Kerby, T.A.; Roberts, B.A.; Bryant, D.C.; Higashi, S.L. Potassium Nutrition Effects on Lint Yield and Fiber Quality of Acala Cotton. Crop Sci. 1990, 30, 672–677. [Google Scholar] [CrossRef]
- Bauer, P.J.; May, O.L.; Camberato, J.J. Planting date and potassium fertility effects on cotton yield and fiber properties. J. Prod. Agric. 1998, 11, 415–420. [Google Scholar] [CrossRef]
- Yang, J.S.; Hu, W.; Zhao, W.Q.; Chen, B.L.; Wang, Y.H.; Zhou, Z.G.; Meng, Y.L. Fruiting Branch K+ Level Affects Cotton Fiber Elongation Through Osmoregulation. Front. Plant Sci. 2016, 7, 13. [Google Scholar] [CrossRef]
- Gormus, O.; Yucel, C. Different planting date and potassium fertility effects on cotton yield and fiber properties in the Cukurova region, Turkey. Field Crops Res. 2002, 78, 141–149. [Google Scholar] [CrossRef]
- Ruan, Y.L.; Llewellyn, D.J.; Furbank, R.T. The control of single-celled cotton fiber elongation by developmentally reversible gating of plasmodesmata and coordinated expression of sucrose and K+ transporters and expansin. Plant Cell 2001, 13, 47–60. [Google Scholar] [CrossRef]
- Guo, K.; Tu, L.; He, Y.; Deng, J.; Wang, M.; Huang, H.; Li, Z.; Zhang, X. Interaction between calcium and potassium modulates elongation rate in cotton fiber cells. J. Exp. Bot. 2017, 68, 5161–5175. [Google Scholar] [CrossRef] [PubMed]
- Obata, T.; Kitamoto, H.; Nakamura, A.; Fukuda, A.; Tanaka, Y. Improvement of salt-tolerance in yeast and rice cells by the expression of rice Shaker K+ channel OsKAT1. Plant Cell Physiol. 2007, 48, S121. [Google Scholar] [CrossRef]
- Ardie, S.W.; Liu, S.K.; Takano, T. Expression of the AKT1-type K+ channel gene from Puccinellia tenuiflora, PutAKT1, enhances salt tolerance in Arabidopsis. Plant Cell Rep. 2010, 29, 865–874. [Google Scholar] [CrossRef] [PubMed]
- Huang, H.; Liu, Y.T.; Pu, Y.; Zhang, M.; Dai, S.L. Transcriptome Analysis of Chrysanthemum lavandulifolium Response to Salt Stress and Overexpression a K+ Transport ClAKT Gene-enhanced Salt Tolerance in Transgenic Arabidopsis. J. Am. Soc. Hortic. Sci. 2019, 144, 219–235. [Google Scholar] [CrossRef]
- Feng, X.; Liu, W.X.; Cao, F.B.; Wang, Y.Z.; Zhang, G.P.; Chen, Z.H.; Wu, F.B. Overexpression of HvAKT1 improves drought tolerance in barley by regulating root ion homeostasis and ROS and NO signaling. J. Exp. Bot. 2020, 71, 6587–6600. [Google Scholar] [CrossRef]
- Li, S.; Yang, F.; Sun, D.; Zhang, Y.; Zhang, M.; Liu, S.; Zhou, P.; Shi, C.; Zhang, L.; Tian, C. Cryo-EM structure of the hyperpolarization-activated inwardly rectifying potassium channel KAT1 from Arabidopsis. Cell Res. 2020, 30, 1049–1052. [Google Scholar] [CrossRef]
- Sutter, J.-U.; Sieben, C.; Hartel, A.; Eisenach, C.; Thiel, G.; Blatt, M.R. Abscisic Acid Triggers the Endocytosis of the Arabidopsis KAT1 K+ Channel and Its Recycling to the Plasma Membrane. Curr. Biol. 2007, 17, 1396–1402. [Google Scholar] [CrossRef]












Disclaimer/Publisher’s Note: The statements, opinions and data contained in all publications are solely those of the individual author(s) and contributor(s) and not of MDPI and/or the editor(s). MDPI and/or the editor(s) disclaim responsibility for any injury to people or property resulting from any ideas, methods, instructions or products referred to in the content. |
© 2023 by the authors. Licensee MDPI, Basel, Switzerland. This article is an open access article distributed under the terms and conditions of the Creative Commons Attribution (CC BY) license (https://creativecommons.org/licenses/by/4.0/).
Share and Cite
Wang, Q.; Li, S.; Li, F.; Tian, X.; Li, Z. Identification of Shaker Potassium Channel Family Members in Gossypium hirsutum L. and Characterization of GhKAT1aD. Life 2023, 13, 1461. https://doi.org/10.3390/life13071461
Wang Q, Li S, Li F, Tian X, Li Z. Identification of Shaker Potassium Channel Family Members in Gossypium hirsutum L. and Characterization of GhKAT1aD. Life. 2023; 13(7):1461. https://doi.org/10.3390/life13071461
Chicago/Turabian StyleWang, Qianqian, Shuying Li, Fangjun Li, Xiaoli Tian, and Zhaohu Li. 2023. "Identification of Shaker Potassium Channel Family Members in Gossypium hirsutum L. and Characterization of GhKAT1aD" Life 13, no. 7: 1461. https://doi.org/10.3390/life13071461
APA StyleWang, Q., Li, S., Li, F., Tian, X., & Li, Z. (2023). Identification of Shaker Potassium Channel Family Members in Gossypium hirsutum L. and Characterization of GhKAT1aD. Life, 13(7), 1461. https://doi.org/10.3390/life13071461

