Abstract
The Weibull distribution is widely used in reliability estimation across industries, but accurately identifying its parameters remains a challenging task. This research proposes an efficient method for estimating Weibull distribution parameters by combining the maximum likelihood method with optimization theory. First, the parameter estimation problem is formulated as an optimization problem. A constrained search space partitioning framework is introduced, leveraging parameter-specific minimum and maximum bounds for the shape, location, and scale parameters. By dividing the search space into smaller subspaces for each parameter, the method constrains the search direction, significantly reducing estimation time. To address the local optima problem common in heuristic algorithms, a randomness operator is integrated into the optimization process. The proposed constrained search space partitioning framework is implemented using a conventional g-best version of the particle swarm optimization algorithm with historical fault data. Experimental results demonstrate that the proposed scheme outperforms state-of-the-art methods and conventional optimization-based approaches in terms of estimation accuracy and computational efficiency.
1. Introduction
An elevator is a sophisticated mechatronic system with various interconnected components [1]. Its safe and reliable functioning relies on the proper operation of all internal parts. However, over time, continuous use can lead to inevitable component failures. Even a minor malfunction can compromise the overall safety of the elevator system. Preventive maintenance is crucial in mitigating the risk of failures by addressing potential issues of mechanical systems beforehand [2]. With effective reliability analysis, the frequency of breakdowns can be minimized, resource wastage reduced, and overall operational efficiency enhanced [3].
The Weibull distribution technique is a famous method for formulating the maintenance schedule of different mechanical equipment, including elevators [4,5]. The Weibull distribution is used to model failure behavior through its parameter thresholds to estimate failure risks, calculate confidence intervals, and optimize maintenance package scheduling for preventive maintenance [6]. Kovacs et al. incorporated a customized Weibull model into a digital support system to estimate and display the remaining service life and project the required number of spare parts [7]. In Ref. [8], Weibull distribution was used to analyze failure data from production systems, which enabled the prediction of likely failure intervals and informed the scheduling of preventive maintenance actions. In a further study, the Weibull distribution was used to model and analyze wind energy characteristics and wind speed distributions in suburban wind farms, and the parameters of the Weibull distribution were estimated using the least squares method [9].
Wu et al. [10] analyzed the failure rate distribution of circuit breaker components using the Weibull distribution and applied an average cost rate optimization model to determine the maintenance intervals for each component. Duan et al. [11] utilized estimated failure time distributions to develop a cost function, aiming to minimize the long-term expected cost rate, thereby identifying optimal preventive maintenance intervals. To model failures and repairs for preventive maintenance, Chien et al. [12] proposed a generalized Polya process method. A Bayesian auto-regression model and multivariate analysis were used to devise a probabilistic fault prediction method by Zhao et al. [13]. Probabilistic Boolean networks were used by Pedro et al. [14], to schedule the preventive maintenance of the ultrasound welding process. A condition-based maintenance scheme was proposed by Duan et al. [15] formulating a semi-Markov decision process-based optimization problem. Yang et al. [16] presented a two-phase preventive maintenance policy that optimized inspection, repair, and replacement intervals to maximize expected net revenue under performance-based contracting. To optimize the system performance and profitability, Ref. [17] proposed an imperfect preventive maintenance policy combined with minimal repair at failure.
Although the Weibull distribution technique successfully schedules preventive maintenance, estimating Weibull parameters is a complicated problem [18]. Many researchers have employed swarm optimization-based heuristic algorithms to estimate model parameters [19]. Alptekin et al. [20] presented a particle swarm optimization (PSO) method-based Weibull distribution parameter estimation using factorial design to optimize key PSO parameters for enhanced accuracy and efficiency. Particle swarm optimization was employed to estimate Weibull distribution parameters for wind energy forecasting, utilizing a novel square frequency error objective function to enhance parameter accuracy [21]. Lu et al. [22] presented the approximate parameter values and bounds for the Weibull distribution, which were determined using least squares estimation, providing optimal starting points for particle swarm optimization for parameter estimation. In a further study, Weibull distribution parameters were estimated by analyzing historical fault data from an elevator system to establish a mixed failure rate model, and the optimized maintenance period was determined using Monte Carlo simulation [23]. Acitas et al. [24] proposed maximum likelihood (ML) estimates of Weibull parameters, which were used to create a search space for the PSO method to deal with slow convergence problems. Swarm optimization-based methods can effectively identify the parameters using experimental data, but slow convergence and local optima problems reduce their efficiency.
This paper presents a heuristic algorithm-based approach for estimating Weibull distribution parameters by integrating a modified maximum likelihood method. A constrained search space partitioning (CSSP) framework enhanced with a randomness operator is proposed to optimize parameter estimation. First, the Weibull parameter identification problem is formulated as an optimization problem using maximum likelihood. Traditional heuristic algorithms like particle swarm optimization (PSO) often suffer from slow convergence and local optima traps, degrading their performance. To address these limitations, the CSSP method partitions the search space into smaller subspaces based on parameter-specific bounds. By deriving minimum and maximum values for each parameter (shape, location, scale), the method reduces the search space dimensionality, accelerating convergence and improving optimization accuracy. Additionally, a randomness operator is introduced to relocate swarm particles across the search space when stagnation occurs, effectively escaping local optima. While CSSP is compatible with any heuristic algorithm, this study employs PSO to demonstrate its efficacy. The combined framework enhances PSO’s efficiency by concentrating the search on high-probability regions, simultaneously reducing convergence time and avoiding suboptimal solutions.
2. Motivation and Problem Formulation
The Weibull distribution technique is widely used for reliability analysis, including failure analysis, failure prediction, aging, and reliability assessment of mechanical systems such as elevators. Its highly adaptable distribution model allows for efficient characterization of failure distributions across all three phases of the bathtub curve. This study utilizes the Weibull distribution to characterize the failure patterns of elevator components. The cumulative distribution function, probability density function, and failure rate function of the Weibull distribution are as follows:
Key symbols used in the Weibull distribution formulation are defined in Table 1. The point at which the log of the likelihood function, , attains its maximum value is the maximum likelihood estimate for the parameters , , and :
where is the set of samples from the distribution , and
Table 1.
Nomenclature.
Maximum likelihood estimates of the unknown parameters are found by taking the partial derivatives of the log-likelihood function with respect to the parameters and setting them to zero. However, these equations are nonlinear and involve complex terms such as powers and logarithms, making it impossible to solve them explicitly. Solving these non-linear equations is essentially an optimization problem. This work focuses on improving the widely adopted -PSO for its prevalent use in reliability engineering and fair comparison with prior Weibull estimation methods [20,24]. Traditional methods, such as gradient-based approaches, struggle because the log-likelihood function can have multiple local maxima, making it difficult to find the global maximum. Additionally, these methods are sensitive to initial guesses and may fail to converge. Therefore, heuristic optimization techniques are more suitable for solving such problems because they do not rely on derivatives or gradients. Thus, this work focuses on enhancing the PSO-based optimization technique frequently used in reliability estimation by proposing a constrained search space based on historical fault data and likelihood estimation.
Although heuristic algorithms such as particle swarm optimization (PSO) have proven effective for parameter estimation, there is a tendency for swarm particles to become stuck in local optima, leading to inaccurate results and slow convergence.
Proposed Solution
The estimation of the maximum likelihood parameters for reliability models such as the Weibull distribution is an optimization problem. By maximizing the log-likelihood function (Equation (4)) with respect to the parameters , , and , the maximum likelihood estimates can be found. To solve this optimization problem, a heuristic algorithm such as particle swarm optimization can be used. Since the Weibull distribution is a multi-parameter identification problem and the occurrence of elevator failures is random, a complex search space is formed for the heuristic algorithm to identify the model parameters. This complex search space usually results in slow convergence and local optima problems in heuristic algorithms.
The initial conditions for the heuristic algorithm, such as PSO, directly affect its performance in terms of convergence time. Therefore, to improve slow convergence, the search space is partitioned into multiple subspaces, with each parameter having its own designated search domain. Each subspace is limited by the extrema values of the corresponding parameters, i.e., and , and , and and for the shape, location, and scale parameters, respectively, thus creating a constrained search space. A novel method is proposed to derive the extrema values for each subspace using maximum likelihood estimates. The fault data collected from the elevator parts over time is then used to solve the complex search space to find the optimal parameter values.
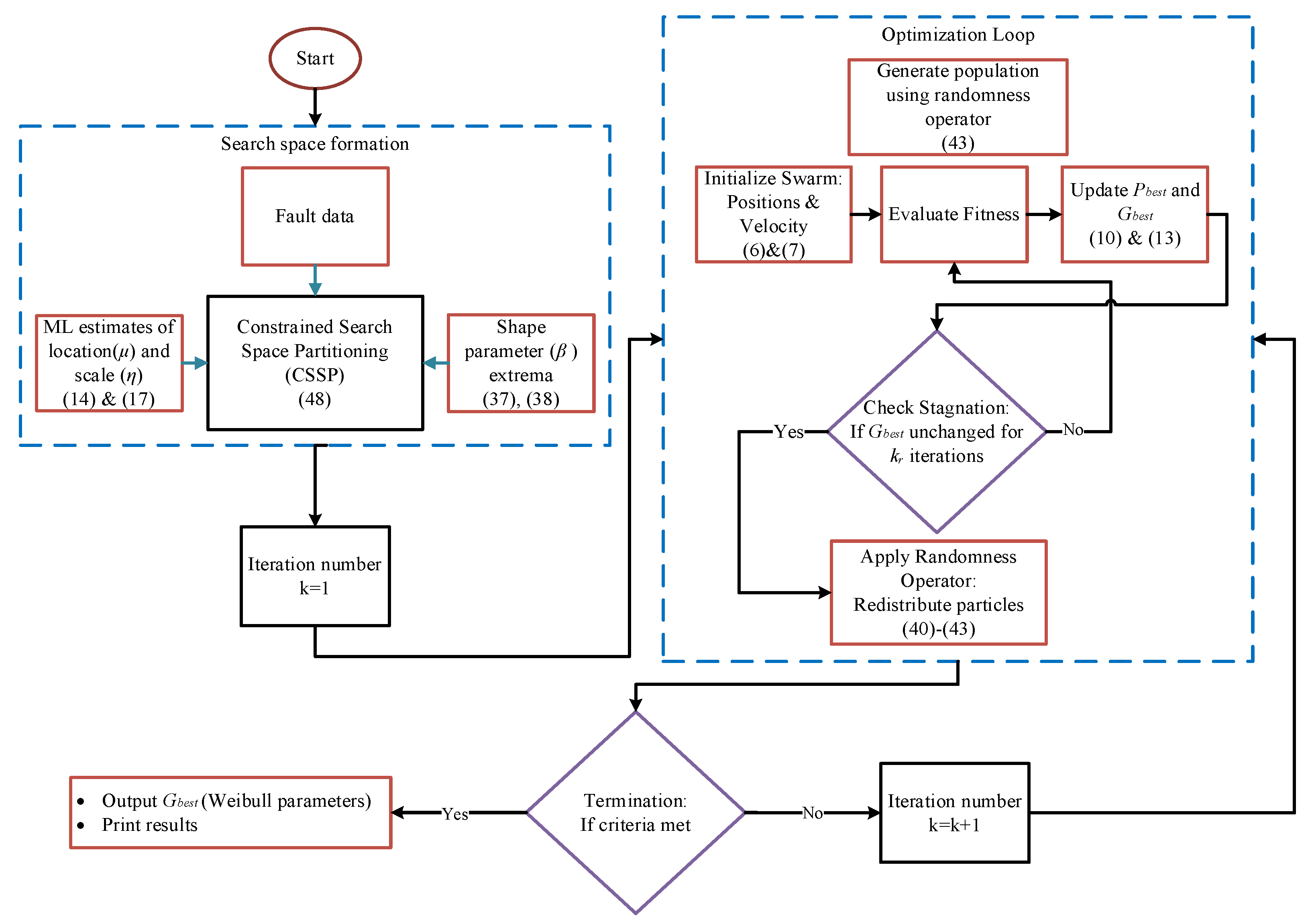
To address the local optima problem, the optimization process is introduced with a randomness operator to scatter swarm particles across subspaces. This method ensures more effective exploration of the search space and avoids becoming stuck in local optima. The formation of CSSP and parameter estimation process is presented in Figure 1. The following section will present the constrained search space partitioning approach with the randomness operator for particle swarm optimization.
Figure 1.
Constrained Search Space Partitioning (CSSP)-based parameter estimation.
3. Multidimensional Particle Swarm Optimization for 3-p Weibull Distribution
Particle swarm optimization (PSO) is an optimization technique rooted in swarm intelligence involving a collection of randomly positioned particles (potential solutions). These swarm particles search for new solutions within the search space by relocating based on their own past experiences and the collective experience of the entire swarm. While the global best-based PSO has known limitations [25], CSSP’s partitioned search space inherently reduces its vulnerability to premature convergence. Let , and represent the position and velocity of the i-th particle at k-th iteration operating in n dimensions, such that . For 3-p Weibull distribution position and velocity of particle is defined as:
Based on the objective function, the personal best and global best, and , are defined as follows:
The vector tracks the best positions each particle has achieved while denotes the overall best solution found so far. The particle’s new velocity and position at iteration t are updated using the following equations:
where
and the positions of each particle are updated iteratively using the following:
where, is the inertia weight, and are acceleration coefficients and . The velocity and position are updated in each iteration until the global optimum is reached. The inertia weight propels the particle in its current direction; the term , known as the cognitive component, incorporates personal experience, and , the social component, reflects collective behavior of the multidimensional particle swarm optimization. The proposed multidimensional particle swarm optimization can act separately on each search dimension, this allows the construction of a squeezed search space for each dimension separately using the confidence intervals to solve the slow convergence of swarm optimization-based metaheuristic algorithms. The following presents the construction of the search space using likelihood estimates.
4. Formulation of Constrained Search Space Partitioning (CSSP)
In this research, we introduce a novel approach to particle swarm optimization (PSO) called constrained search space partitioning (CSSP). The method enhances the efficiency of the optimization process by dividing the search space into smaller subspaces for each parameter and introducing a randomness operator in the optimization process. Each parameter’s subspace is separately dealt with, taking into account its minimum and maximum values. By analyzing these parameter-specific constraints, the search space can be “squeezed” or confined within the boundaries of each parameter’s range. As a result, the overall search space becomes non-spherical and adapts to the characteristics of the individual parameters. The randomness operator is introduced whenever the swarm particles are stuck in the local optima, which relocates the swarm particles by distributing them on entire search space by dealing each subspace. This approach significantly reduces the optimization time by focusing the search in more relevant regions of the space, thus improving the convergence rate while the randomness operator solves the local optima problem, hence enhancing the overall performance of the PSO algorithm.
To construct the constrained search space, we need estimates of the upper and lower bounds of the location scale and the shape parameters of the Weibull distribution. For location and scale parameters, the upper and lower bounds can be found using Tikku’s modified maximum likelihood confidence intervals. However, for a search space constrained in all subspaces, the extreme values of the shape parameter must be known. This research proposes a novel method to find the estimates of the upper and lower bounds of the shape parameter. For the location and scale parameters of the Weibull distribution, the asymptotic confidence interval is given as follows:
and
For the standard normal distribution, is the upper quantile. The maximum likelihood estimators and for location and scale, parameters are driven as:
where
It can also be demonstrated that the distribution of is asymptotically normal, with a mean of and a variance-covariance matrix of , where
for given p. Since the diagonal elements of the matrix correspond to the variance of and , we obtain:
and
The variance–covariance matrix follows from the MLE’s asymptotic normality under regularity conditions. For Weibull distribution, the matrix I is derived from second-order partial derivatives of the log-likelihood (4), where diagonal elements yield standard errors for and
The constrained search space for the identification of the 3-parameter Weibull distribution requires an estimate of the parameter . This research proposes the maximum likelihood methods-based boundary estimation of the parameter that can be used in constrained search space for the optimization algorithm. From (4), we get:
differentiating w.r.t.
putting , we get
Let , we get
from (15) and (16)
and
since is explicit where , the upper and lower bounds of shape parameter can be found using (38) and (39),
The estimates of the upper and lower bounds of the parameters provided in the proposed method are explicit and asymptotically equivalent to the maximum likelihood method, making them an efficient and reliable option for constructing the constrained search space to find unknown parameters. The local optima problem of swarm optimization algorithms is proposed to be solved by introducing a randomness operator in the optimization process. The following will describe the constrained search space partitioning with the randomness operator using the estimates of , and .
Constrained Search Space Partitioning with Randomness Operator
Heuristic algorithms are effective in solving optimization problems, but their performance is deteriorated by local optima. The randomness operator can provide safety net for -PSO, which remains prevalent in Weibull applications. Future work will integrate CSSP with local-best topologies. The randomness operator is first initialized for each subspace of the constrained search space partition, which is used to initialize the particle positions. For a swarm comprising particles that navigate in dimensions for an optimization problem as specified in (4), each dimension is segmented into parts to incorporate randomness across the search space. can be chosen based on the size of the search space, number of swarm particles and amount of particle redistribution required. If the chosen is too high, it may increase computational complexity, whereas a smaller value can cause local minima problems. In this research, is taken to be equal to the total number of parameters to be estimated. For particle, where , the randomness operator of the parameter at time step k is defined as:
where and are the range of the scale and location parameter from (14) and (17), given as
is the random value between 0∼1. At each time step k, the parameter with range the quadrant number is given as , where, and Q is matrix defined as:
For the iteration number such that , if the value of has not changed, the randomness operator comes into play, and the matrix Q is generated. The parameter can be selected based on the nature of the search space, for it may not be necessary to frequently apply the regular-shaped search space randomness operator. For the smaller value of , the randomness operator may be applied more frequently, resulting in an increase in computational complexity. The swarm particles are assigned new values by the rules defined in the following equations:
In general form
where is the search space defined by confidence intervals of parameters and is the new position of particle at iteration where , , and are the randomness positions of β, η, and μ parameters, respectively.
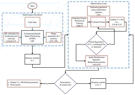
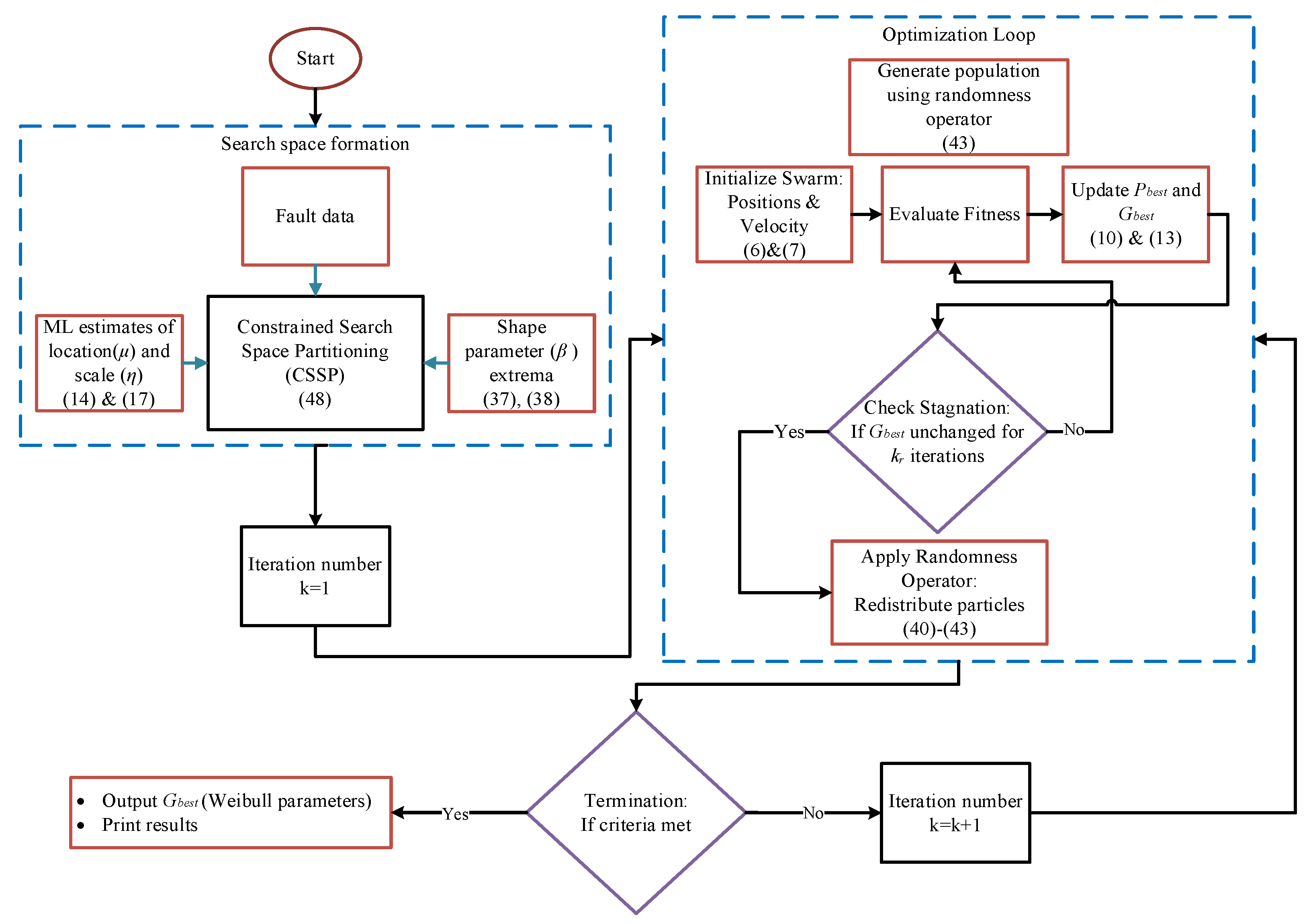
After constructing the constrained search space partitioning and defining the randomness operator, the particle swarm optimization method is used to find the Weibull distribution parameters using failure data collected over time. The flowchart of the proposed CSSP method is presented in Figure 2. The following describes the pseudocode of the proposed scheme for parameter estimation of the Weibull distribution.
Figure 2.
Flow chart of CSSP method.
Proposed Algorithm:
- 1.
- 2.
- 3.
- 4.
- 5.
- Determine the randomness operator iteration number max iteration, .
- 6.
- 7.
- 8.
- If termination criterion reached, print results.
A two-stage verification process is proposed to validate the CSSP framework. First, Monte Carlo simulations (Section 5.2) will assess robustness across 500 trials with varying sample sizes (10–200) and swarm configurations (10–100 particles), benchmarking against conventional PSO and state-of-the-art methods presented in the literature. After that, employing elevator fault data collected over time, Table 2, will demonstrate practical efficacy, where Weibull parameters for critical components will be estimated. The obtained results will be compared with methods presented in the literature using error metrics (MEAN, MSE, DEF). This dual approach quantitatively links CSSP’s theoretical advantages (Equations (45)–(49)) to empirical performance gains.
Table 2.
Failure record of elevator under study.
The results obtained using the proposed method to find the Weibull parameters using elevator fault data is described in the following section.
5. Results and Discussion
5.1. Experimental Results
This research analyzes the elevator maintenance data obtained from “Hangzhou Aolida Elevator Co. Ltd.” (Hangzhou, China) from July 2021 to February 2023 to validate the proposed method. The events of the failure of different elevator parts were recorded; the details of failure of elevator parts are shown in Table 2.
For the proposed analysis, MATLAB R2023a with Global Optimization Toolbox on an Intel i9-13900K/64 GB RAM workstation was used. It is clear from Table 2 that the failure frequency of elevator parts is high. The traction wheel and elevator break have the highest failure rates, of 18.6%, and 18.16%, respectively, whereas the elevator door has the fewest failures during the testing period, with a 7.83% failure frequency. The failure distribution of each part is shown in Figure 3, which illustrates the failure rate over time.
As evident from Figure 3, each part has a different failure distribution; thus, each part will have a different failure distribution function. For example, the elevator break and traction wheel reach peak failure frequencies of around 250 days and 280 days, respectively. The elevator door reaches its peak failure after 400 days, and the rope failure rate reaches its peak at around 200 days. The failure rate data obtained experimentally is used to find the Weibull distribution parameters of each part, as explained in Section 4.
5.2. Parameter Estimation Using CSSP
The CSSP method has the advantage that it acts on each subspace separately, and so the search space can be modified in any shape depending on the upper and lower bounds of the Weibull distribution parameter, which is much more efficient than a spherical or regular-shaped search space. In addition, the local optima problem is handled by introducing the randomness operator in case the global optima does not change for some time.
The performance of the proposed parameter identification method was evaluated using Monte Carlo simulation. The proposed method is compared with the particle swarm optimization-based method presented in [24], differential evolution (DE) [26], and conventional particle swarm optimization methods. Since the traction wheel failure rate and number of failures are the highest in the historical fault data of elevator parts, from this point forward, the method presented in [24] will be referred to as Acitas et al., and simulations are conducted on the traction wheel fault data. The swarm optimization parameters, such as , and from (10)–(12) are kept the same for fair comparison. Different swarm sizes, i.e., 10, 25, and 50, were selected for thorough analysis, and the maximum iteration was set to 1000. The model identification analysis was performed on different numbers of samples, i.e., 10, 20, 40, 60, 80, and 100 samples.
Figure 3.
Comparison of failure distribution of different elevator parts.
Figure 3.
Comparison of failure distribution of different elevator parts.

Each simulation is repeated 500 times for Monte Carlo analysis; in total, 9000 simulations were run. The mean error, mean square error (MSE), and total deficiency (DEF) for each parameter are shown in Table 3, Table 4 and Table 5. DEF is the cumulative MSE for each parameter.
Table 3.
Comparison of Errors (Mean, MSE, DEF) in Weibull Parameter Estimation for Elevator Parts (population size = 25).
Table 4.
Comparison of Errors (Mean, MSE, DEF) in Weibull Parameter Estimation for Elevator Parts (population size = 50).
Table 5.
Comparison of Errors (Mean, MSE, DEF) in Weibull Parameter Estimation for Elevator Parts (population size = 100).
It can be observed from the results in Table 3, Table 4 and Table 5 that the proposed method can identify the Weibull distribution parameters effectively. The MEAN error, MSE, and DEF for the proposed method are much lower than those of Acitas et al., differential evolution, and the conventional particle swarm optimization method. This is mainly because the search space created by the proposed scheme is much smaller, which makes it easier and quicker to find global optima in case of complex optimization problems, such as the Weibull distribution problem under investigation in this research. Secondly, the randomness operator in the proposed scheme can avoid the local optima problem. Conversely, the method proposed in Acitas et al. and conventional particle swarm optimization tend to become stuck in local optima, which affects the overall optimization process, leading to higher error values. Although the Acitas et al. method performs better than the conventional particle swarm optimization method, both of these schemes tend to become stuck in local optima.
During the optimization process, when a local optima case occurs, i.e., if the from (9) is not changed for iterations, the randomness operator is introduced, which redistributes the swarm particles over the entire search range. This helps the optimization scheme to effectively find the best possible parameter values for the Weibull distribution. Figure 4 shows the position of swarm particles in search space. The positions of the swarm particles at the event of local optima are shown in Figure 4a–c. It can be seen that the swarm particles are concentrated around the local optima. At the point when the randomness operator is introduced in the optimization process, the particles are distributed all over the search space, as shown in Figure 4d–f.
Figure 4.
Randomness operator’s effect on search space, before (a–c) and after (d–f) application, for parameters , and .
The parameters of the Weibull distribution for different elevator parts using the proposed method are shown in Table 6. Based on the Monte Carlo analysis, the sample size , swarm size are chosen, and the rest of the parameters are kept the same.
Table 6.
Weibull parameter estimates for elevator components.
One of the advantage of CSSP method is that the simulation time to reach the optimum solution is reduced. Figure 5 shows the convergence graph for the proposed method and the convergence graph presented in Acitas et al. It can be seen that the optimum value is achieved much more quickly in the case of the proposed method—68 iterations—whereas Acitas et al. took more time to find the global optima, i.e., 184 iterations. The main reason is that the search space is more optimized in the proposed method than in Acitas et al.; therefore, only a few iterations are needed to find the global optima. Since the conventional particle swarm optimization has a much larger search space, here, the proposed method is compared only with Acitas et al.
Figure 5.
Error convergence analysis.
6. Conclusions
This paper presented a heuristic algorithm-based scheme for estimating the parameters of the Weibull distribution. The parameter estimation problem was first reformulated as an optimization problem. To address this, we proposed the constrained search space partitioning (CSSP) method, which constructs a narrowed search space for efficient parameter estimation. The upper and lower bounds of the Weibull distribution parameters were derived to define the constrained search space. Each parameter’s search dimension was partitioned into separate subspaces. For the location and scale parameters, the bounds were determined using confidence intervals from a modified maximum likelihood method. For the shape parameter, a novel method was introduced to compute extremal values using likelihood estimates and historical fault data. By leveraging these extremal values, the search space was “squeezed,” increasing the likelihood of quickly and accurately locating the global optimum compared to conventional heuristic search spaces. Since the CSSP method is data-dependent, it is more likely to converge to the true parameters than arbitrary search spaces. To mitigate the local optima problem inherent in heuristic algorithms, a randomness operator was incorporated. This operator redistributes swarm particles across the entire search space whenever stagnation is detected, ensuring continued exploration. The optimization problem was solved using the particle swarm optimization (PSO) algorithm applied to the partitioned search space. Extensive Monte Carlo simulations demonstrated that the proposed method outperforms existing techniques in both parameter identification error and computational time. To validate real-world applicability, the method was tested on elevator fault data, where it achieved superior accuracy and faster estimation compared to state-of-the-art approaches.
Author Contributions
K.A.: Conceptualization, Software, Methodology, Validation, Investigation, Formal Analysis, Writing—original Draft, Data Curation; H.L.: Project Administration, Funding Acquisition, Supervision, Resources; L.K.: Funding Acquisition, Supervision; R.T.M. Analysis, Review and Editing; M.Z.: Analysis, Review and Editing; A.A.: Supervision, Funding Acquisition, Review, and Editing. All authors have read and agreed to the published version of the manuscript.
Funding
The “Spearhead” and “Lingyan” Science and Technology Plan Project of Zhejiang Province, project number: 2023C01144 Science and this work was supported in part by Qatar National Library.
Data Availability Statement
The data that support the findings of this study will be available upon request.
Conflicts of Interest
The authors declare no conflicts of interest.
References
- Fernandez, J.R.; Cortes, P. A Survey of Elevator Group Control Systems for Vertical Transportation: A Look at Recent Literature. IEEE Control Syst. Mag. 2015, 35, 38–55. [Google Scholar] [CrossRef]
- Yazdi, M. Maintenance strategies and optimization techniques. In Advances in Computational Mathematics for Industrial System Reliability and Maintainability; Springer: Cham, Switzerland, 2024; pp. 43–58. [Google Scholar]
- Eti, M.; Ogaji, S.; Probert, S. Integrating reliability, availability, maintainability and supportability with risk analysis for improved operation of the Afam thermal power-station. Appl. Energy 2007, 84, 202–221. [Google Scholar] [CrossRef]
- Al-Duais, F.S.; Mohamed, A.B.; Jawa, T.M.; Sayed-Ahmed, N. Optimal periods of conducting preventive maintenance to reduce expected downtime and its impact on improving reliability. Comput. Intell. Neurosci. 2022, 2022, 7105526. [Google Scholar] [CrossRef] [PubMed]
- Tao, G.; Liu, Z.; Ji, C.; Yang, G. Establishment and Analysis of Load Spectrum for Bogie Frame of High-Speed Train at 400 km/h Speed Level. Machines 2024, 12, 382. [Google Scholar] [CrossRef]
- Bracke, S. Preventive maintenance planning based on Weibull distribution models: The impact of the random scatter behaviour of the threshold parameter. IFAC-PapersOnLine 2020, 53, 161–166. [Google Scholar] [CrossRef]
- Kovacs, K.; Ansari, F.; Sihn, W. A modified Weibull model for service life prediction and spare parts forecast in heat treatment industry. Procedia Manuf. 2021, 54, 172–177. [Google Scholar] [CrossRef]
- Oke, A.O.; Abafi, J.A.; Adewole, B.Z. Failure data analysis for preventive maintenance scheduling of a bottling company production system. J. Ind. Eng. Manag. Stud. 2021, 8, 32–44. [Google Scholar]
- Wang, W.; Qin, C.; Zhang, J.; Wen, C.; Xu, G. Correlation analysis of three-parameter Weibull distribution parameters with wind energy characteristics in a semi-urban environment. Energy Rep. 2022, 8, 8480–8498. [Google Scholar] [CrossRef]
- Wu, S.; Clements-Croome, D. Optimal maintenance policies under different operational schedules. IEEE Trans. Reliab. 2005, 54, 338–346. [Google Scholar] [CrossRef]
- Duan, C.; Deng, C.; Gong, Q.; Wang, Y. Optimal failure mode-based preventive maintenance scheduling for a complex mechanical device. Int. J. Adv. Manuf. Technol. 2018, 95, 2717–2728. [Google Scholar] [CrossRef]
- Chien, Y.H.; Zhang, Z.G.; Yin, X. On optimal preventive-maintenance policy for generalized Polya process repairable products under free-repair warranty. Eur. J. Oper. Res. 2019, 279, 68–78. [Google Scholar] [CrossRef]
- Zhao, Z.; Zhang, J.; Wang, S.; Chang, Y.; Jia, M. Fault Prediction and Maintenance of Non-Periodic Incipient Fault for Hydraulic Tube Tester. Asian J. Control 2014, 16, 1670–1678. [Google Scholar] [CrossRef]
- Rivera Torres, P.J.; Serrano Mercado, E.I.; Llanes Santiago, O.; Anido Rifón, L. Modeling preventive maintenance of manufacturing processes with probabilistic Boolean networks with interventions. J. Intell. Manuf. 2018, 29, 1941–1952. [Google Scholar] [CrossRef]
- Duan, C.; Deng, C.; Wang, B. Optimal multi-level condition-based maintenance policy for multi-unit systems under economic dependence. Int. J. Adv. Manuf. Technol. 2017, 91, 4299–4312. [Google Scholar] [CrossRef]
- Yang, L.; Ye, Z.S.; Lee, C.G.; Yang, S.F.; Peng, R. A two-phase preventive maintenance policy considering imperfect repair and postponed replacement. Eur. J. Oper. Res. 2019, 274, 966–977. [Google Scholar] [CrossRef]
- Gouiaa-Mtibaa, A.; Dellagi, S.; Achour, Z.; Erray, W. Integrated Maintenance-Quality policy with rework process under improved imperfect preventive maintenance. Reliab. Eng. Syst. Saf. 2018, 173, 1–11. [Google Scholar] [CrossRef]
- Godoy, D.R.; Álvarez, V.; Mena, R.; Viveros, P.; Kristjanpoller, F. Adopting New Machine Learning Approaches on Cox’s Partial Likelihood Parameter Estimation for Predictive Maintenance Decisions. Machines 2024, 12, 60. [Google Scholar] [CrossRef]
- Huang, X.; Wang, Y.; Mao, Y. Establishment and Solution Test of Wear Prediction Model Based on Particle Swarm Optimization Least Squares Support Vector Machine. Machines 2025, 13, 290. [Google Scholar] [CrossRef]
- Alptekin, B.; Acitas, S.; Senoglu, B.; Aladag, C.H. Statistical determination of significant particle swarm optimization parameters: The case of Weibull distribution. Soft Comput. 2022, 26, 12623–12634. [Google Scholar] [CrossRef]
- Douiri, M.R. Fine-tuning weibull distribution parameters in Morocco’s Tarfaya and Tangier wind farms using two-stage swarm optimization. Wind Eng. 2024, 49, 387–406. [Google Scholar] [CrossRef]
- Lu, Z.; Dong, L.; Zhou, J. Nonlinear least squares estimation for parameters of mixed Weibull distributions by using particle swarm optimization. IEEE Access 2019, 7, 60545–60554. [Google Scholar] [CrossRef]
- Niu, D.; Guo, L.; Bi, X.; Wen, D. Preventive maintenance period decision for elevator parts based on multi-objective optimization method. J. Build. Eng. 2021, 44, 102984. [Google Scholar] [CrossRef]
- Acitas, S.; Aladag, C.H.; Senoglu, B. A new approach for estimating the parameters of Weibull distribution via particle swarm optimization: An application to the strengths of glass fibre data. Reliab. Eng. Syst. Saf. 2019, 183, 116–127. [Google Scholar] [CrossRef]
- Kennedy, J.; Mendes, R. Neighborhood topologies in fully informed and best-of-neighborhood particle swarms. IEEE Trans. Syst. Man Cybern. Part C (Appl. Rev.) 2006, 36, 515–519. [Google Scholar] [CrossRef]
- Storn, R.; Price, K. Differential evolution—A simple and efficient heuristic for global optimization over continuous spaces. J. Glob. Optim. 1997, 11, 341–359. [Google Scholar] [CrossRef]
Disclaimer/Publisher’s Note: The statements, opinions and data contained in all publications are solely those of the individual author(s) and contributor(s) and not of MDPI and/or the editor(s). MDPI and/or the editor(s) disclaim responsibility for any injury to people or property resulting from any ideas, methods, instructions or products referred to in the content. |
© 2025 by the authors. Licensee MDPI, Basel, Switzerland. This article is an open access article distributed under the terms and conditions of the Creative Commons Attribution (CC BY) license (https://creativecommons.org/licenses/by/4.0/).



