Abstract
The overlap function, a particular kind of binary aggregate function, has been extensively utilized in decision-making, image manipulation, classification, and other fields. With regard to overlap function theory, many scholars have also obtained many achievements, such as pseudo-overlap function, quasi-overlap function, semi-overlap function, etc. The above generalized overlap functions contain commutativity and continuity, which makes them have some limitations in practical applications. In this essay, we give the definition of pseudo-quasi overlap functions by removing the commutativity and continuity of overlap functions, and analyze the relationship of pseudo-t-norms and pseudo-quasi overlap functions. Moreover, we present a structure method for pseudo-quasi overlap functions. Then, we extend additive generators to pseudo-quasi overlap functions, and we discuss additive generators of pseudo-quasi overlap functions. The results show that, compared with the additive generators generated by overlap functions, the additive generators generated by pseudo-quasi overlap functions have fewer restraint conditions. In addition, we also provide a method for creating quasi-overlap functions by utilizing pseudo-t-norms and pseudo automorphisms. Finally, we introduce the idea of left-continuous pseudo-quasi overlap functions, and we study fuzzy inference triple I methods of residual implication operators induced by left-continuous pseudo-quasi overlap functions. On the basis of the above, we give solutions of pseudo-quasi overlap function fuzzy inference triple I methods based on FMP (fuzzy modus ponens) and FMT (fuzzy modus tollens) problems.
MSC:
03B52; 68T37
1. Introduction
To better classify the background and objects in images, Bustine [1] proposed the definition of overlap functions in 2009. Based on the overlap function, some academics have conducted extensive research and widely applied it to image processing, classification, and decision-making problems [2,3,4]. Overlap functions are only applicable to two variables. In 2016, Gómez extended such functions to more than two variables and proposed the idea of n-dimensional overlap functions [5]. Because there are not enough samples with fuzzy rules that have a high degree of compatibility with the previous section of fuzzy rules in the system, some categorization issues do not perform well when the matching degree is calculated by using n-dimensional overlap functions. In view of the above factors, in 2019, Miguel replaced the constraint on boundaries in the notion of n-dimensional overlap functions, that is, the necessary and sufficient conditions, with a sufficient condition. Miguel also gave the notion of n-dimensional general overlap functions [6], and gave the construction method of such functions. Furthermore, the continuity in overlap functions are not particularly necessary, and the lattice is the theoretical basis for the development of image-processing technology and application. Therefore, in 2019, Paiva et al. [7] removed the continuity in overlap functions, proposed the quasi-overlap functions on bounded lattices, and focused on the study of their construction on bounded posets. For the purpose of getting a more comprehensive conclusion regarding the fuzzy operator caused by the aggregate function, Zhang et al. [8] broadened the scope of the general overlap function by deleting its right continuity, introduced the new semi-overlap function, and discussed a few of their correlative algebraic features and the associated operator with residual implications. In recent years, in order to better apply overlap functions and grouping functions to real life, many scholars have also proposed interval-valued overlap functions, general interval-valued overlap functions, and interval-valued pseudo-overlap functions, etc. [9].
In 1965, Zadeh introduced fuzzy sets [10] to better handle the uncertainty, imprecision and fuzziness of information. Numerous academics have extensively researched fuzzy set theory and used it in pattern recognition, medical diagnosis, fuzzy control, and other fields [11,12,13]. Fuzzy inference is an essential aspect of fuzzy set theory, and acquired many achievements [14,15,16,17,18,19,20]. The core content of fuzzy reasoning are fuzzy modus ponens (FMP) and fuzzy modus tollens (FMT).
Considering the above background and current state of research both domestically and internationally, we have the following research motivations.
(1) Currently, overlap functions extended by most scholars contain commutativity or symmetry, which makes them have some limitations in image processing, multiattribute decision-making, classification problem, etc. Thus, we delete the symmetry and continuity of overlap functions, and introduce the concept of pseudo-quasi overlap functions. Furthermore, we also study its related properties.
(2) There is currently minimal research on the combination of various generalized overlap functions and fuzzy reasoning methods. Additionally, the properties of pseudo-quasi overlap functions and pseudo-t-norms are somewhat similar, that is, they do not satisfy commutativity and continuity. Moreover, some scholars have studied fuzzy reasoning algorithms of pseudo-t-norms. Thus, based on the above theoretical basis, we propose the definition of left-continuous pseudo-quasi overlap functions. In addition, we study fuzzy inference triple I methods of residual implications provided by left-continuous pseudo-quasi overlap functions.
The remaining portions of the essay are organized as follows. In Section 2, we give some previous knowledge about overlap functions, pseudo-t-norms and implication operators. In Section 3, we propose the ideal of pseudo-quasi overlap functions, and analyze the relationship of pseudo-t-norms and pseudo-quasi overlap functions. Furthermore, we present construction methods of pseudo-quasi overlap functions. In Section 4, we generalize additive generators to pseudo-quasi overlap functions, and study additive generators of pseudo-quasi overlap functions. Likewise, we investigate pseudo-quasi overlap functions produced by pseudo-t-norms and pseudo-automorphisms. Of course, we also give some of its related properties, such as its migrative, homogeneity, and idempotent properties. In Section 5, we combine triple I methods with residual implication operators generated by left-continuous pseudo-quasi overlap functions, and discuss fuzzy inference triple I methods of pseudo-quasi overlap functions. More importantly, we give solutions of pseudo-quasi overlap function fuzzy inference triple I methods for FMP and FMT problems. In Section 6, we give summary of this paper and some prospects for future research.
2. Preliminaries
We summarize some fundamental knowledge and relative notions in this part.
Definition 1
([33]). Let M be a nondecreasing binary function defined on . M is referred to as an aggregation function when it satisfies , and .
Definition 2
([31]). Assume be a binary operator defined on . PT is referred to as a pseudo-t-norm when it fulfills
- (PT1)
- PT is associative;
- (PT2)
- PT is nondecreasing; and
- (PT3)
- PT has neutrality property, i.e.,.
Definition 3
([31]). Assume be a binary operator defined on . is referred to as a pseudo-t-conorm when it fulfills
- (PS1)
- PS is associative;
- (PS2)
- PS is non-decreasing; and
- (PS3)
- PS has neutrality property, i.e., .
Definition 4
([34]). Let I be a binary operator defined on . I is known as a fuzzy implication when it fulfills , the first variable of I does not increase, the second variable of I does not decrease, and I satisfies the constraint on boundaries, that is,
Definition 5
([35]). Assume I to be a fuzzy implication.
- (i)
- I is said to fulfill the neutrality property (i.e., NP) if such that ;
- (ii)
- I is said to fulfill the exchange principle (i.e., EP) if such that ;
- (iii)
- I is said to fulfill the identity principle (i.e., IP) if such that ;
- (iv)
- I is said to fulfill the left ordering property (i.e., LOP) if such that ;
- (v)
- I is said to fulfill the right ordering property (i.e., ROP) if such that ;
- (vi)
- I is said to fulfill the ordering property (i.e., OP) if ;
- (vii)
- I is said to fulfill the consequent boundary (i.e., CB) if such that ;
- (viii)
- I is said to fulfill the the subiterative Boolean law (i.e., SIB) if such that ;
- (ix)
- I is said to fulfill the iterative Boolean law (i.e., IB) if such that ;
- (x)
- I is said to fulfill the strong boundary condition (i.e., SBC) if such that ;
- (xi)
- I is said to fulfill the left boundary condition (i.e., LBC) if such that ;
- (xii)
- I is said to fulfill the right boundary condition (i.e., RBC) if such that ;
- (xiii)
- I is said to fulfill the exchange principle (i.e., EP1) if such that ;
- (xiv)
- I is said to fulfill the pseudo-exchange principle (i.e., PEP) if .
Definition 6
([1]). A binary function is referred to as an overlap function when it fulfills ,
- (O1)
- O is symmetric;
- (O2)
- or ;
- (O3)
- and ;
- (O4)
- O is nondecreasing;
- (O5)
- O is continuous.
Definition 7
([7]). A binary function is referred to as a quasi-overlap function when it satisfies .
Definition 8
([1]). A binary function is called a group function when it fulfills ,
- (G1)
- G is symmetric;
- (G2)
- and ;
- (G3)
- or ;
- (G4)
- G is nondecreasing;
- (G5)
- G is continuous.
Definition 9
([7]). A binary function is called a quasi-group function when it satisfies properties –.
Lemma 1
([36]). Let be a unary function. If f is monotonous, then is also monotonous, and have monotonicity consistency.
Definition 10
([37]). Assume and to be two bivariate aggregation functions. A is known as migrative when it satisfies
,
3. Pseudo-Quasi Overlap Function and Pseudo-Quasi Group Function
In this part, we propose the definition of pseudo-quasi overlap functions and pseudo-quasi group functions. More importantly, we propose some properties about pseudo-quasi overlap functions and pseudo-quasi group functions.
Definition 11.
A binary function: [0,1] is known as a pseudo-quasi overlap function when it fulfills ,
- (PQO1)
- or ;
- (PQO2)
- and ; and
- (PQO3)
- is non-decreasing.
Example 1.
is a pseudo-quasi overlap functions.
is a pseudo-quasi overlap function.
(1) For , the function provided by
is a pseudo-quasi overlap function
- (2)
- For , the function provided by
- (3)
- For , the function provided by
Certainly, we give the graphs of the above three pseudo-quasi overlap functions respectively, as shown in Figure 1.
Figure 1.
Pseudo-quasi overlap functions .
Because properties of pseudo-quasi overlap functions are similar to properties of pseudo t-norms, they are not commutative and continuous. Thus, the following consider the relationship between pseudo-quasi overlap functions and pseudo-t-norms.
Definition 12.
A pseudo-t-norm is positive if such that .
Definition 13.
An element is known as a nontrivial zero divisor of pseudo-t-norms when fulfills .
Theorem 1.
Let be a bivariate function.
- (1)
- If is an associative and continuous pseudo-quasi overlap function, then is a positive pseudo-t-norm.
- (2)
- If is a positive pseudo t-norm, then is an associative pseudo-quasi overlap function.
- (3)
- If is a pseudo-t-norm and it has no nontrivial zero divisor, then is an associative pseudo-quasi overlap function.
Proof.
(1) Obviously, satisfied . Because is an associative and continuous pseudo-quasi overlap function, it follows that . Then, for , we can find y, and . Consequently,
Analogously, . Thus, satisfies . Therefore, is a pseudo-t-norm. Indeed, is a positive pseudo-t-norm.
- (2)
- Directly, satisfied . Because is a pseudo-t-norm. Then
Moreover, is positive, so we know that , and . Hence, if , then or . Thus, satisfies . Therefore, is a pseudo-quasi overlap function. Moreover, satisfies associativity. Consequently, is an associative pseudo-quasi overlap function.
- (3)
- In fact, satisfies . Suppose that has no nontrivial zero divisor. In that way, if , and , so . Hence, if , then or . On the other hand, consider that is a pseudo-t-norm, we know that
Thus, satisfies . Therefore, is a pseudo-quasi overlap function. Indeed, is an associative pseudo-quasi overlap function. □
All quasi(pseudo)-overlap function are pseudo-quasi overlap functions. A continuous (commutative) pseudo-quasi overlap function is a quasi(pseudo)-overlap function. For the following theorem, we consider converting pseudo-quasi overlap functions into quasi(pseudo)-overlap functions.
Theorem 2.
Let and be two bivariate functions. If is a pseudo-quasi overlap function such that
Then, and are two quasi-overlap functions.
Proof.
If is a pseudo-quasi overlap function. Then,
Hence, satisfies . If
Hence, or . Conversely, if or , then, . Hence, . Thus, satisfies . Similarly, satisfies . Take , we know that , and . Moreover, according to , we know that
Therefore, satisfies . Indeed, is a quasi-overlap function. Similarly, is a quasi-overlap function. □
Definition 14.
An aggregation function is positive if fulfills .
Theorem 3.
Then, is a pseudo(quasi)-overlap function when and only when
Let be an aggregation function, and is a pseudo-quasi overlap function such that
- (1)
- A is continuous (commutative);
- (2)
- A is positive; and
- (3)
- and
Proof.
(Necessity) Assume that is a pseudo-overlap function, and
Items is direct. About . If , i.e.,
Consequently, or . Hence, if , then , that is, A is positive. Thus, A satisfies . Similarly, A satisfies .
(Sufficiency) Obviously, satisfies . Suppose that A satisfies and
If and A is positive, then or . Consequently, or . Conversely, or , that is,
Hence, . Thus, satisfies . Similarly, if A satisfies , we know that satisfies . Take , . Then,
Thus, satisfies . Therefore, is a pseudo-overlap function. Similarly, we get that is a quasi-overlap function. □
Next, we present an expression form of pseudo quasi-overlap functions.
Lemma 2.
The function is a pseudo-quasi overlap function if and only if
Take two binary functions defined on , and fulfilling the following:
- (1)
- is asymmetric or h is asymmetric;
- (2)
- is non-decreasing and h is non-increasing;
- (3)
- or ;
- (4)
- and ; and
- (5)
- is discontinuous or h is discontinuous.
Proof.
The proof is analogous to [1]. □
Example 2.
Take , separately, given by
Obviously, f is symmetric and continuous and g is asymmetric and discontinuous and satisfies the conditions of Lemma 2. Thus,
is a pseudo-quasi overlap function.
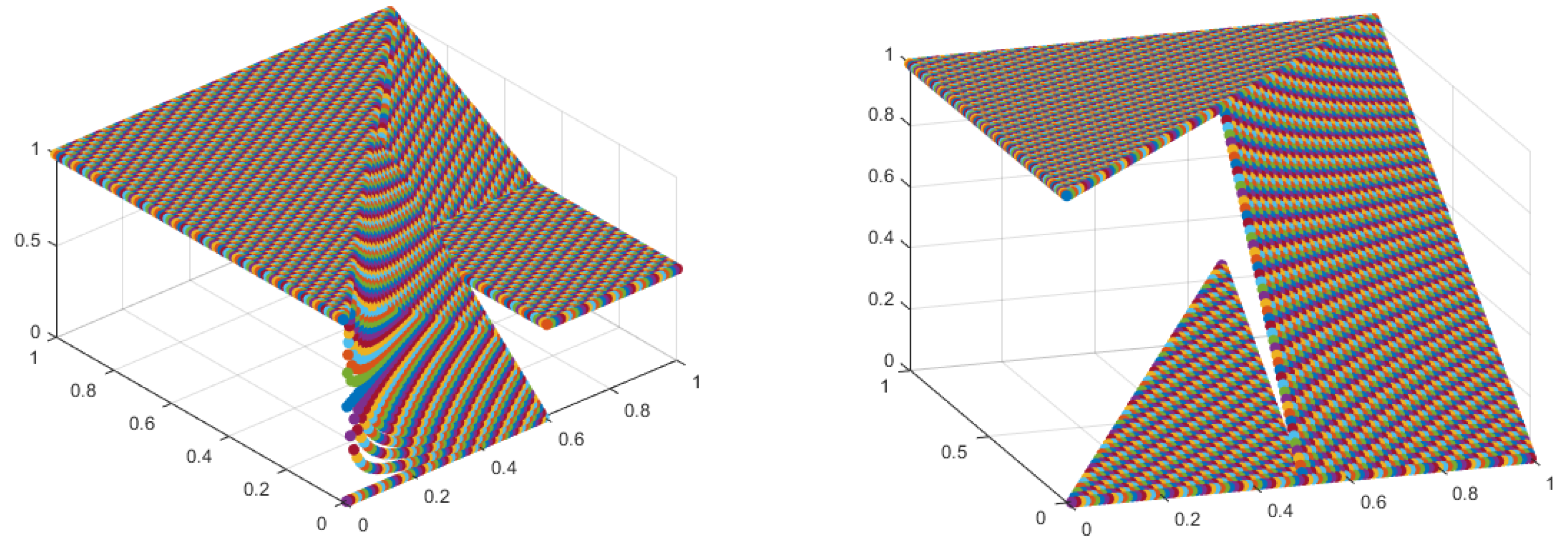
We give the graphs of the above , respectively, as shown in Figure 2.
Figure 2.
f, h, .
From Figure 2, we know the following.
- (i)
- The image of f is continuous. The reason why the part indicated by the green arrow appears is that the differential value of the f at or is too large, i.e., .
- (ii)
- Similarly, the discontinuity in the image of is mainly reflected in the part indicated by the red arrow, excluding the part indicated by the green arrow. The reason why the part indicated by the green arrow appears is that the differential value of the at or is too large, i.e., .
Corollary 1.
If the condition (1) of Lemma 2 is replaced by (1)’: f, h is symmetric. Then, is a quasi-overlap function.
Corollary 2.
If the condition (5) of Lemma 2 is replaced by (5)’: f, h is continuous. Then, is a pseudo-overlap function.
Corollary 3.
If the condition (1), (5) of Lemma 2 is replaced by (1)’: f, h is symmetric, (5)’: f, h is continuous. Then, PQO given by [1] is an overlap function.
Definition 15.
A binary function is a pseudo-quasi group function if , such that
and ;
or ;
is nondecreasing.
Example 3.
is a pseudo-quasi group function.
is a pseudo-quasi group function.
(1) For , the function provided by
is a pseudo-quasi group function.
- (2)
- For , the function provided by
- (3)
- For, the functionprovided by
We give the graphs of the above three pseudo-quasi group functions in Figure 3.
Figure 3.
Pseudo-quasi group functions .
Indeed, the properties of pseudo-quasi group functions are similar to properties of pseudo t-conorms. They are not commutative and continuous. Consequently, the following consider the relationship between pseudo-quasi group functions and pseudo t-conorms.
Theorem 4.
Let be a bivariate function.
- (1)
- If is an associative and continuous pseudo-quasi group function, then is a positive pseudo t-conorm.
- (2)
- If is a pseudo-t-conorm, and , then is an associative pseudo-quasi overlap function.
Proof.
(1) Obviously, satisfies . Because is an associative and continuous pseudo-quasi overlap function, it follows that . Then, for , we can find y fulfills , and . Consequently,
Analogously, . Thus, satisfied . Therefore, is a pseudo-t-conorm.
- (2)
- Directly, satisfies . Because is a pseudo-t-conorm, then
Moreover, if , then . Hence, if , then and . Thus, satisfies . Therefore, is a pseudo-quasi group function. Besides, satisfies associativity. Consequently, is an associative pseudo-quasi group function. □
Obviously, all quasi(pseudo)-group functions are pseudo-quasi group functions. A continuous (commutative) pseudo-quasi group function is a quasi(pseudo)-group function. For the following theorem, we consider converting pseudo-quasi overlap groups into quasi(pseudo)-overlap groups.
Theorem 5.
then, and are two quasi-overlap group functions.
Assume and to be two bivariate functions. If is a pseudo-quasi group function such that
Proof.
The proof is analogous to Theorem 2. □
Theorem 6.
Let be an aggregation function, and be a pseudo-quasi group function, such that
Then, is a pseudo(quasi)-group function if and only if
- (1)
- A is continuous (commutative);
- (2)
- and ; and
- (3)
- or .
Proof.
The proof is analogous to Theorem 3. □
Next, we present an expression form of pseudo-quasi group functions.
Lemma 3.
Let and be two unary functions, and provided by
Then, is a pseudo-quasi group function if and only if it fulfills the following requirements:
- (1)
- f is asymmetric or h is asymmetric;
- (2)
- f is increasing and h is decreasing;
- (3)
- or ;
- (4)
- and ; and
- (5)
- f is discontinuous or h is discontinuous.
Proof.
The proof is analogous to Lemma 2. □
Example 4.
is a pseudo-quasi group function.
Take , respectively, given by
Obviously, f is symmetric and continuous, and h is asymmetric and discontinuous and satisfies the conditions of Lemma 3. Thus, ,
We give the graphs of the above , respectively, as shown in Figure 4.
Figure 4.
.
From Figure 4, we know the following.
- (i)
- The image of f is continuous. The reason why the part indicated by the green arrow appears is that the differential value of the f at or is too large, i.e., .
- (ii)
- Similarly, the discontinuity in the image of is mainly reflected in the part indicated by the red arrow, excluding the part indicated by the green arrow. The reason why the part indicated by the green arrow appears is that the differential value of the at or is too large, i.e., .
Corollary 4.
If the condition of Lemma 3 is replaced by (1)’: f, h is symmetric. Then, is a quasi-overlap group.
Corollary 5.
If the condition of Lemma 3 is replaced by (5)’: f, h is continuous. Then, is a pseudo-overlap group.
Corollary 6.
If the condition of Lemma 3 is replaced by (1)’: f, h is symmetric, (5)’: f, h is continuous. Then, is a group function.
Finally, we gain a means to structure pseudo-quasi overlap (group) functions by negative functions and pseudo-quasi group (overlap) functions.
Theorem 7.
Assume to be a negation function and is a pseudo-quasi overlap function. Then, there exists a pseudo-quasi group function such that ,
Proof.
Suppose that N is a fuzzy negation, and is a pseudo-quasi overlap function. We need to prove that the function , defined by
is a pseudo-quasi group function. If , then . Consequently,
Thus, . Contrarily, if
then . Consequently, . Thus, . Hence, satisfies . Similarly, satisfies . Consider and . Then, . So, . Thus,
Hence, satisfies . Therefore, is a pseudo-quasi group function. □
Theorem 8.
Let N: be a negation function, and be a pseudo-quasi group function. Then, there exists a pseudo-quasi overlap function , such that ,
Proof.
The proof is analogous to Theorem 7. □
Theorems 7 and 8 demonstrate the dual property of the pseudo-quasi overlap function and pseudo-quasi group function with regard to the negation function.
4. Additive Generators of Pseudo-Quasi Overlap Functions
In [38], an overlap function is constructed by two continuous and decreasing univariate functions. Thus, in this section, we give a method to structure pseudo-quasi overlap functions by two decreasing univariate functions , where satisfies discontinuity and satisfies discontinuity.
4.1. Additive Generators for Pseudo-Quasi Overlap Functions
First and foremost, we give the notion of additive generators based on pseudo-quasi overlap functions.
Definition 16.
Let and be two decreasing functions, where θ is discontinuous and ϑ is discontinuous. If a function given by , for , is a pseudo-quasi overlap function, then, a pair is said to be an additive generator of pseudo-quasi overlap functions . More specifically, is called a pseudo-quasi function additively generated by the pair .
Theorem 9.
Let and be two decreasing functions, and let θ be discontinuous or ϑ be discontinuous. For , satisfying
- (1)
- when and only when ;
- (2)
- when and only when ;
- (3)
- when and only when ; and
- (4)
- when and only when .
Then, provided by
is a pseudo-quasi overlap function.
Proof.
Suppose that are decreasing functions, and fulfill . If
then . Consequently, or . Thus, or . Conversely, if or , then . Thus, satisfies . In addition, if ; that is, , and then and . Hence, and . Thus, satisfies . Consider , i.e., . Then, . Hence,
Thus, satisfies . Therefore, is a pseudo-quasi overlap function. □
Example 5.
is a pseudo-quasi overlap function.
Take and , respectively, given by
Obviously, is continuous, is discontinuous, and satisfies the conditions of Theorem 9. Then, for ,
We give the graphs of the above , in Figure 5.
Figure 5.
.
Corollary 7.
If of Theorem 9, then, is a quasi-overlap function.
Corollary 8.
If is continuous of Theorem 9, then, is a pseudo-overlap function.
Corollary 9.
If , and is continuous of Theorem 9. Then, given by [38] is an overlap function.
Table 1 shows that compared with the additive generators generated by overlap functions, the additive generators generated by pseudo-quasi overlap functions have fewer restriction conditions.
Table 1.
Additive generators of overlap functions and pseudo-quasi overlap functions.
According to the above Theorem 9, we gain the following conclusions.
Corollary 10.
Let and be two decreasing functions, and θ is continuous, ϑ is discontinuous, and
- (i)
- when and only when ; and
- (ii)
- when and only when .
If a function given by is a pseudo-quasi overlap function, then the conditions listed below are true:
- (1)
- when and only when ; and
- (2)
- when and only when .
Proof.
(1) Suppose that is a pseudo-quasi overlap function. (Sufficiency) Considering that is continuous, and . Then, for , we can find , and satisfying . More importantly, according to , we know that
Then, . Thus, . (Necessity) If , by item , so
Therefore, . Analogous to item . □
Corollary 11.
Let and be two decreasing functions, and θ is discontinuous or ϑ is discontinuous, and
- (i)
- when and only when ; and
- (ii)
- when and only when .
If the function given by is a pseudo-quasi overlap function, then the conditions listed below are true:
- (1)
- when and only when ; and
- (2)
- when and only when .
Proof.
Suppose that is a pseudo-quasi overlap function.
- (1)
- (Sufficiency) If . So, . Thus, . (Necessity) If , then . Furthermore, according to , we know that, . Thus, .
- (2)
- (Sufficiency) If , then . Thus, . (Necessity) If . So, . Moreover, according to , we know that, . Thus, □
Corollary 12.
Let and be two pseudo-quasi functions additively generated by the pair , separately. Consider the following states:
- (1)
- If and , then ; and
- (2)
- If and , then .
Proof.
(1) If , then . Moreover , we know that,
Thus, . This is analogous to item . □
We presume that ,
4.2. Pseudo-Quasi Overlap Functions Generated by Pseudo-t-Norms and Pseudo Automorphisms
We recall the concept of pseudo automorphisms. Moreover, we introduce a method to construct pseudo-quasi overlap functions generated by pseudo-t-norms and pseudo automorphisms.
Definition 17
([38]). A unary function is a pseudo automorphism if
- (1)
- H is non-decreasing;
- (2)
- H fulfills continuity;
- (3)
- when and only when ; and
- (4)
- when and only when .
Lemma 4
([38]). A pseudo automorphism H is an automorphism if it is strictly increasing.
Theorem 10.
is a pseudo-quasi overlap function.
Let H be a pseudo automorphism, and is a positive pseudo t-norm, and H is discontinuous or is discontinuous. Then, a function provided by
Proof.
Suppose that H is a pseudo automorphism, is positive, and H is discontinuous or is discontinuous. So, . If or , then . Conversely, if
then . More importantly, is positive. Hence, or . Thus, satisfies . Similarly, satisfies . In addition, and H are increasing functions, and then is also an increasing function. Thus, satisfied . Therefore, is a pseudo-quasi overlap function. □
Example 6.
(1) Take , respectively, given by
Obviously, H is a pseudo automorphism, is a positive and discontinuous pseudo-t-norm, and satisfies the conditions of Theorem 10. Then, ,
is a pseudo-quasi overlap function.
We give the graphs of the above , individually, in Figure 6.
Figure 6.
.
of Theorem 10 is said to be a pseudo-quasi overlap function generated by a pseudo-t-norm and a pseudo automorphism H, or a pseudo-quasi overlap function generated by a distortion.
Corollary 13.
If “H is discontinuous or is discontinuous” of Theorem 10 is replaced by “ are continuous,” then, is a pseudo-overlap function.
Corollary 14.
If “ is a positive pseudo-t-norm” of Theorem 10 is replaced by “ is a positive t-norm,” then, is a quasi-overlap function.
Corollary 15.
If “H is discontinuous or is discontinuous” and “ is a positive pseudo-t-norm” of Theorem 10 is replaced by “ are continuous” and “ is a positive t-norm”. Then, given by [38] is a overlap function.
Table 2 shows that pseudo-quasi overlap functions created by pseudo-t-norms and pseudo isomorphisms have fewer limitation conditions than overlap functions generated by t-norms and pseudo automorphisms.
Table 2.
Overlap functions created by t-norms and pseudo isomorphisms and pseudo-quasi overlap functions created by pseudo-t-norms and pseudo isomorphisms.
Corollary 16.
Let be an automorphism, is a pseudo-t-norm, and H is discontinuous or is discontinuous. Then, a function given by is a pseudo-quasi overlap function if only and if is positive.
Proof.
(Necessity) If , then . Because is a pseudo-quasi overlap function, we are aware that or . Thus, is positive. (Sufficiency) This is analogous to Theorem 10. □
Corollary 17.
Let be a pseudo-quasi overlap function generated by pseudo-t-norms and pseudo automorphisms H. Then,
Proof.
. □
Corollary 17 provides a way to define a pseudo-automorphism H by a pseudo-quasi overlap function ; that is, .
Corollary 18.
Let be a pseudo-quasi overlap function. If is associative and continuous, then is a pseudo-quasi overlap function generated by a distortion.
Proof.
If is associative and continuous, according to Theorem 1, we know that is a positive pseudo-t-norm. Consequently, . Thus, is a pseudo-quasi overlap function generated by a distortion. □
Theorem 11.
Let be a pseudo-quasi overlap function, and be a pseudo automorphism. is generated by a distortion ⇔.
Proof.
(Necessity) Suppose that is a pseudo-quasi overlap function generated by a distortion, i.e., . Then, . Thus, by Corollary 17, . Indeed, is a discontinuous pseudo-t-norm. (Sufficiency) Directly, satisfies . Because and are increasing, it follows that is also increasing. Then, satisfies . Moreover,
and . Thus, T satisfies . Therefore, is a pseudo-t-norm. Moreover, if . Then, . Thus, or . Therefore, is positive. Indeed, is discontinuous. Finally, by Theorem 10, and , we know that is a pseudo-quasi overlap function generated by a distortion. □
4.3. The Related Properties of Pseudo-Quasi Overlap Functions Generated by Additive Generators or Distortions
We discuss the migrativity property of pseudo-quasi overlap functions generated by distortions.
Theorem 12.
Let be a pseudo automorphism, be a positive pseudo-t-norm, and H be discontinuous or be discontinuous. Then, is a pseudo-quasi overlap function generated by a distortion if and only if is -migrative, and .
Proof.
(Necessity) Suppose that is a pseudo-quasi overlap function generated by additive generator and a distortion, i.e., . Then,
Thus, is -migrative. Moreover, according to Corollary 17, we know that, . (Sufficiency) If is -migrative, and , then
Moreover, according to Theorem 10, we know that is a pseudo-quasi overlap function generated by a distortion. □
We introduce the homogeneity property of pseudo-quasi overlap functions generated by distortions.
Lemma 5
([38]). Let be a pseudo automorphism, and . H is homogeneous of order k .
Lemma 6
([38]). Assume to be a pseudo automorphism, and . If H is homogeneous of order k, then is also homogeneous of order , and .
Theorem 13.
Assume to be a pseudo-quasi overlap function obtained by a distortion, and , H is a pseudo automorphism and homogeneous of order . is discontinuous and homogeneous of order , where if and only if is homogeneous of order .
Proof.
The proof is analogous to [38]. □
Theorem 14.
Let be a pseudo-quasi overlap function additively generated by the pair . If ϑ and θ are homogeneous of order , separately. Then, is homogeneous of order .
Proof.
Thus, is homogeneous of order . □
Suppose that is a pseudo-quasi overlap function additively created by the pair ; that is, . Because and are homogeneous of order , separately, then, , and . Consequently,
We study the idempotent property of a pseudo-quasi overlap function obtained by a distortion.
Lemma 7
([38]). If is an identity function, then, is also an identity function, and .
Theorem 15.
Let be a pseudo-quasi overlap function acquired by a distortion, and H be an identity function. If T is idempotent is idempotent.
Proof.
(Necessity) Suppose is a pseudo-quasi overlap function acquired by a distortion; that is, . Then,
Thus, is idempotent. (Sufficiency) According to Lemma 7, we know that
Thus, is idempotent. □
5. Fuzzy Inference Triple I Methods Based on Pseudo-Quasi Overlap Functions
In this section, we give the definition of left-continuous pseudo-quasi overlap functions and the corresponding residual implication operator. In particular, we extend triple I algorithms to pseudo-quasi overlap functions, and study fuzzy inference triple I algorithms of residual implication operators provided by left-continuous pseudo-quasi overlap functions. Moreover, we give the solutions of expressions of the fuzzy inference triple I algorithms based on pseudo-quasi overlap functions for FMP and FMT problems.
Definition 18.
Let be a pseudo-quasi overlap function. is left-continuous when it fulfills ,
(left-continuous in the first variate)
(left-continuous in the second variate).
As we know, a left-continuous pseudo-quasi overlap function can be continuous or discontinuous. If it is continuous, then it is a pseudo-overlap function. The left-continuous pseudo-quasi overlap function mentioned in this paper is discontinuous.
Definition 19.
Let be a left-continuous pseudo-quasi overlap function. Then, two residual implication operators , defined by
Theorem 16.
Let be a left-continuous pseudo-quasi overlap function. Then, the first residual implication operator and the second residual implication operator fulfill the conditions listed below:
- (i)
- when and only when , and also that is provided by
- (ii)
- when and only when , and also that is provided by
Proof.
Consequently, , and (ii) is analogous to (i). □
(i) (Necessity) Suppose that is provided by
If , So . (Sufficiency) If , then
In addition, is left-continuous in the first variate, we know that,
Corollary 19.
Let be a left-continuous pseudo-quasi overlap function, be the first residual implication operator and be the second residual implication operator of the . The following conditions hold.
- (i)
- satisfies (NP) has 1 as the neutral element;
- (ii)
- satisfies (EP) satisfies
- (iii)
- satisfies (IP) fulfills whenever ;
- (iv)
- satisfies (LOP) fulfills whenever ;
- (v)
- satisfies (ROP) fulfills whenever ;
- (vi)
- satisfies (OP) fulfills whenever ;
- (vii)
- satisfies (CB) fulfills whenever ;
- (viii)
- satisfies (SIB) satisfies (CB);
- (ix)
- satisfies (IB) ;
- (x)
- satisfies (SBC), (LBC), and (RBC); and
- (xi)
- has 1 as neutral element satisfies (CB).
Proof.
The proof is direct. □
Example 7.
The following are three left-continuous pseudo-quasi overlap functions and its corresponding residual implication operators .
First, we give three important pseudo-quasi left-continuous overlap functions:
- (i)
- (ii)
- (iii)
As we know, the image of the left-continuous pseudo-quasi overlap function in (i), (ii), and (iii) is similar to Figure 1.
Obviously, we know that
- (i)
- . Thus, satisfies (LOP), (ROP), i.e., when and only when . Similarly, satisfies (LOP), (ROP), that is, when and only when .
- (ii)
- . Thus, satisfies (ROP), that is, . Similarly, satisfies (ROP), that is, .
- (iii)
- If , then . Thus, satisfies (LOP), (ROP), i.e., . If , then . Hence, . Thus, satisfies (LOP), that is, . Similarly, if , then . Thus, satisfies (LOP), (ROP); that is, . If , then . Thus, satisfies(LOP), that is, .
Thus, we obtain residual implication operators induced by the above left-continuous pseudo-quasi overlap functions . We have the following Figure 7, Figure 8 and Figure 9.
Figure 7.
The graphs of .
Figure 8.
The graphs of .
Figure 9.
The graphs of .
- (i)’
- (ii)’
- (iii)’
Definition 20.
Assume and be two operators with residual implications, are nonempty universes, are fuzzy sets on , separately, i.e., , , ,
If is referred to as the tiniest fuzzy set on by fulfill ing or , then is a solution of pseudo-quasi overlap function fuzzy inference α-triple I methods for FMP problem.
Theorem 17.
Let be an operator with residual implications produced by a left-continuous pseudo-quasi overlap function in the first variate. Then, a solution of pseudo-quasi overlap function fuzzy inference α-triple I algorithms for problem is provided by
Proof.
Obviously, . Assume that is an operator with residual implications produced by a left-continuous pseudo-quasi overlap function in the first variate. Then, according to Theorem 16 (i),
Then,
Additionally, assume that is a fuzzy set on , and it satisfies , i.e.,
Because of Theorem 16 (i), we know that
that is,
Thus, . Consequently, is a solution of pseudo-quasi overlap function fuzzy inference -triple I methods for problem. □
Corollary 20.
If of Definition 20, and satisfies (LOP). Then, a solution of pseudo-quasi overlap function fuzzy inference α-triple I algorithms for problem is provided by
Theorem 18.
Let be an operator with residual implications produced by a left-continuous pseudo-quasi overlap function in the second variate. Then, a solution of pseudo-quasi overlap function fuzzy inference α-triple I algorithms for problem is provided by
Proof.
Obviously, . We presume that is an operator with residual implications produced by a left-continuous pseudo-quasi overlap function in the second variate. Then, by Theorem 16 (ii), we know that
that is,
Moreover, assume that is a fuzzy set on , and it satisfies ; i.e.,
Because of Theorem 16 (ii), we know that
Then,
Consequently, . Thus, is a solution of pseudo-quasi overlap function fuzzy inference -triple I methods for problem. □
Corollary 21.
If of Definition 20, and satisfies (LOP). Then, a solution of pseudo-quasi overlap function fuzzy inference α-triple I algorithms for problem is provided by
Example 8.
Thus, . Indeed, ,
Assume that , take , and
By Example 7 (i), (i)’, and Theorem 17, we know that
Similarly, . Furthermore,
Definition 21.
Let and be two operators with residual implications, are nonempty universes, are fuzzy sets on , separately, i.e., ,
If is called as the biggest fuzzy set on by satisfying or , then is a solution of pseudo-quasi overlap function fuzzy inference α-triple I methods for the FMT problem.
Theorem 19.
Let and be two residual implication operators generated by a left-continuous pseudo-quasi overlap function in the first variate and in the second variate, respectively. Then, a solution of a pseudo-quasi overlap function fuzzy inference α-triple I algorithm for problem is provided by
Proof.
Obviously, . Suppose that and are operators with residual implications produced by a left-continuous pseudo-quasi overlap function in the first variate and in the second variate, respectively. Then, by Theorem 16, we know that
that is,
Consequently,
In addition, suppose that is a fuzzy set on , it also fulfills , i.e.,
By Theorem 16, we know that
Then,
Consequently,
Hence, . Thus, is a solution of pseudo-quasi overlap function fuzzy inference -triple I methods for problem. □
Corollary 22.
If in Definition 21, and satisfies (LOP). Then, a solution of a pseudo-quasi overlap function fuzzy inference α-triple I algorithm for problem is provided by
Theorem 20.
Let and be two operators with residual implications produced by a left-continuous pseudo-quasi overlap function in the first variate and in the second variate, respectively. Then, a solution of pseudo-quasi overlap function fuzzy inference α-triple methods for problem is provided by
Proof.
Obviously, . Consider that and are operators with residual implications produced by a left-continuous pseudo-quasi overlap function in the first variate and in the second variate respectively. Then, by Theorem 16, we know that
that is,
Hence,
In addition, assume that is a fuzzy set on X, and it satisfies , i.e.,
According to Theorem 16, we know that,
that is,
Then,
Thus, . Therefore, is a solution of pseudo-quasi overlap function fuzzy inference -triple I methods for problem. □
Corollary 23.
If in Definition 21, and satisfies (LOP), then a solution of a pseudo-quasi overlap function fuzzy inference triple I method for problem is given by
Example 9.
Suppose that , taking ,
.
By Example 7 (i), (i)’, and Theorem 19, we know that,
.
Thus, . Indeed,
.
Similarly, . Furthermore,
.
6. Conclusions
In this paper, we delete the commutativity and continuity of overlap functions, and propose the definition of pseudo-quasi overlap functions and relative property. Furthermore, we present a structure method of pseudo-quasi overlap functions. Then, based on the above pseudo-quasi overlap functions, we discuss additive generators of pseudo-quasi overlap functions. Additionally, we construct an expression of pseudo-quasi overlap functions through pseudo-t-norms and pseudo automorphisms. Finally, we combine pseudo-quasi overlap functions with triple I algorithms, and investigate fuzzy inference triple I methods of residual implication operators provided by left-continuous pseudo-quasi overlap functions.
The research findings in this paper have some guiding significance for the selection of various generalized overlap functions. Furthermore, it provides theoretical foundations for the practical application of overlap functions. Zhang [39] studied partial triangular norms and their corresponding residual implication operators, which are very meaningful topics. In future research work, we will study the partial triangular norm and implication operators on intuitionistic fuzzy sets. On the other hand, the research results in [40,41] have good application prospects, which not only lays a theoretical foundation for Takagi–-Sugeno (T-S) fuzzy system with successive time-delay (STD), but also provide new ideas for our future research direction. In the next research process, we discuss the application of pseudo-quasi overlap function fuzzy inference methods in T-S fuzzy system.
Author Contributions
Writing—Original draft preparation, M.J.; Writing—Review and editing, X.Z.; writing—inspection and modification. All authors have read and agreed to the published version of the manuscript.
Funding
This study was funded by the National Natural Science Foundation of China (Nos. 61976130, 12271319).
Institutional Review Board Statement
Not applicable.
Informed Consent Statement
Not applicable.
Data Availability Statement
Not applicable.
Conflicts of Interest
The authors declare that they have no conflict of interest.
References
- Bustince, H.; Fernández, J.; Mesiar, R. Overlap functions. Nonlinear Anal. 2010, 72, 1488–1499. [Google Scholar] [CrossRef]
- Bustince, H.; Barrenechea, E.; Pagola, M. Image thresholding using restricted equivalence functions and maximizing the measures of similarity. Fuzzy Sets Syst. 2007, 158, 496–516. [Google Scholar] [CrossRef]
- Elkano, M.; Galar, M.; Sanz, J.; Fernández, A.; Barrenechea, E.; Herrera, F.; Bustince, H. Enhancing multi-class classification in FARC-HD fuzzy classifier: On the synergy between n-dimensional overlap functions and decomposition strategies. IEEE Trans. Fuzzy Syst. 2015, 23, 1562–1580. [Google Scholar] [CrossRef]
- Sanz, J.A.; Fernandez, A.; Bustince, H.; Herrera, F. Improving the performance of fuzzy rule-based classification systems with interval-valued fuzzy sets and genetic amplitude tuning. Inf. Sci. 2010, 180, 3674–3685. [Google Scholar] [CrossRef]
- Gómez, D.; Rodríguez, J.T.; Montero, J.; Bustince, H.; Barrenechea, E. N-dimensional overlap functions. Fuzzy Sets Syst. 2016, 287, 57–75. [Google Scholar] [CrossRef]
- Miguel, L.D.; Gómez, D.; Rodríguez, J.T. General overlap functions. Fuzzy Sets Syst. 2019, 372, 81–96. [Google Scholar] [CrossRef]
- Paiva, R.; Santiago, R.; Bedregal, B.; Palmeira, E. Lattice-valued overlap and quasi-overlap functions. Inf. Sci. 2021, 562, 180–199. [Google Scholar] [CrossRef]
- Zhang, X.; Wang, M. Semi-overlap functions and novel fuzzy reasoning algorithms. Inf. Sci. 2020, 527, 27–50. [Google Scholar] [CrossRef]
- Qiao, J.; Hu, B. On interval additive generators of interval overlap functions and interval grouping functions. Fuzzy Sets Syst. 2017, 323, 19–55. [Google Scholar] [CrossRef]
- Zadeh, L. Fuzzy sets. Inf. Control. 1965, 8, 338–353. [Google Scholar] [CrossRef]
- Antoniou, G.; Williams, M.A. Nonmonotonic Reasoning; Mit Press: Cambridge, MA, USA, 1997. [Google Scholar]
- Mamdani, E.H.; Gaines, R.B. Fuzzy Reasoning and Its Applications; Academic Press: Orlando, FL, USA, 1981. [Google Scholar]
- Wang, L. A Course in Fuzzy Systems and Control; Prentice Hall PTR: Upper Saddle River, NJ, USA, 1997. [Google Scholar]
- Cignoli, R.L.; D’Ottaviano, I.M.; Mundici, D. Algebraic Foundations of Many-Valued Reasoning; Kluwer Academic Publishers: Dordrecht, The Netherlands; Boston, MA, USA, 2000. [Google Scholar]
- Dubois, D.; Prade, H. Fuzzy Sets in approximate reasoning. Fuzzy Sets Syst. 1991, 40, 143–244. [Google Scholar] [CrossRef]
- Esteva, F.; Godo, L. Monoidal t-norm based logic: Towards a logic for left-continuous t-norms. Fuzzy Sets Syst. 2001, 124, 271–288. [Google Scholar] [CrossRef]
- Hajek, P. Mathematics of Fuzzy Logic; Kluwer Academic Publishers: Dordrecht, The Netherlands; Boston, MA, USA, 1998. [Google Scholar]
- CLee, C. Fuzzy logic in control systems: Fuzzy logic controller. IEEE Trans. Fuzzy Syst. Man Cybern. 1990, 20, 405–435. [Google Scholar]
- Pei, D. On equivalent forms of fuzzy logic systems NM and IMTL. Fuzzy Sets Syst. 2003, 138, 187–195. [Google Scholar] [CrossRef]
- Pei, D. On the strict logic foundation of fuzzy reasoning. Soft Comput. 2004, 8, 539–545. [Google Scholar] [CrossRef]
- Zadeh, L. Outline of a new approach to the analysis of complex systems and decision processes. IEEE Trans. Syst. Man Cybern. 1973, 3, 28–44. [Google Scholar] [CrossRef]
- Wang, G. Full implicational triple I method for fuzzy reasoning. Sci. China Ser. 1999, 29, 43–53. [Google Scholar]
- Tang, Y.; Yang, X. Symmetric implicational method of fuzzy reasoning. Int. J. Approx. Reason. 2013, 54, 1034–1048. [Google Scholar] [CrossRef]
- Wang, G. Formalized theory of general fuzzy reasoning. Inf. Sci. 2004, 160, 251–266. [Google Scholar] [CrossRef]
- Wang, G. Non-Classical Mathematical Logic and Approximate Reasoning; Science Press: Beijing, China, 2008. [Google Scholar]
- Liu, H.; Wang, G. Unifed forms of fully implicational restriction methods for fuzzy reasoning. Inf. Sci. 2007, 177, 956–966. [Google Scholar] [CrossRef]
- Wang, G.; Wang, H. Non-fuzzy versions of fuzzy reasoning in classical logics. Inf. Sci. 2001, 138, 211–236. [Google Scholar] [CrossRef]
- Liu, H.; Wang, G. A note on the unified forms of triple 1 method. Comput. Math. Appl. 2006, 52, 1609–1613. [Google Scholar] [CrossRef]
- Wang, G.; Fu, L. Unified forms of triple I method. Comput. Math. Appl. 2005, 49, 923–932. [Google Scholar] [CrossRef]
- Abrusci, V.; Ruet, P. Non-commutative logic I: The multiplicative frequent. Ann. Pure Appl. Log. 2000, 101, 29–64. [Google Scholar] [CrossRef]
- Flondor, P.; Georgescu, G.; Iorgulescu, A. Pseudo-t-norm and pseudoBL algebras. Soft Comput. 2001, 5, 355–371. [Google Scholar] [CrossRef]
- Luo, M.; Sang, N. Triple I method based on residuated implications of left-continuous pseudo-t-norms. In Proceedings of the 2012 9th International Conference on Fuzzy Systems and Knowledge Discovery, Chongqing, China, 29–31 May 2012; pp. 196–200. [Google Scholar]
- Bustince, H.; Montero, J.; Barrenechea, E.; Pagola, M. Semiautoduality in a restricted family of aggregation operators. Fuzzy Sets Syst. 2007, 158, 1360–1377. [Google Scholar] [CrossRef]
- Klement, E.; Mesiar, R.; Pap, E. Triangular Norms; Kluwer Academic Publishers: Dordrecht, The Netherlands, 2000. [Google Scholar]
- Dimuro, G.; Bedregal, B. On residual implications derived from overlap functions. Inf. Sci. 2015, 312, 78–88. [Google Scholar] [CrossRef]
- Viceník, P. Additive generators of border-continuous triangular norms. Fuzzy Sets Syst. 2008, 159, 1631–1645. [Google Scholar] [CrossRef]
- Bustince, H.; De Baets, B.; Fernandez, J.; Mesiar, R.; Montero, J. A generalization of the migrativity property of aggregation functions. Inf. Sci. 2012, 191, 76–85. [Google Scholar] [CrossRef]
- Dimuro, G.; Bedregal, B. On additive generators of overlap functions. Fuzzy Sets Syst. 2008, 159, 77–80. [Google Scholar]
- Zhang, X.; Sheng, N.; Borzooei, R.A. Partial residuated implications induced by partial triangular norms and partial residuated lattices. Axioms 2023, 12, 63. [Google Scholar] [CrossRef]
- Vadivel, R. Robust event-triggered T–S fuzzy system with successive time-delay signals and its application. Iet Control. Theory Appl. 2022, 14, 3697–3712. [Google Scholar] [CrossRef]
- Thangavel, B. Dynamical Analysis of T–S Fuzzy Financial Systems: A Sampled-Data Control Approach. Int. J. Fuzzy Syst. 2022, 24, 1944–1957. [Google Scholar] [CrossRef]
Disclaimer/Publisher’s Note: The statements, opinions and data contained in all publications are solely those of the individual author(s) and contributor(s) and not of MDPI and/or the editor(s). MDPI and/or the editor(s) disclaim responsibility for any injury to people or property resulting from any ideas, methods, instructions or products referred to in the content. |
© 2023 by the authors. Licensee MDPI, Basel, Switzerland. This article is an open access article distributed under the terms and conditions of the Creative Commons Attribution (CC BY) license (https://creativecommons.org/licenses/by/4.0/).








