Abstract
As an inherent property of the accumulation of elastic energy and the sudden instability failure of coal, coal bursting liability (CBL) is the basis of the research on the early warning and prevention of coal burst. To accurately classify the CBL level, the support-vector-machine (SVM) method was introduced in this paper, and the dynamic failure time (DT), elastic energy index (WET), impact energy index (KE) and uniaxial compressive strength (RC) were selected as the classification indexes. An imbalanced sample set, containing 95 groups of measured data of CBL, was established, and eight SVM classification models were constructed, based on different kernel functions and swarm-intelligence-optimization algorithms. Focusing on the problem of sample imbalance, the classification accuracy, A, F1-score and kappa coefficient were used to comprehensively evaluate the classification performance of SVM models, and the grey-wolf-optimizer SVM (GWO-SVM) model was selected as the best model in this paper, reaching the highest accuracy of 98.9%. The GWO-SVM was applied to identify the CBL level of the 4# coal seam in Xiaozhuang Coal Mine and the 1# coal seam in the Wanfeng Coal Mine. The results of the engineering application are consistent with those from the engineering field, and show that the proposed model is scientific and practical, and can be a new method for CBL classification.
1. Introduction
Coal burst is a kind of dynamic disaster in coal mining, and its harm is mainly manifested in roadway destruction, causing casualties and inducing secondary disasters [1,2,3,4,5]. Figure 1 shows the field damage of coal bursts in Wudong Coal Mine, China [6]. The coal bursting liability (CBL) is an internal cause of coal burst [7,8]. Almost all coal seams of coal-burst mines in China have bursting liability [9], so an accurate evaluation of CBL is the basis of coal-burst risk assessment.
Figure 1.
Field damage of coal bursts in Wudong Coal Mine, China.
Scholars have carried out quantitative research on CBL classification from different angles, and the current approaches [10] can be divided into two types, namely the single-index criterion classification method and the multi-index comprehensive classification method. The former type refers to the use of a single index to determine the CBL level, based on the index classification standard, mainly using the energy index [11,12,13], time index [14,15,16], strain index [17,18], stiffness index [19,20,21], and so on. This method is intuitive, but as an inherent property of coal, CBL is affected by many factors. Considering only a single index will cause some errors. Therefore, researchers generally adopt the multi-index comprehensive classification method to classify the CBL, for example, the Chinese national standard Classification and Laboratory Test Method on Bursting Liability of Coal (GB/T 25217.2-2010) comprehensively adopts the dynamic failure time (DT), elastic energy index (WET), impact energy index (KE), and uniaxial compressive strength (RC), and divides the CBL level into three categories of strong (I), weak (II), and none (III). In the view of the different categories of bursting liability of the four indexes, the standard uses the fuzzy-comprehensive-evaluation method to list the classification results of 73 different combinations, but the remaining eight combinations do not give clear categories.
Looking at this problem, previous researchers have extensively conducted multi-index classification research. Xu et al. [22] established a comprehensive-evaluation model of CBL by introducing the unascertained measure theory. Wang et al. [23] observed a CBL discrimination model based on the theory of information entropy and the method of entropy-weight ideal point. Jia et al. [24] established the mathematical attribute model of CBL classification. Guo [25] constructed a grey prediction model of CBL according to the variable weight thought and grey-correlation analysis. Wang et al. [26] introduced the Mahalanobis distance-discriminant-analysis (DDA) method to establish a DDA model for CBL classification. The above research focuses on the mathematical methods (e.g., the fuzzy-comprehensive-evaluation method, the unascertained-measurement model, attribute mathematics, etc.), taking into account the degree of importance and correlation of evaluation indexes, and achieves some results, but there are also existing problems, such as complex calculation, and a great influence of subjective factors. How to better solve the problem of CBL classification has become a top priority, and will be a feasible answer to developing a scientific, practical, accurate, efficient and intelligent classification method.
As a supervised-machine-learning algorithm for classification problems, the support vector machine (SVM) has been widely used in engineering, and its black box feature can skip the complex mechanisms and conditions of engineering problems. SVM can summarize the commonness of data, and the established classification model has strong applicability. At present, the application of SVM in CBL classification has been rarely reported. In view of this, the SVM method was introduced in this paper to establish eight SVM models, and the comprehensive performance of each model was evaluated using the classification accuracy A, F1-score and kappa coefficient. Finally, the best SVM model was selected and used in the engineering application for CBL classification.
2. Methods
2.1. SVM
SVM is based on the Vapnik–Chervonenkis dimension theory of statistical learning and the principle of structural risk minimization; it has a good generalization ability for unknown samples, which are classified using the optimal hyperplane [27,28]. In this paper, eight SVM models are established in the MATLAB 2018b environment, including Linear SVM (LSVM), Quadratic SVM (QSVM), Cubic SVM (CSVM), Fine Gaussian SVM (FG-SVM), Medium Gaussian SVM (MG-SVM), Coarse Gaussian SVM (CG-SVM), Adaptive Particle Swarm Optimization SVM (APSO-SVM) and Grey Wolf Optimization SVM (GWO-SVM). Among them, APSO-SVM is an adaptive-particle-swarm-optimization algorithm model with compression factor and asynchronous learning factor, and GWO-SVM is a grey-wolf-algorithm-optimization model simulating the group predation of gray wolves.
This paper takes SVM based on the RBF kernel as an example, to introduce its classification principle [29].
Sampling in n-dimensional space, setting dataset E = [(x1, y1), …, (xl, yl)], decision function f(x) = ω·k(x) + b, where ω is the weight vector, b is the threshold, k(x) is a non-linear mapping function, and the optimization of classification plane-constraints should satisfy the Formula (1):
The optimization problem is converted to Formulas (2) and (3) by introducing a non-negative relaxation variable :
where c is a penalty factor. When the c value is large, the penalty value for misclassification will increase; otherwise, it will be small. The Lagrange multiplier algorithm is introduced to obtain Formula (4):
The partial derivatives of the Lagrange function L with respect to ω and b, respectively, can be obtained by Formulas (5) and (6):
Formula (7) can be obtained by substituting the Lagrange multiplier algorithm:
That is . Where ω is the weight vector, and b is the threshold. Thus, the optimization problem is transformed into a dual problem, namely Formulas (8) and (9):
where , the RBF kernel is Formula (10):
where, g is the kernel function parameter, so the above optimization problem is converted to Formulas (11) and (12):
2.2. Data Processing
- (1)
- Sample Dataset
In accordance with the standard GB/T 25217.2-2010 and Reference [26], DT, WET, KE and RC are selected as the classification indexes of CBL, and the bursting-liability grade is divided into three categories of strong (I), weak (II), and none (III). DT is the time from ultimate strength to complete failure of coal samples under the uniaxial-compression-test conditions. WET is the ratio of elastic deformation energy to plastic deformation energy of coal specimens unloaded when the stress reaches a certain value under uniaxial compression. KE is the ratio of deformation energy accumulated before the maximum peak to that dissipated after the maximum peak, in the complete stress–strain curve of a specimen under uniaxial compression. RC is the maximum load on unit area of the specimen under the condition of infinite-side and axial-pressure for failure. A total of 95 groups of CBL samples in Table 1 are chosen as the training samples and the test samples.
Table 1.
Measurement data and classification of coal samples.
The number of samples with strong (I), weak (II) and none (III) bursting liability in Table 1 is 44, 45 and 6, respectively. Figure 2 shows the proportion of the three categories of CBL samples, which clearly exhibits the imbalance of samples.
Figure 2.
The proportion of three categories of CBL samples: (I) strong; (II) weak; (III) none.
The imbalanced data will have a direct impact on the quality of modeling. Ensuring the rationality of data is an important condition for modeling, and data analysis of sample sets can determine the rationality of data. Table 2 lists the statistical information of each classification index, including minimum, maximum, median, interquartile range (IQR), lower quartile, upper quartile, mean, standard deviation (SD) and standard error (SE). Figure 3 shows the boxplot of the corresponding sample set.
Table 2.
Information statistics of CBL classification indexes.
Figure 3.
Boxplot of the classification indexes: (a) DT; (b) WET; (c) KE; (d) RC.
Index correlation analysis is also an important part of data analysis. The correlation information among the classification indexes selected in this paper is shown in Figure 4, in which the correlation curve is fitted, where r is the correlation coefficient and P is the significance level. As can be seen from the figure, the correlation between any two of the four indexes is weak, which indicates that the four indexes are very suitable for the establishment of the classification model.
Figure 4.
Correlation analysis of classification indexes: (a) DT and WET; (b) DT and KE; (c) DT and RC; (d) WET and KE; (e) WET and RC; (f) KE and RC.
- (2)
- Data Standardization
Table 1 shows that the dimensions and orders of magnitude of the four classification indexes are different. This can also be roughly seen from the boxplot in Figure 3. The value ranges of the vertical axes of the boxplot of different indexes are significantly different, and the difference is even more obvious under different levels of bursting liability. In order to clearly reflect the dimensional differences among indexes, the data of different indexes are plotted into ridge plots, as shown in Figure 5, so that the variation trend of each group of data and the data comparison between groups can be intuitively seen.
Figure 5.
Ridge plots of classification index data. (a) Strong CBL; (b) Weak CBL; (c) None CBL.
Figure 5 shows that the orders of magnitude of the four classification indexes are very different, resulting in a large gap in data distribution. For example, in the sample of strong bursting liability, the data distribution of WET, KE and RC are concentrated in the area with small values, while the data distribution of DT is relatively scattered. If the original index value is directly used in the classification, the function of the index with the higher value will be highlighted, and the function of the index with the lower value will be relatively weakened. Therefore, it is necessary to standardize the original data. In this paper, the mapminmax function is selected for normalization processing, and the principle is shown in Formula (13):
where, xij is the original data of jth index of ith sample; xij* is the processed data, whose value is between 0 and 1, and the data distribution is consistent with that processed before; max(xj) and min(xj) are the maximum and minimum value of the original data of index j, respectively.
Table 3 shows the standardized data. Draw the above standardized data into ridge plots, as shown in Figure 6. X1~X4 correspond to the standardized data labels of the four indexes respectively. It can be seen that the standardized data reduces the difference of orders of magnitude between indexes, due to dimensional differences, which is most obvious in the samples of weak bursting-liability.
Table 3.
Standardized data.
Figure 6.
Ridge plots of classification index data after standardization: (a) strong CBL; (b) weak CBL; (c) No CBL.
- (3)
- Data Segmentation
Currently, there are two ways to divide samples in classification research: one is where there is no need to divide them into the training set and the test set, with small samples, and the other is to divide them according to a fixed proportion. The existing research on CBL classification mainly focuses on small-scale data sets, which is prone to the problem of unreasonable data division, leading to the overfitting of the model on the training set. To solve this problem, this paper adopts a 5-fold cross-validation method to divide the training set and the test set, which can avoid the limitations and particularity of the fixed-division dataset, and this advantage is more obvious in the small-scale dataset. The 5-fold cross-validation divides the data set into five parts in equal proportion, four of which are used as training data, and the remaining one is used as test data. After five operations, each data was tested once, and the average of the results of the five models was used as the final result.
2.3. Parameters Optimization
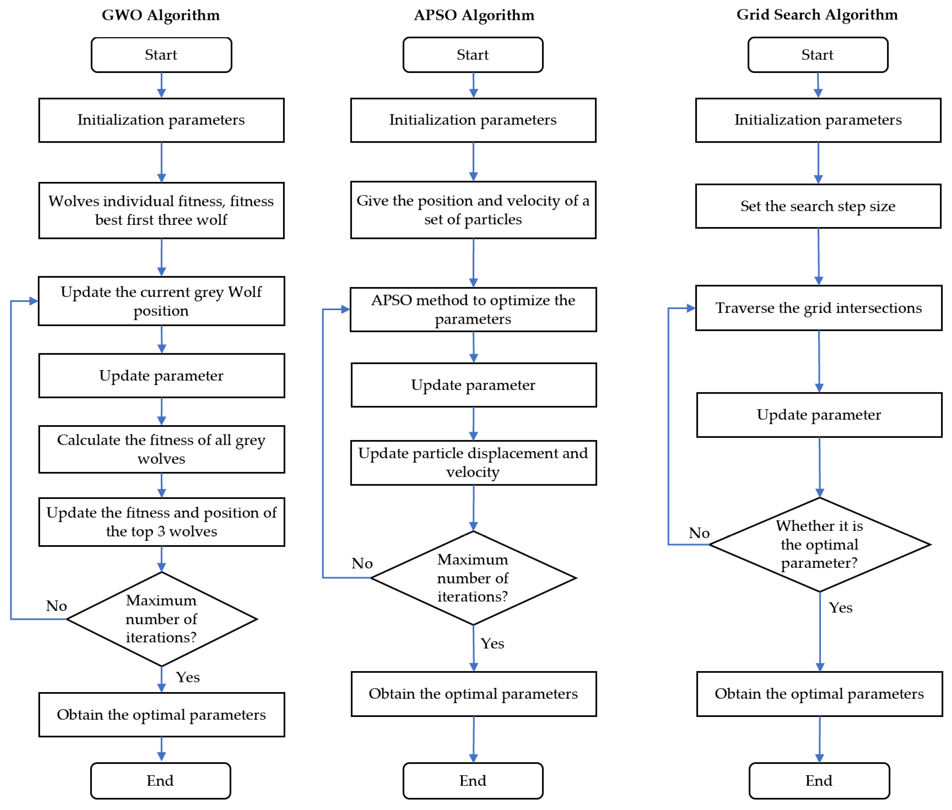
The penalty factor, c, and the kernel-function parameter, g, are essential parameters for SVM classification, and determine the classification effect of SVM. In this paper, three optimization methods were used to obtain these two parameters, among which the LSVM, QSVM, CSVM, FG-SVM, MG-SVM and CG-SVM models were optimized by a grid-search algorithm, the APSO-SVM model was optimized by the APSO algorithm, and the GWO-SVM model was optimized by the GWO algorithm. The optimization process of the three methods is shown in Figure 7.
Figure 7.
SVM parameter optimization.
2.4. Research Route
In this paper, an imbalanced sample set of CBL, containing 95 groups of measured data, is constructed. The sample set is divided into training set and test set, in accordance with the 5-fold cross-validation. Eight SVM models are used for classification research, and the best SVM model is selected for the engineering application. The research flowchart is shown in Figure 8.
Figure 8.
Research flowchart.
3. Results and Discussion
3.1. Classified Results
To better evaluate the performance of the eight classification models, it is necessary to consider not only the overall classification effect of the models, but also the classification effect of the models on different levels of bursting liability. Sorting the classification results of the models built in this paper into a confusion matrix graph, the classification of samples of each category by different models can be obtained, as shown in Figure 9.
Figure 9.
Classification results of eight SVM models: (a) LSVM; (b) QSVM; (c) CSVM; (d) FG-SVM; (e) MG-SVM; (f) CG-SVM; (g) APSO-SVM; (h) GWO-SVM.
3.2. Performance Evaluation
3.2.1. Evaluation Index
For the imbalanced sample dataset established in this paper, the classification accuracy A, F1-score and kappa coefficient are comprehensively selected, to evaluate the performance of the classification models. The three indexes are all positive indexes, that is, the larger the value, the better the performance of the model.
- (1)
- Classification Accuracy A
The classification accuracy A is the ratio of the number of accurately classified samples (Naccurate) to the total number of samples (Ntotal) in the modeling process. It represents the overall classification accuracy of the model and is the most commonly used evaluation index in classification problems. Its calculation formula is given as follows:
- (2)
- F1-Score
As an index used to measure the accuracy of classification models in machine learning, the F1-score is often used to evaluate models based on imbalanced dataset. This index weighs the accuracy rate and recall rate of models.
- (3)
- Kappa Coefficient
The kappa coefficient is an index adopted to measure whether the classification result of the model is consistent with the actual classification result, and it has certain penalty attribute. When the classification result of the model built based on the imbalanced dataset favors the category with a large number and ignores the category with a small number, the kappa coefficient value of the model is low. This biased evaluation mechanism ensures the rationality of the model performance evaluation.
3.2.2. Evaluation Result
In this paper, eight SVM models are adopted to classify the CBL grade, and three indexes are used to evaluate the classification performance of the models. The results are shown in Table 4 and Figure 10.
Table 4.
Evaluation performance of SVM models.
Figure 10.
Comparison of model-classification performance.
3.3. Model Analysis and Optimization
- (1)
- Model Analysis
It can be seen from Table 4 and Figure 10 that the SVM models established in this paper have excellent classification performance, and are suitable for CBL classification under an imbalanced dataset. The following analysis is of the impact of data quality, model selection and data-processing methods on the SVM model performance.
In machine-learning research, the quality of data used for modeling often has a great effect on the classification results. The indexes used in modeling are an essential part of the dataset, and the scientific and reasonable selection of the indexes is the key to subsequent research. The CBL is affected by water, gas, temperature, size effect, loading rate, pore structure of coal and many other factors, which are finally reflected in the forms of strength and energy. The DT and RC selected in this paper are strength indexes, and WET and KE are energy indexes. These four indexes are more consistent with the nature of CBL, so the dataset established in this paper is of high quality.
Model selection is also a key factor affecting the classification effect. The SVM model constructed in this paper has a high matching degree with the imbalanced sample set, and the SVM model based on the principle of structural risk minimization can avoid the problem of over-learning, enhance the generalization ability, and reduce the requirement of data size and distribution.
The CBL data contains information about energy and strength. In this paper, two kinds of data processing methods, normalization and 5-fold cross-validation, are carried out on the sample data. The 5-fold cross-validation can avoid the limitations and particularities of a fixed-partition dataset, thus improving the generalization ability of the model, and is very suitable for the imbalanced sample set established in this paper.
- (2)
- Model Optimization
The classification accuracy A, F1-score and kappa coefficient selected in this paper comprehensively consider the overall and local classification effects of the model, and are suitable for the classification of imbalanced sample sets. As can be seen from Table 3, from the overall classification effect, the performance of the GWO-SVM model is the best, with a classification accuracy of 98.9%, higher than that of the other seven SVM models. The F1-score value (0.993) and kappa coefficient value (0.980) of this model are also the largest among all models, indicating that the model has the best classification effect for each level of CBL classification. As can be seen from Figure 10, the classification accuracy of this model in different levels of bursting liability is the largest, so the GWO-SVM model is selected as the optimal SVM model built in this paper.
4. Engineering Application
In order to verify the practicability of the GWO-SVM model, the model was applied to the 4# coal seam of the Xiaozhuang coal mine [30] and the 1# coal seam of Wanfeng coal mine for CBL classification [31].
- (1)
- 4# Coal Seam of Xiaozhuang Coal Mine
The 4# coal seam is the main coal seam, and the coal pillar of the 40214 working face will cause stress concentration. The buried depth of the coal seam is approximately 430~600 m, the average buried depth is 560 m, and the mining depth exceeds the critical depth of coal burst of 380 m. During the mining of the 40203 working surface, strong mine-pressure behaviors appeared several times. The optimized GWO-SVM model was applied to classify the CBL of three groups of samples from the 4# coal seam. In accordance with the GB/T 25217.2-2010, engineering-guidance-level determination results are shown in Table 5; the single index in the table determines the results on the right-hand side of the index value, and the results are shown in Table 5.
Table 5.
CBL classification results of 4# Coal Seam.
- (2)
- 1# Coal Seam of Wanfeng Coal Mine
The Wanfeng coal mine adopts the underground mining method: the mining level is +430~−10 m, and no coal burst occurred in the mining process. The engineering-guidance level obtained from the single-index discrimination result and the actual situation are consistent with the engineering guidance level. The GWO-SVM model is adopted to classify the bursting liability of the coal seam and compare it with the actual situation. See Table 6 for details.
Table 6.
CBL classification results of 1# Coal Seam.
5. Conclusions
The existing CBL classification methods are challenging for giving clear results when identifying specific types of coal, and the calculations are complicated and subject to subjective factors. In view of these deficiencies, DT, WET, KE and RC were selected as classification indexes, an imbalanced sample set was constructed based on 95 groups of measured data, and eight SVM models were established to carry out intelligent classification and optimization of CBL. The following conclusions were reached:
(1) Differently from the existing data segmentation methods, this paper adopted 5-fold cross-validation to divide the dataset into training set and test set. The classification accuracy of the eight SVM models is above 87.4%, with an average of 94.0%.
(2) Aiming at the problem of sample imbalance at different levels, the classification accuracy A, F1-score and kappa coefficient were comprehensively used to evaluate the performance of the established models, and the best model was selected as the GWO-SVM model, with a classification accuracy of 98.9%, F1-score of 0.993, and kappa coefficient of 0.980. All of these were the highest values in the eight SVM models.
(3) The GWO-SVM model was applied to the working surfaces of the Xiaozhuang Coal Mine and Wanfeng Coal Mine, for CBL classification. The results were consistent with the actual situation on site, indicating that the model has good practicability.
Author Contributions
Y.L. (Yuefeng Li): data curation, writing–original draft, methodology, validation, investigation; C.W.: funding acquisition, supervision, conceptualization, methodology, software, writing–review and editing; Y.L. (Yv Liu): software, writing–review and editing. All authors have read and agreed to the published version of the manuscript.
Funding
This research was funded by the Science and Research Fund from the Educational Department of Yunnan Province (2021J0060), the National Natural Science Foundation of China (52264019), the Major Science and Technology Special Project of Yunnan Province (202202AG050014), and the Yunnan Innovation Team (202105AE160023).
Data Availability Statement
The data used to support the findings of this study are included within the article.
Conflicts of Interest
The authors declare no conflict of interest.
References
- Cao, A.Y.; Liu, Y.Q.; Jiang, S.Q.; Hao, Q.; Peng, Y.J.; Bai, X.X.; Yang, X. Numerical investigation on influence of two combined faults and its structure features on rock burst mechanism. Minerals 2021, 11, 1438. [Google Scholar] [CrossRef]
- Mottahedi, A.; Ataei, M. Fuzzy fault tree analysis for coal burst occurrence probability in underground coal mining. Tunn. Undergr. Space Technol. 2019, 83, 165–174. [Google Scholar] [CrossRef]
- Vardar, O.; Zhang, C.G.; Canbulat, I.; Hebblewhite, B. A semi-quantitative coal burst risk classification system. Int. J. Min. Sci. Technol. 2018, 28, 721–727. [Google Scholar] [CrossRef]
- Zhang, C.G.; Canbulat, I.; Hebblewhite, B.; Ward, C.R. Assessing coal burst phenomena in mining and insights into directions for future research. Int. J. Coal Geol. 2017, 179, 28–44. [Google Scholar] [CrossRef]
- Mark, C. Coal bursts that occur during development: A rock mechanics enigma. Int. J. Min. Sci. Technol. 2018, 28, 35–42. [Google Scholar] [CrossRef]
- He, S.Q.; He, X.Q.; Song, D.Z.; Li, Z.L.; Chen, J.Q.; Xue, Y.R.; Li, Y. Multi-parameter integrated early warning model and an intelligent identification cloud platform of rockburst. J. China Univ. Min. Technol. 2022, 51, 850–862. [Google Scholar]
- Bieniawski, Z.T.; Denkhaus, H.G.; Vogler, U.W. Failure of fractured rock. Int. J. Min. Sci. Technol. 1969, 6, 323–330. [Google Scholar] [CrossRef]
- Bieniawsk, Z.T. Mechanism of brittle fracture of rocks (Part I, П and Ш). Int. J. Min. Sci. Technol. 1967, 4, 395–406, 425–426. [Google Scholar]
- Ju, W.J.; Lu, Z.G.; Gao, F.Q.; Zhao, Y.X.; Li, W.Z.; Sun, Z.Y.; Hao, X.J. Research progress and comprehensive quantitative evaluation index of coal rock bursting liability. Chin. J. Rock Mech. Eng. 2021, 40, 1839–1856. [Google Scholar]
- Li, Y.F. Comparison and Optimization of Multi-Index Evaluation Models for Coal Sample Bursting Liability Classification. Master’s Thesis, Kunming University of Science and Technology, Kunming, China, 2022. [Google Scholar]
- Su, C.D.; Yuan, R.F.; Zhai, X.X. Experimental research on bursting liability index of coal samples of Chengjiao coal mine. Chin. J. Rock Mech. Eng. 2013, 32, 3696–3704. [Google Scholar]
- Yang, D.S.; Chen, W.Z.; Yang, W.M.; Li, S.C.; Li, Y.C.; Zhun, W.S. Stability analysis of surrounding rock mass of Longtan underground caverns. Rock Soil Mech. 2004, 3, 391–395. [Google Scholar]
- Cook, N.G.W.; Hoek, E.; Pretorius, J.P.G.; Ortlepp, W.D.; Salamon, H.D.G. Rock mechanics applied to the study of rockbursts. J. S. Afr. Inst. Min. Metall. 1966, 66, 435–528. [Google Scholar]
- GT/T25217.2-2010; The Professional Standards Compilation Group of People’s Republic of China. Classification and Laboratory Test Method on Bursting Liability of Coal. Standards Press of China: Beijing, China, 2010.
- Wang, C. Research of Rockburst Risk Comprehensive Evaluation Method Based on Unascertained Measurement Model and Application. Ph.D. Thesis, China University of Mining and Technology, Xuzhou, China, 2011. [Google Scholar]
- Zhang, X.Y.; Kang, L.X.; Yang, S.S. Study on the distribution situation of REE in some tailing ore and its synthctic recovery. Saf. Coal Mines 2009, 40, 74–76. [Google Scholar]
- Zhou, X.J.; Xian, X.F. Relationship between rock burst tendency and residual energy release rate. West-China Explor. Eng. 1999, 1, 46–50. [Google Scholar]
- Wang, H.T.; Xu, J.; Wei, F.S.; Xian, X.F. Evalutaion of tendency indexes of coal or rock burst. J. Min. Saf. Eng. 1999, Z1, 204–207+210–239. [Google Scholar]
- Zhou, X.J. Study on the Rockburst Conditions and It’s Control Theory and Application. Ph.D. Thesis, Chongqing University, Chongqing, China, 1997. [Google Scholar]
- Wu, S.C.; Li, L.P.; Zhang, X.P. Rock Mechanics; Higher Education Press: Beijing, China, 2021. [Google Scholar]
- Wang, J.A.; Park, H.D. Comprehensive prediction of rock burst based on analysis of strain energy in rock. Tunn. Undergr. Space Technol. 2001, 16, 49–57. [Google Scholar] [CrossRef]
- Xu, J.K.; Wang, E.Y.; Wang, C. Study of rock burst tendency of coal based on uncertainty measurement theory. Saf. Coal Mines 2011, 42, 19–22. [Google Scholar]
- Wang, C.; Wang, E.Y.; Liu, X.F. Classification of rock burst tendency of coal seam based on entropy and ideal point method. J. Liaoning Tech. Univ. Nat. Sci. Ed. 2012, 31, 838–841. [Google Scholar]
- Jia, X.W.; Wang, E.Y. Coal burst tendency classification based on attribute mathematical model. Saf. Coal Mines 2014, 31, 838–841. [Google Scholar]
- Guo, J.D. Application of variable weight and grey classification recognition model in rock burst tendency evaluation of coal seam. J. North China Inst. Sci. Technol. 2017, 14, 44–49. [Google Scholar]
- Wang, C.; Song, D.Z.; Zhang, C.L.; Liu, L.; Zhou, Z.H.; Huang, X.C. Research on the classification model of coal’s bursting liability based on database with large samples. Arab. J. Geosci. 2019, 12, 411. [Google Scholar] [CrossRef]
- Brierley, S.D.; Chiasson, J.N.; Lee, E.B.; Zak, S. On stability independent of delay for linear systems. IEEE Trans. Autom. Control 1982, 27, 252–254. [Google Scholar] [CrossRef]
- Park, S.; Jung, D.; Nguyen, H.; Choi, Y. Diagnosis of problems in truck ore transport operations in underground mines using various machine learning models and data collected by internet of things systems. Minerals 2021, 11, 1128. [Google Scholar] [CrossRef]
- Li, Y.F.; Wang, C.; Xu, J.K.; Zhou, Z.H.; Xu, J.H.; Chen, J.W. Rockburst prediction based on the KPCA-APSO-SVM model and its engineering application. Shock Vib. 2021, 2021, 7968730. [Google Scholar] [CrossRef]
- Zhao, H. Research on rockburst risk assessment and prevention and control design in Xiaozhuang coal mine. Shaanxi Coal 2022, 41, 100–104+148. [Google Scholar]
- Du, X.J. Wanfeng coal mine 1# coal seam burst tendency determination and analysis of research. Energy Technol. Manag. 2022, 47, 108–110. [Google Scholar]
Disclaimer/Publisher’s Note: The statements, opinions and data contained in all publications are solely those of the individual author(s) and contributor(s) and not of MDPI and/or the editor(s). MDPI and/or the editor(s) disclaim responsibility for any injury to people or property resulting from any ideas, methods, instructions or products referred to in the content. |
© 2022 by the authors. Licensee MDPI, Basel, Switzerland. This article is an open access article distributed under the terms and conditions of the Creative Commons Attribution (CC BY) license (https://creativecommons.org/licenses/by/4.0/).









