Artificial Neural Network Modeling of Darcy–Forchheimer Nanofluid Flow over a Porous Riga Plate: Insights into Brownian Motion, Thermal Radiation, and Activation Energy Effects on Heat Transfer
Abstract
1. Introduction
2. Problem Statement
3. Numerical Solution
4. Results and Discussion
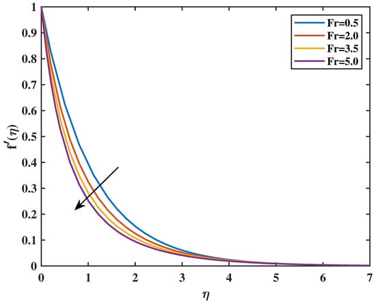
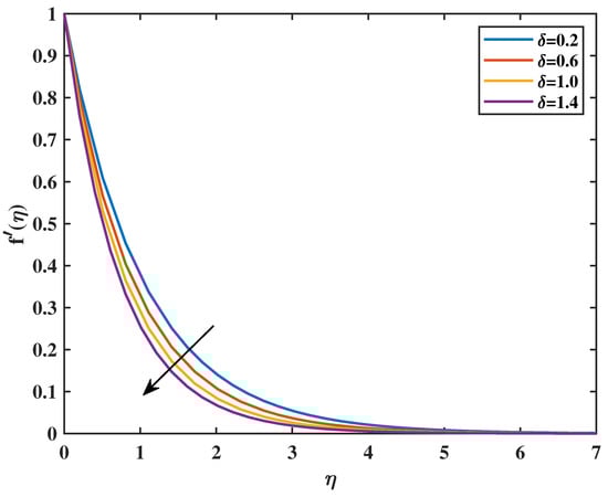
4.1. Velocity Profiles
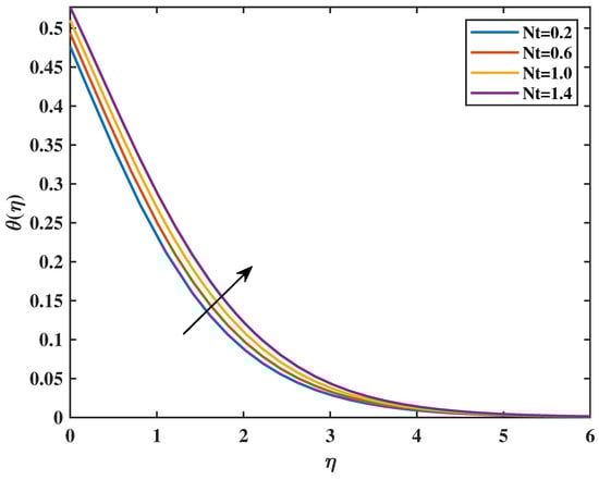
4.2. Temperature Profiles
4.3. Concentration Profiles
4.4. Other Physical Quantities
5. Artificial Neural Network Analysis
6. Conclusions
- Our computations show that increasing M slows the flow and reduces local heat transfer, while increasing Q may produce a local near-wall acceleration and modify the heat-transfer distribution.
- By increasing the inputs of magnetic parameter, porosity, fluid parameter, and Darcy–Forchheimer number, the velocity profiles declines.
- The wall-parallel electromagnetic force created by the Riga parameter Q locally increases the near-wall velocity.
- The heat transfer is enhanced with rising values of the magnetic parameter, thermal radiation, Brownian motion, thermophoresis forces, and thermal Biot number.
- The concentration curves are boosted for larger values of the magnetic parameter, activation energy, thermophoresis forces, and concentration Biot number.
- An increase in the Brownian motion parameter and the chemical reaction parameter causes the concentration distributions to decline, reflecting enhanced particle diffusion and reactive consumption in the fluid.
- The wall velocity drops by around 14% when the Hartmann number (M = (1.2) increases; the velocity is lowered by about 11% when the Forchheimer drag increases by 0.2; and the heat transfer rate rises by about 9% when the Biot number climbs from 0.1 to 0.3.
- The skin friction coefficient of Powell–Eyring nanofluid flow is enhanced by higher inputs of magnetic parameter M and the Darcy–Forchheimer parameter , while it declines with the increasing values of N and Q.
- For larger inputs of , and , the Nusselt number of the Powell–Eyring nanofluid flow exhibits diminishing behavior, whereas higher values of and cause it to exhibit increasing behavior.
- Variations in fluid viscosity together with Darcy–Forchheimer drag markedly affect the momentum transport. An intensified Darcy–Forchheimer resistance acts as an additional inertial barrier, thereby lowering the fluid motion across the porous matrix.
- The interplay between thermophoretic forces and chemical interaction modifies the species distribution. Stronger thermophoresis drives nanoparticles further from the wall, whereas elevated reaction intensity promotes concentration depletion near the surface.
- Adjustments in permeability and radiative heat flux directly alter the thermal field. Enhanced radiation contributes to the growth of the thermal layer, while increasing porosity generally diminishes near-wall convection strength.
Author Contributions
Funding
Institutional Review Board Statement
Informed Consent Statement
Data Availability Statement
Conflicts of Interest
Nomenclature
| Nanofluid density (kg·m−3) | Electrical conductivity (S·m−1) | ||
| Q | Riga plate forcing parameter (W·m−3) | Velocity components (m·s−1) | |
| f | Dimensionless primary velocity | Prandtl number | |
| Nusselt number | Fluid parameters | ||
| Dimensionless temperature | Cartesian coordinates (m) | ||
| Temperature Biot number | Kinematic viscosity of nanofluid (m2·s−1) | ||
| Temperature away from the surface (K) | Radiation parameter | ||
| Non-dimensional temperature (K) | Sherwood number | ||
| Mean absorption coefficient | Current density | ||
| Skin friction factor | k | Permeability of porous medium (m2) | |
| Temperature at surface (K) | Dimensionless variable | ||
| Heat capacity (J·kg−1·K−1) | Thermal conductivity of nanofluid (W·m−1·K−1) | ||
| Darcy–Forchheimer coefficient | Inertial coefficient | ||
| E | Activation energy (J·mol−1) | Chemical reaction variable | |
| Dimensionless concentration | Diameter of the magnets | ||
| m | Power index of velocity | Thermophoresis coefficient | |
| Chemical reaction rate | Ambient concentration | ||
| Reynolds number | Brownian motion coefficient | ||
| Connective variable | Diffusion variable | ||
| Brownian diffusion factor | Mean fluid temperature | ||
| Porosity coefficient (s−1) | Stream function | ||
| n | Fitted rate constant | K | Boltzmann constant (J·K−1) |
| Electrical conductivity | Specific heat (J·kg−1·K−1) | ||
| Fluid ambient concentration | Concentration at wall | ||
| Eckert number | Lewis number | ||
| Temperature difference parameter | Thermal Biot number | ||
| Concentration slip parameter | M | Hartmann number |
References
- Berman, N.S. Drag reduction by polymers. Annu. Rev. Fluid Mech. 1978, 10, 47–64. [Google Scholar] [CrossRef]
- Guo, T.; Xiao, Z.; Sui, Y.; Huang, B.; Fu, C.; Yao, L. Optimization of gas–liquid two-phase flow law and structural parameters of Laval supersonic atomizing nozzle. Phys. Fluids 2025, 37, 073396. [Google Scholar]
- Masuda, H.; Ebata, A.; Teramae, K.; Hishinuma, N. Alteration of Thermal Conductivity and Viscosity of Liquid by Dispersing Ultra-Fine Particles, Dispersion of Al2O3, SiO2, and TiO2 Ultra-Fine Particles. Netsu Bussei 1993, 7, 227–233. [Google Scholar]
- Choi, S.U.; Eastman, J.A. Enhancing Thermal Conductivity of Fluids with Nanoparticles (No. ANL/MSD/CP-84938; CONF-951135-29); Argonne National Lab (ANL): Argonne, IL, USA, 1995. [Google Scholar]
- Eastman, J.A.; Choi, S.U.S.; Li, S.; Yu, W.; Thompson, L.J. Anomalously increased effective thermal conductivities of ethylene glycol-based nanofluids containing copper nanoparticles. Appl. Phys. Lett. 2001, 78, 718–720. [Google Scholar] [CrossRef]
- Awais, M.; Ullah, N.; Ahmad, J.; Sikandar, F.; Ehsan, M.M.; Salehin, S.; Bhuiyan, A.A. Heat transfer and pressure drop performance of Nanofluid: A state-of-the-art review. Int. J. Thermofluids 2021, 9, 100065. [Google Scholar] [CrossRef]
- Yaseen, N.; Shatat, F.; Alwawi, F.A.; Swalmeh, M.Z.; Kausar, M.S.; Sulaiman, I.M. Using micropolar nanofluid under a magnetic field to enhance natural convective heat transfer around a spherical body. J. Adv. Res. Fluid Mech. Therm. Sci. 2022, 96, 179–193. [Google Scholar] [CrossRef]
- Wu, J.; Lin, J.; Yan, Y.; You, Z.; Su, Z.; Long, J. Grooved-porous composite wick structures for highly efficient capillary-fed boiling heat transfer. Appl. Therm. Eng. 2024, 256, 124029. [Google Scholar] [CrossRef]
- Buongiorno, J. Convective transport in nanofluids. ASME J. Heat Mass Transf. 2006, 128, 240–250. [Google Scholar] [CrossRef]
- Owhaib, W.; Al-Kouz, W. Three-dimensional numerical analysis of flow and heat transfer of bi-directional stretched nanofluid film exposed to an exponential heat generation using modified Buongiorno model. Sci. Rep. 2022, 12, 10060. [Google Scholar]
- Wang, F.; Saeed, A.M.; Puneeth, V.; Shah, N.A.; Anwar, M.S.; Geudri, K.; Eldin, S.M. Heat and mass transfer of Ag–H2O nano-thin film flowing over a porous medium: A modified Buongiorno’s model. Chin. J. Phys. 2023, 84, 330–342. [Google Scholar] [CrossRef]
- Sindhu, S.; Sowmya, G.; Ramesh, N.L.; Gireesha, B.J. Heat transport analysis of nanoliquid in a microchannel with aggregation kinematics: A modified Buongiorno model approach. Int. J. Model. Simul. 2024, 1–21. [Google Scholar] [CrossRef]
- Zhu, X.; Zuo, Z.; Wang, W.; Jia, B.; Liu, R.; Yin, Q.; Zhang, M. Performance comparison and optimization of thermoelectric generator systems with/without stepped-configuration. Energy 2025, 335, 137924. [Google Scholar] [CrossRef]
- Zarei, A.; Karimipour, A.; Isfahani, A.H.M.; Tian, Z. Improve the performance of lattice Boltzmann method for a porous nanoscale transient flow by provide a new modified relaxation time equation. Phys. A Stat. Mech. Appl. 2019, 535, 122453. [Google Scholar] [CrossRef]
- Ibrahim, F.S.; Elaiw, A.M.; Bakr, A.A. Influence of viscous dissipation and radiation on unsteady MHD mixed convection flow of micropolar fluids. Appl. Math. Inf. Sci. 2008, 2, 143–162. [Google Scholar]
- Hayat, T.; Qasim, M.; Mesloub, S. MHD flow and heat transfer over permeable stretching sheet with slip conditions. Int. J. Numer. Methods Fluids 2011, 66, 963–975. [Google Scholar] [CrossRef]
- Patel, H.R.; Mittal, A.S.; Darji, R.R. MHD flow of micropolar nanofluid over a stretching/shrinking sheet considering radiation. Int. Commun. Heat Mass Transf. 2019, 108, 104322. [Google Scholar] [CrossRef]
- Kumar, K.G.; Rudraswamy, N.G.; Gireesha, B.J.; Manjunatha, S. Non linear thermal radiation effect on Williamson fluid with particle-liquid suspension past a stretching surface. Results Phys. 2017, 7, 3196–3202. [Google Scholar] [CrossRef]
- Bilal, M.; Sagheer, M.; Hussain, S. Numerical study of magnetohydrodynamics and thermal radiation on Williamson nanofluid flow over a stretching cylinder with variable thermal conductivity. Alex. Eng. J. 2018, 57, 3281–3289. [Google Scholar] [CrossRef]
- Rashid, M.; Alsaedi, A.; Hayat, T.; Ahmed, B. Magnetohydrodynamic flow of Maxwell nanofluid with binary chemical reactions and Arrhenius activation energy. Appl. Nanosci. 2020, 10, 2951–2963. [Google Scholar] [CrossRef]
- Li, Y.; Xia, Y.; Deng, W.; Gao, X.; Li, H.; Gao, X. Nucleate boiling heat transfer and critical heat flux in controllable droplet trains cooling. Appl. Therm. Eng. 2025, 267, 125824. [Google Scholar] [CrossRef]
- Tayebi, T.; Chamkha, A.J. Magnetohydrodynamic natural convection heat transfer of hybrid nanofluid in a square enclosure in the presence of a wavy circular conductive cylinder. J. Therm. Sci. Eng. Appl. 2020, 12, 031009. [Google Scholar] [CrossRef]
- Hayat, T.; Riaz, R.; Aziz, A.; Alsaedi, A. Influence of Arrhenius activation energy in MHD flow of third grade nanofluid over a nonlinear stretching surface with convective heat and mass conditions. Phys. A Stat. Mech. Appl. 2020, 549, 124006. [Google Scholar] [CrossRef]
- Maleque, K.A. Effects of exothermic/endothermic chemical reactions with Arrhenius activation energy on MHD free convection and mass transfer flow in presence of thermal radiation. J. Thermodyn. 2013, 2013, 692516. [Google Scholar] [CrossRef]
- Khan, A.; Kumam, W.; Khan, I.; Saeed, A.; Gul, T.; Kumam, P.; Ali, I. Chemically reactive nanofluid flow past a thin moving needle with viscous dissipation, magnetic effects and hall current. PLoS ONE 2021, 16, e0249264. [Google Scholar] [CrossRef]
- Lakshmi; Devi, G.; Niranjan, H.; Sivasankaran, S. Effects of chemical reactions, radiation, and activation energy on MHD buoyancy induced nano fluidflow past a vertical surface. Sci. Iran. 2022, 29, 90–100. [Google Scholar]
- Ahmadi, M.H.; Ghazvini, M.; Maddah, H.; Kahani, M.; Pourfarhang, S.; Pourfarhang, A.; Heris, S.Z. Prediction of the pressure drop for CuO/(Ethylene glycol-water) nanofluid flows in the car radiator by means of Artificial Neural Networks analysis integrated with genetic algorithm. Phys. Stat. Mech. Its Appl. 2020, 546, 124008. [Google Scholar] [CrossRef]
- Hojjat, M. Nanofluids as coolant in a shell and tube heat exchanger: ANN modeling and multi-objective optimization. Appl. Math. Comput. 2020, 365, 124710. [Google Scholar] [CrossRef]
- Shafiq, A.; Çolak, A.B.; Sindhu, T.N. Optimization of the numerical treatment of the Darcy–Forchheimer flow of Ree–Eyring fluid with chemical reaction by using artificial neural networks. Int. J. Numer. Methods Fluids 2023, 95, 176–192. [Google Scholar] [CrossRef]
- Çolak, A.B.; Sindhu, T.N.; Lone, S.A.; Shafiq, A.; Abushal, T.A. Reliability study of generalized Rayleigh distribution based on inverse power law using artificial neural network with Bayesian regularization. Tribol. Int. 2023, 185, 108544. [Google Scholar] [CrossRef]
- Kamsuwan, C.; Wang, X.; Seng, L.P.; Xian, C.K.; Piemjaiswang, R.; Piumsomboon, P.; Pratumwal, Y.; Otarawanna, S.; Chalermsinsuwan, B. Simulation of nanofluid micro-channel heat exchanger using computational fluid dynamics integrated with artificial neural network. Energy Rep. 2023, 9, 239–247. [Google Scholar] [CrossRef]
- El Jery, A.; Khudhair, A.K.; Abbas, S.Q.; Abed, A.M.; Khedher, K.M. Numerical simulation and artificial neural network prediction of hydrodynamic and heat transfer in a geothermal heat exchanger to obtain the optimal diameter of tubes with the lowest entropy using water and Al2O3/water nanofluid. Geothermics 2023, 107, 102605. [Google Scholar] [CrossRef]
- Pirdashti, M.; Curteanu, S.; Kamangar, M.H.; Hassim, M.H.; Khatami, M.A. Artificial neural networks: Applications in chemical engineering. Rev. Chem. Eng. 2013, 29, 205–239. [Google Scholar] [CrossRef]
- Luna, A.S.; Lima, E.R.; Alberton, K.P.F. Applications of artificial neural networks in chemistry and chemical engineering. Int. J. Comput. Res. 2016, 23, 19. [Google Scholar]
- Zulfiqar, M.; Samsudin, M.F.R.; Sufian, S. Modelling and optimization of photocatalytic degradation of phenol via TiO2 nanoparticles: An insight into response surface methodology and artificial neural network. J. Photochem. Photobiol. A Chem. 2019, 384, 112039. [Google Scholar] [CrossRef]
- Awan, S.E.; Ali, F.; Awais, M.; Shoaib, M.; Raja, M.A.Z. Intelligent Bayesian regularization-based solution predictive procedure for hybrid nanoparticles of AA7072-AA7075 oxide movement across a porous medium. ZAMM-J. Appl. Math. Mech. Für Angew. Math. Mech. 2023, 103, e202300043. [Google Scholar] [CrossRef]























| M | N | Q | |||
|---|---|---|---|---|---|
| 0.2 | 0.3 | 0.1 | 0.1 | 0.5 | −0.7402 |
| 0.4 | −0.6274 | ||||
| 0.6 | −0.4701 | ||||
| 0.1 | 0.2 | −0.6452 | |||
| 0.5 | −1.0000 | ||||
| 0.8 | −1.2643 | ||||
| 0.3 | 0.3 | −0.7775 | |||
| 0.6 | −1.0956 | ||||
| 0.9 | −1.3397 | ||||
| 0.1 | 0.2 | −0.7548 | |||
| 0.4 | −0.6926 | ||||
| 0.6 | −0.6101 | ||||
| 0.1 | 0.4 | −0.7888 | |||
| 0.8 | −0.7283 | ||||
| 1.2 | −0.6307 |
| M | |||||
|---|---|---|---|---|---|
| 0.2 | 0.3 | 0.5 | 0.1 | 0.5 | 0.2841 |
| 0.4 | 0.2591 | ||||
| 0.6 | 0.2368 | ||||
| 0.1 | 0.4 | 0.3199 | |||
| 0.7 | 0.3819 | ||||
| 1.0 | 0.4390 | ||||
| 0.3 | 0.6 | 0.2956 | |||
| 0.8 | 0.2909 | ||||
| 1.0 | 0.2861 | ||||
| 0.5 | 0.3 | 0.2932 | |||
| 0.5 | 0.2884 | ||||
| 0.7 | 0.2836 | ||||
| 0.1 | 0.4 | 0.2621 | |||
| 0.7 | 0.3532 | ||||
| 1.0 | 0.4099 |
| 208 | Powell–Eyring | |||
| 273 | Rd | |||
| 221 | Nt |
Disclaimer/Publisher’s Note: The statements, opinions and data contained in all publications are solely those of the individual author(s) and contributor(s) and not of MDPI and/or the editor(s). MDPI and/or the editor(s) disclaim responsibility for any injury to people or property resulting from any ideas, methods, instructions or products referred to in the content. |
© 2025 by the authors. Licensee MDPI, Basel, Switzerland. This article is an open access article distributed under the terms and conditions of the Creative Commons Attribution (CC BY) license (https://creativecommons.org/licenses/by/4.0/).
Share and Cite
Abbas, Z.; Abdullah, A.R.; Malik, M.F.; Shah, S.A.A. Artificial Neural Network Modeling of Darcy–Forchheimer Nanofluid Flow over a Porous Riga Plate: Insights into Brownian Motion, Thermal Radiation, and Activation Energy Effects on Heat Transfer. Symmetry 2025, 17, 1582. https://doi.org/10.3390/sym17091582
Abbas Z, Abdullah AR, Malik MF, Shah SAA. Artificial Neural Network Modeling of Darcy–Forchheimer Nanofluid Flow over a Porous Riga Plate: Insights into Brownian Motion, Thermal Radiation, and Activation Energy Effects on Heat Transfer. Symmetry. 2025; 17(9):1582. https://doi.org/10.3390/sym17091582
Chicago/Turabian StyleAbbas, Zafar, Aljethi Reem Abdullah, Muhammad Fawad Malik, and Syed Asif Ali Shah. 2025. "Artificial Neural Network Modeling of Darcy–Forchheimer Nanofluid Flow over a Porous Riga Plate: Insights into Brownian Motion, Thermal Radiation, and Activation Energy Effects on Heat Transfer" Symmetry 17, no. 9: 1582. https://doi.org/10.3390/sym17091582
APA StyleAbbas, Z., Abdullah, A. R., Malik, M. F., & Shah, S. A. A. (2025). Artificial Neural Network Modeling of Darcy–Forchheimer Nanofluid Flow over a Porous Riga Plate: Insights into Brownian Motion, Thermal Radiation, and Activation Energy Effects on Heat Transfer. Symmetry, 17(9), 1582. https://doi.org/10.3390/sym17091582

