Abstract
Successfully advancing the redevelopment of urban villages can unlock land resources for high-quality urban development. This study attempts to explain the heterogeneous outcomes of urban village redevelopment projects in China. A comparative case study method is adopted to analyze the transaction costs and the processes applied under distinct institutional arrangements. The analysis of four cases demonstrates how institutional arrangements affect transaction costs by creating a power structure that encompasses the different participants, who represent the different interests of constituent groups in exchanges of land and housing. This study demonstrates that institutional arrangements are not immutable. In addition to transaction costs, changes in the external institutional environment can alter institutional arrangements. Changes in relative prices and ideologies can also induce institutional changes. Subtle factors, such as issues indirectly linked to the redevelopment, can increase the transaction costs of achieving a consensus if policymakers ignore them in the initial policymaking stage. The findings contribute to a nuanced understanding of the heterogeneous outcomes of urban village redevelopment in China and will encourage local governments to take effective measures to ensure smooth urban village redevelopment.
1. Introduction
In the mid-1990s, fiscal reforms in China clearly defined each locality’s share of tax revenues and granted them the right to any fiscal surplus [1]. This change in the fiscal relations between the central government and localities introduced central–local fiscal contracts that led to the decentralization of state power [2]. Since this reform, localities have engaged in intense competition for finite resources based on their ability to attract both domestic and foreign capital investment [3]. The transfer of decision-making authority over local affairs from the central government to local authorities has empowered local governments to formulate and implement their own urbanization strategies [4,5] and to take responsibility for urban growth [6]. Consequently, the fierce inter-urban competition present in late capitalism in Western countries, as posited by Harvey [7], also appears in China. Local governments compete vehemently for talent, resources, and external capital [8]. Immediately after the reforms, local governments often used low or even negative land-use fees to attract investors. The tax-sharing reform entailed local governments taking responsibility for public expenditure. To relieve revenue stress, local authorities in Guangdong province adopted the land revenue experience of Hong Kong, providing foreign investors with land-use rights for short periods. After a successful pilot experiment conducted in Shenzhen in 1987, the central government implemented land reform at the national level the following year. This reform was extended to housing policy by substituting housing accommodations for material housing allocation [9,10].
The synthesis of fiscal, land, and housing reforms has stimulated intensive and large-scale urban expansion and development [5]. As local governments have limited financial resources, private developers have been involved in financing these projects. Some scholars refer to this process as property-led urban development [11]. Urban developments have become one of the most profitable means of investment [6], and localities have been keen to engage in urban expansion, particularly since 2000 [12]. In the early years of land reform, the low cost of land assembly [13] and the inefficiency of land use in rural collectively owned land [14] contributed to the Chinese government’s preferred model of urban sprawl as a way of realizing urbanization. Many villages on the edge of the city were gradually swallowed up by tall buildings [15]. Rapid urbanization in China since the 1980s has led to the emergence of numerous urban villages, which are also known as chengzhongcun or villages-in-the-city in Chinese. These are unique spatial environments, geographically widespread throughout the country [16,17], and are also a product of the urban–rural dual system [18]. In urbanizing China, urban villages are often seen as rural enclaves within the city, retaining traditional village management, customs, and social networks [19]. However, urban problems, such as disorganized land use and insufficient infrastructure, have become prominent issues in urban villages [20,21]. To cope with urban problems, the focus of urban development has shifted from external development, in the form of urban sprawl, to internal development, in the form of land use optimization. Since 2015, large-scale urban village redevelopment projects (UVRPs) have been implemented in China with the objective of balancing social, economic, and ecological benefits to achieve sustainable urbanization. The central government passed the ‘Guiding Opinions on Positively and Steadily Promoting the Redevelopment of Urban Villages in Ultra-large and Very Large Cities’ in China on 21 July 2023. The widespread demolition and redevelopment of urban slums was once the preferred strategy for coping with the economic decline and population loss of central cities in the United States [22]. Under the premise of promoting the protection and inheritance of historical and cultural heritage, the current urban village redevelopment in China serves as an essential means and pathway to address urban issues and drive high-quality urban development [23].
Nevertheless, the redevelopment often involves land requisition and house demolition, which can easily trigger social conflicts and security incidents, leading to stalled projects and creating a ‘tragedy of the anti-commons’ dilemma. Portrayed as a tripartite game, the redevelopment of urban villages in mainland China has been found to inflict conflicts during its various stages [24]. Land-use-related conflicts occur not only in China but also in countries such as Korea [25] and Kenya [26]. In Switzerland, the demolition of old buildings has led to land-use conflicts based on the issue of ‘preservation of the past’ [27]. To facilitate urban development, the Chinese central government has been experimenting with policy innovations to establish inclusive institutional arrangements [28], so local Chinese governments have adopted different institutional arrangements to implement UVRPs. It has been found that top-down institutional arrangements are more likely to lead to violent conflicts, and the bottom-up and villager-funded approach involves lower levels of conflict [29]. Thus, it is necessary to explore the reasons for the different outcomes of urban development on collective land in China. Since Alexander, numerous scholars have introduced new institutional economics into the realm of urban planning [30]. New institutional economists define institutional arrangements as the rules of the game in which individuals and their organizations participate [31]. The role of institutional arrangements is to reduce uncertainty [32,33], but this may also lead to transaction costs. New institutional economics assumes a causal relationship between institutional arrangements and transaction costs. Various institutional arrangements can be used to structure the interaction between two parties to a transaction, thus affecting the size and nature of transaction costs [34]. In the process of UVRPs, the different institutional arrangements determine the different transaction costs of each participant. Therefore, the institutional arrangement of UVRPs has a substantial and far-reaching influence on the whole reconstruction process. From the perspective of transaction costs, Lai and Tang examine the reconstruction of urban villages in Shenzhen, China, from 2004 to 2009 and analyze the obstacles brought by state-led institutional arrangements to the reconstruction of urban villages [35]. Some classify the institutional arrangements of Chinese urban renewal as state-led and market-led and analyze the urban regeneration and redevelopment under the two institutional arrangements [30,36,37].
Therefore, from the perspective of new institutional economics, this study explains why the redevelopment of urban villages in China will produce heterogeneous outcomes. Yin [38] argues that theoretical propositions can be derived from case studies and experiments. Here, the project outcomes associated with particular institutional arrangements are explained from a transaction cost perspective. This study uses four comparative case studies to explore why and how different project outcomes emerge in urban village redevelopment. Unraveling heterogeneous outcomes at different stages of urban village redevelopment can help us understand what an effective institutional arrangement to stimulate urban village redevelopment is.
2. Research Methodology
2.1. Analytical Framework
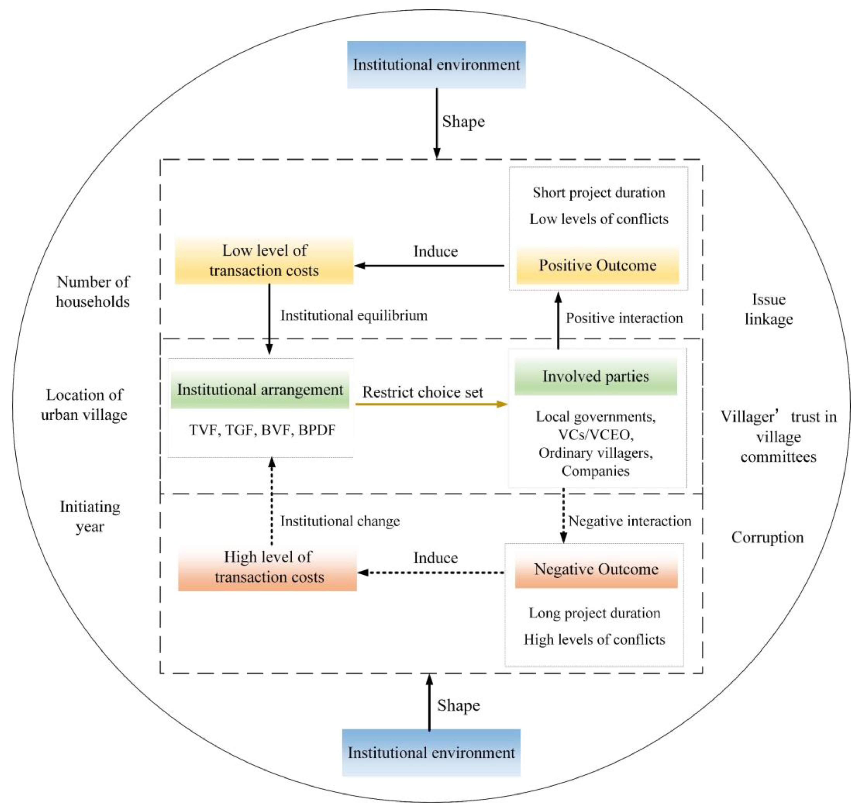
The level of transaction costs can explain the outcomes of UVRPs, such as the levels of conflict and project duration, which are common criteria for assessing institutional arrangements. However, few studies have analyzed these relationships from the perspective of new institutional economics. New institutional economists often assume that high transaction costs are conducive to inefficient institutional arrangements, which calls for institutional change to improve institutional performance. The common classification method that divides the institutional arrangement of urban village reconstruction into state-led and market-led is not clear enough. So, according to Yuan et al. [39], institutional arrangements can be divided into four groups based on the two dimensions of decision-making and funding sources: bottom-up with private developer funding (BPDF), bottom-up with villager funding (BVF), top-down with government funding (TGF), and top-down with villager funding (TVF). Figure 1 illustrates the analytical framework used in the study.
Figure 1.
Analytical framework.
Using four case studies, we analyzed the level and typology of transaction costs incurred during the implementation of UVRPs under the four types of institutional arrangements. The function of an institutional arrangement is to limit the choices of participants by defining the possible interactions between involved parties, thus determining their behaviors at different redevelopment stages. These different interactions lead to different levels of violent conflict and different project durations. Some institutional arrangements generate high transaction costs to cope with social security incidents and smooth the redevelopment process. High transaction costs force the relevant government to change existing institutional arrangements and to engage in more benign interactions to reduce the probability of social security incidents and to expedite the redevelopment process; this process leads to institutional equilibrium and a low transaction cost environment. In addition, changes in the institutional environment can sometimes result in alterations in institutional arrangements.
2.2. Case Selection
As the analysis was comparative, it was desirable to select cases located in the same city and implemented during the same period to minimize the impact of temporal and spatial effects. Although city and county governments can set their own urban strategies, the institutional arrangements of UVRPs are generally consistent within a city, except for cities involved in pilot reforms. Therefore, it was impossible to select four cases with four different institutional arrangements from a single city in China. As an alternative strategy, we selected four cases from one province to reduce temporal and geographical variations. Ultimately, Zhejiang Province was selected, not only because Zhejiang Province is one of the most economically active provinces in China, but also because Zhejiang Province has accumulated rich practical experience in UVRPs. In 2013, Zhejiang Province decided to carry out the ‘three changes and one demolition’, that is, the renewal of old residential areas, old factories, and urban villages and the demolition of illegal buildings. Zhejiang’s practice of ‘three changes and one demolition’ has been affirmed by the Ministry of Housing and Urban–Rural Development. In addition, under the guidance of policies issued by the central government (Guofa [2015] No. 37), Zhejiang Province has implemented large-scale UVRPs. Therefore, taking Zhejiang Province as a case to analyze the experience of UVRPs can provide valuable references for other areas in China. The study sites for the four cases are presented in Figure 2.
Figure 2.
The location of the four cases.
Cases 1 (XXYX Community) and 2 (LXT Village) are located in Yiwu, the world’s largest wholesale market for small commodities, which is under the jurisdiction of Jinhua City, Zhejiang province. Yiwu was one of the first prefecture-level cities to receive State Council approval to implement ‘rural homestead system reform’. This implies that the Yiwu government was empowered to explore innovative institutional arrangements for smoothing the UVRP process on rural land. As it was an experimental reform, both top-down and bottom-up institutional arrangements were implemented. Therefore, this study selected two cases, XXYX, implemented with TVF, and LXT Village, implemented with BVF, for the analysis.
Cases 3 (CB Village) and 4 (SBH Village) are located in Ningbo. CB Village is located in the Ningbo city center and SBH Village is in Xiangshan County, which is under the jurisdiction of Ningbo City. Ningbo’s government has consistently implemented UVRPs in the main urban areas using TGF. However, the UVRPs in Ningbo were initiated earlier than those in other cities in Zhejiang province. To minimize temporal effects, we selected cases that were implemented in recent years. We selected CB Village as it was the last one to be redeveloped in the DJ Sub-District (jiedao) of Ningbo City. SBH Village was implemented with BPDF; that is, the village committee cooperated directly with private developers to implement the UVRP. Although other cities adopted similar practices, SBH Village was selected to minimize the impact of spatial effects, such as regional disparities, on project outcomes.
This study also considered additional examples from other redevelopment projects to illustrate the effects of some unmeasurable factors, such as the ‘issue linkage’, villagers’ trust in village committees, and levels of corruption, that can influence the transaction costs of UVRPs. The case studies were used to identify transaction costs and clarify who bears the costs under different institutional arrangements. In addition, the case studies were used to compare different institutional arrangements and investigate how they influence project outcomes (e.g., project duration and conflict level).
2.3. Data Collection
The case study data were drawn primarily from documents and interviews. The documents included online newspapers and official administrative documents collected through fieldwork. Publicly available documents were collected after explaining the purpose of the study to the interviewees. Moreover, we used a referral letter offered by the university the first author studied at to the local governments to formally apply for access to some confidential documents containing relevant information. These documents allowed us to verify the information (e.g., compensation schemes) provided by the interviewees. Moreover, detailed documents provided systematic information vital for understanding the policies applied in the selected cases.
We also conducted semi-structured interviews. The field research upon which the comparative case study is based was mainly conducted in November 2017 and involved several visits to the UVRPs by the authors. The interviewees included ordinary affected villagers, members of village committees, government officials, private developers, and others (e.g., demolition company staff, outside buyers, and outside renters). Three to four individuals were interviewed for each UVRP. Interviews were conducted voluntarily and anonymously. Conversations were casual, and the questions were repeated several times to obtain accurate responses. Additionally, since the four UVRPs included in this study were nearly completed at the time of the field research, detailed information, like durations of different stages, relied on the interviewees’ memories. To minimize potential inaccuracies or ambiguities due to recall, this study employed a method of cross-verifying the recollections from multiple interviewees to ensure the accuracy and consistency of the collected data.
Questions were used to elucidate the relationships between the institutional arrangements and project outcomes. Some examples of questions were as follows. Common problems for ordinary villagers and village committees include the following: What institutional arrangements did village cadres or government officials adopt to implement the UVRP? How long did the project take to persuade all villagers to sign the property exchange contract? Did violent conflicts occur during the redevelopment process? If so, how did violent conflicts arise, and how were they solved? Government officials were asked the following questions: What criteria did the local government adopt to decide on the implementation of a UVRP? What steps were involved in formulating the policy? What were the provisions regarding compensation and relocation for implementing a UVRP? What were the sources of funding for the implementation of a UVRP? The interviews were transcribed into text. Using NVivo12, the text data were coded to create categories and topics relevant to the study, ensuring that the process remained as objective and authentic as possible. The qualitative data obtained from the interviews served as adequate evidence and sources for the elaboration and analysis of the case studies. Furthermore, we also utilized online news reports, including information from official media platforms such as XinhuaNet, Tencent News, and Sina News, to verify the data obtained from the interviews.
3. Comparative Analysis of Four Cases
3.1. Summary of Case Studies
The data pertaining to the four case studies, summarized in Table 1, demonstrate that project duration varied according to the institutional arrangements. None of the four cases involved violent conflicts.
Table 1.
Summary of basic information on the four case studies.
3.2. Identification of Transaction Costs
Neo-institutional economists assume that institutional arrangements influence transaction costs during land development [40,41]. A transaction is the basic unit of analysis in a transactional framework. In this study, the primary UVRP transaction was the exchange of property rights for land and housing. Separating transaction costs into different categories is an essential way of measuring institutional arrangements [42]. Additionally, different types of transaction costs may be borne by different participants [43]. This study identified the type and size of transaction costs at different stages of UVRPs and clarified who bears the cost.
The UVRPs implemented in China have three stages: (1) inception and planning, (2) pre-demolition, and (3) post-demolition. Based on this generic redevelopment process for UVRPs established in the research framework, this study identified the partners, types, and sizes of transaction costs for each stage of the four comparative cases, as presented in Figure 3. Local governments were instrumental during the inception and planning phases, significantly influencing the initiation and structure of UVRPs. To mitigate the risks and uncertainties associated with redevelopment, transaction costs emerged from multiple rounds of negotiations among various government departments regarding urban planning. Additionally, efforts were needed for effective information dissemination to encourage villagers’ participation and to formulate suitable policies for seamless implementation. At this stage, the transaction costs were similar in the cases of XXYX New Community, CB Village, and LXT Village. In SBH Village, the project was implemented by inviting a private developer to fund the project, and the village committee was empowered to negotiate with the private developer directly about compensation and relocation policies. According to Singleton [44], multiple participating parties sharing power increases the transaction costs of collaboration. When village committees and private developers are in a cooperative relationship, both have the power to influence their counterparts’ decision-making. Achieving a consensual cooperation scheme increases transaction costs but decreases uncertainty. Therefore, the transaction costs at the requisition scheme stage under this type of institutional arrangement are high for both parties. Unlike the policies implemented in top-down institutional arrangements that have ‘policy continuity’ [43], the policies made in bottom-up institutional arrangements can vary as long as the content does not go against the guidelines stipulated by the local government. Such differences were reflected in the asset specificity of the transactions in the SBH Village redevelopment project. High asset specificity leads to high transaction costs in the policymaking stage.
Figure 3.
Identification of transaction costs in four comparative cases (by the first author).
In the pre-demolition stage, affected villagers are persuaded to exchange property rights through formal contracts. The notion of a contract is fundamental to new institutional economics, as contracts outline the rights being transferred and their associated terms [45]. UVRPs entail the exchange of property rights for housing and land using the land readjustment model, leading to transaction costs when affected villagers transfer their property rights. According to Matthews [45], these transaction costs include the expenses related to arranging a contract beforehand and the costs of monitoring and enforcing it afterward. When UVRPs are implemented through a top-down institutional arrangement, the sub-district (jiedao) government needs to organize mobilization meetings before contracts are signed to announce the relevant policies to the affected villagers and encourage them to participate in the project. There are generally several mobilization meetings. The costs borne by local governments to disseminate redevelopment information are also high. For instance, government officials used ‘propaganda vehicles’ (xuanchuan che) and put up posters throughout the urban village in the case. In addition, government staff designed and published pamphlets on redevelopment policies and disseminated them to each household. In other villages, such as DC Village in Hangzhou, the local government set up a loudspeaker in the village and read the policy and formal redevelopment process. For ordinary villagers, the cost of information acquisition is relatively low or moderate. However, in bottom-up institutional arrangements, village committees play the role of the local government in announcing and persuading affected villagers to sign a contract for property exchange. Through this empowerment process, the local government lowers its transaction costs by transferring them to the village committees. The village committee in SBH Village bore the costs of searching for an evaluation company, and the evaluation company bore the costs of evaluating and measuring the necessary compensation for the decoration of villagers’ self-built housing. During this process, conflicts of interest may easily arise because of villagers’ dissatisfaction with the evaluation outcomes. Therefore, the cost of conflict resolution is high. However, in XXYX New Community and in CB and LXT Villages, there was no need to compensate villagers for the decoration of their self-built houses; therefore, the costs of searching for an evaluation company and the potential for conflicts of interest during the measurement and evaluation process were avoided. Under a top-down institutional arrangement, the local government lowers the cost of contracting because it can provide a standard contract system. As it is a formal contract with a government stamp, it is not effective until householders sign the contract. In LXT and SBH Villages, the village committees designed an informal contract based on social trust; that is, the village committees listed the area allocated to each household on several papers, let the householders sign their names, and placed their fingerprints on the paper to prove their agreement.
The post-demolition stage can be seen as the phase of contract enforcement. Villagers must vacate their homes to allow the land to be utilized for the purposes outlined in the land readjustment model. The local governments or village committees need to allocate building plots or homes in the new high-rise buildings to the relocated villagers. It is difficult for the elderly to rent houses temporarily because landlords fear that they may die in their houses, affecting the value of the houses. Uncertainty about housing after demolition increases transaction costs and the possibility of holdouts. In response, the local government in CB Village constructed temporary relocation houses for those over 70 years. In contrast, in XXYX New Community, the affected villagers did not need to vacate until they were permanently relocated because the plan included building high-rise buildings relocated to another parcel of land with a favorable location. This decreased uncertainty in the post-demolition period, and villagers did not need to expend time or energy finding temporary housing, leading to low transaction costs in the moving-out stage. In LXT Village, all of the households were responsible for the demolition and construction of their own houses, so they bore the costs of information requisition about rental housing and appropriate construction companies. Unlike the other cases, villagers quarreled about the locations of the returned building plots. In order to solve this problem, the village committee abandoned the traditional lottery method and instead used the mechanism of ‘selection fees’ (xuanweifei), which were determined through open bidding within the village. Each participating household submitted a bid to determine the order to choose the location of returned building plots according to the ‘selection fees’ level of the household. The selection fee is collected and administered by the village committee as a temporary financial pool to cover the cost of communal infrastructure and amenities for the renewed village. The remainder of the temporary financial pool was shared equally among all households after deducting the basic and necessary expenditures. On a deeper level, the introduction of selection fees follows a specific rationale because those households with higher ‘selection fees’ are equivalent to providing more financial support for the village development and improving the public environment, so they can have the priority to choose the returned property in return. This selection fee mechanism resembled a fund-crowding approach, where individuals with greater financial means contributed more, while those with fewer resources contributed less. The mechanism of ‘selection fees’ not only reduces the transaction costs generated by negotiation and dispute resolution but also fits in with the culture recognized by the local villagers. Under this mechanism, all the residents eventually selected the location of the returned building plots, which promoted the progress of the entire project. The process of ‘selection fees’ was generally conducted prior to the construction of the new houses. After these issues were settled, the construction of the relocated housing was borne by the villagers. The village committees had to negotiate the relocated high-rise buildings with the construction company building, while ordinary villagers were responsible for the construction of their own 4.5-storey low-rise self-built housing. Everything was settled smoothly at each stage, and there were no holdouts in LXT Village. However, the selection fee mechanism used in LXT Village might present certain challenges. For families with limited economic resources, it can feel as though they were ‘forced’ to accept decisions regarding the location of returned building plots. Discontent and conflict might arise if economically disadvantaged families perceived themselves as marginalized or overlooked during the village renewal process, even though this is not the case in LXT Village. Therefore, to ensure the fairness and sustainability of this mechanism, it is crucial to fully consider the economic disparities and equity needs of villagers during the design, implementation, and oversight processes.
In SBH Village, relocated high-rise buildings were located in another area of the village land; therefore, the affected villagers did not need to vacate until they were permanently relocated. The private developer was responsible for the construction of relocated high-rise buildings, and a ‘village monitoring group’ was established to monitor the quality and progress of the construction project. However, in the relocation stage in SBH Village, the transaction costs associated with adjusting the allocation of housing in the high-rise buildings were high because the relocation contracts did not clearly delineate how to allocate and combine areas in the relocated high-rise buildings. Each household aimed to maximize its own interest, leading to conflicts in the allocation of space in the relocated high-rise buildings. According to the interviewees, the holdouts in SBH Village were attributed to dissatisfaction with the family size-based relocation criteria and inter-village conflicts.
The analysis of the four comparative case studies revealed that the types and magnitudes of transaction costs varied across the different stages of the UVRPs. High transaction costs at one stage did not necessarily correspond to high costs in all stages [43]. Based on the neo-institutional economic perspective, which links institutional arrangements to transaction costs, we cannot conclude that one institutional arrangement is universally more efficient than another. However, a particular arrangement may prove more efficient at a specific stage of the redevelopment process. Although transaction costs do not directly determine the outcomes of the redevelopment process, they have important implications for the overall efficiency of the process [46].
4. Discussion
4.1. Historical and Comparative Institutional Analysis of Project Outcomes
An institution can be understood as a self-sustaining system of shared beliefs about the recurrent or repeated patterns of a particular social or economic game [47]. New institutional economists posit a causal relationship between the prevailing institutional arrangements and the associated transaction costs [32,48]. The institutional structure influences transaction costs by constraining and shaping the behaviors of the actors involved in the exchange of property rights [49]. Ceteris paribus, institutional arrangements are designed to minimize transaction costs. As North [32] suggests, the overarching rules of the game define the players’ incentives and how they engage in transactions. The questions of continuity and change are central to both economic and political analyses of institutional dynamics [50]. Yuan et al. [39] posit that policy continuity and path dependence may explain why institutional arrangements with the highest possible transaction costs are dominant in China. However, under recent experimental reforms, local governments have been empowered to implement innovative policies for urban development. We adopted a conceptual framework and empirical methodology—historical and comparative institutional analysis (HCIA)—to explain such institutional change. HCIA includes three perspectives: institutional analysis, comparative analysis, and empirical analysis of context-specific [51]. This part of the article is an empirical analysis of context-specific content. From this perspective, an institutional arrangement is formed and developed in a specific environment, and its operation and effect are also affected by the environment. Therefore, to understand institutional change, it is necessary to analyze them in specific historical and social contexts. Our examination of institutional change was based on the micro-level analysis of two cases, LXT Village and XXYX New Community in Yiwu, to mitigate the impacts of other influencing factors.
In the bottom-up institutional arrangement, villagers were at the top of the ladder of citizen control. They had the power to influence decision-making during the process of policy creation. Since 1987, self-organized village committees have managed village affairs in China. This traditional grassroots management system has largely strengthened the capacity and prestige of village committees, allowing them to settle disputes among ordinary villagers. The bottom-up institutional arrangement provided the village committee with the power and legitimacy to implement UVRPs. In the implementation of the redevelopment of LXT Village, the village committee was better placed than the local government to persuade ordinary villagers to participate because of the strong social networks formed in their daily lives. LXT is a small village with 227 households, and the members of the village committee were acquainted with each household; therefore, the cost of disseminating information about the property exchange was low. The potential benefits of redevelopment and the relatively high social trust in the village committee led to low negotiation costs.
In the redevelopment of LXT Village, the local government encouraged the building of high-rise buildings for relocation to enhance land use efficiency. However, when the village committee announced the redevelopment plans to the villagers at a village representative assembly, almost all of the householders preferred low-rise self-built housing. Ordinary villagers’ strong preferences hindered further redevelopment of the village. To encourage their participation and expedite the process, the village committee created a policy stipulating that each householder could freely select relocation to either a high-rise building or self-built housing. Since most villagers preferred low-rise self-built housing, village cadres had to opt to relocate to high-rise buildings to expedite the redevelopment process.
In the bottom-up institutional arrangement, the power and legitimacy of village committees are also manifested in their ability to resolve issues related to nail households. Given the complex land rights in the village, two nail householders (i.e., property owners who held out against redevelopment projects) in LXT village refused to exchange property rights because they believed it was unfair that the areas allocated to them were smaller than their original housing. Village committee members went to their houses several times to negotiate with these holdouts and told them that the allocation of areas was based on the guidelines issued by the local government; however, the holdouts were not convinced. According to prospect theory, nail householders tend to adopt risky behaviors when confronting certain losses. To avoid violent conflict and mitigate the costs of repeated negotiation, the village committee members changed their strategy and sided with the nail householders. The village committee argued with the local government that the nail householders were a special case and should be allocated extra area. To deal with such issues, the village committee went to the Land Resource Bureau several times to help nail householders defend their interests. Ultimately, the local government approved the extra area and the nail householders agreed to exchange property rights, resulting in successful and efficient project outcomes.
The LXT redevelopment project, which began in 2013, was a self-development model in which land was not sold to raise funds for redevelopment. In this model, the affected villagers or de facto landowners raise funds. Therefore, the area allocated to them, on average, is greater than that allocated in other such developments in China, leading to strong motivation to develop their land. This institutional arrangement can maximize common interests in the long term. The villagers’ living space and rental income increase significantly after such redevelopments. The related village committees represent the interests of ordinary villagers because they share common interests, which is essential for an efficient process. In this model, village committees bear the greatest proportion of the transaction costs during redevelopment, including the costs of information requisition, negotiation, contracting, and enforcement.
The analysis of LXT Village demonstrates that in bottom-up institutional arrangements, property rights exchanges have relatively low transaction costs, indicating that it is an effective institutional arrangement at the pre-demolition stage. However, institutional arrangements are not static; they change over time [52]. Pressures for change may be associated with broad environmental changes such as intensified competition for resources [53]. Hurwicz [54] asserts that changes in external factors induce institutional changes. In the following, we will analyze the construction of XXYX New Community, which is also located in Yiwu, but the project started one year later than LXT Village. The changes from LXT Village to XXYX New Community can echo Dacin, Goodstein, and Scott [52], those who argue that institutions can develop contradictions, leading to institutional change as the reproduction of these contradictions is blocked.
Under top-down institutional arrangements, de facto land and housing owners are excluded from making key decisions in the policymaking process. Villagers are at the bottom of the ladder of citizen control because they have no power to influence policymakers’ decisions. They are invited to attend mobilization meetings to acquire information on redevelopment policies and pamphlets are distributed. But in effect, it is an illusory type of participation. The construction of XXYX New Community was implemented as a pilot project. In response to continued urban growth and the increasing demand for urban land, the previous practice for the implementation of UVRPs, which allowed relocated villagers to build 4.5-storey self-built housing, was unsustainable. However, the historical preference for low-rise self-built housing remains prevalent in Chinese populations, and it is not easy to change these values. It is a major challenge for village committees to persuade villagers, particularly the elderly, to change their traditional values. In this situation, a powerful government must participate and lead the project. The local government established a ‘community construction office’ to guide the construction of the new community agglomeration and to make relevant policies. As one of the first villages to be redeveloped into a new community agglomeration, the local government also intended to set an example for future projects through the construction of the XXYX New Community.
When the local government announced that XYT Village would soon be redeveloped into a new community agglomeration, the most affected villagers were reluctant to participate in the project because traditional 4.5 low-rise self-built housing was forbidden in 2014. Therefore, the local government designed policies that would encourage villagers’ participation in top-down institutional arrangements. The policies for the new community agglomerations changed incrementally as they were adapted to the situation. These modifications were based on the policies applied in bottom-up institutional arrangements. For example, the area allocated to each household in the relocated high-rise buildings changed from six times the original building plot to five times the original building plot, but the policymakers also added a family size criterion. The modification empowered affected householders to select either the area-based criterion or the family size criterion.
Top-down institutional arrangements entail the local government becoming both a policymaker and a policy implementer. Through this arrangement, transaction costs, including those of policymaking, negotiation, policy enforcement, and contracting, are transferred from village committees to local governments. However, the transaction and production costs are combined. To mitigate transaction costs, local governments must increase production costs to increase their bargaining power. For instance, increasing accessibility to public facilities and a highly qualified private developer increase the favorability of the relocated high-rise buildings. In this case, the local government invited Greentown to build XXYX New Community to guarantee the quality of construction.
As in bottom-up institutional arrangements, villagers relocated in top-down institutional arrangements need to fund the construction of the relocated high-rise buildings. To smooth the process, the property on which the relocated high-rise buildings will be built becomes part of a state-owned land transfer, which endows villagers the rights to raise funds by trading some of their properties legally on the open market or on property transaction platforms using ‘relocation vouchers’. In the case of XXYX New Community, it took approximately 13 months for all households to sign the property exchange contract. Clearly, the time needed to complete a project under a top-down institutional arrangement is longer than that in a bottom-up institutional arrangement. This echoes the argument of Lai and Tang [35], who conclude that state-led institutional arrangements result in many time-related transaction costs.
As mentioned previously, Yiwu was one of the pioneer areas for rural policy reform in China. Two types of institutional arrangements have been implemented in response to the changing macro-environment: bottom-up institutional arrangements such as the one used in LXT Village’s redevelopment and top-down institutional arrangements such as the one used in XYT Village’s redevelopment for the construction of XXYX New Community. As presented in Table 1, both types of institutional arrangements have positive impacts on project outcomes, including a relatively short project duration (efficiency) and no violent conflict (equity). These findings provide insights for local governments, specifically those for which institutional arrangements are not immutable. When transaction costs increase or the external institutional environment changes, existing institutional equilibriums are broken. In response, local governments need to alter their institutional arrangement to economize on transaction costs and achieve a new institutional equilibrium.
4.2. Other Determinants of Project Outcomes
This section explains why the efficient institutional arrangements adopted in some projects failed to achieve the anticipated outcomes. Some studies reveal that UVRPs implemented through TGF institutional arrangements are likely to have shorter project durations than those implemented through the TVF [55]. However, there are always exceptions. CB Village was redeveloped under a TGF arrangement, but the project duration was longer than that of XXYX New Community. Therefore, in addition to the institutional arrangements, other determinants of outcomes must be considered.
The number of households has a positive relationship with project duration [55]: the greater the number of participants, the higher the transaction costs. It is noteworthy that CB Village had approximately three times the number of households as XXYX New Community. The opportunism and bounded rationality of the participants can also increase uncertainty. Some households, particularly the last to agree, may use this opportunity to bargain with the sub-district government to obtain more benefits. From this perspective, transaction costs include opportunity costs [56]. During the fieldwork, one last nail householder refused a property exchange in CB village. Unfortunately, we were unable to interview the nail householder.
Policies that ignore some groups may provoke resistance from nail households. The relocation policy implemented in CB Village allocated each household an area equivalent to the original area of their self-built housing, but only up to 250 m2. Therefore, resistance occurred among people with original housing areas exceeding 250 m2. In our interviews with government staff members, one strategy to settle this issue was to separate the parents’ household (hukou) from the children’s household, creating two or more households. However, this was only suitable in families with adult (e.g., over 18 years) children. Thus, households with young children and large original self-built housing were vulnerable to unfavorable outcomes. Policymakers sometimes ignore the interests of such groups in the interest of promoting the principle of communist equality, leading to a high probability of holdout problems. When redevelopment projects do not reflect the public interest and the local government has no power to conduct forced evictions, the transaction costs incurred to address such issues are high. In the case of CB Village, the above problems affecting the outcome of the project are largely due to the villagers’ misunderstanding of historical policies, according to comments from another interviewee. The area allocated to each household was based on family size. The logic underlying this stems from the special dual land use system through which rural land is collectively owned in China. Manpower has been regarded as a valuable asset in agricultural society throughout Chinese history. Therefore, farmland has always been readjusted according to changes in family demographics over a certain period. The building plot (homestead) allocated to each household was also based on family demographics, but the homestead allocated to each household was always fixed. Fixed housing plots led to villagers forming the incorrect perception that they had private property rights over the homesteads. Accordingly, if the relocated area based on family size was similar to or larger than the original housing area, the affected villagers had no objections. However, discontent and dissatisfaction emerged among households with small families, particularly among those who originally owned large building plots. Although the family size-based relocation policy was approved by two-thirds of village representatives in CB Village, there were opposing voices, leading to holdout problems. These internal conflicts impede the effects of repeated negotiations and policy persuasion. As this was a bottom-up institutional arrangement, the village committee had no power to conduct forced evictions. Although relocated high-rise buildings were constructed and allocated to villagers, some nail householders resisted vacating. In the case of CB Village, as the new high-rise buildings were planned to be completed in 2019, the local government was not eager to resolve this issue until the new high-rise buildings had been completed. A government staff mentioned the following:
“Nail householders’ living environment is terrible, and there is so much rubbish, mosquitos, and flies around. Soon we will cut off the water and electricity owing to the construction of public roads... They may not tolerate anymore and compromise to sign the contract soon and realise the benefits of redevelopment. The market value of their land and housing has largely been improved …”.(Interviewee 1)
In addition to introducing policies that nail householders believe are unfair, failing to consider other connected issues can contribute to holdout problems. Dealing with these issues increases transaction costs, particularly issues with high asset specificity, which seldom occur during the redevelopment process. Consider SJT Village, redeveloped under a top-down institutional arrangement in Hangzhou. One of the nail householders stated that he felt no dissatisfaction with the compensation and relocation policy itself, but he expressed grievance about the compensation for the letter pigeons he had raised. He provided much evidence of the value of the pigeons, including awards, policies concerning letter pigeons, newspapers, and photographs of the Premier visiting the letter pigeon industry, to support his arguments, as follows:
“I raised the letter pigeon since I was a child and I regarded it as my life career. After demolition, the pigeons are useless because they only recognise their original house, which will be demolished. I have spent so much time and energy on this career. The local government in North China admits that the letter pigeon competition is a type of industry; therefore, a high level of compensation standard exists when implementing demolition. However, the Hangzhou government in South China deems it only as a personal hobby, rather than industry; therefore, the compensation is much lower when compared with those in North China. It is unreasonable that the compensation standard is based on the misconception of local government. Some letter pigeons are expensive, and the monetary compensation that the local government provides is insufficient to buy them on the market. It is unfair. If the local government does not agree to reconsider my requirement to enhance compensation, I will never sign the contract of property exchange …”(Interviewee 2)
The issue of letter pigeon compensation was excluded from the policymaking process, leading to high transaction costs to solve this issue in the later stages. In March 2018, the nail householder sent the first author messages that the issue had been resolved and he signed a contract for a property rights exchange.
A similar example occurred in GS Village in Hangzhou, which was visited in September 2017. This issue is related to the interests of renters. One nail householder said the following:
“I support urban redevelopment, however the issues should be settled first. My family built 10 additional houses (approximately 10 m2 for each house) to raise pigs in the 1990s. With urban growth, 10 rooms were rebuilt, and we rented them out to outside migrants. Later, we added one additional floor above them. The local government has already fined us twice. According to the relevant informal policy of ‘substitute fines for approval’ (yifa daipi), it could be regarded as legal [showing the receipt to the first author]. The local government has negotiated with us several times and they promised to provide us ‘package compensation’ for demolishing illegal buildings, including all the economic loss for the renters. Therefore, I need to negotiate with the renters. Later, the local government published an announcement stipulating that the ‘illegal buildings’ will be forcibly demolished after 10 days. However, some migrants conducted a business on the ground floor and did not find an appropriate house in such a short period. The renters had not vacated by the deadline, and the government forcibly demolished those houses without moving their personal belongings. Therefore, the disputes arose. Renters said there was this [gold necklaces] or that [cash], however had no evidence to prove because all the articles had been buried. If they told me there was 1 million cash in their room, should I compensate them 1 million? Such a dilemma was caused by the government. The housing was legal, and the government has no rights to forcibly demolish it. I will not sign the contract of legal property exchange if the local government does not agree to settle the renters’ economic loss.”(Interviewee 3)
Unfortunately, the nail householder sent the first author a video and several photographs and told the first author that five men entered his house one night, smashed articles in his house, and required him to sign a contract as soon as possible. After this violent incident, both the local government and village committee refused to admit that they had recruited people to smash articles in the nail householder’s house. Although the nail householder called the police, his family lived in fear. Finally, the local government agreed that the renters’ economic losses were not the responsibility of the nail householder and the local government directly negotiated with them to compensate for their economic losses. Thus, the nail householder signed the property rights exchange contract.
The definition of ‘illegal’ can cause disputes during the UVRP process. The case of SJT Village and GS Village was complex because the previous local government had imposed fines for the ‘illegal’ buildings, creating a dilemma for the current local government. To resolve this issue, the powerful government adopted the strategy of forcibly demolishing the disputed ‘illegal buildings’ and offering appropriate compensation. Although the local government published a deadline for demolition, they should not demolish housing without first removing any furniture or personal articles. Neglecting this issue indirectly linked to the relocation led to high transaction costs at a later stage. The nail householders in both examples used the exchange of legal property rights as bargaining power to settle the ‘issue linkage’. The transaction costs related to settling ‘issue linkage’ that were ignored in the early stages were high.
Villagers’ trust in village committees corruption-related issues can also affect project outcomes, especially in bottom-up institutional arrangements. Despite the bottom-up institutional arrangement implemented in SHB Village, there were also holdout problems, although the number of holdout households was the lowest of the four cases. The greatest difference between this case and the three others was that a third party, a private developer, was invited to fund the project. In such an arrangement, the participation of additional parties increases the transaction costs, including the costs of negotiations on cooperation schemes. Although the bottom-up institutional arrangement has the advantage of shortening project duration, it only works if the village committee members are selected via fair competition, which ensures the high capacity and quality of the village cadres who represent the interests of their villagers. However, village committees are sometimes selected through rigged voting. Some even engage in corrupt behavior during their office terms. When such village committees are empowered to implement a UVRP, resistance is common. Villagers’ distrust of village cadres impedes their motivation to participate in such projects. For example, in XC Village in Guangzhou, approximately eight households have not signed a contract initiated in 2009. A nail householder interviewee said the following:
“previous village cadres were engaged in serious corruption, and several of them have been arrested and received a prison sentence; however, the previous village secretary has not been arrested. Therefore, I do not trust the village cadres, unless they publish the village collective financial asset and redevelopment process in the village. It is unfair during the redevelopment process. If one has strong social and financial networks, one can obtain more relocated area because one can use this network to convert the illegal into legal area. Being an ordinary villager, I have [a] weak social network. If I sign the contract, I will lose my interests. We support the UVRP if it is implemented in an open, fair and just way … Even the city government staff said that it is a complicated village.”(Interviewee 4)
5. Conclusions and Implications
5.1. Conclusions
This study attempts to explain the logic underlying the heterogeneous outcomes of UVRPs in China, using the qualitative method of a comparative case study to analyze the transaction costs and processes associated with different institutional arrangements. First, the findings demonstrate that institutional arrangements affect transaction costs by shaping the power structure. Under different institutional arrangements, local government, VCs/VCEO, original villagers, and other different participants represent the different interests of constituent groups in the process of property exchanges of land and housing. Under the institutional arrangement, the participants involved have positive or negative interactions at different stages of UVRPs, which will result in varying degrees of transaction costs and then affect the project’s outcomes. Second, this study demonstrates that institutional arrangements are not immutable. The historical and comparative institutional analysis of two different institutional arrangements implemented in Yiwu City shows the role of history in progressive institutional change. From the perspective of neo-institutional economics, high transaction costs can lead to changes in institutional arrangements, with the aim of reducing transaction costs. However, in addition to transaction costs, changes in the external institutional environment can sometimes result in alterations in institutional arrangements. Institutional changes can also be induced by alterations in relative prices and ideologies, as argued by North (1990), and demonstrated in the two case studies in Yiwu. Therefore, based on the relationship between institutional arrangements and transaction costs assumed by the new institutional economists, we cannot assert that one institutional arrangement is generally more efficient than another. However, at certain stages, one arrangement may be superior to another. Third, the heterogeneity of outcomes in urban village redevelopment projects in China cannot be attributed to a single institutional arrangement. In practice, projects under the same institutional arrangement still show different outcomes, which partly explains the challenges of directly replicating urban village redevelopment models. Given that urban village redevelopment is a complex system process, it is crucial to consider institutional arrangements within the institutional environment simultaneously. In other words, analyzing the impact of institutional arrangements on project outcomes from a singular perspective overlooks the concurrent interdependencies among various influencing factors. In addition to institutional arrangements, the empirical findings of this study also suggest that subtle factors, such as linked issues, villagers’ trust, and corruption, increase the transaction costs of achieving consensus at a later stage of a UVRP. Therefore, when implementing urban village redevelopment projects, it is important to consider not only the institutional arrangements of successful projects but also the variances in the institutional environments of the urban villages. Furthermore, while this study primarily emphasizes institutional arrangements, it is important to recognize that external factors, such as social and cultural influences, macro-level policy changes, and fluctuations in the housing market, also significantly affect the outcomes of UVRPs. Including these external factors will enhance and refine the research further.
5.2. Theoretical and Practical Implications
The theoretical contributions of this article are twofold. First, this study identifies the types of transaction costs incurred by different institutional arrangements for urban redevelopment projects by comparing four case studies. The findings elucidate the relationship between institutional arrangements and transaction costs. Second, the findings contribute to the academic debate on the neoliberal perspective on the role of the state and its relationship with the market. The study provides evidence that factors other than institutional arrangements can influence project outcomes, thus demonstrating that institutional arrangements do not operate in isolation, but are embedded in complex institutional environments.
The practical contributions of this study include insights for local authorities to help them achieve win–win results for both local governments and relocated households. Institutional arrangements do not occur independently of context, and policymakers should not blindly apply one institutional arrangement to all UVPRs. The two cases in Yiwu show that even an efficient institutional arrangement sometimes fails to achieve an efficient redevelopment process. Therefore, a heterogeneous set of institutional arrangements is needed to cope with different situations, and policymakers should listen to the voices of villagers. To encourage villagers’ cooperation and form collaborative partnerships, local governments must allow villagers to participate in the policy decision-making process. In addition, a monitoring system must be established to curb the misconduct of village cadres and local governments during the redevelopment process. An independent judiciary is an important institutional component of success [44]. Another insight is that when a policy or institutional arrangement is designed, it should not be considered immutable. The local government needs to change its policies when transaction costs increase or when the external institutional environment changes to achieve a new institutional equilibrium.
5.3. Limitations and Future Work
There are some limitations associated with this study. First, from the theoretical point of view, this study mainly relies on the viewpoint of new institutional economics, from the perspective of transaction costs, to analyze the reasons for the heterogeneity of UVRPs with different institutional arrangements. Although the causal relationship between institutional arrangements and transaction costs provides valuable insights for analysis, other theories can provide complementary perspectives. Future studies can combine multiple theoretical perspectives to provide more comprehensive and detailed insights into urban renewal in China. Second, the analytical framework of this study relatively neglects various factors that may equally exert profound influences on UVRPs, including social, cultural, and macro-policy aspects and even fluctuations in the housing market. This limitation may result in an incomplete understanding of the project’s complexity, making it difficult to fully capture the roles of various factors and their potential interactions with transaction costs during the project’s progression. To better understand the reasons behind the heterogeneous outcomes of UVRPs, future research could expand the analytical framework to include a wider range of factors and adopt a quantitative approach. For example, house prices could be used as an independent variable to quantify their influence on the outcomes of UVRPs. Third, as with any research involving case studies, there is potential for selection bias. The availability of data, the interest of researchers, time, and other factors all influence the selection of cases. Although Zhejiang Province has made active exploration in the field of UVRPs and has shown remarkable results and characteristics, it still cannot represent the whole picture of UVRPs in China. Selection bias is a complicated and difficult problem to avoid completely. In order to minimize the influence of this bias, future studies can broaden the scope of case selection, increase the number and diversity of cases, and enhance the universal applicability and persuasiveness of research results.
Author Contributions
Conceptualization, D.Y. and Y.Y.; methodology, D.Y. and Y.Y.; software, D.Y.; validation, D.Y., H.B. and Y.Y.; formal analysis, D.Y. and Y.Y.; investigation, D.Y. and H.B.; resources, D.Y. and H.B.; data curation, D.Y.; writing—original draft preparation, D.Y.; writing—review and editing, Y.L. and Y.Y.; visualization, D.Y. and Y.L.; supervision, Y.Y.; project administration, D.Y., H.B. and Y.Y.; funding acquisition, D.Y. and Y.Y. All authors have read and agreed to the published version of the manuscript.
Funding
This research was supported by the National Natural Science Foundation of China, grant number 72104090; Yangcheng Youth Scholar Project of Philosophy and Social Science Planning of Guangzhou, grant number 2023GZQN18; Fundamental Research Funds for the Central Universities, grant number 23JNQN07; and Jinan University ‘Grand Teacher’ Cultivation Program, grant number YDXS2407.
Data Availability Statement
The data presented in this study are available on request from the first author.
Acknowledgments
Sincere thanks go to the officials who explained to us the basic policies regarding compensation and relocation. Gratitude is also extended to those anonymous displaced villagers who cooperated with us in the interviews.
Conflicts of Interest
The authors declare no conflicts of interest. The funders had no role in the design of the study, in the collection, analyses, or interpretation of data, in the writing of the manuscript, or in the decision to publish the results.
References
- Oi, J.C. The role of the local state in China’s transitional economy. China Q. 1995, 144, 1132–1149. [Google Scholar] [CrossRef]
- Zhang, L. Chinese central-provincial fiscal relationships, budgetary decline and the impact of the 1994 fiscal reform: An evaluation. China Q. 2009, 157, 115. [Google Scholar] [CrossRef]
- Shin, H.B. Residential Redevelopment and the Entrepreneurial Local State: The Implications of Beijing’s Shifting Emphasis on Urban Redevelopment Policies. Urban Stud. 2009, 46, 2815–2839. [Google Scholar] [CrossRef]
- Heikkila, E.J. Three questions regarding urbanization in China. J. Plan. Educ. Res. 2007, 27, 65–81. [Google Scholar] [CrossRef]
- Cheng, Z. The changing and different patterns of urban redevelopment in China: A study of three inner-city neighborhoods. Community Dev. 2012, 43, 430–450. [Google Scholar] [CrossRef]
- Li, L.H.; Lin, J.; Li, X.; Wu, F. Redevelopment of urban village in China—A step towards an effective urban policy? A case study of Liede village in Guangzhou. Habitat Int. 2014, 43, 299–308. [Google Scholar] [CrossRef]
- Harvey, D. From managerialism to entrepreneurialism: The transformation in urban governance in late capitalism. Geogr. Ann. Ser. B Hum. Geogr. 1989, 71, 3–17. [Google Scholar] [CrossRef]
- Tang, B.-s.; Wong, S.-w.; Lau, M.C.-h. Social impact assessment and public participation in China: A case study of land requisition in Guangzhou. Environ. Impact Assess. Rev. 2008, 28, 57–72. [Google Scholar] [CrossRef]
- Adams, B. Macroeconomic implications of China urban housing privatization, 1998–1999. J. Contemp. China 2009, 18, 881–888. [Google Scholar] [CrossRef]
- Li, S.; Song, Y. Redevelopment, displacement, housing conditions, and residential satisfaction: A study of Shanghai. Environ. Plan. A 2009, 41, 1090–1108. [Google Scholar] [CrossRef]
- Chen, J.; Guo, F.; Wu, Y. Chinese urbanization and urban housing growth since the mid-1990s. J. Hous. Built Environ. 2011, 26, 219–232. [Google Scholar] [CrossRef]
- Sargeson, S. Violence as development: Land expropriation and China’s urbanization. J. Peasant. Stud. 2013, 40, 1063–1085. [Google Scholar] [CrossRef]
- Miceli, T.J.; Sirmans, C.F. The holdout problem, urban sprawl, and eminent domain. J. Hous. Econ. 2007, 16, 309–319. [Google Scholar] [CrossRef]
- Ding, C. Land policy reform in China: Assessment and prospects. Land Use Policy 2003, 20, 109–120. [Google Scholar] [CrossRef]
- Tian, L. The chengzhongcun land market in China: Boon or bane-a perspective on property rights. Int. J. Urban Reg. Res. 2008, 32, 282–304. [Google Scholar] [CrossRef]
- Wu, W.; Wang, J. Gentrification effects of China’s urban village renewals. Urban Stud. 2017, 54, 214–229. [Google Scholar] [CrossRef]
- Lai, Y.; Chan, E.H.W.; Choy, L. Village-led land development under state-led institutional arrangements in urbanising China: The case of Shenzhen. Urban Stud. 2016, 54, 1736–1759. [Google Scholar] [CrossRef]
- Buckingham, W.; Chan, K.W. One City, Two Systems: Chengzhongcun in China’s Urban System. J. Contemp. China 2018, 27, 584–595. [Google Scholar] [CrossRef]
- Qi, C.; Kreibich, V.; Baumgart, S. Informal elements in urban growth regulation in China—Urban villages in Ningbo. Asien 2007, 103, 23–44. [Google Scholar]
- Kochan, D. Placing the urban village: A spatial perspective on the development process of urban villages in contemporary China. Int. J. Urban Reg. Res. 2015, 39, 927–947. [Google Scholar] [CrossRef]
- Wong, S.W.; Chen, X.; Tang, B.-s.; Liu, J. Neoliberal State Intervention and the Power of Community in Urban Regeneration: An Empirical Study of Three Village Redevelopment Projects in Guangzhou, China. J. Plan. Educ. Res. 2021, 44, 619–631. [Google Scholar] [CrossRef]
- Talen, E. Housing Demolition during Urban Renewal. City Community 2014, 13, 233–253. [Google Scholar] [CrossRef]
- Jiang, L.; Lai, Y.; Chen, K.; Tang, X. What Drives Urban Village Redevelopment in China? A Survey of Literature Based on Web of Science Core Collection Database. Land 2022, 11, 525. [Google Scholar] [CrossRef]
- Yuan, D.; Li, J.; Li, Q.; Fu, Y. Tripartite Evolutionary Game and Policy Simulation: Strategic Governance in the Redevelopment of the Urban Village in Guangzhou. Land 2024, 13, 1867. [Google Scholar] [CrossRef]
- Kwon, H. Urban redevelopment and the expulsion of a village: An urban village in Seoul and residents’ responses to the redevelopment project. Community Dev. J. 2018, 53, 637–655. [Google Scholar] [CrossRef]
- Elfversson, E.; Höglund, K. Home of last resort: Urban land conflict and the Nubians in Kibera, Kenya. Urban Stud. 2017, 55, 1749–1765. [Google Scholar] [CrossRef]
- von der Dunk, A.; Grêt-Regamey, A.; Dalang, T.; Hersperger, A.M. Defining a typology of peri-urban land-use conflicts—A case study from Switzerland. Landsc. Urban Plan. 2011, 101, 149–156. [Google Scholar] [CrossRef]
- Ye, C.D.; Chen, W.X.; Liu, Y.S.; He, Q.L. Institutionalisation of public participation in China’s urban regeneration from the perspective of historical institutionalism: Three-stage cases in Guangzhou. Political Geogr. 2024, 108, 103036. [Google Scholar] [CrossRef]
- Yuan, D.; Yau, Y.; Bao, H. Urban village redevelopment in China: Conflict formation and management from a neo-institutional economics perspective. Cities 2024, 145, 104710. [Google Scholar] [CrossRef]
- Yang, J.K.; He, Z.Q.; Ma, H.T. Comparison of Collective-Led and State-Led Land Development in China from the Perspective of Institutional Arrangements: The Case of Guangzhou. Land 2022, 11, 226. [Google Scholar] [CrossRef]
- Eggertsson, T. Quick guide to New Institutional Economics. J. Comp. Econ. 2013, 41, 1–5. [Google Scholar] [CrossRef]
- North, D.C. Institutions, Institutional Change and Economic Performance: Contents; Cambridge University Press: Cambridge, UK, 1990. [Google Scholar]
- Ménard, C.; Shirley, M.M. Handbook of New Institutional Economics; Springer: Boston, MA, USA, 2008. [Google Scholar]
- Hastings, E.M.; Adams, D. Facilitating urban renewal: Changing institutional arrangements and land assembly in Hong Kong. Prop. Manag. 2005, 23, 110–121. [Google Scholar] [CrossRef]
- Lai, Y.; Tang, B. Institutional barriers to redevelopment of urban villages in China: A transaction cost perspective. Land Use Policy 2016, 58, 482–490. [Google Scholar] [CrossRef]
- Chen, Y.; Chau, K.W.; Zhang, M.Z.; Yang, L.C. Institutional innovations from state-dominated to market-oriented: Price premium differentials of urban redevelopment projects in Shenzhen, China. Cities 2022, 131, 103993. [Google Scholar] [CrossRef]
- Li, X.; Li, B.; Jiang, W. State-led versus market-led: How institutional arrangements impact collaborative governance in participatory urban regeneration in China. Habitat Int. 2024, 150, 103134. [Google Scholar] [CrossRef]
- Yin, R.K. Case Study Research: Design and Methods; SAGE Publications: Thousand Oaks, CA, USA; London, UK; New Delhi, India, 2002. [Google Scholar]
- Yuan, D.; Yau, Y.; Bao, H.; Lin, W. A Framework for Understanding the Institutional Arrangements of Urban Village Redevelopment Projects in China. Land Use Policy 2020, 99, 104998. [Google Scholar] [CrossRef]
- Darabi, H.; Jalali, D. Illuminating the formal-informal dichotomy in land development on the basis of transaction cost theory. Plan. Theory 2019, 18, 100–121. [Google Scholar] [CrossRef]
- Buitelaar, E. The Cost of Land Use Decisions Applying Transaction Cost Economics to Planning & Development; Blackwell Publishing: Oxford, UK; Malden, MA, USA, 2007. [Google Scholar]
- McCann, L.; Colby, B.; Easter, K.W.; Kasterine, A.; Kuperan, K.V. Transaction cost measurement for evaluating environmental policies. Ecol. Econ. 2005, 52, 527–542. [Google Scholar] [CrossRef]
- Yuan, D.; Yau, Y.; Lin, W.; Cheng, J. An Analysis of Transaction Costs Involved in the Urban Village Redevelopment Process in China. Buildings 2022, 12, 692. [Google Scholar] [CrossRef]
- Singleton, S. Co-operation or capture? The paradox of co-management and community participation in natural resource management and environmental policy-making. Environ. Politics 2000, 9, 1–21. [Google Scholar] [CrossRef]
- Eggertsson, Þ. Economic Behavior and Institutions: Principles of Neoinstitutional Economics; Cambridge University Press: Cambridge, UK, 1990. [Google Scholar]
- Buitelaar, E. A transaction-cost analysis of the land development process. Urban Stud. 2004, 41, 2539–2553. [Google Scholar] [CrossRef]
- Aoki, M. Toward a Comparative Institutional Analysis; The MIT Press: London, UK, 2001. [Google Scholar]
- Williamson, O.E. Transaction cost economics: How it works; where it is headed. De Econ. 1998, 146, 23–58. [Google Scholar]
- Wallis, J.J.; North, D. Measuring the transaction sector in the American economy, 1870–1970. In Long-Term Factors in American Economic Growth; University of Chicago Press: Chicago, IL, USA, 1986; pp. 95–162. [Google Scholar]
- Drahokoupil, J.A.N. Beyond Lock-in versus Evolution, towards Punctuated Co-evolution: On Ron Martin’s ‘Rethinking Regional Path Dependence’. Int. J. Urban Reg. Res. 2012, 36, 166–171. [Google Scholar] [CrossRef]
- Greif, A. Historical and comparative institutional analysis. Am. Econ. Rev. 1998, 88, 80–84. [Google Scholar]
- Dacin, M.T.; Goodstein, J.; Scott, W.R. Institutional theory and institutional change: Introduction to the special research forum. Acad. Manag. J. 2002, 45, 45–56. [Google Scholar] [CrossRef]
- Oliver, C. Sustainable competitive advantage: Combining institutional and resource-based views. Strateg. Manag. J. 1997, 18, 697–713. [Google Scholar] [CrossRef]
- Hurwicz, L. Inventing new institutions: The design perspective. Am. J. Agric. Econ. 1987, 69, 395–402. [Google Scholar] [CrossRef]
- Yuan, D.; Yau, Y.; Hou, H.; Liu, Y. Factors Influencing the Project Duration of Urban Village Redevelopment in Contemporary China. Land 2021, 10, 707. [Google Scholar] [CrossRef]
- Dahlman, C.J. The problem of externality. J. Law Econ. 1979, 22, 141–162. [Google Scholar] [CrossRef]
Disclaimer/Publisher’s Note: The statements, opinions and data contained in all publications are solely those of the individual author(s) and contributor(s) and not of MDPI and/or the editor(s). MDPI and/or the editor(s) disclaim responsibility for any injury to people or property resulting from any ideas, methods, instructions or products referred to in the content. |
© 2024 by the authors. Licensee MDPI, Basel, Switzerland. This article is an open access article distributed under the terms and conditions of the Creative Commons Attribution (CC BY) license (https://creativecommons.org/licenses/by/4.0/).


